An Institutional Shift from Routine to Selective Diversion of Low Anastomosis in Robotic TME Surgery for Rectal Cancer Patients Using the KHANS Technique: A Single-Centre Cohort Study
Abstract
1. Introduction
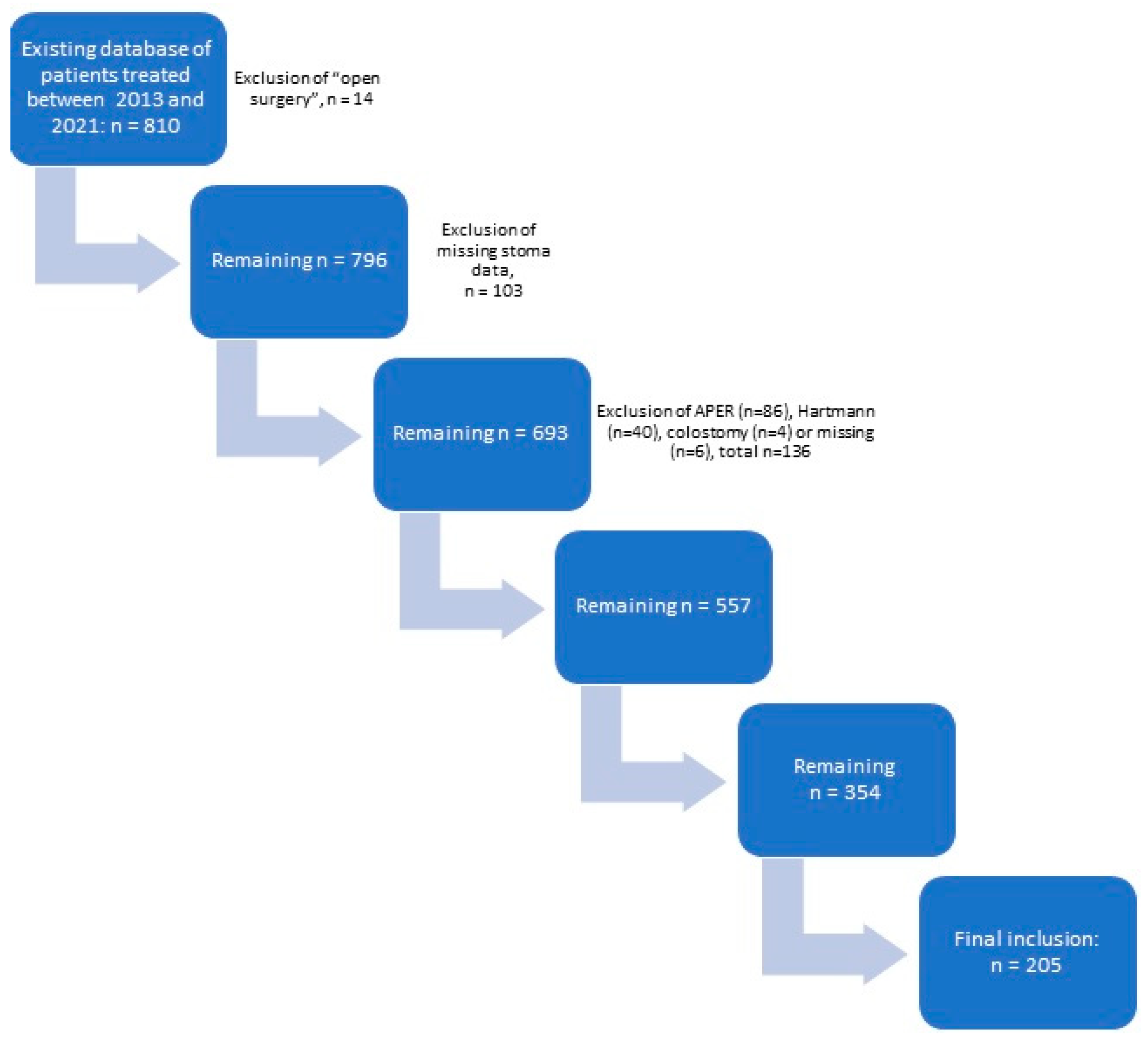
2. Materials and Methods
2.1. Study Design
2.2. Procedure
2.3. Outcomes
2.4. Statistical Analysis
3. Results
3.1. Patient Characteristics
3.2. Operative Outcomes
3.3. Anastomotic Leakage
3.4. Stoma Formation
4. Discussion
5. Conclusions
Author Contributions
Funding
Institutional Review Board Statement
Informed Consent Statement
Data Availability Statement
Conflicts of Interest
References
- Eckmann, C.; Kujath, P.; Schiedeck, T.H.K.; Shekarriz, H.; Bruch, H.P. Anastomotic leakage following low anterior resection: Results of a standardized diagnostic and therapeutic approach. Int. J. Colorectal Dis. 2004, 19, 128–133. [Google Scholar] [CrossRef] [PubMed]
- Hain, E.; Maggiori, L.; Manceau, G.; Mongin, C.; Prost à la Denise, J.; Panis, Y. Oncological impact of anastomotic leakage after laparoscopic mesorectal excision. Br. J. Surg. 2017, 104, 288–295. [Google Scholar] [CrossRef] [PubMed]
- Marijnen, C.A.M.; Kapiteijn, E.; van de Velde, C.J.H.; Martijn, H.; Steup, W.H.; Wiggers, T.; Kranenbarg, E.K.; Leer, J.W.H. Acute side effects and complications after short-term preoperative radiotherapy combined with total mesorectal excision in primary rectal cancer: Report of a multicenter randomized trial. J. Clin. Oncol. 2002, 20, 817–825. [Google Scholar] [CrossRef] [PubMed]
- Penna, M.; Hompes, R.; Arnold, S.; Wynn, G.; Austin, R.; Warusavitarne, J.; Moran, B.; Hanna, G.B.; Mortensen, N.J.; Tekkis, P.P. Incidence and Risk Factors for Anastomotic Failure in 1594 Patients Treated by Transanal Total Mesorectal Excision: Results From the International TaTME Registry. Ann. Surg. 2019, 269, 700–711. [Google Scholar] [CrossRef] [PubMed]
- Ashraf, S.Q.; Burns, E.M.; Jani, A.; Altman, S.; Young, J.D.; Cunningham, C.; Faiz, O.; Mortensen, N.J. The economic impact of anastomotic leakage after anterior resections in English NHS hospitals: Are we adequately remunerating them? Colorectal Dis. 2013, 15, e190–e198. [Google Scholar] [CrossRef] [PubMed]
- Frye, J.; Bokey, E.L.; Chapuis, P.H.; Sinclair, G.; Dent, O.F. Anastomotic leakage after resection of colorectal cancer generates prodigious use of hospital resources. Colorectal Dis. 2009, 11, 917–920. [Google Scholar] [CrossRef] [PubMed]
- Marinatou, A.; Theodoropoulos, G.E.; Karanika, S.; Karantanos, T.; Siakavellas, S.; Spyropoulos, B.G.; Toutouzas, K.; Zografos, G. Do anastomotic leaks impair postoperative health-related quality of life after rectal cancer surgery? A case-matched study. Dis. Colon Rectum 2014, 57, 159–166. [Google Scholar] [CrossRef]
- Mirnezami, A.; Mirnezami, R.; Chandrakumaran, K.; Sasapu, K.; Sagar, P.; Finan, P. Increased local recurrence and reduced survival from colorectal cancer following anastomotic leak: Systematic review and meta-analysis. Ann. Surg. 2011, 253, 890–899. [Google Scholar] [CrossRef]
- Blok, R.D.; Stam, R.; Westerduin, E.; Borstlap, W.A.A.; Hompes, R.; Bemelman, W.A.; Tanis, P.J. Impact of an institutional change from routine to highly selective diversion of a low anastomosis after TME for rectal cancer. Eur. J. Surg. Oncol. 2018, 44, 1220–1225. [Google Scholar] [CrossRef]
- Rahbari, N.N.; Weitz, J.; Hohenberger, W.; Heald, R.J.; Moran, B.; Ulrich, A.; Holm, T.; Wong, W.D.; Tiret, E.; Moriya, Y.; et al. Definition and grading of anastomotic leakage following anterior resection of the rectum: A proposal by the International Study Group of Rectal Cancer. Surgery 2010, 147, 339–351. [Google Scholar] [CrossRef]
- Denost, Q.; Rouanet, P.; Faucheron, J.L.; Panis, Y.; Meunier, B.; Cotte, E.; Meurette, G.; Portier, G.; Sabbagh, C.; Loriau, J.; et al. Impact of early biochemical diagnosis of anastomotic leakage after rectal cancer surgery: Long-term results from GRECCAR 5 trial. Br. J. Surg. 2021, 108, 605–608. [Google Scholar] [CrossRef]
- Wrenn, S.M.; Cepeda-Benito, A.; Ramos-Valadez, D.I.; Cataldo, P.A. Patient Perceptions and Quality of Life After Colon and Rectal Surgery: What Do Patients Really Want? Dis. Colon Rectum 2018, 61, 971–978. [Google Scholar] [CrossRef]
- Currie, A.; Askari, A.; Nachiappan, S.; Sevdalis, N.; Faiz, O.; Kennedy, R. A systematic review of patient preference elicitation methods in the treatment of colorectal cancer. Colorectal Dis. 2015, 17, 17–25. [Google Scholar] [CrossRef]
- Amelung, F.J.; de Guerre, L.E.V.M.; Consten, E.C.J.; Kist, J.W.; Verheijen, P.M.; Broeders, I.A.M.J.; Draaisma, W.A. Incidence of and risk factors for stoma-site incisional herniation after reversal. BJS Open 2018, 2, 128–134. [Google Scholar] [CrossRef]
- Talboom, K.; Vogel, I.; Blok, R.D.; Roodbeen, S.X.; Ponsioen, C.Y.; Bemelman, W.A.; Hompes, R.; Tanis, P.J. Highly selective diversion with proactive leakage management after low anterior resection for rectal cancer. Br. J. Surg. 2021, 108, 609–612. [Google Scholar] [CrossRef]
- Hol, J.C.; Burghgraef, T.A.; Rutgers, M.L.W.; Crolla, R.M.P.H.; van Geloven, A.A.W.; de Jong, G.M.; Hompes, R.; Leijtens, J.W.A.; Polat, F.; Pronk, A.; et al. Impact of a diverting ileostomy in total mesorectal excision with primary anastomosis for rectal cancer. Surg. Endosc. 2023, 37, 1916–1932. [Google Scholar] [CrossRef]
- Borstlap, W.A.A.; Westerduin, E.; Aukema, T.S.; Bemelman, W.A.; Tanis, P.J. Anastomotic Leakage and Chronic Presacral Sinus Formation After Low Anterior Resection: Results From a Large Cross-sectional Study. Ann. Surg. 2017, 266, 870–877. [Google Scholar] [CrossRef]
- Borstlap, W.A.A.; Musters, G.D.; Stassen, L.P.S.; van Westreenen, H.L.; Hess, D.; van Dieren, S.; Festen, S.; van der Zaag, E.J.; Tanis, P.J.; Bemelman, W.A. Vacuum-assisted early transanal closure of leaking low colorectal anastomoses: The CLEAN study. Surg. Endosc. 2018, 32, 315–327. [Google Scholar] [CrossRef]
- Waqas, A.; Mykoniatis, I.; Sidiqi, N.; Ahmed, A.; Stefan, S.; Naqvi, S.; Harper, M.; Khan, J. Early Experience of Undertaking Robotic Assisted Total Mesorectal Excision in Rectal Resections, Avoiding a Diverting Stoma: Key eHancement of the Anastomosis for No Stoma Technique—A Case Series. Surg. Innov. 2023, 30, 158–165. [Google Scholar] [CrossRef]
- Burghgraef, T.A.; Sikkenk, D.J.; Crolla, R.M.P.H.; Fahim, M.; Melenhorst, J.; El Moumni, M.; van der Schelling, G.; Smits, A.B.; Stassen, L.P.S.; Verheijen, P.M.; et al. Assessing the learning curve of robot-assisted total mesorectal excision: A multicenter study considering procedural safety, pathological safety, and efficiency. Int. J. Colorectal Dis. 2023, 38, 9. [Google Scholar] [CrossRef]
- Burghgraef, T.A.; Hol, J.C.; Rutgers, M.L.; Crolla, R.M.P.H.; van Geloven, A.A.W.; Hompes, R.; Leijtens, J.W.A.; Polat, F.; Pronk, A.; Smits, A.B.; et al. Laparoscopic Versus Robot-Assisted Versus Transanal Low Anterior Resection: 3-Year Oncologic Results for a Population-Based Cohort in Experienced Centers. Ann. Surg. Oncol. 2022, 29, 1910–1920. [Google Scholar] [CrossRef]
- Ahmed, J.; Siddiqi, N.; Khan, L.; Kuzu, A.; Parvaiz, A. Standardized technique for single-docking robotic rectal surgery. Colorectal Dis. 2016, 18, O380–O384. [Google Scholar] [CrossRef]
- Enhanced Recovery—NHS. Available online: https://www.nhs.uk/conditions/enhanced-recovery/ (accessed on 13 January 2023).
- Checklists—STROBE. Available online: http://www.strobe-statement.org/checklists/ (accessed on 10 November 2022).
- McDermott, F.D.; Heeney, A.; Kelly, M.E.; Steele, R.J.; Carlson, G.L.; Winter, D.C. Systematic review of preoperative, intraoperative and postoperative risk factors for colorectal anastomotic leaks. Br. J. Surg. 2015, 102, 462–479. [Google Scholar] [CrossRef]
- Chadi, S.A.; Fingerhut, A.; Berho, M.; DeMeester, S.R.; Fleshman, J.W.; Hyman, N.H.; Margolin, D.A.; Martz, J.E.; McLemore, E.C.; Molena, D.; et al. Emerging Trends in the Etiology, Prevention, and Treatment of Gastrointestinal Anastomotic Leakage. J. Gastrointest. Surg. 2016, 20, 2035–2051. [Google Scholar] [CrossRef]
- Hayden, D.M.; Mora Pinzon, M.C.; Francescatti, A.B.; Saclarides, T.J. Patient factors may predict anastomotic complications after rectal cancer surgery: Anastomotic complications in rectal cancer. Ann. Med. Surg. 2014, 4, 11–16. [Google Scholar] [CrossRef]
- Stevenson, A.R.L.; Solomon, M.J.; Lumley, J.W.; Hewett, P.; Clouston, A.D.; Gebski, V.J.; Davies, L.; Wilson, K.; Hague, W.; Simes, J. Effect of Laparoscopic-Assisted Resection vs Open Resection on Pathological Outcomes in Rectal Cancer: The ALaCaRT Randomized Clinical Trial. JAMA 2015, 314, 1356–1363. [Google Scholar] [CrossRef]
- Kawada, K.; Hasegawa, S.; Hida, K.; Hirai, K.; Okoshi, K.; Nomura, A.; Kawamura, J.; Nagayama, S.; Sakai, Y. Risk factors for anastomotic leakage after laparoscopic low anterior resection with DST anastomosis. Surg. Endosc. 2014, 28, 2988–2995. [Google Scholar] [CrossRef]
- Yeh, C.Y.; Changchien, C.R.; Wang, J.Y.; Chen, J.S.; Chen, H.H.; Chiang, J.M.; Tang, R. Pelvic drainage and other risk factors for leakage after elective anterior resection in rectal cancer patients: A prospective study of 978 patients. Ann. Surg. 2005, 241, 9–13. [Google Scholar] [CrossRef]
- Jung, S.H.; Yu, C.S.; Choi, P.W.; Kim, D.D.; Park, I.J.; Kim, H.C.; Kim, J.C. Risk factors and oncologic impact of anastomotic leakage after rectal cancer surgery. Dis. Colon Rectum 2008, 51, 902–908. [Google Scholar] [CrossRef]
- Park, J.S.; Choi, G.S.; Kim, S.H.; Kim, H.R.; Kim, N.K.; Lee, K.Y.; Kang, S.B.; Kim, J.Y.; Lee, K.Y.; Kim, B.C.; et al. Multicenter analysis of risk factors for anastomotic leakage after laparoscopic rectal cancer excision: The Korean laparoscopic colorectal surgery study group. Ann. Surg. 2013, 257, 665–671. [Google Scholar] [CrossRef]
- Ito, M.; Sugito, M.; Kobayashi, A.; Nishizawa, Y.; Tsunoda, Y.; Saito, N. Relationship between multiple numbers of stapler firings during rectal division and anastomotic leakage after laparoscopic rectal resection. Int. J. Colorectal Dis. 2008, 23, 703–707. [Google Scholar] [CrossRef]
- Tejedor, P.; Sagias, F.; Nock, D.; Flashman, K.; Naqvi, S.; Kandala, N.L.; Khan, J.S. Advantages of using a robotic stapler in rectal cancer surgery. J. Robot. Surg. 2020, 14, 365–370. [Google Scholar] [CrossRef]
- Jayne, D.; Pigazzi, A.; Marshall, H.; Croft, J.; Corrigan, N.; Copeland, J.; Quirke, P.; West, N.; Rautio, T.; Thomassen, N.; et al. Effect of Robotic-Assisted vs Conventional Laparoscopic Surgery on Risk of Conversion to Open Laparotomy Among Patients Undergoing Resection for Rectal Cancer: The ROLARR Randomized Clinical Trial. JAMA 2017, 318, 1569. [Google Scholar] [CrossRef]
- Balciscueta, Z.; Uribe, N.; Caubet, L.; López, M.; Torrijo, I.; Tabet, J.; Martín, M.C. Impact of the number of stapler firings on anastomotic leakage in laparoscopic rectal surgery: A systematic review and meta-analysis. Tech. Coloproctol. 2020, 24, 919–925. [Google Scholar] [CrossRef]

| Group A Robot 13–15 (n = 70) | Group B Robot 16–21 (n = 135) | p-Value | ||
|---|---|---|---|---|
| Sex | Male | 45 (64.3%) | 86 (63.7%) | 1.000 |
| Age at surgery | Median in years [Q1–Q3] | 68.00 [62.75–74.25] | 69.00 [58.00–76.00] | 0.992 |
| ASA | I | 10 (14.3%) | 22 (16.3%) | 0.806 |
| II | 51 (72.9%) | 92 (68.1%) | ||
| III | 9 (12.9%) | 21 (15.6%) | ||
| BMI | Median in kg/m2 [Q1–Q3] | 27.00 [24.00–29.00] | 26.00 [23.40–29.00] | 0.259 |
| Missing data | 0 | 5 | ||
| Type of surgery performed | Anterior resection | 70 (100%) | 136 (100%) | NA |
| Previous abdominal surgery | No | 47 (68.1%) | 94 (75.8%) | 0.310 |
| Total | 69 | 124 | ||
| Radiotherapy | None | 53 (75.7%) | 115 (85.2%) | 0.103 |
| Short-course RT | 1 (1.4%) | 5 (3.7%) | ||
| Long-course RT | 15 (21.4%) | 14 (10.4%) | ||
| Adjuvant RT | 1 (1.4%) | 1 (0.7%) | ||
| Chemotherapy | None | 31 (44.3%) | 77 (57.0%) | NS |
| Neoadjuvant | 12 (17.1%) | 10 (7.4%) | 0.011 | |
| Adjuvant | 24 (34.3%) | 31 (23.0%) | NS | |
| Both | 3 (4.3%) | 17 (12.6%) | NS | |
| Tumour height from ARJ on MRI | Median in cm [Q1–Q3] | 5.00 [3.00–7.00] | 6.00 [4.00–8.00] | 0.127 |
| Missing data | 8 | 12 | ||
| Preoperative T-staging | T1 | 2 (2.9%) | 10 (7.4%) | 0.009 |
| T2 | 40 (58.0%) | 47 (34.8%) | ||
| T3 | 26 (37.7%) | 69 (51.1%) | ||
| T4 | 1 (1.4%) | 9 (6.7%) | ||
| Preoperative N-staging | N0 | 46 (65.7%) | 67 (50.4%) | 0.113 |
| N1 | 19 (27.1%) | 52 (39.1%) | ||
| N2 | 5 (7.1%) | 14 (10.5%) | ||
| Preoperative M-staging | M0 | 68 (97.1%) | 127 (94.1%) | 0.500 |
| M1 | 2 (2.9%) | 8 (5.9%) | ||
| MRI-CRM staging | Positive (≤1 mm) | 13 (19.7%) | 23 (17.2%) | 0.397 |
| Negative (>1 mm) | 44 (66.7%) | 100 (74.6%) | ||
| Threatened | 9 (13.6%) | 11 (8.2%) | ||
| Missing data | 4 | 1 | ||
| Follow-up duration | In months [Q1–Q3] | 69.00 [61.75–83.00] | 27.00 [19.00–41.00] | <0.001 |
| Missing data | 12 | 14 | ||
| Group A Robot 13–15 (n = 70) | Group B Robot 16–21 (n = 135) | p-Value | ||
|---|---|---|---|---|
| Conversion | No | 70 (100%) | 135 (100%) | NA |
| Stapler type | None | 2 (4.3%) | 1 (0.8%) | <0.001 |
| Laparoscopic | 45 (95.7%) | 41 (32.0%) | ||
| Robotic | 0 (0%) | 86 (67.2%) | ||
| Missing data | 23 | 7 | ||
| Number of linear firings | 1 | 3 (6.7%) | 19 (15.2%) | <0.001 |
| 2 | 15 (33.3%) | 89 (71.2%) | ||
| 3 | 19 (42.2%) | 17 (13.6%) | ||
| 4 | 6 (13.3%) | 0 (0%) | ||
| 5 | 2 (4.4%) | 0 (0%) | ||
| Missing data | 25 | 10 | ||
| Operation time | Median in minutes [Q1–Q3] | 240.00 [210.00–302.50] | 255.00 [240.00–300.00] | 0.029 |
| Missing data | 4 | 16 | ||
| Blood loss | Median in mL [Q1–Q3] | 0.00 [0.00–20.00] | 0.00 [0.00–10.00] | 0.635 |
| Missing data | 15 | 24 | ||
| Length of stay | Median in days [Q1–Q3] | 6.00 [5.00–9.25] | 6.00 [4.00–9.00] | 0.292 |
| Readmission < 31 days | No | 58 (84.1%) | 112 (83.0%) | 1.000 |
| Missing data | 1 | 0 | ||
| Reoperation < 31 days | No | 66 (97.1%) | 126 (93.3%) | 0.342 |
| Missing data | 2 | 0 | ||
| Complication grade (Clavien Dindo) | No complication | 39 (55.7%) | 52 (38.5%) | 0.117 |
| Grade 1 | 0 (0%) | 6 (4.4%) | ||
| Grade 2 | 27 (38.6%) | 56 (41.5%) | ||
| Grade 3a | 2 (2.9%) | 9 (6.7%) | ||
| Grade 3b | 2 (2.9%) | 8 (5.9%) | ||
| Grade 4 | 0 (0%) | 3 (2.2%) | ||
| Grade 5 | 0 (0%) | 1 (0.7%) | ||
| Pathological Tumour stage | T0 | 1 (1.5%) | 3 (2.3%) | 0.623 |
| T1 | 8 (11.9%) | 8 (6.1%) | ||
| T2 | 26 (38.8%) | 55 (42.0%) | ||
| T3 | 29 (43.3%) | 58 (44.3%) | ||
| T4a | 0 (0%) | 3 (2.3%) | ||
| T4b | 3 (4.5%) | 4 (3.1%) | ||
| Missing data | 3 | 4 | ||
| Pathological R-staging | R0 | 67 (95.7%) | 128 (94.8%) | 1.000 |
| R1 | 3 (4.3%) | 7 (5.2%) | ||
| <91-day mortality | No | 69 (98.6%) | 134 (99.3%) | 1.000 |
| Group A Robot 13–15 (n = 70) | Group B Robot 16–21 (n = 135) | p-Value | ||
|---|---|---|---|---|
| Complications of anastomotic leakage | No | 60 (88.2%) | 111 (82.2%) | 0.312 |
| Yes | 8 (11.8%) | 24 (17.8%) | ||
| Early: 3 (4.4%) | Early: 18 (13.3%) | |||
| Late: 5 (7.4%) | Late: 6 (4.4%) | |||
| Missing data | 2 | 0 | ||
| Time until AL | Median in days [Q1–Q3] | 31.50 [3.75–96.25] | 8.50 [4.00–65.50] | 0.542 |
| Total | 8 | 24 | ||
| Specification: early leaks | Diverted | 3/3 | 15/18 | 1.000 |
| Not diverted | 0/0 | 3/18 | ||
| ISREC classification leakage | A | 4/8 | 5/24 | 0.326 |
| B | 3/8 | 12/24 | ||
| C | 1/8 | 7/24 | ||
| ISREC class C specifics | Reoperation | 1 | 6 | 1.000 |
| Radiological drainage | 0 | 1 | ||
| Death | 0 | 0 | ||
| Specification: ISREC class B | Diverted | 3/3 | 11/12 | 1.000 |
| Not diverted | 0/3 | 1/12 | ||
| Specification: ISREC class C | Diverted | 1/1 | 5/7 | 1.000 |
| Not diverted | 0/1 | 2/7 | ||
| Group A Robot 13–15 (n = 70) | Group B Robot 16–21 (n = 135) | p-Value | ||
|---|---|---|---|---|
| Stoma type | None | 7 (10.0%) | 37 (27.4%) | 0.004 |
| Ileostomy temporary | 63 (90.0%) | 98 (72.6%) | ||
| Stoma closed | No | 11 (17.5%) | 21 (21.4%) | 0.686 |
| Complications of stoma closure | No | 27 (60.0%) | 31 (49.2%) | 0.329 |
| Missing data | 7 | 14 | ||
| LOS stoma closure | Median in days [Q1–Q3] | 4.00 [3.00–7.00] | 4.00 [4.00–6.25] | 0.373 |
| Missing data | 21 | 73 | ||
| Readmission after stoma closure | No | 50 (96.2%) | 70 (90.9%) | 0.312 |
| Reoperation after stoma closure | No | 50 (96.2%) | 75 (97.4%) | 1.000 |
| Time until closure | Median in days [Q1–Q3] | 284.00 [183.25–378.75] | 234.00 [148.00–332.00] | 0.307 |
| Missing data | 18 | 68 | ||
| Reasons for delayed/no reversal | Adjuvant chemo | 10 (58.8%) | 11 (40.7%) | 0.054 |
| Adjuvant therapy | 0 (0%) | 2 (7.4%) | ||
| Anastomotic leak | 3 (17.6%) | 6 (22.2%) | ||
| Other treatment | 4 (23.5%) | 1 (3.7%) | ||
| Complications | 0 (0%) | 1 (3.7%) | ||
| COVID-19 | 0 (0%) | 6 (22.3%) | ||
| Total | 17 | 27 | ||
| Secondary stoma | No | 65 (97.0%) | 126 (94.7%) | 0.721 |
| Missing data | 3 | 2 | ||
| Stoma-free at 1 year | No | 19 (28.4%) | 36 (28.1%) | 1.000 |
| Missing data | 3 | 7 | ||
| Stoma-free at end of follow-up | No | 10 (14.9%) | 32 (24.1%) | 0.146 |
| Missing data | 3 | 2 | ||
| No-Stoma Group B (n = 37) | Diverting Stoma Group B (n = 98) | p-Value | ||
|---|---|---|---|---|
| Sex | Male | 14 (37.8%) | 72 (73.5%) | <0.001 |
| Age at surgery | Median in years [Q1–Q3] | 65.00 [51.00–76.50] | 70.00 [61.00–76.25] | 0.151 |
| ASA | I | 9 (24.3%) | 13 (13.3%) | 0.253 |
| II | 24 (64.9%) | 68 (69.4%) | ||
| III | 4 (10.8%) | 17 (17.3%) | ||
| BMI | Median in kg/m2 [Q1–Q3] | 27.00 [23.40–29.00] | 25.90 [23.40–29.00] | 0.409 |
| Missing data | 2 | 3 | ||
| Previous abdominal surgery | No | 22 (71.0%) | 72 (77.4%) | 0.629 |
| Missing data | 6 | 5 | ||
| Radiotherapy | None | 35 (94.6%) | 80 (81.6%) | 0.046 |
| Short-course RT | 0 (0%) | 5 (5.1%) | ||
| Long-course RT | 1 (2.7%) | 13 (13.3%) | ||
| Adjuvant RT | 1 (2.7%) | 0 (0%) | ||
| Chemotherapy | None | 24 (64.9%) | 53 (54.1%) | 0.011 |
| Neoadjuvant | 0 (0%) | 10 (10.2%) | ||
| Adjuvant | 12 (32.4%) | 19 (19.4%) | ||
| Both | 1 (2.7%) | 16 (16.3%) | ||
| Tumour height from ARJ on MRI | Median in cm [Q1–Q3] | 8.00 [5.63–10.0] | 5.00 [3.00–7.00] | <0.001 |
| Missing data | 5 | 7 | ||
| Preoperative T-staging | T1 | 7 (18.9%) | 3 (3.1%) | 0.021 |
| T2 | 12 (32.4%) | 35 (35.7%) | ||
| T3 | 17 (45.9%) | 52 (53.1%) | ||
| T4 | 1 (2.7%) | 8 (8.2%) | ||
| Preoperative N-staging | N0 | 19 (52.8%) | 48 (49.5%) | 0.564 |
| N1 | 15 (41.7%) | 37 (38.1%) | ||
| N2 | 2 (5.6%) | 12 (12.4%) | ||
| Preoperative M-staging | M0 | 37 (100%) | 90 (91.8%) | 0.106 |
| M1 | 0 (0%) | 8 (8.2%) | ||
| MRI-CRM staging | Positive (≤1 mm) | 2 (5.6%) | 21 (21.4%) | 0.022 |
| Negative (>1 mm) | 33 (91.7%) | 67 (68.4%) | ||
| Threatened | 1 (2.8%) | 10 (10.2%) | ||
| Missing data | 1 | 0 | ||
| Operation time | Median in minutes [Q1–Q3] | 240 [215–290] | 260 [240–305] | 0.004 |
| Missing data | 8 | 8 | ||
| Length of stay | Median in days [Q1–Q3] | 4.00 [4.00–6.00] | 6.00 [5.00–10.25] | <0.001 |
| Readmission < 31 days | No | 33 (89.2%) | 79 (80.6%) | 0.309 |
| Reoperation < 31 days | No | 35 (94.6%) | 91 (92.9%) | 1.000 |
| Complication grade (Clavien Dindo) | No complication | 20 (54.1%) | 32 (32.7%) | 0.154 |
| Grade 1 | 3 (8.1%) | 3 (3.1%) | ||
| Grade 2 | 10 (27.0%) | 46 (46.9%) | ||
| Grade 3a | 2 (5.4%) | 7 (7.1%) | ||
| Grade 3b | 2 (5.4%) | 6 (6.1%) | ||
| Grade 4 | 0 (0%) | 3 (3.1%) | ||
| Grade 5 | 0 (0%) | 1 (1.0%) | ||
| Pathological Tumour stage | T0 | 0 (0%) | 3 (3.2%) | 0.164 |
| T1 | 5 (13.9%) | 3 (3.2%) | ||
| T2 | 12 (33.3%) | 43 (45.3%) | ||
| T3 | 18 (50.0%) | 40 (42.1%) | ||
| T4a | 0 (0%) | 3 (3.2%) | ||
| T4b | 1 (2.8%) | 3 (3.2%) | ||
| Missing data | 1 | 3 | ||
| Complications of anastomotic leakage | No | 34 (91.9%) | 77 (78.6%) | 0.081 |
| Yes | 3 (8.1%) | 21 (21.4%) | ||
| Early: 3 (100%) | Early: 15 (71.4%) | |||
| Late: 0 (0%) | Late: 6 (28.6%) | |||
| ISREC classification leakage | A | 0/3 | 5/21 | 0.401 |
| B | 1/3 | 11/21 | ||
| C | 2/3 | 5/21 | ||
| ISREC class C specifics | Reoperation | 2 | 4 | 1.000 |
| Radiological drainage | 0 | 1 | ||
| Death | 0 | 0 | ||
| Pathological R-staging | R0 | 35 (94.6%) | 93 (94.9%) | 1.000 |
| R1 | 2 (5.4%) | 5 (5.1%) | ||
| <91-day mortality | No | 37 (100%) | 97 (99.0%) | 1.000 |
Disclaimer/Publisher’s Note: The statements, opinions and data contained in all publications are solely those of the individual author(s) and contributor(s) and not of MDPI and/or the editor(s). MDPI and/or the editor(s) disclaim responsibility for any injury to people or property resulting from any ideas, methods, instructions or products referred to in the content. |
© 2024 by the authors. Licensee MDPI, Basel, Switzerland. This article is an open access article distributed under the terms and conditions of the Creative Commons Attribution (CC BY) license (https://creativecommons.org/licenses/by/4.0/).
Share and Cite
Duhoky, R.; Piozzi, G.N.; Rutgers, M.L.W.; Mykoniatis, I.; Siddiqi, N.; Naqvi, S.; Khan, J.S. An Institutional Shift from Routine to Selective Diversion of Low Anastomosis in Robotic TME Surgery for Rectal Cancer Patients Using the KHANS Technique: A Single-Centre Cohort Study. J. Pers. Med. 2024, 14, 725. https://doi.org/10.3390/jpm14070725
Duhoky R, Piozzi GN, Rutgers MLW, Mykoniatis I, Siddiqi N, Naqvi S, Khan JS. An Institutional Shift from Routine to Selective Diversion of Low Anastomosis in Robotic TME Surgery for Rectal Cancer Patients Using the KHANS Technique: A Single-Centre Cohort Study. Journal of Personalized Medicine. 2024; 14(7):725. https://doi.org/10.3390/jpm14070725
Chicago/Turabian StyleDuhoky, Rauand, Guglielmo Niccolò Piozzi, Marieke L. W. Rutgers, Ioannis Mykoniatis, Najaf Siddiqi, Syed Naqvi, and Jim S. Khan. 2024. "An Institutional Shift from Routine to Selective Diversion of Low Anastomosis in Robotic TME Surgery for Rectal Cancer Patients Using the KHANS Technique: A Single-Centre Cohort Study" Journal of Personalized Medicine 14, no. 7: 725. https://doi.org/10.3390/jpm14070725
APA StyleDuhoky, R., Piozzi, G. N., Rutgers, M. L. W., Mykoniatis, I., Siddiqi, N., Naqvi, S., & Khan, J. S. (2024). An Institutional Shift from Routine to Selective Diversion of Low Anastomosis in Robotic TME Surgery for Rectal Cancer Patients Using the KHANS Technique: A Single-Centre Cohort Study. Journal of Personalized Medicine, 14(7), 725. https://doi.org/10.3390/jpm14070725

