Differential Expression of RAD51AP1 in Ovarian Cancer: Effects of siRNA In Vitro
Abstract
:1. Introduction
2. Materials and Methods
2.1. Data Analysis
2.2. Immunohistochemistry (IHC)
2.3. siRNA for RAD51AP1
2.4. Microarray and Gene Validation
2.5. Gene Enrichment
2.6. Statistical Analysis
3. Results
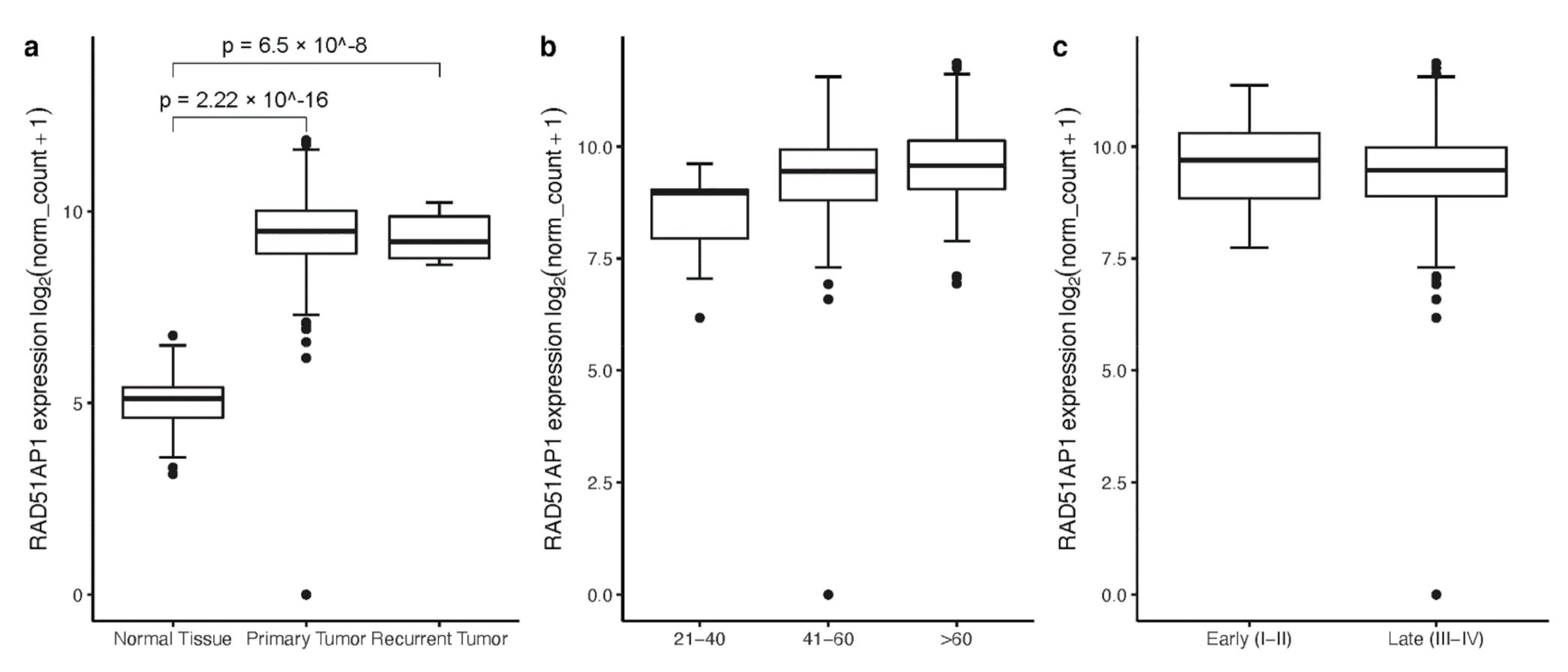
3.1. RAD51AP1 Is Overexpressed in Ovarian Cancer
3.2. RAD51AP1 Protein Is Aberrantly Expressed in Ovarian Cancer
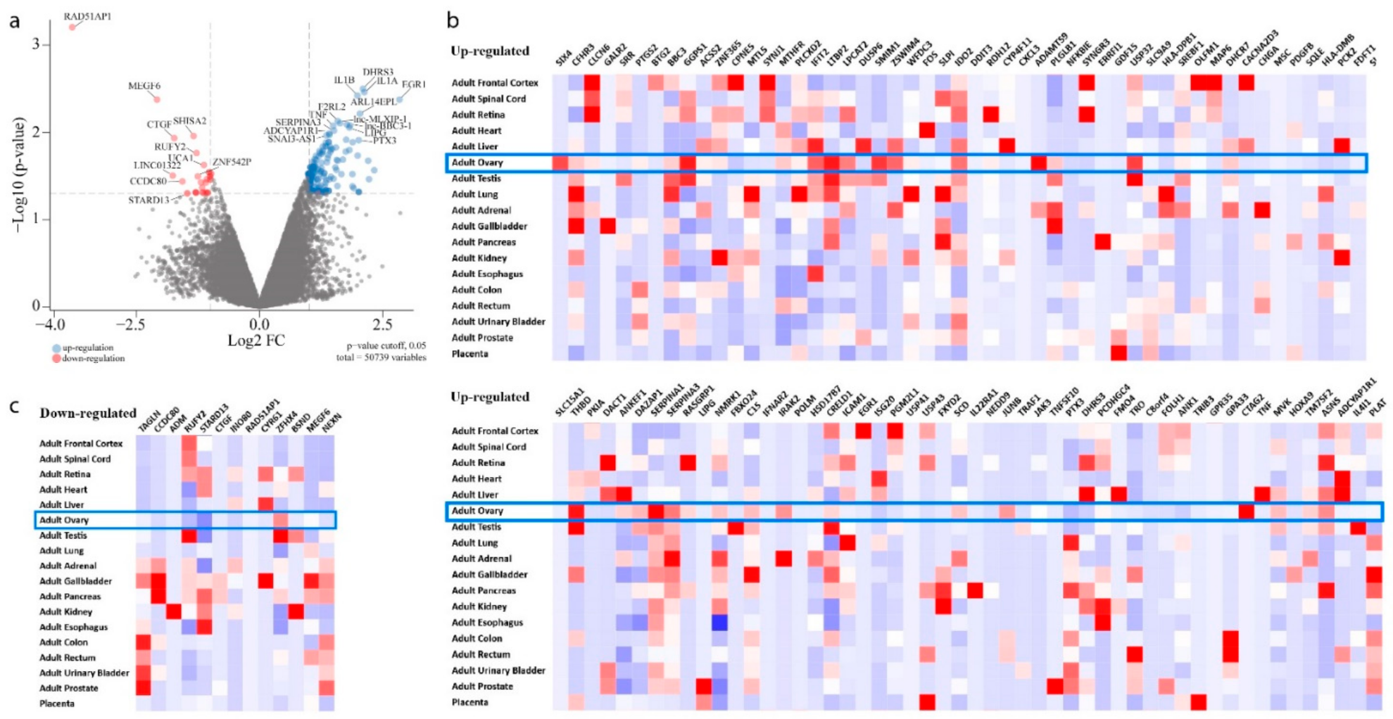
3.3. Differential Expression of Genes following Silencing of RAD51AP1 In Vitro
3.4. Functional Analysis
4. Discussion
5. Conclusions
Supplementary Materials
Author Contributions
Funding
Institutional Review Board Statement
Informed Consent Statement
Data Availability Statement
Conflicts of Interest
References
- Pires, E.; Sung, P.; Wiese, C. Role of RAD51AP1 in homologous recombination DNA repair and carcinogenesis. DNA Repair. 2017, 59, 76–81. [Google Scholar] [CrossRef]
- Morrical, S.W. DNA-pairing and annealing processes in homologous recombination and homology-directed repair. Cold Spring Harb. Perspect. Biol. 2015, 7, a016444. [Google Scholar] [CrossRef]
- Chudasama, D.; Bo, V.; Hall, M.; Anikin, V.; Jeyaneethi, J.; Gregory, J.; Pados, G.; Tucker, A.; Harvey, A.; Pink, R.; et al. Identification of cancer biomarkers of prognostic value using specific gene regulatory networks (GRN): A novel role of RAD51AP1 for ovarian and lung cancers. Carcinogenesis 2018, 39, 407–417. [Google Scholar] [CrossRef] [Green Version]
- Wiese, C.; Dray, E.; Groesser, T.; San Filippo, J.; Shi, I.; Collins, D.W.; Tsai, M.-S.; Williams, G.J.; Rydberg, B.; Sung, P.; et al. Promotion of homologous recombination and genomic stability by RAD51AP1 via RAD51 recombinase enhancement. Mol. Cell 2007, 28, 482–490. [Google Scholar] [CrossRef] [Green Version]
- Zhao, H.; Gao, Y.; Chen, Q.; Li, J.; Ren, M.; Zhao, X.; Yue, W. RAD51AP1 promotes progression of ovarian cancer via TGF-β/Smad signalling pathway. J. Cell. Mol. Med. 2021, 25, 1927–1938. [Google Scholar] [CrossRef]
- Bridges, A.E.; Ramachandran, S.; Pathania, R.; Parwal, U.; Lester, A.; Rajpurohit, P.; Morera, D.S.; Patel, N.; Singh, N.; Korkaya, H.; et al. <em>RAD51AP1</em> Deficiency Reduces Tumor Growth by Targeting Stem Cell Self-Renewal. Cancer Res. 2020, 80, 3855 LP–3866. [Google Scholar] [CrossRef]
- Zhuang, L.; Zhang, Y.; Meng, Z.; Yang, Z. Oncogenic Roles of RAD51AP1 in Tumor Tissues Related to Overall Survival and Disease-Free Survival in Hepatocellular Carcinoma. Cancer Control 2020, 27, 1073274820977149. [Google Scholar] [CrossRef]
- Song, M.; Kumaran, M.N.; Gounder, M.; Gibbon, D.G.; Nieves-Neira, W.; Vaidya, A.; Hellmann, M.; Kane, M.P.; Buckley, B.; Shih, W.; et al. Phase I trial of selenium plus chemotherapy in gynecologic cancers. Gynecol. Oncol. 2018, 150, 478–486. [Google Scholar] [CrossRef] [Green Version]
- Li, S.; Xuan, Y.; Gao, B.; Sun, X.; Miao, S.; Lu, T.; Wang, Y.; Jiao, W. Identification of an eight-gene prognostic signature for lung adenocarcinoma. Cancer Manag. Res. 2018, 10, 3383–3392. [Google Scholar] [CrossRef] [Green Version]
- Goldman, M.J.; Craft, B.; Hastie, M.; Repečka, K.; McDade, F.; Kamath, A.; Banerjee, A.; Luo, Y.; Rogers, D.; Brooks, A.N.; et al. Visualizing and interpreting cancer genomics data via the Xena platform. Nat. Biotechnol. 2020, 38, 675–678. [Google Scholar] [CrossRef]
- Vivian, J.; Rao, A.A.; Nothaft, F.A.; Ketchum, C.; Armstrong, J.; Novak, A.; Pfeil, J.; Narkizian, J.; Deran, A.D.; Musselman-Brown, A.; et al. Toil enables reproducible, open source, big biomedical data analyses. Nat. Biotechnol. 2017, 35, 314–316. [Google Scholar] [CrossRef] [Green Version]
- Kerslake, R.; Hall, M.; Vagnarelli, P.; Jeyaneethi, J.; Randeva, S.H.; Pados, G.; Kyrou, I.; Karteris, E.; Kerslake, R.; Hall, M.; et al. A pancancer overview of FBN1, asprosin and its cognate receptor OR4M1 with detailed expression profiling in ovarian cancer. Oncol. Lett. 2021, 22, 650. [Google Scholar] [CrossRef]
- Pathan, M.; Keerthikumar, S.; Chisanga, D.; Alessandro, R.; Ang, C.-S.; Askenase, P.; Batagov, A.O.; Benito-Martin, A.; Camussi, G.; Clayton, A.; et al. A novel community driven software for functional enrichment analysis of extracellular vesicles data. J. Extracell. Vesicles 2017, 6, 1321455. [Google Scholar] [CrossRef] [Green Version]
- The Gene Ontology Consortium. The Gene Ontology Resource: 20 years and still GOing strong. Nucleic Acids Res. 2019, 47, D330–D338. [Google Scholar] [CrossRef] [Green Version]
- Milde-Langosch, K. The Fos family of transcription factors and their role in tumourigenesis. Eur. J. Cancer 2005, 41, 2449–2461. [Google Scholar] [CrossRef]
- Kumari, A.; Shonibare, Z.; Monavarian, M.; Arend, R.C.; Lee, N.Y.; Inman, G.J.; Mythreye, K. TGFβ signaling networks in ovarian cancer progression and plasticity. Clin. Exp. Metastasis 2021, 38, 139–161. [Google Scholar] [CrossRef]
- Obama, K.; Satoh, S.; Hamamoto, R.; Sakai, Y.; Nakamura, Y.; Furukawa, Y. Enhanced expression of RAD51 associating protein-1 is involved in the growth of intrahepatic cholangiocarcinoma cells. Clin. Cancer Res. 2008, 14, 1333–1339. [Google Scholar] [CrossRef] [Green Version]
- Schoch, C.; Kohlmann, A.; Dugas, M.; Kern, W.; Hiddemann, W.; Schnittger, S.; Haferlach, T. Genomic gains and losses influence expression levels of genes located within the affected regions: A study on acute myeloid leukemias with trisomy 8, 11, or 13, monosomy 7, or deletion 5q. Leukemia 2005, 19, 1224–1228. [Google Scholar] [CrossRef] [Green Version]
- Pathania, R.; Ramachandran, S.; Mariappan, G.; Thakur, P.; Shi, H.; Choi, J.-H.; Manicassamy, S.; Kolhe, R.; Prasad, P.D.; Sharma, S.; et al. Combined Inhibition of DNMT and HDAC Blocks the Tumorigenicity of Cancer Stem-like Cells and Attenuates Mammary Tumor Growth. Cancer Res. 2016, 76, 3224–3235. [Google Scholar] [CrossRef] [Green Version]
- Ferrero, A.; Ditto, A.; Giorda, G.; Gadducci, A.; Greggi, S.; Daniele, A.; Fuso, L.; Panuccio, E.; Scaffa, C.; Raspagliesi, F.; et al. Secondary cytoreductive surgery for isolated lymph node recurrence of epithelial ovarian cancer: A multicenter study. Eur. J. Surg. Oncol. J. Eur. Soc. Surg. Oncol. Br. Assoc. Surg. Oncol. 2014, 40, 891–898. [Google Scholar] [CrossRef]
- Grivennikov, S.I.; Greten, F.R.; Karin, M. Immunity, inflammation, and cancer. Cell 2010, 140, 883–899. [Google Scholar] [CrossRef] [PubMed] [Green Version]
- Aggarwal, B.B.; Shishodia, S.; Sandur, S.K.; Pandey, M.K.; Sethi, G. Inflammation and cancer: How hot is the link? Biochem. Pharmacol. 2006, 72, 1605–1621. [Google Scholar] [CrossRef] [PubMed]
- Motz, G.T.; Coukos, G. The parallel lives of angiogenesis and immunosuppression: Cancer and other tales. Nat. Rev. Immunol. 2011, 11, 702–711. [Google Scholar] [CrossRef] [PubMed]
- Hoesel, B.; Schmid, J.A. The complexity of NF-κB signaling in inflammation and cancer. Mol. Cancer 2013, 12, 86. [Google Scholar] [CrossRef] [Green Version]
- Wolf, D.; Ley, K. Immunity and Inflammation in Atherosclerosis. Circ. Res. 2019, 124, 315–327. [Google Scholar] [CrossRef]
- Timoshenko, A.V.; Chakraborty, C.; Wagner, G.F.; Lala, P.K. COX-2-mediated stimulation of the lymphangiogenic factor VEGF-C in human breast cancer. Br. J. Cancer 2006, 94, 1154–1163. [Google Scholar] [CrossRef]
- Mayer, S.; Gabriel, B.; Erbes, T.; Timme-Bronsert, S.; Jäger, M.; Rücker, G.; Kuf, F.; Bouda, J.; Bartakova, A.; Hausen, A.Z.; et al. Cyr61 Expression Pattern and Association with Clinicopathological Factors in Patients with Cervical Cancer. Anticancer Res. 2017, 37, 2451–2456. [Google Scholar] [CrossRef] [Green Version]
- Shi, J.; Huo, R.; Li, N.; Li, H.; Zhai, T.; Li, H.; Shen, B.; Ye, J.; Fu, R.; Di, W. CYR61, a potential biomarker of tumor inflammatory response in epithelial ovarian cancer microenvironment of tumor progress. BMC Cancer 2019, 19, 1140. [Google Scholar] [CrossRef]
- Shen, Y.-W.; Zhou, Y.-D.; Chen, H.-Z.; Luan, X.; Zhang, W.-D. Targeting CTGF in Cancer: An Emerging Therapeutic Opportunity. Trends Cancer 2021, 7, 511–524. [Google Scholar] [CrossRef]
- Hu, H.; Wang, M.; Wang, H.; Liu, Z.; Guan, X.; Yang, R.; Huang, R.; Tang, Q.; Zou, C.; Wang, G.; et al. MEGF6 Promotes the Epithelial-to-Mesenchymal Transition via the TGFβ/SMAD Signaling Pathway in Colorectal Cancer Metastasis. Cell. Physiol. Biochem. 2018, 46, 1895–1906. [Google Scholar] [CrossRef]
- Zhang, L.; Cao, X.; Zhang, L.; Zhang, X.; Sheng, H.; Tao, K. UCA1 overexpression predicts clinical outcome of patients with ovarian cancer receiving adjuvant chemotherapy. Cancer Chemother. Pharmacol. 2016, 77, 629–634. [Google Scholar] [CrossRef] [PubMed]
- Wang, J.; Ye, C.; Liu, J.; Hu, Y. UCA1 confers paclitaxel resistance to ovarian cancer through miR-129/ABCB1 axis. Biochem. Biophys. Res. Commun. 2018, 501, 1034–1040. [Google Scholar] [CrossRef] [PubMed]
- Mathe, A.; Wong-Brown, M.; Morten, B.; Forbes, J.F.; Braye, S.G.; Avery-Kiejda, K.A.; Scott, R.J. Novel genes associated with lymph node metastasis in triple negative breast cancer. Sci. Rep. 2015, 5, 15832. [Google Scholar] [CrossRef] [PubMed]
- Huang, K.; Wu, Y.; Xie, Y.; Huang, L.; Liu, H. Analyzing mRNAsi-Related Genes Identifies Novel Prognostic Markers and Potential Drug Combination for Patients with Basal Breast Cancer. Dis. Markers 2021, 2021, 4731349. [Google Scholar] [CrossRef]
- Bridges, A.E.; Ramachandran, S.; Tamizhmani, K.; Parwal, U.; Lester, A.; Rajpurohit, P.; Morera, D.S.; Hasanali, S.L.; Arjunan, P.; Jedeja, R.N.; et al. RAD51AP1 Loss Attenuates Colorectal Cancer Stem Cell Renewal and Sensitizes to Chemotherapy. Mol. Cancer Res. 2021, 19, 1486–1497. [Google Scholar] [CrossRef]
- Anastasi, E.; Filardi, T.; Tartaglione, S.; Lenzi, A.; Angeloni, A.; Morano, S. Linking type 2 diabetes and gynecological cancer: An introductory overview. Clin. Chem. Lab. Med. 2018, 56, 1413–1425. [Google Scholar] [CrossRef]
- Lee, J.-Y.; Jeon, I.; Kim, J.W.; Song, Y.-S.; Yoon, J.-M.; Park, S.M. Diabetes Mellitus and Ovarian Cancer Risk: A Systematic Review and Meta-Analysis of Observational Studies. Int. J. Gynecol. Cancer 2013, 23, 402–412. [Google Scholar] [CrossRef]
- Veneris, J.T.; Darcy, K.M.; Mhawech-Fauceglia, P.; Tian, C.; Lengyel, E.; Lastra, R.R.; Pejovic, T.; Conzen, S.D.; Fleming, G.F. High glucocorticoid receptor expression predicts short progression-free survival in ovarian cancer. Gynecol. Oncol. 2017, 146, 153–160. [Google Scholar] [CrossRef]
- Skor, M.N.; Wonder, E.L.; Kocherginsky, M.; Goyal, A.; Hall, B.A.; Cai, Y.; Conzen, S.D. Glucocorticoid receptor antagonism as a novel therapy for triple-negative breast cancer. Clin. Cancer Res. 2013, 19, 6163–6172. [Google Scholar] [CrossRef] [Green Version]
- Colombo, N.; Nguyen, D.D.; Fleming, G.F.; Grisham, R.N.; Lorusso, D.; Van Gorp, T.; Oaknin, A.; Pashova, H.I.; Grauer, A. 721O Relacorilant, a selective glucocorticoid receptor modulator, in combination with nab-paclitaxel improves progression-free survival in patients with recurrent platinum-resistant ovarian cancer: A 3-arm, randomized, open-label, phase II study. Ann. Oncol. 2021, 32, S725. [Google Scholar] [CrossRef]







| Feature | TCGA | GTEx |
|---|---|---|
| Total Samples | 427 | 88 |
| Normal tissue | - | 88 (100%) |
| Primary tumor | 419 (98.13%) | - |
| Recurrent tumor | 8 (1.87%) | - |
| Clinical stage | ||
| Stage I | 1 (0.23%) | - |
| Stage II | 26 (6.09%) | - |
| Stage III | 336 (78.69%) | - |
| Stage IV | 63 (14.75%) | - |
| Age range (years) | 30–87 | - |
| <40 | 8 (1.87%) | - |
| 41–60 | 212 (49.65%) | - |
| >60 | 206 (48.24%) | - |
Publisher’s Note: MDPI stays neutral with regard to jurisdictional claims in published maps and institutional affiliations. |
© 2022 by the authors. Licensee MDPI, Basel, Switzerland. This article is an open access article distributed under the terms and conditions of the Creative Commons Attribution (CC BY) license (https://creativecommons.org/licenses/by/4.0/).
Share and Cite
Filipe, A.; Katopodis, P.; Chudasama, D.; Kerslake, R.; Jeyaneethi, J.; Anikin, V.; Silva, E.; Kyrou, I.; Randeva, H.S.; Sisu, C.; et al. Differential Expression of RAD51AP1 in Ovarian Cancer: Effects of siRNA In Vitro. J. Pers. Med. 2022, 12, 201. https://doi.org/10.3390/jpm12020201
Filipe A, Katopodis P, Chudasama D, Kerslake R, Jeyaneethi J, Anikin V, Silva E, Kyrou I, Randeva HS, Sisu C, et al. Differential Expression of RAD51AP1 in Ovarian Cancer: Effects of siRNA In Vitro. Journal of Personalized Medicine. 2022; 12(2):201. https://doi.org/10.3390/jpm12020201
Chicago/Turabian StyleFilipe, Alice, Periklis Katopodis, Dimple Chudasama, Rachel Kerslake, Jeyarooban Jeyaneethi, Vladimir Anikin, Elisabete Silva, Ioannis Kyrou, Harpal S. Randeva, Cristina Sisu, and et al. 2022. "Differential Expression of RAD51AP1 in Ovarian Cancer: Effects of siRNA In Vitro" Journal of Personalized Medicine 12, no. 2: 201. https://doi.org/10.3390/jpm12020201
APA StyleFilipe, A., Katopodis, P., Chudasama, D., Kerslake, R., Jeyaneethi, J., Anikin, V., Silva, E., Kyrou, I., Randeva, H. S., Sisu, C., Hall, M., & Karteris, E. (2022). Differential Expression of RAD51AP1 in Ovarian Cancer: Effects of siRNA In Vitro. Journal of Personalized Medicine, 12(2), 201. https://doi.org/10.3390/jpm12020201

