Abstract
Type 2 diabetes mellitus (T2DM) is frequently accompanied by affective disorders with a prevalence of comorbid depression of around 25%. Nevertheless, the biomarkers of affective symptoms including depression and anxiety due to T2DM are not well established. The present study delineated the effects of serum levels of copper, zinc, β-arrestin-1, FBXW7, lactosylceramide (LacCer), serotonin, calcium, magnesium on severity of depression and anxiety in 58 men with T2DM and 30 healthy male controls beyond the effects of insulin resistance (IR) and atherogenicity. Severity of affective symptoms was assessed using the Hamilton Depression and Anxiety rating scales. We found that 61.7% of the variance in affective symptoms was explained by the multivariate regression on copper, β-arrestin-1, calcium, and IR coupled with atherogenicity. Copper and LacCer (positive) and calcium and BXW7 (inverse) had significant specific indirect effects on affective symptoms, which were mediated by IR and atherogenicity. Copper, β-arrestin-1, and calcium were associated with affective symptoms above and beyond the effects of IR and atherogenicity. T2DM and affective symptoms share common pathways, namely increased atherogenicity, IR, copper, and β-arrestin-1, and lowered calcium, whereas copper, β-arrestin-1, calcium, LacCer, and FBXW7 may modulate depression and anxiety symptoms by affecting T2DM.
1. Introduction
Diabetes mellitus (DM) is a major public health issue with an increasing epidemic worldwide, accounting for 11.3 percent of all deaths [1]. In 2017, there were 451 million people aged over 18 years with DM worldwide, and it is with expected that this figure will increase to reach 693 million by the year 2045 [2]. Type 2 DM (T2DM) is initiated by insulin resistance (IR) in target tissues, high circulating insulin levels, β-cell dysfunction and subsequent β-cell failure [3]. IR is a condition whereby insulin-sensitive target tissues, such as adipose tissue, pancreas, skeletal muscles, and liver, do not react adequately to the physiological activities of insulin [4]. IR is part of the metabolic syndrome (MetS) cluster, which also involves aberrations in lipid profile, such as hypertriglyceridemia and low high density lipoprotein (HDL) cholesterol, abdominal obesity, and high blood pressure [5].
There is a significant comorbidity between mood disorders including major depressive and bipolar disorder and T2DM and MetS-associated features, including atherogenicity and IR [6,7,8,9,10,11]. According to the WHO (2017), T2DM is frequently accompanied by mood disorders and a systematic review and meta-analysis showed that the prevalence of depression in T2DM is around 25% [12]. For example, 10.6% of 2783 T2DM patients suffer from MDD and 17.0% from moderate to severe depressive symptoms [13]. Moreover, a meta-analysis reported that depression is associated with a significant elevated risk of T2DM and that the latter is associated with a slightly increased risk of depression [14], indicating that there are bidirectional relationships between T2DM and mood disorders. Nevertheless, mood disorders are more strongly associated with atherogenicity indices than with IR [10].
The comorbidity between mood disorders (either MDD or BD) and T2DM may be explained by multiple overlapping pathways, including IR, atherogenicity, activation of immune-inflammatory and nitro-oxidative stress pathways, an acute phase response, complement activation, T helper (Th)-17 activation, lowered antioxidant levels, mitochondrial dysfunction, and breakdown of the blood-brain-barrier (BBB) and the gut tight junctions barriers (leaky BBB and gut) [11]. Moreover, lowered plasma albumin, an inflammatory marker, predicts T2DM [15] and is a hallmark of MDD [16]. The same shared pathways underpin the comorbidity between mood disorders and MetS [17,18,19,20,21]. Shared biomarkers of mood disorders, T2DM, and MetS comprise increased levels of pro-inflammatory cytokines, malondialdehyde (MDA, indicating lipid peroxidation), nitric oxide (NO) metabolites (indicating increased NO production), and advanced protein oxidation products (AOPPs), and lowered paraoxonase (PON)-1 activity [10,11,22,23]. Nevertheless, the biomarkers of affective symptoms (depression and anxiety) in T2DM are not well established and, consequently, research should focus on the up- or downstream biomarkers of the above-mentioned pathways that play a role in depression and anxiety due to T2DM. Therefore, the present research focuses on the role of β-arrestin-1, FBXW7, CD17, copper, zinc, calcium, and magnesium in depression/anxiety due to T2DM.
β-arrestin-1 controls β-cell functions and survival and mediates insulin secretion [24]. β-arrestin-1 is reduced in the white blood cells of depressed patients while antidepressants increase β-arrestin-1 levels in leukocytes of depressed patients and rat brain [25,26]. β-arrestin-1 desensitizes G-protein coupled receptor (GPCR) signaling, which plays a role in depression [26] and links GPCRs to downstream pathways including ERK1/2 [25], which plays a role in T2DM and mood disorders [27,28]. Moreover, β-arrestin-1 interacts with cAMP-Response Element Binding protein (CREB), thereby regulating neurobiological processes including cell replication, survival, and plasticity [29]. Aberrations in CREB-mediated transcription are associated with depression, anxiety, and cognitive impairments [30].
FBXW7 (F-box/WD repeat-containing protein 7), also known as human CDC4, is an E3 ubiquitin ligase which targets cyclin E for ubiquitin-mediated degradation [31]. Lowered FBXW7 in animal models and humans is associated with hyperglycemia, IR, and the development of T2DM [32]. In primary neurons, peroxisome proliferator-activated receptor gamma coactivator 1-alpha (PGC-1α) and mechanistic target of rapamycin complex 1 (mTORC1) are FBXW7 substrates and regulate glucose homeostasis [33,34]. Moreover, FBXW7 regulates neurogenesis by antagonizing c-Jun and Notch, which is a key regulator of neuronal differentiation and synaptic plasticity [35]. Furthermore, lowered FBXW7 is accompanied by aberrations in stem cell differentiation in the brain [36]. FBXW7 also regulates the turnover and stability of disrupted in schizophrenia (DISC) which orchestrates neural cell signaling and differentiation [37]. Aberrations in neurogenesis, mTOR, DISC, PGC-1α are thought to play a role in neuroprogressive mental disorders, including mood disorders [36,38,39].
Lactosylceramides (LacCer or CD17) form lipid rafts on the membrane of neutrophils and are involved in chemotaxis, phagocytosis, and superoxide generation [40,41]. LacCer activates NADPH oxidase, which produces superoxide radicals (O2-) [42] and inducible nitric oxide synthase (iNOS) and NO [43]. Mild diabetes is accompanied by an increased conversion of glucosylceramide (GluCer) to LacCer [44]. Ceramides including LacCer are significantly elevated in depressed patients [45,46,47] and the activity of sphingomyelinase may be increased in mood disorders [45].
Alterations in peripheral serotonin levels may be another shared biomarker among T2DM and affective symptoms. Serotonin is synthesized within β-cells [48] and is stored together with insulin in their secretory β-granules [49], and it is co-released when pancreatic islets are stimulated by glucose [50]. Lowered levels of serotonin including in platelets are observed in depressed patients [51]. Other biomarkers that may link mood disorders and T2DM comprise copper, zinc, calcium, and magnesium. Recent reviews and meta-analyses reported that zinc and copper are involved in the pathogenesis of diabetes and IR [52] while reduced zinc and increased copper levels are hallmarks of depression [53,54]. A meta-analysis showed that increased plasma calcium levels are associated with T2DM [55], whereas Al-Dujaili et al. [56] established lowered calcium levels in major depression. Magnesium deficiency and/or low magnesium dietary intake may cause IR, glucose tolerance, T2DM and MetS [55,57] and depression [58]. In patients with atherosclerosis and unstable angina, IR is associated with lowered magnesium and zinc and increased copper, whereas comorbid depression is associated with IR coupled with lowered zinc and increased calcium [59]. Nevertheless, no research has delineated the effects of the above-mentioned biomarkers on the severity of affective symptoms including depression and anxiety due to T2DM.
Hence, the present study was conducted to delineate the effects of serum levels of β-arrestin-1, FBXW7, CD17, serotonin, albumin, calcium, magnesium, zinc, and copper on severity of depression and anxiety above and beyond the effects of IR and atherogenicity in T2DM.
2. Subjects and Methods
2.1. Subjects
The current case-control study recruited 58 T2DM male patients and 30 age, BMI and education matched healthy controls. We selected male subjects to exclude possible effects of the female hormonal status and the menstrual cycle. The subjects were recruited at Al-Sader medical city, Najaf governorate, Iraq during the period November 2020 till January 2021. The diagnosis of T2DM was made using the World Health Organization criteria [60,61] and fasting plasma glucose (FPG) ≥ 7.0 mM and glycated hemoglobin (HbA1c) > 6.5%. Included were T2DM patients with and without affective symptoms. Nevertheless, we excluded any subjects with psychiatric axis-I diagnosis according to DSM-5 criteria except T2DM patients with a “mood disorder due to a general medical condition, depressed mood or diminished interest or pleasure in all or almost all activities”. Moreover, patients were excluded if their serum FPG was greater than 25 mmol/L and their fasting insulin was greater than 400 pM, to comply with the requirements of the HOMA calculator program. In addition, we excluded subjects who had overt diabetic comorbidities such as cardiac failure, liver disease, or kidney disease. We also excluded patients (a) who are receiving metformin because the latter may affect IR [62] and insulin sensitivity [63]; and (b) with an albumin/creatinine ratio > 30 mg/g [64]. All participants had serum CRP concentrations <6 mg/dL excluding people with overt inflammation. Before taking part in the study, all participants gave written informed consent. Approval for the study was obtained from the IRB of the University of Kufa (T1375/2020), which complies with the International Guidelines for Human Research protection as required by the Declaration of Helsinki.
2.2. Assessments
Severity of depression was assessed using the total score on the 17-item Hamilton Depression Rating Scale (HDRS) score [65] and severity of anxiety was assessed using the total score on the Hamilton Anxiety Rating Scale (HAM-A) [66]. As explained previously [67] we computed three HDRS subdomain scores, i.e., (a) key depressive symptoms (key_HDRS) computed as the sum of depressed mood + feelings of guilt + suicidal ideation + loss of work and activities; (b) physiosomatic symptoms (physiosomatic_HDRS) computed as the sum of anxiety somatic + somatic symptoms, gastrointestinal + somatic symptoms, general + genital symptoms + hypochondriasis; and c) melancholic symptoms (melancholia_HDRS) computed as sum of insomnia late + psychomotor retardation + diurnal variation + loss of weight. As reported by Almulla et al. (2021) [67], we computed two different HAM-A subscores, i.e., key anxiety symptoms (key_HAM-A) as sum of anxious mood + tension + fears + anxious behavior at interview; and HAM-A physiosomatic symptoms (physiosomatic_HAM-A) computed as sum of somatic muscular + somatic sensory + cardiovascular symptoms + respiratory symptoms + gastrointestinal symptoms + genitourinary symptoms + autonomic symptoms. Body mass index (BMI) was determined by dividing weight in kilograms by height in meters squared.
After an overnight fast, five milliliters of blood were drawn in the morning from patients and controls. After full clotting, blood was centrifuged at 3000 rpm for 10 min to separate serum, which was then frozen at −80 °C until thawed for assay. Serum copper and zinc were measured spectrophotometrically using kits supplied by Spectrum Diagnostics Co. (Cairo, Egypt). LacCer (CD17), serotonin, and FBXW7 were measured in sera by ELISA kits supplied by Melsin Medical Co, Jilin, China, while β-arrestin-1 was estimated using ELISA kits provided by Bioassay Technology Laboratory (Shanghai, China). The processes were carried out precisely as prescribed by the manufacturer, with no deviations. Serum insulin was measured by commercial ELISA sandwich kit supplied by DRG® International Inc., New Jersey, USA. The sensitivities of the kits were 12.22 pM for insulin, 0.05 ng/mL for β-arrestin-1, 1.0 ng/mL for serotonin, 0.1 ng/mL for LacCer, and 0.1 ng/mL for FBXW7. Sera were diluted 1:4 to estimate LacCer levels. Fasting serum levels of albumin, calcium, magnesium, glucose (FBG), total cholesterol (TC), and triglycerides (TG) were measured spectrophotometrically by a ready for use kits supplied Spinreact®, Girona, Spain. Serum high-density lipoprotein cholesterol (HDLc) was determined after precipitating other lipoproteins with a reagent comprising sodium phosphotungstate and MgCl2. Then, the cholesterol contents in the supernatant were assessed using same kit of total cholesterol. Low-density lipoprotein cholesterol (LDLc) was calculated from Friedewald’s formula: LDLc = TC − HDLc–TG/2.19. The intra-assay coefficient of variation (CV) (precision within an assay) was < 10.0% for all ELISA assays. Serum CRP was measured using a kit supplied Spinreact®, Girona, Spain. The test is based on the principle of latex agglutination.
In the current study, two atherogenic indices were computed, namely z score of total cholesterol—z HDL cholesterol (zCastelli), which reflects the Castelli risk index 1, and z triglyceride—z HDL cholesterol (zAIP), which reflects the atherogenic index of plasma (AIP) [68,69]. In the current study, there were significant correlation between zTC—z HDL and the Castelli risk index 1 (r = 0.995, p < 0.001, n = 88) and between zTG-zHDL and the AIP index (r = 0.904, p < 0.001, n = 98). In the current study, we also computed z unit-weighted composite scores reflecting IR as z glucose + z insulin (IRI), and β cell function as z insulin—z glucose (zβCell). We found significant correlations between IRI and HOMA2IR as defined with the HOMA2 Calculator© (Diabetes Trials Unit, University of Oxford) (r = 0.881, p < 0.001, n = 88) and between zβCell and HOMA2B (r = 0.781, p < 0.001, n = 88).
2.3. Statistical Analysis
We employed analysis of variance (ANOVA) to check differences in scale variables between sample groups. Analysis of contingency tables (chi-square test) was employed to assess associations among nominal variables. Correlation matrices based on Pearson’s product-moment were used to examine associations between biomarkers. We used automatic multiple regression analysis to define the significant biomarkers (β-arrestin-1, FBXW7, CD17, serotonin, albumin, calcium, magnesium, zinc, and copper) predicting the HDRS and HAM-A total and subdomain scores and checked whether these biomarkers had significant effects above and beyond the effects of the Castelli, AIP, IRI, and z β-cell indices (or FBG, insulin or the fatty acids) while allowing for the effects of age, education, and BMI. We employed an automatic stepwise (step-up) method with a p-to-enter of 0.05 and p-to-remove 0.06 while checking R2 changes, multivariate normality (Cook’s distance and leverage), multicollinearity (using tolerance and VIF), and homoscedasticity (using White and modified Breusch–Pagan tests for homoscedasticity). In case of heteroscedasticity, we used HC3 parameter estimates with robust standard errors. We also conducted automatic binary logistic regression analysis with T2DM as dependent variable and biomarkers as explanatory variables and calculated Odds ratios with 95% confidence intervals. For classification purposes, we used the random oversampling method to adjust the class distribution of the normal control class. All results were bootstrapped (5000 bootstrap samples) and the latter results are shown if the results are not concordant. All tests are two-tailed, with a p value of 0.05 used to determine statistical significance. Statistical analyses were carried out using IBM SPSS Windows version 25, 2017, manufactured by IBM Corp., New York, NY, USA.
Partial Least Squares (PLS) path analysis (SmartPLS) [70] was used to measure the causal association between biomarkers, T2DM (atherogenicity and IR) and the phenome of affective symptoms. The variables were entered as latent vectors (LVs) extracted from their reflective manifestations or as single indicators. We performed complete PLS path analysis on 5000 bootstrap samples only when the inner and outer models complied with quality data, namely (a) the overall model fit is accurate as indicated by SRMR < 0.08, (b) all LVs have an accurate construct validity as indicated by average variance extracted >0.5; composite reliability (>0.7), Cronbach’s alpha (>0.7), and rho_A (>0.8), (c) all outer model LV loadings are >0.666 at p < 0.001, (d) Monotrait–Heterotrait analysis indicates adequate discriminatory validity, (e) blindfolding shows that the construct cross-validated redundancies or communalities are adequate, and (f) Confirmatory Tetrad analysis indicates that the LV models are not mis-specified as reflective models. PLS predict with 10-fold cross-validation was employed to check the predictive performance when analyzing new data [71]. Prediction-Oriented Segmentation analysis, Multi-Group Analysis and Measurement Invariance Assessment were employed to examine compositional invariance.
A priori estimation of the required study sample showed that at least 70 individuals should be included to obtain a power of 0.8 with an effect size of 0.2, alpha level of 0.05, and 5 predictors in a linear multiple regression model. The same power analysis can be applied when examining PLS path analysis indicating that the power of this PLS analysis was >0.8 [72].
3. Results
3.1. Socio-Demographic and Clinical Characteristics
Table 1 shows the socio-demographic and clinical data of subjects with a normal IRI, a medium IRI, and a high IRI. There were no significant differences in age, BMI, education, residency, marital status, and employment among these three groups. The family history of DM was significantly different among those three groups with an increasing frequency from the normal IRI -> medium IRI -> high-IRI group. In the patient group, 12 patients were drug free, 19 were on diabetes diet, and 27 were treated with glibenclamide 5 mg/day. The treatment regimen showed a significant difference among groups with the highest ratio of subjects treated with glibenclamide in the high IRI group as compared with the two other groups. Nevertheless, the drug/diet state of the patients was entered in all multiple linear regression analyses as explanatory dummy variables. However, neither diabetes diet nor glibencamide showed a significant effect on the dependent variables. FBG, insulin, IRI, and zAIP were significantly different between the three study groups and their values increased from normal IRI -> medium IRI -> high IRI. The zβcell index, and HDL- and LDL cholesterol showed no significant differences among the three study groups. Total cholesterol and TG were significantly higher in the medium and high IRI groups than in the normal IRI group. The zCastelli index was significantly higher in subjects with a high IRI as compared with those with a normal IRI.
Table 1.
Socio-demographic and clinical data in patients with T2DM subdivided according to the insulin resistance index (IRI) values into normal IRI values, medium increased IRI, and very high IRI values.
3.2. Rating Scale Scores and Biomarkers in the IRI Subgroups
The total and subdomain scores on the HDRS and HAM-A and biomarker levels are presented in Table 2. The total HDRS and key HDRS scores were significantly higher in the high IRI group as compared with the two other IRI groups. The physiosomatic and melancholia subdomains of the HDRS were significantly higher in subjects with high IRI as compared with those with a normal IRI. The total HAM-A, key_HAM-A, and physiosomatic_HAM-A scores were increased in the high IRI group as compared with the medium and normal-IRI groups.
Table 2.
Measurements of the Hamilton Depression Rating Scale (HDRS) and Hamilton Rating Scale for Anxiety (HAM-A) total and subdomain scores and biomarkers in patients with type 2 diabetes mellitus (T2DM), subdivided into those with normal insulin resistance index (IRI) values, medium increased IR, and very high IR values.
β-arrestin-1, serotonin, albumin, magnesium, calcium, copper, and zinc were not significantly different between the three IRI subgroups. FBXW7 was significantly decreased in the high IRI subgroup as compared with the two other groups, whereas sCD17 was significantly increased in the high IRI group as compared with the two other groups.
3.3. Prediction of HDRS Score Using Biomarkers
Table 3 shows the results of the two types of multiple regression analysis with the total and subdomain scores of the HDRS and HAM-A as dependent variables and the biomarkers listed in Table 2 (a type) and zCastelli, zAIP and IRI indices (b type) as explanatory variables while allowing for the effects of age, education, and BMI. Regression #1a shows that 47.8% of the variance in the total HDRS-17 score could be explained by CD17, copper and β-arrestin-1 (all positively associated) and calcium (inversely associated). Figure 1 shows the partial regression plot of the total HDRS score on β-arrestin-1 after adjusting for the variables listed in Table 3, regression #1a. In Regression #1b, 49.9% of the variance in the total HDRS-17 score could be explained by zCastelli index, copper, and β-arrestin-1 (all positively associated) and calcium (inversely associated). We found that 34.4% of the variance in the key_HDRS score could be explained by the regression on β-arrestin-1 and copper and negatively with calcium (Regression #2a). Regression #2b showed that 43.2% of the variance in the key_HDRS score could be explained by the regression on the zCastelli index, copper and β-arrestin-1 (all positively associated) and calcium (inversely associated). Regression #3a showed that 27.2% of Physiomatic_HDRS could be explained by the regression on FBXW7 and calcium (both inversely) and copper (positively associated). Figure 2 shows the partial regression plot of the physiosomatic_HDRS scores on calcium after adjusting for the other variables. Regression #3b shows that 28.2% of the variance in the physiomatic_HDRS could be explained by the regression on the IRI and copper (positively associated), and calcium (both inversely). Regression #4a shows that 26.5% of the variance in the melancholia_HDRS score could be explained by the regression on the copper and β-arrestin-1 (both positively associated) and zinc (negatively). Regression #4b shows that 35.8% of the variance in the melancholia_HDRS score could be explained by the regression on the zCastelli index, copper, albumin, and β-arrestin-1.
Table 3.
Results of multiple regression with the Hamilton Depression Rating Scale (HDRS) scores as dependent variables and biomarkers as explanatory variables.
Figure 1.
Partial regression plot with the total 17-item Hamilton Depression Rating Scale (HDRS) score as the dependent variable and β-arrestin-1 as explanatory variable.
Figure 2.
Partial regression plot with the physiosomatic component of the Hamilton Depression Score (HDRS) as dependent variable and total calcium as explanatory variable.
3.4. Prediction of Hamilton Anxiety Rating Scale (HAM-A) Scores
Table 4 presents the results of multiple regression analysis with the HAM-A total and subdomain scores as dependent variables and biomarkers as explanatory variables. Regression #1a shows that 47.7% of the variance in the HAM-A total score could be explained by the regression on copper, β-arrestin-1, and LacCer (all positively associated) and calcium (negatively). Figure 3 shows the partial regression plot of the total HAM-A score on serum copper after adjusting for the other variables in this regression. We found that 52.9% of the variance in HAM-A total score could be explained by the regression on β-arrestin-1, zCastelli, and copper (all positively associated) and calcium (negatively) (Regression #1b). Regression #2a shows that 46.6% of the variance in the key_HAM-A score could be explained by the regression on copper and β-arrestin-1 (all positively associated) and FBXW7, calcium and age (all negatively). We found that 49.4% of the variance in the key_HAM-A score could be explained by β-arrestin-1, zCastelli, and copper (all positively associated) and age, calcium, and FBXW7 (negatively) (Regression #4). Regression #3a show that 43.7% of the variance in the physiosomatic_HAM-A score could be explained by the regression on copper, LacCer, and β-arrestin-1 (positively associated) and calcium (negatively associated). We found that 47.4% of the variance in the physiosomatic_HAM-A score could be explained by the regression on copper, β-arrestin-1, and zAIP (all positively associated) and calcium (negatively) (regression #3b).
Table 4.
Results of multiple regression analysis with the Hamilton Anxiety Rating Scale (HAM-A) scores as dependent variables and biomarkers as explanatory variables.
Figure 3.
Partial regression plot with the Hamilton Anxiety Rating Scale (HAM-A) score as the dependent variable and serum copper as explanatory variable.
3.5. Prediction of T2DM Using Biomarkers
Table 5 shows the results of binary logistic regression analysis with T2DM as dependent variable and controls as the reference group. Binary logistic regression is used to predict the odds of being a patient using the biomarkers as independent variables. T2DM was significantly predicted by LacCer, copper, and serotonin (positively associated) and FBXW7 and calcium (inversely associated) with a Nagelkerke pseudo-R2 value of 0.803 and accuracy of 92.3% (sensitivity = 93.3% and specificity = 91.2%). Binary regression analysis also showed significant positive associations between T2DM and β-arestin-1 and an inverse association with magnesium (all after FDR p correction).
Table 5.
Results of binary logistic regression analysis with T2DM as dependent variable and biomarkers as explanatory variables.
3.6. Biomarker Predictors of IRI, β-Cell Function, Castelli, and AIP Indices
Table 6 shows the outcome of different automatic multiple regression analysis with IRI, zβcell function, zCastelli or zAIP as dependent variables. Regression #1 shows that 14.6% of the variance in IRI was explained by the regression on FBXW7 and LacCer. Regression #2 shows that β-arrestin-1, calcium, copper, albumin, and a DM family history explained 45.0% of the variance in the zβcell index. In regression #3 we found that calcium, FBXW7, and a positive DM family history explained 29.5% of the variance in the zCastelli index. Regression #4 shows that 24.2% of the variance in the zAIP index could be explained by calcium, magnesium, and serotonin.
Table 6.
Results of multiple regression analysis with insulin resistance, β-cell function, Castelli risk index 1, and atherogenic index of plasma (AIP) as dependent variables.
3.7. Results of PLS Path and PLS Predict Analysis
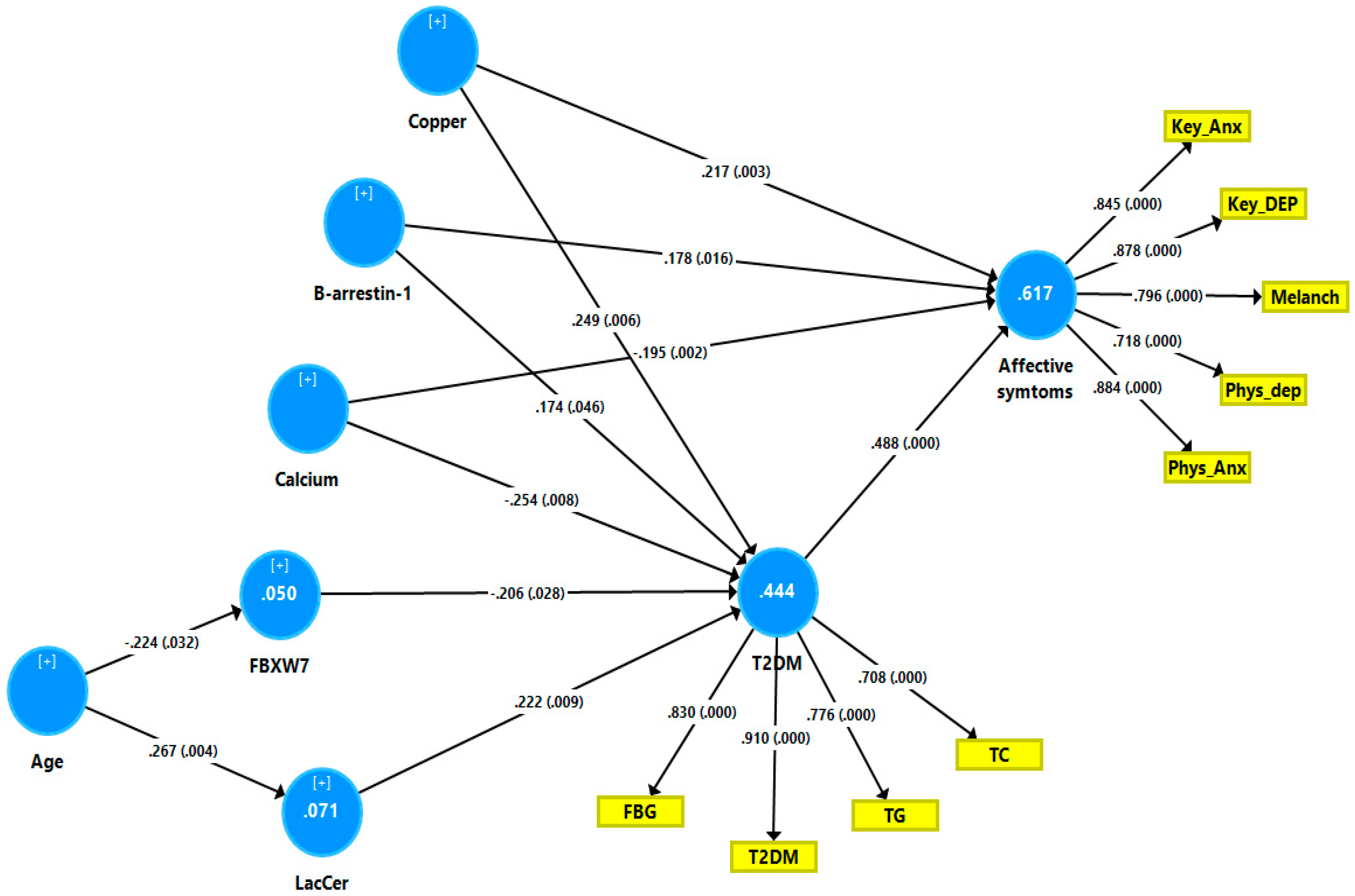
Figure 4 shows the final PLS model obtained after feature selection, prediction-oriented segmentation with multi-group analysis and PLSpredict analysis. T2DM was entered as a reflective LV extracted from FBG, T2DM, triglycerides, and total cholesterol (the mediator) and the depression and anxiety phenome was entered as a reflective LV extracted from key_HDRS, physiosomatic_HDRS, melancholia_HDRS, key_HAM-A, and physiosomatic_HAM-A (the endogenous variable). The other variables were entered as single indicators. The overall fit of the PLS model was adequate with SRMR = 0.051 and also the construct reliabilities of the LV were adequate, namely for the T2DM LV we found a composite reliability of 0.883, Cronbach α: 0.832, rho A: 0.934, and AVE: 0.655; and for the affective symptom LV a composite reliability: 0.915, Cronbach α 0.882, rho A 0.890, and AVE: 0.683. All outer model loadings on both LVs were > 0.708 at p < 0.0001. The construct cross-validated redundancies were adequate, namely the T2DM LLV: 0.245 and affective symptom LV: 0.410. Complete PLS path analysis performed on 5.000 bootstrap samples showed that 61.7% of the variance in the affective symptom LV could be explained by the regression on the T2DM LV, copper, β-arrestin-1, and calcium, while 44.4% of the variance in the T2DM LV was explained by copper, β-arrestin-1, LacCer (all positively) and calcium and FBXW7 (both negatively). There were specific indirect effects of copper (t = −2.72, p = 0.007), calcium (t = 2.54, p = 0.011), FBXW7 (t = 2.05, p = 0.040), and LacCer (t = 2.23, p = 0.026) on affective symptoms which were mediated by the T2DM LV. There were significant total effects (in descending order of importance) of copper (t = −4.39, p < 0.001), calcium (t = −4.19, <0.001), β-arrestin-1 (t = 3.35 p = 0.001), LacCer (t = 2.29, p = 0.026), age (t = 2.27, p = 0.023), and FBXW7 (t = −2.05, p = 0.040) on the affective symptom LV. PLS predict with 10-fold cross-validation [71] showed that a) the Q2 Predict values of the affective and T2DM LVs were positive, indicating that the PLS prediction error is smaller than that of the most naïve benchmark; (b) in comparison with the linear regression model, the PLS results showed a lower prediction error; and (c) all indicators except one have a lower RMSE compared to the naive linear regression benchmark indicating medium to strong predictive power. Prediction-Oriented Segmentation analysis followed by Multi-Group Analysis and Measurement Invariance Assessment showed that full compositional invariance was established.
Figure 4.
Results of partial Least Squares (PLS) path analysis. Shown are the significant path coefficients with exact p-values, and the explained variances (white figures in the circles). LacCer: lactosylceramide; FBG: fasting blood glucose; T2DM: type 2 diabetes mellitus; TG: triglycerides; TC: total cholesterol; Key_Dep: key depressive symptoms; Phys_Dep: physiosomatic symptoms of the HDRS (Hamilton Depression Rating Scale); Melanch: melancholic HDRS symptoms; Key_Anx: key anxiety symptoms of the Hamilton Anxiety Rating Scale (HAM-A); Phys_Anx: physiosomatic HAM-A symptoms.
4. Discussion
4.1. Biomarkers of T2DM
The first major finding of the current study is that copper, LacCer, (positively associated) and FBXW7 and calcium (inversely associated) predict around 44.4% of the variance in a composite score comprising IR and atherogenicity. Both copper and LacCer were the best predictors of this composite score and T2DM, although also magnesium contributed to the prediction of T2DM.
A recent meta-analysis reported increased copper levels in 1079 DM patients including those with T2DM and T1DM as compared with 561 healthy controls [73]. Tanaka et al. [74] showed that in diabetic C57BL/KsJ-db/db mice, serum copper was significantly increased in association with increased reactive oxygen species, while copper chelating attenuated IR and triglyceride levels and improved glucose intolerance. The increased copper levels in T2DM are positively associated with increased production of reactive oxygen species [75] and glycated hemoglobin A1C [76] and negatively with ceruloplasmin and thiol levels [77]. These findings indicate that copper-induced oxidative stress plays a key role in T2DM and glycemic control [78]. Although abnormal zinc metabolism may play a role in the onset and maintenance of diabetes and IR [52,79] we could not find significant associations between T2DM and lowered zinc.
In our study, LacCer appears to be a highly significant predictor of T2DM and IR as well. As reviewed in the Introduction, mild diabetes is accompanied by an increased conversion of GluCer to LacCer [44]. Our findings may be explained by the effects of LacCer on pattern recognition receptors leading to activated immune, oxidative and nitrosative pathways [40,41,42,43]. Moreover, LacCer is a direct cytosolic phospholipase alpha 2 activator (cPLA2α) by stimulating phosphorylation signals and attachment of the enzyme to substrate membranes [80], a phenomenon that is associated with activated inflammatory pathways. Furthermore, increased levels of serum LacCer predict cardiovascular disease progression and mortality above and beyond the effects of established risk factors [81].
We found that T2DM is also accompanied by lowered serum FBXW7, a factor protecting against IR and atherogenicity. For example, in ob/ob mice, FBXW7 expression decreases blood glucose and insulin levels, IR and glucose intolerance, and prevents expression of lipogenic genes and triglyceride accumulation [82]. Liver-specific FBXW7 knockout mice develop hyperglycemia, glucose sensitivity, and IR [82]. Moreover, FBXW7 controls fetuin-A expression in obese humans, where the increase in fetuin-A may lead to IR and T2DM [83,84]. Inactivation of FBXW7 causes the sterol regulatory element-binding protein 1SREBP1 to accumulate, and the expression of SREBP1 increases the expression of genes that are involved in lipid metabolism and synthesis of triglycerides [85]. On the other hand, hyperglycemia may suppress FBXW7 expression in renal mesangial cells, resulting in increments in inflammatory responses [86], and treatment of human kidney proximal tubular cells with glucose significantly lowers FBXW7 expression [87].
In our study, increased serum β-arrestin-1 is another biomarker of T2DM and lowered beta-cell function. Increased expression of wild-type β-arrestin-1 decreases insulin-induced degradation of insulin receptor substrate 1 (IRS-1), leading to increased insulin signaling, and attenuation of β-arrestin-1 enhances IRS-1 degradation, thereby accentuating cellular IR [88]. β-arrestin-1 may desensitize the glucagon-like peptide-1 (GLP-1) receptor on pancreatic cells, which potentiates glucose-stimulated insulin secretion [89]. Both β-arrestin-1 and -2 are critical regulators of immune-inflammatory responses and exert multiple effects on immune pathways, including macrophage, neutrophil and T lymphocyte, and Toll-Like Receptor functions, nuclear factor-κB activity, explaining that these molecules play a key role in many immune disorders, including atherosclerosis [90,91]. Overall, β-arrestin-1 shows anti-inflammatory effects, although this intracellular scaffolding protein also shows some pro-inflammatory effects in some models [92]. Furthermore, β-arrestin-1 reduces oxidative stress via Nrf-2 activation [93], although overexpression of β-arrestin in cardiac fibroblasts significantly elevates Nox-4 mitochondrial superoxide production in an ERK-dependent manner [94]. β-arrestin-1 shows a strong plasma membrane representation, and interactome analysis show that β-arrestin-1 interactome activity modulates many downstream signalers that play a role in ageing, including cell cycle regulation, G-protein associated functions, and opioid signaling [95]. By inference, in T2DM, β-arrestin-1 may play a role in the global reduction in homeostatic stability and/or compensatory mechanisms characterized by a switching of the metabolism to less efficient processes [95].
Magnesium deficiency is a risk factor for IR, diabetes, hypertension, atherogenicity, and cardiovascular disease [96] and has a detrimental effect on blood glucose homeostasis [97,98,99]. Our calcium findings do not concur with those of a meta-analysis showing that increased plasma calcium levels are associated with T2DM [55]. Nevertheless, in non-diabetic adults, calcium supplementation may reduce plasma glucose levels and IR [100].
In our study, increased levels of peripheral serotonin are associated with T2DM after considering the impact of copper, calcium, LacCer, and FBXW7. Previously, it was shown that inhibiting peripheral serotonin synthesis and signaling may effectively treat T2DM, obesity, and nonalcoholic fatty liver disease [101]. Moreover, genome-wide association studies found associations between genetic polymorphisms in tryptophan hydroxylase and serotonin receptors and obesity [102]. As described in the Introduction, serotonin may control glucose metabolism [103] and affect insulin secretion through serotonin receptors [104,105]. Intracellular serotonin, through serotonylating GTPases including Rab3a and Rab27a, regulates insulin secretion, resulting in serotonin and insulin co-release [106].
4.2. Biomarkers of Affective Symptoms Due to T2DM
The second major finding of this study is that we were able to construct a reliable and replicable nomothetic model of affective symptoms due to T2DM [72,107,108]). Our model provided a 10-fold cross-validated prediction in a holdout sample, indicating accurate predictive performance when analyzing new data. Direct predictors of affective symptoms were copper, calcium, and β-arrestin, whereas FBXW7 and LacCer showed indirect effects that were mediated by T2DM. Nevertheless, lowered zinc was a significant predictor of depressive melancholia scores.
Importantly, we found that increased atherogenicity had a greater impact on affective symptoms than IR. In this respect, primary mood disorders were consistently characterized by increased atherogenicity, whereas IR was not always associated with mood disorders [109,110]. There is now also evidence that atherogenicity, as indicated by an increased Castelli risk index 1 and AIP, significantly contributes to the pathophysiology of mood disorders via immune-inflammatory and nitro-oxidative pathways [111,112,113].
In our nomothetic model, the most important predictors of depression and anxiety symptoms were increased copper and lowered calcium. A recent meta-analysis showed increased copper levels in 1787 depressive patients versus 943 controls [54]. Copper toxicity may also cause anxiety, cognitive impairments, sleep disorders, and physiosomatic symptoms, including muscle pain and tension, autonomous symptoms, heart palpitation, headache, excessive perspiration, etc. [114]. The depressogenic and anxiogenic effects of serum copper may be explained by increased oxidative stress and lowering levels of serum zinc [115]. Nevertheless, there are also more recent studies showing that copper may be decreased or unchanged in patients with depression [115,116]. In our study, zinc was inversely associated with melancholia symptoms. Recent meta-analyses showed significantly lower zinc levels in depressed patients than in controls [117,118]. Lowered serum zinc predisposes towards immune-inflammatory and nitro-oxidative toxicity and, therefore, affective disorders [119].
The results of the present study are also in agreement with previous findings that lowered serum calcium is associated with major depression and with self-rated depression, irritability, agitation, and physiosomatic symptoms, including neuromuscular excitability [56,120]. Nevertheless, comorbid depressive ratings in unstable angina were not only associated with atherogenicity, IR, lowered zinc but also with increased IL-6 and calcium levels [121]. The latter may, however, be explained by specific effects of calcium mineralization of arteries and calcification of plaques in unstable angina [121].
Our results showing that β-arrestin-1 is positively associated with depressive symptoms contrasts, at first sight, with those of previous reports that β-arrestin-1 is reduced in the white blood cells of depressed patients and that reductions in β-arrestin-1 are significantly associated with the severity of depressive symptoms [25,122]. Those previous reports suggest that β-arrestin-1 is involved in the pathophysiology of affective disorders and in the pathways that mediate antidepressant effects [25,123,124]. Nevertheless, increased plasma β-arrestin levels may be ascribed to leakage of β-arrestin out of the tissues [125]. Therefore, our results suggest that increased β-arrestin-1 levels may be associated with the onset of affective symptoms due to T2DM following desensitization of GPCR signaling and GPCR-associated effects on ERK1/2 and CREB (see Introduction). Furthermore, β-arrestin-1 exerts stimulatory effects on microglia-mediated inflammation and STAT1 and nuclear factor-κB activation [126], processes that are associated with affective symptoms [127].
As described in our Introduction, LacCer and serum levels of other ceramides are significantly increased in mood disorders [45,46,47], which may in part be explained by increased sphingomyelinase activity [45]. Interestingly, ceramide and sphingomyelin species are involved in the pathophysiology of depressive symptoms in coronary artery disease [128]. Increased levels of pro-inflammatory cytokines and oxidized LDL (which play a role in depression, T2DM, and MetS) may increase the biosynthesis of LacCer, which consequently may induce oxygen-specific pathways, thereby generating reactive oxygen and nitrogen species as well as peroxynitrite, and inducing immune-inflammatory pathways [129,130]. Moreover, high ceramide levels in the hippocampus are associated with decreased neurogenesis, neuronal maturation, and neuronal survival [131] and increased amygdala sphingolipids are associated with anxiety-like behaviors in animal models [132].
This is a first report that lowered FBXW7 may be associated with depressive and anxiety symptoms, although these effects may be mediated via increased IR because lowered FBXW7 is associated with hyperglycemia, IR, and the development of T2DM [32]. Moreover, as explained in the Introduction, FBXW7 modulates some pathways that play a role in mood disorders, including neurogenesis, mTOR, DISC, and PGC-1α [36,38,39].
4.3. Limitations
The results of the current study should be interpreted regarding its limitations. Firstly, this is a cross-sectional, case-control study and, therefore, we cannot make conclusive causal deductions. Second, it would have been more interesting if we had assayed other immune and oxidative biomarkers of affective disorders, including pro-inflammatory cytokines, MDA, oxidized LDL, and PON1 activity.
4.4. Conclusions
The most important predictors of affective symptoms due to T2DM are in descending order of importance: copper, calcium, β-arrestin-1, LacCer, and FBXW7. T2DM and affective symptoms share common pathways, namely increased atherogenicity, IR, copper, and β-arrestin-1, and lowered calcium. Moreover, copper, calcium, β-arrestin-1, and LacCer (positive) and FBXW7 (inverse) may also induce affective symptoms by effects on IR and atherogenicity.
Author Contributions
Conceptualization, H.K.A.-H. and M.M.; methodology, H.K.A.-H. and M.M.; formal analysis: M.M.; resources, G.A.J., H.H.H., H.K.A.-H.; data curation, H.K.A.-H., H.H.H., G.A.J.; writing and editing: H.K.A.-H., M.M., H.H.H., G.A.J.; visualization, M.M. All authors have read and agreed to the published version of the manuscript.
Funding
There was no specific funding for this specific study. This research did not receive external funding.
Institutional Review Board Statement
The study was conducted according to the guidelines of the Declaration of Helsinki, and approved by the Institutional Review Board of the University of Kufa (protocol code: T1375/2020, date of approval: 20th October 2020).
Informed Consent Statement
Before taking part in the study, all participants provided written informed consent.
Data Availability Statement
The dataset generated during and/or analyzed during the current study will be available from M.M. upon reasonable request and once the dataset has been fully exploited by the authors.
Acknowledgments
We thank the staff of the Unit of Diabetes at Al-Sadr Medical City in Najaf governorate-Iraq for their help in the collection of samples. We also thank the high-skilled staff of the Asia Lab. for their help in the estimation of biomarkers levels.
Conflicts of Interest
The authors declare no conflict of interest.
References
- Saeedi, P.; Salpea, P.; Karuranga, S.; Petersohn, I.; Malanda, B.; Gregg, E.W.; Unwin, N.; Wild, S.H.; Williams, R. Mortality attributable to diabetes in 20–79 years old adults, 2019 estimates: Results from the International Diabetes Federation Diabetes Atlas, 9(th) edition. Diabetes Res. Clin. Pract. 2020, 162, 108086. [Google Scholar] [CrossRef] [PubMed]
- Cho, N.H.; Shaw, J.E.; Karuranga, S.; Huang, Y.; da Rocha Fernandes, J.D.; Ohlrogge, A.W.; Malanda, B. IDF Diabetes Atlas: Global estimates of diabetes prevalence for 2017 and projections for 2045. Diabetes Res. Clin. Pract. 2018, 138, 271–281. [Google Scholar] [CrossRef] [PubMed]
- Halban, P.A.; Polonsky, K.S.; Bowden, D.W.; Hawkins, M.A.; Ling, C.; Mather, K.J.; Powers, A.C.; Rhodes, C.J.; Sussel, L.; Weir, G.C. β-cell failure in type 2 diabetes: Postulated mechanisms and prospects for prevention and treatment. J. Clin. Endocrinol. Metab. 2014, 99, 1983–1992. [Google Scholar] [CrossRef] [PubMed]
- Laakso, M.; Kuusisto, J. Insulin resistance and hyperglycaemia in cardiovascular disease development. Nat. Rev. Endocrinol. 2014, 10, 293–302. [Google Scholar] [CrossRef]
- Jamshidi, L.; Seif, A.; Vazinigheysar, H. Comparison of indicators of metabolic syndrome in iranian smokers. Zahedan J. Res. Med. Sci. 2014, 16, 55–58. [Google Scholar]
- Murphy, J.M.; Monson, R.R.; Olivier, D.C.; Sobol, A.M.; Leighton, A.H. Affective disorders and mortality. A general population study. Arch. Gen. Psychiatry 1987, 44, 473–480. [Google Scholar] [CrossRef] [PubMed]
- Kupfer, D.J. The increasing medical burden in bipolar disorder. JAMA 2005, 293, 2528–2530. [Google Scholar] [CrossRef] [PubMed]
- Benton, T.; Staab, J.; Evans, D.L. Medical co-morbidity in depressive disorders. Ann. Clin. Psychiatry 2007, 19, 289–303. [Google Scholar] [CrossRef] [PubMed]
- Leboyer, M.; Soreca, I.; Scott, J.; Frye, M.; Henry, C.; Tamouza, R.; Kupfer, D.J. Can bipolar disorder be viewed as a multi-system inflammatory disease? J. Affect. Dis. 2012, 141, 1–10. [Google Scholar] [CrossRef] [PubMed]
- de Melo, L.G.P.; Nunes, S.O.V.; Anderson, G.; Vargas, H.O.; Barbosa, D.S.; Galecki, P.; Carvalho, A.F.; Maes, M. Shared metabolic and immune-inflammatory, oxidative and nitrosative stress pathways in the metabolic syndrome and mood disorders. Prog. Neuropsychopharmacol. Biol. Psychiatry 2017, 78, 34–50. [Google Scholar] [CrossRef]
- Duarte-Silva, E.; de Melo, M.G.; Maes, M.; Chaves Filho, A.J.M.; Macedo, D.; Peixoto, C.A. Shared metabolic and neuroimmune mechanisms underlying Type 2 Diabetes Mellitus and Major Depressive Disorder. Prog. Neuropsychopharmacol. Biol. Psychiatry 2021, 111, 110351. [Google Scholar] [CrossRef] [PubMed]
- Khaledi, M.; Haghighatdoost, F.; Feizi, A.; Aminorroaya, A. The prevalence of comorbid depression in patients with type 2 diabetes: An updated systematic review and meta-analysis on huge number of observational studies. Acta Diabetol. 2019, 56, 631–650. [Google Scholar] [CrossRef] [PubMed]
- Lloyd, C.; Nouwen, A.; Sartorius, N.; Ahmed, H.; Alvarez, A.; Bahendeka, S.; Basangwa, D.; Bobrov, A.; Boden, S.; Bulgari, V. Prevalence and correlates of depressive disorders in people with Type 2 diabetes: Results from the International Prevalence and Treatment of Diabetes and Depression (INTERPRET-DD) study, a collaborative study carried out in 14 countries. Diabet. Med. 2018, 35, 760–769. [Google Scholar] [CrossRef]
- Mezuk, B.; Eaton, W.W.; Albrecht, S.; Golden, S.H. Depression and type 2 diabetes over the lifespan: A meta-analysis. Diabetes Care 2008, 31, 2383–2390. [Google Scholar] [CrossRef]
- Chang, D.C.; Xu, X.; Ferrante, A.W.; Krakoff, J. Reduced plasma albumin predicts type 2 diabetes and is associated with greater adipose tissue macrophage content and activation. Diabetol. Metab. Synd. 2019, 11, 1–8. [Google Scholar] [CrossRef] [PubMed]
- Maes, M.; Vandewoude, M.; Scharpé, S.; De Clercq, L.; Stevens, W.; Lepoutre, L.; Schotte, C. Anthropometric and biochemical assessment of the nutritional state in depression: Evidence for lower visceral protein plasma levels in depression. J. Affect. Disord. 1991, 23, 25–33. [Google Scholar] [CrossRef]
- Anderson, G.; Maes, M. Bipolar disorder: Role of immune-inflammatory cytokines, oxidative and nitrosative stress and tryptophan catabolites. Curr. Psychiatry Rep. 2015, 17, 8. [Google Scholar] [CrossRef]
- Chan, K.L.; Cathomas, F.; Russo, S.J. Central and peripheral inflammation link metabolic syndrome and major depressive disorder. Physiology 2019, 34, 123–133. [Google Scholar] [CrossRef] [PubMed]
- Maes, M. Inflammatory and oxidative and nitrosative stress pathways underpinning chronic fatigue, somatization and psychosomatic symptoms. Curr. Opin. Psychiatry 2009, 22, 75–83. [Google Scholar] [CrossRef]
- Maes, M.; Kubera, M.; Obuchowiczwa, E.; Goehler, L.; Brzeszcz, J. Depression’s multiple comorbidities explained by (neuro) inflammatory and oxidative & nitrosative stress pathways. Neuroendocr. Lett. 2011, 32, 7–24. [Google Scholar]
- Moylan, S.; Berk, M.; Dean, O.M.; Samuni, Y.; Williams, L.J.; O’Neil, A.; Hayley, A.C.; Pasco, J.A.; Anderson, G.; Jacka, F.N. Oxidative & nitrosative stress in depression: Why so much stress? Neurosci. Biobehav. Rev. 2014, 45, 46–62. [Google Scholar] [PubMed]
- Bortolasci, C.C.; Vargas, H.O.; Souza-Nogueira, A.; Barbosa, D.S.; Moreira, E.G.; Nunes, S.O.V.; Berk, M.; Dodd, S.; Maes, M. Lowered plasma paraoxonase (PON) 1 activity is a trait marker of major depression and PON1 Q192R gene polymorphism–smoking interactions differentially predict the odds of major depression and bipolar disorder. J. Affect. Disord. 2014, 159, 23–30. [Google Scholar] [CrossRef] [PubMed]
- Morelli, N.R.; Maes, M.; Bonifacio, K.L.; Vargas, H.O.; Nunes, S.O.V.; Barbosa, D.S. Increased nitro-oxidative toxicity in association with metabolic syndrome, atherogenicity and insulin resistance in patients with affective disorders. J. Affect. Disord. 2021, 294, 410–419. [Google Scholar] [CrossRef] [PubMed]
- Dalle, S.; Ravier, M.A.; Bertrand, G. Emerging roles for β-arrestin-1 in the control of the pancreatic β-cell function and mass: New therapeutic strategies and consequences for drug screening. Cell. Signal. 2011, 23, 522–528. [Google Scholar] [CrossRef]
- Avissar, S.; Matuzany-Ruban, A.; Tzukert, K.; Schreiber, G. Beta-arrestin-1 levels: Reduced in leukocytes of patients with depression and elevated by antidepressants in rat brain. Am. J. Psychiatry 2004, 161, 2066–2072. [Google Scholar] [CrossRef]
- Matuzany-Ruban, A.; Avissar, S.; Schreiber, G. Dynamics of beta-arrestin1 protein and mRNA levels elevation by antidepressants in mononuclear leukocytes of patients with depression. J. Affect. Disord. 2005, 88, 307–312. [Google Scholar] [CrossRef] [PubMed]
- Dwivedi, Y.; Rizavi, H.S.; Zhang, H.; Roberts, R.C.; Conley, R.R.; Pandey, G.N. Aberrant extracellular signal-regulated kinase (ERK)1/2 signalling in suicide brain: Role of ERK kinase 1 (MEK1). Int. J. Neuropsychopharmacol. 2009, 12, 1337–1354. [Google Scholar] [CrossRef]
- Fröjdö, S.; Vidal, H.; Pirola, L. Alterations of insulin signaling in type 2 diabetes: A review of the current evidence from humans. Biochim. Biophys. Acta 2009, 1792, 83–92. [Google Scholar] [CrossRef] [PubMed]
- Kang, J.; Shi, Y.; Xiang, B.; Qu, B.; Su, W.; Zhu, M.; Zhang, M.; Bao, G.; Wang, F.; Zhang, X. A nuclear function of β-arrestin1 in GPCR signaling: Regulation of histone acetylation and gene transcription. Cell 2005, 123, 833–847. [Google Scholar] [CrossRef]
- Tanis, K.Q.; Duman, R.S.; Newton, S.S. CREB binding and activity in brain: Regional specificity and induction by electroconvulsive seizure. Biol. Psychiatry 2008, 63, 710–720. [Google Scholar] [CrossRef]
- Bengoechea-Alonso, M.T.; Ericsson, J. The ubiquitin ligase Fbxw7 controls adipocyte differentiation by targeting C/EBPalpha for degradation. Proc. Natl. Acad. Sci. USA 2010, 107, 11817–11822. [Google Scholar] [CrossRef] [PubMed]
- Mohammed, S.K.; Taha, E.M.; Muhi, S.A. A case-control study to determination FBXW7 and Fetuin-A levels in patients with type 2 diabetes in Iraq. J. Diabetes Metab. Disord. 2021, 20, 237–243. [Google Scholar] [CrossRef] [PubMed]
- Olson, B.L.; Hock, M.B.; Ekholm-Reed, S.; Wohlschlegel, J.A.; Dev, K.K.; Kralli, A.; Reed, S.I. SCFCdc4 acts antagonistically to the PGC-1α transcriptional coactivator by targeting it for ubiquitin-mediated proteolysis. Genes Dev. 2008, 22, 252–264. [Google Scholar] [CrossRef] [PubMed]
- Mao, J.H.; Kim, I.J.; Wu, D.; Climent, J.; Kang, H.C.; DelRosario, R.; Balmain, A. FBXW7 targets mTOR for degradation and cooperates with PTEN in tumor suppression. Science 2008, 321, 1499–1502. [Google Scholar] [CrossRef] [PubMed]
- Alberi, L.; Liu, S.; Wang, Y.; Badie, R.; Smith-Hicks, C.; Wu, J.; Pierfelice, T.J.; Abazyan, B.; Mattson, M.P.; Kuhl, D.; et al. Activity-Induced Notch Signaling in Neurons Requires Arc/Arg3.1 and Is Essential for Synaptic Plasticity in Hippocampal Networks. Neuron 2011, 69, 437–444. [Google Scholar] [CrossRef] [PubMed]
- Hoeck, J.D.; Jandke, A.; Blake, S.M.; Nye, E.; Spencer-Dene, B.; Brandner, S.; Behrens, A. Fbw7 controls neural stem cell differentiation and progenitor apoptosis via Notch and c-Jun. Nat. Neurosci. 2010, 13, 1365–1372. [Google Scholar] [CrossRef]
- Yalla, K.; Elliott, C.; Day, J.P.; Findlay, J.; Barratt, S.; Hughes, Z.A.; Wilson, L.; Whiteley, E.; Popiolek, M.; Li, Y. FBXW7 regulates DISC1 stability via the ubiquitin-proteosome system. Mol. Psychiat. 2018, 23, 1278–1286. [Google Scholar] [CrossRef]
- Morris, G.; Walder, K.; Carvalho, A.F.; Tye, S.J.; Lucas, K.; Berk, M.; Maes, M. The role of hypernitrosylation in the pathogenesis and pathophysiology of neuroprogressive diseases. Neurosci. Biobehav. Rev. 2018, 84, 453–469. [Google Scholar] [CrossRef]
- Morris, G.; Puri, B.K.; Walker, A.J.; Maes, M.; Carvalho, A.F.; Bortolasci, C.C.; Walder, K.; Berk, M. Shared pathways for neuroprogression and somatoprogression in neuropsychiatric disorders. Neurosci. Biobehav. Rev. 2019, 107, 862–882. [Google Scholar] [CrossRef]
- Sato, T.; Iwabuchi, K.; Nagaoka, I.; Adachi, Y.; Ohno, N.; Tamura, H.; Seyama, K.; Fukuchi, Y.; Nakayama, H.; Yoshizaki, F.; et al. Induction of human neutrophil chemotaxis by Candida albicans-derived beta-1,6-long glycoside side-chain-branched beta-glucan. J. Leukoc. Biol. 2006, 80, 204–211. [Google Scholar] [CrossRef]
- Iwabuchi, K.; Prinetti, A.; Sonnino, S.; Mauri, L.; Kobayashi, T.; Ishii, K.; Kaga, N.; Murayama, K.; Kurihara, H.; Nakayama, H.; et al. Involvement of very long fatty acid-containing lactosylceramide in lactosylceramide-mediated superoxide generation and migration in neutrophils. Glycoconj. J. 2008, 25, 357–374. [Google Scholar] [CrossRef] [PubMed]
- Yeh, L.H.; Kinsey, A.M.; Chatterjee, S.; Alevriadou, B.R. Lactosylceramide mediates shear-induced endothelial superoxide production and intercellular adhesion molecule-1 expression. J. Vasc. Res. 2001, 38, 551–559. [Google Scholar] [CrossRef] [PubMed]
- Pannu, R.; Won, J.S.; Khan, M.; Singh, A.K.; Singh, I. A novel role of lactosylceramide in the regulation of lipopolysaccharide/interferon-gamma-mediated inducible nitric oxide synthase gene expression: Implications for neuroinflammatory diseases. J. Neurosci. 2004, 24, 5942–5954. [Google Scholar] [CrossRef] [PubMed]
- Shui, G.; Lam, S.M.; Stebbins, J.; Kusunoki, J.; Duan, X.; Li, B.; Cheong, W.F.; Soon, D.; Kelly, R.P.; Wenk, M.R. Polar lipid derangements in type 2 diabetes mellitus: Potential pathological relevance of fatty acyl heterogeneity in sphingolipids. Metabolomics 2013, 9, 786–799. [Google Scholar] [CrossRef]
- Kornhuber, J.; Medlin, A.; Bleich, S.; Jendrossek, V.; Henkel, A.W.; Wiltfang, J.; Gulbins, E. High activity of acid sphingomyelinase in major depression. J. Neural Transm. 2005, 112, 1583–1590. [Google Scholar] [CrossRef] [PubMed]
- Gracia-Garcia, P.; Rao, V.; Haughey, N.J.; Bandaru, V.V.; Smith, G.; Rosenberg, P.B.; Lobo, A.; Lyketsos, C.G.; Mielke, M.M. Elevated plasma ceramides in depression. J. Neuropsychiatry Clin. Neurosci. 2011, 23, 215–218. [Google Scholar] [CrossRef] [PubMed]
- Brunkhorst-Kanaan, N.; Klatt-Schreiner, K.; Hackel, J.; Schröter, K.; Trautmann, S.; Hahnefeld, L.; Wicker, S.; Reif, A.; Thomas, D.; Geisslinger, G.; et al. Targeted lipidomics reveal derangement of ceramides in major depression and bipolar disorder. Metabolism 2019, 95, 65–76. [Google Scholar] [CrossRef]
- Richmond, J.E.; Codignola, A.; Cooke, I.M.; Sher, E. Calcium- and barium-dependent exocytosis from the rat insulinoma cell line RINm5F assayed using membrane capacitance measurements and serotonin release. Pflugers Arch. 1996, 432, 258–269. [Google Scholar] [CrossRef]
- Ekholm, R.; Ericson, L.E.; Lundquist, I. Monoamines in the pancreatic islets of the mouse. Subcellular localization of 5-hydroxytryptamine by electron microscopic autoradiography. Diabetologia 1971, 7, 339–348. [Google Scholar] [CrossRef] [PubMed]
- Gylfe, E. Association between 5-hydroxytryptamine release and insulin secretion. J. Endocrinol. 1978, 78, 239–248. [Google Scholar] [CrossRef] [PubMed]
- Maes, M.; Meltzer, H.Y.; D’Hondt, P.; Cosyns, P.; Blockx, P. Effects of serotonin precursors on the negative feedback effects of glucocorticoids on hypothalamic-pituitary-adrenal axis function in depression. Psychoneuroendocrinology 1995, 20, 149–167. [Google Scholar] [CrossRef]
- Bjorklund, G.; Dadar, M.; Pivina, L.; Dosa, M.D.; Semenova, Y.; Aaseth, J. The Role of Zinc and Copper in Insulin Resistance and Diabetes Mellitus. Curr. Med. Chem. 2020, 27, 6643–6657. [Google Scholar] [CrossRef]
- Swardfager, W.; Herrmann, N.; Mazereeuw, G.; Goldberger, K.; Harimoto, T.; Lanctôt, K.L. Zinc in Depression: A Meta-Analysis. Biol. Psychiat. 2013, 74, 872–878. [Google Scholar] [CrossRef] [PubMed]
- Ni, M.; You, Y.; Chen, J.; Zhang, L. Copper in depressive disorder: A systematic review and meta-analysis of observational studies. Psychiatry Res. 2018, 267, 506–515. [Google Scholar] [CrossRef] [PubMed]
- Zhu, J.; Xun, P.; Bae, J.C.; Kim, J.H.; Kim, D.J.; Yang, K.; He, K. Circulating calcium levels and the risk of type 2 diabetes: A systematic review and meta-analysis. Br. J. Nutr. 2019, 122, 376–387. [Google Scholar] [CrossRef]
- Al-Dujaili, A.H.; Al-Hakeim, H.K.; Twayej, A.J.; Maes, M. Total and ionized calcium and magnesium are significantly lowered in drug-naïve depressed patients: Effects of antidepressants and associations with immune activation. Metab. Brain Dis. 2019, 34, 1493–1503. [Google Scholar] [CrossRef]
- Volpe, S.L. Magnesium, the Metabolic Syndrome, Insulin Resistance, and Type 2 Diabetes Mellitus. Crit. Rev. Food Sci. Nutr. 2008, 48, 293–300. [Google Scholar] [CrossRef]
- Eby, G.A.; Eby, K.L.; Murck, H. Magnesium and major depression. In Magnesium in the Central Nervous System; Vink, R., Nechifor, M., Eds.; University of Adelaide Press: Adelaide, Australia, 2011; pp. 313–330. [Google Scholar]
- Mousa, R.; Smesam, H.; Qazmooz, H.; Al-Hakeim, H.; Maes, M. A Nomothetic Network Model Disclosing the Comorbidity of Depression and Unstable Angina: Effects of Atherogenicity, Insulin Resistance, Immune Activation, Antioxidants, the Endogenous Opioid System, Trace Elements, and Macrominerals. J. Trace Elem. Med. Biol. 2021, in press. [Google Scholar]
- WHO. Definition and Diagnosis of Diabetes Mellitus and Intermediate Hyperglycaemia: Report of a WHO/IDF Consultation; WHO: Geneva, Switzerland, 2006. [Google Scholar]
- WHO. Use of Glycated Haemoglobin (HbA1c) in Diagnosis of Diabetes Mellitus: Abbreviated Report of a WHO Consultation; World Health Organization: Geneva, Switzerland, 2011. [Google Scholar]
- Sangeeta, S. Metformin and pioglitazone in polycystic ovarian syndrome: A comparative study. J. Obs. Gynaecol. India 2012, 62, 551–556. [Google Scholar] [CrossRef]
- Pernicova, I.; Korbonits, M. Metformin—Mode of action and clinical implications for diabetes and cancer. Nat. Rev. Endocrinol. 2014, 10, 143. [Google Scholar] [CrossRef] [PubMed]
- Al-Hakeim, H.K.; Abdulzahra, M.S. Correlation Between Glycated Hemoglobin and Homa Indices in Type 2 Diabetes Mellitus: Prediction of Beta-Cell Function from Glycated Hemoglobin/Korelacija Između Glikoliziranog Hemoglobina I Homa Indeksa U Dijabetes Melitusu Tipa 2: Predviđanje Funkcije Beta Ćelija Na Osnovu Glikoliziranog Hemoglobina. J. Med. Biochem. 2015, 34, 191–199. [Google Scholar] [PubMed]
- Hamilton, M. A rating scale for depression. J. Neurol. Neurosurg. Psychiatry 1960, 23, 56–62. [Google Scholar] [CrossRef] [PubMed]
- Hamilton, M. The assessment of anxiety states by rating. Br. J. Med. Psychol. 1959, 32, 50–55. [Google Scholar] [CrossRef]
- Almulla, A.F.; Al-Rawi, K.F.; Maes, M.; Al-Hakeim, H.K. In schizophrenia, immune-inflammatory pathways are strongly associated with depressive and anxiety symptoms, which are part of a latent trait which comprises neurocognitive impairments and schizophrenia symptoms. J. Affect. Disord. 2021, 287, 316–326. [Google Scholar] [CrossRef] [PubMed]
- Flauzino, T.; Pereira, W.L.d.C.J.; Alfieri, D.F.; Oliveira, S.R.; Kallaur, A.P.; Lozovoy, M.A.B.; Kaimen-Maciel, D.R.; Maes, M.; Reiche, E.M.V. Disability in multiple sclerosis is associated with age and inflammatory, metabolic and oxidative/nitrosative stress biomarkers: Results of multivariate and machine learning procedures. Metab. Brain Dis. 2019, 34, 1401–1413. [Google Scholar] [CrossRef]
- Bonifácio, K.L.; Barbosa, D.S.; Moreira, E.G.; Coneglian, C.F.; Vargas, H.O.; Nunes, S.O.V.; Moraes, J.B.; Maes, M. Increased nitro-oxidative stress toxicity as a major determinant of increased blood pressure in mood disorders. J. Affect. Disord. 2020, 278, 226–238. [Google Scholar] [CrossRef]
- Ringle, C.; Da Silva, D.; Bido, D. Structural equation modeling with the SmartPLS. Braz. J. Mark. 2015, 13, 56–73. [Google Scholar] [CrossRef]
- Shmueli, G.; Sarstedt, M.; Hair, J.F.; Cheah, J.-H.; Ting, H.; Vaithilingam, S.; Ringle, C.M. Predictive model assessment in PLS-SEM: Guidelines for using PLSpredict. Eur. J. Mark. 2019. [Google Scholar] [CrossRef]
- Stoyanov, D.; Maes, M.H. How to construct neuroscience-informed psychiatric classification? Towards nomothetic networks psychiatry. World J. Psychiatry 2021, 11, 1–12. [Google Scholar] [CrossRef]
- Qiu, Q.; Zhang, F.; Zhu, W.; Wu, J.; Liang, M. Copper in Diabetes Mellitus: A Meta-Analysis and Systematic Review of Plasma and Serum Studies. Biol. Trace Elem. Res. 2017, 177, 53–63. [Google Scholar] [CrossRef]
- Tanaka, A.; Kaneto, H.; Miyatsuka, T.; Yamamoto, K.; Yoshiuchi, K.; Yamasaki, Y.; Shimomura, I.; Matsuoka, T.A.; Matsuhisa, M. Role of copper ion in the pathogenesis of type 2 diabetes. Endocr. J. 2009, 56, 699–706. [Google Scholar] [CrossRef]
- Masad, A.; Hayes, L.; Tabner, B.J.; Turnbull, S.; Cooper, L.J.; Fullwood, N.J.; German, M.J.; Kametani, F.; El-Agnaf, O.M.; Allsop, D. Copper-mediated formation of hydrogen peroxide from the amylin peptide: A novel mechanism for degeneration of islet cells in type-2 diabetes mellitus? FEBS Lett. 2007, 581, 3489–3493. [Google Scholar] [CrossRef] [PubMed]
- Naka, T.; Kaneto, H.; Katakami, N.; Matsuoka, T.A.; Harada, A.; Yamasaki, Y.; Matsuhisa, M.; Shimomura, I. Association of serum copper levels and glycemic control in patients with type 2 diabetes. Endocr. J. 2013, 60, 393–396. [Google Scholar] [CrossRef] [PubMed]
- Sarkar, A.; Dash, S.; Barik, B.K.; Muttigi, M.S.; Kedage, V.; Shetty, J.K.; Prakash, M. Copper and ceruloplasmin levels in relation to total thiols and GST in type 2 diabetes mellitus patients. Indian J. Clin. Biochem. 2010, 25, 74–76. [Google Scholar] [CrossRef] [PubMed][Green Version]
- Lowe, J.; Taveira-da-Silva, R.; Hilário-Souza, E. Dissecting copper homeostasis in diabetes mellitus. Iubmb Life 2017, 69, 255–262. [Google Scholar] [CrossRef]
- Cruz, K.J.C.; de Oliveira, A.R.S.; Morais, J.B.S.; Severo, J.S.; Mendes, P.M.V.; de Sousa Melo, S.R.; de Sousa, G.S.; Marreiro, D.D.N. Zinc and Insulin Resistance: Biochemical and Molecular Aspects. Biol. Trace Elem. Res. 2018, 186, 407–412. [Google Scholar] [CrossRef] [PubMed]
- Nakamura, H.; Moriyama, Y.; Watanabe, K.; Tomizawa, S.; Yamazaki, R.; Takahashi, H.; Murayama, T. Lactosylceramide-Induced Phosphorylation Signaling to Group IVA Phospholipase A2 via Reactive Oxygen Species in Tumor Necrosis Factor-alpha-Treated Cells. J. Cell. Biochem. 2017, 118, 4370–4382. [Google Scholar] [CrossRef] [PubMed]
- Alshehry, Z.H.; Mundra, P.A.; Barlow, C.K.; Mellett, N.A.; Wong, G.; McConville, M.J.; Simes, J.; Tonkin, A.M.; Sullivan, D.R.; Barnes, E.H.; et al. Plasma Lipidomic Profiles Improve on Traditional Risk Factors for the Prediction of Cardiovascular Events in Type 2 Diabetes Mellitus. Circulation 2016, 134, 1637–1650. [Google Scholar] [CrossRef]
- Zhao, J.; Xiong, X.; Li, Y.; Liu, X.; Wang, T.; Zhang, H.; Jiao, Y.; Jiang, J.; Zhang, H.; Tang, Q. Hepatic F-box protein FBXW7 maintains glucose homeostasis through degradation of fetuin-A. Diabetes 2018, 67, 818–830. [Google Scholar] [CrossRef]
- Pal, D.; Dasgupta, S.; Kundu, R.; Maitra, S.; Das, G.; Mukhopadhyay, S.; Ray, S.; Majumdar, S.S.; Bhattacharya, S. Fetuin-A acts as an endogenous ligand of TLR4 to promote lipid-induced insulin resistance. Nat. Med. 2012, 18, 1279–1285. [Google Scholar] [CrossRef]
- Trepanowski, J.F.; Mey, J.; Varady, K.A. Fetuin-A: A novel link between obesity and related complications. Int. J. Obes. 2015, 39, 734–741. [Google Scholar] [CrossRef] [PubMed]
- Sundqvist, A.; Bengoechea-Alonso, M.T.; Ye, X.; Lukiyanchuk, V.; Jin, J.; Harper, J.W.; Ericsson, J. Control of lipid metabolism by phosphorylation-dependent degradation of the SREBP family of transcription factors by SCF(Fbw7). Cell Metab. 2005, 1, 379–391. [Google Scholar] [CrossRef] [PubMed]
- Gao, C.; Fan, F.; Chen, J.; Long, Y.; Tang, S.; Jiang, C.; Xu, Y. FBW7 Regulates the Autophagy Signal in Mesangial Cells Induced by High Glucose. Biomed. Res. Int. 2019, 2019, 6061594. [Google Scholar] [CrossRef] [PubMed]
- Li, L.; Yang, J.; Li, F.; Gao, F.; Zhu, L.; Hao, J. FBXW7 mediates high glucose-induced SREBP1 expression in renal tubular cells of diabetic nephropathy under PI3K/Akt pathway regulation. Mol. Med. Rep. 2021, 23, 233. [Google Scholar] [CrossRef]
- Usui, I.; Imamura, T.; Huang, J.; Satoh, H.; Shenoy, S.K.; Lefkowitz, R.J.; Hupfeld, C.J.; Olefsky, J.M. beta-arrestin-1 competitively inhibits insulin-induced ubiquitination and degradation of insulin receptor substrate 1. Mol. Cell. Biol. 2004, 24, 8929–8937. [Google Scholar] [CrossRef]
- Matarese, A.; Gambardella, J.; Lombardi, A.; Wang, X.; Santulli, G. miR-7 Regulates GLP-1-Mediated Insulin Release by Targeting beta-Arrestin 1. Cells 2020, 9, 1621. [Google Scholar] [CrossRef] [PubMed]
- Fan, H. β-Arrestins 1 and 2 are critical regulators of inflammation. Innate Immun. 2014, 20, 451–460. [Google Scholar] [CrossRef]
- Sharma, S.; Campbell, A.M.; Chan, J.; Schattgen, S.A.; Orlowski, G.M.; Nayar, R.; Huyler, A.H.; Nündel, K.; Mohan, C.; Berg, L.J. Suppression of systemic autoimmunity by the innate immune adaptor STING. Proc. Natl. Acad. Sci. USA 2015, 112, E710–E717. [Google Scholar] [CrossRef] [PubMed]
- Lee, T.; Lee, E.; Irwin, R.; Lucas, P.C.; McCabe, L.R.; Parameswaran, N. beta-Arrestin-1 deficiency protects mice from experimental colitis. Am. J. Pathol. 2013, 182, 1114–1123. [Google Scholar] [CrossRef]
- Tan, X.; Jiao, P.L.; Sun, J.C.; Wang, W.; Ye, P.; Wang, Y.K.; Leng, Y.Q.; Wang, W.Z. β-Arrestin1 Reduces Oxidative Stress via Nrf2 Activation in the Rostral Ventrolateral Medulla in Hypertension. Front. Neurosci. 2021, 15, 657825. [Google Scholar] [CrossRef]
- Philip, J.L.; Razzaque, M.A.; Han, M.; Li, J.; Theccanat, T.; Xu, X.; Akhter, S.A. Regulation of mitochondrial oxidative stress by beta-arrestins in cultured human cardiac fibroblasts. Dis. Model. Mech. 2015, 8, 1579–1589. [Google Scholar] [CrossRef]
- van Gastel, J.; Hendrickx, J.O.; Leysen, H.; Santos-Otte, P.; Luttrell, L.M.; Martin, B.; Maudsley, S. β-Arrestin Based Receptor Signaling Paradigms: Potential Therapeutic Targets for Complex Age-Related Disorders. Front. Pharm. 2018, 9, 1369. [Google Scholar] [CrossRef] [PubMed]
- Nadler, J.L.; Buchanan, T.; Natarajan, R.; Antonipillai, I.; Bergman, R.; Rude, R. Magnesium deficiency produces insulin resistance and increased thromboxane synthesis. Hypertension 1993, 21, 1024–1029. [Google Scholar] [CrossRef] [PubMed]
- Nielsen, F.H.; Milne, D.B.; Klevay, L.M.; Gallagher, S.; Johnson, L. Dietary magnesium deficiency induces heart rhythm changes, impairs glucose tolerance, and decreases serum cholesterol in post menopausal women. J. Am. Coll. Nutr. 2007, 26, 121–132. [Google Scholar] [CrossRef]
- Swaminathan, R. Magnesium metabolism and its disorders. Clin. Biochem. Rev. 2003, 24, 47–66. [Google Scholar]
- Gröber, U.; Schmidt, J.; Kisters, K. Magnesium in Prevention and Therapy. Nutrients 2015, 7, 8199–8226. [Google Scholar] [CrossRef]
- Pittas, A.G.; Harris, S.S.; Stark, P.C.; Dawson-Hughes, B. The effects of calcium and vitamin D supplementation on blood glucose and markers of inflammation in nondiabetic adults. Diabetes Care 2007, 30, 980–986. [Google Scholar] [CrossRef] [PubMed]
- Yabut, J.M.; Crane, J.D.; Green, A.E.; Keating, D.J.; Khan, W.I.; Steinberg, G.R. Emerging Roles for Serotonin in Regulating Metabolism: New Implications for an Ancient Molecule. Endocr. Rev. 2019, 40, 1092–1107. [Google Scholar] [CrossRef]
- Oh, C.-M.; Park, S.; Kim, H. Serotonin as a new therapeutic target for diabetes mellitus and obesity. Diabetes Metab. J. 2016, 40, 89. [Google Scholar] [CrossRef]
- Lam, D.D.; Heisler, L.K. Serotonin and energy balance: Molecular mechanisms and implications for type 2 diabetes. Expert Rev. Mol. Med. 2007, 9, 1–24. [Google Scholar] [CrossRef]
- Heimes, K.; Feistel, B.; Verspohl, E.J. Impact of the 5-HT3 receptor channel system for insulin secretion and interaction of ginger extracts. Eur. J. Pharm. 2009, 624, 58–65. [Google Scholar] [CrossRef]
- Zhang, Q.; Zhu, Y.; Zhou, W.; Gao, L.; Yuan, L.; Han, X. Serotonin receptor 2C and insulin secretion. PLoS ONE 2013, 8, e54250. [Google Scholar] [CrossRef]
- Paulmann, N.; Grohmann, M.; Voigt, J.P.; Bert, B.; Vowinckel, J.; Bader, M.; Skelin, M.; Jevsek, M.; Fink, H.; Rupnik, M.; et al. Intracellular serotonin modulates insulin secretion from pancreatic beta-cells by protein serotonylation. PLoS Biol. 2009, 7, e1000229. [Google Scholar] [CrossRef]
- Maes, M.; Moraes, J.B.; Bonifacio, K.L.; Barbosa, D.S.; Vargas, H.O.; Michelin, A.P.; Nunes, S.O.V. Towards a new model and classification of mood disorders based on risk resilience, neuro-affective toxicity, staging, and phenome features using the nomothetic network psychiatry approach. Metab. Brain Dis. 2021, 36, 509–521. [Google Scholar] [CrossRef] [PubMed]
- Simeonova, D.; Stoyanov, D.; Leunis, J.C.; Murdjeva, M.; Maes, M. Construction of a nitro-oxidative stress-driven, mechanistic model of mood disorders: A nomothetic network approach. Nitric Oxide 2021, 106, 45–54. [Google Scholar] [CrossRef] [PubMed]
- Bonifácio, K.L.; Barbosa, D.S.; Moreira, E.G.; de Farias, C.C.; Higachi, L.; Camargo, A.E.I.; Soares, J.F.; Vargas, H.O.; Nunes, S.O.V.; Berk, M. Indices of insulin resistance and glucotoxicity are not associated with bipolar disorder or major depressive disorder, but are differently associated with inflammatory, oxidative and nitrosative biomarkers. J. Affect. Disord. 2017, 222, 185–194. [Google Scholar] [CrossRef]
- Al-Hakeim, H.K.; Al-Kufi, S.N.; Al-Dujaili, A.H.; Maes, M. Serum Interleukin Levels and Insulin Resistance in Major Depressive Disorder. CNS Neurol. Disord. Drug Targets 2018, 17, 618–625. [Google Scholar] [CrossRef] [PubMed]
- Nunes, S.O.V.; de Melo, L.G.P.; de Castro, M.R.P.; Barbosa, D.S.; Vargas, H.O.; Berk, M.; Maes, M. Atherogenic index of plasma and atherogenic coefficient are increased in major depression and bipolar disorder, especially when comorbid with tobacco use disorder. J. Affect. Dis. 2015, 172, 55–62. [Google Scholar] [CrossRef] [PubMed]
- Vargas, H.O.; Nunes, S.O.V.; Barbosa, D.S.; Vargas, M.M.; Cestari, A.; Dodd, S.; Venugopal, K.; Maes, M.; Berk, M. Castelli risk indexes 1 and 2 are higher in major depression but other characteristics of the metabolic syndrome are not specific to mood disorders. Life Sci. 2014, 102, 65–71. [Google Scholar] [CrossRef]
- Bortolasci, C.C.; Vargas, H.O.; Nunes, S.O.V.; de Melo, L.G.P.; de Castro, M.R.P.; Moreira, E.G.; Dodd, S.; Barbosa, D.S.; Berk, M.; Maes, M. Factors influencing insulin resistance in relation to atherogenicity in mood disorders, the metabolic syndrome and tobacco use disorder. J. Affect. Disord. 2015, 179, 148–155. [Google Scholar] [CrossRef]
- Nolan, K.R. Copper toxicity syndrome. J. Orthomol. Psychiatry 1983, 12, 270–282. [Google Scholar]
- Styczen, K.; Sowa-Kucma, M.; Siwek, M.; Dudek, D.; Reczynski, W.; Misztak, P.; Szewczyk, B.; Topor-Madry, R.; Opoka, W.; Nowak, G. Study of the Serum Copper Levels in Patients with Major Depressive Disorder. Biol. Trace Elem. Res. 2016, 174, 287–293. [Google Scholar] [CrossRef]
- Twayej, A.J.; Al-Hakeim, H.K.; Al-Dujaili, A.H.; Maes, M. Lowered zinc and copper levels in drug-naïve patients with major depression: Effects of antidepressants, ketoprofen and immune activation. World J. Biol. Psychiatry 2020, 21, 127–138. [Google Scholar] [CrossRef] [PubMed]
- Szewczyk, B.; Szopa, A.; Serefko, A.; Poleszak, E.; Nowak, G. The role of magnesium and zinc in depression: Similarities and differences. Magnesium Res. 2018, 31, 78–89. [Google Scholar] [CrossRef] [PubMed]
- Liu, T.; Zhong, S.; Liao, X.; Chen, J.; He, T.; Lai, S.; Jia, Y. A meta-analysis of oxidative stress markers in depression. PLoS ONE 2015, 10, e0138904. [Google Scholar] [CrossRef]
- Maes, M.; Ruckoanich, P.; Chang, Y.S.; Mahanonda, N.; Berk, M. Multiple aberrations in shared inflammatory and oxidative & nitrosative stress (IO&NS) pathways explain the co-association of depression and cardiovascular disorder (CVD), and the increased risk for CVD and due mortality in depressed patients. Prog. Neuropsychopharmacol. Biol. Psychiatry 2011, 35, 769–783. [Google Scholar] [CrossRef]
- Bae, Y.J.; Kim, S.K. Low dietary calcium is associated with self-rated depression in middle-aged Korean women. Nutr. Res. Pract. 2012, 6, 527–533. [Google Scholar] [CrossRef]
- Qazmooz, H.A.; Smesam, H.N.; Mousa, R.F.; Al-Hakeim, H.K.; Maes, M. Trace element, immune and opioid biomarkers of unstable angina, increased atherogenicity and insulin resistance: Results of machine learning. J. Trace Elem. Med. Biol. 2021, 64, 126703. [Google Scholar] [CrossRef]
- Alam, F.; Nayyar, S.; Richie, W.; Archibong, A.; Nayyar, T. Beta-Arrestin1 Levels in Mononuclear Leukocytes Support Depression Scores for Women with Premenstrual Dysphoric Disorder. Int. J. Environ. Res. Public Health 2016, 13, 43. [Google Scholar] [CrossRef]
- Schreiber, G.; Golan, M.; Avissar, S. Beta-arrestin signaling complex as a target for antidepressants and as a depression marker. Drug News Perspect. 2009, 22, 467–480. [Google Scholar]
- Avissar, S.; Schreiber, G.; Lopez-Munoz, F.; Alamo, C. Beta-Arrestins in depression: A molecular switch from signal desensitization to alternative intracellular adaptor functions. Neurobiol. Depress. 2012, 371–390. [Google Scholar]
- Anderson, N.L.; Anderson, N.G. The human plasma proteome: History, character, and diagnostic prospects. Mol. Cell. Proteom. 2002, 1, 845–867. [Google Scholar] [CrossRef]
- Fang, Y.; Jiang, Q.; Li, S.; Zhu, H.; Xu, R.; Song, N.; Ding, X.; Liu, J.; Chen, M.; Song, M. Opposing functions of β-arrestin 1 and 2 in Parkinson’s disease via microglia inflammation and Nprl3. Cell Death Differ. 2021, 28, 1822–1836. [Google Scholar] [CrossRef] [PubMed]
- Maes, M.; Yirmyia, R.; Noraberg, J.; Brene, S.; Hibbeln, J.; Perini, G.; Kubera, M.; Bob, P.; Lerer, B.; Maj, M. The inflammatory & neurodegenerative (I&ND) hypothesis of depression: Leads for future research and new drug developments in depression. Metab. Brain Dis. 2009, 24, 27–53. [Google Scholar] [CrossRef]
- Dinoff, A.; Saleem, M.; Herrmann, N.; Mielke, M.M.; Oh, P.I.; Venkata, S.L.V.; Haughey, N.J.; Lanctôt, K.L. Plasma sphingolipids and depressive symptoms in coronary artery disease. Brain Behav. 2017, 7, e00836. [Google Scholar] [CrossRef]
- Chatterjee, S.; Pandey, A. The Yin and Yang of lactosylceramide metabolism: Implications in cell function. Biochim. Biophys. Acta 2008, 1780, 370–382. [Google Scholar] [CrossRef]
- Chatterjee, S.; Balram, A.; Li, W. Convergence: Lactosylceramide-Centric Signaling Pathways Induce Inflammation, Oxidative Stress, and Other Phenotypic Outcomes. Int. J. Mol. Sci. 2021, 22, 1816. [Google Scholar] [CrossRef] [PubMed]
- Gulbins, E.; Palmada, M.; Reichel, M.; Lüth, A.; Böhmer, C.; Amato, D.; Müller, C.P.; Tischbirek, C.H.; Groemer, T.W.; Tabatabai, G. Acid sphingomyelinase–ceramide system mediates effects of antidepressant drugs. Nat. Med. 2013, 19, 934–938. [Google Scholar] [CrossRef]
- Ono, M.; Kikusui, T.; Sasaki, N.; Ichikawa, M.; Mori, Y.; Murakami-Murofushi, K. Early weaning induces anxiety and precocious myelination in the anterior part of the basolateral amygdala of male Balb/c mice. Neuroscience 2008, 156, 1103–1110. [Google Scholar] [CrossRef] [PubMed]
Publisher’s Note: MDPI stays neutral with regard to jurisdictional claims in published maps and institutional affiliations. |
© 2022 by the authors. Licensee MDPI, Basel, Switzerland. This article is an open access article distributed under the terms and conditions of the Creative Commons Attribution (CC BY) license (https://creativecommons.org/licenses/by/4.0/).



