Validity of the Strengths and Difficulties Questionnaire for Screening and Diagnosis in Western Australian Adolescents
Abstract
1. Introduction
1.1. Instruments Available for School-Based Screening of Mental Health Problems
1.2. The Strengths and Difficulties Questionnaire
1.3. Validity of the Strengths and Difficulties Questionnaire
| Authors | Sample and Location | Results |
|---|---|---|
| Ortuño-Sierra et al. [6] | 3012 males and females aged 12 to 17 years from Spain, England, Ireland, Germany, and France | Adequate fit of the five-factor model with the addition of correlated errors and permitting reverse-worded items to cross-load on the Prosocial subscale. |
| De Vries et al. [12] | 3451 males and females, mean age 13.7 years in South Africa | Significant item loadings using CFA obtained for the emotional and prosocial behavior subscales on the five-factor model, but not for all items on other subscales. |
| Mellor & Stokes [32] | 914 males and females aged 7 to 17 years in Australia | SDQ subscales were not unidimensional—eight items failed to load in unidimensional models of their respective subscales. |
| Ellis et al. [28] | 386 males and females aged 15 to 18 years in Northern Ireland | Three of the five original factors (Emotional Problems, Prosocial, and Hyperactivity) were supported, but two separate Conduct factors (Aggressive Conduct and an Antisocial Conduct), as well as a Good Behavior factor, emerged. |
| Black et al. [25] | 30,290 males and females aged 11 to 15 years from England | The proposed factor structure did not fit the data well. |
| Duinhof et al. [33] | 33,233 males and females aged 11 to 15 years from Bulgaria, Germany, Greece, the Netherlands, Poland, Romania, Slovenia | Achieving adequate fit required the removal of five reverse-worded items. |
| Percy et al. [34] | 3753 males and females aged 12 years from Northern Ireland | Although the optimum number of latent factors for the SDQ could not be determined in the EFA, a subsequent CFA provided modest support for the original five-factor solution. |
| Vugteveen et al. [31] | 5015 males and females aged 12 to 17 years from the Netherlands | The original five-factor model did not fit the data well—this was attributed to a potential wording effect. |
| Thompson et al. [35] | 550 3½-year-olds, 591 7-year-olds, and 620 11-year-olds in New Zealand | The proposed five-factor structure was supported and found to be robust across three separate timepoints, though several questions failed to load as predicted in the youngest age group. |
| Bøe et al. [36] | 10,254 males and females aged 16 to 18 years from Norway | Acceptable fit obtained for a modestly modified five-factor model. |
| Karlsson et al. [21] | 5549 males and females aged 15 to 16 years in Sweden | Superior fit of the five-factor versus the three-factor model, though neither fit the data well. Incorporating cross-loadings enhanced model fit. |
| Van Roy et al. [37] | 26,269 males and females aged 10 to 19 years from Norway | The five-factor model fit the data to a satisfactory level; fit further enhanced through incorporation of correlated error terms for two item pairs. |
| Ruchkin et al. [38] | 2892 males and females aged 3 to 18 years in Russia | Adequate fit was obtained for all models tested, but factor loadings and scale reliabilities were low. |
| Muris et al. [39] | 562 males and females with a mean age of 12.3 years from the Netherlands | The five-factor solution yielded adequate fit to the data. |
| Goodman [18] | 3983 11–15-year-olds in Britain | The five-factor structure was supported by the data. |
| Skoczeń et al. [40] | 582 males and females with a mean age of 13.88 years in Poland | Of the five proposed SDQ dimensions, only emotional symptoms and prosocial behavior scales were empirically distinct from a general difficulty factor. |
2. Materials and Methods
2.1. Participants
2.2. Instruments
2.2.1. The Perth A-Loneness Scale (PALs)
2.2.2. The California Healthy Kids Survey (CHKS)
2.2.3. Children’s Depression Inventory, Self-Report (Short) Version (CDI-2:SR[S])
2.2.4. Researcher-Constructed Questions on Bullying
2.2.5. Questions on Formal Diagnoses
2.3. Procedures
3. Results
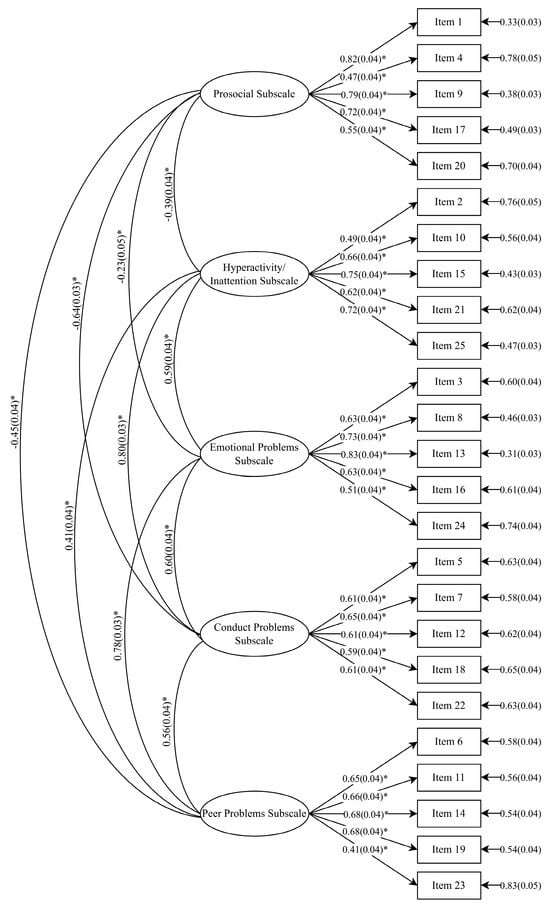
3.1. Evidence Related to Internal Structure
3.2. Evidence Related to Correlations with Other Variables
4. Discussion
5. Conclusions
Author Contributions
Funding
Institutional Review Board Statement
Informed Consent Statement
Data Availability Statement
Conflicts of Interest
References
- Lawrence, D.; Johnson, S.; Hafekost, J.; Boterhoven De Haan, K.; Sawyer, M.; Ainley, J.; Zubrick, S.R. The Mental Health of Children and Adolescents: Report on the Second Australian Child and Adolescent Survey of Mental Health and Wellbeing [Young Minds Matter]; Department of Health: Hong Kong, China, 2015; ISBN 978-1-76007-188-2. [Google Scholar]
- NHS Digital. Mental Health of Children and Young People in England 2022: Wave 3 Follow up to the 2017 Survey; NHS Digital: Leeds, UK, 2022; Available online: https://digital.nhs.uk/data-andinformation/publications/statistical/mental-health-of-children-and-youngpeople-in-england/2022-follow-up-to-the-2017-survey (accessed on 16 November 2023).
- Aebi, M.; Giger, J.; Plattner, B.; Metzke, C.W.; Steinhausen, H.C. Problem coping skills, psychosocial adversities and mental health problems in children and adolescents as predictors of criminal outcomes in young adulthood. Eur. Child Adolesc. Psychiatry 2014, 23, 283–293. [Google Scholar] [CrossRef]
- Currie, J.; Stabile, M. Child mental health and human capital accumulation: The case of ADHD. J. Health Econ. 2006, 25, 1094–1118. [Google Scholar] [CrossRef]
- Dalsgaard, S.; Mortensen, P.B.; Frydenberg, M.; Thomsen, P.H. Long-term criminal outcome of children with attention deficit hyperactivity disorder. Crim. Behav. Ment. Health 2013, 23, 86–98. [Google Scholar] [CrossRef] [PubMed]
- Ortuño-Sierra, J.; Fonseca-Pedrero, E.; Aritio-Solana, R.; Velasco, A.M.; de Luis, E.C.; Schumann, G.; Cattrell, A.; Flor, H.; Nees, F.; Banaschewski, T.; et al. New evidence of factor structure and measurement invariance of the SDQ across five European nations. Eur. Child Adolesc. Psychiatry 2015, 24, 1523–1534. [Google Scholar] [CrossRef]
- Colizzi, M.; Lasalvia, A.; Ruggeri, M. Prevention and early intervention in youth mental health: Is it time for a multidisciplinary and trans-diagnostic model for care? Int. J. Ment. Health Syst. 2020, 14, 23. [Google Scholar] [CrossRef] [PubMed]
- National Mental Health Commission. Monitoring Mental Health and Suicide Prevention Reform—National Report 2019; National Mental Health Commission: Sydney, Australia, 2019. Available online: https://www.mentalhealthcommission.gov.au/getmedia/f7af1cdb-d767-4e22-8e46-de09b654072f/2019-national-report.pdf (accessed on 3 February 2024).
- Graybill, E.; Salmon, A.; Barger, B.; Roach, A.T. Examining the predictive utility of the self-report Strengths and Difficulties Questionnaire with middle school students. J. Ment. Health 2022, 1–13. [Google Scholar] [CrossRef]
- Hoofs, H.; Jansen, N.W.H.; Mohren, D.C.L.; Jansen, M.W.J.; Kant, I.J. The context dependency of the self-report version of the Strength and Difficulties Questionnaire (SDQ): A cross-sectional study between two administration settings. PLoS ONE 2015, 10, e0120930. [Google Scholar] [CrossRef]
- He, J.-P.; Burstein, M.; Schmitz, A.; Merikangas, K.R. The Strengths and Difficulties Questionnaire (SDQ): The factor structure and scale validation in U.S. adolescents. J. Abnorm. Child Psychol. 2013, 41, 583–595. [Google Scholar] [CrossRef] [PubMed]
- De Vries, P.J.; Davids, E.L.; Mathews, C.; Aarø, L.E. Measuring adolescent mental health around the globe: Psychometric properties of the self-report Strengths and Difficulties Questionnaire in South Africa, and comparison with UK, Australian and Chinese data. Epidemiol. Psychiatr. Sci. 2018, 27, 369–380. [Google Scholar] [CrossRef]
- Rothenberger, A.; Woerner, W. Editorial: Strengths and Difficulties Questionnaire (SDQ)—Evaluations and applications. Eur. Child Adolesc. Psychiatry 2004, 13, II/1–II/2. [Google Scholar] [CrossRef]
- Goodman, R. The Strengths and Difficulties Questionnaire: A research note. J. Child Psychol. Psychiatry 1997, 38, 581–586. [Google Scholar] [CrossRef] [PubMed]
- American Psychiatric Association. Diagnostic and Statistical Manual of Mental Disorders, 4th ed.; American Psychiatric Association: Arlington, VA, USA, 1994. [Google Scholar]
- American Psychiatric Association. Diagnostic and Statistical Manual of Mental Disorders, 5th ed.; American Psychiatric Association: Arlington, VA, USA, 2013. [Google Scholar] [CrossRef]
- Houghton, S.; Kyron, M.; Hunter, S.C.; Lawrence, D.; Hattie, J.; Carroll, A.; Zadow, C. Adolescents’ longitudinal trajectories of mental health and loneliness: The impact of COVID-19 school closures. J. Adolesc. 2022, 94, 191–205. [Google Scholar] [CrossRef] [PubMed]
- Goodman, R. Psychometric Properties of the Strengths and Difficulties Questionnaire. J. Am. Acad. Child Adolesc. Psychiatry 2001, 40, 1337–1345. [Google Scholar] [CrossRef]
- Hawes, D.J.; Dadds, M.R. Australian data and psychometric properties of the Strengths and Difficulties Questionnaire. Aust. N. Z. J. Psychiatry 2004, 38, 644–651. [Google Scholar] [CrossRef] [PubMed]
- Hoosen, N.; Davids, E.L.; de Vries, P.J.; Shung-King, M. The Strengths and Difficulties Questionnaire (SDQ) in Africa: A scoping review of its application and validation. Child Adolesc. Psychiatry Ment. Health 2018, 12, 6. [Google Scholar] [CrossRef]
- Karlsson, P.; Larm, P.; Svensson, J.; Raninen, J. The factor structure of the Strength [sic] and Difficulties Questionnaire in a national sample of Swedish adolescents: Comparing 3 and 5-factor models. PLoS ONE 2022, 17, e0265481. [Google Scholar] [CrossRef]
- American Educational Research Association. American Psychological Association, and National Council on Measurement in Education. Standards for Educational and Psychological Testing; American Educational Research Association: Washington, DC, USA, 2014. [Google Scholar]
- Borsboom, D.; Mellenbergh, G.J.; van Heerden, J. The Concept of Validity. Psychol. Rev. 2004, 111, 1061–1071. [Google Scholar] [CrossRef]
- Mehrens, W.A. The consequences of consequential validity. Educ. Meas. Issues Pract. 1997, 16, 16–18. [Google Scholar] [CrossRef]
- Black, L.; Mansfield, R.; Panayiotou, M. Age appropriateness of the self-report Strengths and Difficulties Questionnaire. Assessment 2021, 28, 1556–1569. [Google Scholar] [CrossRef]
- Jensen, S.A.; Fabiano, G.A.; Lopez-Williams, A.; Chacko, A. The reading grade level of common measures in child and adolescent clinical psychology. Psychol. Assess. 2006, 18, 346–352. [Google Scholar] [CrossRef]
- Patalay, P.; Hayes, D.; Wolpert, M. Assessing the readability of the self-reported Strengths and Difficulties Questionnaire. BJPsych Open 2018, 4, 55–57. [Google Scholar] [CrossRef] [PubMed]
- Ellis, K.; Jones, F.W.; Mallett, J. Differences in the factor structure of the Strengths and Difficulties Questionnaire in Northern Irish children. Peace Confl. J. Peace Psychol. 2014, 20, 330–333. [Google Scholar] [CrossRef]
- Van Widenfelt, B.M.; Goedhart, A.W.; Treffers, P.D.; Goodman, R. Dutch version of the Strengths and Difficulties Questionnaire (SDQ). Eur. Child Adolesc. Psychiatry 2003, 12, 281–289. [Google Scholar] [CrossRef] [PubMed]
- Vogels, A.G.C.; Siebelink, B.M.; Theunissen, M.H.C.; Wolff, M.S.; Reijneveld, S.A. Vergelijking van de KIVPA en de SDQ als signaleringsinstrument voor problemen bij adolescenten in de jeugdgezondheidszorg. In Comparison of the KIVPA and SDQ as Used for Screening Among Adolescents in Youth Healthcare; TNO: Leiden, The Netherlands, 2011. [Google Scholar]
- Vugteveen, J.; de Bildt, A.; Theunissen, M.; Reijneveld, S.A.; Timmerman, M. Validity aspects of the Strengths and Difficulties Questionnaire (SDQ) adolescent self-report and parent-report versions among Dutch adolescents. Assessment 2021, 28, 601–616. [Google Scholar] [CrossRef]
- Mellor, D.; Stokes, M. The factor structure of the Strengths and Difficulties Questionnaire. Eur. J. Psychol. Assess. 2007, 23, 105–112. [Google Scholar] [CrossRef]
- Duinhof, E.L.; Lek, K.M.; de Looze, M.E.; Cosma, A.; Mazur, J.; Gobina, I.; Wüstner, A.; Vollebergh, W.A.M.; Stevens, G.W.J.M. Revising the self-report strengths and difficulties questionnaire for cross-country comparisons of adolescent mental health problems: The SDQ-R. Epidemiol. Psychiatr. Sci. 2020, 29, 1–10. [Google Scholar] [CrossRef] [PubMed]
- Percy, A.; McCrystal, P.; Higgins, K. Confirmatory factor analysis of the adolescent self-report Strengths and Difficulties Questionnaire. Eur. J. Psychol. Assess. 2008, 24, 43–48. [Google Scholar] [CrossRef]
- Thompson, J.M.D.; Slykerman, R.F.; Wall, C.R.; Murphy, R.; Mitchell, E.A.; Waldie, K.E. Factor structure of the SDQ and longitudinal associations from pre-school to pre-teen in New Zealand. PLoS ONE 2021, 16, e0247932. [Google Scholar] [CrossRef]
- Bøe, T.; Hysing, M.; Skogen, J.C.; Breivik, K. The Strengths and Difficulties Questionnaire (SDQ): Factor structure and gender equivalence in Norwegian adolescents. PLoS ONE 2016, 11, e0152202. [Google Scholar] [CrossRef]
- Van Roy, B.; Veenstra, M.; Clench-Aas, J. Construct validity of the five-factor Strengths and Difficulties Questionnaire (SDQ) in pre-, early, and late adolescence. J. Child Psychol. Psychiatry 2008, 49, 1304–1312. [Google Scholar] [CrossRef]
- Ruchkin, V.; Koposov, R.; Schwab-Stone, M. The Strength and Difficulties Questionnaire: Scale validation with Russian adolescents. J. Clin. Psychol. 2007, 63, 861–869. [Google Scholar] [CrossRef]
- Muris, P.; Meesters, C.; van den Berg, F. The Strengths and Difficulties Questionnaire (SDQ): Further evidence for its reliability and validity in a community sample of Dutch children and adolescents. Eur. Child Adolesc. Psychiatry 2023, 12, 1–8. [Google Scholar] [CrossRef] [PubMed]
- Skoczeń, I.; Rogoza, R.; Maćkiewicz, M.; Najderska, M.; Cieciuch, J. Investigating the structural model of the Strengths and Difficulties Questionnaire. Eur. J. Psychol. Assess. 2018, 34, 312–320. [Google Scholar] [CrossRef]
- Houghton, S.; Hattie, J.; Wood, L.; Carroll, A.; Martin, K.; Tan, C. Conceptualising loneliness in adolescents: Development and validation of a self-report instrument. Child Psychiatry Hum. Dev. 2014, 45, 604–616. [Google Scholar] [CrossRef] [PubMed]
- Houghton, S.; Hattie, J.; Carroll, A.; Wood, L.; Baffour, B. It hurts to be lonely! Loneliness and positive mental wellbeing in Australian rural and urban adolescents. J. Psychol. Couns. Sch. 2016, 26, 52–67. [Google Scholar] [CrossRef]
- Houghton, S.; Lawrence, D.; Hunter, S.C.; Zadow, C.; Kyron, M.; Paterson, R.; Carroll, A.; Christie, R.; Brandtman, M. Loneliness accounts for the association between diagnosed Attention Deficit-Hyperactivity Disorder and symptoms of depression among adolescents. J. Psychopathol. Behav. Assess. 2020, 42, 237–247. [Google Scholar] [CrossRef]
- Resnick, M.D.; Bearman, P.S.; Blum, R.W.; Bauman, K.E.; Harris, K.M.; Jones, J.; Tabor, J.; Beuhring, T.; Sieving, R.E.; Shew, M.; et al. Protecting adolescents from harm: Findings from the National Longitudinal Study on Adolescent Health. J. Am. Med. Assoc. 1997, 278, 823–832. [Google Scholar] [CrossRef]
- Mahecha, J.; Hanson, T. Measurement Structure of the California School Climate, Health, and Learning Surveys: Student, Staff, and Parent Surveys; WestEd: San Francisco, CA, USA, 2020; Available online: https://calschls.org/docs/measurementstructurecalschls_final.pdf (accessed on 26 August 2024).
- Masip, A.F.; Amador-Campos, J.A.; Gómez-Benito, J.; Gándara, V. del Barrio. Psychometric properties of the Children’s Depression Inventory in community and clinical sample. Span. J. Psychol. 2010, 13, 990–999. [Google Scholar] [CrossRef]
- Goodman, A.; Lamping, D.L.; Ploubidis, G.B. When to use broader internalizing and externalizing subscales instead of the hypothesised five subscales on the Strengths and Difficulties Questionnaire (SDQ): Data from British parents, teachers and children. J. Abnorm. Child Psychol. 2010, 38, 1179–1191. [Google Scholar] [CrossRef]
- Factor, P.I.; Rosen, P.J.; Reyes, R.A. The relation of poor emotional awareness and externalizing behavior among children with ADHD. J. Atten. Disord. 2016, 20, 168–177. [Google Scholar] [CrossRef]
- Gardner, D.M.; Gerdes, A.C. A review of peer relationships and friendships in youth with ADHD. J. Atten. Disord. 2015, 19, 844–855. [Google Scholar] [CrossRef] [PubMed]
- Bacchini, D.; Affuso, G.; Trotta, T. Temperament, ADHD and peer relations among schoolchildren: The mediating role of school bullying. Aggress. Behav. 2008, 34, 447–459. [Google Scholar] [CrossRef] [PubMed]
- Faraone, S.V.; Banaschewski, T.; Coghill, D.; Zheng, Y.; Biederman, J.; Wang, Y. The World Federation of ADHD international consensus statement: 208 evidence-based conclusions about the disorder. Neurosci. Biobehav. Rev. 2021, 128, 789–818. [Google Scholar] [CrossRef] [PubMed]
- Wiener, J.; Mak, M. Peer victimization in children with Attention Deficit/Hyperactivity Disorder. Psychol. Sch. 2009, 46, 116–131. [Google Scholar] [CrossRef]
- Australian Institute of Health and Welfare. Australia’s Children; Australian Institute of Health and Welfare: Canberra, Australia, 2022. Available online: https://www.aihw.gov.au/reports/children-youth/australias-children (accessed on 12 January 2024).
- Baldwin, J.S.; Dadds, M.R. Reliability and validity of parent and child versions of the multidimensional anxiety scale for children in community samples. J. Am. Acad. Child Adolesc. Psychiatry 2007, 46, 252–260. [Google Scholar] [CrossRef]


| Abbreviation | SDQ Measure |
|---|---|
| PC1 | Parent Report Measure for Children aged 4–10; Baseline version |
| PC2 | Parent Report Measure for Children and Adolescents aged 4–10; Follow up version |
| PY1 | Parent Report Measure for Youth aged 11–17, Baseline version |
| PY2 | Parent Report Measure for Youth aged 11–17; Follow up version |
| YR1 | Youth Self-Report measure (11–17); Baseline version |
| YR2 | Youth Self-Report measure (11–17); Follow up version |
| Subgroup | Model | Normal Theory χ2 | df | NNFI | CFI | SRMR |
|---|---|---|---|---|---|---|
| Male | One-factor | 4808.50 | 275 | 0.78 | 0.80 | 0.11 |
| Three-factor | 3199.44 | 272 | 0.84 | 0.85 | 0.11 | |
| Five-factor | 1819.86 | 265 | 0.89 | 0.90 | 0.08 | |
| Female | One-factor | 5357.92 | 275 | 0.81 | 0.83 | 0.10 |
| Three-factor | 3810.51 | 272 | 0.86 | 0.87 | 0.09 | |
| Five-factor | 2231.39 | 265 | 0.90 | 0.91 | 0.07 |
| ADHD Diagnosis | n | M (SD) | Tukey Post-Hoc Tests | |||
|---|---|---|---|---|---|---|
| Comp. | Diff. | SEDiff | p | |||
| No | 304 | 1.84 (0.47) | Yes | −0.45 * | 0.06 | <0.001 |
| Unsure | −0.42 * | 0.09 | <0.001 | |||
| Yes | 61 | 2.29 (0.35) | No | 0.45 * | 0.06 | <0.001 |
| Unsure | 0.02 | 0.10 | 0.975 | |||
| Unsure | 27 | 2.27 (0.39) | No | 0.42 * | 0.09 | <0.001 |
| Yes | −0.02 | 0.10 | 0.975 | |||
| Subscale | n | M (SD) | Correlations | ||||
|---|---|---|---|---|---|---|---|
| 1 | 2 | 3 | 4 | 5 | |||
| 1. PALS—Friendships | 1487 | 27.23 (6.68) | -- | −0.69 ** | 0.59 ** | 0.33 ** | −0.62 ** |
| 2. PALS—Isolation | 1486 | 11.35 (5.49) | -- | −0.51 ** | −0.22 ** | 0.58 ** | |
| 3. CHKS Belonging | 1480 | 12.08 (2.75) | -- | 0.40 ** | −0.56 ** | ||
| 4. SDQ—Prosocial | 1489 | 2.54 (0.37) | -- | −0.29 ** | |||
| 5. SDQ—Peer Problems | 1489 | 1.48 (1.98) | -- | ||||
| Subscale | n | M (SD) | Correlations | ||||
|---|---|---|---|---|---|---|---|
| 1 | 2 | 3 | 4 | 5 | |||
| 1. SDQ—Emotional Problems | 1489 | 1.81 (0.52) | -- | 0.34 ** | 0.33 ** | 0.13 ** | 0.68 ** |
| 2. SDQ—Conduct Problems | 1489 | 1.48 (0.40) | -- | 0.37 ** | 0.40 ** | 0.52 ** | |
| 3. Bullying Victim | 1466 | 6.66 (3.10) | -- | 0.51 ** | 0.41 ** | ||
| 4. Bullying Perpetrator | 1468 | 5.03 (2.00) | -- | 0.26 ** | |||
| 5. CDI-2 Depression | 1489 | 6.30 (4.79) | -- | ||||
Disclaimer/Publisher’s Note: The statements, opinions and data contained in all publications are solely those of the individual author(s) and contributor(s) and not of MDPI and/or the editor(s). MDPI and/or the editor(s) disclaim responsibility for any injury to people or property resulting from any ideas, methods, instructions or products referred to in the content. |
© 2024 by the authors. Licensee MDPI, Basel, Switzerland. This article is an open access article distributed under the terms and conditions of the Creative Commons Attribution (CC BY) license (https://creativecommons.org/licenses/by/4.0/).
Share and Cite
Maxwell, C.; Chapman, E.; Houghton, S. Validity of the Strengths and Difficulties Questionnaire for Screening and Diagnosis in Western Australian Adolescents. Diagnostics 2024, 14, 2433. https://doi.org/10.3390/diagnostics14212433
Maxwell C, Chapman E, Houghton S. Validity of the Strengths and Difficulties Questionnaire for Screening and Diagnosis in Western Australian Adolescents. Diagnostics. 2024; 14(21):2433. https://doi.org/10.3390/diagnostics14212433
Chicago/Turabian StyleMaxwell, Carolyn, Elaine Chapman, and Stephen Houghton. 2024. "Validity of the Strengths and Difficulties Questionnaire for Screening and Diagnosis in Western Australian Adolescents" Diagnostics 14, no. 21: 2433. https://doi.org/10.3390/diagnostics14212433
APA StyleMaxwell, C., Chapman, E., & Houghton, S. (2024). Validity of the Strengths and Difficulties Questionnaire for Screening and Diagnosis in Western Australian Adolescents. Diagnostics, 14(21), 2433. https://doi.org/10.3390/diagnostics14212433

