Evaluation of C-C Motif Chemokine Receptor 5 (CCR5) as a Sample Adequacy Control in HPV Molecular Diagnostics
Abstract
1. Introduction
2. Materials and Methods
2.1. Analysis of the Frequency of Copy Number Variants and Structural Variants in the Human CCR5 Gene
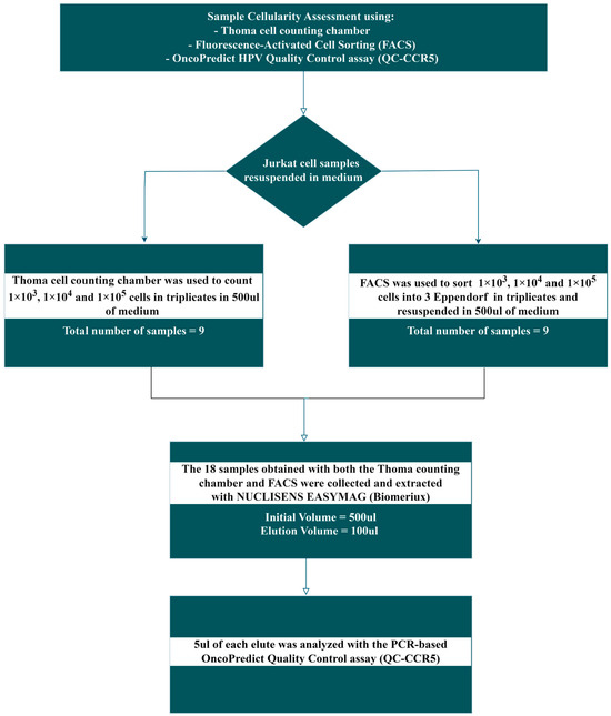
2.2. Cell Line: Cell Count with Thoma Chamber
2.3. Cell Line: Fluorescence-Activated Cell Sorting (FACS)
2.4. Extraction of Human Jurkat Cell Line Samples
2.5. Testing of the Jurkat Cell Line Samples with OncoPredict HPV QC Module
2.6. Statistical Analysis
3. Results
3.1. Frequency of CNVs and SVs in the Human CCR5 Gene
3.2. Performance of CCR5
4. Discussion
5. Conclusions
Author Contributions
Funding
Institutional Review Board Statement
Informed Consent Statement
Data Availability Statement
Acknowledgments
Conflicts of Interest
References
- Human Papillomavirus (HPV) Nucleic Acid Amplification Tests (NAATs) to Screen for Cervical Pre-Cancer Lesions and Prevent Cervical Cancer. Available online: https://www.who.int/publications/i/item/9789240045248 (accessed on 30 January 2024).
- Arbyn, M.; De Sanjosé, S.; Saraiya, M.; Sideri, M.; Palefsky, J.; Lacey, C.; Gillison, M.; Bruni, L.; Ronco, G.; Wentzensen, N.; et al. EUROGIN 2011 Roadmap on Prevention and Treatment of HPV-Related Disease. Int. J. Cancer 2012, 131, 1969–1982. [Google Scholar] [CrossRef] [PubMed]
- Rijkaart, D.C.; Berkhof, J.; Rozendaal, L.; van Kemenade, F.J.; Bulkmans, N.W.J.; Heideman, D.A.M.; Kenter, G.G.; Cuzick, J.; Snijders, P.J.F.; Meijer, C.J.L.M. Human Papillomavirus Testing for the Detection of High-Grade Cervical Intraepithelial Neoplasia and Cancer: Final Results of the POBASCAM Randomised Controlled Trial. Lancet Oncol. 2012, 13, 78–88. [Google Scholar] [CrossRef] [PubMed]
- Ronco, G.; Dillner, J.; Elfström, K.M.; Tunesi, S.; Snijders, P.J.F.; Arbyn, M.; Kitchener, H.; Segnan, N.; Gilham, C.; Giorgi-Rossi, P.; et al. Efficacy of HPV-Based Screening for Prevention of Invasive Cervical Cancer: Follow-up of Four European Randomised Controlled Trials. Lancet 2014, 383, 524–532. [Google Scholar] [CrossRef] [PubMed]
- Cuschieri, K.; Fellner, M.D.; Sara, L.; Mühr, A.; Padalko, E.; Correa, R.M.; Dillner, J.; Gultekin, M.; Picconi, M.A. Quality Assurance in Human Papillomavirus Testing for Primary Cervical Screening. Int. J. Gynecol. Cancer 2023, 33, 1–10. [Google Scholar] [CrossRef]
- Nishimura, H.; Yeh, P.T.; Oguntade, H.; Kennedy, C.E.; Narasimhan, M.; Topp, S.M. HPV Self-Sampling for Cervical Cancer Screening: A Systematic Review of Values and Preferences. BMJ Glob. Health 2021, 6, 3743. [Google Scholar] [CrossRef]
- Arbyn, M.; Smith, S.B.; Temin, S.; Sultana, F.; Castle, P. Detecting Cervical Precancer and Reaching Underscreened Women by Using HPV Testing on Self Samples: Updated Meta-Analyses. BMJ 2018, 363, 4823. [Google Scholar] [CrossRef]
- Kamath Mulki, A.; Withers, M. Human Papilloma Virus Self-Sampling Performance in Low- and Middle-Income Countries. BMC Womens Health 2021, 21, 12. [Google Scholar] [CrossRef]
- Serrano, B.; Ibáñez, R.; Robles, C.; Peremiquel-Trillas, P.; de Sanjosé, S.; Bruni, L. Worldwide Use of HPV Self-Sampling for Cervical Cancer Screening. Prev. Med. 2022, 154, 106900. [Google Scholar] [CrossRef]
- Le, A.; Rohweder, C.; Wheeler, S.B.; Lafata, J.E.; Teal, R.; Giannone, K.; Zaffino, M.S.; Smith, J.S. Self-Collection for Primary HPV Testing: Perspectives on Implementation From Federally Qualified Health Centers. Prev. Chronic Dis. 2023, 20, 1–15. [Google Scholar] [CrossRef]
- Ketelaars, P.J.W.; Bosgraaf, R.P.; Siebers, A.G.; Massuger, L.F.A.G.; van der Linden, J.C.; Wauters, C.A.P.; Rahamat-Langendoen, J.C.; van den Brule, A.J.C.; IntHout, J.; Melchers, W.J.G.; et al. High-Risk Human Papillomavirus Detection in Self-Sampling Compared to Physician-Taken Smear in a Responder Population of the Dutch Cervical Screening: Results of the VERA Study. Prev. Med. 2017, 101, 96–101. [Google Scholar] [CrossRef]
- Tranberg, M.; Jensen, J.S.; Bech, B.H.; Blaakær, J.; Svanholm, H.; Andersen, B. Good Concordance of HPV Detection between Cervico-Vaginal Self-Samples and General Practitioner-Collected Samples Using the Cobas 4800 HPV DNA Test. BMC Infect. Dis. 2018, 18, 348. [Google Scholar] [CrossRef] [PubMed]
- Leinonen, M.K.; Schee, K.; Jonassen, C.M.; Lie, A.K.; Nystrand, C.F.; Rangberg, A.; Furre, I.E.; Johansson, M.J.; Tropé, A.; Sjøborg, K.D.; et al. Safety and Acceptability of Human Papillomavirus Testing of Self-Collected Specimens: A Methodologic Study of the Impact of Collection Devices and HPV Assays on Sensitivity for Cervical Cancer and High-Grade Lesions. J. Clin. Virol. 2018, 99, 22–30. [Google Scholar] [CrossRef] [PubMed]
- Jentschke, M.; Chen, K.; Arbyn, M.; Hertel, B.; Noskowicz, M.; Soergel, P.; Hillemanns, P. Direct Comparison of Two Vaginal Self-Sampling Devices for the Detection of Human Papillomavirus Infections. J. Clin. Virol. 2016, 82, 46–50. [Google Scholar] [CrossRef] [PubMed]
- Chen, K.W.; Ouyang, Y.Q.; Hillemanns, P.; Jentschke, M. Excellent Analytical and Clinical Performance of a Dry Self-Sampling Device for Human Papillomavirus Detection in an Urban Chinese Referral Population. J. Obstet. Gynaecol. Res. 2016, 42, 1839–1845. [Google Scholar] [CrossRef] [PubMed]
- Ejegod, D.M.; Pedersen, H.; Alzua, G.P.; Pedersen, C.; Bonde, J. Time and Temperature Dependent Analytical Stability of Dry-Collected Evalyn HPV Self-Sampling Brush for Cervical Cancer Screening. Papillomavirus Res. 2018, 5, 192–200. [Google Scholar] [CrossRef] [PubMed]
- Toliman, P.J.; Kaldor, J.M.; Badman, S.G.; Phillips, S.; Tan, G.; Brotherton, J.M.L.; Saville, M.; Vallely, A.J.; Tabrizi, S.N. Evaluation of Self-Collected Vaginal Specimens for the Detection of High-Risk Human Papillomavirus Infection and the Prediction of High-Grade Cervical Intraepithelial Lesions in a High-Burden, Low-Resource Setting. Clin. Microbiol. Infect. 2019, 25, 496–503. [Google Scholar] [CrossRef]
- Woo, Y.L. The Feasibility and Acceptability of Self-Sampling and HPV Testing Using Cepheid Xpert® HPV in a Busy Primary Care Facility. J. Virus Erad. 2019, 5, 10–11. [Google Scholar] [CrossRef]
- Hawkes, D.; Keung, M.H.T.; Huang, Y.; McDermott, T.L.; Romano, J.; Saville, M.; Brotherton, J.M.L. Self-Collection for Cervical Screening Programs: From Research to Reality. Cancers 2020, 12, 1053. [Google Scholar] [CrossRef]
- Feltri, G.; Valenti, G.; Isidoro, E.; Kaur, J.; Treleani, M.; Bartelloni, A.; Mauro, C.; Spiga, F.; Ticich, G.; Di Napoli, M.; et al. Evaluation of Self-Sampling-Based Cervical Cancer Screening Strategy Using HPV Selfy CE-IVD Test Coupled with Home-Collection Kit: A Clinical Study in Italy. Eur. J. Med. Res. 2023, 28, 582. [Google Scholar] [CrossRef]
- Fitzpatrick, M.B.; Dube Mandishora, R.S.; Katzenstein, D.A.; McCarty, K.; Weber, J.; Sahoo, M.K.; Manasa, J.; Chirenje, Z.M.; Pinsky, B.A. HrHPV Prevalence and Type Distribution in Rural Zimbabwe: A Community-Based Self-Collection Study Using near-Point-of-Care GeneXpert HPV Testing. Int. J. Infect. Dis. 2019, 82, 21–29. [Google Scholar] [CrossRef]
- Vallely, A.J.B.; Saville, M.; Badman, S.G.; Gabuzzi, J.; Bolnga, J.; Mola, G.D.L.; Kuk, J.; Wai, M.; Munnull, G.; Garland, S.M.; et al. Point-of-Care HPV DNA Testing of Self-Collected Specimens and Same-Day Thermal Ablation for the Early Detection and Treatment of Cervical Pre-Cancer in Women in Papua New Guinea: A Prospective, Single-Arm Intervention Trial (HPV-STAT). Lancet Glob. Health 2022, 10, e1336–e1346. [Google Scholar] [CrossRef] [PubMed]
- Poljak, M.; Oštrbenk Valenčak, A.; Cuschieri, K.; Bohinc, K.B.; Arbyn, M. 2023 Global Inventory of Commercial Molecular Tests for Human Papillomaviruses (HPV). J. Clin. Virol. 2024, 172, 105671. [Google Scholar] [CrossRef] [PubMed]
- Arbyn, M.; Simon, M.; Peeters, E.; Xu, L.; Meijer, C.J.L.M.; Berkhof, J.; Cuschieri, K.; Bonde, J.; Ostrbenk Vanlencak, A.; Zhao, F.H.; et al. 2020 List of Human Papillomavirus Assays Suitable for Primary Cervical Cancer Screening. Clin. Microbiol. Infect. 2021, 27, 1083–1095. [Google Scholar] [CrossRef] [PubMed]
- Brukner, I.; Eintracht, S.; Papadakis, A.I.; Faucher, D.; Lamontagne, B.; Spatz, A.; Oughton, M. Maximizing Confidence in a Negative Result: Quantitative Sample Adequacy Control. J. Infect. Public. Health 2020, 13, 991–993. [Google Scholar] [CrossRef] [PubMed]
- Pasquier, C.; Raymond, S.; Duchanois, D.; Sauné, K.; Oliveira-Mendes, K.; Vayssiere, C.; Izopet, J. Human Papillomavirus Testing Using HPV APTIMA® Assay and an External Cellularity Control in Self-Collected Samples. J. Med. Virol. 2023, 95, e29283. [Google Scholar] [CrossRef]
- Brukner, I.; Resendes, A.; Eintracht, S.; Papadakis, A.I.; Oughton, M. Sample Adequacy Control (SAC) Lowers False Negatives and Increases the Quality of Screening: Introduction of “Non-Competitive” SAC for QPCR Assays. Diagnostics 2021, 11, 1133. [Google Scholar] [CrossRef]
- Verberckmoes, B.; De Vos, T.; Maelegheer, K.; Ali-Risasi, C.; Sturtewagen, Y.; Praet, M.; Vanden Broeck, D.; Padalko, E. Evaluation of the Applicability of Internal Controls on Self-Collected Samples for High-Risk Human Papillomavirus Is Needed. BMC Womens Health 2023, 23, 635. [Google Scholar] [CrossRef]
- Cuschieri, K.; Wilson, A.; Palmer, T.; Stanczuk, G.; Bhatia, R.; Ejegod, D.; Bonde, J. The Challenges of Defining Sample Adequacy in an Era of HPV Based Cervical Screening. J. Clin. Virol. 2021, 137, 104756. [Google Scholar] [CrossRef]
- Verso, M.L. Section of the History of Medicine, First Australian Medical Congress. Med. Hist. 1964, 8, 149–158. [Google Scholar] [CrossRef]
- Maruccio, G.; Qasaimeh, M.A.; Vembadi, A.; Menachery, A. Cell Cytometry: Review and Perspective on Biotechnological Advances. Cell Cytom. Rev. Perspect. Biotechnol. Advances. Front. Bioeng. Biotechnol. 2019, 7, 147. [Google Scholar] [CrossRef]
- Dhillon, S.K.; Cocuzza, C.E.; Chung, P.Y.J.; Martinelli, M.; Giubbi, C.; Njoku, R.C.; Bhatia, R.; Cuschieri, K.; Arbyn, M. Evaluation of the Clinical Performance of OncoPredict HPV® SCR Assay within the VALGENT-2 Framework. J. Med. Virol. 2023, 95, e28417. [Google Scholar] [CrossRef] [PubMed]
- Cocuzza, C.E.; Dhillon, S.K.; Martinelli, M.; Giubbi, C.; Njoku, R.C.; Bhatia, R.; Cuschieri, K.; Arbyn, M. Clinical Performance of the Novel Full-Genotyping OncoPredict HPV Quantitative Typing Assay Using the VALGENT Framework. Int. J. Cancer 2024, 154, 538–547. [Google Scholar] [CrossRef]
- Malnati, M.S.; Scarlatti, G.; Gatto, F.; Salvatori, F.; Cassina, G.; Rutigliano, T.; Volpi, R.; Lusso, P. A Universal Real-Time PCR Assay for the Quantification of Group-M HIV-1 Proviral Load. Nat. Protoc. 2008, 3, 1240–1248. [Google Scholar] [CrossRef] [PubMed]
- Hong, F.; Aga, E.; Cillo, A.R.; Yates, A.L.; Besson, G.; Fyne, E.; Koontz, D.L.; Jennings, C.; Zheng, L.; Mellors, J.W. Novel Assays for Measurement of Total Cell-Associated HIV-1 DNA and RNA. J. Clin. Microbiol. 2016, 54, 902–911. [Google Scholar] [CrossRef] [PubMed]
- Pös, O.; Radvanszky, J.; Styk, J.; Pös, Z.; Buglyó, G.; Kajsik, M.; Budis, J.; Nagy, B.; Szemes, T. Copy Number Variation: Methods and Clinical Applications. Appl. Sci. 2021, 11, 819. [Google Scholar] [CrossRef]
- Gioia, L.; Siddique, A.; Head, S.R.; Salomon, D.R.; Su, A.I. A Genome-Wide Survey of Mutations in the Jurkat Cell Line. BMC Genom. 2018, 19, 334. [Google Scholar] [CrossRef]
- Chen, S.; Francioli, L.C.; Goodrich, J.K.; Collins, R.L.; Kanai, M.; Wang, Q.; Alföldi, J.; Watts, N.A.; Vittal, C.; Gauthier, L.D.; et al. A Genomic Mutational Constraint Map Using Variation in 76,156 Human Genomes. Nature 2024, 625, 92–100. [Google Scholar] [CrossRef]
- Meijer, C.J.L.M.; Berkhof, J.; Castle, P.E.; Hesselink, A.T.; Franco, E.L.; Ronco, G.; Arbyn, M.; Bosch, F.X.; Cuzick, J.; Dillner, J.; et al. Guidelines for Human Papillomavirus DNA Test Requirements for Primary Cervical Cancer Screening in Women 30 Years and Older. Int. J. Cancer 2009, 124, 516–520. [Google Scholar] [CrossRef]
- Arbyn, M.; Depuydt, C.; Benoy, I.; Bogers, J.; Cuschieri, K.; Schmitt, M.; Pawlita, M.; Geraets, D.; Heard, I.; Gheit, T.; et al. VALGENT: A Protocol for Clinical Validation of Human Papillomavirus Assays. J. Clin. Virol. 2016, 76 (Suppl. S1), S14–S21. [Google Scholar] [CrossRef]
- Arbyn, M.; Peeters, E.; Benoy, I.; Vanden Broeck, D.; Bogers, J.; De Sutter, P.; Donders, G.; Tjalma, W.; Weyers, S.; Cuschieri, K.; et al. VALHUDES: A Protocol for Validation of Human Papillomavirus Assays and Collection Devices for HPV Testing on Self-Samples and Urine Samples. J. Clin. Virol. 2018, 107, 52–56. [Google Scholar] [CrossRef]
- Bianchi, L.; Napoli, Z.; Turrisi, S.; Donati, S.; Lari, R. Pre-Analytical and Post-Analytical Evaluation in the Era of Molecular Diagnosis of Sexually Transmitted Diseases: Cellularity Control and Internal Control. Microbiol. Medica 2014, 29, 4718. [Google Scholar] [CrossRef][Green Version]
- Dimeglio, C.; Loubes, J.M.; Mansuy, J.M.; Izopet, J. Ct Values from SARS-CoV-2 Diagnostic PCR Assays Should Not Be Used as Direct Estimates of Viral Load. J. Infect. 2021, 82, 426–427. [Google Scholar]
- Desai, K.T.; Hansen, N.; Rodriguez, A.C.; Befano, B.; Egemen, D.; Gage, J.C.; Wentzensen, N.; Lopez, C.; Jeronimo, J.; de Sanjose, S.; et al. Squamocolumnar Junction Visibility, Age, and Implications for Cervical Cancer Screening Programs. Prev. Med. 2024, 180, 107881. [Google Scholar] [CrossRef] [PubMed]
- Reich, O.; Regauer, S. Understanding the Age-Related Epithelial Shifts at the Uterine Cervix and the Area of Risk for Squamous Cell Cervical Cancer. Prev. Med. 2024, 184, 108006. [Google Scholar] [CrossRef]
- Castle, P.E.; Jeronimo, J.; Schiffman, M.; Herrero, R.; Rodríguez, A.C.; Bratti, M.C.; Hildesheim, A.; Wacholder, S.; Long, L.R.; Neve, L.; et al. Age-Related Changes of the Cervix Influence Human Papillomavirus Type Distribution. Cancer Res. 2006, 66, 1218–1224. [Google Scholar] [CrossRef]
- Birdsong, G.G.; Davey, D.D. Specimen Adequacy. In The Bethesda System for Reporting Cervical Cytology: Definitions, Criteria, and Explanatory Notes; Ritu, N., David, C., Wilbur, Eds.; Springer: Berlin/Heidelberg, Germany, 2015; pp. 1–28. [Google Scholar]




| Triplicate Samples Counted Using Thoma Chamber | Triplicate Samples Counted Using FACS | |
|---|---|---|
| Initial Cell Number * | CCR5 Molecular Cellularity Determination (Cells/Samples) | |
| 103 a | 2.54 × 103 | 1.94 × 103 |
| 103 b | 2.35 × 103 | 1.70 × 103 |
| 103 c | 1.89 × 103 | 2.11 × 103 |
| 104 a | 2.20 × 104 | 2.31 × 104 |
| 104 b | 2.11 × 104 | 2.50 × 104 |
| 104 c | 2.63 × 104 | 2.25 × 104 |
| 105 a | 1.21 × 105 | 1.27 × 105 |
| 105 b | 1.26 × 105 | 1.44 × 105 |
| 105 c | 1.40 × 105 | 1.14 × 105 |
Disclaimer/Publisher’s Note: The statements, opinions and data contained in all publications are solely those of the individual author(s) and contributor(s) and not of MDPI and/or the editor(s). MDPI and/or the editor(s) disclaim responsibility for any injury to people or property resulting from any ideas, methods, instructions or products referred to in the content. |
© 2024 by the authors. Licensee MDPI, Basel, Switzerland. This article is an open access article distributed under the terms and conditions of the Creative Commons Attribution (CC BY) license (https://creativecommons.org/licenses/by/4.0/).
Share and Cite
Njoku, R.C.; Martinelli, M.; Giubbi, C.; De Marco, S.; Torsello, B.; d’Avenia, M.; Sironi, M.; Bianchi, C.; Cocuzza, C.E. Evaluation of C-C Motif Chemokine Receptor 5 (CCR5) as a Sample Adequacy Control in HPV Molecular Diagnostics. Diagnostics 2024, 14, 2194. https://doi.org/10.3390/diagnostics14192194
Njoku RC, Martinelli M, Giubbi C, De Marco S, Torsello B, d’Avenia M, Sironi M, Bianchi C, Cocuzza CE. Evaluation of C-C Motif Chemokine Receptor 5 (CCR5) as a Sample Adequacy Control in HPV Molecular Diagnostics. Diagnostics. 2024; 14(19):2194. https://doi.org/10.3390/diagnostics14192194
Chicago/Turabian StyleNjoku, Ruth C., Marianna Martinelli, Chiara Giubbi, Sofia De Marco, Barbara Torsello, Morena d’Avenia, Manuela Sironi, Cristina Bianchi, and Clementina E. Cocuzza. 2024. "Evaluation of C-C Motif Chemokine Receptor 5 (CCR5) as a Sample Adequacy Control in HPV Molecular Diagnostics" Diagnostics 14, no. 19: 2194. https://doi.org/10.3390/diagnostics14192194
APA StyleNjoku, R. C., Martinelli, M., Giubbi, C., De Marco, S., Torsello, B., d’Avenia, M., Sironi, M., Bianchi, C., & Cocuzza, C. E. (2024). Evaluation of C-C Motif Chemokine Receptor 5 (CCR5) as a Sample Adequacy Control in HPV Molecular Diagnostics. Diagnostics, 14(19), 2194. https://doi.org/10.3390/diagnostics14192194

