Validating the Accuracy of a Patient-Facing Clinical Decision Support System in Predicting Lumbar Disc Herniation: Diagnostic Accuracy Study
Abstract
1. Introduction
2. Materials and Methods
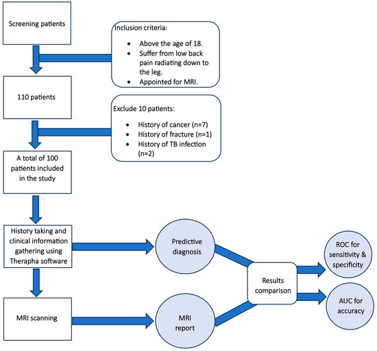
2.1. Study Design
2.2. Participants
2.3. Case Series
2.4. Delphi Method
2.4.1. Panel Selection
2.4.2. Round 1
2.5. Diagnostic Accuracy
2.5.1. Sample Size
2.5.2. Assessment
2.5.3. Procedure
2.6. Outcome Measures
2.6.1. Therapha Software
2.6.2. MRI
2.7. Statistical Analysis
3. Results
3.1. Case Series
3.2. Delphi Method
3.3. Diagnostic Predictive Accuracy
4. Discussion
4.1. Delphi Method
4.2. Diagnostic Predictive Accuracy
5. Conclusions
Supplementary Materials
Author Contributions
Funding
Institutional Review Board Statement
Informed Consent Statement
Data Availability Statement
Acknowledgments
Conflicts of Interest
References
- Walker, B.F. The Prevalence of Low Back Pain: A Systematic Review of the Literature from 1966 to 1998. J. Spinal Disord. 2000, 13, 205–217. [Google Scholar] [CrossRef] [PubMed]
- Alotaibi, M.A.; Alfaifi, R.M.; Alhowimel, A.S.; Alodaibi, F.A.; Alzahrani, H.; Alenazi, A.M.; Alqahtani, B.A.; Elnaggar, R.K. The Key Determinants of Low Back Pain among Lifestyle Behaviors in Adolescents: A Cross-Sectional Study from Saudi Arabia. Medicine 2024, 103, e37669. [Google Scholar] [CrossRef] [PubMed]
- Hartvigsen, J.; Hancock, M.J.; Kongsted, A.; Louw, Q.; Ferreira, M.L.; Genevay, S.; Hoy, D.; Karppinen, J.; Pransky, G.; Sieper, J.; et al. What Low Back Pain Is and Why We Need to Pay Attention. Lancet 2018, 391, 2356–2367. [Google Scholar] [CrossRef]
- Scaia, V.; Baxter, D.; Cook, C. The Pain Provocation-Based Straight Leg Raise Test for Diagnosis of Lumbar Disc Herniation, Lumbar Radiculopathy, and/or Sciatica: A Systematic Review of Clinical Utility. J. Back Musculoskelet. Rehabil. 2012, 25, 215–223. [Google Scholar] [CrossRef]
- Al Nezari, N.H.; Schneiders, A.G.; Hendrick, P.A. Neurological Examination of the Peripheral Nervous System to Diagnose Lumbar Spinal Disc Herniation with Suspected Radiculopathy: A Systematic Review and Meta-Analysis. Spine J. 2013, 13, 657–674. [Google Scholar] [CrossRef]
- Rebain, R.; Baxter, G.D.; McDonough, S. A Systematic Review of the Passive Straight Leg Raising Test as a Diagnostic Aid for Low Back Pain (1989 to 2000). Spine 2002, 27, E388–E395. [Google Scholar] [CrossRef]
- Jarvik, J.G.; Deyo, R.A. Diagnostic Evaluation of Low Back Pain with Emphasis on Imaging. Ann. Intern. Med. 2002, 137, 586–597. [Google Scholar] [CrossRef]
- Lin, L.; Hu, P.J.-H.; Liu Sheng, O.R. A Decision Support System for Lower Back Pain Diagnosis: Uncertainty Management and Clinical Evaluations. Decis. Support Syst. 2006, 42, 1152–1169. [Google Scholar] [CrossRef]
- Vining, R.; Potocki, E.; Seidman, M.; Morgenthal, A.P. An Evidence-Based Diagnostic Classification System for Low Back Pain. J. Can. Chiropr. Assoc. 2013, 57, 189–204. [Google Scholar]
- Byyny, R.L. The Data Deluge: The Information Explosion in Medicine and Science. Pharos Alpha Omega Alpha Honor Med. Soc. 2012, 75, 2–5. [Google Scholar]
- Aggarwal, L.M. Advances in Medical Technology and Its Impact on Health Care in Developing Countries. Int. J. Radiol. Radiat. Ther. 2017, 2, 55–56. [Google Scholar] [CrossRef][Green Version]
- Cai, C.J.; Reif, E.; Hegde, N.; Hipp, J.; Kim, B.; Smilkov, D.; Wattenberg, M.; Viegas, F.; Corrado, G.S.; Stumpe, M.C.; et al. Human-Centered Tools for Coping with Imperfect Algorithms During Medical Decision-Making. In Proceedings of the 2019 CHI Conference on Human Factors in Computing Systems, Scotland, UK, 4–9 May 2019; pp. 1–14. [Google Scholar] [CrossRef]
- Cai, C.J.; Winter, S.; Steiner, D.; Wilcox, L.; Terry, M. “Hello AI”: Uncovering the Onboarding Needs of Medical Practitioners for Human-AI Collaborative Decision-Making. Proc. ACM Hum. Comput. Interact. 2019, 3, 104:1–104:24. [Google Scholar] [CrossRef]
- Lee, M.H.; Siewiorek, D.; Smailagic, A.; Bernardino, A.; Badia, S. Opportunities of a Machine Learning-Based Decision Support System for Stroke Rehabilitation Assessment. arXiv 2020, arXiv:2002.12261. [Google Scholar]
- Musen, M.A.; Middleton, B.; Greenes, R. Clinical Decision-Support Systems. In Biomedical Informatics; Springer: London, UK, 2014; pp. 643–674. ISBN 978-1-4471-4473-1. [Google Scholar]
- Park, J.H.; Choi, M.-H.; Lee, J.; Han, H.-S.; Lee, M.C.; Ro, D.H. Gait Deviations of Patients with Ruptured Anterior Cruciate Ligament: A Cross-Sectional Gait Analysis Study on Male Patients. Knee Surg. Relat. Res. 2021, 33, 45. [Google Scholar] [CrossRef] [PubMed]
- Kunhimangalam, R.; Ovallath, S.; Joseph, P.K. A Clinical Decision Support System with an Integrated EMR for Diagnosis of Peripheral Neuropathy. J. Med. Syst. 2014, 38, 38. [Google Scholar] [CrossRef]
- Ahmadi, M.; Nopour, R. Clinical Decision Support System for Quality of Life among the Elderly: An Approach Using Artificial Neural Network. BMC Med. Inform. Decis. Mak. 2022, 22, 293. [Google Scholar] [CrossRef] [PubMed]
- Lahsasna, A.; Ainon, R.N.; Zainuddin, R.; Bulgiba, A. Design of a Fuzzy-Based Decision Support System for Coronary Heart Disease Diagnosis. J. Med. Syst. 2012, 36, 3293–3306. [Google Scholar] [CrossRef] [PubMed]
- Emani, S.; Rui, A.; Rocha, H.A.L.; Rizvi, R.F.; Juaçaba, S.F.; Jackson, G.P.; Bates, D.W. Physicians’ Perceptions of and Satisfaction With Artificial Intelligence in Cancer Treatment: A Clinical Decision Support System Experience and Implications for Low-Middle–Income Countries. JMIR Cancer 2022, 8, e31461. [Google Scholar] [CrossRef]
- Azimi, P.; Yazdanian, T.; Benzel, E.C.; Aghaei, H.N.; Azhari, S.; Sadeghi, S.; Montazeri, A. A Review on the Use of Artificial Intelligence in Spinal Diseases. Asian Spine J. 2020, 14, 543–571. [Google Scholar] [CrossRef]
- Azimi, P.; Mohammadi, H.R.; Benzel, E.C.; Shahzadi, S.; Azhari, S.; Montazeri, A. Artificial Neural Networks in Neurosurgery. J. Neurol. Neurosurg. Psychiatry 2015, 86, 251–256. [Google Scholar] [CrossRef]
- Eubank, B.H.; Mohtadi, N.G.; Lafave, M.R.; Wiley, J.P.; Bois, A.J.; Boorman, R.S.; Sheps, D.M. Using the Modified Delphi Method to Establish Clinical Consensus for the Diagnosis and Treatment of Patients with Rotator Cuff Pathology. BMC Med. Res. Methodol. 2016, 16, 56. [Google Scholar] [CrossRef]
- Fitch, K.; Bernstein, S.J.; Aguilar, M.D.; Burnand, B.; LaCalle, J.R.; Lázaro, P.; van het Loo, M.; McDonnell, J.; Vader, J.P.; Kahan, J.P. The Rand/UCLA Appropriateness Method User’s Manual; Fitch, K., Ed.; MR/Rand DG-XII/RE; Rand: Santa Monica, CA, USA, 2001; ISBN 978-0-8330-2918-8. [Google Scholar]
- Meshkat, B.; Cowman, S.; Gethin, G.; Ryan, K.; Wiley, M.; Brick, A.; Clarke, E.; Mulligan, E. Using an E-Delphi Technique in Achieving Consensus across Disciplines for Developing Best Practice in Day Surgery in Ireland. J. Hosp. Adm. 2014, 3, p1. [Google Scholar] [CrossRef]
- Lynn, M.R. Determination and Quantification of Content Validity. Nurs. Res. 1986, 35, 382–385. [Google Scholar] [CrossRef]
- Peterson, M.C.; Holbrook, J.H.; Von Hales, D.; Smith, N.L.; Staker, L.V. Contributions of the History, Physical Examination, and Laboratory Investigation in Making Medical Diagnoses. West. J. Med. 1992, 156, 163–165. [Google Scholar] [CrossRef]
- Hampton, J.R.; Harrison, M.J.; Mitchell, J.R.; Prichard, J.S.; Seymour, C. Relative Contributions of History-Taking, Physical Examination, and Laboratory Investigation to Diagnosis and Management of Medical Outpatients. Br. Med. J. 1975, 2, 486–489. [Google Scholar] [CrossRef] [PubMed]
- Davis, J.L.; Murray, J.F. History and Physical Examination. In Murray and Nadel’s Textbook of Respiratory Medicine; Elsevier: Amsterdam, The Netherlands, 2016; pp. 263–277.e2. [Google Scholar] [CrossRef]
- Chou, R.; Qaseem, A.; Owens, D.K.; Shekelle, P.; Clinical Guidelines Committee of the American College of Physicians. Diagnostic Imaging for Low Back Pain: Advice for High-Value Health Care from the American College of Physicians. Ann. Intern. Med. 2011, 154, 181–189. [Google Scholar] [CrossRef]
- Iqbal, K.; Yin, X.-C.; Hao, H.-W.; Ilyas, Q.M.; Ali, H. An Overview of Bayesian Network Applications in Uncertain Domains. IJCTE Int. J. Comput. Theory Eng. 2015, 7, 416–427. [Google Scholar] [CrossRef]
- Matar, H.E.; Navalkissoor, S.; Berovic, M.; Shetty, R.; Garlick, N.; Casey, A.T.H.; Quigley, A.-M. Is Hybrid Imaging (SPECT/CT) a Useful Adjunct in the Management of Suspected Facet Joints Arthropathy? Int. Orthop. 2013, 37, 865–870. [Google Scholar] [CrossRef]
- Hurri, H.; Karppinen, J. Discogenic Pain. Pain 2004, 112, 225–228. [Google Scholar] [CrossRef]
- D’Antoni, F.; Russo, F.; Ambrosio, L.; Vollero, L.; Vadalà, G.; Merone, M.; Papalia, R.; Denaro, V. Artificial Intelligence and Computer Vision in Low Back Pain: A Systematic Review. Int. J. Environ. Res. Public Health 2021, 18, 10909. [Google Scholar] [CrossRef]
- Kadhim, M.A.; Alam, M.A.; Kaur, H. Design and Implementation of Fuzzy Expert System for Back Pain Diagnosis. Int. J. Innov. Technol. Creat. Eng. 2011, 1, 16–22. [Google Scholar]
- Sari, M.; Gulbandilar, E.; Cimbiz, A. Prediction of Low Back Pain with Two Expert Systems. J. Med. Syst. 2012, 36, 1523–1527. [Google Scholar] [CrossRef]
- Cabitza, F.; Locoro, A.; Banfi, G. Machine Learning in Orthopedics: A Literature Review. Front. Bioeng. Biotechnol. 2018, 6, 75. [Google Scholar] [CrossRef] [PubMed]
- Ramirez, L.; Durdle, N.G.; Raso, V.J.; Hill, D.L. A Support Vector Machines Classifier to Assess the Severity of Idiopathic Scoliosis from Surface Topography. IEEE Trans. Inf. Technol. Biomed. 2006, 10, 84–91. [Google Scholar] [CrossRef] [PubMed]
- Harada, G.K.; Siyaji, Z.K.; Mallow, G.M.; Hornung, A.L.; Hassan, F.; Basques, B.A.; Mohammed, H.A.; Sayari, A.J.; Samartzis, D.; An, H.S. Artificial Intelligence Predicts Disk Re-Herniation Following Lumbar Microdiscectomy: Development of the “RAD” Risk Profile. Eur. Spine J. 2021, 30, 2167–2175. [Google Scholar] [CrossRef] [PubMed]
- Tawa, N.; Rhoda, A.; Diener, I. Accuracy of Clinical Neurological Examination in Diagnosing Lumbo-Sacral Radiculopathy: A Systematic Literature Review. BMC Musculoskelet. Disord. 2017, 18, 93. [Google Scholar] [CrossRef]




| Patient No. | Age | BMI | MRI Diagnosis | THERAPHA Prediction |
|---|---|---|---|---|
| 1 | 55 | 38 | Mild diffuse disc bulge | Lumbar radiculopathy/Lumbar disc herniation/Lumbago with Sciatica |
| 2 | 67 | 26 | At the level of T12-L1 there is mild central disc bulge | Lumbar facet joint pain/lumbar zygapophyseal/non-specific low back pain |
| 3 | 59 | 22 | Mild diffuse disc bulge | Lumbar radiculopathy/lumbar disc herniation/lumbago with sciatica |
| 4 | 40 | 21 | No significant disc disease | Lumbar radiculopathy/lumbar disc herniation/lumbago with sciatica |
| 5 | 33 | 25 | Diffuse posterior bulge | Lumbar radiculopathy/lumbar disc herniation/lumbago with sciatica |
| 6 | 38 | 25 | Extradural meningeal cyst | Lumbar radiculopathy/lumbar disc herniation/lumbago with sciatica |
| 7 | 65 | 32 | Minimal diffuse posterior disc bulges | Lumbar radiculopathy/lumbar disc herniation/lumbago with sciatica |
| 8 | 61 | 34 | Lumbar disc bulge L4-5, L5-S1 | Lumbar radiculopathy/lumbar disc herniation/lumbago with sciatica |
| 9 | 40 | 29 | Lumbar disc bulge L4-5, L5-S1 | Lumbar radiculopathy/lumbar disc herniation/lumbago with sciatica |
| 10 | 69 | 25 | Lumbar disc bulge L4-5, L5-S1 | Lumbar radiculopathy/lumbar disc herniation/lumbago with sciatica |
| Female | Male | |||
|---|---|---|---|---|
| Mean ± SD | Median (MinߝMax) | Mean ± SD | Median (MinߝMax) | |
| Age (Years) | 48 ± 14 | 48 | 48.5 ± 13.3 | 50 |
| Height (cm) | 158.8 ± 5 | 159 | 173 ± 6 | 170.5 |
| Weight (kg) | 75.3 ± 15 | 72 | 82 ± 12.6 | 80 |
| BMI | 29.7 ± 6 | 29 | 27.6 ± 3.9 | 26 |
Disclaimer/Publisher’s Note: The statements, opinions and data contained in all publications are solely those of the individual author(s) and contributor(s) and not of MDPI and/or the editor(s). MDPI and/or the editor(s) disclaim responsibility for any injury to people or property resulting from any ideas, methods, instructions or products referred to in the content. |
© 2024 by the authors. Licensee MDPI, Basel, Switzerland. This article is an open access article distributed under the terms and conditions of the Creative Commons Attribution (CC BY) license (https://creativecommons.org/licenses/by/4.0/).
Share and Cite
Badahman, F.; Alsobhi, M.; Alzahrani, A.; Chevidikunnan, M.F.; Neamatallah, Z.; Alqarni, A.; Alabasi, U.; Abduljabbar, A.; Basuodan, R.; Khan, F. Validating the Accuracy of a Patient-Facing Clinical Decision Support System in Predicting Lumbar Disc Herniation: Diagnostic Accuracy Study. Diagnostics 2024, 14, 1870. https://doi.org/10.3390/diagnostics14171870
Badahman F, Alsobhi M, Alzahrani A, Chevidikunnan MF, Neamatallah Z, Alqarni A, Alabasi U, Abduljabbar A, Basuodan R, Khan F. Validating the Accuracy of a Patient-Facing Clinical Decision Support System in Predicting Lumbar Disc Herniation: Diagnostic Accuracy Study. Diagnostics. 2024; 14(17):1870. https://doi.org/10.3390/diagnostics14171870
Chicago/Turabian StyleBadahman, Fatima, Mashael Alsobhi, Almaha Alzahrani, Mohamed Faisal Chevidikunnan, Ziyad Neamatallah, Abdullah Alqarni, Umar Alabasi, Ahmed Abduljabbar, Reem Basuodan, and Fayaz Khan. 2024. "Validating the Accuracy of a Patient-Facing Clinical Decision Support System in Predicting Lumbar Disc Herniation: Diagnostic Accuracy Study" Diagnostics 14, no. 17: 1870. https://doi.org/10.3390/diagnostics14171870
APA StyleBadahman, F., Alsobhi, M., Alzahrani, A., Chevidikunnan, M. F., Neamatallah, Z., Alqarni, A., Alabasi, U., Abduljabbar, A., Basuodan, R., & Khan, F. (2024). Validating the Accuracy of a Patient-Facing Clinical Decision Support System in Predicting Lumbar Disc Herniation: Diagnostic Accuracy Study. Diagnostics, 14(17), 1870. https://doi.org/10.3390/diagnostics14171870

