Evaluation of Systemic Risk Factors in Patients with Diabetes Mellitus for Detecting Diabetic Retinopathy with Random Forest Classification Model
Abstract
1. Introduction
2. Methods
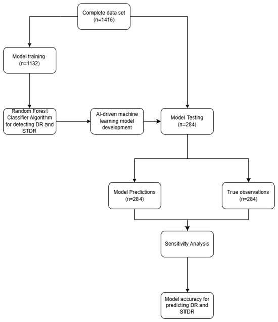
2.1. Dataset
2.2. Computational Methods
3. Results
4. Discussion
Author Contributions
Funding
Institutional Review Board Statement
Informed Consent Statement
Data Availability Statement
Conflicts of Interest
References
- International Diabetes Federation. IDF Diabetes Atlas [Internet]. 2021. Available online: https://diabetesatlas.org/#:~:text=diabetes%20around%20the%20world%20in%202021%3A,%2D%20and%20middle%2Dincome%20countries (accessed on 15 November 2023).
- Magliano, D.; Boyko IDF Diabetes Atlas 10th Edition Scientific Committee. IDF DIABETES ATLAS [Internet]. 10th Edition. Brussels: International Diabetes Federation; 2021. Table 3.4, Top 10 Countries or Territories for Number of Adults (20–79 Years) with Diabetes in 2021 and 2045. Available online: https://diabetesatlas.org/resources/?gad_source=1&gclid=Cj0KCQjw5ea1BhC6ARIsAEOG5pwv-AdIEEjaGvfZMSsofVibqIgrqdYkn6fYIW39tONnvGDW2ap6yv0aAhgpEALw_wcB (accessed on 15 May 2024).
- Sayin, N. Ocular Complications of Diabetes Mellitus. WJD 2015, 6, 92. [Google Scholar] [CrossRef]
- Vieira-Potter, V.J.; Karamichos, D.; Lee, D.J. Ocular Complications of Diabetes and Therapeutic Approaches. BioMed Res. Int. 2016, 2016, 3801570. [Google Scholar] [CrossRef] [PubMed]
- Solomon, S.D.; Chew, E.; Duh, E.J.; Sobrin, L.; Sun, J.K.; VanderBeek, B.L.; Wykoff, C.C.; Gardner, T.W. Diabetic Retinopathy: A Position Statement by the American Diabetes Association. Diabetes Care 2017, 40, 412–418. [Google Scholar] [CrossRef] [PubMed]
- Raman, R.; Ramasamy, K.; Rajalakshmi, R.; Sivaprasad, S.; Natarajan, S. Diabetic Retinopathy Screening Guidelines in India: All India Ophthalmological Society Diabetic Retinopathy Task Force and Vitreoretinal Society of India Consensus Statement. Indian J. Ophthalmol. 2021, 69, 678–688. [Google Scholar] [CrossRef] [PubMed]
- Das, T.; Takkar, B.; Sivaprasad, S.; Thanksphon, T.; Taylor, H.; Wiedemann, P.; Nemeth, J.; Nayar, P.D.; Rani, P.K.; Khandekar, R. Recently Updated Global Diabetic Retinopathy Screening Guidelines: Commonalities, Differences, and Future Possibilities. Eye 2021, 35, 2685–2698. [Google Scholar] [CrossRef]
- Raman, R.; Vasconcelos, J.C.; Rajalakshmi, R.; Prevost, A.T.; Ramasamy, K.; Mohan, V.; Mohan, D.; Rani, P.K.; Conroy, D.; Das, T.; et al. Prevalence of Diabetic Retinopathy in India Stratified by Known and Undiagnosed Diabetes, Urban–Rural Locations, and Socioeconomic Indices: Results from the SMART India Population-Based Cross-Sectional Screening Study. Lancet Glob. Health 2022, 10, e1764–e1773. [Google Scholar] [CrossRef] [PubMed]
- Rowe, M. An Introduction to Machine Learning for Clinicians. Acad. Med. 2019, 94, 1433–1436. [Google Scholar] [CrossRef]
- Lim, J.I.; Regillo, C.D.; Sadda, S.R.; Ipp, E.; Bhaskaranand, M.; Ramachandra, C.; Solanki, K. Artificial Intelligence Detection of Diabetic Retinopathy: Subgroup Comparison of the EyeArt System with Ophthalmologists’ Dilated Examinations. Ophthalmol. Sci. 2023, 3, 100228. [Google Scholar] [CrossRef]
- Shamsan, A.; Senan, E.M.; Ahmad Shatnawi, H.S. Predicting of Diabetic Retinopathy Development Stages of Fundus Images Using Deep Learning Based on Combined Features. PLoS ONE 2023, 18, e0289555. [Google Scholar] [CrossRef]
- Wang, Y.-L.; Yang, J.-Y.; Yang, J.-Y.; Zhao, X.-Y.; Chen, Y.-X.; Yu, W.-H. Progress of Artificial Intelligence in Diabetic Retinopathy Screening. Diabetes Metab. Res. Rev. 2021, 37, e3414. [Google Scholar] [CrossRef]
- Wu, H.; Jin, K.; Yip, C.C.; Koh, V.; Ye, J. A Systematic Review of Economic Evaluation of Artificial Intelligence-Based Screening for Eye Diseases: From Possibility to Reality. Surv. Ophthalmol. 2024, 69, 499–507. [Google Scholar] [CrossRef] [PubMed]
- Joseph, S.; Selvaraj, J.; Mani, I.; Kumaragurupari, T.; Shang, X.; Mudgil, P.; Ravilla, T.; He, M. Diagnostic Accuracy of Artificial Intelligence Based Automated Diabetic Retinopathy Screening in Real-World Settings: A Systematic Review and Meta-Analysis. Am. J. Ophthalmol. 2024, 263, 214–230. [Google Scholar] [CrossRef] [PubMed]
- Menaouer, B.; Dermane, Z.; El Houda Kebir, N.; Matta, N. Diabetic Retinopathy Classification Using Hybrid Deep Learning Approach. SN Comput. Sci. 2022, 3, 357. [Google Scholar] [CrossRef]
- Khan, A.; Kulkarni, N.; Kumar, A.; Kamat, A. D-CNN and Image Processing Based Approach for Diabetic Retinopathy Classification. In Applied Information Processing Systems; Advances in Intelligent Systems and Computing; Iyer, B., Ghosh, D., Balas, V.E., Eds.; Springer: Singapore, 2022; Volume 1354, pp. 283–291. ISBN 9789811620072. [Google Scholar]
- Fang, L.; Qiao, H. Diabetic Retinopathy Classification Using a Novel DAG Network Based on Multi-Feature of Fundus Images. Biomed. Signal Process. Control. 2022, 77, 103810. [Google Scholar] [CrossRef]
- Kanakaprabha, S.; Radha, D.; Santhanalakshmi, S. Diabetic Retinopathy Detection Using Deep Learning Models. In Ubiquitous Intelligent Systems; Smart Innovation, Systems and Technologies; Karuppusamy, P., García Márquez, F.P., Nguyen, T.N., Eds.; Springer Nature: Singapore, 2022; Volume 302, pp. 75–90. ISBN 978-981-19254-0-5. [Google Scholar]
- Das, S.; Kharbanda, K.; Suchetha, M.; Raman, R.; Edwin, D.D. Deep Learning Architecture Based on Segmented Fundus Image Features for Classification of Diabetic Retinopathy. Biomed. Signal Process. Control. 2021, 68, 102600. [Google Scholar] [CrossRef]
- Gayathri, S.; Gopi, V.P.; Palanisamy, P. Diabetic Retinopathy Classification Based on Multipath CNN and Machine Learning Classifiers. Phys. Eng. Sci. Med. 2021, 44, 639–653. [Google Scholar] [CrossRef]
- Bodapati, J.D.; Shaik, N.S.; Naralasetti, V. Composite Deep Neural Network with Gated-Attention Mechanism for Diabetic Retinopathy Severity Classification. J. Ambient. Intell. Human. Comput. 2021, 12, 9825–9839. [Google Scholar] [CrossRef]
- Math, L.; Fatima, R. Adaptive Machine Learning Classification for Diabetic Retinopathy. Multimed. Tools Appl. 2021, 80, 5173–5186. [Google Scholar] [CrossRef]
- Gao, Z.; Jin, K.; Yan, Y.; Liu, X.; Shi, Y.; Ge, Y.; Pan, X.; Lu, Y.; Wu, J.; Wang, Y.; et al. End-to-End Diabetic Retinopathy Grading Based on Fundus Fluorescein Angiography Images Using Deep Learning. Graefes Arch. Clin. Exp. Ophthalmol. 2022, 260, 1663–1673. [Google Scholar] [CrossRef]
- Gopalakrishnan, N.; Joshi, A.; Chhablani, J.; Yadav, N.K.; Reddy, N.G.; Rani, P.K.; Pulipaka, R.S.; Shetty, R.; Sinha, S.; Prabhu, V.; et al. Recommendations for Initial Diabetic Retinopathy Screening of Diabetic Patients Using Large Language Model-Based Artificial Intelligence in Real-Life Case Scenarios. Int. J. Retina Vitreous 2024, 10, 11. [Google Scholar] [CrossRef]
- Uddin, S.; Khan, A.; Hossain, M.E.; Moni, M.A. Comparing Different Supervised Machine Learning Algorithms for Disease Prediction. BMC Med. Inform. Decis. Mak. 2019, 19, 281. [Google Scholar] [CrossRef]
- Yin, L.; Zhang, D.; Ren, Q.; Su, X.; Sun, Z. Prevalence and Risk Factors of Diabetic Retinopathy in Diabetic Patients: A Community Based Cross-Sectional Study. Medicine 2020, 99, e19236. [Google Scholar] [CrossRef]
- Alali, N.M.; Albazei, A.; Alotaibi, H.M.; Almohammadi, A.M.; Alsirhani, E.K.; Alanazi, T.S.; Alshammri, B.J.; Alqahtani, M.Q.; Magliyah, M.; Alreshidi, S.; et al. Diabetic Retinopathy and Eye Screening: Diabetic Patients Standpoint, Their Practice, and Barriers; A Cross-Sectional Study. JCM 2022, 11, 6351. [Google Scholar] [CrossRef]
- Lanzetta, P.; Sarao, V.; Scanlon, P.H.; Barratt, J.; Porta, M.; Bandello, F.; Loewenstein, A. Vision Academy Fundamental Principles of an Effective Diabetic Retinopathy Screening Program. Acta Diabetol. 2020, 57, 785–798. [Google Scholar] [CrossRef]
- Grzybowski, A.; Singhanetr, P.; Nanegrungsunk, O.; Ruamviboonsuk, P. Artificial Intelligence for Diabetic Retinopathy Screening Using Color Retinal Photographs: From Development to Deployment. Ophthalmol. Ther. 2023, 12, 1419–1437. [Google Scholar] [CrossRef]
- Elloumi, Y.; Abroug, N.; Bedoui, M.H. End-to-End Mobile System for Diabetic Retinopathy Screening Based on Lightweight Deep Neural Network. In Advances in Intelligent Data Analysis XX; Lecture Notes in Computer Science; Bouadi, T., Fromont, E., Hüllermeier, E., Eds.; Springer International Publishing: Cham, Switzerland, 2022; Volume 13205, pp. 66–77. ISBN 978-3-031-01332-4. [Google Scholar]
- Vives-Boix, V.; Ruiz-Fernández, D. Diabetic Retinopathy Detection through Convolutional Neural Networks with Synaptic Metaplasticity. Comput. Methods Programs Biomed. 2021, 206, 106094. [Google Scholar] [CrossRef]
- Adriman, R.; Muchtar, K.; Maulina, N. Performance Evaluation of Binary Classification of Diabetic Retinopathy through Deep Learning Techniques Using Texture Feature. Procedia Comput. Sci. 2021, 179, 88–94. [Google Scholar] [CrossRef]
- Bajwa, A.; Nosheen, N.; Talpur, K.I.; Akram, S. A Prospective Study on Diabetic Retinopathy Detection Based on Modify Convolutional Neural Network Using Fundus Images at Sindh Institute of Ophthalmology & Visual Sciences. Diagnostics 2023, 13, 393. [Google Scholar] [CrossRef]
- Kalyani, G.; Janakiramaiah, B.; Karuna, A.; Prasad, L.V.N. Diabetic Retinopathy Detection and Classification Using Capsule Networks. Complex. Intell. Syst. 2023, 9, 2651–2664. [Google Scholar] [CrossRef]
- Kobat, S.G.; Baygin, N.; Yusufoglu, E.; Baygin, M.; Barua, P.D.; Dogan, S.; Yaman, O.; Celiker, U.; Yildirim, H.; Tan, R.-S.; et al. Automated Diabetic Retinopathy Detection Using Horizontal and Vertical Patch Division-Based Pre-Trained DenseNET with Digital Fundus Images. Diagnostics 2022, 12, 1975. [Google Scholar] [CrossRef]
- Raman, R.; Dasgupta, D.; Ramasamy, K.; George, R.; Mohan, V.; Ting, D. Using Artificial Intelligence for Diabetic Retinopathy Screening: Policy Implications. Indian J. Ophthalmol. 2021, 69, 2993–2998. [Google Scholar] [CrossRef] [PubMed]

| Variables | Model Training | Model Testing | |
|---|---|---|---|
| Sample size (n, %) | 1132 (80) | 284 (20) | |
| Age (mean ± SD) | 49.28 ± 13.90 | 46.55 14.1 | |
| Gender | Female (n, %) | 390 | 91 (32) |
| Male (n, %) | 742 | 193 (68) | |
| Type of DM | T1DM (n, %) | 39 (3) | 13 (5) |
| T2DM (n, %) | 1093 (97) | 271 (95) | |
| HbA1C levels (mean ± SD) | 8.93 ± 2.12 | 9.26 1.42 | |
| DM treatment with | No treatment (n, %) | 55 (5) | 14 (5) |
| OHA (n, %) | 813 (72) | 212 (75) | |
| Insulin (n, %) | 79 (7) | 19 (7) | |
| OHA + Insulin (n, %) | 185 (16) | 39 (14) | |
| Control of DM | Controlled (n, %) | 551 (49) | 141 (50) |
| Not controlled (n, %) | 581 (51) | 143 (50) | |
| Family history of DM | Absent (n, %) | 569 (50) | 138 (49) |
| Present (n, %) | 563 (50) | 146 (51) | |
| Pregnancy status | Not pregnant (n, %) | 1132 (100) | 284 (100) |
| Systemic co-morbidity | Absent (n, %) | 598 (53) | 160 (56) |
| Present (n, %) | 534 (47) | 124 (44) | |
| Presence of DR in any eye | Absent (n, %) | 569 (50) | 138 (49) |
| Present (n, %) | 563 (50) | 146 (51) | |
| Presence of STDR in any eye | Absent (n, %) | 828 (73) | 212 (75) |
| Present (n, %) | 304 (27) | 72 (25) | |
| Factors | Any DR Stage | STDR Stage | ||||
|---|---|---|---|---|---|---|
| Absent | Present | Overall | Absent | Present | Overall | |
| Age | 1.567 | 4.495 | 4.332 | 4.848 | 1.850 | 4.798 |
| Gender | 0.286 | 0.645 | 0.656 | 1.190 | 0.419 | 1.027 |
| HbA1c | 0.700 | 4.714 | 4.684 | 1.755 | −1.966 | −0.139 |
| DM type | 2.157 | 1.587 | 3.327 | −0.711 | 0.810 | 0.103 |
| DM treatment | 5.537 | 3.493 | 6.042 | −0.264 | 2.581 | 1.997 |
| DM control | 0.311 | 1.998 | 2.103 | 1.963 | −1.251 | 0.959 |
| Family history of DM | 99.884 | 112.021 | 121.556 | 27.086 | 45.613 | 41.069 |
| Pregnancy status | 0.000 | 0.000 | 0.000 | 0.000 | 0.000 | 0.000 |
| Systemic co-morbidity | 1.384 | 1.410 | 1.846 | −0.364 | −0.250 | −0.535 |
| Observed Data (n = 284) | Model Prediction (n = 284) | Observed Data (n = 284) | Model Prediction (n = 284) | ||
|---|---|---|---|---|---|
| DR Present (n, %) | DR Absent (n, %) | DR Present (n, %) | DR Absent (n, %) | ||
| DR Present (n, %) | 146 (51) | 0 (0) | STDR Present (n, %) | 25 (9) | 47 (16) |
| DR Absent (n, %) | 0 (0) | 138 (49) | STDR Absent (n, %) | 22 (8) | 190 (67) |
| Statistic | Analysis for Detecting DR | Analysis for Detecting STDR | ||||
|---|---|---|---|---|---|---|
| Value | Lower Bound (95%) | Upper Bound (95%) | Value | Lower Bound (95%) | Upper Bound (95%) | |
| Correct classification | 1.000 | 1.000 | 1.000 | 0.757 | 0.707 | 0.807 |
| Misclassification | 0.000 | 0.000 | 0.000 | 0.243 | 0.193 | 0.293 |
| Sensitivity | 1.000 | 0.968 | 1.000 | 0.532 | 0.392 | 0.666 |
| Specificity | 1.000 | 0.967 | 1.000 | 0.802 | 0.746 | 0.847 |
| False positive rate | 0.000 | 0.000 | 0.000 | 0.198 | 0.148 | 0.249 |
| False negative rate | 0.000 | 0.000 | 0.000 | 0.468 | 0.331 | 0.605 |
| Prevalence | 0.514 | 0.456 | 0.572 | 0.165 | 0.122 | 0.209 |
| Positive Predictive Value | 1.000 | 1.000 | 1.000 | 0.347 | 0.237 | 0.457 |
| Negative Predictive Value | 1.000 | 1.000 | 1.000 | 0.896 | 0.855 | 0.937 |
Disclaimer/Publisher’s Note: The statements, opinions and data contained in all publications are solely those of the individual author(s) and contributor(s) and not of MDPI and/or the editor(s). MDPI and/or the editor(s) disclaim responsibility for any injury to people or property resulting from any ideas, methods, instructions or products referred to in the content. |
© 2024 by the authors. Licensee MDPI, Basel, Switzerland. This article is an open access article distributed under the terms and conditions of the Creative Commons Attribution (CC BY) license (https://creativecommons.org/licenses/by/4.0/).
Share and Cite
Venkatesh, R.; Gandhi, P.; Choudhary, A.; Kathare, R.; Chhablani, J.; Prabhu, V.; Bavaskar, S.; Hande, P.; Shetty, R.; Reddy, N.G.; et al. Evaluation of Systemic Risk Factors in Patients with Diabetes Mellitus for Detecting Diabetic Retinopathy with Random Forest Classification Model. Diagnostics 2024, 14, 1765. https://doi.org/10.3390/diagnostics14161765
Venkatesh R, Gandhi P, Choudhary A, Kathare R, Chhablani J, Prabhu V, Bavaskar S, Hande P, Shetty R, Reddy NG, et al. Evaluation of Systemic Risk Factors in Patients with Diabetes Mellitus for Detecting Diabetic Retinopathy with Random Forest Classification Model. Diagnostics. 2024; 14(16):1765. https://doi.org/10.3390/diagnostics14161765
Chicago/Turabian StyleVenkatesh, Ramesh, Priyanka Gandhi, Ayushi Choudhary, Rupal Kathare, Jay Chhablani, Vishma Prabhu, Snehal Bavaskar, Prathiba Hande, Rohit Shetty, Nikitha Gurram Reddy, and et al. 2024. "Evaluation of Systemic Risk Factors in Patients with Diabetes Mellitus for Detecting Diabetic Retinopathy with Random Forest Classification Model" Diagnostics 14, no. 16: 1765. https://doi.org/10.3390/diagnostics14161765
APA StyleVenkatesh, R., Gandhi, P., Choudhary, A., Kathare, R., Chhablani, J., Prabhu, V., Bavaskar, S., Hande, P., Shetty, R., Reddy, N. G., Rani, P. K., & Yadav, N. K. (2024). Evaluation of Systemic Risk Factors in Patients with Diabetes Mellitus for Detecting Diabetic Retinopathy with Random Forest Classification Model. Diagnostics, 14(16), 1765. https://doi.org/10.3390/diagnostics14161765

