Killer Cell Immunoglobulin-like Receptor Genotypes and Reproductive Outcomes in a Group of Infertile Women: A Romanian Study
Abstract
:1. Introduction
2. Materials and Methods
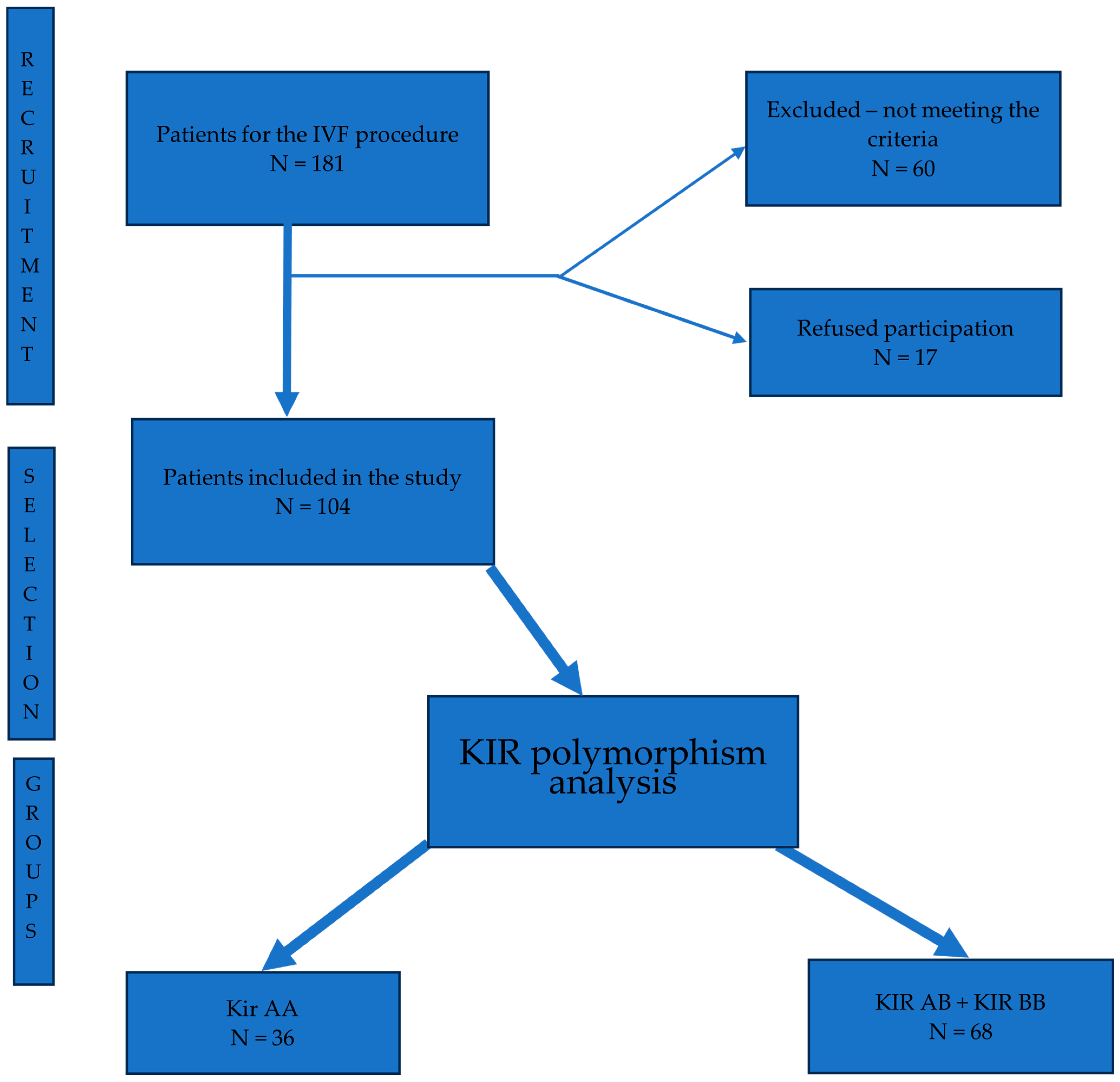
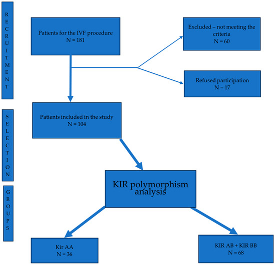
2.1. Study Design and Participant Recruitment
2.2. Biological Sample Collection and Analysis
2.2.1. Cytokine Analysis
2.2.2. Polymorphism Testing
2.3. Paraclinical Examinations
2.3.1. Ultrasound Examination
2.3.2. Hysteroscopy
2.4. Statistical Analysis
3. Results
4. Discussion
5. Conclusions
Author Contributions
Funding
Institutional Review Board Statement
Informed Consent Statement
Data Availability Statement
Acknowledgments
Conflicts of Interest
References
- Somigliana, E.; Vigano, P.; Busnelli, A.; Paffoni, A.; Vegetti, W.; Vercellini, P. Repeated Implantation Failure at the Crossroad between Statistics, Clinics and over-Diagnosis. Reprod. Biomed. Online 2018, 36, 32–38. [Google Scholar] [CrossRef] [PubMed]
- Devesa-Peiro, A.; Sebastian-Leon, P.; Garcia-Garcia, F.; Arnau, V.; Aleman, A.; Pellicer, A.; Diaz-Gimeno, P. Uterine Disorders Affecting Female Fertility: What Are the Molecular Functions Altered in Endometrium? Fertil. Steril. 2020, 113, 1261–1274. [Google Scholar] [CrossRef]
- Roque, M.; Haahr, T.; Geber, S.; Esteves, S.C.; Humaidan, P. Fresh versus Elective Frozen Embryo Transfer in IVF/ICSI Cycles: A Systematic Review and Meta-Analysis of Reproductive Outcomes. Hum. Reprod. Update 2019, 25, 2–14. [Google Scholar] [CrossRef] [PubMed]
- Franasiak, J.M.; Scott, R.T. Contribution of Immunology to Implantation Failure of Euploid Embryos. Fertil. Steril. 2017, 107, 1279–1283. [Google Scholar] [CrossRef] [PubMed]
- Schumacher, A.; Sharkey, D.J.; Robertson, S.A.; Zenclussen, A.C. Immune Cells at the Fetomaternal Interface: How the Microenvironment Modulates Immune Cells to Foster Fetal Development. J. Immunol. 2018, 201, 325–334. [Google Scholar] [CrossRef] [PubMed]
- Díaz-Hernández, I.; Alecsandru, D.; García-Velasco, J.A.; Domínguez, F. Uterine Natural Killer Cells: From Foe to Friend in Reproduction. Hum. Reprod. Update 2021, 27, 720–746. [Google Scholar] [CrossRef]
- Sharkey, A.M.; Xiong, S.; Kennedy, P.R.; Gardner, L.; Farrell, L.E.; Chazara, O.; Ivarsson, M.A.; Hiby, S.E.; Colucci, F.; Moffett, A. Tissue-Specific Education of Decidual NK Cells. J. Immunol. 2015, 195, 3026–3032. [Google Scholar] [CrossRef]
- Gamliel, M.; Goldman-Wohl, D.; Isaacson, B.; Gur, C.; Stein, N.; Yamin, R.; Berger, M.; Grunewald, M.; Keshet, E.; Rais, Y.; et al. Trained Memory of Human Uterine NK Cells Enhances Their Function in Subsequent Pregnancies. Immunity 2018, 48, 951–962.e5. [Google Scholar] [CrossRef]
- Fu, B.; Zhou, Y.; Ni, X.; Tong, X.; Xu, X.; Dong, Z.; Sun, R.; Tian, Z.; Wei, H. Natural Killer Cells Promote Fetal Development through the Secretion of Growth-Promoting Factors. Immunity 2017, 47, 1100–1113.e6. [Google Scholar] [CrossRef]
- Gaynor, L.M.; Colucci, F. Uterine Natural Killer Cells: Functional Distinctions and Influence on Pregnancy in Humans and Mice. Front. Immunol. 2017, 8, 467. [Google Scholar] [CrossRef]
- Weng, J.; Couture, C.; Girard, S. Innate and Adaptive Immune Systems in Physiological and Pathological Pregnancy. Biology 2023, 12, 402. [Google Scholar] [CrossRef] [PubMed]
- Moffett, A.; Colucci, F. Uterine NK Cells: Active Regulators at the Maternal-Fetal Interface. J. Clin. Investig. 2014, 124, 1872–1879. [Google Scholar] [CrossRef] [PubMed]
- Bashirova, A.A.; Martin, M.P.; McVicar, D.W.; Carrington, M. The Killer Immunoglobulin-Like Receptor Gene Cluster: Tuning the Genome for Defense. Annu. Rev. Genomics Hum. Genet. 2006, 7, 277–300. [Google Scholar] [CrossRef] [PubMed]
- Koopman, L.A.; Kopcow, H.D.; Rybalov, B.; Boyson, J.E.; Orange, J.S.; Schatz, F.; Masch, R.; Lockwood, C.J.; Schachter, A.D.; Park, P.J.; et al. Human Decidual Natural Killer Cells Are a Unique NK Cell Subset with Immunomodulatory Potential. J. Exp. Med. 2003, 198, 1201–1212. [Google Scholar] [CrossRef]
- Wagner, I.; Schefzyk, D.; Pruschke, J.; Schöfl, G.; Schöne, B.; Gruber, N.; Lang, K.; Hofmann, J.; Gnahm, C.; Heyn, B.; et al. Allele-Level KIR Genotyping of More Than a Million Samples: Workflow, Algorithm, and Observations. Front. Immunol. 2018, 9, 2843. [Google Scholar] [CrossRef] [PubMed]
- Dębska-Zielkowska, J.; Moszkowska, G.; Zieliński, M.; Zielińska, H.; Dukat-Mazurek, A.; Trzonkowski, P.; Stefańska, K. KIR Receptors as Key Regulators of NK Cells Activity in Health and Disease. Cells 2021, 10, 1777. [Google Scholar] [CrossRef]
- Schönberg, K.; Sribar, M.; Enczmann, J.; Fischer, J.C.; Uhrberg, M. Analyses of HLA-C-Specific KIR Repertoires in Donors with Group A and B Haplotypes Suggest a Ligand-Instructed Model of NK Cell Receptor Acquisition. Blood 2011, 117, 98–107. [Google Scholar] [CrossRef]
- Kumar, S. Natural Killer Cell Cytotoxicity and Its Regulation by Inhibitory Receptors. Immunology 2018, 154, 383–393. [Google Scholar] [CrossRef]
- Hiby, S.E.; Regan, L.; Lo, W.; Farrell, L.; Carrington, M.; Moffett, A. Association of Maternal Killer-Cell Immunoglobulin-like Receptors and Parental HLA-C Genotypes with Recurrent Miscarriage. Hum. Reprod. 2008, 23, 972–976. [Google Scholar] [CrossRef]
- Marin, M.L.C.; Coelho, V.; Visentainer, J.E.L.; Alves, H.V.; Köhler, K.F.; Rached, M.R.; Abrão, M.S.; Kalil, J. Inhibitory KIR2DL2 Gene: Risk for Deep Endometriosis in Euro-Descendants. Reprod. Sci. 2021, 28, 291–304. [Google Scholar] [CrossRef]
- Nowak, I.; Wilczyńska, K.; Wilczyński, J.R.; Malinowski, A.; Radwan, P.; Radwan, M.; Kuśnierczyk, P. KIR, LILRB and Their Ligands’ Genes as Potential Biomarkers in Recurrent Implantation Failure. Arch. Immunol. Ther. Exp. 2017, 65, 391–399. [Google Scholar] [CrossRef] [PubMed]
- Allele Frequency Net Database. Available online: http://www.allelefrequencies.net/kir.asp (accessed on 1 February 2023).
- Munro, M.G. Uterine Polyps, Adenomyosis, Leiomyomas, and Endometrial Receptivity. Fertil. Steril. 2019, 111, 629–640. [Google Scholar] [CrossRef] [PubMed]
- Makieva, S.; Giacomini, E.; Ottolina, J.; Sanchez, A.M.; Papaleo, E.; Viganò, P. Inside the Endometrial Cell Signaling Subway: Mind the Gap(s). Int. J. Mol. Sci. 2018, 19, 2477. [Google Scholar] [CrossRef] [PubMed]
- Díaz-Gimeno, P.; Ruíz-Alonso, M.; Blesa, D.; Simón, C. Transcriptomics of the Human Endometrium. Int. J. Dev. Biol. 2014, 58, 127–137. [Google Scholar] [CrossRef]
- Zhang, Y.; Wang, Y.; Wang, X.-H.; Zhou, W.-J.; Jin, L.-P.; Li, M.-Q. Crosstalk between Human Endometrial Stromal Cells and Decidual NK Cells Promotes Decidualization In Vitro by Upregulating IL-25. Mol. Med. Rep. 2018, 17, 2869–2878. [Google Scholar] [CrossRef]
- Alecsandru, D.; Garrido, N.; Vicario, J.L.; Barrio, A.; Aparicio, P.; Requena, A.; García-Velasco, J.A. Maternal KIR Haplotype Influences Live Birth Rate after Double Embryo Transfer in IVF Cycles in Patients with Recurrent Miscarriages and Implantation Failure. Hum. Reprod. 2014, 29, 2637–2643. [Google Scholar] [CrossRef]
- Bulmer, J.N.; Lash, G.E. The Role of Uterine NK Cells in Normal Reproduction and Reproductive Disorders. Adv. Exp. Med. Biol. 2015, 868, 95–126. [Google Scholar] [CrossRef]
- Reis, J.L.; Rosa, N.N.; Ângelo-Dias, M.; Martins, C.; Borrego, L.M.; Lima, J. Natural Killer Cell Receptors and Endometriosis: A Systematic Review. Int. J. Mol. Sci. 2022, 24, 331. [Google Scholar] [CrossRef]
- Xu, H. Expressions of Natural Cytotoxicity Receptor, NKG2D and NKG2D Ligands in Endometriosis. J. Reprod. Immunol. 2019, 136, 102615. [Google Scholar] [CrossRef]
- Maclean, A.; Barzilova, V.; Patel, S.; Bates, F.; Hapangama, D.K. Characterising the Immune Cell Phenotype of Ectopic Adenomyosis Lesions Compared with Eutopic Endometrium: A Systematic Review. J. Reprod. Immunol. 2023, 157, 103925. [Google Scholar] [CrossRef]
- Chen, Y.; Zhu, J.; Chen, L.; Shen, Y.; Zhang, J.; Wang, Q. SFRP4+IGFBP5hi NKT Cells Induced Neural-like Cell Differentiation to Contribute to Adenomyosis Pain. Front. Immunol. 2022, 13, 945504. [Google Scholar] [CrossRef] [PubMed]
- Hiby, S.E.; Walker, J.J.; O’shaughnessy, K.M.; Redman, C.W.G.; Carrington, M.; Trowsdale, J.; Moffett, A. Combinations of Maternal KIR and Fetal HLA-C Genes Influence the Risk of Preeclampsia and Reproductive Success. J. Exp. Med. 2004, 200, 957–965. [Google Scholar] [CrossRef] [PubMed]
- Vento-Tormo, R.; Efremova, M.; Botting, R.A.; Turco, M.Y.; Vento-Tormo, M.; Meyer, K.B.; Park, J.-E.; Stephenson, E.; Polański, K.; Goncalves, A.; et al. Single-Cell Reconstruction of the Early Maternal-Fetal Interface in Humans. Nature 2018, 563, 347–353. [Google Scholar] [CrossRef] [PubMed]
- Matteo, M.; Cicinelli, E.; Greco, P.; Massenzio, F.; Baldini, D.; Falagario, T.; Rosenberg, P.; Castellana, L.; Specchia, G.; Liso, A. Abnormal Pattern of Lymphocyte Subpopulations in the Endometrium of Infertile Women with Chronic Endometritis. Am. J. Reprod. Immunol. 2009, 61, 322–329. [Google Scholar] [CrossRef]
- Buzzaccarini, G.; Vitagliano, A.; Andrisani, A.; Santarsiero, C.M.; Cicinelli, R.; Nardelli, C.; Ambrosini, G.; Cicinelli, E. Chronic Endometritis and Altered Embryo Implantation: A Unified Pathophysiological Theory from a Literature Systematic Review. J. Assist. Reprod. Genet. 2020, 37, 2897–2911. [Google Scholar] [CrossRef]
- Cicinelli, E.; Bettocchi, S.; de Ziegler, D.; Loizzi, V.; Cormio, G.; Marinaccio, M.; Trojano, G.; Crupano, F.M.; Francescato, R.; Vitagliano, A.; et al. Chronic Endometritis, a Common Disease Hidden Behind Endometrial Polyps in Premenopausal Women: First Evidence from a Case-Control Study. J. Minim. Invasive Gynecol. 2019, 26, 1346–1350. [Google Scholar] [CrossRef]
- Cicinelli, E.; Trojano, G.; Mastromauro, M.; Vimercati, A.; Marinaccio, M.; Mitola, P.C.; Resta, L.; de Ziegler, D. Higher Prevalence of Chronic Endometritis in Women with Endometriosis: A Possible Etiopathogenetic Link. Fertil. Steril. 2017, 108, 289–295.e1. [Google Scholar] [CrossRef]
- Liu, W.; Sun, L.; Zhang, J.; Song, W.; Li, M.; Wang, H. The Landscape and Prognostic Value of Immune Characteristics in Uterine Corpus Endometrial Cancer. Biosci. Rep. 2021, 41, BSR20202321. [Google Scholar] [CrossRef]
- Vitagliano, A.; Saccardi, C.; Noventa, M.; Di Spiezio Sardo, A.; Saccone, G.; Cicinelli, E.; Pizzi, S.; Andrisani, A.; Litta, P.S. Effects of Chronic Endometritis Therapy on In Vitro Fertilization Outcome in Women with Repeated Implantation Failure: A Systematic Review and Meta-Analysis. Fertil. Steril. 2018, 110, 103–112.e1. [Google Scholar] [CrossRef]
- Tawfeek, M.A.; Eid, M.A.; Hasan, A.M.; Mostafa, M.; El-Serogy, H.A. Assessment of Leukemia Inhibitory Factor and Glycoprotein 130 Expression in Endometrium and Uterine Flushing: A Possible Diagnostic Tool for Impaired Fertility. BMC Womens Health 2012, 12, 10. [Google Scholar] [CrossRef]
- Zhang, Y.; Xu, H.; Liu, Y.; Zheng, S.; Zhao, W.; Wu, D.; Lei, L.; Chen, G. Confirmation of Chronic Endometritis in Repeated Implantation Failure and Success Outcome in IVF-ET after Intrauterine Delivery of the Combined Administration of Antibiotic and Dexamethasone. Am. J. Reprod. Immunol. 2019, 82, e13177. [Google Scholar] [CrossRef] [PubMed]
- Kasius, J.C.; Fatemi, H.M.; Bourgain, C.; Sie-Go, D.M.D.S.; Eijkemans, R.J.C.; Fauser, B.C.; Devroey, P.; Broekmans, F.J.M. The Impact of Chronic Endometritis on Reproductive Outcome. Fertil. Steril. 2011, 96, 1451–1456. [Google Scholar] [CrossRef] [PubMed]
- Jain, M.; Samokhodskaya, L.; Mladova, E.; Panina, O. Mucosal Biomarkers for Endometrial Receptivity: A Promising yet Underexplored Aspect of Reproductive Medicine. Syst. Biol. Reprod. Med. 2022, 68, 13–24. [Google Scholar] [CrossRef] [PubMed]


| KIR AA Genotype | KIR BB and AB Genotype | ||||||||
|---|---|---|---|---|---|---|---|---|---|
| Factors | n | Mean ± SD (%) | Median | 25th–75th % | n | Mean ± SD (%) | Median | 25th–75th % | p-Value |
| Female age (years) | 36 | 37.3 ± 3.3 | 38 | 35.5–40 | 68 | 36.7 ± 3.7 | 37 | 34–40 | 0.416 |
| Female BMI (kg/m2) | 0.518 | ||||||||
| Underweight and Normal (<25) | 23 | (63.9) | 39 | (57.3) | |||||
| Overweight and Obese (≥25) | 13 | (36.1) | 29 | (42.6) | |||||
| Female Smoking Status | 0.486 | ||||||||
| Current smoker | 6 | (16.7) | 8 | (11.8) | |||||
| Nonsmoker | 30 | (83.3) | 60 | (88.2) | |||||
| Infertility Diagnosis | |||||||||
| Female factor—tubal | 6 | (16.7) | 11 | (16.2) | 0.949 | ||||
| Female factor—ovarian | 5 | (13.9) | 12 | (17.7) | 0.622 | ||||
| Male factor | 11 | (30.5) | 19 | (27.9) | 0.779 | ||||
| Idiopathic | 14 | (38.9) | 26 | (38.2) | 0.948 | ||||
| Infertility duration (years) | 36 | 5.3 ± 2.1 | 5 | 3–7 | 68 | 4.3 ± 1.8 | 4 | 3–5 | 0.015 |
| No. of previous IVF cycles | 36 | 2.2 ± 1.1 | 2 | 1–3 | 68 | 1.5 ± 1.0 | 1 | 1–2 | 0.002 |
| No. of previous abortions | 36 | 0.4 ± 0.6 | 0 | 0–1 | 68 | 0.2 ± 0.4 | 0 | 0–0 | 0.041 |
| Clinical symptoms among study participants | 0.933 | ||||||||
| No | 33 | (91.7) | 62 | (91.2) | |||||
| Yes | 3 | (8.3) | 6 | (8.8) | |||||
| Endometrium thickness (mm) | 0.755 | ||||||||
| >6 mm | 32 | (88.9) | 59 | (86.8) | |||||
| <6 mm | 4 | (11.1) | 9 | (13.2) | |||||
| No. of abnormal hysteroscopic findings | 36 | 2.0 ± 1.5 | 2 | 1–3 | 68 | 1.0 ± 0.9 | 1 | 0–2 | 0.0005 |
| Chronic endometritis (CD 138) | 0.002 | ||||||||
| No | 12 | (33.3) | 44 | (64.7) | |||||
| Yes | 24 | (66.7) | 24 | (35.3) | |||||
| TNF-α (pg/mL) | 36 | 65.6 ± 37.2 | 72 | 28–93.5 | 68 | 65.5 ± 54.3 | 37 | 22–106.5 | 0.557 |
| IL-1β (pg/mL) | 36 | 80.9 ± 33.4 | 85 | 54–105.5 | 68 | 89.8 ± 61.4 | 58.5 | 40–151.5 | 0.848 |
| LIF (pg/mL) | 36 | 208.5 ± 45.8 | 203 | 175.5–241 | 68 | 222.5 ± 40.3 | 221 | 199.5–251.5 | 0.122 |
| Genotype | KIR AA | KIR AB and BB | p-Value Median Test | |||||||
|---|---|---|---|---|---|---|---|---|---|---|
| Chronic Endometritis | No | Yes | No | Yes | No | Yes | ||||
| Median | 25th–75th % | Median | 25th–75th % | Median | 25th–75th % | Median | 25th–75th % | |||
| TNF-α (pg/mL) | 23.5 | 14.5–30 | 82.5 | 61.5–104 | 26.5 | 17.5–35.5 | 130.5 | 104–152.5 | 0.852 | 0.001 |
| IL-1β (pg/mL) | 42 | 32.5–63 | 100.5 | 84.5–116 | 45 | 35–58 | 162 | 146.5–186.5 | 0.852 | 0.000 |
| LIF (pg/mL) | 241 | 216.5–268 | 197.5 | 156.5–213 | 230.5 | 203–258.5 | 206 | 177.5–236.5 | 0.103 | 0.773 |
| Clinical and Paraclinical Factors | Correlation Coefficient and p-Value | |||||
|---|---|---|---|---|---|---|
| Chronic Endometritis | TNF-α | IL-1β | LIF | Hysteroscopic Findings | Previous Abortions | |
| TNF-α | 0.783 0.000 | |||||
| IL-1β | 0.798 0.000 | 0.782 0.000 | ||||
| LIF | −0.427 0.000 | −0.380 0.0001 | −0.277 0.004 | |||
| Hysteroscopic findings | 0.524 0.000 | 0.278 0.004 | 0.250 0.010 | −0.188 0.055 | ||
| Previous abortions | 0.137 0.165 | 0.065 0.515 | −0.003 0.977 | −0.009 0.923 | 0.231 0.018 | |
Disclaimer/Publisher’s Note: The statements, opinions and data contained in all publications are solely those of the individual author(s) and contributor(s) and not of MDPI and/or the editor(s). MDPI and/or the editor(s) disclaim responsibility for any injury to people or property resulting from any ideas, methods, instructions or products referred to in the content. |
© 2023 by the authors. Licensee MDPI, Basel, Switzerland. This article is an open access article distributed under the terms and conditions of the Creative Commons Attribution (CC BY) license (https://creativecommons.org/licenses/by/4.0/).
Share and Cite
Surcel, M.; Neamtiu, I.A.; Muresan, D.; Goidescu, I.; Staicu, A.; Marta, M.M.; Nemeti, G.; Harsa, R.; Doroftei, B.; Capilna, M.E.; et al. Killer Cell Immunoglobulin-like Receptor Genotypes and Reproductive Outcomes in a Group of Infertile Women: A Romanian Study. Diagnostics 2023, 13, 3048. https://doi.org/10.3390/diagnostics13193048
Surcel M, Neamtiu IA, Muresan D, Goidescu I, Staicu A, Marta MM, Nemeti G, Harsa R, Doroftei B, Capilna ME, et al. Killer Cell Immunoglobulin-like Receptor Genotypes and Reproductive Outcomes in a Group of Infertile Women: A Romanian Study. Diagnostics. 2023; 13(19):3048. https://doi.org/10.3390/diagnostics13193048
Chicago/Turabian StyleSurcel, Mihai, Iulia Adina Neamtiu, Daniel Muresan, Iulian Goidescu, Adelina Staicu, Monica Mihaela Marta, Georgiana Nemeti, Radu Harsa, Bogdan Doroftei, Mihai Emil Capilna, and et al. 2023. "Killer Cell Immunoglobulin-like Receptor Genotypes and Reproductive Outcomes in a Group of Infertile Women: A Romanian Study" Diagnostics 13, no. 19: 3048. https://doi.org/10.3390/diagnostics13193048
APA StyleSurcel, M., Neamtiu, I. A., Muresan, D., Goidescu, I., Staicu, A., Marta, M. M., Nemeti, G., Harsa, R., Doroftei, B., Capilna, M. E., & Caracostea, G. (2023). Killer Cell Immunoglobulin-like Receptor Genotypes and Reproductive Outcomes in a Group of Infertile Women: A Romanian Study. Diagnostics, 13(19), 3048. https://doi.org/10.3390/diagnostics13193048

