A Deep Learning Framework for the Prediction and Diagnosis of Ovarian Cancer in Pre- and Post-Menopausal Women
Abstract
1. Introduction
- Processing huge data and producing highly accurate predictions, reducing incorrect diagnoses.
- Permitting early detection of ovarian carcinoma, increasing treatment success.
- Permitting personalised treatment. Deep learning can predict how treatments affect different women, enabling personalised, efficient care.
2. Related Work
- The absence of a benchmark protocol for feature extraction in each method involved.
- Bias is introduced by differences in images acquired from various instruments.
- A lack of prospective external validation of algorithmic models on large datasets, resulting in insufficient studies addressing the performance of radiomics [48]. Arezzo et al. emphasized that images cannot only show the extent of the disease but also aid in its diagnosis. They suggested that deep learning could potentially overcome some of the limitations of radiomics in image analysis.
3. Materials and Methods
- n = Number of input pixels
- f = Number of pixels of filter
- p = Padding
- s = Stride
- l = Loss function
- p = The predicted probability
- y = 0 or 1 in binary classification
4. Results
5. Discussion
6. Conclusions
Author Contributions
Funding
Institutional Review Board Statement
Informed Consent Statement
Data Availability Statement
Conflicts of Interest
References
- Torre, L.A.; Bray, F.; Siegel, R.L.; Ferlay, J.; Lortet-Tieulent, J.; Jemal, A. Global cancer statistics, 2012. CA Cancer J. Clin. 2015, 65, 87–108. [Google Scholar] [CrossRef] [PubMed]
- Reid, B.M.; Permuth, J.B.; Sellers, T.A. Epidemiology of ovarian cancer: A review. Cancer Biol. Med. 2017, 14, 9–32. [Google Scholar] [CrossRef] [PubMed]
- Vázquez, M.A.; Mariño, I.P.; Blyuss, O.; Ryan, A.; Gentry-Maharaj, A.; Kalsi, J.; Manchanda, R.; Jacobs, I.; Menon, U.; Zaikin, A. A quantitative performance study of two automatic methods for the diagnosis of ovarian cancer. Biomed. Signal Process. Control. 2018, 46, 86–93. [Google Scholar] [CrossRef] [PubMed]
- Van Haaften-Day, C.; Shen, Y.; Xu, F.; Yu, Y.; Berchuck, A.; Havrilesky, L.J.; De Bruijn HW, A.; Van Der Zee AG, J.; Bast, R.C.; Hacker, N.F. OVX1, Macrophage-Colony Stimulating Factor, and CA-125-II as Tumor Markers for Epithelial Ovarian Carcinoma A Critical Appraisal. Cancer Interdisciplin. Int. J. Am. Cancer Soc. 2001, 92, 2837–2844. [Google Scholar] [CrossRef]
- Skates, S.J.; Mai, P.; Horick, N.K.; Piedmonte, M.; Drescher, C.W.; Isaacs, C.; Armstrong, D.K.; Buys, S.S.; Rodriguez, G.C.; Horowitz, I.R.; et al. Large Prospective Study of Ovarian Cancer Screening in High-Risk Women: CA125 Cut-Point Defined by Menopausal Status. Cancer Prev. Res. 2011, 4, 1401–1408. [Google Scholar] [CrossRef]
- Sopik, V.; Rosen, B.; Giannakeas, V.; Narod, S.A. Why have ovarian cancer mortality rates declined? Part III. Prospects for the future. Gynecol. Oncol. 2015, 138, 757–761. [Google Scholar] [CrossRef]
- Moss, E.L.; Hollingworth, J.; Reynolds, T.M. The role of CA125 in clinical practice. J. Clin. Pathol. 2005, 58, 308–312. [Google Scholar] [CrossRef]
- Akinwunmi, B.O.; Babic, A.; Vitonis, A.F.; Cramer, D.W.; Titus, L.; Tworoger, S.S.; Terry, K.L. Chronic Medical Conditions and CA125 Levels among Women without Ovarian Cancer. Cancer Epidemiol. Biomark. Prev. 2018, 27, 1483–1490. [Google Scholar] [CrossRef]
- Drapkin, R.; von Horsten, H.H.; Lin, Y.; Mok, S.C.; Crum, C.P.; Welch, W.R.; Hecht, J.L. Human Epididymis Protein 4 (HE4) Is a Secreted Glycoprotein that Is Overexpressed by Serous and Endometrioid Ovarian Carcinomas. Cancer Res. 2005, 65, 2162–2169. [Google Scholar] [CrossRef]
- Yanaranop, M.; Anakrat, V.; Siricharoenthai, S.; Nakrangsee, S.; Thinkhamrop, B. Is the Risk of Ovarian Malignancy Algorithm Better Than Other Tests for Predicting Ovarian Malignancy in Women with Pelvic Masses? Gynecol. Obstet. Investig. 2017, 82, 47–53. [Google Scholar] [CrossRef]
- Wu, C.; Wang, Y.; Wang, F. Deep Learning for Ovarian Tumor Classification with Ultrasound Images. In Advances in Multimedia Information Processing–PCM 2018: 19th Pacific-Rim Conference on Multimedia, Hefei, China, 21–22 September 2018; Lecture Notes in Computer Science (Including Subseries Lecture Notes in Artificial Intelligence and Lecture Notes in Bioinformatics); Springer International Publishing: Berlin/Heidelberg, Germany, 2018; pp. 395–406. [Google Scholar] [CrossRef]
- Bolstad, N.; Øijordsbakken, M.; Nustad, K.; Bjerner, J. Human epididymis protein 4 reference limits and natural variation in a Nordic reference population. Tumor Biol. 2011, 33, 141–148. [Google Scholar] [CrossRef]
- Ferraro, S.; Schiumarini, D.; Panteghini, M. Human epididymis protein 4: Factors of variation. Clin. Chim. Acta 2015, 438, 171–177. [Google Scholar] [CrossRef] [PubMed]
- Jayson, G.C.; Kohn, E.C.; Kitchener, H.C.; Ledermann, J.A. Ovarian cancer. Lancet 2014, 384, 1376–1388. [Google Scholar] [CrossRef] [PubMed]
- Kommoss, S.; Pfisterer, J.; Reuss, A.; Diebold, J.; Hauptmann, S.; Schmidt, C.; Du Bois, A.; Schmidt, D.; Kommoss, F. Specialized Pathology Review in Patients with Ovarian Cancer. Int. J. Gynecol. Cancer 2013, 23, 1376–1382. [Google Scholar] [CrossRef]
- Yoshida-Court, K.; Karpinets, T.V.; Mitra, A.; Solley, T.N.; Dorta-Estremera, S.; Sims, T.T.; Delgado Medrano, A.Y.; El Alam, M.B.; Ahmed-Kaddar, M.; Lynn, E.J.; et al. Immune environment and antigen specificity of the T cell receptor repertoire of malignant ascites in ovarian cancer. PLoS ONE 2023, 18, e0279590. [Google Scholar] [CrossRef] [PubMed]
- de Leon, A.; Perera, R.; Nittayacharn, P.; Cooley, M.; Jung, O.; Exner, A.A. Ultrasound Contrast Agents and Delivery Systems in Cancer Detection and Therapy. Adv. Cancer Res. 2018, 139, 57–84. [Google Scholar] [CrossRef] [PubMed]
- Lusk, J.F.; Miranda, C.; Howell, M.; Chrest, M.; Eshima, J.; Smith, B.S. Photoacoustic Flow System for the Detection of Ovarian Circulating Tumor Cells Utilizing Copper Sulfide Nanoparticles. ACS Biomater. Sci. Eng. 2019, 5, 1553–1560. [Google Scholar] [CrossRef]
- Danaee, P.; Ghaeini, R.; Hendrix, D.A. A deep learning approach for cancer detection and relevant gene identification. In Proceedings of the 22nd Pacific Symposium on Biocomputing (PSB), Kohala Coast, HI, USA, 4–8 January 2017; pp. 219–229. [Google Scholar]
- Chen, S.-J.; Chang, C.-Y.; Chang, K.-Y.; Tzeng, J.-E.; Chen, Y.-T.; Lin, C.-W.; Hsu, W.-C.; Wei, C.-K. Classification of the Thyroid Nodules Based on Characteristic Sonographic Textural Feature and Correlated Histopathology Using Hierarchical Support Vector Machines. Ultrasound Med. Biol. 2010, 36, 2018–2026. [Google Scholar] [CrossRef]
- Acharya, U.R.; Sree, S.V.; Swapna, G.; Gupta, S.; Molinari, F.; Garberoglio, R.; Witkowska, A.; Suri, J.S. Effect of complex wavelet transform filter on thyroid tumor classification in three-dimensional ultrasound. Proc. Inst. Mech. Eng. Part H J. Eng. Med. 2013, 227, 284–292. [Google Scholar] [CrossRef]
- Katsigiannis, S.; Keramidas, E.G.; Maroulis, D. A Contourlet Transform Feature Extraction Scheme for Ultrasound Thyroid Texture Classification. Int. J. Eng. Intell. Syst. Electr. Eng. Commun. 2010, 18, 171. [Google Scholar]
- Chang, C.-Y.; Chen, S.-J.; Tsai, M.-F. Application of support-vector-machine-based method for feature selection and classification of thyroid nodules in ultrasound images. Pattern Recognit. 2010, 43, 3494–3506. [Google Scholar] [CrossRef]
- Chang, C.-Y.; Liu, H.-Y.; Tseng, C.-H.; Shih, S.-R. Computer-aided diagnosis for thyroid graves’ disease in ultrasound images. Biomed. Eng. Appl. Basis Commun. 2012, 22, 91–99. [Google Scholar] [CrossRef]
- El-Nabawy, A.; El-Bendary, N.; Belal, N.A. Epithelial Ovarian Cancer Stage Subtype Classification using Clinical and Gene Expression Integrative Approach. Procedia Comput. Sci. 2018, 131, 23–30. [Google Scholar] [CrossRef]
- Wang, G.; Sun, Y.; Jiang, S.; Wu, G.; Liao, W.; Chen, Y.; Lin, Z.; Liu, Z.; Zhuo, S. Machine learning-based rapid diagnosis of human borderline ovarian cancer on second-harmonic generation images. Biomed. Opt. Express 2021, 12, 5658–5669. [Google Scholar] [CrossRef] [PubMed]
- Ma, S.; Sigal, L.; Sclaroff, S. Learning Activity Progression in LSTMs for Activity Detection and Early Detection. In Proceedings of the IEEE Computer Society Conference on Computer Vision and Pattern Recognition, Las Vegas, NV, USA, 27–30 June 2016; pp. 1942–1950. [Google Scholar] [CrossRef]
- Aliamiri, A.; Shen, Y. Deep learning based atrial fibrillation detection using wearable photoplethysmography sensor. In Proceedings of the 2018 IEEE EMBS International Conference on Biomedical Health Informatics (BHI), Las Vegas, NV, USA, 4–7 March 2018; pp. 442–445. [Google Scholar]
- Sawyer, T.W.; Koevary, J.W.; Rice, F.P.S.; Howard, C.C.; Austin, O.J.; Connolly, D.C.; Cai, K.Q.; Barton, J.K. Quantification of multiphoton and fluorescence images of reproductive tissues from a mouse ovarian cancer model shows promise for early disease detection. J. Biomed. Opt. 2021, 24, 096010. [Google Scholar] [CrossRef]
- Liang, Q.; Wendelhag, I.; Wikstrand, J.; Gustavsson, T. A multiscale dynamic programming procedure for boundary detection in ultrasonic artery images. IEEE Trans. Med. Imaging 2000, 19, 127–142. [Google Scholar] [CrossRef]
- LeCun, Y.; Bengio, Y.; Hinton, G. Deep learning. Nature 2015, 521, 436–444. [Google Scholar] [CrossRef]
- Lu, M.Y.; Chen, T.Y.; Williamson, D.F.K.; Zhao, M.; Shady, M.; Lipkova, J.; Mahmood, F. AI-based pathology predicts origins for cancers of unknown primary. Nature 2021, 594, 106–110. [Google Scholar] [CrossRef]
- Booma, P.M.; Thiruchelvam, V.; Ting, J.; Ho, S. Max pooling technique to detect and classify medical image for max pooling technique to detect and classify medical image for ovarian cancer diagnosis. Test Eng. Manag. J. 2020, 82, 8423–8442. [Google Scholar]
- Wen, B.; Campbell, K.R.; Tilbury, K.; Nadiarnykh, O.; Brewer, M.A.; Patankar, M.; Singh, V.; Eliceiri, K.W.; Campagnola, P.J. 3D texture analysis for classification of second harmonic generation images of human ovarian cancer. Sci. Rep. 2016, 6, 35734. [Google Scholar] [CrossRef]
- Huttunen, M.J.; Hassan, A.; McCloskey, C.W.; Fasih, S.; Upham, J.; Vanderhyden, B.C.; Boyd, R.W.; Murugkar, S. Automated classification of multiphoton microscopy images of ovarian tissue using deep learning. J. Biomed. Opt. 2018, 23, 66002. [Google Scholar] [CrossRef] [PubMed]
- Wang, C.-W.; Lee, Y.-C.; Chang, C.-C.; Lin, Y.-J.; Liou, Y.-A.; Hsu, P.-C.; Chang, C.-C.; Sai, A.-K.-O.; Wang, C.-H.; Chao, T.-K. A Weakly Supervised Deep Learning Method for Guiding Ovarian Cancer Treatment and Identifying an Effective Biomarker. Cancers 2022, 14, 1651. [Google Scholar] [CrossRef] [PubMed]
- Yu, K.-H.; Hu, V.; Wang, F.; Matulonis, U.A.; Mutter, G.L.; Golden, J.A.; Kohane, I.S. Deciphering serous ovarian carcinoma histopathology and platinum response by convolutional neural networks. BMC Med. 2020, 18, 236. [Google Scholar] [CrossRef] [PubMed]
- Sengupta, D.; Ali, S.N.; Bhattacharya, A.; Mustafi, J.; Mukhopadhyay, A.; Sengupta, K. Nuclear Morphology Optimized Deep Hybrid Learning (NUMODRIL): A novel architecture for accurate diagnosis/prognosis of Ovarian Cancer. bioRxiv 2020. [Google Scholar] [CrossRef]
- Zhang, Y.; Gong, C.; Zheng, L.; Li, X.; Yang, X. Deep Learning for Intelligent Recognition and Prediction of Endometrial Cancer. J. Health Eng. 2021, 2021, 1148309. [Google Scholar] [CrossRef] [PubMed]
- Liao, Q.; Ding, Y.; Jiang, Z.L.; Wang, X.; Zhang, C.; Zhang, Q. Multi-task deep convolutional neural network for cancer diagnosis. Neurocomputing 2019, 348, 66–73. [Google Scholar] [CrossRef]
- Guo, L.-Y.; Wu, A.-H.; Wang, Y.-X.; Zhang, L.-P.; Chai, H.; Liang, X.-F. Deep learning-based ovarian cancer subtypes identification using multi-omics data. BioData Min. 2020, 13, 10. [Google Scholar] [CrossRef]
- Kasture, K.R.; Shah, D.D.; Matte, P.N. Research Article A New Deep Learning method for Automatic Ovarian Cancer Prediction & Subtype classification. Turk. J. Comput. Math. Educ. Res. Artic. 2021, 12, 1233–1242. [Google Scholar]
- Kavitha, S.; Vidyaathulasiraman. Identification and classification of early stage Ovarian cancer using convolutional neural network. Ilkogr. Online-Elem. Educ. Online 2021, 20, 1908–1924. [Google Scholar] [CrossRef]
- Ghoniem, R.M.; Algarni, A.D.; Refky, B.; Ewees, A.A. Multi-Modal Evolutionary Deep Learning Model for Ovarian Cancer Diagnosis. Symmetry 2021, 13, 643. [Google Scholar] [CrossRef]
- Xiao, Y.; Bi, M.; Guo, H.; Li, M. Multi-omics approaches for biomarker discovery in early ovarian cancer diagnosis. Ebiomedicine 2022, 79, 104001. [Google Scholar] [CrossRef] [PubMed]
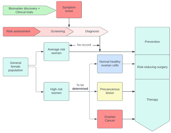
- Woman Ovarian Cancer Figure. Available online: https://ars.els-cdn.com/content/image/1-s2.0-S2352396422001852-gr1_lrg.jpg (accessed on 13 April 2023).
- Machine Learning Technology for Biomarker Development Figure. Available online: https://ars.els-cdn.com/content/image/1-s2.0-S2352396422001852-gr2.jpg (accessed on 13 April 2023).
- Arezzo, F.; Loizzi, V.; La Forgia, D.; Moschetta, M.; Tagliafico, A.S.; Cataldo, V.; Kawosha, A.A.; Venerito, V.; Cazzato, G.; Ingravallo, G.; et al. Radiomics Analysis in Ovarian Cancer: A Narrative Review. Appl. Sci. 2021, 11, 7833. [Google Scholar] [CrossRef]
- Arezzo, F.; Cormio, G.; La Forgia, D.; Kawosha, A.A.; Mongelli, M.; Putino, C.; Silvestris, E.; Oreste, D.; Lombardi, C.; Cazzato, G.; et al. The Application of Sonovaginography for Implementing Ultrasound Assessment of Endometriosis and Other Gynaecological Diseases. Diagnostics 2022, 12, 820. [Google Scholar] [CrossRef]
- Reilly, G.P.; Dunton, C.J.; Bullock, R.G.; Ure, D.R.; Fritsche, H.; Ghosh, S.; Pappas, T.C.; Phan, R.T. Validation of a deep neural network-based algorithm supporting clinical management of adnexal mass. Front. Med. 2023, 10, 1–11. [Google Scholar] [CrossRef] [PubMed]
- Elyan, E.; Vuttipittayamongkol, P.; Johnston, P.; Martin, K.; McPherson, K.; Moreno-García, C.F.; Jayne, C.; Sarker, M.K. Computer vision and machine learning for medical image analysis: Recent advances, challenges, and way forward. Artif. Intell. Surg. 2022, 2, 24–45. [Google Scholar] [CrossRef]
- Gumbs, A.A.; Frigerio, I.; Spolverato, G.; Croner, R.; Illanes, A.; Chouillard, E.; Elyan, E. Artificial Intelligence Surgery: How Do We Get to Autonomous Actions in Surgery? Sensors 2021, 21, 5526. [Google Scholar] [CrossRef]
- Sarvamangala, D.R.; Kulkarni, R.V. Convolutional neural networks in medical image understanding: A survey. Evol. Intell. 2022, 15, 1–22. [Google Scholar] [CrossRef]








| Study | Methodology | Accuracy/AUC-ROC/Sensitivity/Specificity |
|---|---|---|
| El-Nabawy et al. (2018) [25] | Boosting and Ensemble SVM for ovarian cancer classification using gene expression and clinical datasets | Accuracy: 80% |
| Wang et al. (2021) [26] | CAD method using k-NN classifier and T-POT for diagnosing borderline ovarian cancer by analyzing S-HG images | Average Accuracy: 0.976–0.96 |
| Sawyer et al. (2021) [29] | MPM and WFI imaging techniques with Linear Discriminant Analysis classification algorithm for ovarian imaging | Accuracy: 66.66%/87.50%/62.5% |
| Lu et al. (2021) [32] | Tumour Origin and Assessment Method via Deep Learning (TOAD) | AUC-ROC: 0.988 |
| Booma et al. (2020) [33] | Max-pooling enhanced with ML algorithms | Accuracy: 89% |
| Wen et al. (2016) [34] | Custom collection of 3D filters | AU-ROC: 83–90% |
| Huttunen et al. (2018) [35] | Deep neural networks for classifying unstained tissue multiphoton microscopy images | Sensitivity: 95%/Specificity: 97% |
| Wang et al. (2020) [36] | Two-level deep transfer learning approach | Accuracy: 87.54% |
| Yu et al. (2020) [37] | Radiomics model based on a convolutional neural network | AUC: 0.955–0.975 |
| Guo et al. (2020) [41] | Deep and machine-learning techniques for clustering and classification in ovarian cancer subtyping using gene expression features | N/A |
| Kasture et al. (2021) [42] | DL approach for predicting and classifying ovarian cancer subtypes using histopathological images | N/A |
| Wu et al. (2018) [11] | DL approach to classifying OC tumors using ultrasound images | N/A |
| Vazquez et al. (2018) [3] | Bayesian change point for interpretation and RNN for classification | N/A |
| Kavitha et al. (2021) [43] | F-R-CNN to classify ovarian images | N/A |
| Ghoniem et al. (2021) [44] | Hybrid DL using multimodal data, combining gene and histopathology images with ALO-optimized LSTM and CNN networks | N/A |
| Xiao et al. (2022) [45] | Multi-omics to identify biomarkers for early OC diagnosis | N/A |
| Hyperparameter | Value |
|---|---|
| Number of convolutional layers | 2 |
| Kernel size | 3 × 3 |
| Number of filters | 32, 64 |
| Pooling type | Max pooling |
| Pooling size | 2 × 2 |
| Number of neurons in fully connected layer | 128 |
| Activation function | ReLU |
| Output activation function | Softmax |
| Loss function | Cross-entropy |
| Optimizer | Adam |
| Learning rate | 0.001 |
| Batch size | 32 |
| Number of epochs | 50 |
| Epochs | Training Accuracy | Validation Accuracy |
|---|---|---|
| 10 | 99.03 | 94.43 |
| 20 | 99.46 | 85.16 |
| 30 | 99.57 | 90.45 |
| 40 | 99.82 | 98.78 |
| 50 | 99.52 | 99.91 |
| Precision | Recall | F1-Score | Support | |
|---|---|---|---|---|
| Health | 0.95 | 0.93 | 0.94 | 5520 |
| Serous | 0.93 | 0.93 | 0.94 | 5520 |
| Accuracy | 0.94 | 11,040 | ||
| Macro Avg | 0.94 | 0.94 | 0.94 | 11,040 |
| Weighted Avg | 0.94 | 0.94 | 0.94 | 11,040 |
| Model | Accuracy |
|---|---|
| Deep hybrid learning | 0.907 |
| Convolutional Neural Network | 0.897 |
| GoogleNet (V3) | 0.925 |
| Linear Discriminant Analysis Classification | 0.666 |
Disclaimer/Publisher’s Note: The statements, opinions and data contained in all publications are solely those of the individual author(s) and contributor(s) and not of MDPI and/or the editor(s). MDPI and/or the editor(s) disclaim responsibility for any injury to people or property resulting from any ideas, methods, instructions or products referred to in the content. |
© 2023 by the authors. Licensee MDPI, Basel, Switzerland. This article is an open access article distributed under the terms and conditions of the Creative Commons Attribution (CC BY) license (https://creativecommons.org/licenses/by/4.0/).
Share and Cite
Ziyambe, B.; Yahya, A.; Mushiri, T.; Tariq, M.U.; Abbas, Q.; Babar, M.; Albathan, M.; Asim, M.; Hussain, A.; Jabbar, S. A Deep Learning Framework for the Prediction and Diagnosis of Ovarian Cancer in Pre- and Post-Menopausal Women. Diagnostics 2023, 13, 1703. https://doi.org/10.3390/diagnostics13101703
Ziyambe B, Yahya A, Mushiri T, Tariq MU, Abbas Q, Babar M, Albathan M, Asim M, Hussain A, Jabbar S. A Deep Learning Framework for the Prediction and Diagnosis of Ovarian Cancer in Pre- and Post-Menopausal Women. Diagnostics. 2023; 13(10):1703. https://doi.org/10.3390/diagnostics13101703
Chicago/Turabian StyleZiyambe, Blessed, Abid Yahya, Tawanda Mushiri, Muhammad Usman Tariq, Qaisar Abbas, Muhammad Babar, Mubarak Albathan, Muhammad Asim, Ayyaz Hussain, and Sohail Jabbar. 2023. "A Deep Learning Framework for the Prediction and Diagnosis of Ovarian Cancer in Pre- and Post-Menopausal Women" Diagnostics 13, no. 10: 1703. https://doi.org/10.3390/diagnostics13101703
APA StyleZiyambe, B., Yahya, A., Mushiri, T., Tariq, M. U., Abbas, Q., Babar, M., Albathan, M., Asim, M., Hussain, A., & Jabbar, S. (2023). A Deep Learning Framework for the Prediction and Diagnosis of Ovarian Cancer in Pre- and Post-Menopausal Women. Diagnostics, 13(10), 1703. https://doi.org/10.3390/diagnostics13101703

