Optimizing Public Health Preparedness for Highly Infectious Diseases in Central Vietnam
Abstract
1. Introduction
2. Materials and Methods
2.1. Hospital Levels
2.2. Healthcare Insurance
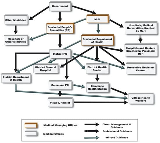
2.3. Survey Scope
2.4. Needs Assessment: Infectious Disease Testing
2.5. Data Representation
2.6. Geographic Information System, SWNs, and SCPs
3. Results
3.1. Health Statistics
3.2. Survey Results
Demography and Resource Allocation
4. Discussion
4.1. Geographic Optimization
4.2. Disease Surveillance Capacity
4.3. Essential Diagnostic Tests, Antimicrobial Stewardship, and Isolation Laboratories
4.3.1. Avian and Seasonal Influenza Tests
4.3.2. Antimicrobial Resistance Susceptibility Testing
4.3.3. COVID-19, Zika, and Malaria Tests
4.3.4. Sexually Transmitted Disease Tests
4.3.5. Testing for Hepatitis
4.3.6. Isolation Laboratories
4.4. Diagnostic Test Criteria and Placement
4.5. Limitations
5. Conclusions
- Needs assessment. The hospitals surveyed in Central Vietnam lacked adequate resources and preparedness for the rapid diagnosis of highly infectious pathogens at both point-of-care and in-hospital laboratories. A lack of POC infectious disease testing in the rural communities and distant geographical regions of TTHP meant that patient access and routes to rapid interventional care and isolation for highly infectious diseases was compromised. Evidence-based decision making was deficient in primary care centers. In order to improve healthcare access, improving availability and accessibility to rapid diagnostic information can be a catalyst in optimizing a public health framework by making it more resilient for local communities.
- POC coordinators. POC coordinators are essential in implementing POCT, assuring the quality control of instrumentation, and are valuable in facilitating accreditation (e.g., ISO 22870) [72]. POC coordinators should be able to oversee several primary care centers on a daily basis to ensure the proper use of test results.
- Novel technologies. Novel technology (paper-based or smartphone-based) with enhanced accuracy, portability, and response can reduce the TTAT to care and costs in decentralized health settings [73]. Multiplex molecular diagnostics for infectious diseases utilize large test clusters to screen for various pathogens and avoid substantial delays in TTAT to treatment and improve patient health outcomes [74].
- Upstream shift via SCPTM. Point-of-care testing placed upstream in SCPsTM (see Figure 3) can reduce timely critical decision making for patients presenting with disease-like symptoms of highly infectious diseases in the community. Point-of-care testing placement upstream offers a unique ability to detect infected patients that must be quarantined and isolated.
- Geographic information system. The incorporation of GIS and temporal analysis can play an important role in visualizing inefficiencies in current healthcare access and understanding how patients utilize health networks. Geospatial analysis can help visualize the redistribution of health resources and the placement of POC tests to be used in case of disasters (e.g., tsunamis or earthquakes) and disease outbreaks that may impact healthcare systems, especially rural healthcare.
- Isolation laboratories/units. The COVID-19 pandemic, EVD, and MERS-CoV crises proved unequivocally the importance of POCT usage in isolation laboratories. Due to the high risk of contamination and inoculation, if patients’ specimens sent to the clinical laboratory are aerosolized, spilled, or broken, it would shut down centralized laboratory testing and cripple hospital functions. POC testing with integrated diagnostic test clusters delivered in compact packages to an isolation laboratory/unit would shorten test processing and help eliminate unnecessary centrifugation steps.
Future Recommendations
- Community resilience. Community resilience can be enhanced through a dynamic relationship between GIS, SWN, and POCT. We recommend that actionable evidence gathering in a SWN should shift to individuals in homes, primary care centers, and generally upstream in the SCP where it is needed the most, for the early detection of highly infectious diseases. Point-of-care tests near patients’ homes for immediate diagnosis at points of need can enhance public health readiness and resilience by minimizing the effects of outbreaks in remote areas (see Figure 5).
- Public health preparedness. Health institutions and practitioners in Vietnam can work with the Provincial People’s Committee and Commune People’s Committee to decrease the likelihood of disease transmission by ensuring all personnel from all levels (Levels 1, 2, 3, and 4) can provide rapid diagnosis and treatment and reduce the risk of transmission or reinfection. Additional supply lines for rapid multiplex molecular diagnostics tests need to have adequate stock in neighboring areas that can be affected by ill-prepared travelers.
- National POCT and antimicrobial stewardship policies and guidelines. We recommend Vietnam invest in public health preparedness by establishing health technology assessments for POC tests along with national POCT policies and guidelines so new technologies can meet public health needs, enhance laboratory capacity in rural regions, and provide early detection. Point-of-care tests can be properly adapted to cultural expectations and be cost-effective. Healthcare policies should reflect solutions to increase public health preparedness, surveillance, prevention, and treatment. Vietnam’s leadership could help harmonize the standard of practice of POC testing for infectious diseases throughout the ASEAN (Association of Southeast Asian Nations) region. Multiplex POC tests capable of detecting resistant organisms can provide accurate diagnosis and treatment options based on drug susceptibility testing [49,77]. The rampant usage of antibiotics prescribed and sold in TTHP can lead to the emergence of antimicrobial-resistant pathogens. Multiplex POC tests can be implemented in AMR national and regional action plans that meet the Asia Pacific Strategy for Emerging Diseases and Public Health Emergencies (ASPED III) strategic goals [1].
- Geographic optimization. An analysis of travel times between hospitals, ambulance routes, and telecommunication systems can reveal the optimal rescue and interventional sites for the POC infectious disease testing placement, along with simultaneous consideration of routing patients from homes and primary care sites to upstream hospitals where isolation and quarantining may be available.
- Point of care culture. Providing culturally sensitive and user-friendly POC diagnostic services in community settings can increase healthcare workers’ and patients’ trust [78]. Training and diagnostic procedures should be translated into local and ethnic languages (e.g., Cơ Tu or Tà Ôi) and adapted to community needs.
- Emergency medical services (EMS). We recommend EMS services be equipped with POC tests in the SWN, especially near rural communities and environmental regions far from definitive care. SCPs should be designed so that the TTAT is less than one hour for improving patient outcomes. Mobile rescue with on-hand POCT can accelerate diagnosis upstream with telehealth connectivity.
- Developing a task force for studying and making decisions about point-of-care tests. The goal of a POC task force is to make cost-effective recommendations regarding the use of and reimbursement of POC tests for at-risk patient populations. A POC task force weighs the benefits for POCT implementation and regulatory barriers related to the licensing of medical laboratories. A task force can urge the Vietnamese Ministry of Health to consider policy and guidelines in order to have a sound basis for implementing new POC technologies that align with stakeholders. Any decision to promote the widespread use of POC testing should be accompanied by outreach to medical providers to actively utilize POCT to eradicate disease burdens.
Supplementary Materials
Author Contributions
Funding
Institutional Review Board Statement
Acknowledgments
Conflicts of Interest
References
- World Health Organization (WHO). Asia Pacific Strategy for Emerging Diseases and Public Health Emergencies: Advancing Implementation of the International Health Regulations 2005. 2017. Available online: http://iris.wpro.who.int/bitstream/handle/10665.1/13654/9789290618171-eng.pdf (accessed on 4 July 2022).
- World Health Organization (WHO). Global Tuberculosis Report. 2018. Available online: http://apps.who.int/iris/bitstream/handle/10665/274453/9789241565646-eng.pdf?ua=1 (accessed on 4 July 2022).
- Centers for Disease Control and Prevention (CDC). Global Health Protection and Security: Vietnam Tracks Multi-Drug Resistant Bacteria. 2021. Available online: https://www.cdc.gov/globalhealth/healthprotection/fieldupdates/winter-2017/vietnam-tracks-bacteria.html (accessed on 4 July 2022).
- Kost, G.J.; Vansith, K.; Tuntideelert, M. Critical care and point-of-care testing in Cambodia and Vietnam. Point Care 2006, 5, 193–198. [Google Scholar] [CrossRef]
- World Health Organization (WHO). Global Health Expenditure Database. 2022. Available online: https://apps.who.int/nha/database (accessed on 4 July 2022).
- Badiani, R.; Baulch, B.; Brandt, L.; Dat, V.H.; Giang, N.T.; Gibson, J.; Giles, J.; Hinsdale, I.; Hung, P.; Kozel, V.; et al. Vietnam Poverty Assessment: Well Begun, Not Yet Done-Vietnam’s Remarkable Progress on Poverty Reduction and the Emerging Challenges. Uruguay-Natural Resources Management and Irrigation Development Project-Environmental Assessment Report (English)|The World Bank. 2013. Available online: http://documents.worldbank.org/curated/en/563561468329654096/2012-Vietnam-poverty-assessment-well-begun-not-yet-done-Vietnams-remarkable-progress-on-poverty-reduction-and-the-emerging-challenges (accessed on 4 July 2022).
- World Bank. Poverty Reduction in Vietnam: Remarkable Progress, Emerging Challenges. 2013. Available online: http://www.worldbank.org/en/news/feature/2013/01/24/poverty-reduction-in-vietnam-remarkable-progress-emerging-challenges (accessed on 4 July 2022).
- Shobert, B. Healthcare in Vietnam—Part 1. Forbes. 2014. Available online: https://www.forbes.com/sites/benjaminshobert/2014/07/31/healthcare-in-vietnam-part-1/#2fbf466d44fd (accessed on 4 July 2022).
- The United Nations in Vietnam. One Strategic Plan 2017–2021. Available online: https://vietnam.un.org/en/4131-one-strategic-plan-2017-2021 (accessed on 4 July 2022).
- Balajee, S.A.; Arthur, R.; Mounts, A.W. Global Health Security: Building capacities for early event detection, epidemiologic workforce, and laboratory response. Health Secur. 2016, 14, 424–432. [Google Scholar] [CrossRef]
- Boisen, M.; Hartnett, J.; Goba, A.; Vandi, M.A.; Grant, D.S.; Schieffelin, J.S.; Garry, R.F.; Branco, L.M. Epidemiology and management of the 2013–16 West African Ebola outbreak. Annu. Rev. Virol. 2016, 3, 147–171. [Google Scholar] [CrossRef]
- Diarra, B.; Safronetz, D.; Sarro, Y.D.S.; Kone, A.; Sanogo, M.; Tounkara, S.; Togo, A.C.; Daou, F.; Maiga, A.I.; Dao, S.; et al. Laboratory response to 2014 Ebola virus outbreak in Mali. J. Infect. Dis. 2016, 214 (Suppl. 3), S164–S168. [Google Scholar] [CrossRef] [PubMed]
- Van Minh, H.; Anh, T.T.; Rocklöv, J.; Giang, K.B.; Trang, L.Q.; Sahlen, K.G.; Nilsson, M.; Weinehall, L. Primary healthcare system capacities for responding to storm and flood-related health problems: A case study from a rural district in central Vietnam. Glob. Health Action 2014, 7, 23007. [Google Scholar] [CrossRef] [PubMed]
- The National Assembly of the Socialist Republic of Vietnam. Amendments to the Law on Health Insurance: Law No. 46/2014/QH13. 2014. Available online: https://vanbanphapluat.co/law-no-46-2014-qh13-amendments-to-the-law-on-health-insurance?fbclid=IwAR3JBoMNTQsWYdPkWK_dkwpYL4Q7aikNyEJJNp1-fTKPH4YjshpX9oa8uLM (accessed on 4 July 2022).
- Vietnamese Ministry of Health (MoH). Circular No. 40/2015/TT-BYT Stipulates the Registration of Medical Examination and Treatment for Initial Health Insurance and the Transfer of Health Care Insurance Issued by the Minister of Health. The Library of Law. 2015. Available online: https://thuvienphapluat.vn/van-ban/Bao-hiem/Thong-tu-40-2015-TT-BYT-dang-ky-kham-chua-benh-bao-hiem-y-te-ban-dau-chuyen-tuyen-297251.aspx (accessed on 4 July 2022).
- Takashima, K.; Wada, K.; Tra, T.T.; Smith, D.R. A review of Vietnam’s healthcare reform through the Direction of Healthcare Activities (DOHA). Environ. Health Prev. Med. 2017, 22, 74. [Google Scholar] [CrossRef]
- Kost, G.J.; Zadran, A.; Duong, T.T.; Pham, T.T.; Ho, A.V.; Nguyen, N.V.; Ventura, I.J.; Zadran, L.; Sayenko, M.V.; Nguyen, K.; et al. Point-of-care diagnosis of acute myocardial infarction in Central Vietnam. Point Care J. Near-Patient Test. Technol. 2018, 17, 73–92. [Google Scholar] [CrossRef]
- Ventura Curiel, I.; Zadran, A.; Ho, A.; Zadran, L.; Duong, T.; Pham, T.T.; Kost, G. Rapid diagnosis and effective monitoring of diabetes mellitus in central Vietnam: Point-of-care needs, improved patient access, and spatial care paths for enhanced public health. Point Care J. Near-Patient Test. Technol. 2019, 18, 1–8. [Google Scholar] [CrossRef]
- Kost, G.J. Using small-world networks to optimize preparedness, response, and resilience. In Global Point of Care: Strategies for Disasters, Emergencies, and Public Health Resilience; Kost, G.J., Curtis, C.M., Eds.; AACC Press-Elsevier: Washington, DC, USA, 2015; pp. 539–568. [Google Scholar]
- Ferguson, W.J.; Louie, R.F.; Katip, P.; Kost, G.J. Use of geographic information systems for placement and management of point-of-care technologies in small-world networks. In Global Point of Care: Strategies for Disasters, Emergencies, and Public Health Resilience; Kost, G.J., Curtis, C.M., Eds.; AACC Press-Elsevier: Washington, DC, USA, 2015; pp. 393–403. [Google Scholar]
- Global Administrative Areas. GADM Database of Global Administrative Areas, Version 3.6. 2022. Available online: https://gadm.org (accessed on 4 July 2022).
- General Statistics Office of Vietnam. Social and Economic Situation in 2018. Available online: https://www.gso.gov.vn (accessed on 4 July 2022).
- Vietnam’s Ministry of Health (MoH). COVID-19. 2022. Available online: https://covid19.gov.vn/ (accessed on 4 July 2022).
- Centers for Disease Control and Prevention (CDC). Global Health-Vietnam. 2022. Available online: https://www.cdc.gov/globalhealth/countries/vietnam/ (accessed on 4 July 2022).
- Viet Nam News Health Section. Social Discrimination, Alarming Rise in Multi-Drug Resistant TB Threaten Previous Gains. pp. 4–5. Available online: Vietnamnews.vn (accessed on 29 March 2017).
- Do, N.T.; Ta, N.T.; Tran, N.T.; Than, H.M.; Vu, B.T.; Hoang, L.B.; van Doorn, H.R.; Vu, D.T.; Cals, J.W.; Chandna, A.; et al. Point-of-care C-reactive protein testing to reduce inappropriate use of antibiotics for non-severe acute respiratory infections in Vietnamese primary health care: A randomised controlled trial. Lancet Glob. Health 2016, 4, e633–e641. [Google Scholar] [CrossRef]
- Perkins, M.D.; Dye, C.; Balasegaram, M.; Bréchot, C.; Mombouli, J.V.; Røttingen, J.A.; Tanner, M.; Boehme, C.C. Diagnostic preparedness for infectious disease outbreaks. Lancet 2017, 390, 2211–2214. [Google Scholar] [CrossRef]
- Rooney, K.D.; Schilling, U.M. Point-of-care testing in the overcrowded emergency department–can it make a difference? Crit. Care 2014, 18, 692. [Google Scholar] [CrossRef] [PubMed]
- Okeke, N.; Manning, R.S.; Pfeiffer, T. Diagnostic schemes for reducing epidemic size of African viral hemorrhagic fever. J. Infect. Dev. Ctries. 2014, 8, 1148–1159. [Google Scholar] [CrossRef] [PubMed]
- Government Accountability Office (GAO). Emerging Infectious Diseases: Actions Needed to Address the Challenges of Responding to Zika Virus Disease Outbreaks; General Accountability Office of the US Government: Washington, DC, USA, 2017.
- World Health Organization (WHO). Emergency Guideline: Implementation and Management of Contact Tracing for Ebola Virus Disease. 2015. Available online: http://apps.who.int/iris/bitstream/handle/10665/185258/WHO_EVD_Guidance_Contact_15.1_eng.pdf?sequence=1 (accessed on 4 July 2022).
- Kost, G.J.; Ferguson, W.; Truong, A.T.; Hoe, J.; Prom, D.; Banpavichit, A.; Kongpila, S. Molecular detection and point-of-care testing in Ebola virus disease and other threats: A new global public health framework to stop outbreaks. Expert Rev. Mol. Diagn. 2015, 15, 1245–1259. [Google Scholar] [CrossRef] [PubMed]
- Kost, G.J. Molecular and point-of-care diagnostics for Ebola and new threats: National POCT policy and guidelines will stop epidemics. Expert Rev. Mol. Diagn. 2018, 18, 657–673. [Google Scholar] [CrossRef]
- Zadran, A.; Kost, G.J. Enabling rapid intervention and isolation for patients with highly infectious diseases at points of need. J. Hosp. Manag. Health Policy 2019, 4, 1–7. [Google Scholar] [CrossRef]
- Hogardt, M.; Wolf, T.; Kann, G.; Brodt, H.R.; Brandt, C.; Keppler, O.T.; Wicker, S.; Zacharowski, K.; Gottschalk, R.; Becker, S.; et al. Management of microbiological samples in a confirmed case of Ebola virus disease: Constraints and limitations. J. Clin. Microbiol. 2015, 53, 3396–3400. [Google Scholar] [CrossRef]
- World Health Organization (WHO). World Health Organization Model List of Essential In Vitro Diagnostics. 2019. Available online: https://www.who.int/publications/i/item/9789241210263 (accessed on 4 July 2022).
- Cotte, J.; Janvier, F.; Cordier, P.-Y.; Bordes, J.; Kaiser, E. Organ support in Ebola virus disease: Utility of point-of-care blood tests. Anaesth. Crit. Care Pain Med. 2015, 34, 363–364. [Google Scholar] [CrossRef]
- Strecker, T.; Palyi, B.; Ellerbrok, H.; Jonckheere, S.; De Clerck, H.; Bore, J.A.; Gabriel, M.; Stoecker, K.; Eickmann, M.; Van Herp, M.; et al. Field evaluation of capillary blood samples as a collection specimen for the rapid diagnosis of Ebola virus infection during an outbreak emergency. Clin. Infect. Dis. 2015, 61, 669–675. [Google Scholar] [CrossRef]
- Broadhurst, M.J.; Kelly, J.D.; Miller, A.; Semper, A.; Bailey, D.; Groppelli, E.; Simpson, A.; Brooks, T.; Hula, S.; Nyoni, W.; et al. ReEBOV Antigen Rapid Test kit for point-of-care and laboratory-based testing for Ebola virus disease: A field validation study. Lancet 2015, 386, 867–874. [Google Scholar] [CrossRef]
- Stamm, L.V. Ebola virus disease: Rapid diagnosis and timely case reporting are critical to the early response for outbreak control. Am. J. Trop. Med. Hyg. 2015, 93, 438–440. [Google Scholar] [CrossRef]
- García-Basteiro, A.; Dinardo, A.; Saavedra, B.; Silva, D.R.; Palmero, D.; Gegia, M.; Migliori, G.B.; Duarte, R.; Mambuque, E.; Centis, R.; et al. Point of care diagnostics for tuberculosis. Pulmonology 2018, 24, 73–85. [Google Scholar] [CrossRef] [PubMed]
- Gosling, P.; Sutcliffe, A.J.; Dancer, S.J.; Horner, J.; Losty, H.C. The role of the microbiology laboratory in the management of critical care patients. In Critical Care and Laboratory Medicine; ACB Venture Publications: London, UK, 2016. [Google Scholar]
- Chan, K.; Wong, P.Y.; Yu, P.; Hardick, J.; Wong, K.Y.; Wilson, S.A.; Wu, T.; Hui, Z.; Gaydos, C.; Wong, S.S. A rapid and low-cost PCR thermal cycler for infectious disease diagnostics. PLoS ONE 2016, 11, e0149150. [Google Scholar] [CrossRef] [PubMed]
- Harper, S.A.; Bradley, J.S.; Englund, J.A.; File, T.M.; Gravenstein, S.; Hayden, F.G.; McGeer, A.J.; Neuzil, K.M.; Pavia, A.T.; Tapper, M.L.; et al. Seasonal influenza in adults and children—Diagnosis, treatment, chemoprophylaxis, and institutional outbreak management: Clinical practice guidelines of the Infectious Diseases Society of America. Clin. Infect. Dis. 2009, 48, 1003–1032. [Google Scholar] [CrossRef] [PubMed]
- Centers for Disease Control and Prevention (CDC). Rapid Influenza Diagnostic Tests. 2017. Available online: https://www.cdc.gov/flu/professionals/diagnosis/clinician_guidance_ridt.htm (accessed on 4 July 2022).
- Centers for Disease Control and Prevention (CDC). Asian Lineage Avian Influenza A (H7N9) Virus. 2018. Available online: https://www.cdc.gov/flu/avianflu/h7n9-virus.htm (accessed on 4 July 2022).
- Centers for Disease Control and Prevention (CDC). Information on Rapid Molecular Assays, RT-PCR, and Other Molecular Assays for Diagnosis of Influenza Virus Infection. 2019. Available online: https://www.cdc.gov/flu/professionals/diagnosis/molecular-assays.htm (accessed on 4 July 2022).
- World Health Organization (WHO). Sepsis. 2020. Available online: http://www.who.int/news-room/fact-sheets/detail/sepsis (accessed on 4 July 2022).
- Morgan, D.J.; Malani, P.; Diekema, D.J. Diagnostic stewardship-leveraging the laboratory to improve antimicrobial use. JAMA 2017, 318, 607–608. [Google Scholar] [CrossRef]
- Singh, B.; Ganguly, A.; Sunwoo, H.H. Current and future diagnostic tests for Ebola virus Disease. J. Pharm. Pharm. Sci. 2016, 19, 530. [Google Scholar] [CrossRef][Green Version]
- Rani, A.; Akhtar, S.; Nawaz, S.K.; Irfan, S.; Azam, S.; Arshad, M. Electrolyte disturbance and the type of malarial infection. Iran. J. Public Health 2015, 44, 1492–1497. [Google Scholar]
- Lau, R.; Wang, A.; Chong-Kit, A.; Ralevski, F.; Boggild, A.K. Evaluation of Ebola virus inactivation procedures for plasmodium falciparum malaria diagnostics: Table 1. J. Clin. Microbiol. 2015, 53, 1387–1390. [Google Scholar] [CrossRef]
- HCMC Department of Health. The System of COVID-19 Treatment Facilities Following the Model of “3-Storey Tower” in Ho Chi Minh City. 2021. Available online: https://hcdc.vn/category/thong-tin/viem-phoi-cap-do-virus-ncov/he-thong-cac-co-so-dieu-tri-covid19-theo-mo-hinh-thap-3-tang-tai-tphcm-ed7d23efb3fdca0756437975fc46a182.html (accessed on 4 July 2022).
- Center for Disease Control and Prevention (CDC). Zika and Pregnancy. 2022. Available online: www.cdc.gov/pregnancy/zika/testing-follow-up/prenatal-care.html (accessed on 4 July 2022).
- Center for Disease Control (CDC). Zika Virus. 2018. Available online: https://www.cdc.gov/zika/laboratories/types-of-tests.html (accessed on 4 July 2022).
- World Health Organization (WHO). Malaria Country Profiles. 2020. Available online: http://www.who.int/malaria/publications/country-profiles/profile_vnm_en.pdf (accessed on 4 July 2022).
- Guy, R.J.; Natoli, L.; Ward, J.; Causer, L.; Hengel, B.; Whiley, D.; Tabrizi, S.N.; Donovan, B.; Fairley, C.K.; Badman, S.B.; et al. A randomised trial of point-of-care tests for chlamydia and gonorrhea infections in remote Aboriginal communities: Test, Treat And GO- the “TTANGO” trial protocol. BMC Infect. Dis. 2013, 13, 485. [Google Scholar] [CrossRef]
- Guy, R.J.; Natoli, L.; Ward, J.; Causer, L.; Hengel, B.; Whiley, D.; Tabrizi, S.N.; Donovan, B.; Fairley, C.K.; Badman, S.B.; et al. Public health implications of molecular point-of-care testing for chlamydia and gonorrhea in remote primary care services in Australia: A qualitative study. BMJ Open 2015, 5, e006922. [Google Scholar] [CrossRef]
- Bristow, C.C.; Adu-Sarkodie, Y.; Ondondo, R.O.; Bukusi, E.A.; Dagnra, C.A.; Oo, K.Y.; Pe, E.H.; Khamsay, C.; Houng, L.T.; Campuzano, R.V.; et al. Multisite laboratory evaluation of a dual human immunodeficiency virus (HIV)/syphilis point-of-care rapid test for simultaneous detection of HIV and syphilis infection. Open Forum Infect. Dis. 2014, 1, ofu015. [Google Scholar] [CrossRef]
- Branson, B.M.; Viall, A.; Marum, E. Expanding HIV testing. JAIDS J. Acquir. Immune Defic. Syndr. 2013, 63, S117–S121. [Google Scholar] [CrossRef] [PubMed]
- Nguyen, V.T.T.; Best, S.; Pham, H.T.; Troung, T.X.L.; Hoang, T.T.H.; Wilson, K.; Ngo, T.H.H.; Chien, X.; Lai, K.A.; Bui, D.D.; et al. HIV point of care diagnosis: Preventing misdiagnosis experience from a pilot of rapid test algorithm implementation in selected communes in Vietnam. J. Int. AIDS Soc. 2017, 20, 21752. [Google Scholar] [CrossRef] [PubMed]
- World Health Organization. Hepatitis Data and Statistics in the Western Pacific|Hepatitis, B. 2020. Available online: https://www.who.int/westernpacific/health-topics/hepatitis/regional-hepatitis-data (accessed on 4 July 2022).
- Smith, A.; Sabidó, M.; Camey, E.; Batres, A.; Casabona, J. Lessons learned from integrating simultaneous triple point-of-care screening for syphilis, hepatitis B, and HIV in prenatal services through rural outreach teams in Guatemala. Int. J. Gynecol. Obstet. 2015, 130, S70–S72. [Google Scholar] [CrossRef] [PubMed]
- World Health Organization (WHO). Viet Nam Coronavirus Disease 2019 (COVID-19) Situation Report #45. 2021. Available online: https://www.who.int/docs/default-source/wpro---documents/countries/viet-nam/covid-19/viet-nam-moh-who-covid-19-sitrep_6jun2021.pdf?sfvrsn=5ff80235_5 (accessed on 4 July 2022).
- Kosack, C.S.; Page, A.L.; Klatser, P.R. A guide to aid the selection of diagnostic tests. Bull. World Health Organ. 2017, 95, 639–645. [Google Scholar] [CrossRef]
- Ferguson, W.J.; Kemp, K.; Kost, G.J. Using a geographic information system to enhance patient access to point-of-care diagnostics in a limited resource setting. Int. J. Health Geogr. 2016, 15, 10. [Google Scholar] [CrossRef]
- Kost, G.J. Geospatial science and point-of-care testing: Creating solutions for population access, emergencies, outbreaks, and disasters. Front. Public Health 2019, 7, 329. [Google Scholar] [CrossRef]
- Kost, G.J. The coronavirus disease 2019 spatial care path: Home, community, and emergency diagnostic portals. Diagnostics 2022, 12, 1216. [Google Scholar] [CrossRef]
- Lemonick, D.M. Epidemics after natural disasters. Am. J. Clin. Med. 2011, 8, 144–152. [Google Scholar]
- Mecozzi, D.M.; Brock, T.K.; Tran, N.K.; Hale, K.N.; Kost, G.J. Evidence-based point-of-care device design for emergency and disaster care. Point Care J. Near-Patient Test. Technol. 2010, 9, 65–69. [Google Scholar] [CrossRef]
- Brock, T.K.; Mecozzi, D.M.; Sumner, S.; Kost, G.J. Evidence-based point-of-care tests and device designs for disaster preparedness. Am. J. Disaster Med. 2010, 5, 285–294. [Google Scholar] [CrossRef]
- Nguyen, T.L.C.; Kost, G.J. The status of point-of-care testing and coordinators in Vietnam needs assessment, technologies, education, exchange, and future mission. Point Care 2020, 19, 19–24. [Google Scholar] [CrossRef]
- Magro, L.; Jacquelin, B.; Escadafal, C.; Garneret, P.; Kwasiborski, A.; Manuguerra, J.C.; Monti, F.; Sakuntabhai, A.; Vanhomwegen, J.; Lafaye, P.; et al. Paper-based RNA detection and multiplexed analysis for Ebola virus diagnostics. Sci. Rep. 2017, 7, 1347. [Google Scholar] [CrossRef]
- Deshpande, A.; McMahon, B.; Daughton, A.R.; Abeyta, E.L.; Hodge, D.; Anderson, K.; Pillai, S. Surveillance for emerging diseases with multiplexed point-of-care diagnostics. Health Secur. 2016, 14, 111–121. [Google Scholar] [CrossRef] [PubMed]
- Eckes, E.J.; Gutierrez, D.; Peterson, A.; Hubbard, M.; Barrett, K.; Matlock, A.M. Educating health care providers in treatment of patients with Ebola virus disease. Crit. Care Nurse 2016, 36, e8–e13. [Google Scholar] [CrossRef] [PubMed]
- Kost, G.J.; Zadran, A.; Zadran, L.; Ventura, I. Point-of-care testing curriculum and accreditation for public health—Enabling preparedness, response, and higher standards of care at points of need. Front. Public Health 2019, 6, 385. [Google Scholar] [CrossRef] [PubMed]
- Havlicek, J.; Dachsel, B.; Slickers, P.; Andres, S.; Beckert, P.; Feuerriegel, S.; Niemann, S.; Merker, M.; Labugger, I. Rapid microarray-based detection of rifampin, isoniazid, and fluoroquinolone resistance in mycobacterium tuberculosis by use of a single cartridge. J. Clin. Microbiol. 2017, 56, e01249-17. [Google Scholar] [CrossRef]
- Kost, G.J.; Ferguson, W.J.; Kost, L.E. Principles of point of care culture, the spatial care pathTM, and enabling community and global resilience. J. Int. Fed. Clin. Chem. Lab. Med. 2014, 25, 134–153. [Google Scholar]





| Level 4 Hospitals | Level 3 Hospitals | Level 2 Hospital | |
|---|---|---|---|
| N = 7 | N = 7 | N = 1 | |
| Demography (Mean (SD)) | |||
| No. of daily patient visits | 33 (18.4) | 256 (206.5) | 410 |
| No. of beds | 7 (2.6) | 128 (65.9) | 605 |
| Physicians | 1 (0.49) | 27 (9.9) | 248 |
| Nurses | 1 (0.38) | 40 (19.9) | 150 |
| Pharmacists | 1 (0.49) | 9 (5.5) | 17 |
| No. of ambulances a | 0 | 2 (0) | 2 |
| Diagnostic laboratory service | |||
| Weekdays | 1 site c; 7 h 45 min | 8 h (0.35) | 8 h |
| On-call service provided | 1 site b | 6 sites b | Available |
| POCT program | No | No | No |
| POCT director | No | No | No |
| POC coordinator | No | No | No |
| Critical Care Resources | |||
| No. of SpO2 monitors (mean (SD)) | 0 | 3 (2.7) | 9 |
| Blood gases | Not available | Not available | PO2, PCO2, pH, and HCO3− |
| Electrolytes | Not available | 3 sites b; Na, Cl, K, and Ca2+ | Na, Cl, K, and Ca2+ |
| Microbiology (frequency) | |||
| Laboratories (0) | Laboratory (100) | Laboratory | |
| Giemsa stain (14) | HCV-Ab (43) and pathogen culture c (57) | Pathogen culture c | |
| Malaria Ag (14) | Dengue fever (NS1, IgG, and IgM) (29) | Blood culture, HIV, and HEV | |
| Malaria Ag (43) and HBsAg (100) | Influenza A, B, H1N1, and EV71 | ||
| Pap smear (14), HAV-Ab (29), | H7H9, strep throat, HAV-Ab, and | ||
| rubella test (14), and HIV test (100) | dengue fever (NS1, IgG, and IgM) | ||
| HBsAb (29) and blood culture (29) | Rubella test | ||
| Dark field microscopy for syphilis (14) | Gram-stained smear for TB | ||
| Gonorrhea gram-stained smear (14) | HBsAg, HBeAg, and HCV-Ab | ||
| H. pylori-Ab (14) | Pap smear, malaria Ag, fecal smear, Toxoplasma-Ab, CMV-Ab, PCR, dark field microscopy, syphilis rapid test, H. pylori-Ab, Tzanck smear, chlamydia rapid test, and gram-stained smear for gonorrhea | ||
| Hematology | Not available | CBC | CBC |
| Hemostasis (frequency) | Not available | PT and aPTT (86) | PT and aPTT |
| Bleeding time (14) and clotting time (14) | Bleeding and clotting time | ||
| Point-of-Care Testing (Frequency) | |||
| Clinical wards | 2 sites b; urinalysis (57) | ECG (43), SpO2 (14), and BP (14) | Glucose meter and BP |
| Ultrasound (14) and ECG (14) | SpO2 and ECG | ||
| Glucose meter (14) | |||
| ER | 5 sites b; malaria Ag (14) | ECG (57), SpO2 (71), and BP (43) | Glucose meter and SpO2 |
| BP (29) and glucose meter (14) | Glucose meter (29) and BT (14) | BP, ECG, bhCG, and cardiac monitor | |
| Ultrasound (29) and ECG (43) | bhCG (14) | ||
| bhCG (14) | |||
| OR | No ORs available | ECG (43), SpO2 (71), and BP (43) | Glucose meter, SpO2, and EtCO2 |
| Glucose meter (29) and BT (14) | Cardiac monitor | ||
| Ultrasound (14) | |||
| ICU | No ICUs available | 6 sites b; ECG (29) and SpO2 d (57) | Glucose meter, SpO2, and EtCO2 |
| EMG (14) and ultrasound (14) | Cardiac monitor and ultrasound | ||
| Glucose meter (14) and BP (29) | Central venous pressure and BP | ||
| CCU | No CCUs available | No CCUs available | No CCUs available |
| NICU | No NICUs available | 6 sites b; ECG (14) and SpO2 (29) | Echocardiograph |
| EMG (14) and bilirubin (14) | |||
| LR | 5 sites b,e; ECG (14) and CTG (29) | CTG (71), SpO2 (29), and EMG (14) | SpO2 f, BP, and CTG |
| BP (14) and ultrasound (14) | BP (29) and ECG (29) | Ultrasound |
| Survey Questions | Level 2 Provincial Hospital N = 1 | Level 3 District Hospitals N = 7 (Response Frequency by Sites Surveyed) | Level 4 Community Health Centers N = 7 (Response Frequency by Sites Surveyed) |
|---|---|---|---|
| Diagnostic tests performed a | HCV-Ab, EV71, HBsAg, HEV, malaria Ag, H. pylori, HIV, CBC, CRP, ultrasound, X-ray, urinalysis, and blood culture | CBC (5), X-ray (2), ultrasound (2), blood culture (1), and AFB (1) | None, rely on patient symptoms (7 f); Giemsa stain (1); and malaria Ag (1) |
| POC tests available b,e | SpO2, HCV-Ab, EV71, HBsAg, HEV, malaria Ag, H. pylori, and HIV | 6 Sites d; ultrasound (1), HBsAg (1), HCV-Ab (1), SpO2 (1), ECG (1), BP (1), and none (1) | None (4), ultrasound (3), ECG (2), urinalysis (2), malaria Ag (1), and BP (1) |
| Referral hospital c | Hue Central Hospital in severe cases | Hue University Hospital (3); Hue Central Hospital (2); and none, treat at the district hospital (2) | Hue University Hospital (4), nearest district hospital (4), and Hue Central Hospital (3) |
| Patients with HIV/Sexual Transmitted Diseases | |||
| Diagnostic tests performed a | HIV rapid test, HBsAg, HCV-Ab, and pap smear | HIV rapid test (4); HBsAg (2); none, rely on patient symptoms (1); pap smear (1); gonorrhea gram-stained smear (1); CBC (1); urinalysis (1); and gram stain (1) | None, rely on patient symptoms (7) |
| POC tests available b,e | HIV rapid test | HIV rapid test (4), HBsAg (1), and syphilis rapid test (1) | None (4) and urinalysis (2) |
| Referral hospital c | Treat patient, do not transfer | Hue University Hospital (4) Hue Central Hospital (4), and Center for HIV/AIDS Control (2) | Hue University Hospital (4), Hue Central Hospital (3), nearest district hospital (3), and Center for HIV/AIDS Control (2) |
| Patients with Sepsis | |||
| Diagnostic tests performed a | CBC, urine creatinine, ALT, AST, electrolytes, procalcitonin, lactate, coagulation, and CRP | CBC (6); blood culture (2); ultrasound (1); and none, rely on patient symptoms (1) | None, rely on patient symptoms (7) |
| POC tests available b | SpO2 | SpO2 (2) and BP (2) | None (4), ultrasound (2), ECG (2), urinalysis (2), and BP (1) |
| Referral hospital c | Treat patient, do not transfer | Hue University Hospital (6) and Hue Central Hospital (3) | Hue University Hospital (5), Hue Central Hospital (5), and nearest district hospital (2) |
| Patients with Digestive Symptoms | |||
| Diagnostic tests performed a | Ultrasound, CBC, CRP, amylase, and lipase | Ultrasound (6); CBC (2); X-ray (2); LFT (1); AST (1); ALT (1); stool smear (1); rectal, sigmoid, esophageal endoscopy (1); and none, rely on patient symptoms (1) | Ultrasound (4); none, rely on patient symptoms (4) |
| POC tests available b | SpO2 | 6 sites d; none (3), ultrasound (2), SpO2 (1), and BP (1) | Ultrasound (5), BP (1), and none (2) |
| Referral hospital c | Treat patient, do not transfer | Hue University Hospital (5); Hue Central Hospital (3); and none, treat at the district hospital (1) | Nearest district hospital (4); Hue University Hospital (4); Hue Central Hospital (3); and none, treat at the community health center (1) |
| Patients with Respiratory Symptoms | |||
| Diagnostic tests performed a | CBC, blood gas, CRP, ECG, and PFT | X-ray (5); none, rely on patient symptoms (2); CBC (2); AFB (1); SpO2 (1); ECG (1); and fluorescent microscopy (1) | None, rely on patient symptoms (7) |
| POC tests available b | SpO2 and ECG | None (4), SpO2 (3), ECG (2), integrated BP monitor (2), and cardiac monitor (1) | None (4), ultrasound (3), ECG (2), and BP (1) |
| Referral hospital c | Treat patient, do not transfer | Hue University Hospital (5); Hue Central Hospital (3); and none, treat at the district hospital (1) | Hue University Hospital (4); Hue Central Hospital (3); nearest district hospital (3); none, treat at community health center (1); and Tuberculosis and Respiratory Diseases Center (1) |
| Patients with Asthma | |||
| Diagnostic tests performed a | CBC, blood gas, and PFT | CBC (3); none, rely on patient symptoms (2); SpO2 (2); AFB (1); X-ray (1); and PFT (1) | None, rely on patient symptoms (7) |
| POC tests available b | SpO2 | None (3), SpO2 (3), ECG (1), BP (1), and cardiac monitor (1) | None (4), ultrasound (3), ECG (2), and BP (1) |
| Referral hospital c | Treat patient, do not transfer | Hue University Hospital (5); Hue Central Hospital (3); and none, treat at the district hospital (1) | Hue University Hospital (4), Hue Central Hospital (3), nearest district hospital (3), and Tuberculosis and Respiratory Diseases Center (1) |
| Survey Questions | Level 4 Community Health Centers N = 7 (Response Frequency by Sites Surveyed) | Level 3 District Hospitals N = 7 (Response Frequency by Sites Surveyed) | Level 2 Provincial Hospital N = 1 |
|---|---|---|---|
| 5.2. Which medical problems are neglected? | Diabetes mellitus (3), hypertension (3), hepatitis (A-E) (1), cancer (1), disease prevention (1), stroke (1), lipid profile (1), and none a (1) | Diabetes (4), hypertension (3), disease prevention (2), metabolic disorders (1), hyperlipidemia (1), pollution (1), and food safety (1) | Diabetes, heart failure, COPD, and cancer |
| 5.3. What medical problems influence people’s working performance the most? | Joint disease (2), hypertension (2), chronic disease (2), diabetes (2), cardiac disease (1), bone disease (1), stroke (1), cancer (1), and rheumatoid arthritis (1) | COPD (3), hypertension (3), stroke (2), asthma (2), diabetes (2), arthritis (2), joint degeneration (1), infections (1), bronchitis (1), rash (1), gastric intestinal disorders (1), TB (1), mental disease (1), renal failure (1), psychological problems (1), and epilepsy (1) | Heart failure, COPD, arthritis, and severe back pain |
| 5.5. What are the most commons patient diagnoses that you cannot treat at your own hospital and therefore, must refer to another hospital? | HIV (3), cardiac conditions (3), TB (2), hypertension (2), acute trauma (2), acute surgery (1), stroke (1), COPD (1), kidney stones (1), cancer (1), sepsis (1), children seizures (1), dengue fever (1), diabetic complications (1), malaria (1), and cataracts (1) | AMI (5), sepsis (2), stroke (2), head trauma (2), trauma (general) (1), cardiovascular diseases (1), dengue fever (1), endocrinology diseases (1), femur fracture (1), metabolic disease (1), severe asthma (1), severe heart failure (1), acute renal failure (1), hemorrhage (1), acute psychotic episodes (1), eye disorders (1), pregnancy complication (1), spinal trauma (1), cancer (1), epilepsy (1), GI issues (1), mental disorders (1), and drug-resistant asthma (1) | HIV, TB, psychiatric disorders, head trauma, and severe AMI |
| Survey Questions | Level 4 Community Health Centers N = 7 (Response Frequency by Sites Surveyed) | Level 3 District Hospitals N = 7 (Response Frequency by Sites Surveyed) | Level 2 Provincial Hospital N = 1 |
|---|---|---|---|
| 3.5. Does your hospital provide local patients with a pick-up using an ambulance in case of emergencies or natural disasters (e.g., floods, earthquakes, storms)? | No ambulances available (7) | Yes (7) | Yes, but only for natural disasters, not for patient emergencies |
| 3.32 If your hospital lacks important diagnostic tests during emergencies or natural disasters where do you normally seek them? | District hospital (4), Hue Central Hospital (4), and Hue University Hospital (2) | Hue Central Hospital (4), Hue University Hospital (2), MEDIC Medical Center (1), and in case of emergencies/natural disasters people go to the closest hospital near their homes (1) | Hue Central Hospital, Ho Chi Minh City, Hanoi |
| 5.4 In case of emergencies, where do the people turn to receive healthcare delivery? | District hospital (4), Hue University Hospital (4), and Hue Central Hospital (4) | DH (3), Hue University Hospital (2), Hue Central Hospital (2), and closest/nearest to the patient (1) | Trauma and injury severity dictate where patient goes; in cases of acute myocardial infarction or stroke, patients are allowed to decide where to seek medical attention |
| Survey Questions | Level 2 Provincial Hospital (N = 1) | Level 3 District Hospitals (N = 7) (Response Frequency by Sites Surveyed) | Level 4 Community Health Centers (N = 7) (Response Frequency by Sites Surveyed) |
|---|---|---|---|
| Tests sent to an outside referral laboratory a | L-lactate, anti-CCP, NSE, and SPEP | HIV (4); dengue fever (4); malaria (3); TB (2); chlamydia (1); organisms that cannot be cultured (1 e); and none, do not transfer patients for tests (1) | No tests available to perform, patient is transferred (6); HIV (1); and pap smears (1) |
| Name of referral laboratory b | Hue Central Hospital d | Center for Disease Control of Thua Thien Hue Province (4); Thua Thien Hue Center of HIV/AIDS Control (3); Hue University Hospital (1); Hue Central Hospital (1) and Third party private laboratory (1); TB and Pulmonary Disease Hospital (1); and none, do not transfer patients’ tests (1) | No tests available to perform, patient is transferred to the nearest district hospital (6); and nearest district hospital (1) |
| Time taken to receive results from referral laboratory c | If delivered same morning, results are received in the afternoon; if delivered in the afternoon, the results are received the following day (7–24 h) | 7–10 days (4); 1–3 days (2); 30 days (2); 7 h (1); and none, do not transfer patient tests (1) | No tests available to perform, patient is transferred (6); and 3–10 days (1) |
| Hospital Responses a | Primary Care Centers | Patient Home | Emergency Medical Services b,c |
|---|---|---|---|
| Level 2 Provincial Hospital (N = 1) | ABO blood typing, blood gas, cardiac biomarkers, CBC, ECG, electrolytes, glucose meter, hyperlipidemia, ultrasound, and SpO2 | Glucose meter and SpO2 | Blood gas, CBC, glucose meter, electrolytes, and SPO2 |
| Level 3 District Hospitals (N = 7) (Response frequency by sites surveyed) | Glucose meter (6), CBC (4), ECG (4), urinalysis (4), cardiac biomarkers (2), hyperlipidemia (2), malaria Ag (2), HBsAg (2), ultrasound (2), AST (2), ALT (2), bhCG (1), urea (1), creatinine (1), SpO2 (1), HPV (1), H. pylori (1), HIV (1), coagulation tests (1), prothrombin time (1), activated partial thromboplastin time (1), albumin (1), and bilirubin (1) | Glucose meter (7), BP (6), CBC (1), and electrolytes (1) | Glucose meter (4), ECG (2), cardiac biomarkers (2), BP (1), coagulation tests (1), ultrasound (1), and blood gas (1) |
| Level 4 Community Health Centers (N = 7) (Response frequency by sites surveyed) | Glucose meter (6), CBC (5), urinalysis (5), ECG (4), ultrasound (4), blood gas (3), HIV (2), coagulation tests (2), bhCG (2), ABO blood typing (1), cardiac biomarkers (1), BP (1), SpO2 (1), prothrombin time (1), AST (1), ALT (1), activated partial thromboplastin time (1), albumin (1), bilirubin (1), urea (1), creatinine (1), and spirometer (1) | Glucose meter (7) and BP (5) | Blood gas (2), ECG (2), cardiac biomarkers (2), malaria Ag (1), BP (1), and CBC (1) |
| Survey Questions | Level 2 Provincial Hospital (N = 1) | Level 3 District Hospital (N = 1) | Level 4 Community Health Center (N = 1) |
|---|---|---|---|
| 6.1. Does your hospital have preparations in place for highly infectious disease outbreaks/epidemics? | No | No | No |
| 6.5 Are staff trained to use PPE? If yes, which staff members? | Yes (Doctors, nurses, and lab staff) | Yes (Doctors, nurses, and lab staff) | Yes (Doctors and nurses) |
| 6.6. Is there an Isolation unit or facility near/outside the hospital for patients suspected having a highly infectious disease? | No | No | No |
| 6.7. Is there an isolation laboratory available for patients suspected of having a highly infectious agent? | Yes | No | No |
| 6.12. Are there molecular diagnostics available to detect any highly infectious disease? | Yes (PCR to detect TB) | No | No |
| 6.13. Is there proper isolation/quarantine equipment and facility to successfully contain a highly infectious disease? | No | No | No |
| Survey Questions | Level 2 Provincial Hospital (N = 1) | Level 3 District Hospital (N = 1) | Level 4 Community Health Center (N = 1) |
|---|---|---|---|
| Is your hospital prepared for a patient suspected of having EVD? | No | No | No |
| Does your hospital have diagnostic tests to detect EVD? | No | No | No |
| Does your hospital have PPE for staff when dealing with EVD? | Yes | Yes | Yes |
| What is the first step taken to isolate or quarantine a patient with EVD? | None, inform Hue Central Hospital (Level 1 a) | None, inform the referral hospital | None, inform the referral hospital |
| Is the EVD patient transferred to a referral hospital? | Yes | Yes | Yes |
| What method of transportation is used to transfer the patient infected with EVD? | Ambulance | Ambulance | Ambulance b |
| What is the first step taken to detect and diagnose a patient suspected of having EVD? | None | None | None |
| Disease | Test Clusters | Available Test Locations | Government Directives |
|---|---|---|---|
| Novel coronavirus disease 2019 (COVID-19) | ● RT-PCR | ● Levels 1 and 2 | Decision 250/QD-BYT Directive for the diagnosis and treatment of COVID-19, 28 January 2022 |
| ● Rapid antigen | ● Levels 1, 2, 3, and 4 | ||
| Zika | ● IgM a | ● Not available | Decision no. 439/QD-BYT Directive for the diagnosis and treatment of Zika, 5 February 2016 |
| ● RT-PCR b | ● Not available i | ||
| ● Fetal ultrasound c | ● Levels 1, 2, and 3 | ||
| Dengue fever | ● Rapid test d: NS1, IgM | ● Levels 1, 2, and 3 | Decision no. 458/QD-BYT Directive for the diagnosis and treatment of dengue fever, 16 February 2011 |
| ● ELISA e: IgM, IgG | ● Levels 1 and 2 | ||
| ● PCR f | ● Levels 1 and 2 | ||
| ● Viral culture f | ● Not available | ||
| Middle East respiratory syndrome coronavirus (MERS-CoV) | ● RT-PCR | ● Not available i | Decision no. 3014/QD-BYT Directive for the diagnosis and treatment of MERS-CoV, 13 August 2014 |
| Ebola virus disease (EVD) | ● Antigen | ● Not available | Decision no. 2968/QD-BYT Directive for the diagnosis and treatment of Ebola Virus Disease, 8 August 2014 |
| ● Antibody | ● Not available | ||
| ● PCR | ● Not available i | ||
| ● Viral culture | ● Not available | ||
| Malaria | ● Giemsa blood smear test | ● Levels 1, 2, 3, and 4 | Decision no. 4845/QD-BYT Directive for the diagnosis and treatment of malaria, 8 September 2016 |
| ● Rapid diagnostic tests | ● Levels 1, 2, 3, and 4 | ||
| Syphilis | ● Dark field microscopy | ● Levels 1, 2, and 3 | Decision no. 75 QD/BYT Directive for the diagnosis and treatment of dermatologic diseases, pg. 190–191, 13 January 2015 |
| ● Nonspecific tests (RPR and VDRL) | ● Levels 1 and 2 | ||
| ● Specific tests (TPI, FTA, FTA-ABS, and TPHA) | ● Levels 1 and 2 | ||
| Cholera | ● Fecal smear | ● Levels 1, 2, and 3 | Decision no. 4178/QD-BYT Directive for the diagnosis and treatment of cholera, 21 October 2017 |
| ● Fecal culture | ● Levels 1, 2, and 3 | ||
| ● PCR | ● Not available j | ||
| Human immunodeficiency virus (HIV) | ● HIV tests g | ● Levels 1, 2, and 3 | Decision no. 3047 QD/BYT Directive for the management, treatment, and care of HIV/AIDS, pg. 89–91, 22 July 2015 |
| ● PCR h | ● Not available j | ||
| Tuberculosis | ● Chest X-ray | ● Levels 1, 2, and 3 | Decision no. 4263 QD/BYT Directive for the diagnosis, treatment, and prophylaxis of tuberculosis, pg. 1–2, 13 October 2015 |
| ● AFB test | ● Levels 1, 2, and 3 | ||
| ● GeneXpert MTB/RIF | ● Not available k,l | ||
| ● Sputum culture | ● Levels 1, 2, and 3 | ||
| Methicillin- resistant staphylococcus aureus (MRSA) | ● Bacterial culture-sensitivity test | ● Levels 1, 2, and 3 | None available |
| Severe acute respiratory syndrome (SARS) | ● No specific test | ● Not applicable | Decision no. 1113/2003/QD/BYT Directive for the diagnosis, treatment, and prophylaxis of SARS, 4 April 2003 |
| Disease a | Level 4 Community Health Centers N = 7 (Availability %, Method) | Level 3 District Hospitals N = 7 (Availability %, Method) | Level 2 Hospital N = 1 (Availability, Method) |
|---|---|---|---|
| COVID-19 | 100, RAgTs | 100, RAgTs; 14, PCR | Yes, RT-PCR and RAgT |
| Zika | 0 | 0 | No |
| Ebola | 0 | 0 | No |
| MERS-CoV | 0 | 0 | No |
| SARS | 0 | 0 | No |
| Influenza A | 0 | 0 | Yes, PCR |
| Influenza B | 0 | 0 | Yes, PCR |
| H1N1 | 0 | 0 | Yes, PCR |
| H7N9 | 0 | 0 | Yes, PCR |
| Bloodborne Pathogens and Direct and Indirect Contact Transmission | |||
| HIV | 0 | 100, rapid antibody test | Yes, rapid antibody test |
| Syphilis | 0 | 14, dark field microscopy | Yes, rapid antibody test, RPR, and TPHA |
| Gonorrhea | 0 | 14, gram-stained smear | Yes, real-time PCR, rapid antibody test, gram stain, and culture |
| Chlamydia | 0 | 0 | Yes, PCR and rapid antibody test |
| HBV | 0 | 100, antigen and antibody | Yes, real-time PCR and antigen/antibody |
| HCV | 0 | 43, antibody | Yes, antibody |
| HPV | 0 | 14, pap smear | Yes, PCR and pap smear |
| CMV | 0 | 0 | Yes, PCR, antibody |
| HSV | 0 | 0 | Yes, PCR and Tzanck smear |
| Digestive and Foodborne Illnesses | |||
| Dysentery | 0 | 14, culture | Yes, culture |
| HAV | 0 | 29, antibody | Yes, antibody |
| H. pylori | 0 | 29, antibody, breath test, and culture | Yes, antibody, breath test, and culture |
| E. coli | 0 | 14, culture | Yes, culture |
| Salmonella | 0 | 14, culture | Yes, culture |
| Toxoplasma | 0 | 0 | Yes, antibody |
| Vector-Borne Infectious Diseases | |||
| Dengue fever | 0 | 29, NS1 and antibody | Yes, NS1 and antibody |
| Malaria | 29, blood culture and rapid antibody test | 43, blood culture and rapid antibody test | Yes, blood culture and rapid antibody test |
| Re-Emerging Airborne Infectious Diseases | |||
| TB | 0 | 14, AFB | Yes, PCR, AFB, and culture |
| Rubella | 0 | 14, rapid antibody test | Yes, rapid antibody test |
Publisher’s Note: MDPI stays neutral with regard to jurisdictional claims in published maps and institutional affiliations. |
© 2022 by the authors. Licensee MDPI, Basel, Switzerland. This article is an open access article distributed under the terms and conditions of the Creative Commons Attribution (CC BY) license (https://creativecommons.org/licenses/by/4.0/).
Share and Cite
Zadran, A.; Ho, A.V.D.; Zadran, L.; Ventura Curiel, I.J.; Pham, T.-T.; Thuan, D.T.B.; Kost, G.J. Optimizing Public Health Preparedness for Highly Infectious Diseases in Central Vietnam. Diagnostics 2022, 12, 2047. https://doi.org/10.3390/diagnostics12092047
Zadran A, Ho AVD, Zadran L, Ventura Curiel IJ, Pham T-T, Thuan DTB, Kost GJ. Optimizing Public Health Preparedness for Highly Infectious Diseases in Central Vietnam. Diagnostics. 2022; 12(9):2047. https://doi.org/10.3390/diagnostics12092047
Chicago/Turabian StyleZadran, Amanullah, An V. D. Ho, Layma Zadran, Irene J. Ventura Curiel, Tang-Tung Pham, Duong Thi Bich Thuan, and Gerald J. Kost. 2022. "Optimizing Public Health Preparedness for Highly Infectious Diseases in Central Vietnam" Diagnostics 12, no. 9: 2047. https://doi.org/10.3390/diagnostics12092047
APA StyleZadran, A., Ho, A. V. D., Zadran, L., Ventura Curiel, I. J., Pham, T.-T., Thuan, D. T. B., & Kost, G. J. (2022). Optimizing Public Health Preparedness for Highly Infectious Diseases in Central Vietnam. Diagnostics, 12(9), 2047. https://doi.org/10.3390/diagnostics12092047

