An Up-to-Date Narrative Review on Congenital Heart Disease Percutaneous Treatment in Children Using Contemporary Devices
Abstract
1. Introduction
2. Interventional Cardiology Devices
3. Specific Interventions in Pediatric Cardiology
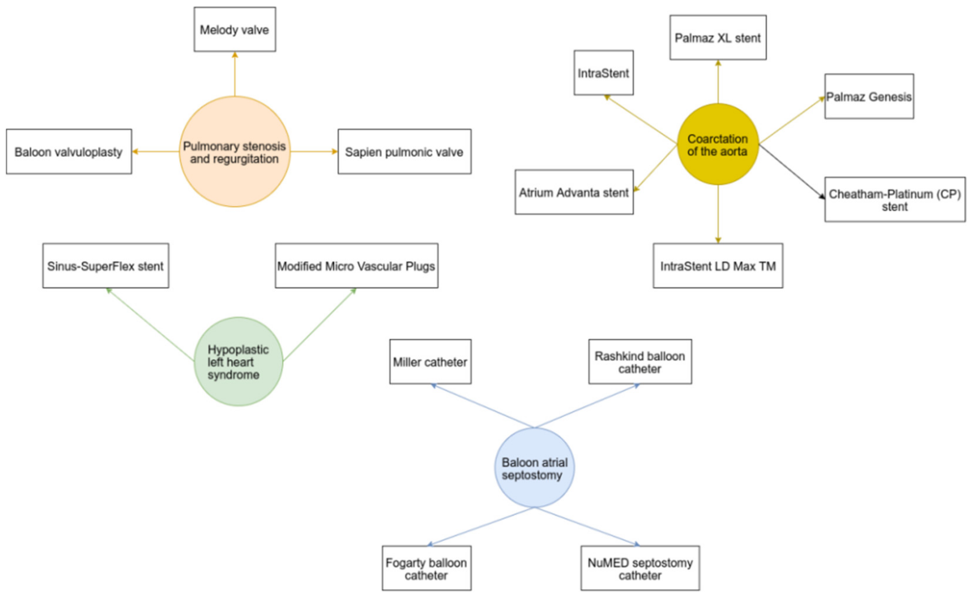
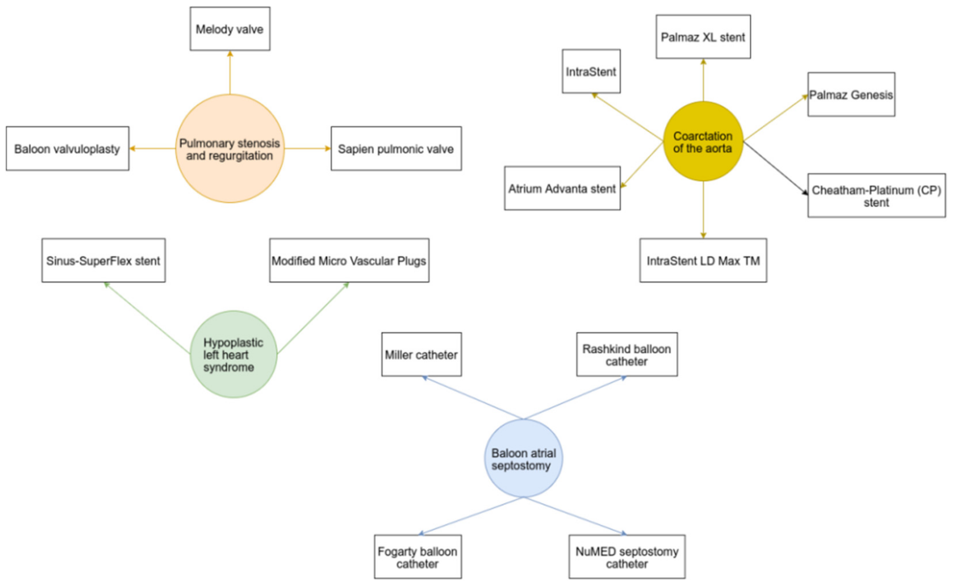
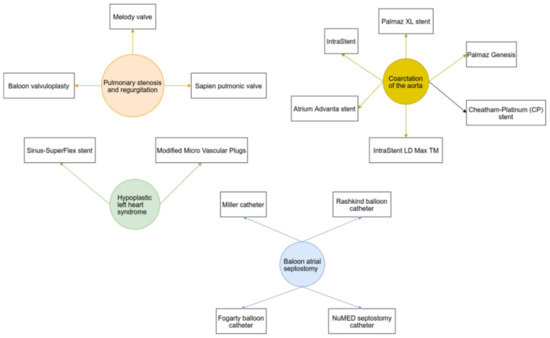
3.1. Pulmonary Valve Atresia or Critical Stenosis: Interventions and Devices
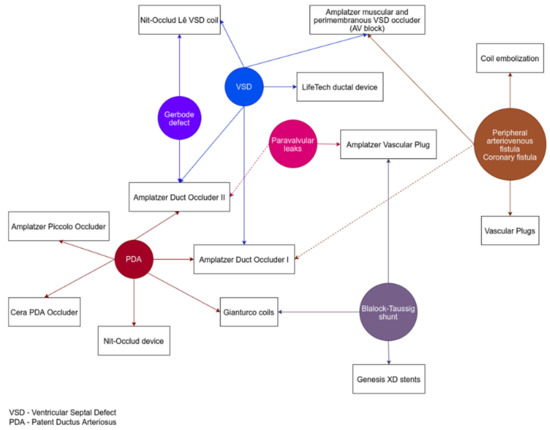
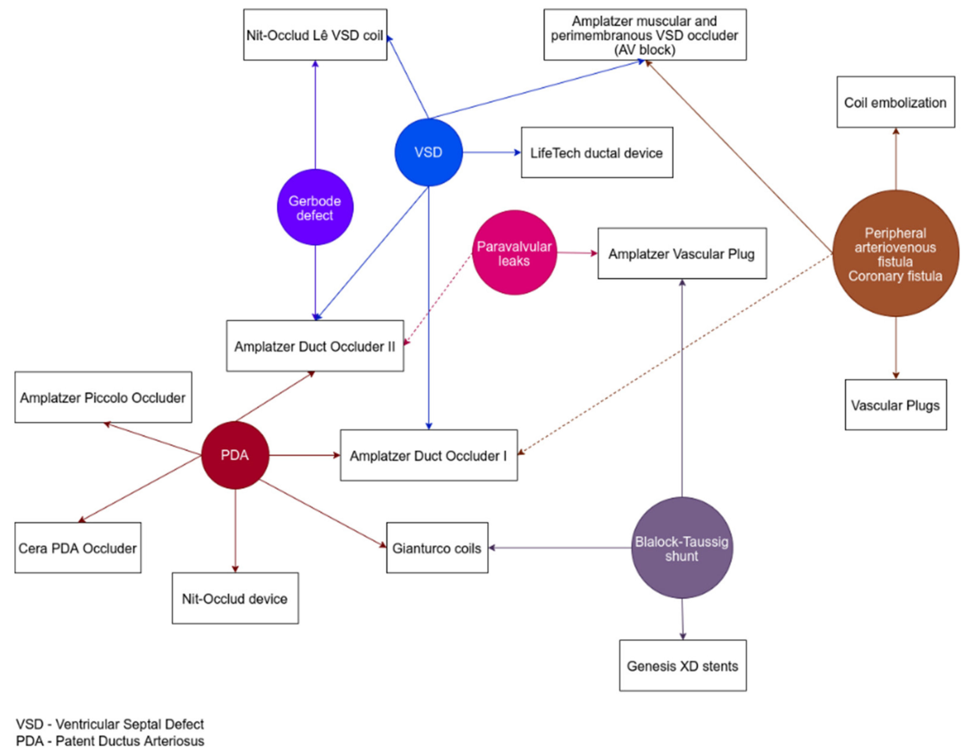
3.2. Patent Ductus Arteriosus—Percutaneous Closure
3.3. Aortic Coarctation—Percutaneous Intervention
3.4. Coronary Artery Fistula—Percutaneous Management
3.5. Ventricular Septal Defect—Interventions and Devices
3.6. Atrial Septal Defects—Percutaneous Device Closure
3.7. Gerbode Ventriculo-Atrial Defect—Insights from Transcatheter Closure
3.8. The Blalock–Taussig Shunt—Rationale for Percutaneous Closure
3.9. Tetralogy of Fallot—Between Palliative and Full Percutaneous Correction
3.10. Hypoplastic Left Heart Syndrome—Transcatheter Interventions
3.11. Balloon Atrial Septostomy—Rationale and Technique
3.12. Inferior Vena Cava Filters in Children—How and Why
3.13. Pacemakers and Defibrillators
4. Novel Devices
- The CAM (Carnation Ambulatory Monitor) is an ECG monitor that can store 7 days’ worth of continuous stripe. The monitor is small, and it attaches to the patient’s sternum to capture high-resolution ECGs that can be uploaded to a web page afterwards. This device is already available for clinical use [89].
- Children undergoing open heart surgery could soon benefit from the VentriFlo True Pulse pump, an extracorporeal blood pump that is able to provide a complete stroke volume while using a flexible membrane and valves. This device has already obtained its patent [90].
- Another novel and promising device is the LEAP valve, a prosthetic heart valve that “grows with the child” by expanding up to twice its initial size. This device is still undergoing ex vivo tests and has not yet reached the animal testing phase [91].
- Its main competitor seems to be PolyVascular, another expandable polymer valve, which is also not yet available for use [92].
- Another great help in terms of mechanical circulatory support seems to be the NuPulseCV intravascular ventricular assist system, which is inserted in the subclavian artery. The main benefits of this system are that it is minimally invasive and can be used in a long-term manner. This device is already in its human testing phase, which begun in adults in 2016 and is currently still recruiting [93].
- ExGraft is an expendable radiopaque synthetic vascular graft that accommodates the child’s growth and reduces the need for repeated surgery. This device is currently available in the European Union [94].
- The FloWatch pulmonary artery banding device has long surpassed its testing phase. Its previous version was used between 2002 and 2012. The new version of this device is telemetry controlled to allow calculated amounts of blood to flow through the pulmonary artery [95].
- Children suffering from end-stage kidney disease could benefit from The Arteriovenous Fistula Eligibility (AFE) system use. This is an external blood pump that stimulates venous dilation and improves the likelihood for successful placing of an arteriovenous fistula, and has not yet undergone human studies [96].
- Arterial lines and inflatable cuffs could soon be replaced by the Boppli blood pressure monitor, which monitors blood pressure in a noninvasive, continuous, and comfortable manner. The device looks like a watch and is not yet available for use [97].
5. Perspectives
6. Conclusions
Author Contributions
Funding
Institutional Review Board Statement
Informed Consent Statement
Conflicts of Interest
References
- Hoffman, J.I.; Kaplan, S. The Incidence of Congenital Heart Disease. J. Am. Coll. Cardiol. 2002, 39, 1890–1900. [Google Scholar] [CrossRef]
- Yang, C.P.; Veltri, M.; Anton, B.; Yaster, M.; Berkowitz, I.D. Food and Drug Administration Approval for Medications Used in the Pediatric Intensive Care Unit: A Continuing Conundrum. Pediatr. Crit. Care Med. 2011, 12, e195–e199. [Google Scholar] [CrossRef] [PubMed]
- Pasquali, S.K.; Hall, M.; Slonim, A.D.; Jenkins, K.J.; Marino, B.S.; Cohen, M.S.; Shah, S.S. Off-Label Use of Cardiovascular Medications in Children Hospitalized with Congenital and Acquired Heart Disease. Circ. Cardiovasc. Qual. Outcomes 2008, 1, 74–83. [Google Scholar] [CrossRef] [PubMed]
- Walavalkar, V.; Maiya, S.; Pujar, S.; Ramachandra, P.; Siddaiah, S.; Spronck, B.; Vanagt, W.Y.; Delhaas, T. Percutaneous Device Closure of Congenital Isolated Ventricular Septal Defects: A Single-Center Retrospective Database Study Amongst 412 Cases. Pediatr. Cardiol. 2020, 41, 591–598. [Google Scholar] [CrossRef]
- Kosmač, B.; Eicken, A.; Kühn, A.; Heinrich, M.; Ewert, P. Percutaneous Device Closure of an Aortopulmonary Window in a Small Infant. Int. J. Cardiol. 2013, 168, e102–e103. [Google Scholar] [CrossRef]
- Bialkowski, J.; Zabal, C.; Szkutnik, M.; Montes, J.A.G.; Kusa, J.; Zembala, M. Percutaneous Interventional Closure of Large Pulmonary Arteriovenous Fistulas with the Amplatzer Duct Occluder. Am. J. Cardiol. 2005, 96, 127–129. [Google Scholar] [CrossRef]
- Galeczka, M.; Glowacki, J.; Yashchuk, N.; Ditkivskyy, I.; Rojczyk, D.; Knop, M.; Smerdzinski, S.; Cherpak, B.; Szkutnik, M.; Bialkowski, J.; et al. Medium- and Long-Term Follow-up of Transcatheter Closure of Ruptured Sinus of Valsalva Aneurysm in Central Europe Population. J. Cardiol. 2019, 74, 381–387. [Google Scholar] [CrossRef]
- Białkowski, J.; Szkutnik, M. The Use of Amplatzer Devices in the Percutaneous Treatment Of congenital Heart Defects in Children and Adults Based on Own Experience. Kardiol. Pol. 2021, 79, 1130–1132. [Google Scholar] [CrossRef]
- Bialkowski, J.; Karwot, B.; Szkutnik, M.; Banaszak, P.; Kusa, J.; Skalski, J. Closure of Atrial Septal Defects in Children: Surgery Versus Amplatzer Device Implantation. Tex. Heart Inst. J. 2004, 31, 220–223. [Google Scholar]
- Fiszer, R.; Chojnicki, M.; Szkutnik, M.; Haponiuk, I.; Chodór, B.; Białkowski, J. Are the Amplatzer Duct Occluder Ii Additional Sizes Devices Dedicated Only for Smaller Children? EuroIntervention 2017, 12, 2100–2103. [Google Scholar] [CrossRef]
- Cha, S.G.; Kim, M.J.; Baek, J.S.; Yu, J.J.; Kim, Y.H. Procedural Predictors and Outcomes of Percutaneous Secundum Atrial Septal Defect Closure in Children Aged <6 Years. Circ. J. 2021, 85, 1527–1534. [Google Scholar] [PubMed]
- Boehm, W.; Emmel, M.; Sreeram, N. Balloon Atrial Septostomy: History and Technique. Images Paediatr. Cardiol. 2006, 8, 8–14. [Google Scholar] [PubMed]
- Moszura, T.; Goreczny, S.; Dryżek, P. Hypoplastic Left Heart Syndrome—A Review of Supportive Percutaneous Treatment. Postepy Kardiol. Interw. 2014, 10, 201–208. [Google Scholar] [PubMed]
- Sideris, E.B.; Macuil, B.; Justiniano, S.; Rao, P.S. Total Percutaneous Correction of a Tetralogy of Fallot Variant with Dominant Pulmonary Valve Stenosis. Heart 2005, 91, 345–347. [Google Scholar] [CrossRef] [PubMed][Green Version]
- Sanger, T.; Chang, A.; Feaster, W.; Taraman, S.; Afari, N.; Beauregard, D.; Dethlefs, B.; Ghere, T.; Kabeer, M.; Tolomiczenko, G.; et al. Opportunities for Regulatory Changes to Promote Pediatric Device Innovation in the United States: Joint Recommendations from Pediatric Innovator Roundtables. IEEE J. Transl. Eng. Health Med. 2021, 9, 1–5. [Google Scholar] [CrossRef] [PubMed]
- 11 Pediatric Cardiovascular Devices You Need to Know. Available online: https://www.medicaldesignandoutsourcing.com/11-pediatric-cardiovascular-devices-you-should-know-about/ (accessed on 4 May 2022).
- Sutherell, J. Off-Label Use of Medical Devices in Pediatric Interventional Cardiology: Prerogative or Necessity? Interv. Cardiol. 2011, 3, 549–555. [Google Scholar] [CrossRef]
- Sutherell, J.S.; Hirsch, R.; Beekman, I.R.H., 3rd. Pediatric Interventional Cardiology in the United States Is Dependent on the Off-Label Use of Medical Devices. Congenit. Heart Dis. 2010, 5, 2–7. [Google Scholar] [CrossRef]
- Magee, A.G.; Huggon, I.D.; Seed, P.T.; Qureshi, S.A.; Tynan, M. Transcatheter Coil Occlusion of the Arterial Duct. Results of the European Registry. Eur. Heart J. 2001, 22, 1817–1821. [Google Scholar] [CrossRef]
- Wang, J.-K.; Liau, C.-S.; Huang, J.-J.; Hsu, K.-L.; Lo, P.-H.; Hung, J.-S.; Wu, M.-H.; Lee, Y.-T. Transcatheter Closure of Patent Ductus Arteriosus Using Gianturco Coils in Adolescents and Adults. Catheter. Cardiovasc. Interv. 2002, 55, 513–518. [Google Scholar] [CrossRef]
- Kong, Y.H.; Song, J.; Huh, J.; Kang, I.S. Outcomes Associated with the Off-Label Use of Medical Devices in Congenital Heart Disease at a Single Institute. Korean Circ. J. 2017, 47, 509–515. [Google Scholar] [CrossRef]
- Leonard, H.; Derrick, G.; O’Sullivan, J.; Wren, C. Natural and Unnatural History of Pulmonary Atresia. Heart 2000, 84, 499–503. [Google Scholar] [CrossRef] [PubMed]
- Camell, M.V.; Rodríguez-Fanjul, J.; Rodríguez, C.B.; Pradda, F.H.; Caffarena-Calvar, J.M.; Sanz, M.I.; Sánchez-de-Toledo, J. Percutaneous Management of Pulmonary Atresia with Intact Ventricular Septum and Critical Pulmonary Stenosis. An. Pediatr. (Engl. Ed.) 2019, 91, 336–343. [Google Scholar] [CrossRef]
- Humpl, T.; Söderberg, B.; McCrindle, B.W.; Nykanen, D.G.; Freedom, R.M.; Williams, W.G.; Benson, L.N. Percutaneous Balloon Valvotomy in Pulmonary Atresia with Intact Ventricular Septum. Circulation 2003, 108, 826–832. [Google Scholar] [CrossRef] [PubMed]
- Cheatham, J.P. To Perforate or Not to Perforate—That’s the Question … or Is It? Just Ask Richard! Catheter. Cardiovasc. Diagn. 1997, 42, 403–404. [Google Scholar] [CrossRef]
- Backes, C.H.; Rivera, B.K.; Bridge, J.A.; Armstrong, A.K.; Boe, B.A.; Berman, D.P.; Fick, T.; Holzer, R.J.; Hijazi, Z.M.; Abadir, S.; et al. Percutaneous Patent Ductus Arteriosus (Pda) Closure During Infancy: A Meta-Analysis. Pediatrics 2017, 139, e20162927. [Google Scholar] [CrossRef]
- Backes, C.H.; Cheatham, S.L.; Deyo, G.M.; Leopold, S.; Ball, M.K.; Smith, C.V.; Garg, V.; Holzer, R.J.; Cheatham, J.P.; Berman, D.P. Percutaneous Patent Ductus Arteriosus (Pda) Closure in Very Preterm Infants: Feasibility and Complications. J. Am. Heart Assoc. 2016, 5, e002923. [Google Scholar] [CrossRef]
- Costa, R.N.D.; Pereira, F.L.; Ribeiro, M.S.; Pedra, S.R.; Succi, F.; Marques, P.; Pedra, C.A.C. Percutaneous Vs. Surgical Treatment of Patent Ductus Arteriosus in Children and Adolescents. Rev. Bras. Cardiol. Invasiva (Engl. Ed.) 2012, 20, 315–323. [Google Scholar] [CrossRef]
- Sathanandam, S.K.; Gutfinger, D.; O’Brien, L.; Forbes, T.J.; Gillespie, M.J.; Berman, D.P.; Armstrong, A.K.; Shahanavaz, S.; Jones, T.K.; Morray, B.H.; et al. Amplatzer Piccolo Occluder Clinical Trial for Percutaneous Closure of the Patent Ductus Arteriosus in Patients ≥ 700 Grams. Catheter. Cardiovasc. Interv. 2020, 96, 1266–1276. [Google Scholar] [CrossRef]
- Kumar, S.M.; Subramanian, V.; Bijulal, S.; Krishnamoorthy, K.M.; Sivasankaran, S.; Tharakan, J.A. Percutaneous Closure of a Moderate to Large Tubular or Elongated Patent Ductus Arteriosus in Children Younger Than 3 Years: Is the Ado Ii Appropriate? Pediatr. Cardiol. 2013, 34, 1661–1667. [Google Scholar] [CrossRef]
- Simões, L.C.; Pedra, C.A.; Esteves, C.A.; Camargo, R.; Braga, S.L.; Loureiro, P.; Fontes, V.F. Percutaneous Closure of Ductus Arteriosus with the Amplatzer Prosthesis. The Brazilian Experience. Arq. Bras. Cardiol. 2001, 77, 520–531. [Google Scholar] [CrossRef][Green Version]
- Kobayashi, D.; Salem, M.M.; Forbes, T.J.; Gordon, B.M.; Soriano, B.D.; Dimas, V.; Levi, D.S. Results of the Combined, U.S. Multicenter Postapproval Study of the Nit-Occlud Pda Device for Percutaneous Closure of Patent Ductus Arteriosus. Catheter. Cardiovasc. Interv. 2019, 93, 645–651. [Google Scholar] [CrossRef] [PubMed]
- Sandoval, J.P.; Kang, S.-L.; Lee, K.-J.; Benson, L.; Asoh, K.; Chaturvedi, R.R. Chaturvedi. Balloon Angioplasty for Native Aortic Coarctation in 3- to 12-Month-Old Infants. Circ. Cardiovasc. Interv. 2020, 13, e008938. [Google Scholar] [CrossRef] [PubMed]
- Boe, B.A.; Armstrong, A.K.; Janse, S.A.; Loccoh, E.C.; Stockmaster, K.; Holzer, R.J.; Cheatham, S.L.; Cheatham, J.P.; Berman, D.P. Percutaneous Implantation of Adult Sized Stents for Coarctation of the Aorta in Children ≤ 20 kg. Circ. Cardiovasc. Interv. 2021, 14, e009399. [Google Scholar] [CrossRef] [PubMed]
- Mohan, U.R.; Danon, S.; Levi, D.; Connolly, D.; Moore, J.W. Stent Implantation for Coarctation of the Aorta in Children < 30 Kg. JACC Cardiovasc. Interv. 2009, 2, 877–883. [Google Scholar] [PubMed]
- Golden, A.B.; Hellenbrand, W.E. Coarctation of the Aorta: Stenting in Children and Adults. Catheter. Cardiovasc. Interv. 2007, 69, 289–299. [Google Scholar] [CrossRef] [PubMed]
- Wang, X.; Pang, C.; Liu, X.; Wang, S.; Zhang, Z.; Chen, J.; Zhuang, J.; Zhou, C. Congenital Coronary Artery Fistula in Pediatric Patients: Transcatheter Versus Surgical closure. BMC Cardiovasc. Disord. 2020, 20, 484. [Google Scholar] [CrossRef] [PubMed]
- Wu, Y.H.; Li, T.Y.; Lin, Y.J.; Fang, C.Y.; Huang, C.F.; Fang, H.Y.; Lo, M.H.; Lin, I.C. Mid-Term Follow-up of Transcatheter Closure for Coronary Cameral Fistula in Pediatrics. Acta Cardiol. Sin. 2021, 37, 58–64. [Google Scholar]
- Lo, M.-H.; Lin, I.-C.; Hsieh, K.-S.; Huang, C.-F.; Chien, S.-J.; Kuo, H.-C.; Liang, C.-D.; Lin, Y.-J. Mid- to Long-Term Follow-up of Pediatric Patients with Coronary Artery Fistula. J. Formos. Med. Assoc. 2016, 115, 571–576. [Google Scholar] [CrossRef][Green Version]
- Feltes, T.F.; Bacha, E.; Beekman, R.H.; Cheatham, J.P.; Feinstein, J.; Gomes, A.S.; Hijazi, Z.M.; Ing, F.F.; De Moor, M.; Morrow, W.R.; et al. Indications for Cardiac Catheterization and Intervention in Pediatric Cardiac Disease. Circulation 2011, 123, 2607–2652. [Google Scholar] [CrossRef]
- Behera, S.K.; Danon, S.; Levi, D.S.; Moore, J.W. Transcatheter Closure of Coronary Artery Fistulae Using the Amplatzer Duct Occluder. Catheter. Cardiovasc. Interv. 2006, 68, 242–248. [Google Scholar] [CrossRef]
- Butera, G.; Carminati, M.; Chessa, M.; Piazza, L.; Abella, R.; Negura, D.G.; Giamberti, A.; Claudio, B.; Micheletti, A.; Tammam, Y.; et al. Percutaneous Closure of Ventricular Septal Defects in Children Aged <12: Early and Mid-Term Results. Eur. Heart J. 2006, 27, 2889–2895. [Google Scholar] [PubMed]
- Aal, A.A.; Hassan, H.M.; Ezzeldin, D.; El Sayed, M. Impact of Percutaneous Ventricular Septal Defect Closure on Left Ventricular Remodeling and Function. Egypt. Heart J. (EHJ) Off. Bull. Egypt. Soc. Cardiol. 2021, 73, 86. [Google Scholar] [CrossRef] [PubMed]
- Houeijeh, A.; Godart, F.; Jalal, Z.; Ovaert, C.; Heitz, F.; Mauran, P.; Baruteau, A.-E.; Guirguis, L.; Hadeed, K.; Baudelet, J.-B.; et al. Transcatheter Closure of a Perimembranous Ventricular Septal Defect with Nit-Occlud Lê Vsd Coil: A French Multicentre Study. Arch. Cardiovasc. Dis. 2020, 113, 104–112. [Google Scholar] [CrossRef] [PubMed]
- Baruteau, A.-E.; Petit, J.; Lambert, V.; Gouton, M.; Piot, D.; Brenot, P.; Angel, C.-Y.; Houyel, L.; Le Bret, E.; Roussin, R.; et al. Transcatheter Closure of Large Atrial Septal Defects. Circ. Cardiovasc. Interv. 2014, 7, 837–843. [Google Scholar] [CrossRef] [PubMed]
- Bartakian, S.; Fagan, T.E.; Schaffer, M.S.; Darst, J.R. Device Closure of Secundum Atrial Septal Defects in Children <15 kg: Complication Rates and Indications for Referral. JACC Cardiovasc. Interv. 2012, 5, 1178–1184. [Google Scholar]
- Baykan, A.; Bilici, M.; Narin, N.; Erdem, A.; Uzum, K.; Akin, A.; Pamukcu, O.; Balik, H.; Ture, M.; Vural, C.; et al. Percutaneous Closure of Atrial Septal Defects with the Memopart Atrial Septal Occluder: The Early-Term Results of a Multicenter Study. Pediatr. Cardiol. 2022, 43, 39–44. [Google Scholar] [CrossRef]
- Bulut, M.O.; Yucel, I.K.; Kucuk, M.; Balli, S.; Basar, E.Z.; Celebi, A. Initial Experience with the Nit-Occlud Asd-R: Short-Term Results. Pediatr. Cardiol. 2016, 37, 1258–1265. [Google Scholar] [CrossRef]
- Roymanee, S.; Promphan, W.; Tonklang, N.; Wongwaitaweewong, K. Comparison of the Occlutech® Figulla® Septal Occluder and Amplatzer ® Septal Occluder for Atrial Septal Defect Device Closure. Pediatr. Cardiol. 2015, 36, 935–941. [Google Scholar] [CrossRef]
- Leong, M.C.; Karyostyko, B.; Ramli, M.N.H.; Tan, J.W.Y.; Alwi, M. The Ceraflex and Figulla Atrial Septal Occluders: Early and Intermediate-Term Safety and Efficacy Study. Cardiol. Young 2022, 6, 1–7. [Google Scholar] [CrossRef]
- Saritas, T.; Kaya, M.G.; Lam, Y.Y.; Erdem, A.; Akdeniz, C.; Demir, F.; Erol, N.; Demir, H.; Celebi, A. A Comparative Study of Cardi-O-Fix Septal Occluder Versus Amplatzer Septal Occluder in Percutaneous Closure of Secundum Atrial Septal Defects. Catheter. Cardiovasc. Interv. 2013, 82, 116–121. [Google Scholar] [CrossRef]
- Haddad, R.N.; Khraiche, D.; Bonnet, D.; Meot, M.; Malekzadeh-Milani, S. Preliminary Experience with the New Amplatzer™ Trevisio™ Delivery System in Transcatheter Atrial Septal Defect Closures in Children. Front. Pediatr. 2021, 9, 125. [Google Scholar] [CrossRef] [PubMed]
- Dalvi, B.V.; Pinto, R.J.; Gupta, A. New Technique for Device Closure of Large Atrial Septal Defects. Catheter. Cardiovasc. Interv. 2005, 64, 102–107. [Google Scholar] [CrossRef] [PubMed]
- Ko, H.K.; Kang, S.Y.; Yu, J.J.; Ko, J.K.; Kim, Y.H. Small Left Atrial Size Complicating Percutaneous Transcatheter Device Closure of Secundum Atrial Septal Defect with Conventional Approach. Korean Circ. J. 2015, 45, 216–224. [Google Scholar] [CrossRef] [PubMed]
- Hijazi, Z.M. Device Closure of Secundum Atrial Septal Defects: To Balloon Size or Not to Balloon Size. Ann. Pediatr. Cardiol. 2011, 4, 34–35. [Google Scholar]
- Weryński, P.; Kardiologii, D.; Polsko-Amerykański, P.; Wydział, L.; Robert, S.; Paweł, S.; Agnieszka, W.; Rudziński, A. Transcatheter Closure of Congenital and Acquired Gerbode Defects with Nit-Occlud Lê Vsd (Pfm)-Coil. Immediate and Mid-Term Results Wyniki Przezskórnego Zamknięcia Ubytku Typu Gerbode Z Zastosowaniem Nit-Occlud Lê Vsd (Pfm)-Coil. Folia Cardiol. 2021, 16, 369–376. [Google Scholar] [CrossRef]
- Haponiuk, I.; Chojnicki, M.; Gierat-Haponiuk, K. Commentary on the Oryginal Article “Transcatheter Closure of Congenital and Acquired Gerbode Defects with Nit-Occlud Lê Vsd (Pfm) Coil. Immediate and Mid-Term Results” by Piotr Weryński Et Al. Folia Cardiol. 2021, 16, 377–378. [Google Scholar] [CrossRef]
- Vijayalakshmi, I.; Setty, H.N.; Chitra, N.; Manjunath, C.N. Manjunath. Amplatzer Duct Occluder Ii for Closure of Congenital Gerbode Defects. Catheter. Cardiovasc. Interv. 2015, 86, 1057–1062. [Google Scholar] [CrossRef]
- Kavurt, A.V.; Ece, I.; Bağrul, D. Transcatheter Closure of Post-Operative Type 1 Gerbode Defect by Amplatzer Duct Occluder 2. Cardiol. Young 2021, 31, 1545–15447. [Google Scholar] [CrossRef]
- Uma, B.; Kiran, U.; Aggarwal, S.; Choudhary, A.; Kapoor, P.M. The Blalock and Taussig Shunt Revisited. Ann. Card. Anaesth. 2017, 20, 323–330. [Google Scholar] [CrossRef]
- Rios-Méndez, R.E.; Gamboa, R.; Mollón, F.P. Percutaneous Closure of a Modified Blalock-Taussig Shunt Using an Amplatzer Vascular Plug. Rev. Esp. Cardiol. 2009, 62, 1180–1183. [Google Scholar] [CrossRef]
- Santiago, J.J.; Pedra, C.A.; Arnoni, D.; Braga, S.L.; Esteves, C.A.; Sousa, L.C.B.; Jatene, M.B.; Fontes, V.F. Percutaneous Closure of Blalock-Taussig Shunts Using Gianturco Coils. Rev. Esp. Cardiol. 2008, 61, 1342–1345. [Google Scholar] [CrossRef]
- Fiszer, R.; Szkutnik, M.; Iashchuk, N.; Bialkowski, J. A Case of Percutaneous Modified Blalock-Taussig Shunt Downsize with Multiple Stent-in-Graft Technique. Postepy Kardiol. Interw. 2016, 12, 164–165. [Google Scholar] [CrossRef] [PubMed]
- Rahmath, M.R.K.; Boudjemline, Y. Tetralogy of Fallot Will Be Treated Interventionally within Two Decades. Pediatr. Cardiol. 2020, 41, 539–545. [Google Scholar] [CrossRef] [PubMed]
- Butera, G.; Piazza, L.; Pomè, G.; Chessa, M.; Carminati, M. Percutaneous Implantation of a Systemic-to-Pulmonary Shunt. Circulation 2006, 114, e581–e582. [Google Scholar] [CrossRef]
- Valdeomillos, E.; Jalal, Z.; Boudjemline, Y.; Thambo, J.B. Transcatheter Ductus Arteriosus Stenting in Paediatric Cardiology: Indications, Results and Perspectives. Arch. Cardiovasc. Dis. 2020, 113, 129–141. [Google Scholar] [CrossRef]
- Alwi, M. Stenting the Ductus Arteriosus: Case Selection, Technique and Possible Complications. Ann. Pediatr. Cardiol. 2008, 1, 38–45. [Google Scholar] [CrossRef]
- Valderrama, P.; Ballesteros, F.; Rodríguez, A.; Zunzunegui, J.L. Melody Valve Implantation in Tetralogy of Fallot with Acquired Double Right Ventricular Outflow Tract. EuroIntervention 2020, 16, 558–559. [Google Scholar] [CrossRef]
- Kiene, A.M.; Waller, B.R.; Knott-Craig, C.; Sathanandam, S.K. Percutaneous Stage 1 Palliation for Hypoplastic Left Heart Syndrome. Ann. Thorac. Surg. 2021, 112, e341–e343. [Google Scholar] [CrossRef]
- Goreczny, S.; Qureshi, S.; Rosenthal, E.; Krasemann, T.; Bedair, R.; Salih, C.; Austin, C.; Anderson, D.; Morgan, G.J. Self-Expanding Stent Implantation in Arterial Duct During Hybrid Palliation of Hypoplastic Left Heart Syndrome: Midterm Experience with a Specially Designed Stent. EuroIntervention 2015, 10, 1318–1325. [Google Scholar] [CrossRef]
- Schranz, D.; Esmaeili, A.; Schrewe, R.; Kerst, G.; Akintuerk, H. Hypoplastic Left Heart Stage I: No Norwood, No Hybrid. Circulation 2020, 142, 1402–1404. [Google Scholar] [CrossRef]
- Simpson, J.M.; Moore, P.; Teitel, D.F. Cardiac catheterization of low birth weight infants. Am. J. Cardiol. 2001, 87, 1372–1377. [Google Scholar] [CrossRef]
- Critser, P.J.; Evers, P.D.; McGovern, E.; Cash, M.; Hirsch, R. Balloon Atrial Septostomy as Initial Therapy in Pediatric Pulmonary Hypertension. Pulm. Circ. 2020, 10, 2045894020958970. [Google Scholar] [CrossRef] [PubMed]
- Kandakure, P.R.; Vejendla, G.; Ramodoss, N.; Rani, U.; Prasad, S.; Chakravarthy, S.; Rao, I.M.; Kona, S.M. New Technique of Off-Pump Atrial Septostomy for Complex Congenital Cardiac Anomalies. Eur. J. Cardio-Thorac. Surg. 2011, 40, 990–993. [Google Scholar] [CrossRef] [PubMed][Green Version]
- Matter, M.; Almarsafawy, H.; Hafez, M.; Attia, G.; Elkhier, M.M.A. Balloon Atrial Septostomy: The Oldest Cardiac Interventional Procedure in Mansoura. Egypt. Heart J. 2011, 63, 125–129. [Google Scholar] [CrossRef]
- Rottenstreich, A.; Revel-Vilk, S.; Bloom, A.I.; Kalish, Y. Inferior Vena Cava (Ivc) Filters in Children: A 10-Year Single Center Experience. Pediatr. Blood Cancer 2015, 62, 1974–1978. [Google Scholar] [CrossRef] [PubMed]
- Reed, R.A.; Teitelbaum, G.P.; Stanley, P.; Mazer, M.J.; Tonkin, I.L.; Rollins, N.K. The Use of Inferior Vena Cava Filters in Pediatric Patients for Pulmonary Embolus Prophylaxis. Cardiovasc. Interv. Radiol. 1996, 19, 401–405. [Google Scholar] [CrossRef]
- Cahn, M.D.; Rohrer, M.J.; Martella, M.B.; Cutler, B.S. Long-Term Follow-up of Greenfield Inferior Vena Cava Filter Placement in Children. J. Vasc. Surg. 2001, 34, 820–825. [Google Scholar] [CrossRef]
- Haider, E.A.; Rosen, J.C.; Torres, C.; Valenti, D.A. Serial Repositioning of a Günther Tulip Retrievable Inferior Vena Cava Filter in a Pediatric Patient. Pediatr. Radiol. 2005, 35, 1135–1138. [Google Scholar] [CrossRef]
- Cohen, S.I. On the Life of Larry Graves: The First Child Ever to Have a Totally Implanted Pacemaker. Tex. Heart Inst. J. 2016, 43, 7–10. [Google Scholar] [CrossRef]
- Tracy, C.M.; Epstein, A.E.; Darbar, D.; DiMarco, J.P.; Dunbar, S.B.; Estes, N.A., 3rd; Ferguson, T.B., Jr.; Hammill, S.C.; Karasik, P.E.; Link, M.S.; et al. 2012 Accf/Aha/Hrs Focused Update of the 2008 Guidelines for Device-Based Therapy of Cardiac Rhythm Abnormalities: A Report of the American College of Cardiology Foundation/American Heart Association Task Force on Practice Guidelines and the Heart Rhythm Society. Circulation 2012, 126, 1784–1800. [Google Scholar]
- Burns, K.M.; Evans, F.; Kaltman, J.R. Pediatric Icd Utilization in the United States from 1997 to 2006. Heart Rhythm 2011, 8, 23–28. [Google Scholar] [CrossRef] [PubMed][Green Version]
- Jin, B.K.; Bang, J.S.; Choi, E.Y.; Kim, G.B.; Kwon, B.S.; Bae, E.J.; Noh, C.I.; Choi, J.Y.; Kim, W.H. Implantable Cardioverter Defibrillator Therapy in Pediatric and Congenital Heart Disease Patients: A Single Tertiary Center Experience in Korea. Korean J. Pediatr. 2013, 56, 125–129. [Google Scholar] [CrossRef] [PubMed]
- Nollert, G.D.; Däbritz, S.H.; Schmoeckel, M.; Vicol, C.; Reichart, B. Risk Factors for Sudden Death after Repair of Tetralogy of Fallot. Ann. Thorac. Surg. 2003, 76, 1901–1905. [Google Scholar] [CrossRef]
- Silka, M.J.; Hardy, B.G.; Menashe, V.D.; Morris, C.D. A Population-Based Prospective Evaluation of Risk of Sudden Cardiac Death after Operation for Common Congenital Heart Defects. J. Am. Coll. Cardiol. 1998, 32, 245–251. [Google Scholar] [CrossRef]
- Rico-Mesa, J.S.; Sovic, W.; Penninti, P. Cardiac Devices in the Pediatric Population: An Overview of the Indications and Complications. Electron. J. Gen. Med. 2019, 16, em162. [Google Scholar] [CrossRef]
- Dubin, A.M.; Janousek, J.; Rhee, E.; Strieper, M.J.; Cecchin, F.; Law, I.H.; Shannon, K.M.; Temple, J.; Rosenthal, E.; Zimmerman, F.J.; et al. Resynchronization Therapy in Pediatric and Congenital Heart Disease Patients: An International Multicenter Study. J. Am. Coll. Cardiol. 2005, 46, 2277–2283. [Google Scholar] [CrossRef] [PubMed]
- Suzuki, T.; Sumitomo, N.; Yoshimoto, J.; Miyazaki, A.; Hinokiyama, K.; Ushinohama, H.; Yasukochi, S. Current Trends in Use of Implantable Cardioverter Defibrillators and Cardiac Resynchronization Therapy with a Pacemaker or Defibrillator in Japanese Pediatric Patients: Results from a Nationwide Questionnaire Survey. Circ. J. 2014, 78, 1710–1716. [Google Scholar] [CrossRef]
- Cam Patch: Industry-Leading Diagnostic Accuracy. Available online: https://www.bardydx.com/solutions/cam/ (accessed on 4 May 2022).
- Ventriflo True Pulse Pumps. Available online: https://ventriflo.com/ (accessed on 4 May 2022).
- Draper’s Tiny Heart Valve for Children Wins Big Award. Available online: https://www.draper.com/news-releases/drapers-tiny-heart-valve-children-wins-big-award (accessed on 4 May 2022).
- Polymeric Transcatheter Valves for Children. Available online: https://www.polyvascular.com/ (accessed on 4 May 2022).
- Feasibility Study of the Intravascular Ventricular Assist System (Ivas). Available online: https://clinicaltrials.gov/ct2/show/NCT02645539 (accessed on 4 May 2022).
- Exgraft Peca Labs. Available online: https://www.levibio.it/en/Prodotti/exgraft-peca-labs/ (accessed on 4 May 2022).
- Davis, M.C. Use of a New Implantable Adjustable Pulmonary Artery Banding Device: A Report of Two Patients. J. Extra-Corpor. Technol. 2008, 40, 65–67. [Google Scholar]
- Loree, H.M., 2nd; Agyapong, G.; Favreau, E.G.; Ngai, G.A.; Tansley, G.D.; Dixon, B.S.; Franano, F.N. In Vitro Study of a Medical Device to Enhance Arteriovenous Fistula Eligibility and Maturation. ASAIO J. 2015, 61, 480–486. [Google Scholar] [CrossRef]
- Boppli Platform. Available online: https://pyrameshealth.com/our-platforms/boppli-platform/ (accessed on 4 May 2022).



| Frequently Used Devices | Infrequently Used Devices |
|---|---|
| Dilatation balloons | Rotational coronary atherectomy catheters |
| Occlusion devices | Inferior vena cava filters |
| Embolization coils | |
| Stents | |
| Septostomy catheters | |
| Septostomy balloons | |
| Guide wires | |
| Radiofrequency perforation wires | |
| Endovascular stents | |
| Cutting balloons | |
| Duct occluders | |
| Vascular plugs |
Publisher’s Note: MDPI stays neutral with regard to jurisdictional claims in published maps and institutional affiliations. |
© 2022 by the authors. Licensee MDPI, Basel, Switzerland. This article is an open access article distributed under the terms and conditions of the Creative Commons Attribution (CC BY) license (https://creativecommons.org/licenses/by/4.0/).
Share and Cite
Moisa, S.M.; Burlacu, A.; Brinza, C.; Țarcă, E.; Butnariu, L.I.; Trandafir, L.M. An Up-to-Date Narrative Review on Congenital Heart Disease Percutaneous Treatment in Children Using Contemporary Devices. Diagnostics 2022, 12, 1189. https://doi.org/10.3390/diagnostics12051189
Moisa SM, Burlacu A, Brinza C, Țarcă E, Butnariu LI, Trandafir LM. An Up-to-Date Narrative Review on Congenital Heart Disease Percutaneous Treatment in Children Using Contemporary Devices. Diagnostics. 2022; 12(5):1189. https://doi.org/10.3390/diagnostics12051189
Chicago/Turabian StyleMoisa, Stefana Maria, Alexandru Burlacu, Crischentian Brinza, Elena Țarcă, Lăcrămioara Ionela Butnariu, and Laura Mihaela Trandafir. 2022. "An Up-to-Date Narrative Review on Congenital Heart Disease Percutaneous Treatment in Children Using Contemporary Devices" Diagnostics 12, no. 5: 1189. https://doi.org/10.3390/diagnostics12051189
APA StyleMoisa, S. M., Burlacu, A., Brinza, C., Țarcă, E., Butnariu, L. I., & Trandafir, L. M. (2022). An Up-to-Date Narrative Review on Congenital Heart Disease Percutaneous Treatment in Children Using Contemporary Devices. Diagnostics, 12(5), 1189. https://doi.org/10.3390/diagnostics12051189

