Is Lung Ultrasound Helpful in COVID-19 Neonates?—A Systematic Review
Abstract
:1. Introduction
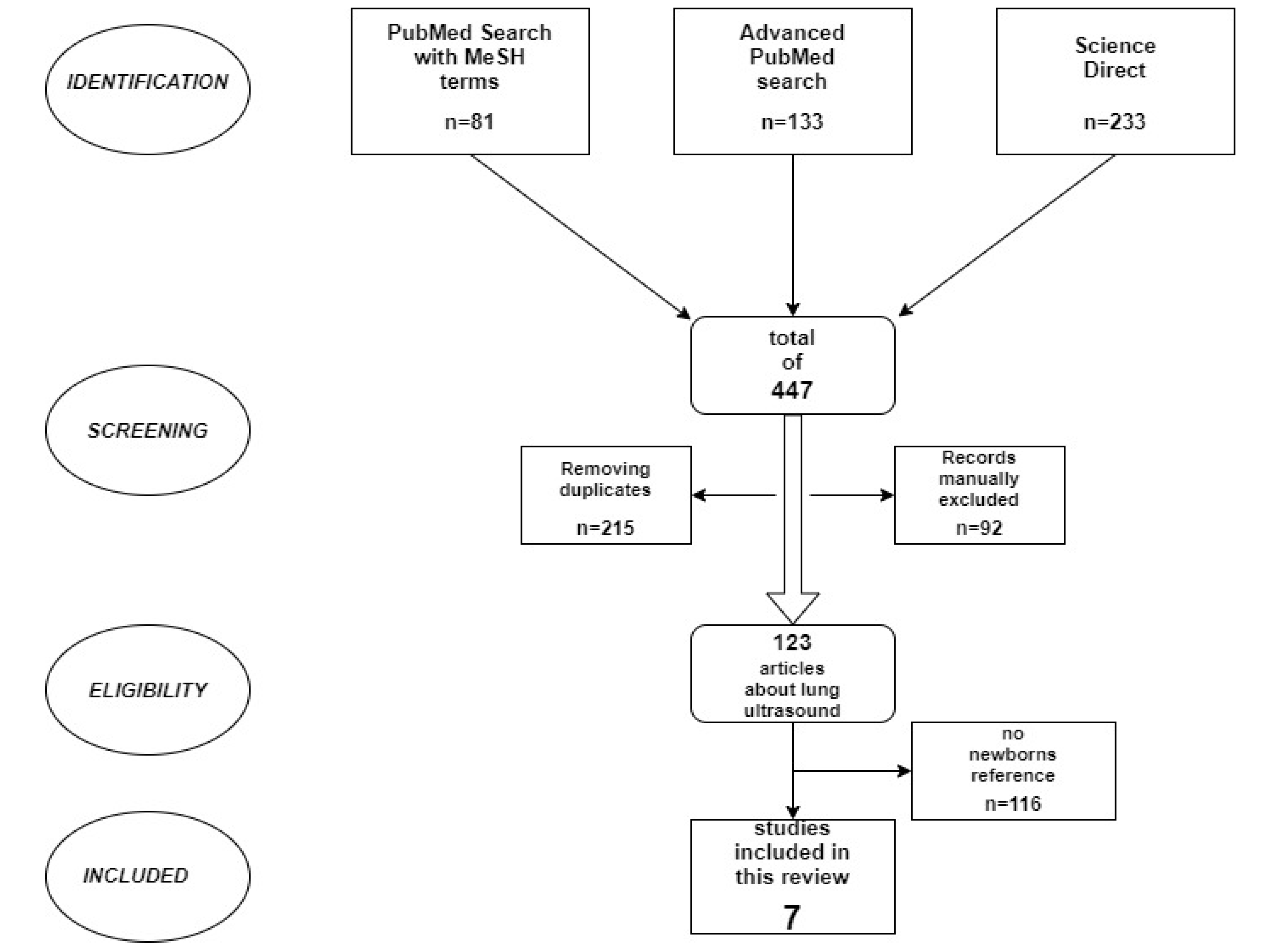
2. Materials and Methods
- -
- Pathology: COVID-19 pneumonia, SARS-CoV-2 infection;
- -
- Intervention/tool: lung ultrasound;
- -
- Age/population of interest: newborns, neonates, infants, <first 28 days of life.
- Original articles, special articles, systematic reviews, case reports, and scientific letters were considered;
- Studies involving a number of COVID-positive subjects were also included, as well as studies with only some of the participants being newborns;
- Only studies involving the lung/chest/thoracic ultrasound method were included;
- There were no exclusions regarding the language of the articles. One article written in Chinese with only the abstract in English was also included.
3. Results
3.1. LUS Artifacts
- Decrease in and disappearance of A-lines;
- Sparse B-lines;
- Confluent B-lines;
- Abnormal pleural lines;
- Subpleural consolidation (Table 2—lung ultrasound findings and prevalence of the main changes from included studies).
3.1.1. A-Lines Disappearance
3.1.2. B-Lines
3.1.3. Abnormalities of Pleural Lines
3.1.4. Consolidations
3.2. LUS Scores in Neonates with COVID-19 Pneumonia
4. Discussion
5. Conclusions
Author Contributions
Funding
Institutional Review Board Statement
Informed Consent Statement
Acknowledgments
Conflicts of Interest
References
- COVID Live Update: 255,225,785 Cases and 5,132,676 Deaths from the Coronavirus—Worldometer. Available online: https://www.worldometers.info/coronavirus/ (accessed on 17 November 2021).
- CDC COVID Data Tracker. Available online: https://covid.cdc.gov/covid-data-tracker (accessed on 3 November 2021).
- Zeng, L.; Xia, S.; Yuan, W.; Yan, K.; Xiao, F.; Shao, J.; Zhou, W. Neonatal Early-Onset Infection With SARS-CoV-2 in 33 Neonates Born to Mothers With COVID-19 in Wuhan, China. JAMA Pediatr. 2020, 174, 722. [Google Scholar] [CrossRef] [Green Version]
- Trevisanuto, D.; Cavallin, F.; Cavicchiolo, M.E.; Borellini, M.; Calgaro, S.; Baraldi, E. Coronavirus Infection in Neonates: A Systematic Review. Arch. Dis. Child.—Fetal Neonatal Ed. 2021, 106, 330–335. [Google Scholar] [CrossRef]
- Raimondi, F.; Yousef, N.; Migliaro, F.; Capasso, L.; De Luca, D. Point-of-Care Lung Ultrasound in Neonatology: Classification into Descriptive and Functional Applications. Pediatr. Res. 2018, 90, 524–531. [Google Scholar] [CrossRef] [Green Version]
- Kurepa, D.; Zaghloul, N.; Watkins, L.; Liu, J. Neonatal Lung Ultrasound Exam Guidelines. J. Perinatol. 2018, 38, 11–22. [Google Scholar] [CrossRef]
- Caroselli, C.; Blaivas, M.; Falzetti, S. Diagnostic Imaging in Newborns, Children and Adolescents Infected with Severe Acute Respiratory Syndrome Coronavirus 2 (SARS-CoV-2): Is There a Realistic Alternative to Lung High-Resolution Computed Tomography (HRCT) and Chest X-Rays? A Systematic Review of the Literature. Ultrasound Med. Biol. 2021, 47, 3034–3040. [Google Scholar] [CrossRef]
- Tana, C.; Ricci, F.; Coppola, M.G.; Mantini, C.; Lauretani, F.; Campanozzi, D.; Renda, G.; Gallina, S.; Lugará, M.; Cipollone, F.; et al. Prognostic Significance of Chest Imaging by LUS and CT in COVID-19 Inpatients: The ECOVID Multicenter Study. Respiration 2021, 1–10, in press. [Google Scholar] [CrossRef]
- Orlandi, D.; Battaglini, D.; Robba, C.; Viganò, M.; Bergamaschi, G.; Mignatti, T.; Radice, M.L.; Lapolla, A.; Turtulici, G.; Pelosi, P. Coronavirus Disease 2019 Phenotypes, Lung Ultrasound, Chest Computed Tomography and Clinical Features in Critically Ill Mechanically Ventilated Patients. Ultrasound Med. Biol. 2021, 47, 3323–3332. [Google Scholar] [CrossRef]
- Musolino, A.M.; Supino, M.C.; Buonsenso, D.; Ferro, V.; Valentini, P.; Magistrelli, A.; Lombardi, M.H.; Romani, L.; D’Argenio, P.; Campana, A.; et al. Lung Ultrasound in Children with COVID-19: Preliminary Findings. Ultrasound Med. Biol. 2020, 46, 2094–2098. [Google Scholar] [CrossRef]
- Soldati, G.; Smargiassi, A.; Inchingolo, R.; Buonsenso, D.; Perrone, T.; Briganti, D.F.; Perlini, S.; Torri, E.; Mariani, A.; Mossolani, E.E.; et al. Is There a Role for Lung Ultrasound During the COVID-19 Pandemic? J. Ultrasound Med. Off. J. Am. Inst. Ultrasound Med. 2020, 39, 1459–1462. [Google Scholar] [CrossRef] [Green Version]
- Peng, Q.-Y.; Wang, X.-T.; Zhang, L.-N.; Chinese Critical Care Ultrasound Study Group (CCUSG). Findings of Lung Ultrasonography of Novel Corona Virus Pneumonia during the 2019-2020 Epidemic. Intensive Care Med. 2020, 46, 849–850. [Google Scholar] [CrossRef] [Green Version]
- Volpicelli, G.; Lamorte, A.; Villén, T. What’s New in Lung Ultrasound during the COVID-19 Pandemic. Intensive Care Med. 2020, 46, 1445–1448. [Google Scholar] [CrossRef]
- Guitart, C.; Suárez, R.; Girona, M.; Bobillo-Perez, S.; Hernández, L.; Balaguer, M.; Cambra, F.J.; Jordan, I.; On behalf of the KIDS-Corona Study Group, Kids Corona Platform. Lung Ultrasound Findings in Pediatric Patients with COVID-19. Eur. J. Pediatr. 2021, 180, 1117–1123. [Google Scholar] [CrossRef]
- Liu, J.; Copetti, R.; Sorantin, E.; Lovrenski, J.; Rodriguez-Fanjul, J.; Kurepa, D.; Feng, X.; Cattaross, L.; Zhang, H.; Hwang, M.; et al. Protocol and Guidelines for Point-of-Care Lung Ultrasound in Diagnosing Neonatal Pulmonary Diseases Based on International Expert Consensus. J. Vis. Exp. 2019, 145, e58990. [Google Scholar] [CrossRef]
- Wu, J.; Wang, Y.; Zhao, A.; Wang, Z. Lung Ultrasound for the Diagnosis of Neonatal Respiratory Distress Syndrome: A Meta-Analysis. Ultrasound Q. 2020, 36, 102–110. [Google Scholar] [CrossRef]
- Li, W.; Fu, M.; Qian, C.; Liu, X.; Zeng, L.; Peng, X.; Hong, Y.; Zhou, H.; Yuan, L. Quantitative Assessment of COVID-19 Pneumonia in Neonates Using Lung Ultrasound Score. Pediatric Pulmonol. 2021, 56, 1419–1426. [Google Scholar] [CrossRef]
- Li, W.; Fu, M.; Qian, C.; Liu, X.; Zeng, L.; Zhou, H.; Yuan, L. Bedside Lung Ultrasound Score (LUSS) on Assessing Pneumonia in COVID-19 Neonates. Preprints 2020. [Google Scholar] [CrossRef]
- Gregorio-Hernández, R.; Escobar-Izquierdo, A.B.; Cobas-Pazos, J.; Martínez-Gimeno, A. Point-of-Care Lung Ultrasound in Three Neonates with COVID-19. Eur. J. Pediatr. 2020, 179, 1279–1285. [Google Scholar] [CrossRef]
- Matsuoka, M.W.; da Rocha, S.M.S.; Gibelli, M.A.B.C.; Nicolau, C.M.; de Carvalho, W.B.; Suzuki, L. Use of Lung Ultrasound in Neonates during the COVID-19 Pandemic. Radiol. Bras. 2020, 53, 401–404. [Google Scholar] [CrossRef]
- Pineda Caplliure, A.; Porcar Almela, M.; Navarro Albert, A.; Muñoz Vicente, E.; Mansilla Roig, B. Usefulness of Chest Ultrasound in a Neonatal Infection Due to SARS-CoV-2. An. Pediatr. Engl. Ed. 2021, 94, 412–413. [Google Scholar] [CrossRef]
- Feng, X.Y.; Tao, X.W.; Zeng, L.K.; Wang, W.Q.; Li, G. [Application of pulmonary ultrasound in the diagnosis of COVID-19 pneumonia in neonates]. Zhonghua Er Ke Za Zhi Chin. J. Pediatr. 2020, 58, 347–350. [Google Scholar] [CrossRef]
- Mongodi, S.; Bouhemad, B.; Orlando, A.; Stella, A.; Tavazzi, G.; Via, G.; Iotti, G.A.; Braschi, A.; Mojoli, F. Modified Lung Ultrasound Score for Assessing and Monitoring Pulmonary Aeration. Ultraschall Med. Stuttg. Ger. 1980 2017, 38, 530–537. [Google Scholar] [CrossRef]
- Pare, J.; Camelo, I.; Mayo, K.; Leo, M.; Dugas, J.; Nelson, K.; Baker, W.; Shareef, F.; Mitchell, P.; Schechter-Perkins, E. Point-of-Care Lung Ultrasound Is More Sensitive than Chest Radiograph for Evaluation of COVID-19. West. J. Emerg. Med. 2020, 21, 771. [Google Scholar] [CrossRef]
- Jones, B.P.; Tay, E.T.; Elikashvili, I.; Sanders, J.E.; Paul, A.Z.; Nelson, B.P.; Spina, L.A.; Tsung, J.W. Feasibility and Safety of Substituting Lung Ultrasonography for Chest Radiography When Diagnosing Pneumonia in Children. Chest 2016, 150, 131–138. [Google Scholar] [CrossRef] [Green Version]
- Volpicelli, G.; Gargani, L. Sonographic Signs and Patterns of COVID-19 Pneumonia. Ultrasound J. 2020, 12, 22. [Google Scholar] [CrossRef] [PubMed]
- Wang, J.; Loh, S.W.; Lee, J.H. Paediatric Acute Respiratory Distress Syndrome: Progress over the Past Decade. J. Emerg. Crit. Care Med. 2018, 2, 24. [Google Scholar] [CrossRef]
- Ord, H.L.; Griksaitis, M.J. Fifteen-Minute Consultation: Using Point of Care Ultrasound to Assess Children with Respiratory Failure. Arch. Dis. Child. Educ. Pract. Ed. 2019, 104, 2–10. [Google Scholar] [CrossRef] [PubMed]
- Mateos González, M.; García de Casasola Sánchez, G.; Muñoz, F.J.T.; Proud, K.; Lourdo, D.; Sander, J.-V.; Jaimes, G.E.O.; Mader, M.; Canora Lebrato, J.; Restrepo, M.I.; et al. Comparison of Lung Ultrasound versus Chest X-Ray for Detection of Pulmonary Infiltrates in COVID-19. Diagnostics 2021, 11, 373. [Google Scholar] [CrossRef] [PubMed]
- Berce, V.; Tomazin, M.; Gorenjak, M.; Berce, T.; Lovrenčič, B. The Usefulness of Lung Ultrasound for the Aetiological Diagnosis of Community-Acquired Pneumonia in Children. Sci. Rep. 2019, 9, 17957. [Google Scholar] [CrossRef]
- Hernández-Píriz, A.; Tung-Chen, Y.; Jiménez-Virumbrales, D.; Ayala-Larrañaga, I.; Barba-Martín, R.; Canora-Lebrato, J.; Zapatero-Gaviria, A.; García De Casasola-Sánchez, G. Usefulness of Lung Ultrasound in the Early Identification of Severe COVID-19: Results from a Prospective Study. Med. Ultrason. 2021, in press. [Google Scholar] [CrossRef]
- Dima, M.; Enatescu, I.; Craina, M.; Petre, I.; Iacob, E.R.; Iacob, D. First Neonates with Severe Acute Respiratory Syndrome Coronavirus 2 Infection in Romania: Three Case Reports. Medicine 2020, 99, e21284. [Google Scholar] [CrossRef]
- Athamnah, M.N.; Masade, S.; Hamdallah, H.; Banikhaled, N.; Shatnawi, W.; Elmughrabi, M.; Al Azzam, H.S.O. COVID-19 Presenting as Intussusception in Infants: A Case Report with Literature Review. J. Pediatr. Surg. Case Rep. 2021, 66, 101779. [Google Scholar] [CrossRef]
- Sharma, D.; Farahbakhsh, N. Role of Chest Ultrasound in Neonatal Lung Disease: A Review of Current Evidences. J. Matern.-Fetal Neonatal Med. 2019, 32, 310–316. [Google Scholar] [CrossRef]
- Sharma, M.; Gorstein, S.; Aldrich, M.L.; Hsu, D.T.; Choueiter, N.F. Reversible Myocardial Injury Associated With SARS-CoV-2 in an Infant. JACC Case Rep. 2020, 2, 2348–2352. [Google Scholar] [CrossRef]
- Rogobete, A.F.; Bedreag, O.H.; Popovici, S.E.; Sas, A.M.; Stan, A.T.; Stoicescu, E.R.; Sandesc, D. Detection of Myocardial Injury Using MiRNAs Expression as Genetic Biomarkers in Acute Cardiac Care. J. Cardiovasc. Emergencies 2016, 2, 169–172. [Google Scholar] [CrossRef] [Green Version]
- Mertens, L.; Seri, I.; Marek, J.; Arlettaz, R.; Barker, P.; McNamara, P.; Moon-Grady, A.J.; Coon, P.D.; Noori, S.; Simpson, J.; et al. Targeted Neonatal Echocardiography in the Neonatal Intensive Care Unit: Practice Guidelines and Recommendations for Training. Writing Group of the American Society of Echocardiography (ASE) in Collaboration with the European Association of Echocardiography (EAE) and the Association for European Pediatric Cardiologists (AEPC). J. Am. Soc. Echocardiogr. Off. Publ. Am. Soc. Echocardiogr. 2011, 24, 1057–1078. [Google Scholar] [CrossRef]
- De Boode, W.P.; Singh, Y.; Gupta, S.; Austin, T.; Bohlin, K.; Dempsey, E.; Groves, A.; Eriksen, B.H.; van Laere, D.; Molnar, Z.; et al. Recommendations for Neonatologist Performed Echocardiography in Europe: Consensus Statement Endorsed by European Society for Paediatric Research (ESPR) and European Society for Neonatology (ESN). Pediatr. Res. 2016, 80, 465–471. [Google Scholar] [CrossRef] [Green Version]
- Volpicelli, G.; Frascisco, M.F. Sonographic Detection of Radio-Occult Interstitial Lung Involvement in Measles Pneumonitis. Am. J. Emerg. Med. 2009, 27, 128.e1–128.e3. [Google Scholar] [CrossRef]
- Iovine, E.; Nenna, R.; Bloise, S.; La Regina, D.P.; Pepino, D.; Petrarca, L.; Frassanito, A.; Lubrano, R.; Midulla, F. Lung Ultrasound: Its Findings and New Applications in Neonatology and Pediatric Diseases. Diagnostics 2021, 11, 652. [Google Scholar] [CrossRef]
- Xia, W.; Shao, J.; Guo, Y.; Peng, X.; Li, Z.; Hu, D. Clinical and CT Features in Pediatric Patients with COVID-19 Infection: Different Points from Adults. Pediatr. Pulmonol. 2020, 55, 1169–1174. [Google Scholar] [CrossRef] [PubMed] [Green Version]
- Tung-Chen, Y.; Martí de Gracia, M.; Díez-Tascón, A.; Alonso-González, R.; Agudo-Fernández, S.; Parra-Gordo, M.L.; Ossaba-Vélez, S.; Rodríguez-Fuertes, P.; Llamas-Fuentes, R. Correlation between Chest Computed Tomography and Lung Ultrasonography in Patients with Coronavirus Disease 2019 (COVID-19). Ultrasound Med. Biol. 2020, 46, 2918–2926. [Google Scholar] [CrossRef]
- Jiehao, C.; Jin, X.; Daojiong, L.; Zhi, Y.; Lei, X.; Zhenghai, Q.; Yuehua, Z.; Hua, Z.; Ran, J.; Pengcheng, L.; et al. A Case Series of Children with 2019 Novel Coronavirus Infection: Clinical and Epidemiological Features. Clin. Infect. Dis. Off. Publ. Infect. Dis. Soc. Am. 2020, 71, 1547–1551. [Google Scholar] [CrossRef] [Green Version]
- Lu, X.; Zhang, L.; Du, H.; Zhang, J.; Li, Y.Y.; Qu, J.; Zhang, W.; Wang, Y.; Bao, S.; Li, Y.; et al. SARS-CoV-2 Infection in Children. N. Engl. J. Med. 2020, 382, 1663–1665. [Google Scholar] [CrossRef] [Green Version]
- Xiang, C.; Lu, J.; Zhou, J.; Guan, L.; Yang, C.; Chai, C. CT Findings in a Novel Coronavirus Disease (COVID-19) Pneumonia at Initial Presentation. BioMed Res. Int. 2020, 2020, 5436025. [Google Scholar] [CrossRef]
- Mento, F.; Perrone, T.; Macioce, V.N.; Tursi, F.; Buonsenso, D.; Torri, E.; Smargiassi, A.; Inchingolo, R.; Soldati, G.; Demi, L. On the Impact of Different Lung Ultrasound Imaging Protocols in the Evaluation of Patients Affected by Coronavirus Disease 2019: How Many Acquisitions Are Needed? J. Ultrasound Med. Off. J. Am. Inst. Ultrasound Med. 2021, 40, 2235–2238. [Google Scholar] [CrossRef] [PubMed]
- Smargiassi, A.; Soldati, G.; Torri, E.; Mento, F.; Milardi, D.; Del Giacomo, P.; De Matteis, G.; Burzo, M.L.; Larici, A.R.; Pompili, M.; et al. Lung Ultrasound for COVID-19 Patchy Pneumonia: Extended or Limited Evaluations? J. Ultrasound Med. Off. J. Am. Inst. Ultrasound Med. 2021, 40, 521–528. [Google Scholar] [CrossRef] [PubMed]
- Liang, H.-Y.; Liang, X.-W.; Chen, Z.-Y.; Tan, X.-H.; Yang, H.-H.; Liao, J.-Y.; Cai, K.; Yu, J.-S. Ultrasound in Neonatal Lung Disease. Quant. Imaging Med. Surg. 2018, 8, 535–546. [Google Scholar] [CrossRef]
- Volpicelli, G.; Caramello, V.; Cardinale, L.; Mussa, A.; Bar, F.; Frascisco, M.F. Detection of Sonographic B-Lines in Patients with Normal Lung or Radiographic Alveolar Consolidation. Med. Sci. Monit. Int. Med. J. Exp. Clin. Res. 2008, 14, CR122–CR128. [Google Scholar]
- Xing, C.; Li, Q.; Du, H.; Kang, W.; Lian, J.; Yuan, L. Lung Ultrasound Findings in Patients with COVID-19 Pneumonia. Crit. Care 2020, 24, 174. [Google Scholar] [CrossRef]
- Denina, M.; Scolfaro, C.; Silvestro, E.; Pruccoli, G.; Mignone, F.; Zoppo, M.; Ramenghi, U.; Garazzino, S. Lung Ultrasound in Children With COVID-19. Pediatrics 2020, 146, e20201157. [Google Scholar] [CrossRef] [Green Version]
- Parri, N.; Lenge, M.; Buonsenso, D. Children with COVID-19 in Pediatric Emergency Departments in Italy. N. Engl. J. Med. 2020, 383, 187–190. [Google Scholar] [CrossRef]
- Scheier, E.; Levick, N.; Peled, J.; Balla, U. Could It Be Pneumonia? Lung Ultrasound in Children with Low Clinical Suspicion for Pneumonia. Pediatr. Qual. Saf. 2020, 5, e326. [Google Scholar] [CrossRef]
- Vazquez Martínez, J.L.; Pérez-Caballero Macarrón, C.; Coca Pérez, A.; Tapia Moreno, R.; Otheo de Tejada, E. Short Report—Usefulness of Point-of-Care Ultrasound in Pediatric SARS-CoV-2 Infection. Eur. Rev. Med. Pharmacol. Sci. 2020, 24, 7801–7803. [Google Scholar] [CrossRef] [PubMed]
- Caiulo, V.A.; Gargani, L.; Caiulo, S.; Fisicaro, A.; Moramarco, F.; Latini, G.; Picano, E.; Mele, G. Lung Ultrasound Characteristics of Community-Acquired Pneumonia in Hospitalized Children. Pediatr. Pulmonol. 2013, 48, 280–287. [Google Scholar] [CrossRef]
- Liu, J.; Liu, F.; Liu, Y.; Wang, H.-W.; Feng, Z.-C. Lung Ultrasonography for the Diagnosis of Severe Neonatal Pneumonia. Chest 2014, 146, 383–388. [Google Scholar] [CrossRef]
- Lichtenstein, D.A.; Mauriat, P. Lung Ultrasound in the Critically Ill Neonate. Curr. Pediatr. Rev. 2012, 8, 217–223. [Google Scholar] [CrossRef] [PubMed]
- Chong, W.H.; Saha, B.K.; Conuel, E.; Chopra, A. The Incidence of Pleural Effusion in COVID-19 Pneumonia: State-of-the-Art Review. Heart Lung 2021, 50, 481–490. [Google Scholar] [CrossRef]
- Hall, E.J. Lessons We Have Learned from Our Children: Cancer Risks from Diagnostic Radiology. Pediatr. Radiol. 2002, 32, 700–706. [Google Scholar] [CrossRef] [PubMed]
- Liu, J.; Cao, H.-Y.; Wang, X.-L.; Xiao, L.-J. The Significance and the Necessity of Routinely Performing Lung Ultrasound in the Neonatal Intensive Care Units. J. Matern.-Fetal Neonatal Med. 2016, 29, 4025–4030. [Google Scholar] [CrossRef]
- Chen, S.-W.; Fu, W.; Liu, J.; Wang, Y. Routine Application of Lung Ultrasonography in the Neonatal Intensive Care Unit. Medicine 2017, 96, e5826. [Google Scholar] [CrossRef]
- Cogliati, C.; Bosch, F.; Tung-Chen, Y.; Smallwood, N.; Torres-Macho, J. Lung Ultrasound in COVID-19: Insights from the Frontline and Research Experiences. Eur. J. Intern. Med. 2021, 90, 19–24. [Google Scholar] [CrossRef]
- Torres-Macho, J.; Sánchez-Fernández, M.; Arnanz-González, I.; Tung-Chen, Y.; Franco-Moreno, A.I.; Duffort-Falcó, M.; Beltrán-Romero, L.; Rodríguez-Suaréz, S.; Bernabeu-Wittel, M.; Urbano, E.; et al. Prediction Accuracy of Serial Lung Ultrasound in COVID-19 Hospitalized Patients (Pred-Echovid Study). J. Clin. Med. 2021, 10, 4818. [Google Scholar] [CrossRef]
- Hernández-Píriz, A.; Tung-Chen, Y.; Jiménez-Virumbrales, D.; Ayala-Larrañaga, I.; Barba-Martín, R.; Canora-Lebrato, J.; Zapatero-Gaviria, A.; Casasola-Sánchez, G.G.D. Importance of Lung Ultrasound Follow-Up in Patients Who Had Recovered from Coronavirus Disease 2019: Results from a Prospective Study. J. Clin. Med. 2021, 10, 3196. [Google Scholar] [CrossRef]
- Haji-Hassan, M.; Lenghel, L.M.; Bolboacă, S.D. Hand-Held Ultrasound of the Lung: A Systematic Review. Diagnostics 2021, 11, 1381. [Google Scholar] [CrossRef]

| No. | Title | Authors | City and Country | Year of Publication | Type | No. of Cases | Observations |
|---|---|---|---|---|---|---|---|
| 1 | Quantitative assessment of COVID-19 pneumonia in neonates using lung ultrasound score [17] | Wei Li et al. | Wuhan China | 2021 | original article | 11 | |
| 2 | Bedside lung ultrasound score (LUSS) on assessing pneumonia in COVID-19 neonates [18] | Wei Li et al. | Wuhan China | 2020 | original article | 11 | |
| 3 | Point-of-care lung ultrasound in three neonates with COVID-19 [19] | R. Gregorio- Hernández et al. | Toledo Spain | 2020 | original article | 3 | |
| 4 | Use of lung ultrasound in neonates during the COVID-19 pandemic [20] | Marcia Wang Matsuoka et al. | Sao Paulo Brazil | 2020 | special article/original article | 27 | positive and negative COVID neonates |
| 5 | Usefulness of chest ultrasound in a neonatal infection due to SARS-CoV-2 [21] | Pineda Caplliure A et al. | Valencia Spain | 2021 | scientific letter | 1 | |
| 6 | Application of pulmonary ultrasound in the diagnosis of COVID-19 pneumonia in neonates [22] | X Y Feng et al. | Wuhan China | 2020 | original article | 5 | abstract in English, article in Chinese |
| 7 | Diagnostic Imaging in Newborns, Children and Adolescents Infected with Severe Acute Respiratory Syndrome Coronavirus 2 (SARS-CoV-2): Is There a Realistic Alternative to Lung High-Resolution Computed Tomography (HRCT) and Chest X-Rays? A Systematic Review of the Literature [7] | Costantino Caroselli et al. | 2021 | review | 44 | newborns, children and adolescents |
| No. | Title | No. of Cases | Decreasing/Disappearing A-Lines (Total) | Sparse B-Lines | Confluent B-Lines | Abnormal Pleural Lines | Subpleural Consolidation | Predominant Lesions | Myocardial Injury | Observation |
|---|---|---|---|---|---|---|---|---|---|---|
| 1 | Quantitative assessment of COVID-19 pneumonia in neonates using lung ultrasound score [17] | 11 | 83/132 regions 62.8% | 73/132 regions 55.3% | 10/132 regions 7.6% | 29/132 regions 21.9% | 2/132 regions 1.5% | bilateral inferior and posterior | The majority of patients | 12 regions for neonate’s chest areas |
| 2 | Bedside lung ultrasound score (LUSS) on assessing pneumonia in COVID-19 neonates [18] | 11 | 52 decreased 31 disappear 83/132 regions 62.8% | 73/132 regions 55.3% | 10/132 regions 7.6% | 29/132 regions 21.9% | 5/132 regions 3.8% | bilateral lower lobes and right middle lobe | - | 12 regions for neonate’s chest areas |
| 3 | Point-of-care lung ultrasound in three neonates with COVID-19 [19] | 3 | 12/18 regions 66.6% | 12/18 regions 66.6% | 12/18 regions 66.6% | 8/18 regions 44.4% | 12/18 regions 66.6% | bilateral posterior areas | - | 6 regions for neonate’s chest areas |
| 4 | Use of lung ultrasound in neonates during the COVID-19 pandemic [20] | 27 | Present | Present | Present | Present | Present | posterior lung fields | - | positive and negative COVID newborns |
| 5 | Usefulness of chest ultrasound in a neonatal infection due to SARS-CoV-2 [21] | 1 | Present | Present | Present | Present | Present | bilateral posterior areas | - | - |
| 6 | Application of pulmonary ultrasound in the diagnosis of COVID-19 pneumonia in neonates [22] | 5 | 5/5 100% | 5/5 100% | 5/5 100% | 5/5 100% | 1/5 20% | - | - | - |
| 7 | Diagnostic Imaging in Newborns, Children and Adolescents Infected with Severe Acute Respiratory Syndrome Coronavirus 2 (SARS-CoV-2): Is There a Realistic Alternative to Lung High-Resolution Computed Tomography (HRCT) and Chest X-Rays? A Systematic Review of the Literature [7] | 44 | Present | 50% | 25% | 34.09% | 43.18% | posterior lower lung fields | - | review with newborns, children and adolescents |
Publisher’s Note: MDPI stays neutral with regard to jurisdictional claims in published maps and institutional affiliations. |
© 2021 by the authors. Licensee MDPI, Basel, Switzerland. This article is an open access article distributed under the terms and conditions of the Creative Commons Attribution (CC BY) license (https://creativecommons.org/licenses/by/4.0/).
Share and Cite
Stoicescu, E.R.; Ciuca, I.M.; Iacob, R.; Iacob, E.R.; Marc, M.S.; Birsasteanu, F.; Manolescu, D.L.; Iacob, D. Is Lung Ultrasound Helpful in COVID-19 Neonates?—A Systematic Review. Diagnostics 2021, 11, 2296. https://doi.org/10.3390/diagnostics11122296
Stoicescu ER, Ciuca IM, Iacob R, Iacob ER, Marc MS, Birsasteanu F, Manolescu DL, Iacob D. Is Lung Ultrasound Helpful in COVID-19 Neonates?—A Systematic Review. Diagnostics. 2021; 11(12):2296. https://doi.org/10.3390/diagnostics11122296
Chicago/Turabian StyleStoicescu, Emil Robert, Ioana Mihaiela Ciuca, Roxana Iacob, Emil Radu Iacob, Monica Steluta Marc, Florica Birsasteanu, Diana Luminita Manolescu, and Daniela Iacob. 2021. "Is Lung Ultrasound Helpful in COVID-19 Neonates?—A Systematic Review" Diagnostics 11, no. 12: 2296. https://doi.org/10.3390/diagnostics11122296
APA StyleStoicescu, E. R., Ciuca, I. M., Iacob, R., Iacob, E. R., Marc, M. S., Birsasteanu, F., Manolescu, D. L., & Iacob, D. (2021). Is Lung Ultrasound Helpful in COVID-19 Neonates?—A Systematic Review. Diagnostics, 11(12), 2296. https://doi.org/10.3390/diagnostics11122296

