Compensating Positron Range Effects of Ga-68 in Preclinical PET Imaging by Using Convolutional Neural Network: A Monte Carlo Simulation Study
Abstract
:1. Introduction
2. Materials and Methods
2.1. Monte Carlo Simulation Toolkit
2.2. Preclinical PET System
2.3. Phantom Design
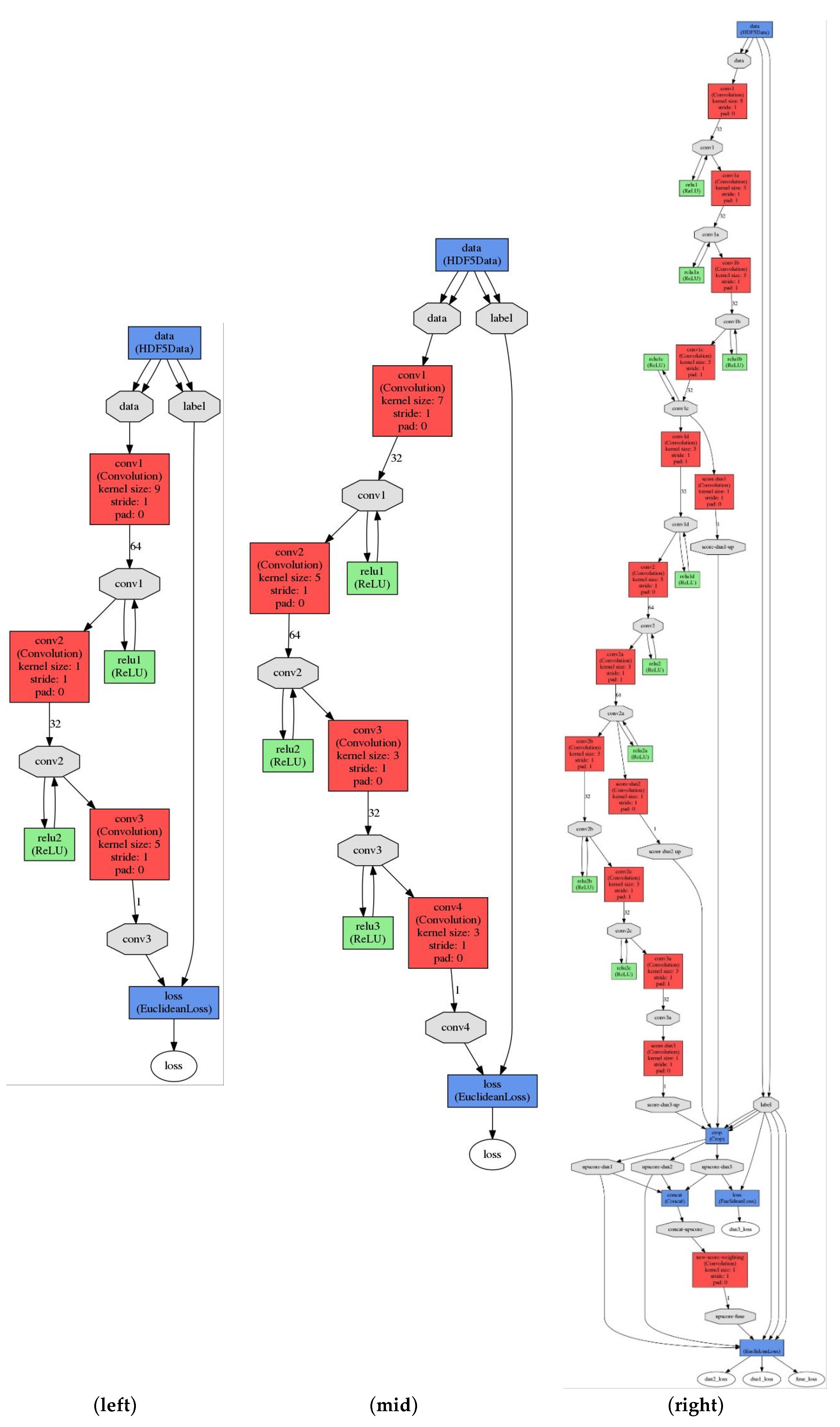
2.4. CNN Models for Positron Range Correction
2.5. Quantitative Analysis
3. Results
4. Discussion
5. Conclusions
Funding
Conflicts of Interest
References
- Herfert, K.; Mannheim, J.G.; Kuebler, L.; Marciano, S.; Amend, M.; Parl, C.; Napieczynska, H.; Maier, F.M.; Vega, S.C.; Pichler, B.J. Quantitative Rodent Brain Receptor Imaging. Mol. Imaging Biol. 2020, 22, 223–244. [Google Scholar] [CrossRef] [PubMed] [Green Version]
- Wierstra, P.; Sandker, G.; Aarntzen, E.; Gotthardt, M.; Adema, G.; Bussink, J.; Raavé, R.; Heskamp, S. Tracers for non-invasive radionuclide imaging of immune checkpoint expression in cancer. EJNMMI Radiopharm. Chem. 2019, 4, 29. [Google Scholar] [CrossRef] [PubMed] [Green Version]
- Walter, M.A.; Hildebrandt, I.J.; Hacke, K.; Kesner, A.L.; Kelly, O.; Lawson, G.W.; Phelps, M.E.; Czernin, J.; Weber, W.A.; Schiestl, R.H. Small-animal PET/CT for monitoring the development and response to chemotherapy of thymic lymphoma in Trp53−/− mice. J. Nucl. Med. Off. Publ. Soc. Nucl. Med. 2010, 51, 1285–1292. [Google Scholar] [CrossRef] [PubMed]
- Moses, W.W. Fundamental Limits of Spatial Resolution in PET. Nucl. Instrum. Methods Phys. Res. Sect. A 2011, 648, S236–S240. [Google Scholar] [CrossRef] [PubMed] [Green Version]
- Kuntner, C.; Stout, D. Quantitative preclinical PET imaging: Opportunities and challenges. Front. Phys. 2014, 2, 12. [Google Scholar] [CrossRef] [Green Version]
- Payolla, F.; Massabni, A.; Orvig, C. Radiopharmaceuticals for diagnosis in nuclear medicine: A short review. Eclética Química J. 2019, 44, 11–19. [Google Scholar] [CrossRef]
- Baum, R.P.; Kulkarni, H.R. THERANOSTICS: From Molecular Imaging Using Ga-68 Labeled Tracers and PET/CT to Personalized Radionuclide Therapy—The Bad Berka Experience. Theranostics 2012, 2, 437–447. [Google Scholar] [CrossRef] [PubMed] [Green Version]
- Emmett, L.; Willowson, K.; Violet, J.; Shin, J.; Blanksby, A.; Lee, J. Lutetium (177) PSMA radionuclide therapy for men with prostate cancer: A review of the current literature and discussion of practical aspects of therapy. J. Med. Radiat. Sci. 2017, 64, 52–60. [Google Scholar] [CrossRef]
- St. James, S.; Bednarz, B.; Benedict, S.; Buchsbaum, J.C.; Dewaraja, Y.; Frey, E.; Hobbs, R.; Grudzinski, J.; Roncali, E.; Sgouros, G.; et al. Current Status of Radiopharmaceutical Therapy. Int. J. Radiat. Oncol. Biol. Phys. 2021, 109, 891–901. [Google Scholar] [CrossRef]
- Malcolm, J.; Falzone, N.; Lee, B.Q.; Vallis, K.A. Targeted Radionuclide Therapy: New Advances for Improvement of Patient Management and Response. Cancers 2019, 11, 268. [Google Scholar] [CrossRef] [PubMed] [Green Version]
- Lassmann, M.; Eberlein, U. The Relevance of Dosimetry in Precision Medicine. J. Nucl. Med. Off. Publ. Soc. Nucl. Med. 2018, 59, 1494–1499. [Google Scholar] [CrossRef] [PubMed] [Green Version]
- Conti, M.; Eriksson, L. Physics of pure and non-pure positron emitters for PET: A review and a discussion. EJNMMI Phys. 2016, 3, 8. [Google Scholar] [CrossRef] [PubMed] [Green Version]
- Arabi, H.; AkhavanAllaf, A.; Sanaat, A.; Shiri, I.; Zaidi, H. The promise of artificial intelligence and deep learning in PET and SPECT imaging. Phys. Med. 2021, 83, 122–137. [Google Scholar] [CrossRef] [PubMed]
- Jan, S.; Santin, G.; Strul, D.; Staelens, S.; Assié, K.; Autret, D.; Avner, S.; Barbier, R.; Bardiès, M.; Bloomfield, P.M.; et al. GATE: A simulation toolkit for PET and SPECT. Phys. Med. Biol. 2004, 49, 4543–4561. [Google Scholar] [CrossRef] [PubMed]
- Dong, C.; Loy, C.C.; He, K.; Tang, X. Image Super-Resolution Using Deep Convolutional Networks. IEEE Trans. Pattern Anal. Mach. Intell. 2016, 38, 295–307. [Google Scholar] [CrossRef] [PubMed] [Green Version]
- Nie, D.; Cao, X.; Gao, Y.; Wang, L.; Shen, D. Estimating CT Image from MRI Data Using 3D Fully Convolutional Networks. In Proceedings of the Deep Learning and Data Labeling for Medical Applications: First International Workshop, LABELS 2016, and Second International Workshop, DLMIA 2016, Held in Conjunction with MICCAI 2016, Athens, Greece, 21 October 2016; pp. 170–178. [Google Scholar] [CrossRef] [Green Version]
- Lee, C.-Y.; Xie, S.; Gallagher, P.; Zhang, Z.; Tu, Z. Deeply-Supervised Nets. arXiv 2014, arXiv:1409.5185. [Google Scholar]
- Glorot, X.; Bengio, Y. Understanding the difficulty of training deep feedforward neural networks. In Proceedings of the Thirteenth International Conference on Artificial Intelligence and Statistics, Sardinia, Italy, 13–15 May 2010; pp. 249–256. [Google Scholar]
- Jia, Y.; Shelhamer, E.; Donahue, J.; Karayev, S.; Long, J.; Girshick, R.; Guadarrama, S.; Darrell, T. Caffe: Convolutional Architecture for Fast Feature Embedding. In Proceedings of the 2014 ACM Conference on Multimedia, New York, NY, USA, 3–7 November 2014. [Google Scholar] [CrossRef]
- Rogasch, J.M.M.; Hofheinz, F.; Lougovski, A.; Furth, C.; Ruf, J.; Großer, O.S.; Mohnike, K.; Hass, P.; Walke, M.; Amthauer, H.; et al. The influence of different signal-to-background ratios on spatial resolution and F18-FDG-PET quantification using point spread function and time-of-flight reconstruction. EJNMMI Phys. 2014, 1, 12. [Google Scholar] [CrossRef] [Green Version]
- Derenzo, S.E. Mathematical Removal of Positron Range Blurring in High Resolution Tomography. IEEE Trans. Nucl. Sci. 1986, 33, 565–569. [Google Scholar] [CrossRef] [Green Version]
- Herraiz, J.L.; Bembibre, A.; López-Montes, A. Deep-Learning Based Positron Range Correction of PET Images. Appl. Sci. 2021, 11, 266. [Google Scholar] [CrossRef]
- Song, T.A.; Chowdhury, S.R.; Yang, F.; Dutta, J. Super-Resolution PET Imaging Using Convolutional Neural Networks. IEEE Trans. Comput. Imaging 2020, 6, 518–528. [Google Scholar] [CrossRef] [PubMed] [Green Version]
- Kim, J.; Lee, J.K.; Lee, K.M. Accurate Image Super-Resolution Using Very Deep Convolutional Networks. In Proceedings of the 2016 IEEE Conference on Computer Vision and Pattern Recognition (CVPR), Las Vegas, NV, USA, 27–30 June 2016; pp. 1646–1654. [Google Scholar]
- Ronneberger, O.; Fischer, P.; Brox, T. U-Net: Convolutional Networks for Biomedical Image Segmentation. arXiv 2015, arXiv:1505.04597. [Google Scholar]
- Raff, U.; Spitzer, V.M.; Hendee, W.R. Practicality of NEMA performance specification measurements for user-based acceptance testing and routine quality assurance. J. Nucl. Med. Off. Publ. Soc. Nucl. Med. 1984, 25, 679–687. [Google Scholar]
- Teuho, J.; Riehakainen, L.; Honkaniemi, A.; Moisio, O.; Han, C.; Tirri, M.; Liu, S.; Grönroos, T.J.; Liu, J.; Wan, L.; et al. Evaluation of image quality with four positron emitters and three preclinical PET/CT systems. EJNMMI Res. 2020, 10, 155. [Google Scholar] [CrossRef] [PubMed]








Publisher’s Note: MDPI stays neutral with regard to jurisdictional claims in published maps and institutional affiliations. |
© 2021 by the author. Licensee MDPI, Basel, Switzerland. This article is an open access article distributed under the terms and conditions of the Creative Commons Attribution (CC BY) license (https://creativecommons.org/licenses/by/4.0/).
Share and Cite
Yang, C.-C. Compensating Positron Range Effects of Ga-68 in Preclinical PET Imaging by Using Convolutional Neural Network: A Monte Carlo Simulation Study. Diagnostics 2021, 11, 2275. https://doi.org/10.3390/diagnostics11122275
Yang C-C. Compensating Positron Range Effects of Ga-68 in Preclinical PET Imaging by Using Convolutional Neural Network: A Monte Carlo Simulation Study. Diagnostics. 2021; 11(12):2275. https://doi.org/10.3390/diagnostics11122275
Chicago/Turabian StyleYang, Ching-Ching. 2021. "Compensating Positron Range Effects of Ga-68 in Preclinical PET Imaging by Using Convolutional Neural Network: A Monte Carlo Simulation Study" Diagnostics 11, no. 12: 2275. https://doi.org/10.3390/diagnostics11122275
APA StyleYang, C.-C. (2021). Compensating Positron Range Effects of Ga-68 in Preclinical PET Imaging by Using Convolutional Neural Network: A Monte Carlo Simulation Study. Diagnostics, 11(12), 2275. https://doi.org/10.3390/diagnostics11122275

