MMP-7 Serum and Tissue Levels Are Associated with Poor Survival in Platinum-Treated Bladder Cancer Patients
Abstract
1. Introduction
2. Materials and Methods
2.1. Patients
2.2. MMP-7 Immunohistochemistry (IHC)
2.3. MMP-7 ELISA
2.4. Cell Culture
2.5. Gene Expression Analysis
2.6. Stable Overexpression of MMP-7 and Analysis of Cisplatin Sensitivity
2.7. In Silico Analysis of MMP-7 Gene Expression in the TCGA Dataset
2.8. Statistical Analysis
3. Results
3.1. Correlation of MMP-7 Levels with Clinicopathological Parameters
3.2. Correlation of MMP-7 Levels and Survival
3.3. Changes of MMP-7 Serum Levels during Platinum-Based Chemotherapy
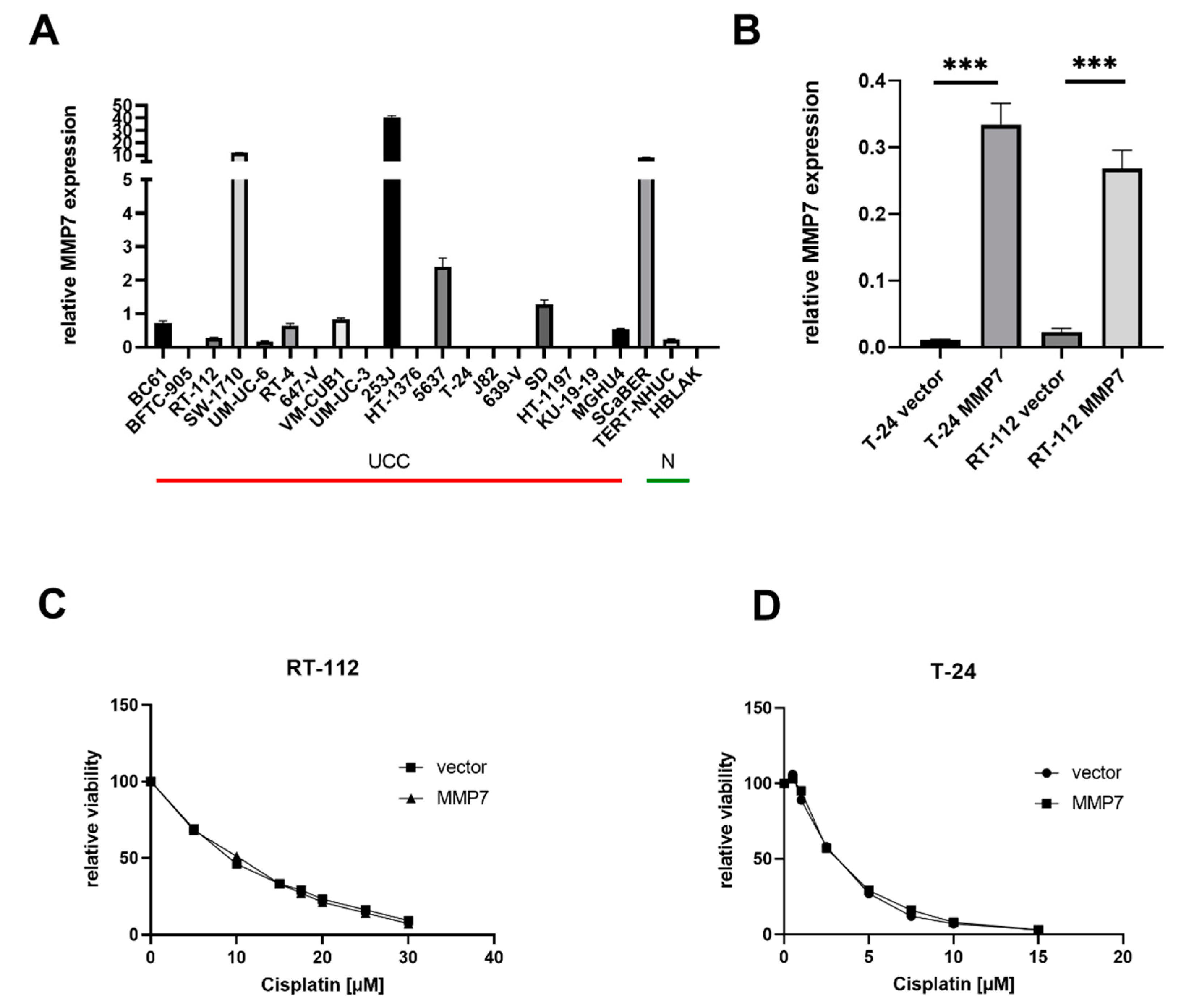
3.4. Functional Analyses of MMP-7 in BC Cell Lines
3.5. In Silico Analysis of MMP-7 Gene Expression in the TCGA II Cohort
4. Discussion
5. Conclusions
Supplementary Materials
Author Contributions
Funding
Institutional Review Board Statement
Informed Consent Statement
Data Availability Statement
Acknowledgments
Conflicts of Interest
Abbreviations
| BC | bladder cancer |
| CI | confidence interval |
| ECM | extracellular matrix |
| ECOG PS | Eastern Co-Operative Oncology Group performance status |
| EMT | epithelial-to-mesenchymal transition |
| FFPE | formalin-fixed and paraffin-embedded |
| FGFR | fibroblast growth factor receptors |
| GC | gemcitabine + cisplatin |
| HNSCC | head and neck squamous cell carcinoma |
| HR | hazard ratio |
| IHC | immunohistochemistry |
| MIBC | muscle-invasive bladder cancer |
| MMP-7 | matrix metalloproteinase-7 |
| MVAC | methotrexate + vinblastine plus + doxorubicin + cisplatin |
| OS | overall survival |
| PFS | progression-free survival |
| UCCs | urothelial carcinoma cells |
References
- Bray, F.; Ferlay, J.; Soerjomataram, I.; Siegel, R.L.; Torre, L.A.; Jemal, A. Global Cancer Statistics 2018: GLOBOCAN Estimates of Incidence and Mortality Worldwide for 36 Cancers in 185 Countries. CA Cancer J. Clin. 2018, 68, 394–424. [Google Scholar] [PubMed]
- Meeks, J.J.; Bellmunt, J.; Bochner, B.H.; Clarke, N.W.; Daneshmand, S.; Galsky, M.D.; Hahn, N.M.; Lerner, S.P.; Mason, M.; Powles, T.; et al. A Systematic Review of Neoadjuvant and Adjuvant Chemotherapy for Muscle-invasive Bladder Cancer. Eur. Urol. 2012, 62, 523–533. [Google Scholar] [PubMed]
- Rosenberg, J.E.; Hoffman-Censits, J.; Powles, T.; van der Heijden, M.S.; Balar, A.V.; Necchi, A.; Dawson, N.; O’Donnell, P.H.; Balmanoukian, A.; Loriot, Y.; et al. Atezolizumab in patients with locally advanced and metastatic urothelial carcinoma who have progressed following treatment with platinum-based chemotherapy: A single arm, phase 2 trial Jonathan. Lancet 2016, 387, 1909–1920. [Google Scholar] [PubMed]
- Bellmunt, J.; De Wit, R.; Vaughn, D.J.; Fradet, Y.; Lee, J.-L.; Fong, L.; Vogelzang, N.J.; Climent, L.A.; Petrylak, D.P.; Choueiri, T.K.; et al. Pembrolizumab as second-line therapy for advanced urothelial carcinoma. N. Engl. J. Med. 2017, 376, 1015–1026. [Google Scholar] [PubMed]
- Ning, Y.; Suzman, D.; Maher, V.E.; Zhang, L.; Tang, S.; Ricks, T.; Palmby, T.; Fu, W.; Liu, Q.; Goldberg, K.B.; et al. FDA Approval Summary: Atezolizumab for the Treatment of Patients with Progressive Advanced Urothelial Carcinoma after Platinum-Containing Chemotherapy. Oncologist 2017, 22, 743–749. [Google Scholar]
- Loriot, Y.; Necchi, A.; Park, S.H.; Garcia-Donas, J.; Huddart, R.; Burgess, E.; Fleming, M.; Rezazadeh, A.; Mellado, B.; Varlamov, S.; et al. Erdafitinib in Locally Advanced or Metastatic Urothelial Carcinoma. N. Engl. J. Med. 2019, 381, 338–348. [Google Scholar]
- Szarvas, T.; Oláh, C.; Riesz, P.; Géczi, L.; Nyirády, P. Molecular subtype classification of urothelial bladder cancer and its clinical relevance. Orv. Hetil. 2019, 160, 1647–1654. [Google Scholar]
- Seiler, R.; Al Deen Ashab, H.; Erho, N.; van Rhijn, B.W.G.; Winters, B.; Douglas, J.; Van Kessel, K.E.; van de Putte, E.E.F.; Sommerlad, M.; Wang, N.Q.; et al. Impact of Molecular Subtypes in Muscle-invasive Bladder Cancer on Predicting Response and Survival after Neoadjuvant Chemotherapy. Eur. Urol. 2017, 72, 544–554. [Google Scholar]
- Taber, A.; Christensen, E.; Lamy, P.; Nordentoft, I.; Prip, F.; Lindskrog, S.V.; Birkenkamp-Demtröder, K.; Okholm, T.L.H.; Knudsen, M.; Pedersen, J.S.; et al. Molecular correlates of cisplatin-based chemotherapy response in muscle invasive bladder cancer by integrated multi-omics analysis. Nat. Commun. 2020, 11, 4858. [Google Scholar]
- Ansell, A.; Jerhammar, F.; Ceder, R.; Grafström, R.; Grénman, R.; Roberg, K. Matrix metalloproteinase-7 and -13 expression associate to cisplatin resistance in head and neck cancer cell lines. Oral Oncol. 2009, 45, 866–871. [Google Scholar]
- Liu, H.; Zhang, T.-T.; Li, X.; Huang, J.; Wu, B.; Huang, X.; Zhou, Y.; Zhu, J.; Hou, J. Predictive value of MMP-7 expression for response to chemotherapy and survival in patients with non-small cell lung cancer. Cancer Sci. 2008, 99, 2185–2192. [Google Scholar] [PubMed]
- Almendro, V.; Ametller, E.; García-Recio, S.; Collazo, O.; Casas, I.; Augé, J.M.; Maurel, J.; Gascón, P. The role of MMP7 and its cross-talk with the FAS/FASL system during the acquisition of chemoresistance to oxaliplatin. PLoS ONE 2009, 4, e4728. [Google Scholar]
- Liu, H.; Zhang, T.; Wu, B.; Huang, J.; Zhou, Y.; Zhu, J. Chronic exposure to exogenous matrilysin induces chemoresistance and enhances Bcl-2 expression in A549 lung adenocarcinoma cells. Mol. Biol. Rep. 2009, 36, 2099–2109. [Google Scholar] [PubMed]
- Vargo-Gogola, T.; Fingleton, B.; Crawford, H.C.; Matrisian, L.M. Matrilysin (Matrix Metalloproteinase-7) Selects for Apoptosis-resistant Mammary cells in vivo. Cancer Res. 2002, 62, 5559–5563. [Google Scholar] [PubMed]
- Mitsiades, N.; Yu, W.H.; Poulaki, V.; Tsokos, M.; Stamenkovic, I. Matrix metalloproteinase-7-mediated cleavage of Fas ligand protects tumor cells from chemotherapeutic drug cytotoxicity. Cancer Res. 2001, 61, 577–581. [Google Scholar] [PubMed]
- Fingleton, B.; Vargo-Gogola, T.; Crawford, H.C.; Matrisian, L.M. Matrilysin [MMP-7] expression selects for cells with reduced sensitivity to apoptosis. Neoplasia 2001, 3, 459–468. [Google Scholar]
- Szarvas, T.; Becker, M.; Dorp, F.V.; Gethmann, C.; Tötsch, M.; Bánkfalvi, Á.; Schmid, K.W.; Romics, I.; Rübben, H.; Ergün, S. Matrix metalloproteinase-7 as a marker of metastasis and predictor of poor survival in bladder cancer. Cancer Sci. 2010, 101, 1300–1308. [Google Scholar]
- Hoffmann, M.J.; Koutsogiannouli, E.; Skowron, M.A.; Pinkerneil, M.; Niegisch, G.; Brandt, A.; Stepanow, S.; Rieder, H.; Schulz, W.A. The New Immortalized Uroepithelial Cell Line HBLAK Contains Defined Genetic Aberrations Typical of Early Stage Urothelial Tumors. Bladder Cancer 2016, 2, 449–463. [Google Scholar]
- Chapman, E.; Hurst, C.D.; Pitt, E.; Chambers, P.; Aveyard, J.S.; A Knowles, M. Expression of hTERT immortalises normal human urothelial cells without inactivation of the p16/Rb pathway. Oncogene 2006, 25, 5037–5045. [Google Scholar]
- Robertson, A.G.; Kim, J.; Al-ahmadie, H.; Bellmunt, J.; Guo, G.; Cherniack, A.D.; Hinoue, T.; Laird, P.W.; Hoadley, K.A.; Akbani, R. Comprehensive Molecular Characterization of Muscle-Invasive Bladder Cancer Article Comprehensive Molecular Characterization of Muscle-Invasive Bladder Cancer. Cell 2017, 171, 540–556.e52. [Google Scholar]
- Yoshihara, K.; Shahmoradgoli, M.; Martínez, E.; Vegesna, R.; Kim, H.; Torres-Garcia, W.; Treviño, V.; Shen, H.; Laird, P.W.; Levine, D.A.; et al. Inferring tumour purity and stromal and immune cell admixture from expression data. Nat Commun. 2013, 4, 2612. [Google Scholar] [CrossRef] [PubMed]
- Skowron, M.A.; Melnikova, M.; Van Roermund, J.G.H.; Romano, A.; Albers, P.; Thomale, J.; Schulz, W.A.; Niegisch, G.; Hoffmann, M.J. Multifaceted Mechanisms of Cisplatin Resistance in Long-Term Treated Urothelial Carcinoma Cell Lines. Int. J. Mol. Sci. 2018, 19, 590. [Google Scholar] [CrossRef] [PubMed]
- Szarvas, T.; Sevcenco, S.; Módos, O.; Keresztes, D.; Nyirady, P.; Csizmarik, A.; Ristl, R.; Puhr, M.; Hoffmann, M.J.; Niedworok, C.; et al. Matrix metalloproteinase 7, soluble Fas and Fas ligand serum levels for predicting docetaxel resistance and survival in castration-resistant prostate cancer. BJU Int. 2018, 122, 695–704. [Google Scholar] [CrossRef] [PubMed]
- Szarvas, T.; Csizmarik, A.; Váradi, M.; Fazekas, T.; Hüttl, A.; Nyirády, P.; Hadaschik, B.; Grünwald, V.; Tschirdewahn, S.; Shariat, S.; et al. The prognostic value of serum MMP-7 levels in prostate cancer patients who received docetaxel, abiraterone, or enzalutamide therapy. Urol. Oncol. Semin. Orig. Investig. 2020. [Google Scholar] [CrossRef]
- Huang, Y.; Yu, H.; Lei, H.; Xie, C.; Zhong, Y. Matrix metalloproteinase 7 is a useful marker for 5-fluorouracil-based adjuvant chemotherapy in stage II and stage III colorectal cancer patients. Med Oncol. 2014, 31, 1–8. [Google Scholar] [CrossRef]
- Szarvas, T.; Dorp, F.V.; Ergün, S.; Rübben, H. Matrix metalloproteinases and their clinical relevance in urinary bladder cancer. Nat. Rev. Urol. 2011, 8, 241–254. [Google Scholar] [CrossRef]
- Bolenz, C.; Knauf, D.; John, A.; Erben, P.; Steidler, A.; Schneider, S.W.; Günes, C.; Gorzelanny, C. Decreased Invasion of Urothelial Carcinoma of the Bladder by Inhibition of Matrix-Metalloproteinase 7. Bladder Cancer 2018, 4, 67–75. [Google Scholar] [CrossRef]
- Als, A.B.; Dyrskjøt, L.; Von Der Maase, H.; Koed, K.; Mansilla, F.; Toldbod, H.E.; Jensen, J.L.; Ulhøi, B.P.; Sengeløv, L.; Jensen, K.M.E.; et al. Emmprin and survivin predict response and survival following cisplatin-containing chemotherapy in patients with advanced bladder cancer. Clin. Cancer Res. 2007, 13, 4407–4414. [Google Scholar] [CrossRef]
- Bellmunt, J.; Paz-Ares, L.; Cuello, M.; Cecere, F.; Albiol, S.; Guillem, V.; Gallardo, E.; Carles, J.; Mendez, P.; De La Cruz, J.; et al. Gene expression of ERCC1 as a novel prognostic marker in advanced bladder cancer patients receiving cisplatin-based chemotherapy. Ann. Oncol. 2007, 18, 522–528. [Google Scholar] [CrossRef]
- Nordentoft, I.; Dyrskjøt, L.; Bødker, J.S.; Wild, P.J.; Hartmann, A.; Bertz, S.; Lehmann, J.; Ørntoft, T.F.; Birkenkamp-Demtroder, K. Increased expression of transcription factor TFAP2α correlates with chemosensitivity in advanced bladder cancer. BMC Cancer 2011, 11, 135. [Google Scholar] [CrossRef]
- Krafft, U.; Tschirdewahn, S.; Hess, J.; Harke, N.N.; Hadaschik, B.; Olah, C.; Krege, S.; Nyirády, P.; Szendröi, A.; Szücs, M.; et al. Validation of survivin and HMGA2 as biomarkers for cisplatin resistance in bladder cancer. Urol. Oncol. Semin. Orig. Investig. 2019, 37, 810.e7–810.e15. [Google Scholar] [CrossRef] [PubMed]
- Olah, C.; Tschirdewahn, S.; Hoffmann, M.J.; Krafft, U.; Hadaschik, B.; Nyirady, P.; Szendröi, A.; Módos, O.; Csizmarik, A.; Kovalszky, I.; et al. Soluble Syndecan-1 Levels Are Associated with Survival in Platinum-Treated Bladder Cancer Patients. Diagnostics 2020, 10, 864. [Google Scholar] [CrossRef] [PubMed]




| Cohort | Serum MMP-7 | Tissue MMP-7 | p |
|---|---|---|---|
| Variables | n (%) | n (%) | |
| Total number of patients | 52 (100) | 72 (100) | |
| Age at baseline median (range) | 65 (41–81) | 64 (37–90) | |
| ≤65 | 27 (52) | 37 (51) | 0.953 |
| >65 | 25 (48) | 35 (49) | |
| Sex | |||
| Male | 38 (73) | 50 (69) | 0.660 |
| Female | 14 (27) | 22 (31) | |
| ECOG PS at enrollment | |||
| 0 | 43 (83) | 37 (51) | <0.001 |
| ≥1 | 9 (17) | 35 (49) | |
| Stage | |||
| pT1 | 1 (2) | 1 (1) | |
| pT2 | 9 (17) | 16 (22) | |
| pT3 | 21 (40) | 24 (33) | |
| pT4 | 10 (20) | 13 (18) | |
| pT1–pT2 | 10 (19) | 17 (23) | 0.448 |
| pT3–pT4 | 31 (60) | 37 (51) | |
| not available | 11 (21) | 18 (26) | |
| Metastases | |||
| Lymph node metastasis (>2 cm) | 34 (65) | 41 (72) | 0.343 |
| Distant metastasis | 12 (23) | 44 (61) | <0.001 |
| Soft tissue lesions (lung/liver) | 9 (17) | 36 (50) | <0.001 |
| Bone metastasis | 3 (6) | 11 (15) | 0.145 |
| Chemotherapy regimen | |||
| Gem/Cis | 47 (90) | 68 (94) | 0.471 |
| Gem/Carbo | 5 (10) | 2 (3) | |
| MVAC | 0 (0) | 2 (3) | |
| Curative (prior cystectomy) | 44 (85) | 57 (79) | 0.289 |
| Palliative (no prior cystectomy) | 8 (15) | 15 (21) | |
| Number of cycles median (range) | 3 (1–9) | 4 (1–8) | |
| Collection site | |||
| SUSE | 0 (0) | 43 (60) | |
| Essen | 16 (31) | 29 (40) | |
| Budapest | 36 (69) | 0 (0) | |
| Number of patients died | 31 (60) | 53 (74) | |
| Follow-up time in months median (range) | 17 (2–101) | 9 (1–102) |
| Cohort | Serum MMP-7 | Tissue MMP-7 | ||||
|---|---|---|---|---|---|---|
| Variables | ng/mL | p | All Patients | Low MMP-7 | High MMP-7 | p |
| Median (Range) | n (%) | n (%) | n (%) | |||
| Total number of patients | 52 | 72 (100) | 53 (74) | 19 (26) | ||
| Age (range) | 65 (41–81) | 64 (37–90) | ||||
| ≤65 | 7.31 (3.33–18.16) | 0.473 | 37 (51) | 24 (33) | 13 (18) | 0.083 |
| >65 | 10.08 (3.12–21.11) | 35 (49) | 29 (40) | 6 (8) | ||
| Sex | ||||||
| Male | 9.01 (3.33–19.85) | 0.983 | 50 (69) | 39 (51) | 11 (15) | 0.203 |
| Female | 8.97 (3.12–21.11) | 22 (31) | 14 (19) | 8 (11) | ||
| Stage | ||||||
| pT1–pT2 | 10.51 (6.68–17.63) | 0.083 | 17 (31) | 12 (22) | 5 (9) | 0.692 |
| pT3–pT4 | 7.07 (3.12–19.85) | 37 (69) | 28 (52) | 9 (17) | ||
| not available | 18 | 13 | 5 | |||
| Performance status | ||||||
| 0 | 8.73 (2.12–21.11) | 0.956 | 37 (51) | 28 (39) | 9 (12) | 0.683 |
| ≥1 | 9.26 (3.33–18.16) | 35 (49) | 25 (35) | 10 (14) | ||
| Visceral metastasis | ||||||
| absent | 7.55 (3.12–19.85) | 0.315 | 32 (44) | 26 (36) | 10 (14) | 0.789 |
| present | 10.27 (3.51–21.11) | 40 (56) | 27 (38) | 9 (12) | ||
| Distant metastasis | ||||||
| absent | 9.01 (3.12–21.11) | 0.912 | 35 (65) | 22 (31) | 6 (8) | 0.446 |
| present | 9.24 (3.33–18.16) | 19 (35) | 31 (43) | 13 (18) | ||
| not available | 18 | |||||
| Collection site | ||||||
| SUSE | - | 43 (60) | 34 (47) | 9 (13) | 0.201 | |
| Essen | 10.98 (3.12–17.63) | 0.934 | 29 (40) | 19 (26) | 10 (14) | |
| Budapest | 8.00 (3.33–21.11) | - | ||||
| Univariate Analysis | Serum MMP-7 | Tissue MMP-7 | ||||||||||
|---|---|---|---|---|---|---|---|---|---|---|---|---|
| Variables | Overall Survival | Progression-Free Survival | Overall Survival | Progression-Free Survival | ||||||||
| HR | 95% CI | p | HR | 95% CI | p | HR | 95% CI | p | HR | 95% CI | p | |
| Age | ||||||||||||
| ≤65 | ref. | ref. | ref. | ref. | ||||||||
| >65 | 1.119 | 0.553–2.266 | 0.755 | 0.403 | 0.142–1.145 | 0.088 | 1.315 | 0.760–2.275 | 0.328 | 1.242 | 0.746–2.065 | 0.405 |
| Sex | ||||||||||||
| Male | ref. | ref. | ref. | ref. | ||||||||
| Female | 0.648 | 0.266–1.581 | 0.340 | 0.934 | 0.303–2.877 | 0.906 | 1.414 | 0.771–2.595 | 0.263 | 1.116 | 0.628–1.984 | 0.708 |
| Stage | ||||||||||||
| pT1–pT2 | ref. | ref. | ref. | ref. | ||||||||
| pT3–pT4 | 0.659 | 0.279–1.558 | 0.342 | 0.760 | 0.234–2.474 | 0.649 | 1.109 | 0.563–2.187 | 0.764 | 1.406 | 0.719–2.751 | 0.320 |
| Performance status | ||||||||||||
| 0 | ref. | ref. | ref. | ref. | ||||||||
| ≥1 | 1.391 | 0.703–2.757 | 0.343 | 1.641 | 0.804–3.349 | 0.173 | 2.278 | 1.298–3.999 | 0.004 | 2.098 | 1.247–3.529 | 0.005 |
| Lymph node status | ||||||||||||
| N0/Nx | ref. | ref. | ref. | ref. | ||||||||
| N+ | 0.632 | 0.305–1.307 | 0.216 | 1 469 | 0.475–4.542 | 0.504 | 0.61 | 0.349–1.066 | 0.083 | 0.672 | 0.399–1.131 | 0.134 |
| Distant metastasis | ||||||||||||
| absent | ref. | ref. | ref. | ref. | ||||||||
| present | 2.459 | 1.147–5.273 | 0.021 | 7.832 | 2.627–23.349 | <0.001 | 1.648 | 0.911–1.648 | 0.099 | 1.276 | 0.737–2.162 | 0.364 |
| Visceral metastasis | ||||||||||||
| absent (only N+) | ref. | ref. | ref. | ref. | ||||||||
| present | 2.862 | 1.252–6.544 | 0.013 | 5.471 | 1.870–16.010 | 0.002 | 1.584 | 0.910–2.756 | 0.104 | 1.402 | 0.842–2.336 | 0.194 |
| Serum MMP-7 (median) | ||||||||||||
| <10.0 ng/mL | ref. | ref. | - | - | ||||||||
| >10.0 ng/mL | 2.176 | 1.045–4.530 | 0.038 | 1.704 | 0.652–4.451 | 0.277 | - | - | - | - | - | - |
| Clinical response | ||||||||||||
| CR, PR, SD | - | - | ref. | ref. | ||||||||
| PD | - | - | - | - | - | - | 5.295 | 2.726–10.285 | <0.001 | 6.255 | 3.272–11.957 | <0.001 |
| Tissue MMP-7 expression | ||||||||||||
| low ≤3 | - | - | ref. | ref. | ||||||||
| high >3 | - | - | - | - | - | - | 2.061 | 1.125–3.778 | 0.019 | 1.613 | 0.912–2.851 | 0.100 |
| Multivariate Analysis | ELISA Cohort (Serum) | |||||
|---|---|---|---|---|---|---|
| Variables | Overall Survival | Progression-Free Survival | ||||
| HR | 95% CI | p | HR | 95% CI | p | |
| Distant metastasis | ||||||
| absent | ref. | ref. | ||||
| present | 1.090 | 0.248–4.794 | 0.909 | 0.826 | 0.155–4.405 | 0.823 |
| Visceral metastasis | ||||||
| absent (only N+) | ref. | ref. | ||||
| present | 3.483 | 0.669–18.119 | 0.138 | 10.006 | 1.768–57.629 | 0.009 |
| Serum MMP-7 (median) | ||||||
| <10.0 ng/mL | ref. | ref. | ||||
| >10.0 ng/mL | 2.743 | 1.258–5.984 | 0.011 | 2.061 | 0.762–5.575 | 0.154 |
| ECOG Performance status | ||||||
| 0 | ref. | ref. | ||||
| ≥1 | 2.455 | 1.386–4.348 | 0.002 | 2.228 | 1.314–3.777 | 0.003 |
| MMP-7 expression | ||||||
| low ≤3 | ref. | ref. | ||||
| high >3 | 2.296 | 1.235–4.268 | 0.009 | 1.791 | 1.003–3.198 | 0.049 |
Publisher’s Note: MDPI stays neutral with regard to jurisdictional claims in published maps and institutional affiliations. |
© 2020 by the authors. Licensee MDPI, Basel, Switzerland. This article is an open access article distributed under the terms and conditions of the Creative Commons Attribution (CC BY) license (http://creativecommons.org/licenses/by/4.0/).
Share and Cite
Szarvas, T.; Hoffmann, M.J.; Olah, C.; Szekely, E.; Kiss, A.; Hess, J.; Tschirdewahn, S.; Hadaschik, B.; Grotheer, V.; Nyirady, P.; et al. MMP-7 Serum and Tissue Levels Are Associated with Poor Survival in Platinum-Treated Bladder Cancer Patients. Diagnostics 2021, 11, 48. https://doi.org/10.3390/diagnostics11010048
Szarvas T, Hoffmann MJ, Olah C, Szekely E, Kiss A, Hess J, Tschirdewahn S, Hadaschik B, Grotheer V, Nyirady P, et al. MMP-7 Serum and Tissue Levels Are Associated with Poor Survival in Platinum-Treated Bladder Cancer Patients. Diagnostics. 2021; 11(1):48. https://doi.org/10.3390/diagnostics11010048
Chicago/Turabian StyleSzarvas, Tibor, Michèle J. Hoffmann, Csilla Olah, Eszter Szekely, Andras Kiss, Jochen Hess, Stephan Tschirdewahn, Boris Hadaschik, Vera Grotheer, Peter Nyirady, and et al. 2021. "MMP-7 Serum and Tissue Levels Are Associated with Poor Survival in Platinum-Treated Bladder Cancer Patients" Diagnostics 11, no. 1: 48. https://doi.org/10.3390/diagnostics11010048
APA StyleSzarvas, T., Hoffmann, M. J., Olah, C., Szekely, E., Kiss, A., Hess, J., Tschirdewahn, S., Hadaschik, B., Grotheer, V., Nyirady, P., Csizmarik, A., Varadi, M., & Reis, H. (2021). MMP-7 Serum and Tissue Levels Are Associated with Poor Survival in Platinum-Treated Bladder Cancer Patients. Diagnostics, 11(1), 48. https://doi.org/10.3390/diagnostics11010048

