Airway Management in the ICU and Emergency Department in Resource-Limited Settings
Abstract
1. Introduction
2. Methods
2.1. Literature Search and Selection Criteria
2.2. Synthesis of Recommendations
2.3. Scope
3. Redefining the Scope of Airway Difficulty
4. Core Principles of Difficult Airway Management
4.1. Pre-Intubation Assessment and Planning
4.2. Oxygenation and First-Pass Success
4.3. Algorithmic Structure and Decisive Progression
4.4. Confirmation and Monitoring
4.5. Human Factors and Team Coordination
4.6. Awake Intubation and Special Considerations
5. Barriers to Guideline Implementation in Low-Resource Settings
5.1. Equipment and Infrastructure Constraints
5.2. Workforce and Training Limitations
5.3. System and Cultural Barriers
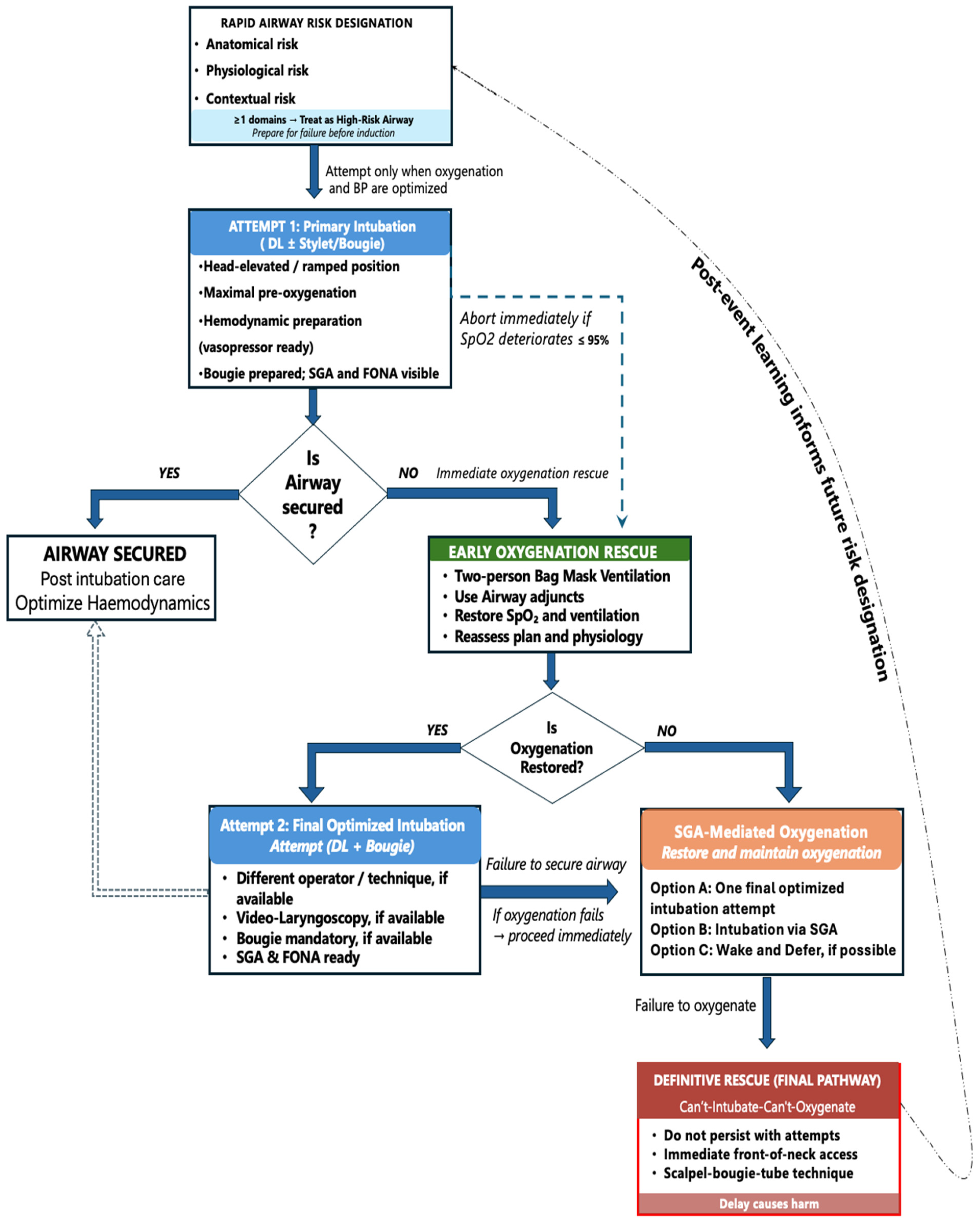
6. A Pragmatic Approach to Difficult Airway Management
6.1. Rapid Bedside Risk Stratification
6.2. Pre-Oxygenation and Peri-Intubation Oxygenation Without Advanced Devices
6.3. Induction Strategies in Hemodynamically Fragile Patients
6.4. Device Strategy When Equipment Is Limited
6.5. Implementing Safe Airway Practice in Resource-Constrained Emergency and Critical Care
6.6. Prioritizing Executability over Completeness
6.7. Training Focused on Recognition, Escalation, and Oxygenation Strategy
6.8. Cognitive Aids, Checklists, and Team Behaviors
6.9. Equipment Reliability and Workflow Integration
6.10. Learning from Events and Sustaining Change
7. Ethical and Legal Considerations in Resource-Limited Airway Management
8. Limitations
9. Refined Future Directions
10. Conclusions
Author Contributions
Funding
Institutional Review Board Statement
Informed Consent Statement
Data Availability Statement
Conflicts of Interest
Abbreviations
| ICU | Intensive care unit |
| ED | Emergency department |
| FONA | Front-of-neck access |
| SGA | Supraglottic airway |
| HFNO | High-flow nasal oxygen |
| NIV | Non-invasive ventilation |
| CICO | Cannot intubate, cannot oxygenate |
References
- Goto, T.; Goto, Y.; Hagiwara, Y.; Okamoto, H.; Watase, H.; Hasegawa, K. Advancing emergency airway management practice and research. Acute Med. Surg. 2019, 6, 336–351. [Google Scholar] [CrossRef]
- Olatunji, G.; Kokori, E.; Aderinto, N.; Alsabri, M.A.H. Emergency airway management in resource limited setting. Int. J. Emerg. Med. 2024, 17, 41. [Google Scholar] [CrossRef] [PubMed]
- Downing, J.; Yardi, I.; Ren, C.; Cardona, S.; Zahid, M.; Tang, K.; Bzhilyanskaya, V.; Patel, P.; Pourmand, A.; Tran, Q.K. Prevalence of peri-intubation major adverse events among critically ill patients: A systematic review and meta analysis. Am. J. Emerg. Med. 2023, 71, 200–216. [Google Scholar] [CrossRef] [PubMed]
- Maguire, S.; Schmitt, P.R.; Sternlicht, E.; Kofron, C.M. Endotracheal Intubation of Difficult Airways in Emergency Settings: A Guide for Innovators. Med. Devices 2023, 16, 183–199. [Google Scholar] [CrossRef] [PubMed]
- Karamchandani, K.; Nasa, P.; Jarzebowski, M.; Brewster, D.J.; De Jong, A.; Bauer, P.R.; Berkow, L.; Brown, C.A.; Cabrini, L.; Casey, J.; et al. An international Delphi study. Intensive Care Med. 2024, 50, 1563–1579. [Google Scholar] [CrossRef]
- Mosier, J. The Physiologically Difficult Airway and Management Considerations. Curr. Anesthesiol. Rep. 2024, 14, 446–457. [Google Scholar] [CrossRef]
- Shah, A.P.; Nasa, P.; Ahmed, S.M.; Divatia, J.V.; Doctor, J.R.; Garg, R.; Kundra, P.; Ramkumar, V.; Shetty, S.R.; Ali, Z.; et al. Expert consensus for difficult airway management in the absence of clear evidence using a Delphi method. Indian J. Anaesth. 2025, 69, 1106–1116. [Google Scholar]
- Ahmad, I.; El-Boghdadly, K.; Iliff, H.; Dua, G.; Higgs, A.; Huntington, M.; Mir, F.; Nouraei, S.R.; O’SUllivan, E.P.; Patel, A.; et al. Difficult Airway Society 2025 guidelines for management of unanticipated difficult tracheal intubation in adults. Br. J. Anaesth. 2025, 136, 283–307. [Google Scholar] [CrossRef]
- Apfelbaum, J.L.; Hagberg, C.A.; Connis, R.T.; Abdelmalak, B.B.; Agarkar, M.; Dutton, R.P.; Fiadjoe, J.E.; Greif, R.; Klock, P.A.; Mercier, D.; et al. 2022 American Society of Anesthesiologists Practice Guidelines for Management of the Difficult Airway. Anesthesiology 2022, 136, 31–81. [Google Scholar] [CrossRef]
- Eller, J.; Mumba, K.; Phiri, N.; Chawla, K. Difficult airway management and bidirectional learning in the perioperative setting in Zambia. Br. J. Anaesth. 2025, 135, 1554–1556. [Google Scholar] [CrossRef]
- Mosier, J.M.; Joshi, R.; Hypes, C.; Pacheco, G.; Valenzuela, T.; Sakles, J.C. The Physiologically Difficult Airway. West J. Emerg. Med. 2015, 16, 1109–1117. [Google Scholar] [CrossRef]
- De Jong, A.; Rolle, A.; Molinari, N.; Paugam-Burtz, C.; Constantin, J.-M.; Lefrant, J.-Y.; Asehnoune, K.; Jung, B.; Futier, E.; Chanques, G.; et al. Cardiac Arrest and Mortality Related to Intubation Procedure in Critically Ill Adult Patients: A Multicenter Cohort Study. Crit. Care Med. 2018, 46, 532–539. [Google Scholar] [CrossRef] [PubMed]
- Cormack, R.S.; Lehane, J. Difficult tracheal intubation in obstetrics. Anaesthesia 1984, 39, 1105–1111. [Google Scholar] [CrossRef] [PubMed]
- Russotto, V.; Myatra, S.N.; Laffey, J.G.; Tassistro, E.; Antolini, L.; Bauer, P.; Lascarrou, J.B.; Szuldrzynski, K.; Camporota, L.; Pelosi, P.; et al. Intubation Practices and Adverse Peri-intubation Events in Critically Ill Patients From 29 Countries. JAMA 2021, 325, 1164–1172. [Google Scholar] [CrossRef] [PubMed]
- Roth, D.; Pace, N.L.; Lee, A.; Hovhannisyan, K.; Warenits, A.-M.; Arrich, J.; Herkner, H. Airway physical examination tests for detection of difficult airway management in apparently normal adult patients. Cochrane Database Syst. Rev. 2018, 5, CD008874. [Google Scholar] [CrossRef]
- Wang, Z.; Jin, Y.; Zheng, Y.; Chen, H.; Feng, J.; Sun, J. Evaluation of preoperative difficult airway prediction methods for adult patients without obvious airway abnormalities: A systematic review and meta-analysis. BMC Anesthesiol. 2024, 24, 242. [Google Scholar] [CrossRef]
- Chrimes, N. The Vortex: A universal ‘high-acuity implementation tool’ for emergency airway management. Br. J. Anaesth. 2016, 117, i20–i27. [Google Scholar] [CrossRef]
- Zhong, M.; Xia, R.; Zhou, J.; Zhang, J.; Yi, X.; Yang, A. The comparison of preoxygenation methods before endotracheal intubation: A network meta-analysis of randomized trials. Front. Med. 2024, 11, 1379369. [Google Scholar] [CrossRef]
- Fayed, M.; Maroun, W.; Patel, N.; Galusca, D. Apneic Oxygenation: A Summarized Review and Stepwise Approach. Cureus 2023, 15, e50916. [Google Scholar] [CrossRef]
- Cook, T.M.; Oglesby, F.; Kane, A.D.; Armstrong, R.A.; Kursumovic, E.; Soar, J. Airway and respiratory complications during anaesthesia and associated with peri-operative cardiac arrest as reported to the 7th National Audit Project of the Royal College of Anaesthetists. Anaesthesia 2024, 79, 368–379. [Google Scholar] [CrossRef]
- Kelly, F.E.; Frerk, C.; Bailey, C.R.; Cook, T.M.; Ferguson, K.; Flin, R.; Fong, K.; Groom, P.; John, C.; Lang, A.R.; et al. Implementing human factors in anaesthesia: Guidance for clinicians, departments and hospitals: Guidelines from the Difficult Airway Society and the Association of Anaesthetists: Guidelines from the Difficult Airway Society and the Association of Anaesthetists. Anaesthesia 2023, 78, 458–478. [Google Scholar] [CrossRef] [PubMed]
- Yang, I.T.; Tung, A.; Flores, K.S.; Berenhaut, K.S.; Choi, J.A.; Bryan, Y.F. Clinical Decision-Making and Process Complications During Anticipated Difficult Airway Management for Elective Surgery. Anesth. Analg. 2025, 140, 295–305. [Google Scholar] [CrossRef] [PubMed]
- Cook, T.M.; Woodall, N.; Harper, J.; Benger, J.; Fourth National Audit Project. Major complications of airway management in the UK: Results of the Fourth National Audit Project of the Royal College of Anaesthetists and the Difficult Airway Society. Part 2: Intensive care and emergency departments. Br. J. Anaesth. 2011, 106, 632–642. [Google Scholar] [CrossRef] [PubMed]
- Armstrong, L.; Harding, F.; Critchley, J.; McNarry, A.F.; Myatra, S.N.; Cooper, R.; Baker, P.A. An international survey of airway management education in 61 countries†. Br. J. Anaesth. 2020, 125, e54–e60. [Google Scholar] [CrossRef]
- Bulamba, F.; Connelly, S.; Richards, S.; Lipnick, M.S.; Gelb, A.W.; Igaga, E.N.; Nabukenya, M.T.; Wabule, A.; Hewitt-Smith, A. A Cross-Sectional Survey of Anesthetic Airway Equipment and Airway Management Practices in Uganda. Anesth. Analg. 2023, 137, 191–199. [Google Scholar] [CrossRef]
- Rajesh, M.; Suvarna, K.; Indu, S.; Mohammed, T.; Krishnadas, A.; Pavithran, P. Current practice of difficult airway management: A survey. Indian J. Anaesth. 2015, 59, 801–806. [Google Scholar] [CrossRef]
- Kadar, S.M.A.; Koshy, R. Survey of supraglottic airway devices usage in anaesthetic practice in South Indian State. Indian J. Anaesth. 2015, 59, 190–193. [Google Scholar] [CrossRef]
- Meadows, J.W.; Al Imran, T.M.T.; LeBrun, D.G.; Mannan, M.I.; Sharraf, S.; Gaznavee, Z.Z.; McQueen, K.K.A. Anesthesia Infrastructure and Resources in Bangladesh. Anesth. Analg. 2020, 130, 233–239. [Google Scholar] [CrossRef]
- Gulamani, A.; Shamim, F.; Khan, S.; Hashmi, S.; Abbasi, S. A Survey of Current Practices and Adherence to Coronavirus Disease Airway Management Guidelines Among Frontline Healthcare Professionals in a Resource-Limited Country. Turk. J. Anaesthesiol. Reanim. 2022, 50, 346–351. [Google Scholar] [CrossRef]
- Inglis, R.; Ayebale, E.; Schultz, M.J. Optimizing respiratory management in resource-limited settings. Curr. Opin. Crit. Care 2019, 25, 45–53. [Google Scholar] [CrossRef]
- Huynh, D.Q.; Trieu, N.H.K.; Pham, T.T.N. Preoxygenation strategies for endotracheal intubation in resource-limited settings: Reframing the basics. Crit. Care 2025, 29, 259. [Google Scholar] [CrossRef] [PubMed]
- Kempthorne, P.; Morriss, W.W.; Mellin-Olsen, J.; Gore-Booth, J. The WFSA Global Anesthesia Workforce Survey. Anesth. Analg. 2017, 125, 981–990. [Google Scholar] [CrossRef] [PubMed]
- Alsabri, M.; Ata, I.M.; Alhaddad, J.; Abady, E.; Shahid, M.A.; Patel, A.; Abouda, D.A.; Abdelbar, S.M.M.; Oboli, V.N.; Waseem, M.; et al. Task-shifting and system readiness: A narrative review of strategies for pediatric emergency care in low-resource settings. Int. J. Emerg. Med. 2025, 18, 237. [Google Scholar] [CrossRef] [PubMed]
- Nielsen, M.S.; Raben-Levetzau, F.N.; Andersen, S.A.W.; Wennervaldt, K.; Konge, L.; Nielsen, A.B. Retention of emergency cricothyroidotomy skills: A multicenter randomized controlled trial. AEM Educ. Train. 2023, 7, e10900. [Google Scholar] [CrossRef]
- Mohanty, P.K. Human factors in difficult airway management: An anaesthetist’s perspective. Natl. J. Maxillofac. Surg. 2025, 16, 1–2. [Google Scholar] [CrossRef]
- Cook, T.M.; El-Boghdadly, K.; McGuire, B.; McNarry, A.F.; Patel, A.; Higgs, A. Consensus guidelines for managing the airway in patients with COVID-19: Guidelines from the Difficult Airway Society, the Association of Anaesthetists the Intensive Care Society, the Faculty of Intensive Care Medicine and the Royal College of Anaesthetists. Anaesthesia 2020, 75, 785–799. [Google Scholar] [CrossRef]
- Meulendyks, S.; Korpal, D.; Jin, H.J.; Mal, S.; Pace, J. Airway registries in primarily adult, emergent endotracheal intubation: A scoping review. Scand. J. Trauma Resusc. Emerg. Med. 2023, 31, 1–17. [Google Scholar] [CrossRef]
- Baker, P.A.; Dua, G.; Iliff, H.A. Education in airway management: A narrative review. Br. J. Anaesth. 2025, 136, 308–316. [Google Scholar] [CrossRef]
- Higgs, A.; McGrath, B.; Goddard, C.; Rangasami, J.; Suntharalingam, G.; Gale, R.; Cook, T. Guidelines for the management of tracheal intubation in critically ill adults. Br. J. Anaesth. 2018, 120, 323–352. [Google Scholar] [CrossRef]
- Nausheen, F.; Niknafs, N.P.; MacLean, D.J.; Olvera, D.J.; Wolfe, A.C., Jr.; Pennington, T.W.; Davis, D.P. The HEAVEN criteria predict laryngoscopic view and intubation success for both direct and video laryngoscopy: A cohort analysis. Scand. J. Trauma Resusc. Emerg. Med. 2019, 27, 50. [Google Scholar] [CrossRef]
- Casey, J.D.; Janz, D.R.; Russell, D.W.; Vonderhaar, D.J.; Joffe, A.M.; Dischert, K.M.; Brown, R.M.; Zouk, A.N.; Gulati, S.; Heideman, B.E.; et al. Bag-Mask Ventilation during Tracheal Intubation of Critically Ill Adults. N. Engl. J. Med. 2019, 380, 811–821. [Google Scholar] [CrossRef] [PubMed]
- Pitre, T.; Liu, W.; Zeraatkar, D.; Casey, J.D.; Dionne, J.C.; Gibbs, K.W.; Ginde, A.A.; Needham-Nethercott, N.; Rice, T.W.; Semler, M.W.; et al. Preoxygenation strategies for intubation of patients who are critically ill: A systematic review and network meta-analysis of randomised trials. Lancet Respir. Med. 2025, 13, 585–596. [Google Scholar] [CrossRef] [PubMed]
- Semler, M.W.; Janz, D.R.; Lentz, R.J.; Matthews, D.T.; Norman, B.C.; Assad, T.R.; Keriwala, R.D.; Ferrell, B.A.; Noto, M.J.; McKown, A.C.; et al. Randomized Trial of Apneic Oxygenation during Endotracheal Intubation of the Critically Ill. Am. J. Respir. Crit. Care Med. 2016, 193, 273–280. [Google Scholar] [CrossRef] [PubMed]
- Casey, J.D.; Seitz, K.P.; Driver, B.E.; Gibbs, K.W.; Ginde, A.A.; Trent, S.A.; Russell, D.W.; Muhs, A.L.; Prekker, M.E.; Gaillard, J.P.; et al. Ketamine or Etomidate for Tracheal Intubation of Critically Ill Adults. N. Engl. J. Med. 2025. [Google Scholar] [CrossRef]
- Avery, P.; Morton, S.; Raitt, J.; Lossius, H.M.; Lockey, D. Rapid sequence induction: Where did the consensus go? Scand. J. Trauma Resusc. Emerg. Med. 2021, 29, 64. [Google Scholar] [CrossRef]
- Mosier, J.M.; Sakles, J.C.; Law, J.A.; Brown, C.A.; Brindley, P.G. Tracheal Intubation in the Critically Ill. Where We Came from and Where We Should Go. Am. J. Respir. Crit. Care Med. 2020, 201, 775–788. [Google Scholar] [CrossRef]
- Driver, B.; Dodd, K.; Klein, L.R.; Buckley, R.; Robinson, A.; McGill, J.W.; Reardon, R.F.; Prekker, M.E. The Bougie and First-Pass Success in the Emergency Department. Ann. Emerg. Med. 2017, 70, 473–478.e1. [Google Scholar] [CrossRef]
- Driver, B.E.; Prekker, M.E.; Klein, L.R.; Reardon, R.F.; Miner, J.R.; Fagerstrom, E.T.; Cleghorn, M.R.; McGill, J.W.; Cole, J.B. Effect of Use of a Bougie vs Endotracheal Tube and Stylet on First-Attempt Intubation Success Among Patients With Difficult Airways Undergoing Emergency Intubation: A Randomized Clinical Trial. JAMA 2018, 319, 2179–2189. [Google Scholar] [CrossRef]
- Hasegawa, K.; Shigemitsu, K.; Hagiwara, Y.; Chiba, T.; Watase, H.; Brown, C.A., 3rd; Brown, D.F. Association between repeated intubation attempts and adverse events in emergency departments: An analysis of a multicenter prospective observational study. Ann. Emerg. Med. 2012, 60, 749–754.e2. [Google Scholar] [CrossRef]
- Gómez-Ríos, M.Á.; Michalek, P.; Gaszyński, T.; Van Zundert, A.A.J. Human Factors in Airway Management: Designing Systems for Safer, Team-Based Care. J. Clin. Med. 2025, 14, 8850. [Google Scholar] [CrossRef]
- Griesdale, D.E.G.; Bosma, T.L.; Kurth, T.; Isac, G.; Chittock, D.R. Complications of endotracheal intubation in the critically ill. Intensive Care Med. 2008, 34, 1835–1842. [Google Scholar] [CrossRef]
- Paliwal, N.; Bihani, P.; Ramachandra, G.; Pai, D.; Jaju, R.; Chakole, V. Impact of simulation-based training on difficult airway management among anesthesia trainees and nurses as real team. J. Anaesthesiol. Clin. Pharmacol. 2025, 41, 641–651. [Google Scholar] [CrossRef]
- Marshall, S.D.; Mehra, R. The effects of a displayed cognitive aid on non-technical skills in a simulated ‘can’t intubate, can’t oxygenate’ crisis. Anaesthesia 2014, 69, 669–677. [Google Scholar] [CrossRef]
- Vlatten, A.; Law, J.A. Human Factors and Airway Management. Int. Anesthesiol. Clin. 2024, 62, 1–7. [Google Scholar] [CrossRef]






| Clinical Scenario | Primary Physiologic Risk | Key Management Strategies |
|---|---|---|
| Hypovolemic shock |
|
|
| Severe metabolic acidosis (e.g., DKA) |
|
|
| Right ventricular failure (e.g., PE) |
|
|
| Neurocritical patient |
|
|
| Profound hypoxemia |
|
|
| Cardiogenic shock |
|
|
| Septic shock |
|
|
| Type of Difficulty | Common Causes/Features | Bedside Identification Tools |
|---|---|---|
| Anticipated difficult intubation |
|
|
| Difficult bag-mask ventilation |
|
|
| Difficult laryngoscopy |
|
|
| Difficult airway management |
|
|
| Difficult supraglottic airway use |
|
|
| Difficult front-of-neck access |
|
|
| Physiologically difficult airway |
|
|
| Risk Domain | High-Risk Indicators (Any Present) | Clinical Implication |
|---|---|---|
| Anatomical |
| Increased risk of difficult mask ventilation and/or laryngoscopy |
| Physiological |
| Reduced tolerance to apnea and induction-related cardiopulmonary instability |
| Contextual/System |
| Reduced margin for rescue and delayed recovery after airway failure |
| Strategy | Practical Application with Basic Resources | Primary Benefit |
|---|---|---|
| Two-person mask technique | Two-hand bag-mask ventilation | Improves mask seal and delivered FiO2 |
| Reservoir-based oxygen delivery | BVM or non-rebreather mask with reservoir at maximal flow | Increases alveolar oxygen stores |
| Apneic oxygenation | Standard nasal cannula (10–15 L/min) left in place during laryngoscopy | Delays desaturation during apnea |
| Head-elevated/ramped position | Upper torso elevated ~20–30° | Improves FRC and laryngoscopy conditions |
| PEEP via BVM (if available) | Simple PEEP valve (5–10 cm H2O) on BVM | Reduces alveolar collapse |
| Brief NIV pre-oxygenation | Short CPAP/BiPAP in cooperative severe hypoxemia | Recruits lung units |
| Early re-oxygenation | Early pause in laryngoscopy to resume mask ventilation | Prevents critical desaturation |
| Aspect | Recommended Approach | Rationale in Low-Resource Settings |
|---|---|---|
| Induction agent | Ketamine (1–2 mg/kg IV) or Etomidate (0.2–0.3 mg/kg IV) | Relative cardiovascular stability in shock and hypoxemia |
| Agents to avoid/limit | Propofol (avoid or use reduced dose) | Vasodilation and myocardial depression |
| Neuromuscular blockade | Full-dose succinylcholine or rocuronium | Improves first-pass success; reduces airway trauma |
| Concern about reversibility | Secondary to airway control | Failed airway more dangerous than prolonged paralysis |
| RSI technique | Modified RSI with gentle mask ventilation if hypoxemic | Reduces severe desaturation |
| Pre-induction optimization | Volume assessment; vasopressor ready | Prevents peri-intubation hypotension |
| Monitoring | Frequent NIBP/manual BP checks if invasive unavailable | Early detection of hemodynamic collapse |
| Abort criteria | Early pause to reoxygenate or support BP | Oxygenation failure triggers escalation |
| Airway Step | Preferred Strategy | Rationale |
|---|---|---|
| Primary intubation | Optimized direct laryngoscopy | Universally available; effective when optimized |
| Adjunct use | Early bougie or stylet | Improves first-pass success |
| Attempt limitation | ≤2 optimized attempts | Reduces trauma and hypoxemia |
| Rescue oxygenation | Early supraglottic airway | Rapid restoration of oxygenation |
| Definitive rescue | Surgical cricothyrotomy | Only definitive solution in CICO |
| Video laryngoscope | Selective use in high-risk airways | Preserves availability and expertise |
| Fiberoptic scope | Not central to core pathway | Avoids dependence on scarce devices |
| Essential (“Must-Have”) | High-Value (Optional/When Available) |
|---|---|
| Laryngoscope with spare blades/batteries | Video laryngoscope (shared) |
| Endotracheal tubes (6.0–8.0 mm) | Additional SGA sizes |
| Bougie or introducer | Second-generation SGA |
| Bag–valve–mask with reservoir | HFNO or NIV interface |
| Supraglottic airway (sizes 3–4) | Commercial cricothyrotomy kit |
| Suction device | Capnography |
| Basic FONA tray (scalpel, ETT) | Flexible bronchoscope |
| Cognitive Aid/Tool | Purpose and Key Elements | Evidence Base/Rationale |
|---|---|---|
| PEARL Pre-Intubation Checklist (30–40 s bedside checklist) |
| Reduces omission errors Reduces peri-intubation physiologic complications by 30–40% in ICU audits; improves completeness and reduces omission errors |
| Airway Briefing Card (laminated A5 card on trolley) |
| Improves shared mental model |
| Oxygenation Failure Trigger Card (monitor sticker or cart-mounted prompt) | Alerts team:
| Directly addresses the primary cause of morbidity in NAP4: prolonged laryngoscopy during falling SpO2. Trigger prompts shown to prevent fixation errors and improve cognitive offloading. |
| CICO Micro-Checklist (placed inside FONA tray lid) | Simple scalpel–bougie–tube steps:
| Proven to improve decision time and reduce hesitancy in emergency FONA; micro-checklists recommended in DAS and AIDAA guidance. |
| Shared Mental Model Script | Team alignment in 10–15 s | Reduces hierarchical delay |
| 20-Second Laryngoscopy Timer Cue | “20 s oxygenation check” | Human-factors principles support timed prompts to reduce task fixation; NAP4 emphasizes time-linked deterioration leading to severe complications. |
| Domain | Intervention | Expected Impact |
|---|---|---|
| Equipment reliability | Daily airway cart checks Sealed grab-and-go kits | Prevents catastrophic delays |
| Workflow integration | Checklist embedded in routine practice | Improves consistency |
| Team behavior | Explicit attempt limits Empowered stop–oxygenate call | Earlier escalation |
| Training systems | Low-dose, high-frequency drills | Better skill retention |
| Cognitive aids | Posters, cards, tray-mounted prompts | Reduces cognitive load |
| Quality improvement | Event debriefs Airway metrics tracking | Continuous system learning |
Disclaimer/Publisher’s Note: The statements, opinions and data contained in all publications are solely those of the individual author(s) and contributor(s) and not of MDPI and/or the editor(s). MDPI and/or the editor(s) disclaim responsibility for any injury to people or property resulting from any ideas, methods, instructions or products referred to in the content. |
© 2026 by the authors. Licensee MDPI, Basel, Switzerland. This article is an open access article distributed under the terms and conditions of the Creative Commons Attribution (CC BY) license.
Share and Cite
Kataria, S.; Juneja, D.; Jain, R.; Veenith, T.; Nasa, P. Airway Management in the ICU and Emergency Department in Resource-Limited Settings. Life 2026, 16, 195. https://doi.org/10.3390/life16020195
Kataria S, Juneja D, Jain R, Veenith T, Nasa P. Airway Management in the ICU and Emergency Department in Resource-Limited Settings. Life. 2026; 16(2):195. https://doi.org/10.3390/life16020195
Chicago/Turabian StyleKataria, Sahil, Deven Juneja, Ravi Jain, Tonny Veenith, and Prashant Nasa. 2026. "Airway Management in the ICU and Emergency Department in Resource-Limited Settings" Life 16, no. 2: 195. https://doi.org/10.3390/life16020195
APA StyleKataria, S., Juneja, D., Jain, R., Veenith, T., & Nasa, P. (2026). Airway Management in the ICU and Emergency Department in Resource-Limited Settings. Life, 16(2), 195. https://doi.org/10.3390/life16020195

