Ubiquitous Expression of mPolgmut Leads to the Accumulation of Cytotoxic CD8+ T Lymphocytes in Young Mice
Abstract
1. Introduction
2. Materials and Methods
2.1. Animals
2.2. Physiological Tests
2.3. Study of Mouse Thymus Morphology
2.4. Isolation of Mouse Spleen or Thymus Cells
2.5. Culture Media
2.6. Study of the Proliferative Activity of Splenocytes Ex Vivo
2.7. Cultivation of P815 Mastocytoma
2.8. Evaluation of the Level of Antitumor Immune Response In Vivo
2.9. Immunophenotyping
2.10. Isolation of T and B Lymphocytes
2.11. Evaluation of Cell Distribution by Phases of the Spermatogenic Epithelium Cycle
2.12. Sperm Motility Assessment
2.13. Histology
2.14. Real-Time PCR
2.15. Western Blot
2.16. Blood Collection from Mice
2.17. Statistical Data Analysis
3. Results
3.1. Expression of the Mutant Variant PolGD257A Does Not Lead to Significant Changes in the Muscular and Reproductive Systems of Mice
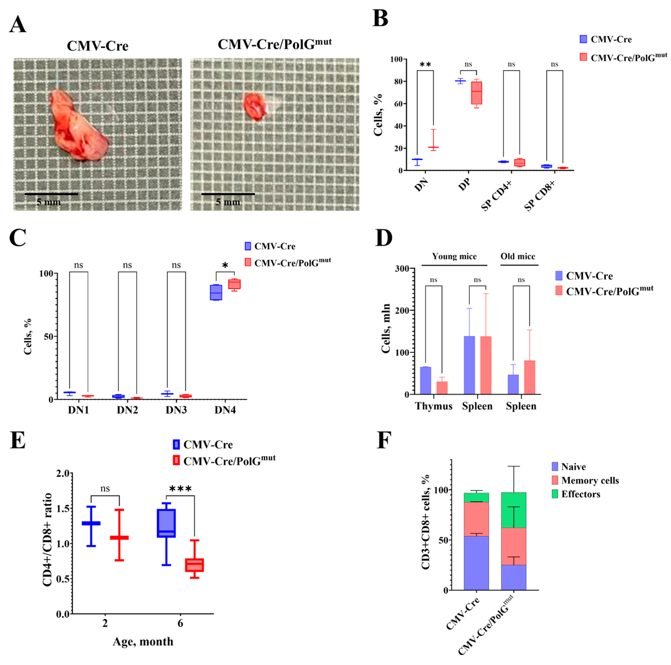
3.2. Expression of a Mutant Variant of the mPolg Gene Leads to Significant Disturbances in the Immune System
3.3. Blood Cells Expressing mPolgmut Are Gradually Eliminated from Bloodstream
4. Discussion
5. Conclusions
Supplementary Materials
Author Contributions
Funding
Institutional Review Board Statement
Informed Consent Statement
Data Availability Statement
Conflicts of Interest
Abbreviations
| mtDNA | Mitochondrial DNA |
| PolG | DNA polymerase γ |
| ConA | Concanavalin A |
| DN | Double-negative |
| DP | Double-positive |
| SP | Single-positive |
Appendix A
| Genotype | Full Name | Experiments |
|---|---|---|
| WT | C57BL/6 | Wild type mice |
| CMV-Cre | B6.C-Tg(CMV-cre)1Cgn/J (JAX: 006054) | Activator mouse line |
| ROSA-Cre/ERT2 | B6.129-Gt(ROSA)26Sortm1(cre/ERT2)Tyj/J (JAX: 008463) | Activator mouse line |
| PolGmut-STOP-GFP | Trangenic mice with STOP cassette | |
| PolGmut-STOP-pKB2 | Trangenic mice with STOP cassette | |
| CMV-Cre/PolGmut-GFP | Physiological tests; Analysis of the reproductive system of mice; Western blotting and real-time PCR of mouse muscles (STOP cassette excision occurs early in embryonic development) | |
| CMV-Cre/PolGmut-pKB2 | Primary and secondary immune responses; induction of lymphocyte proliferation in vitro; immunoblotting of immune system organs (spleen) (STOP cassette excision occurs in the early stages of embryonic development) | |
| ROSA-Cre/ERT2/PolGmut-GFP | Analysis of the GFP+ cells of peripheral blood cells (excision of the STOP cassette occurs after induction with tamoxifen) |
References
- Cohen, B.H.; Naviaux, R.K. The Clinical Diagnosis of POLG Disease and Other Mitochondrial DNA Depletion Disorders. Methods 2010, 51, 364–373. [Google Scholar] [CrossRef] [PubMed]
- Rahman, S.; Copeland, W.C. POLG-Related Disorders and Their Neurological Manifestations. Nat. Rev. Neurol. 2019, 15, 40–52. [Google Scholar] [CrossRef]
- Kujoth, G.C.; Hiona, A.; Pugh, T.D.; Someya, S.; Panzer, K.; Wohlgemuth, S.E.; Hofer, T.; Seo, A.Y.; Sullivan, R.; Jobling, W.A.; et al. Mitochondrial DNA Mutations, Oxidative Stress, and Apoptosis in Mammalian Aging. Science 2005, 309, 481–484. [Google Scholar] [CrossRef] [PubMed]
- Trifunovic, A.; Wredenberg, A.; Falkenberg, M.; Spelbrink, J.N.; Rovio, A.T.; Bruder, C.E.; Bohlooly-Y, M.; Gidlöf, S.; Oldfors, A.; Wibom, R.; et al. Premature Ageing in Mice Expressing Defective Mitochondrial DNA Polymerase. Nature 2004, 429, 417–423. [Google Scholar] [CrossRef]
- Yu, T.; Slone, J.; Liu, W.; Barnes, R.; Opresko, P.L.; Wark, L.; Mai, S.; Horvath, S.; Huang, T. Premature Aging Is Associated with Higher Levels of 8-Oxoguanine and Increased DNA Damage in the Polg Mutator Mouse. Aging Cell 2022, 21, e13669. [Google Scholar] [CrossRef]
- Williams, S.L.; Huang, J.; Edwards, Y.J.K.; Ulloa, R.H.; Dillon, L.M.; Prolla, T.A.; Vance, J.M.; Moraes, C.T.; Züchner, S. The mtDNA Mutation Spectrum of the Progeroid Polg Mutator Mouse Includes Abundant Control Region Multimers. Cell Metab. 2010, 12, 675–682. [Google Scholar] [CrossRef] [PubMed]
- Corrà, S.; Zuppardo, A.; Valenzuela, S.; Jenninger, L.; Cerutti, R.; Sillamaa, S.; Hoberg, E.; Johansson, K.A.S.; Rovsnik, U.; Volta, S.; et al. Modelling POLG Mutations in Mice Unravels a Critical Role of POLγΒ in Regulating Phenotypic Severity. Nat. Commun. 2025, 16, 4782. [Google Scholar] [CrossRef]
- Bond, S.T.; King, E.J.; Walker, S.M.; Yang, C.; Liu, Y.; Liu, K.H.; Zhuang, A.; Jurrjens, A.W.; Fang, H.A.; Formosa, L.E.; et al. Mitochondrial Damage in Muscle Specific PolG Mutant Mice Activates the Integrated Stress Response and Disrupts the Mitochondrial Folate Cycle. Nat. Commun. 2025, 16, 2338. [Google Scholar] [CrossRef]
- Clark-Matott, J.; Saleem, A.; Dai, Y.; Shurubor, Y.; Ma, X.; Safdar, A.; Beal, M.F.; Tarnopolsky, M.; Simon, D.K. Metabolomic Analysis of Exercise Effects in the POLG Mitochondrial DNA Mutator Mouse Brain. Neurobiol. Aging 2015, 36, 2972–2983. [Google Scholar] [CrossRef]
- Roessinger, O.; Hügle, T.; Walker, U.A.; Geurts, J. Polg mtDNA Mutator Mice Reveal Limited Involvement of Vertebral Bone Loss in Premature Aging-Related Thoracolumbar Hyperkyphosis. Bone Rep. 2022, 17, 101618. [Google Scholar] [CrossRef]
- Fox, R.; Kim, H.-S.; Reddick, R.L.; Kujoth, G.C.; Prolla, T.A.; Tsutsumi, S.; Wada, Y.; Smithies, O.; Maeda, N. Mitochondrial DNA Polymerase Editing Mutation, PolgD257A, Reduces the Diabetic Phenotype of Akita Male Mice by Suppressing Appetite. Proc. Natl. Acad. Sci. USA 2011, 108, 8779–8784. [Google Scholar] [CrossRef]
- Limper, C.B.; Bondah, N.; Zhu, D.; Villanueva, A.N.; Chukwukere, U.K.; Huang, W.; August, A. Effective Differentiation of Double Negative Thymocytes Requires High Fidelity Replication of Mitochondrial DNA in an Age Dependent Manner. Front. Immunol. 2023, 14, 1128626. [Google Scholar] [CrossRef]
- Lei, Y.; Guerra Martinez, C.; Torres-Odio, S.; Bell, S.L.; Birdwell, C.E.; Bryant, J.D.; Tong, C.W.; Watson, R.O.; West, L.C.; West, A.P. Elevated Type I Interferon Responses Potentiate Metabolic Dysfunction, Inflammation, and Accelerated Aging in mtDNA Mutator Mice. Sci. Adv. 2021, 7, eabe7548. [Google Scholar] [CrossRef]
- Scheuren, A.C.; D’Hulst, G.; Kuhn, G.A.; Masschelein, E.; Wehrle, E.; De Bock, K.; Müller, R. Hallmarks of Frailty and Osteosarcopenia in Prematurely Aged PolgA(D257A/D257A) Mice. J. Cachexia Sarcopenia Muscle 2020, 11, 1121–1140. [Google Scholar] [CrossRef] [PubMed]
- Ilchuk, L.A.; Stavskaya, N.I.; Varlamova, E.A.; Khamidullina, A.I.; Tatarskiy, V.V.; Mogila, V.A.; Kolbutova, K.B.; Bogdan, S.A.; Sheremetov, A.M.; Baulin, A.N.; et al. Limitations of Tamoxifen Application for in Vivo Genome Editing Using Cre/ERT2 System. Int. J. Mol. Sci. 2022, 23, 14077. [Google Scholar] [CrossRef] [PubMed]
- Kubekina, M.V.; Kalinina, A.A.; Korshunova, D.S.; Bruter, A.V.; Silaeva, Y.Y. Models of Mitochondrial Dysfunction with Inducible Expression of Polg Pathogenic Mutant Variant. Bull. Russ. State Med. Univ. 2022, 2, 11–17. [Google Scholar] [CrossRef]
- Varlamova, E.A.; Kirukhina, T.A.; Isagulieva, A.K.; Khamidullina, A.I.; Sorokina, M.Y.; Silaeva, Y.Y.; Tatarskiy, V.V.; Bruter, A.V. CDK8/19 in Stress Response in Mouse Embryonic Fibroblast Model. Mol. Biol. 2025, 59, 416–430. [Google Scholar] [CrossRef]
- Silaeva, Y.Y.; Grinenko, T.S.; Vagida, M.S.; Kalinina, A.A.; Khromykh, L.M.; Kazansky, D.B. Immune Selection of Tumor Cells in TCR β-Chain Transgenic Mice. J. Immunotoxicol. 2014, 11, 393–399. [Google Scholar] [CrossRef] [PubMed]
- Bruter, A.V.; Varlamova, E.A.; Stavskaya, N.I.; Antysheva, Z.G.; Manskikh, V.N.; Tvorogova, A.V.; Korshunova, D.S.; Khamidullina, A.I.; Utkina, M.V.; Bogdanov, V.P.; et al. Knockout of Cyclin-Dependent Kinases 8 and 19 Leads to Depletion of Cyclin C and Suppresses Spermatogenesis and Male Fertility in Mice. eLife 2025, 13, RP96465. [Google Scholar] [CrossRef]
- Park, W.Y.; Seo, B.B. Sperm Motility and Viability of Experimental Animals Using Different Cryopreservatives. J. Anim. Reprod. Biotechnol. 2014, 38, 38–46. [Google Scholar] [CrossRef]
- Han, L.; Chen, Y.; Li, L.; Ren, C.; Wang, H.; Wu, X.; Ge, J.; Shu, W.; Chen, M.; Wang, Q. Increased mtDNA Mutation Frequency in Oocytes Causes Epigenetic Alterations and Embryonic Defects. Natl. Sci. Rev. 2022, 9, nwac136. [Google Scholar] [CrossRef]
- Nakada, K.; Sato, A.; Yoshida, K.; Morita, T.; Tanaka, H.; Inoue, S.-I.; Yonekawa, H.; Hayashi, J.-I. Mitochondria-Related Male Infertility. Proc. Natl. Acad. Sci. USA 2006, 103, 15148–15153. [Google Scholar] [CrossRef]
- Steinert, E.M.; Furtado Bruza, B.; Danchine, V.D.; Grant, R.A.; Vasan, K.; Kharel, A.; Zhang, Y.; Cui, W.; Szibor, M.; Weinberg, S.E.; et al. Mitochondrial Respiration Is Necessary for CD8+ T Cell Proliferation and Cell Fate. Nat. Immunol. 2025, 26, 1267–1274. [Google Scholar] [CrossRef]
- Zhang, L.; Zhang, W.; Li, Z.; Lin, S.; Zheng, T.; Hao, B.; Hou, Y.; Zhang, Y.; Wang, K.; Qin, C.; et al. Mitochondria Dysfunction in CD8+ T Cells as an Important Contributing Factor for Cancer Development and a Potential Target for Cancer Treatment: A Review. J. Exp. Clin. Cancer Res. 2022, 41, 227. [Google Scholar] [CrossRef]
- Chen, X.; Lin, P.; Lu, Y.; Zheng, J.; Lin, Y.; Zhou, Z.; Cui, L.; Zhao, X. Mitochondrial Regulation of CD8+ T Cells: Mechanisms and Therapeutic Modulation. Adv. Sci. 2025, 12, e03095. [Google Scholar] [CrossRef]
- Jiang, Y.; Li, Y.; Zhu, B. T-Cell Exhaustion in the Tumor Microenvironment. Cell Death Dis. 2015, 6, e1792. [Google Scholar] [CrossRef]
- Eckelhart, E.; Warsch, W.; Zebedin, E.; Simma, O.; Stoiber, D.; Kolbe, T.; Rülicke, T.; Mueller, M.; Casanova, E.; Sexl, V. A Novel Ncr1-Cre Mouse Reveals the Essential Role of STAT5 for NK-Cell Survival and Development. Blood 2011, 117, 1565–1573. [Google Scholar] [CrossRef] [PubMed]
- Gorman, G.S.; Chinnery, P.F.; DiMauro, S.; Hirano, M.; Koga, Y.; McFarland, R.; Suomalainen, A.; Thorburn, D.R.; Zeviani, M.; Turnbull, D.M. Mitochondrial Diseases. Nat. Rev. Dis. Primers 2016, 2, 16080. [Google Scholar] [CrossRef] [PubMed]
- Chen, F.; Zhang, K.; Wang, M.; He, Z.; Yu, B.; Wang, X.; Pan, X.; Luo, Y.; Xu, S.; Lau, J.T.Y.; et al. VEGF-FGF Signaling Activates Quiescent CD63+ Liver Stem Cells to Proliferate and Differentiate. Adv. Sci. 2024, 11, e2308711. [Google Scholar] [CrossRef] [PubMed]
- Li, H.; Slone, J.; Fei, L.; Huang, T. Mitochondrial DNA Variants and Common Diseases: A Mathematical Model for the Diversity of Age-Related mtDNA Mutations. Cells 2019, 8, 608. [Google Scholar] [CrossRef]
- Schaefer, P.M.; Rathi, K.; Butic, A.; Tan, W.; Mitchell, K.; Wallace, D.C. Mitochondrial Mutations Alter Endurance Exercise Response and Determinants in Mice. Proc. Natl. Acad. Sci. USA 2022, 119, e2200549119. [Google Scholar] [CrossRef]
- Huang, Q.; Chen, X.; Yu, H.; Ji, L.; Shi, Y.; Cheng, X.; Chen, H.; Yu, J. Structure and Molecular Basis of Spermatid Elongation in the Drosophila Testis. Open Biol. 2023, 13, 230136. [Google Scholar] [CrossRef]
- Irigoyen, P.; Pintos-Polasky, P.; Rosa-Villagran, L.; Skowronek, M.F.; Cassina, A.; Sapiro, R. Mitochondrial Metabolism Determines the Functional Status of Human Sperm and Correlates with Semen Parameters. Front. Cell Dev. Biol. 2022, 10, 926684. [Google Scholar] [CrossRef]
- Mabry, C.J.; Weindel, C.G.; Stranahan, L.W.; VanPortfliet, J.J.; Davis, J.R.; Martinez, E.L.; West, A.P.; Patrick, K.L.; Watson, R.O. Necrosis Drives Susceptibility to Mycobacterium Tuberculosis in PolgD257A Mutator Mice. Infect. Immun. 2025, 93, e0032424. [Google Scholar] [CrossRef] [PubMed]
- VanPortfliet, J.J.; Lei, Y.; Ramanathan, M.; Martinez, C.G.; Wong, J.; Stodola, T.J.; Hoffmann, B.R.; Pflug, K.; Sitcheran, R.; Kneeland, S.C.; et al. Caspase-11 Drives Macrophage Hyperinflammation in Models of Polg-Related Mitochondrial Disease. Nat. Commun. 2025, 16, 4640. [Google Scholar] [CrossRef]
- Shanley, D.P.; Aw, D.; Manley, N.R.; Palmer, D.B. An Evolutionary Perspective on the Mechanisms of Immunosenescence. Trends Immunol. 2009, 30, 374–381. [Google Scholar] [CrossRef]
- Alpert, A.; Pickman, Y.; Leipold, M.; Rosenberg-Hasson, Y.; Ji, X.; Gaujoux, R.; Rabani, H.; Starosvetsky, E.; Kveler, K.; Schaffert, S.; et al. A Clinically Meaningful Metric of Immune Age Derived from High-Dimensional Longitudinal Monitoring. Nat. Med. 2019, 25, 487–495. [Google Scholar] [CrossRef] [PubMed]
- Lazuardi, L.; Jenewein, B.; Wolf, A.M.; Pfister, G.; Tzankov, A.; Grubeck-Loebenstein, B. Age-related Loss of Naïve T Cells and Dysregulation of T-cell/B-cell Interactions in Human Lymph Nodes. Immunology 2005, 114, 37–43. [Google Scholar] [CrossRef]
- Fagnoni, F.F.; Vescovini, R.; Passeri, G.; Bologna, G.; Pedrazzoni, M.; Lavagetto, G.; Casti, A.; Franceschi, C.; Passeri, M.; Sansoni, P. Shortage of Circulating Naive CD8+ T Cells Provides New Insights on Immunodeficiency in Aging. Blood 2000, 95, 2860–2868. [Google Scholar] [CrossRef]
- Han, S.; Georgiev, P.; Ringel, A.E.; Sharpe, A.H.; Haigis, M.C. Age-Associated Remodeling of T Cell Immunity and Metabolism. Cell Metab. 2023, 35, 36–55. [Google Scholar] [CrossRef] [PubMed]
- Rochman, Y.; Spolski, R.; Leonard, W.J. New Insights into the Regulation of T Cells by Gamma(c) Family Cytokines. Nat. Rev. Immunol. 2009, 9, 480–490. [Google Scholar] [CrossRef]
- Tripathi, P.; Kurtulus, S.; Wojciechowski, S.; Sholl, A.; Hoebe, K.; Morris, S.C.; Finkelman, F.D.; Grimes, H.L.; Hildeman, D.A. STAT5 Is Critical to Maintain Effector CD8+ T Cell Responses. J. Immunol. 2010, 185, 2116–2124. [Google Scholar] [CrossRef]
- Au-Yeung, B.B.; Smith, G.A.; Mueller, J.L.; Heyn, C.S.; Jaszczak, R.G.; Weiss, A.; Zikherman, J. IL-2 Modulates the TCR Signaling Threshold for CD8 but Not CD4 T Cell Proliferation on a Single-Cell Level. J. Immunol. 2017, 198, 2445–2456. [Google Scholar] [CrossRef] [PubMed]
- Murphy, K.M. Permission to Proceed: Jak3 and STAT5 Signaling Molecules Give the Green Light for T Helper 1 Cell Differentiation. Immunity 2008, 28, 725–727. [Google Scholar] [CrossRef]
- Balasubramani, A.; Shibata, Y.; Crawford, G.E.; Baldwin, A.S.; Hatton, R.D.; Weaver, C.T. Modular Utilization of Distal Cis-Regulatory Elements Controls Ifng Gene Expression in T Cells Activated by Distinct Stimuli. Immunity 2010, 33, 35–47. [Google Scholar] [CrossRef] [PubMed]
- Beltra, J.-C.; Abdel-Hakeem, M.S.; Manne, S.; Zhang, Z.; Huang, H.; Kurachi, M.; Su, L.; Picton, L.; Ngiow, S.F.; Muroyama, Y.; et al. Stat5 Opposes the Transcription Factor Tox and Rewires Exhausted CD8+ T Cells toward Durable Effector-like States during Chronic Antigen Exposure. Immunity 2023, 56, 2699–2718.e11. [Google Scholar] [CrossRef] [PubMed]
- Grinberg-Bleyer, Y.; Oh, H.; Desrichard, A.; Bhatt, D.M.; Caron, R.; Chan, T.A.; Schmid, R.M.; Klein, U.; Hayden, M.S.; Ghosh, S. NF-κB c-Rel Is Crucial for the Regulatory T Cell Immune Checkpoint in Cancer. Cell 2017, 170, 1096–1108.e13. [Google Scholar] [CrossRef]
- Green, A.P.; Klimm, F.; Marshall, A.S.; Leetmaa, R.; Aryaman, J.; Gómez-Durán, A.; Chinnery, P.F.; Jones, N.S. Cryptic Mitochondrial DNA Mutations Coincide with Mid-Late Life and Are Pathophysiologically Informative in Single Cells across Tissues and Species. Nat. Commun. 2025, 16, 2250. [Google Scholar] [CrossRef]
- Zhang, J.; Koolmeister, C.; Han, J.; Filograna, R.; Hanke, L.; Àdori, M.; Sheward, D.J.; Teifel, S.; Gopalakrishna, S.; Shao, Q.; et al. Antigen Receptor Stimulation Induces Purifying Selection against Pathogenic Mitochondrial tRNA Mutations. JCI Insight 2023, 8, e167656. [Google Scholar] [CrossRef]



| Types of CD8+ T-Cells | CMV-Cre, % | CMV-Cre/PolGmut-pKB2 |
|---|---|---|
| Naïve cells (CD62L+CD44−) | 50.50 ± 7.12 | 25.79 ± 6.98 |
| Memory cells (CD62L+CD44+) | 32.99 ± 1.81 | 37.40 ± 17.99 |
| Effectors (CD62L−CD44+) | 13.26 ± 8.52 | 33.68 ± 22.75 |
Disclaimer/Publisher’s Note: The statements, opinions and data contained in all publications are solely those of the individual author(s) and contributor(s) and not of MDPI and/or the editor(s). MDPI and/or the editor(s) disclaim responsibility for any injury to people or property resulting from any ideas, methods, instructions or products referred to in the content. |
© 2025 by the authors. Licensee MDPI, Basel, Switzerland. This article is an open access article distributed under the terms and conditions of the Creative Commons Attribution (CC BY) license (https://creativecommons.org/licenses/by/4.0/).
Share and Cite
Kuznetsova, N.A.; Kochegarova, K.K.; Baikova, I.P.; Korshunov, E.N.; Ilchuk, L.A.; Kubekina, M.V.; Bruter, A.V.; Silaeva, Y.Y.; Varlamova, E.A. Ubiquitous Expression of mPolgmut Leads to the Accumulation of Cytotoxic CD8+ T Lymphocytes in Young Mice. Life 2025, 15, 1863. https://doi.org/10.3390/life15121863
Kuznetsova NA, Kochegarova KK, Baikova IP, Korshunov EN, Ilchuk LA, Kubekina MV, Bruter AV, Silaeva YY, Varlamova EA. Ubiquitous Expression of mPolgmut Leads to the Accumulation of Cytotoxic CD8+ T Lymphocytes in Young Mice. Life. 2025; 15(12):1863. https://doi.org/10.3390/life15121863
Chicago/Turabian StyleKuznetsova, Nadezhda A., Ksenia K. Kochegarova, Iuliia P. Baikova, Eugenii N. Korshunov, Leonid A. Ilchuk, Marina V. Kubekina, Alexandra V. Bruter, Yulia Yu. Silaeva, and Ekaterina A. Varlamova. 2025. "Ubiquitous Expression of mPolgmut Leads to the Accumulation of Cytotoxic CD8+ T Lymphocytes in Young Mice" Life 15, no. 12: 1863. https://doi.org/10.3390/life15121863
APA StyleKuznetsova, N. A., Kochegarova, K. K., Baikova, I. P., Korshunov, E. N., Ilchuk, L. A., Kubekina, M. V., Bruter, A. V., Silaeva, Y. Y., & Varlamova, E. A. (2025). Ubiquitous Expression of mPolgmut Leads to the Accumulation of Cytotoxic CD8+ T Lymphocytes in Young Mice. Life, 15(12), 1863. https://doi.org/10.3390/life15121863

