Independent Predictors of Ovarian Torsion Laterality: Nulliparity (Virgo) and Cyst Presence
Abstract
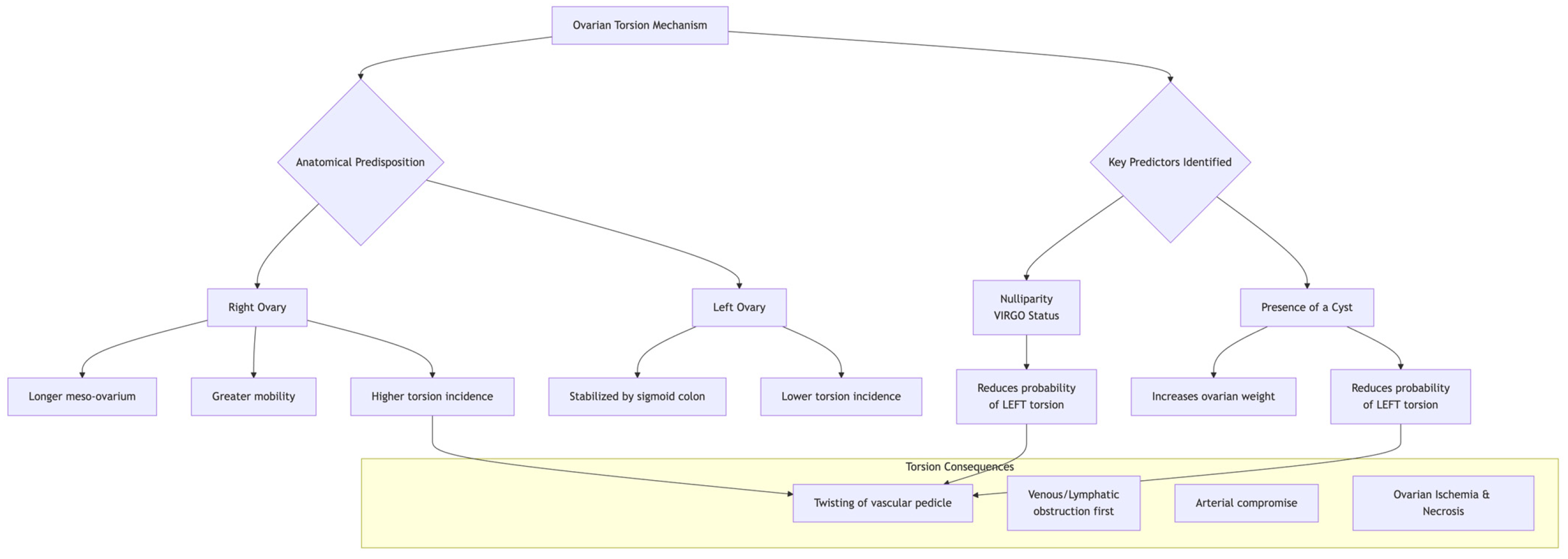
1. Introduction
2. Materials and Methods
2.1. Study Design and Setting
2.2. Study Population and Data Collection
2.3. Inclusion Criteria
2.4. Exclusion Criteria
2.5. Data Variables
2.6. Hormonal Assay and Doppler Ultrasonography Methodology
2.7. Ethical Approval
2.8. Statistical Analysis
3. Results
3.1. Hormonal Findings
3.2. Univariate and Multivariate Logistic Regression Analyses
3.3. Multivariate Logistic Regression Analysis
4. Discussion
5. Limitations
6. Conclusions
Author Contributions
Funding
Institutional Review Board Statement
Informed Consent Statement
Data Availability Statement
Conflicts of Interest
References
- Scheier, E. Diagnosis and Management of Pediatric Ovarian Torsion in the Emergency Department: Current Insights. Open Access Emerg. Med. 2022, 14, 283–291. [Google Scholar] [CrossRef]
- He, Y.; Ji, C.; Shen, X.C.; Zhang, K.X.; Wu, Y.M.; Wang, Y. Rethinking Ovary Preservation by Adnexal Torsion Reversal in Adolescents: A Case of Delayed Diagnosis. BMC Women’s Health 2022, 22, 421. [Google Scholar] [CrossRef]
- Avila, A.; Motta, M.; Schechter, D.; Samuels, S.; Jaramillo, I.; Whitehouse, J.; Neville, H.L.; Levene, T. Ovarian Salvage with Prompt Surgical Intervention for Adnexal Torsion: Does Timing Matter? Am. Surg. 2024, 90, 1508–1513. [Google Scholar] [CrossRef]
- Ghosh, A.; McKay, R.A. A Missed Diagnosis of Ovarian Torsion in a Patient with Bilateral Ovarian Dermoid Cysts: A Case Report. Cureus 2019, 11, e5963. [Google Scholar] [CrossRef] [PubMed]
- Corre, A.; Dandekar, S.; Lau, C.; Ranasinghe, L. A Case Report of Pediatric Ovarian Torsion: The Importance of Diagnostic Laparoscopy. Clin. Pract. Cases Emerg. Med. 2021, 5, 109–112. [Google Scholar] [CrossRef]
- Young, R.; Cork, K. Intermittent Ovarian Torsion in Pregnancy. Clin. Pract. Cases Emerg. Med. 2017, 1, 108–110. [Google Scholar] [CrossRef] [PubMed]
- Karaman, E.; Beger, B.; Çetin, O.; Melek, M.; Karaman, Y. Ovarian Torsion in the Normal Ovary: A Diagnostic Challenge in Postmenarchal Adolescent Girls in the Emergency Department. Med. Sci. Monit. Int. Med. J. Exp. Clin. Res. 2017, 23, 1312–1316. [Google Scholar] [CrossRef]
- Otjen, J.P.; Stanescu, A.L.; Alessio, A.M.; Parisi, M.T. Ovarian torsion: Developing a machine-learned algorithm for diagnosis. Pediatr. Radiol. 2020, 50, 706–714. [Google Scholar] [CrossRef] [PubMed]
- Bottomley, C.; Bourne, T. Diagnosis and management of ovarian cyst accidents. Best Pract. Res. Clin. Obstet. Gynaecol. 2009, 23, 711–724. [Google Scholar] [CrossRef]
- Baron, S.L.; Mathai, J.K. Ovarian Torsion. In StatPearls; StatPearls Publishing: St. Petersburg, FL, USA, 2023. Available online: www.ncbi.nlm.nih.gov/books/NBK560675/ (accessed on 24 November 2025).
- Ellison, L.; Sinclair, K.; Sana, Y. Recurrent Ovarian and Fallopian Tube Torsion: A Case Report. Case Rep. Women’s Health 2024, 41, e00575. [Google Scholar] [CrossRef]
- Aiob, A.; Marom, S.B.S.; Gumin, D.; Lowenstein, L.; Sharon, A. Identifying reliable predictors of ovarian torsion in acute gynecological presentations: A retrospective case-control study. Eur. J. Obstet. Gynecol. Reprod. Biol. 2025, 313, 114627. [Google Scholar] [CrossRef]
- Rao, T.; Condous, G.; Reid, S. Ovarian Immobility at Transvaginal Ultrasound: An Important Sonographic Marker for Prediction of Need for Pelvic Sidewall Surgery in Women with Suspected Endometriosis. J. Ultrasound Med. Off. J. Am. Inst. Ultrasound Med. 2022, 41, 1109–1113. [Google Scholar] [CrossRef] [PubMed]
- Zou, H.; Forgue, M. Left Ovarian Cyst with Overlying Sigmoid Colon. Cureus 2022, 14, e28927. [Google Scholar] [CrossRef] [PubMed]
- Silberstein, T.; Freud, A.; Baumfeld, Y.; Sheiner, E.; Weintraub, A.Y.; Mastrolia, S.A.; Trojano, G.; Bernstein, E.H.; Schwarzman, P. Influence of ovarian torsion on reproductive outcomes and mode of delivery. Front. Med. 2024, 11, 1370409. [Google Scholar] [CrossRef] [PubMed]
- Roth, L.; Nilsson, W.; Newmark, A.; Shepherd, J. Torsion Time; A Retrospective Cohort Study to Assess Surgeon Gender Bias for Time to Operating Room with Ovarian Torsion. J. Minim. Invasive Gynecol. 2025. [Google Scholar] [CrossRef]
- Homewood, L.N.; Dave, E.D.; Ali, R.; Mallawaarachchi, I.V.; Ratcliffe, S.J.; Balasubramani, G.K.; Lee, T.T. Risk Factors Associated with Adnexal Torsion after Hysterectomy. J. Minim. Invasive Gynecol. 2022, 29, 250–256. [Google Scholar] [CrossRef]
- De Silva, M.H.A.D.; Kolombage, P.; Kasthuri, S. An Ovarian Torsion in a 2-Year-Old Girl: A Case Report. J. Med. Case Rep. 2020, 14, 194. [Google Scholar] [CrossRef]
- Delgado-Miguel, C.; Arredondo-Montero, J.; Moreno-Alfonso, J.C.; San Basilio, M.; Peña Pérez, R.; Carrera, N.; Aguado, P.; Fuentes, E.; Díez, R.; Hernández-Oliveros, F. The Role of Neutrophyl-to-Lymphocyte Ratio as a Predictor of Ovarian Torsion in Children: Results of a Multicentric Study. Life 2024, 14, 889. [Google Scholar] [CrossRef]
- Marchand, G.J.; Massoud, A.; Arroyo, A.; González, D.H.; Hamilton, B.; Ruffley, K.; Robinson, M.; Dominick, M.; Ulibarri, H. Efficacy of Conservative Laparoscopic Surgical Treatment for Acute Ovarian Torsion in Pediatrics and Adolescent Populations: A Single-Armed Meta-Analysis. Turk. J. Obstet. Gynecol. 2024, 21, 296–305. [Google Scholar] [CrossRef]
- Ayemoba, J.; Callier, K.; Johnson, K. Rate of Oophorectomy in Pediatric Ovarian Torsion: Risk Factors and Change Over Time. Pediatr. Surg. Int. 2024, 40, 160. [Google Scholar] [CrossRef]
- Vu, A.D.; Goh, A.Z. Clinical Factors and Surgical Decision-Making When Managing Premenopausal Women with Adnexal Torsion. Arch. Gynecol. Obstet. 2022, 306, 1077–1084. [Google Scholar] [CrossRef] [PubMed]

| Characteristic | Total | Right Side n = 42 (65.6%) | Left Side n = 22 (34.4%) | p | |
|---|---|---|---|---|---|
| Age Median (IQR) | 22 (20–33) | 21 (19–29.5) | 24 (22–35) | 0.081 | |
| Virgo n (%) | No | 31 (48.4) | 17 (40.5) | 14 (63.6) | 0.078 |
| Yes | 33 (51.6) | 25 (59.5) | 8 (36.4) | ||
| Parity Median (IQR) | 0 (0–2) | 0 (0–1) | 1 (0–3.3) | 0.076 | |
| Presenting Complaint n (%) | Lower quadrant pain | 23 (35.9) | 15 (35.7) | 8 (36.4) | 0.959 |
| Abdominal pain | 41 (64.1) | 27 (64.3) | 14 (63.6) | ||
| Time to Diagnosis (Months) n (%) | 1 month ago | 16 (25.0) | 10 (23.8) | 6 (27.3) | 0.878 |
| 2 months ago | 20 (31.2) | 14 (33.3) | 6 (27.3) | ||
| 3 months ago | 28 (43.8) | 18 (42.9) | 10 (45.5) | ||
| History of Previous Ovarian Torsion n (%) | Yes | 3 (4.7) | 2 (4.8) | 1 (4.5) | 0.969 |
| No | 61 (95.3) | 40 (95.2) | 21 (95.5) | ||
| Ovary Size Max. Diameter (cm) Median (IQR) | 8 (6–10) | 8 (6–10.5) | 8 (7–10) | 0.511 | |
| Cyst Presence n (%) | Yes | 46 (71.9) | 26 (61.9) | 20 (90.9) | 0.014 |
| No | 18 (28.1) | 16 (38.1) | 2 (9.1) | ||
| Doppler Findings n (%) | Normal | 12 (18.8) | 8 (19.0) | 4 (18.2) | 0.933 |
| Abnormal | 52 (81.2) | 34 (81.0) | 18 (81.8) | ||
| Degree of Torsion (Number of turns) Median (IQR) | 3 (2–3) | 3 (2–3) | 2 (2–3) | 0.386 | |
| Appearance of Ovary n (%) | Necrosis | 7 (10.9) | 6 (14.3) | 1 (4.5) | 0.236 |
| Ischemia | 57 (89.1) | 36 (85.7) | 21 (95.5) | ||
| Hormone Measurement Time n (%) | Follicular phase | 61 (95.3) | 40 (95.2) | 22 (100) | 1.000 |
| Luteal phase | 3 (4.7) | 2 (4.8) | 1 (4.5) | ||
| Progesterone (ng/mL) Median (IQR) | 0 (0–0) | 0 (0–0) | 0 (0–0.25) | 0.596 | |
| Estradiol (E2) (pg/mL) Median (IQR) | 47 (36–87) | 49.5 (37–88.5) | 42 (34–91.5) | 0.445 | |
| FSH (mIU/mL) Median (IQR) | 4 (4–6) | 4 (4–6) | 4.5 (3.8–6.3) | 0.777 | |
| LH (mIU/mL) Median (IQR) | 9 (8–12) | 9 (8–12) | 8.5 (7.8–10.3) | 0.162 | |
| Characteristic | p | OR | 95% CI Lower-Upper |
|---|---|---|---|
| Age | 0.136 | 1.05 | 0.98–1.13 |
| Virgo | 0.082 | 0.39 | 0.13–1.13 |
| Parity | 0.041 | 1.35 | 1.01–1.79 |
| Presenting complaint (ref: lower quadrant pain) abdominal pain | 0.959 | 0.97 | 0.33–2.85 |
| Time to diagnosis (ref: 1 month ago) | 0.878 | ||
| 2 months ago | 0.906 | 1.08 | 0.30–3.86 |
| 3 months ago | 0.679 | 0.77 | 0.23–2.64 |
| History of previous torsion | 0.017 | 0.53 | 0.08–0.11 |
| Ovary size | 0.857 | 0.99 | 0.84–1.15 |
| Cyst presence | 0.024 | 0.16 | 0.03–0.79 |
| Doppler findings (ref: normal) abnormal | 0.933 | 1.06 | 0.28–4.00 |
| Degree of torsion | 0.205 | 0.74 | 0.47–1.18 |
| Appearance of the ovary (ref: ischemia) necrosis | 0.261 | 0.29 | 0.03–2.54 |
| Progesterone | 0.355 | 1.10 | 0.90–1.35 |
| Estradiol (E2) | 0.093 | 0.56 | 0.99–1.01 |
| FSH | 0.384 | 1.10 | 0.89–1.36 |
| LH | 0.514 | 0.96 | 0.85–1.09 |
| Variable | Odds Ratio (OR) | 95% Confidence Interval (CI) | p |
|---|---|---|---|
| Virgo presence | 0.22 | 0.07–0.75 | 15 |
| Cyst presence | 0.10 | 0.02–0.53 | 7 |
| Age | - | - | >0.05 |
| Parity | - | - | >0.05 |
| History of previous torsion | - | - | >0.05 |
| Degree of torsion | - | - | >0.05 |
| Estradiol (E2) level | - | - | >0.05 |
Disclaimer/Publisher’s Note: The statements, opinions and data contained in all publications are solely those of the individual author(s) and contributor(s) and not of MDPI and/or the editor(s). MDPI and/or the editor(s) disclaim responsibility for any injury to people or property resulting from any ideas, methods, instructions or products referred to in the content. |
© 2025 by the authors. Licensee MDPI, Basel, Switzerland. This article is an open access article distributed under the terms and conditions of the Creative Commons Attribution (CC BY) license (https://creativecommons.org/licenses/by/4.0/).
Share and Cite
Tammo, O.; Arıcan, A.; Çetin, E.N.; Türk Keklik, E. Independent Predictors of Ovarian Torsion Laterality: Nulliparity (Virgo) and Cyst Presence. Life 2025, 15, 1819. https://doi.org/10.3390/life15121819
Tammo O, Arıcan A, Çetin EN, Türk Keklik E. Independent Predictors of Ovarian Torsion Laterality: Nulliparity (Virgo) and Cyst Presence. Life. 2025; 15(12):1819. https://doi.org/10.3390/life15121819
Chicago/Turabian StyleTammo, Omer, Aybüke Arıcan, Eda Nur Çetin, and Esra Türk Keklik. 2025. "Independent Predictors of Ovarian Torsion Laterality: Nulliparity (Virgo) and Cyst Presence" Life 15, no. 12: 1819. https://doi.org/10.3390/life15121819
APA StyleTammo, O., Arıcan, A., Çetin, E. N., & Türk Keklik, E. (2025). Independent Predictors of Ovarian Torsion Laterality: Nulliparity (Virgo) and Cyst Presence. Life, 15(12), 1819. https://doi.org/10.3390/life15121819

