Developing Theoretical Models for Atherosclerotic Lesions: A Methodological Approach Using Interdisciplinary Insights
Abstract
1. Introduction
2. Logistic Map
2.1. Logistic Map
2.2. Translation to Atherosclerotic Plaques
2.3. Growth Parameter r as an Aggregate Function
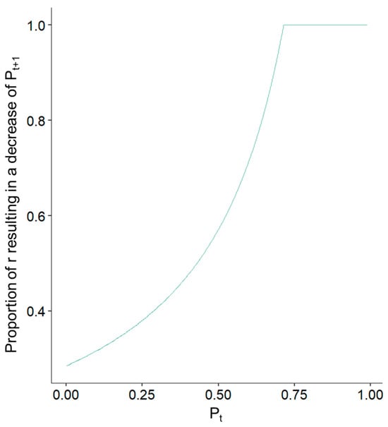
2.4. Implementation of the Logistic Map in Atherosclerosis
2.5. Identifying Patients at Risk for Symptomatic Disease
2.6. Stenotic Degree and Symptomatic Disease in the Logistic Map
2.7. Introducing Imaging Data
3. Markov Models
3.1. Markov Chain Model
3.2. Spatial Markov Model
3.3. Markov Random Field
3.4. Transition Probabilities in Markov Chain Models
3.5. Stability Assessments
3.6. Prediction of Atherosclerotic Events
3.7. Spatial Transition Probabilities in a Spatial Markov Model
3.8. Spatial Heatmap Visualization
3.9. Markov Random Field Model and Energy Function
3.10. Transition Probability Matrix:
4. Discussion
Funding
Institutional Review Board Statement
Informed Consent Statement
Data Availability Statement
Conflicts of Interest
References
- El Khatib, N.; Génieys, S.; Kazmierczak, B.; Volpert, V. Mathematical Modelling of Atherosclerosis as an Inflammatory Disease. Philos. Trans. R. Soc. Math. Phys. Eng. Sci. 2009, 367, 4877–4886. [Google Scholar] [CrossRef] [PubMed]
- Chalmers, A.D.; Bursill, C.A.; Myerscough, M.R. Nonlinear Dynamics of Early Atherosclerotic Plaque Formation may Determine the Efficacy of High Density Lipoproteins (HDL) in Plaque Regression. PLoS ONE 2017, 12, e0187674. [Google Scholar] [CrossRef]
- Fernández de Cañete, J.; Fernández de Cañete, J.; Galindo, C.; Moral, I.G. System Engineering and Automation: An Interactive Educational Approach; Springer: Berlin/Heidelberg, Germany, 2011. [Google Scholar]
- Gisterå, A.; Hansson, G.K. The Immunology of Atherosclerosis. Nat. Rev. Nephrol. 2017, 13, 368–380. [Google Scholar] [CrossRef] [PubMed]
- Bentzon, J.F.; Otsuka, F.; Virmani, R.; Falk, E. Mechanisms of Plaque Formation and Rupture. Circ. Res. 2014, 114, 1852–1866. [Google Scholar] [CrossRef] [PubMed]
- Thygesen, K.; Alpert, J.S.; Jaffe, A.S.; Chaitman, B.R.; Bax, J.J.; Morrow, D.A.; White, H.D. Fourth Universal Definition of Myocardial Infarction (2018). Eur. Heart J. 2019, 40, 237–269. [Google Scholar] [CrossRef]
- Naylor, A.R.; Ricco, J.-B.; de Borst, G.J.; Debus, S.; de Haro, J.; Halliday, A.; Hamilton, G.; Kakisis, J.; Kakkos, S.; Lepidi, S.; et al. Editor’s Choice—Management of Atherosclerotic Carotid and Vertebral Artery Disease: 2017 Clinical Practice Guidelines of the European Society for Vascular Surgery (ESVS). Eur. J. Vasc. Endovasc. Surg. 2018, 55, 3–81. [Google Scholar] [CrossRef] [PubMed]
- El Khatib, N.; Kafi, O.; Sequeira, A.; Simakov, S.; Vassilevski, Y.; Volpert, V. Mathematical modelling of atherosclerosis. Math. Model. Nat. Phenom. 2019, 14, 603. [Google Scholar] [CrossRef]
- Avgerinos, N.A.; Neofytou, P. Mathematical Modelling and Simulation of Atherosclerosis Formation and Progress: A Review. Ann. Biomed. Eng. 2019, 47, 1764–1785. [Google Scholar] [CrossRef]
- Cai, Y.; Li, Z. Mathematical Modeling of Plaque Progression and Associated Microenvironment: How far from Predicting the Fate of Atherosclerosis? Comput. Methods Programs Biomed. 2021, 211, 106435. [Google Scholar] [CrossRef]
- Dundar, S.; Gokkurt, B.; Soylu, Y. Mathematical Modelling at a Glance: A Theoretical Study. Procedia—Soc. Behav. Sci. 2012, 46, 3465–3470. [Google Scholar] [CrossRef]
- Vera, J.; Lischer, C.; Nenov, M.; Nikolov, S.; Lai, X.; Eberhardt, M. Mathematical Modelling in Biomedicine: A Primer for the Curious and the Skeptic. Int. J. Mol. Sci. 2021, 22, 547. [Google Scholar] [CrossRef]
- Collet, P.; Eckmann, J.P. Iterated Maps on the Interval as Dynamical Systems; Birkhäuser: Basel, Switzerland; Boston, MA, USA, 1980. [Google Scholar]
- Dhawan, U.K.; Singhal, A.; Subramanian, M. Dead Cell and Debris Clearance in the Atherosclerotic Plaque: Mechanisms and Therapeutic Opportunities to Promote Inflammation Resolution. Pharmacol. Res. 2021, 170, 105699. [Google Scholar] [CrossRef]
- Björkegren, J.L.M.; Hägg, S.; Talukdar, H.A.; Foroughi Asl, H.; Jain, R.K.; Cedergren, C.; Shang, M.-M.; Rossignoli, A.; Takolander, R.; Melander, O.; et al. Plasma Cholesterol–Induced Lesion Networks Activated before Regression of Early, Mature, and Advanced Atherosclerosis. PLoS Genet. 2014, 10, e1004201. [Google Scholar] [CrossRef]
- Mann, J.; Davies, M.J. Mechanisms of Progression in Native Coronary Artery Disease: Role of Healed Plaque Disruption. Heart Br. Card. Soc. 1999, 82, 265–268. [Google Scholar] [CrossRef]
- Burke, A.P. Healed Plaque Ruptures and Sudden Coronary Death: Evidence that Subclinical Rupture has a Role in Plaque Progression. Circulation 2001, 103, 934–940. [Google Scholar] [CrossRef]
- Kubo, T.; Maehara, A.; Mintz, G.S.; Doi, H.; Tsujita, K.; Choi, S.-Y.; Katoh, O.; Nasu, K.; Koenig, A.; Pieper, M.; et al. The Dynamic Nature of Coronary Artery Lesion Morphology Assessed by Serial Virtual Histology Intravascular Ultrasound Tissue Characterization. J. Am. Coll. Cardiol. 2010, 55, 1590–1597. [Google Scholar] [CrossRef]
- Cury, R.C.; Abbara, S.; Achenbach, S.; Agatston, A.; Berman, D.S.; Budoff, M.J.; Dill, K.E.; Jacobs, J.E.; Maroules, C.D.; Rubin, G.; et al. CAD-RADSTM Coronary Artery Disease—Reporting and Data System. An expert consensus document of the Society of Cardiovascular Computed Tomography (SCCT), the American College of Radiology (ACR) and the North American Society for Cardiovascular Imaging (NASCI). Endorsed by the American College of Cardiology. J. Cardiovasc. Comput. Tomogr. 2016, 10, 269–281. [Google Scholar]
- Mauriello, A.; Servadei, F.; Sangiorgi, G.; Anemona, L.; Giacobbi, E.; Liotti, D.; Spagnoli, L.G. Asymptomatic Carotid Plaque Rupture with Unexpected Thrombosis over a Non-Canonical Vulnerable Lesion. Atherosclerosis 2011, 218, 356–362. [Google Scholar] [CrossRef]
- Kirsch, F. A systematic review of Markov models evaluating multicomponent disease management programs in diabetes. Expert Rev. Pharmacoecon Outcomes Res. 2015, 15, 961–984. [Google Scholar] [CrossRef]
- Carta, A.; Conversano, C. On the Use of Markov Models in Pharmacoeconomics: Pros and Cons and Implications for Policy Makers. Front. Public Health. 2020, 8, 569500. [Google Scholar] [CrossRef]
- Przybilla, J.; Ahnert, P.; Bogatsch, H.; Bloos, F.; Brunkhorst, F.M.; SepNet Critical Care Trials Group; PROGRESS study group; Bauer, M.; Loeffler, M.; Witzenrath, M.; et al. Markov State Modelling of Disease Courses and Mortality Risks of Patients with Community-Acquired Pneumonia. J. Clin. Med. 2020, 9, 393. [Google Scholar] [CrossRef]
- Mor, B.; Garhwal, S.; Kumar, A. A Systematic Review of Hidden Markov Models and Their Applications. Arch. Comput. Methods Eng. 2021, 28, 1429–1448. [Google Scholar] [CrossRef]
- BMUS. A Simple Method for Measuring Ultrasound Slice Thickness with Depth. Available online: https://www.bmus.org/bmus-publications-1/ultrapost/2017-poster-presentations/january-poster-presentation/a-simple-method-for-measuring-ultrasound-slice-thickness-with-depth/ (accessed on 26 June 2024).
- Abi Younes, G.; El Khatib, N. Mathematical Modeling of Inflammatory Processes of Atherosclerosis. Math. Model. Nat. Phenom. 2022, 17, 5. [Google Scholar] [CrossRef]
- Vassilevski, Y.; Simakov, S.; Salamatova, V.; Ivanov, Y.; Dobroserdova, T. Blood Flow Simulation in Atherosclerotic Vascular Network Using Fiber-Spring Representation of Diseased Wall. Math. Model. Nat. Phenom. 2011, 6, 333–349. [Google Scholar] [CrossRef]
- Mukherjee, D. Dynamical System Analysis of a Mathematical Model of Mild Atherosclerosis. Biophys. Rev. Lett. 2022, 17, 1–18. [Google Scholar] [CrossRef]
- Hueso, M.; Cruzado, J.M.; Torras, J.; Navarro, E. ALUminating the Path of Atherosclerosis Progression: Chaos Theory Suggests a Role for Alu Repeats in the Development of Atherosclerotic Vascular Disease. Int. J. Mol. Sci. 2018, 19, 1734. [Google Scholar] [CrossRef] [PubMed]





| Function | Variables | |
|---|---|---|
| Hemodynamic factors | f1(P) | Blood pressure Flow pattern Shear stress Wall pressure |
| Inflammation | f2(P) | Macrophage influx Clearance rate Cytokine production Lymphocyte activation |
| Mechanical factors | f3(P) | Plaque composition Plaque geometry Fibrous cap thickness |
| Metabolic factors | f4(P) | Lipoprotein particle availability Lipoprotein influx Oxidative stress |
Disclaimer/Publisher’s Note: The statements, opinions and data contained in all publications are solely those of the individual author(s) and contributor(s) and not of MDPI and/or the editor(s). MDPI and/or the editor(s) disclaim responsibility for any injury to people or property resulting from any ideas, methods, instructions or products referred to in the content. |
© 2024 by the author. Licensee MDPI, Basel, Switzerland. This article is an open access article distributed under the terms and conditions of the Creative Commons Attribution (CC BY) license (https://creativecommons.org/licenses/by/4.0/).
Share and Cite
Hofmann, A.G. Developing Theoretical Models for Atherosclerotic Lesions: A Methodological Approach Using Interdisciplinary Insights. Life 2024, 14, 979. https://doi.org/10.3390/life14080979
Hofmann AG. Developing Theoretical Models for Atherosclerotic Lesions: A Methodological Approach Using Interdisciplinary Insights. Life. 2024; 14(8):979. https://doi.org/10.3390/life14080979
Chicago/Turabian StyleHofmann, Amun G. 2024. "Developing Theoretical Models for Atherosclerotic Lesions: A Methodological Approach Using Interdisciplinary Insights" Life 14, no. 8: 979. https://doi.org/10.3390/life14080979
APA StyleHofmann, A. G. (2024). Developing Theoretical Models for Atherosclerotic Lesions: A Methodological Approach Using Interdisciplinary Insights. Life, 14(8), 979. https://doi.org/10.3390/life14080979

