Diets Differently Regulate Pulmonary Pathogenesis and Immune Signaling in Mice during Acute and Chronic Mycobacterium tuberculosis Infection
Abstract
1. Introduction
2. Materials and Methods
2.1. Bioethics and Biosafety
2.2. Animal Model and Experimental Design
2.3. Histological Analysis
2.4. Immunoblot Analysis
2.5. Analysis of Circulatory Cytokines and Serum Lipids
2.6. In Vitro Trans-Well Co-Culture Experiment
2.7. Statistical Analysis
3. Results
3.1. MFD Alters Lung Histopathology during Acute and Chronic Mtb Infection in a Murine TB Model
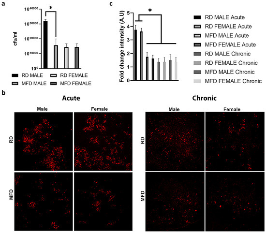
3.2. MFD Alters Bacterial Load in the Lungs of Mtb-Infected C57BL/6 Mice during Acute Infection
3.3. MFD Alters the Level of Infiltrated Immune Cells and Inflammatory Markers in the Lungs during Acute and Chronic Mtb Infection
3.4. Mtb Infection Increases Adipogenesis and Alters Lipolysis in the Lungs Differently during Acute and Chronic Infection
3.5. MFD Alters Immune Signaling and Cell Death Pathways in Adipose Tissue during Acute and Chronic Mtb Infection
3.6. Diets Differently Alter Serum Lipid Levels during Acute and Chronic Mtb Infection
3.7. Diets Differently Regulate Circulatory Cytokine Levels during Acute and Chronic Mtb Infection
3.8. Adipocytes and Adipocyte-Derived Lipid Droplets Alter Macrophage Activation during Mtb Infection
3.9. Mtb-Infected Adipocytes Alter Immune Activation in Macrophages
4. Discussion
5. Conclusions
Supplementary Materials
Author Contributions
Funding
Institutional Review Board Statement
Informed Consent Statement
Data Availability Statement
Acknowledgments
Conflicts of Interest
References
- Yorke, E.; Atiase, Y.; Akpalu, J.; Sarfo-Kantanka, O.; Boima, V.; Dey, I.D. The Bidirectional Relationship between Tuberculosis and Diabetes. Tuberc. Res. Treat. 2017, 2017, 1702578. [Google Scholar] [CrossRef] [PubMed]
- Al-Rifai, R.H.; Pearson, F.; Critchley, J.A.; Abu-Raddad, L.J. Association between diabetes mellitus and active tuberculosis: A systematic review and meta-analysis. PLoS ONE 2017, 12, e0187967. [Google Scholar] [CrossRef] [PubMed]
- Tegegne, B.S.; Mengesha, M.M.; Teferra, A.A.; Awoke, M.A.; Habtewold, T.D. Association between diabetes mellitus and multi-drug-resistant tuberculosis: Evidence from a systematic review and meta-analysis. Syst. Rev. 2018, 7, 161. [Google Scholar] [CrossRef] [PubMed]
- Oswal, N.; Lizardo, K.; Dhanyalayam, D.; Ayyappan, J.P.; Thangavel, H.; Heysell, S.K.; Nagajyothi, J.F. Host Metabolic Changes during Mycobacterium Tuberculosis Infection Cause Insulin Resistance in Adult Mice. J. Clin. Med. 2022, 11, 1646. [Google Scholar] [CrossRef] [PubMed]
- Gautam, S.; Shrestha, N.; Mahato, S.; Nguyen, T.P.A.; Mishra, S.R.; Berg-Beckhoff, G. Diabetes among tuberculosis patients and its impact on tuberculosis treatment in South Asia: A systematic review and meta-analysis. Sci. Rep. 2021, 11, 2113. [Google Scholar] [CrossRef]
- Akter, S.; Chauhan, K.S.; Dunlap, M.D.; Choreno-Parra, J.A.; Lu, L.; Esaulova, E.; Zuniga, J.; Artyomov, M.N.; Kaushal, D.; Khader, S.A. Mycobacterium tuberculosis infection drives a type I IFN signature in lung lymphocytes. Cell Rep. 2022, 39, 110983. [Google Scholar] [CrossRef]
- Beigier-Bompadre, M.; Montagna, G.N.; Kuhl, A.A.; Lozza, L.; Weiner, J., 3rd; Kupz, A.; Vogelzang, A.; Mollenkopf, H.J.; Lowe, D.; Bandermann, S.; et al. Mycobacterium tuberculosis infection modulates adipose tissue biology. PLoS Pathog. 2017, 13, e1006676. [Google Scholar] [CrossRef]
- Ayyappan, J.P.; Vinnard, C.; Subbian, S.; Nagajyothi, J.F. Effect of Mycobacterium tuberculosis infection on adipocyte physiology. Microbes Infect. 2018, 20, 81–88. [Google Scholar] [CrossRef]
- Brestoff, J.R.; Artis, D. Immune regulation of metabolic homeostasis in health and disease. Cell 2015, 161, 146–160. [Google Scholar] [CrossRef]
- Ayyappan, J.P.; Ganapathi, U.; Lizardo, K.; Vinnard, C.; Subbian, S.; Perlin, D.S.; Nagajyothi, J.F. Adipose Tissue Regulates Pulmonary Pathology during TB Infection. Mbio 2019, 10, e02771-18. [Google Scholar] [CrossRef]
- Casha, A.R.; Scarci, M. The link between tuberculosis and body mass index. J. Thorac. Dis. 2017, 9, E301–E303. [Google Scholar] [CrossRef]
- Fischer, A.H.; Jacobson, K.A.; Rose, J.; Zeller, R. Hematoxylin and eosin staining of tissue and cell sections. CSH Protoc. 2008, 2008, pdb prot4986. [Google Scholar] [CrossRef]
- Ayyappan, J.P.; Lizardo, K.; Wang, S.; Yurkow, E.; Nagajyothi, J.F. Inhibition of SREBP Improves Cardiac Lipidopathy, Improves Endoplasmic Reticulum Stress, and Modulates Chronic Chagas Cardiomyopathy. J. Am. Heart Assoc. 2020, 9, e014255. [Google Scholar] [CrossRef]
- Hertz, D.; Dibbern, J.; Eggers, L.; von Borstel, L.; Schneider, B.E. Increased male susceptibility to Mycobacterium tuberculosis infection is associated with smaller B cell follicles in the lungs. Sci. Rep. 2020, 10, 5142. [Google Scholar] [CrossRef]
- Brookheart, R.T.; Michel, C.I.; Schaffer, J.E. As a matter of fat. Cell Metab. 2009, 10, 9–12. [Google Scholar] [CrossRef]
- Prins, J.B.; Niesler, C.U.; Winterford, C.M.; Bright, N.A.; Siddle, K.; O’Rahilly, S.; Walker, N.I.; Cameron, D.P. Tumor necrosis factor-alpha induces apoptosis of human adipose cells. Diabetes 1997, 46, 1939–1944. [Google Scholar] [CrossRef]
- van Crevel, R.; Karyadi, E.; Netea, M.G.; Verhoef, H.; Nelwan, R.H.; West, C.E.; van der Meer, J.W. Decreased plasma leptin concentrations in tuberculosis patients are associated with wasting and inflammation. J. Clin. Endocrinol. Metab. 2002, 87, 758–763. [Google Scholar] [CrossRef]
- Phan, M.N.; Guy, E.S.; Nickson, R.N.; Kao, C.C. Predictors and patterns of weight gain during treatment for tuberculosis in the United States of America. Int. J. Infect. Dis. 2016, 53, 1–5. [Google Scholar] [CrossRef]
- PrayGod, G. Does adipose tissue have a role in tuberculosis? Expert Rev. Anti. Infect. Ther. 2020, 18, 839–841. [Google Scholar] [CrossRef]
- Schluger, N.W.; Rom, W.N. The host immune response to tuberculosis. Am. J. Respir. Crit. Care Med. 1998, 157, 679–691. [Google Scholar] [CrossRef]
- Saunders, B.M.; Frank, A.A.; Orme, I.M.; Cooper, A.M. CD4 is required for the development of a protective granulomatous response to pulmonary tuberculosis. Cell Immunol. 2002, 216, 65–72. [Google Scholar] [CrossRef] [PubMed]
- Green, A.M.; Difazio, R.; Flynn, J.L. IFN-gamma from CD4 T cells is essential for host survival and enhances CD8 T cell function during Mycobacterium tuberculosis infection. J. Immunol. 2013, 190, 270–277. [Google Scholar] [CrossRef] [PubMed]
- Eruslanov, E.B.; Majorov, K.B.; Orlova, M.O.; Mischenko, V.V.; Kondratieva, T.K.; Apt, A.S.; Lyadova, I.V. Lung cell responses to M. tuberculosis in genetically susceptible and resistant mice following intratracheal challenge. Clin. Exp. Immunol. 2004, 135, 19–28. [Google Scholar] [CrossRef] [PubMed]
- Muhl, H.; Pfeilschifter, J. Anti-inflammatory properties of pro-inflammatory interferon-gamma. Int. Immunopharmacol. 2003, 3, 1247–1255. [Google Scholar] [CrossRef] [PubMed]
- Scheller, J.; Chalaris, A.; Schmidt-Arras, D.; Rose-John, S. The pro- and anti-inflammatory properties of the cytokine interleukin-6. Biochim. Biophys. Acta 2011, 1813, 878–888. [Google Scholar] [CrossRef]
- Almeida, F.M.; Ventura, T.L.; Amaral, E.P.; Ribeiro, S.C.; Calixto, S.D.; Manhaes, M.R.; Rezende, A.L.; Souza, G.S.; de Carvalho, I.S.; Silva, E.C.; et al. Correction: Hypervirulent Mycobacterium tuberculosis strain triggers necrotic lung pathology associated with enhanced recruitment of neutrophils in resistant C57BL/6 mice. PLoS ONE 2017, 12, e0175652. [Google Scholar] [CrossRef]
- Fentoglu, O.; Kirzioglu, F.Y.; Ozdem, M.; Kocak, H.; Sutcu, R.; Sert, T. Proinflammatory cytokine levels in hyperlipidemic patients with periodontitis after periodontal treatment. Oral. Dis. 2012, 18, 299–306. [Google Scholar] [CrossRef]
- Tahir, A.; Martinez, P.J.; Ahmad, F.; Fisher-Hoch, S.P.; McCormick, J.; Gay, J.L.; Mirza, S.; Chaudhary, S.U. An evaluation of lipid profile and pro-inflammatory cytokines as determinants of cardiovascular disease in those with diabetes: A study on a Mexican American cohort. Sci. Rep. 2021, 11, 2435. [Google Scholar] [CrossRef]
- Lin, H.M.; Yeung, N.; Hastings, J.F.; Croucher, D.R.; Huynh, K.; Meikle, T.G.; Mellett, N.A.; Kwan, E.M.; Davis, I.D.; Tran, B.; et al. Relationship between Circulating Lipids and Cytokines in Metastatic Castration-Resistant Prostate Cancer. Cancers 2021, 13, 4964. [Google Scholar] [CrossRef]
- Ramaswamy, M.; Wallace, T.L.; Cossum, P.A.; Wasan, K.M. Species differences in the proportion of plasma lipoprotein lipid carried by high-density lipoproteins influence the distribution of free and liposomal nystatin in human, dog, and rat plasma. Antimicrob. Agents Chemother. 1999, 43, 1424–1428. [Google Scholar] [CrossRef]










Disclaimer/Publisher’s Note: The statements, opinions and data contained in all publications are solely those of the individual author(s) and contributor(s) and not of MDPI and/or the editor(s). MDPI and/or the editor(s) disclaim responsibility for any injury to people or property resulting from any ideas, methods, instructions or products referred to in the content. |
© 2023 by the authors. Licensee MDPI, Basel, Switzerland. This article is an open access article distributed under the terms and conditions of the Creative Commons Attribution (CC BY) license (https://creativecommons.org/licenses/by/4.0/).
Share and Cite
Oswal, N.; Thangavel, H.; Lizardo, K.; Dhanyalayam, D.; Sidrat, T.; Salgame, P.; Nagajyothi, J.F. Diets Differently Regulate Pulmonary Pathogenesis and Immune Signaling in Mice during Acute and Chronic Mycobacterium tuberculosis Infection. Life 2023, 13, 228. https://doi.org/10.3390/life13010228
Oswal N, Thangavel H, Lizardo K, Dhanyalayam D, Sidrat T, Salgame P, Nagajyothi JF. Diets Differently Regulate Pulmonary Pathogenesis and Immune Signaling in Mice during Acute and Chronic Mycobacterium tuberculosis Infection. Life. 2023; 13(1):228. https://doi.org/10.3390/life13010228
Chicago/Turabian StyleOswal, Neelam, Hariprasad Thangavel, Kezia Lizardo, Dhanya Dhanyalayam, Tabinda Sidrat, Padmini Salgame, and Jyothi F. Nagajyothi. 2023. "Diets Differently Regulate Pulmonary Pathogenesis and Immune Signaling in Mice during Acute and Chronic Mycobacterium tuberculosis Infection" Life 13, no. 1: 228. https://doi.org/10.3390/life13010228
APA StyleOswal, N., Thangavel, H., Lizardo, K., Dhanyalayam, D., Sidrat, T., Salgame, P., & Nagajyothi, J. F. (2023). Diets Differently Regulate Pulmonary Pathogenesis and Immune Signaling in Mice during Acute and Chronic Mycobacterium tuberculosis Infection. Life, 13(1), 228. https://doi.org/10.3390/life13010228

