SARS-CoV-2 and HIV: Impact on Pulmonary Epithelial Cells
Abstract
:1. Introduction
2. Materials and Methods
3. Results
3.1. Validation of HBECs Culturing Conditions with SARS-CoV-2 Spike Protein In Vitro
3.2. SARS-CoV-2 Spike Protein Alters Genes Associated with Innate and Adaptive Immunity as Stress Response
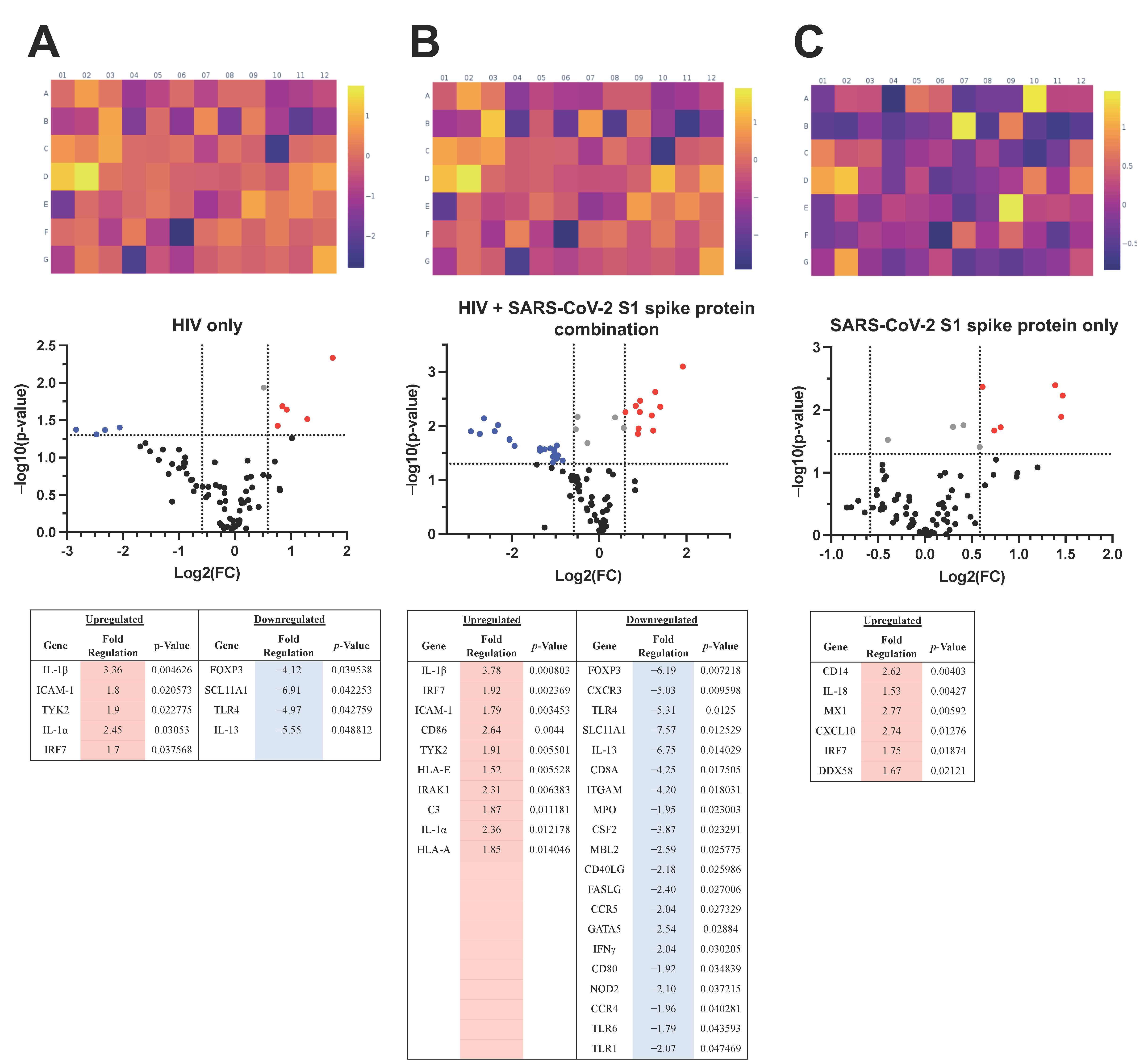
3.3. Stress Responses of HIV-Infected Epithelial Cells to SARS-CoV-2 Spike Protein
4. Discussion
Author Contributions
Funding
Institutional Review Board Statement
Informed Consent Statement
Data Availability Statement
Acknowledgments
Conflicts of Interest
References
- Khan, M.M.A.; Khan, M.N.; Mustagir, M.G.; Rana, J.; Islam, M.S.; Kabir, M.I. Effects of underlying morbidities on the occurrence of deaths in COVID-19 patients: A systematic review and meta-analysis. J. Glob. Health 2020, 10, 020503. [Google Scholar] [CrossRef] [PubMed]
- Djaharuddin, I.; Munawwarah, S.; Nurulita, A.; Ilyas, M.; Tabri, N.A.; Lihawa, N. Comorbidities and mortality in COVID-19 patients. Gac. Sanit. 2021, 35, S530–S532. [Google Scholar] [CrossRef] [PubMed]
- UNAIDS. UNAIDS Data 2021. 2022.
- Raffe, S.; Sabin, C.; Gilleece, Y. Comorbidities in women living with HIV: A systematic review. HIV Med. 2022, 23, 331–361. [Google Scholar] [CrossRef]
- Rodés, B.; Cadiñanos, J.; Esteban-Cantos, A.; Rodríguez-Centeno, J.; Arribas, J.R. Ageing with HIV: Challenges and biomarkers. EBioMedicine 2022, 77, 103896. [Google Scholar] [CrossRef]
- Martínez-Sanz, J.; Serrano-Villar, S.; Vivancos, M.J.; Rubio, R.; Moreno, S. Management of Comorbidities in Treated HIV Infection: A Long Way to Go: HIV, comorbidities and aging. Int. J. Antimicrob. Agents 2022, 59, 106493. [Google Scholar] [CrossRef]
- Webel, A.R.; Schexnayder, J.; Cioe, P.A.; Zuñiga, J.A. A Review of Chronic Comorbidities in Adults Living With HIV: State of the Science. J. Assoc. Nurses AIDS Care 2021, 32, 322–346. [Google Scholar] [CrossRef]
- Huang, D.; Zunong, J.; Li, M.; Li, D.; Gong, J.; Vermund, S.H.; Hu, Y. COVID-19 Clinical Presentation Among HIV-Infected Persons in China: A Systematic Review. Curr. HIV/AIDS Rep. 2022, 19, 167–176. [Google Scholar] [CrossRef]
- Cajamarca-Baron, J.; Guavita-Navarro, D.; Buitrago-Bohorquez, J.; Gallego-Cardona, L.; Navas, A.; Cubides, H.; Arredondo, A.M.; Escobar, A.; Rojas-Villarraga, A. SARS-CoV-2 (COVID-19) in patients with some degree of immunosuppression. Reum. Clin. (Engl. Ed.) 2021, 17, 408–419. [Google Scholar] [CrossRef]
- De Waard, L.; Langenegger, E.; Erasmus, K.; Van der Merwe, T.; Olivier, S.E.; Du Toit, N.; Paulsen, C.; Nkangana, N.; Van Niekerk, M.; Moodley, A.; et al. Maternal and neonatal outcomes of COVID-19 in a high-risk pregnant cohort with and without HIV. S. Afr. Med. J. 2021, 111, 1174–1180. [Google Scholar] [CrossRef]
- Chanda, D.; Minchella, P.A.; Kampamba, D.; Itoh, M.; Hines, J.Z.; Fwoloshi, S.; Boyd, M.A.; Hamusonde, K.; Chirwa, L.; Nikoi, K.; et al. COVID-19 Severity and COVID-19-Associated Deaths Among Hospitalized Patients with HIV Infection—Zambia, March-December 2020. MMWR Morb. Mortal. Wkly. Rep. 2021, 70, 807–810. [Google Scholar] [CrossRef]
- Peng, X.; Ouyang, J.; Isnard, S.; Lin, J.; Fombuena, B.; Zhu, B.; Routy, J.P. Sharing CD4+ T Cell Loss: When COVID-19 and HIV Collide on Immune System. Front. Immunol. 2020, 11, 596631. [Google Scholar] [CrossRef] [PubMed]
- Bennett, C.L.; Ogele, E.; Pettit, N.R.; Bischof, J.J.; Meng, T.; Govindarajan, P.; Camargo, C.A., Jr.; Nordenholz, K.; Kline, J.A. Multicenter Study of Outcomes Among Persons With HIV Who Presented to US Emergency Departments With Suspected SARS-CoV-2. J. Acquir. Immune Defic. Syndr. 2021, 88, 406–413. [Google Scholar] [CrossRef] [PubMed]
- Goldman, J.D.; Robinson, P.C.; Uldrick, T.S.; Ljungman, P. COVID-19 in immunocompromised populations: Implications for prognosis and repurposing of immunotherapies. J. Immunother. Cancer 2021, 9. [Google Scholar] [CrossRef] [PubMed]
- Wang, Y.; Xie, Y.; Hu, S.; Ai, W.; Tao, Y.; Tang, H.; Jing, F.; Tang, W. Systematic Review and Meta-Analyses of The Interaction Between HIV Infection And COVID-19: Two Years’ Evidence Summary. Front. Immunol. 2022, 13, 864838. [Google Scholar] [CrossRef] [PubMed]
- Danwang, C.; Noubiap, J.J.; Robert, A.; Yombi, J.C. Outcomes of patients with HIV and COVID-19 co-infection: A systematic review and meta-analysis. AIDS Res. 2022, 19, 3. [Google Scholar] [CrossRef]
- Oyelade, T.; Alqahtani, J.S.; Hjazi, A.M.; Li, A.; Kamila, A.; Raya, R.P. Global and Regional Prevalence and Outcomes of COVID-19 in People Living with HIV: A Systematic Review and Meta-Analysis. Trop. Med. Infect. Dis. 2022, 7, 22. [Google Scholar] [CrossRef]
- Heidary, M.; Asadi, A.; Noorbakhsh, N.; Dashtbin, S.; Asadollahi, P.; Dranbandi, A.; Navidifar, T.; Ghanavati, R. COVID-19 in HIV-positive patients: A systematic review of case reports and case series. J. Clin. Lab. Anal. 2022, 36, e24308. [Google Scholar] [CrossRef]
- Rosenthal, E.M.; Rosenberg, E.S.; Patterson, W.; Ferguson, W.P.; Gonzalez, C.; DeHovitz, J.; Udo, T.; Rajulu, D.T.; Hart-Malloy, R.; Tesoriero, J. Factors associated with SARS-CoV-2-related hospital outcomes among and between persons living with and without diagnosed HIV infection in New York State. PLoS ONE 2022, 17, e0268978. [Google Scholar] [CrossRef]
- Dadashi, M.; Dadashi, A.; Sameni, F.; Sayadi, S.; Goudarzi, M.; Nasiri, M.J.; Yaslianifard, S.; Ghazi, M.; Arjmand, R.; Hajikhani, B. SARS-CoV-2 and HIV co-infection; clinical features, diagnosis, and treatment strategies: A systematic review and meta-analysis. Gene Rep. 2022, 27, 101624. [Google Scholar] [CrossRef]
- Devadoss, D.; Singh, S.P.; Acharya, A.; Do, K.C.; Periyasamy, P.; Manevski, M.; Mishra, N.; Tellez, C.S.; Ramakrishnan, S.; Belinsky, S.A.; et al. HIV-1 Productively Infects and Integrates in Bronchial Epithelial Cells. Front. Cell. Infect. Microbiol. 2021, 10, 612360. [Google Scholar] [CrossRef] [PubMed]
- Brune, K.A.; Ferreira, F.; Mandke, P.; Chau, E.; Aggarwal, N.R.; D’Alessio, F.R.; Lambert, A.A.; Kirk, G.; Blankson, J.; Drummond, M.B.; et al. HIV Impairs Lung Epithelial Integrity and Enters the Epithelium to Promote Chronic Lung Inflammation. PLoS ONE 2016, 11, e0149679. [Google Scholar] [CrossRef] [PubMed]
- Luengen, A.E.; Kniebs, C.; Buhl, E.M.; Cornelissen, C.G.; Schmitz-Rode, T.; Jockenhoevel, S.; Thiebes, A.L. Choosing the Right Differentiation Medium to Develop Mucociliary Phenotype of Primary Nasal Epithelial Cells In Vitro. Sci. Rep. 2020, 10, 6963. [Google Scholar] [CrossRef] [PubMed]
- Terahara, K.; Ishige, M.; Ikeno, S.; Mitsuki, Y.Y.; Okada, S.; Kobayashi, K.; Tsunetsugu-Yokota, Y. Expansion of activated memory CD4+ T cells affects infectivity of CCR5-tropic HIV-1 in humanized NOD/SCID/JAK3null mice. PLoS ONE 2013, 8, e53495. [Google Scholar] [CrossRef]
- Terahara, K.; Yamamoto, T.; Mitsuki, Y.Y.; Shibusawa, K.; Ishige, M.; Mizukoshi, F.; Kobayashi, K.; Tsunetsugu-Yokota, Y. Fluorescent Reporter Signals, EGFP, and DsRed, Encoded in HIV-1 Facilitate the Detection of Productively Infected Cells and Cell-Associated Viral Replication Levels. Front. Microbiol. 2011, 2, 280. [Google Scholar] [CrossRef]
- Yamamoto, T.; Tsunetsugu-Yokota, Y.; Mitsuki, Y.Y.; Mizukoshi, F.; Tsuchiya, T.; Terahara, K.; Inagaki, Y.; Yamamoto, N.; Kobayashi, K.; Inoue, J. Selective transmission of R5 HIV-1 over X4 HIV-1 at the dendritic cell-T cell infectious synapse is determined by the T cell activation state. PLoS Pathog. 2009, 5, e1000279. [Google Scholar] [CrossRef]
- Schindelin, J.; Arganda-Carreras, I.; Frise, E.; Kaynig, V.; Longair, M.; Pietzsch, T.; Preibisch, S.; Rueden, C.; Saalfeld, S.; Schmid, B.; et al. Fiji: An open-source platform for biological-image analysis. Nat. Methods 2012, 9, 676–682. [Google Scholar] [CrossRef]
- Park, H.Y.; Churg, A.; Wright, J.L.; Li, Y.; Tam, S.; Man, S.F.; Tashkin, D.; Wise, R.A.; Connett, J.E.; Sin, D.D. Club cell protein 16 and disease progression in chronic obstructive pulmonary disease. Am. J. Respir. Crit. Care Med. 2013, 188, 1413–1419. [Google Scholar] [CrossRef]
- Hor, P.; Punj, V.; Calvert, B.A.; Castaldi, A.; Miller, A.J.; Carraro, G.; Stripp, B.R.; Brody, S.L.; Spence, J.R.; Ichida, J.K.; et al. Efficient Generation and Transcriptomic Profiling of Human iPSC-Derived Pulmonary Neuroendocrine Cells. iScience 2020, 23, 101083. [Google Scholar] [CrossRef]
- Jia, H.P.; Look, D.C.; Shi, L.; Hickey, M.; Pewe, L.; Netland, J.; Farzan, M.; Wohlford-Lenane, C.; Perlman, S.; McCray, P.B. ACE2 Receptor Expression and Severe Acute Respiratory Syndrome Coronavirus Infection Depend on Differentiation of Human Airway Epithelia. J. Virol. 2005, 79, 14614–14621. [Google Scholar] [CrossRef]
- Shajahan, A.; Archer-Hartmann, S.; Supekar, N.T.; Gleinich, A.S.; Heiss, C.; Azadi, P. Comprehensive characterization of N- and O- glycosylation of SARS-CoV-2 human receptor angiotensin converting enzyme 2. Glycobiology 2020, 31, 410–424. [Google Scholar] [CrossRef] [PubMed]
- Li, W.; Moore, M.J.; Vasilieva, N.; Sui, J.; Wong, S.K.; Berne, M.A.; Somasundaran, M.; Sullivan, J.L.; Luzuriaga, K.; Greenough, T.C.; et al. Angiotensin-converting enzyme 2 is a functional receptor for the SARS coronavirus. Nature 2003, 426, 450–454. [Google Scholar] [CrossRef] [PubMed]
- Blume, C.; Jackson, C.L.; Spalluto, C.M.; Legebeke, J.; Nazlamova, L.; Conforti, F.; Perotin, J.-M.; Frank, M.; Butler, J.; Crispin, M.; et al. A novel ACE2 isoform is expressed in human respiratory epithelia and is upregulated in response to interferons and RNA respiratory virus infection. Nat. Genet. 2021, 53, 205–214. [Google Scholar] [CrossRef] [PubMed]
- World Health Organization. WHO Coronavirus (COVID-19) Dashboard; World Health Organization: Geneva, Switzerland, 2021.
- Bermejo-Jambrina, M.; Eder, J.; Helgers, L.C.; Hertoghs, N.; Nijmeijer, B.M.; Stunnenberg, M.; Geijtenbeek, T.B.H. C-Type Lectin Receptors in Antiviral Immunity and Viral Escape. Front. Immunol. 2018, 9, 590. [Google Scholar] [CrossRef]
- Brown, G.D.; Willment, J.A.; Whitehead, L. C-type lectins in immunity and homeostasis. Nat. Rev. Immunol. 2018, 18, 374–389. [Google Scholar] [CrossRef]
- Doitsh, G.; Galloway, N.L.; Geng, X.; Yang, Z.; Monroe, K.M.; Zepeda, O.; Hunt, P.W.; Hatano, H.; Sowinski, S.; Munoz-Arias, I.; et al. Cell death by pyroptosis drives CD4 T-cell depletion in HIV-1 infection. Nature 2014, 505, 509–514. [Google Scholar] [CrossRef]
- Keating, S.E.; Maloney, G.M.; Moran, E.M.; Bowie, A.G. IRAK-2 participates in multiple toll-like receptor signaling pathways to NFkappaB via activation of TRAF6 ubiquitination. J. Biol. Chem. 2007, 282, 33435–33443. [Google Scholar] [CrossRef]
- Ea, C.K.; Deng, L.; Xia, Z.P.; Pineda, G.; Chen, Z.J. Activation of IKK by TNFalpha requires site-specific ubiquitination of RIP1 and polyubiquitin binding by NEMO. Mol. Cell 2006, 22, 245–257. [Google Scholar] [CrossRef]
- Chiang, H.-S.; Liu, H.M. The Molecular Basis of Viral Inhibition of IRF- and STAT-Dependent Immune Responses. Front. Immunol. 2019, 9, 3086. [Google Scholar] [CrossRef]
- Park, S.Y.; Waheed, A.A.; Zhang, Z.R.; Freed, E.O.; Bonifacino, J.S. HIV-1 Vpu accessory protein induces caspase-mediated cleavage of IRF3 transcription factor. J. Biol. Chem. 2014, 289, 35102–35110. [Google Scholar] [CrossRef]
- Guermonprez, P.; Saveanu, L.; Kleijmeer, M.; Davoust, J.; van Endert, P.; Amigorena, S. ER–phagosome fusion defines an MHC class I cross-presentation compartment in dendritic cells. Nature 2003, 425, 397–402. [Google Scholar] [CrossRef] [PubMed]
- Gringhuis, S.I.; Kaptein, T.M.; Wevers, B.A.; Theelen, B.; van der Vlist, M.; Boekhout, T.; Geijtenbeek, T.B. Dectin-1 is an extracellular pathogen sensor for the induction and processing of IL-1beta via a noncanonical caspase-8 inflammasome. Nat. Immunol. 2012, 13, 246–254. [Google Scholar] [CrossRef] [PubMed]
- Rudensky, A.Y. Regulatory T cells and Foxp3. Immunol. Rev. 2011, 241, 260–268. [Google Scholar] [CrossRef] [PubMed]
- Vanetti, C.; Trabattoni, D.; Stracuzzi, M.; Amendola, A.; Fappani, C.; Rubinacci, V.; Fenizia, C.; Gianolio, L.; Biasin, M.; Dighera, A.; et al. Immunological Characterization of HIV and SARS-CoV-2 Coinfected Young Individuals. Cells 2021, 10, 3187. [Google Scholar] [CrossRef] [PubMed]
- Kwon, D.S.; Kaufmann, D.E. Protective and detrimental roles of IL-10 in HIV pathogenesis. Eur. Cytokine Netw. 2010, 21, 208–214. [Google Scholar] [CrossRef]






| Official Name | Official Symbol | Reference Position (Accession Number) | GeneGlobe ID | Hallmark |
|---|---|---|---|---|
| Glyceraldehyde-3-phosphate dehydrogenase | GAPDH | 856 (NM_001256799) | PPH00150F-200 | Housekeeping |
| Ribosomal protein, large, P0 | RPLP0 | 921 (NM_001002) | PPH21138F-200 | Housekeeping |
| Angiotensin I converting enzyme 2 | ACE2 | 2449 (NM_021804) | PPH02572A-200 | SARS-CoV-2 Receptor |
| Forkhead box J1 | FOXJ1 | 767 (NM_001454) | PPH02286B-200 | Cilia |
| Mucin 5AC, oligomeric mucus/gel-forming | MUC5AC | 3775 (NM_001304359) | PPH60210J-200 | Goblet Cells |
| Claudin domain containing 1 | CLDND1 | 692 (NM_001040181) | PPH00517A-200 | Tight Junctions |
| Secretoglobin, family 1A, member 1 | SCGB1A1 | 198 (NM_003357) | PPH02860F-200 | Club Cells |
| Achaete-scute family bHLH transcription factor 1 | ASCL1 | 1135 (NM_004316) | PPH07090B-200 | Neuroendocrine Cells |
| Molecular Target | Molecular Weight (kDa) | Host | Manufacturer | Catalog Number | Working Conditions (Dilution, Temperature, and Time) |
|---|---|---|---|---|---|
| MX1 | 76 | Rabbit | Cell Signaling (Danvers, MA, USA) | 37849S | 1:1000; 4 °C, 16 h |
| IL-1-alpha | 31 | Rabbit | Cell Signaling (Danvers, MA, USA) | 84618S | 1:1000; 4 °C, 16 h |
| CD14 | 50 | Rabbit | Cell Signaling (Danvers, MA, USA) | 56082S | 1:1000; 4 °C, 16 h |
| ACE 2 | 75,100,150 | Rabbit | Abcam (Waltham, MA, USA) | ab15348 | 1:1000; 4 °C, 16 h |
| Vinculin | 124 | Mouse | Santa Cruz Biotech (Dallas, TX, USA) | sc25336 | 1:10,000; 4 °C, 16 h |
| Goat anti Rabbit HRP | Goat | ThermoFisher (Rockford, IL, USA) | 32460 | 1:5000; 4 °C, 2 h | |
| Goat anti Mouse HRP | Goat | ThermoFisher (Rockford, IL, USA) | 32430 | 1:5000; 4 °C, 2 h |
| Category | Gene | Description | 50 ng/mL S1 | 5 μg/mL S1 | ||
|---|---|---|---|---|---|---|
| Fold Regulation | p-Value | Fold Regulation | p-Value | |||
| Inflammatory Response | CCL2 | Chemokine, binds to CCR2 receptor, activates monocyte, lymphocytes, promotes monocyte recruitment | −2.37 | 0.0489 | −2.68 | 0.082551 |
| IL-1-A | Proinflammatory cytokine, B-cell maturation/proliferation and fibroblast activity | 2.94 | 0.011538 | 2.45 | 0.154436 | |
| IL-1-B | Proinflammatory cytokine, Neutrophil, T-cell and B-cell activation, antibody production, fibroblast proliferation and collagen production | 2.62 | 0.004414 | 1.99 | 0.069231 | |
| Hypoxia Signaling | MMP9 | type IV collagenase, degrades collagen elastin, involved in autoimmune disease | 2.02 | 0.122415 | 2.07 | 0.023545 |
| SERPINE1 | inhibitor of fibrinolysis, component of innate antiviral immunity | 1.95 | 0.029093 | 1.7 | 0.090944 | |
| Osmotic Stress | CFTR | Cystic fibrosis transmembrane conductance regulator, chloride channels in epithelial cells | −1.65 | 0.071276 | −1.98 | 0.059924 |
| SLC5A3 | Sodium/myo-inositol cotransporter | −1.56 | 0.059692 | −1.41 | 0.193088 | |
| Oxidative Stress | FTH1 | Encodes the heavy subunit of ferritin, storage of iron in soluble nontoxic form | 1.51 | 0.07497 | 1.7 | 0.007262 |
| Unfolded Protein Response | DDIT3 | DNA damage inducible transcript 3, negative inhibitor preventing DNA binding | 1.52 | 0.022741 | 1.73 | 0.057586 |
| Other DNA Damage Response | GADD445A | Growth arrest and DNA-damage-inducible | 1.67 | 0.06617 | 1.79 | 0.049673 |
| Gene | Description | 50 ng/mL S1 | |
|---|---|---|---|
| Fold Regulation | p-Value | ||
| MX1 | Dynamin-like GTPase, antiviral activity Pro-inflammatory cytokine, cell growth | 4.39 | 0.015358 |
| CXCL10 | Regulation, apoptosis and angiostatins defense response to viruses | 4.25 | 0.03704 |
| CCL5 | Inflammatory cytokine. Monocyte, T-helper cell, and eosinophil chemoattractant | 2.66 | 0.038203 |
| IL-1β | Pro-Inflammatory cytokine, B-cell maturation/proliferation and fibroblast activity | 2.53 | 0.05476 |
| IL-1α | Pro-inflammatory cytokine, neutrophil, T-cell and B-cell activation, antibody production, fibroblast proliferation and collagen production | 2.17 | 0.052396 |
| DDX58 | Pattern-recognition receptors, senses cytoplasmic viral nucleic acids | 2.03 | 0.037154 |
| HLA-A | MHC1 heavy chain, antigen presenting | 1.84 | 0.027322 |
| STAT1 | Signal transducer and transcription activator | 1.76 | 0.037244 |
| CD14 | Mediates innate response to bacterial LPS | 1.63 | 0.024603 |
Publisher’s Note: MDPI stays neutral with regard to jurisdictional claims in published maps and institutional affiliations. |
© 2022 by the authors. Licensee MDPI, Basel, Switzerland. This article is an open access article distributed under the terms and conditions of the Creative Commons Attribution (CC BY) license (https://creativecommons.org/licenses/by/4.0/).
Share and Cite
Evans, N.J.; Schneider, A.C.; Castro-Piedras, I.; Oliver, A.G.; Mabry, A.B.; Garcia, A.K.; Velez-Colon, M.d.C.; Nichols, J.; Grisham, M.B.; Pruitt, K.; et al. SARS-CoV-2 and HIV: Impact on Pulmonary Epithelial Cells. Life 2022, 12, 1317. https://doi.org/10.3390/life12091317
Evans NJ, Schneider AC, Castro-Piedras I, Oliver AG, Mabry AB, Garcia AK, Velez-Colon MdC, Nichols J, Grisham MB, Pruitt K, et al. SARS-CoV-2 and HIV: Impact on Pulmonary Epithelial Cells. Life. 2022; 12(9):1317. https://doi.org/10.3390/life12091317
Chicago/Turabian StyleEvans, Nicholas J., Alina C. Schneider, Isabel Castro-Piedras, Ava G. Oliver, Alexandria B. Mabry, Amanda K. Garcia, Maria del C. Velez-Colon, Jacob Nichols, Matthew B. Grisham, Kevin Pruitt, and et al. 2022. "SARS-CoV-2 and HIV: Impact on Pulmonary Epithelial Cells" Life 12, no. 9: 1317. https://doi.org/10.3390/life12091317
APA StyleEvans, N. J., Schneider, A. C., Castro-Piedras, I., Oliver, A. G., Mabry, A. B., Garcia, A. K., Velez-Colon, M. d. C., Nichols, J., Grisham, M. B., Pruitt, K., Suarez-Martinez, E. B., & Almodovar, S. (2022). SARS-CoV-2 and HIV: Impact on Pulmonary Epithelial Cells. Life, 12(9), 1317. https://doi.org/10.3390/life12091317

