Slr0320 Is Crucial for Optimal Function of Photosystem II during High Light Acclimation in Synechocystis sp. PCC 6803
Abstract
1. Introduction
2. Materials and Methods
2.1. Culture Conditions
2.2. Mutant Construction and Screening
2.3. RNA Isolation and Quantification
2.4. Protein Isolation, Electrophoresis, and Immunodetection
2.5. Oxygen Evolution Measurements
2.6. Chlorophyll Fluorescence Measurement
2.7. Quantitative Proteomics Analysis
3. Results
3.1. Identification of slr0320 under High Light
3.2. Accumulation of Major Thylakoid Proteins and PSII Complexes in WT, Δslr0320 and PpetJ::slr0320 Strains
3.3. Chlorophyll Fluorescence in WT, Δslr0320 and PpetJ::slr0320 Strains
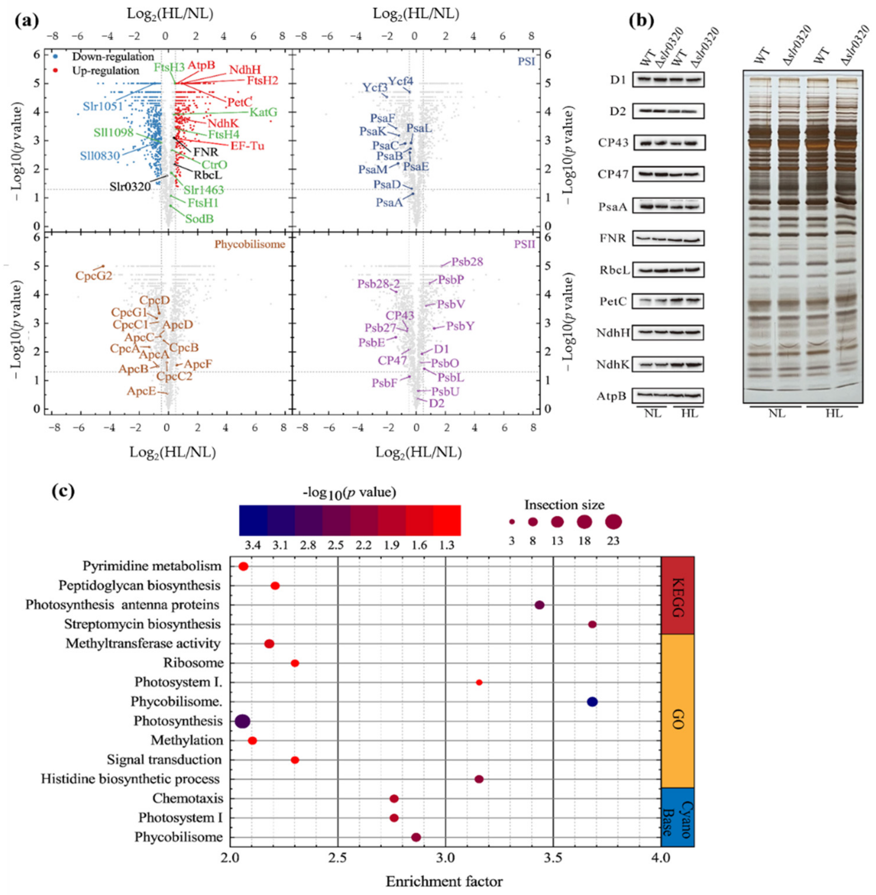
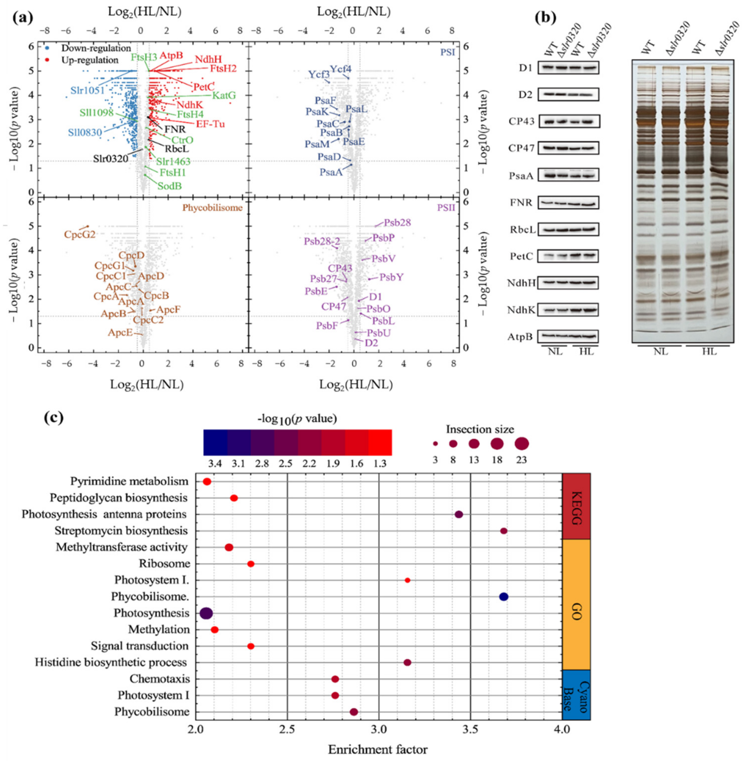
3.4. Quantitative Proteomics of WT and the Δslr0320 Mutant
3.5. Expression of Low Molecular Weight Subunits of PSII in WT, Δslr0320 and PpetJ::slr0320 Strains
4. Discussion
4.1. Slr0320 Is Crucial for Cyanobacteria during HL Acclimation
4.2. Slr0320 Is Involved in Optimal Function of PSII
Supplementary Materials
Author Contributions
Funding
Data Availability Statement
Acknowledgments
Conflicts of Interest
References
- Shen, J. The Structure of Photosystem II and the Mechanism of Water Oxidation in Photosynthesis. Annu. Rev. Plant Biol. 2015, 66, 23–48. [Google Scholar] [CrossRef]
- Umena, Y.; Kawakami, K.; Shen, J.-R.; Kamiya, N. Crystal structure of oxygen-evolving photosystem II at a resolution of 1.9 Å. Nature 2011, 473, 55–60. [Google Scholar] [CrossRef]
- Ferreira, K.N.; Iverson, T.M.; Maghlaoui, K.; Barber, J.; Iwata, S. Architecture of the photosynthetic oxygen-evolving center. Science 2004, 303, 1831–1838. [Google Scholar] [CrossRef] [PubMed]
- Cardona, T.; Sedoud, A.; Cox, N.; Rutherford, A.W. Charge separation in Photosystem II: A comparative and evolutionary overview. Biochim. Biophys. Acta Bioenerg. 2012, 1817, 26–43. [Google Scholar] [CrossRef] [PubMed]
- Vass, I.; Cser, K.; Cheregi, O. Molecular mechanisms of light stress of photosynthesis. Ann. N. Y. Acad. Sci. 2007, 1113, 114–122. [Google Scholar] [CrossRef] [PubMed]
- Shi, L.; Hall, M.; Funk, C.; Schröder, W.P. Photosystem II, a growing complex: Updates on newly discovered components and low molecular mass proteins. Biochim. Biophys. Acta Bioenerg. 2012, 1817, 13–25. [Google Scholar] [CrossRef]
- Muramatsu, M.; Hihara, Y. Acclimation to high-light conditions in cyanobacteria: From gene expression to physiological responses. J. Plant. Res. 2012, 125, 11–39. [Google Scholar] [CrossRef] [PubMed]
- Shi, L.; Schröder, W.P. The low molecular mass subunits of the photosynthetic supracomplex, photosystem II. Biochim. Biophys. Acta Bioenerg. 2004, 1608, 75–96. [Google Scholar] [CrossRef]
- Tyystjärvi, E.; Aro, E.-M. The rate constant of photoinhibition, measured in lincomycin-treated leaves, is directly proportional to light intensity. Proc. Natl. Acad. Sci. USA 1996, 93, 2213–2218. [Google Scholar] [CrossRef]
- Aro, E.-M.; Virgin, I.; Andersson, B. Photoinhibition of Photosystem II. Inactivation, protein damage and turnover. Biochim. Biophys. Acta Bioenerg. 1993, 1143, 113–134. [Google Scholar] [CrossRef]
- Vass, I. Molecular mechanisms of photodamage in the Photosystem II complex. Biochim. Biophys. Acta Bioenerg. 2012, 1817, 209–217. [Google Scholar] [CrossRef]
- Ogawa, K.; Yoshikawa, K.; Matsuda, F.; Toya, Y.; Shimizu, H. Transcriptome analysis of the cyanobacterium Synechocystis sp. PCC 6803 and mechanisms of photoinhibition tolerance under extreme high light conditions. J. Biosci. Bioeng. 2018, 126, 596–602. [Google Scholar] [CrossRef]
- Singh, A.K.; Elvitigala, T.; Bhattacharyya-Pakrasi, M.; Aurora, R.; Ghosh, B.; Pakrasi, H.B. Integration of carbon and nitrogen metabolism with energy production is crucial to light acclimation in the cyanobacterium Synechocystis. Plant Physiol. 2008, 148, 467–478. [Google Scholar] [CrossRef]
- Hihara, Y.; Kamei, A.; Kanehisa, M.; Kaplan, A.; Ikeuchi, M. DNA microarray analysis of cyanobacterial gene expression during acclimation to high light. Plant Cell 2001, 13, 793–806. [Google Scholar] [CrossRef]
- Komenda, J.; Tichý, M.; Prášil, O.; Knoppová, J.; Kuviková, S.; de Vries, R.; Nixon, P.J. The exposed N-terminal tail of the D1 subunit is required for rapid D1 degradation during photosystem II repair in Synechocystis sp. PCC 6803. Plant Cell 2007, 19, 2839–2854. [Google Scholar] [CrossRef] [PubMed]
- Komenda, J.; Barker, M.; Kuvikova, S.; de Vries, R.; Mullineaux, C.W.; Tichý, M.; Nixon, P.J. The FtsH protease Slr0228 is important for quality control of photosystem II in the thylakoid membrane of Synechocystis sp. PCC 6803. J. Biol. Chem. 2006, 281, 1145–1151. [Google Scholar] [CrossRef] [PubMed]
- Silva, P.; Thompson, E.; Bailey, S.; Kruse, O.; Mullineaux, C.W.; Robinson, C.; Mann, N.H.; Nixon, P.J. FtsH is involved in the early stages of repair of photosystem II in Synechocystis sp PCC 6803. Plant Cell 2003, 15, 2152. [Google Scholar] [CrossRef]
- Izuhara, T.; Kaihatsu, I.; Jimbo, H.; Takaichi, S.; Nishiyama, Y. Elevated levels of specific carotenoids during acclimation to strong light protect the repair of photosystem II in Synechocystis sp. PCC 6803. Front. Plant Sci. 2020, 11, 1030. [Google Scholar] [CrossRef] [PubMed]
- Jimbo, H.; Izuhara, T.; Hihara, Y.; Hisabori, T.; Nishiyama, Y. Light-inducible expression of translation factor EF-Tu during acclimation to strong light enhances the repair of photosystem II. Proc. Natl. Acad. Sci. USA 2019, 116, 21268–21273. [Google Scholar] [CrossRef]
- Zhang, P.; Eisenhut, M.; Brandt, A.-M.; Carmel, D.; Silén, H.M.; Vass, I.; Allahverdiyeva, Y.; Salminen, T.A.; Aro, E.-M. Operon flv4-flv2 provides cyanobacterial photosystem II with flexibility of electron transfer. Plant. Cell 2012, 24, 1952–1971. [Google Scholar] [CrossRef]
- Yang, H.; Liao, L.; Bo, T.; Zhao, L.; Sun, X.; Lu, X.; Norling, B.; Huang, F. Slr0151 in Synechocystis sp. PCC 6803 is required for efficient repair of photosystem II under high-light condition. J. Integr. Plant Biol. 2014, 56, 1136–1150. [Google Scholar] [CrossRef] [PubMed]
- Hernandez-Prieto, M.A.; Tibiletti, T.; Abasova, L.; Kirilovsky, D.; Vass, I.; Funk, C. The small CAB-like proteins of the cyanobacterium Synechocystis sp. PCC 6803: Their involvement in chlorophyll biogenesis for Photosystem II. Biochim. Biophys. Acta Bioenerg. 2011, 1807, 1143–1151. [Google Scholar] [CrossRef] [PubMed]
- He, Q.; Dolganov, N.; Björkman, O.; Grossman, A.R. The high light-inducible polypeptides in Synechocystis PCC6803. Expression and function in high light. J. Biol. Chem. 2001, 276, 306–314. [Google Scholar] [CrossRef] [PubMed]
- Zhang, P.; Battchikova, N.; Jansen, T.; Appel, J.; Ogawa, T.; Aro, E.-M. Expression and functional roles of the two distinct NDH-1 complexes and the carbon acquisition complex NdhD3/NdhF3/CupA/Sll1735 in Synechocystis sp PCC 6803. Plant Cell 2004, 16, 3326–3340. [Google Scholar] [CrossRef]
- Williams, J.G.K. Construction of specific mutations in photosystem II photosynthetic reaction center by genetic engineering methods in Synechocystis 6803. In Cyanobacteria; Academic Press: Cambridge, MA, USA, 1988; Volume 167, pp. 766–778. [Google Scholar]
- Ozaki, H.; Ikeuchi, M.; Ogawa, T.; Fukuzawa, H.; Sonoike, K. Large-scale analysis of chlorophyll fluorescence kinetics in Synechocystis sp. PCC 6803: Identification of the factors involved in the modulation of photosystem stoichiometry. Plant Cell Physiol. 2007, 48, 451–458. [Google Scholar] [CrossRef]
- Kamei, A.; Yuasa, T.; Orikawa, K.; Geng, X.X.; Ikeuchi, M. A eukaryotic-type protein kinase, SpkA, is required for normal motility of the unicellular cyanobacterium Synechocystis sp. strain PCC 6803. J. Bacteriol. 2001, 183, 1505–1510. [Google Scholar] [CrossRef]
- Eisenhut, M.; Georg, J.; Klähn, S.; Sakurai, I.; Mustila, H.; Zhang, P.; Hess, W.R.; Aro, E.-M. The antisense RNA As1_flv4 in the Cyanobacterium Synechocystis sp. PCC 6803 prevents premature expression of the flv4-2 operon upon shift in inorganic carbon supply. J. Biol. Chem. 2012, 287, 33153–33162. [Google Scholar] [CrossRef]
- Zhang, P.; Sicora, C.I.; Vorontsova, N.; Allahverdiyeva, Y.; Battchikova, N.; Nixon, P.J.; Aro, E.-M. FtsH protease is required for induction of inorganic carbon acquisition complexes in Synechocystis sp. PCC 6803. Mol. Microbiol. 2007, 65, 728–740. [Google Scholar] [CrossRef]
- Livak, K.J.; Schmittgen, T.D. Analysis of relative gene expression data using real-time quantitative PCR and the 2−ΔΔCT Method. Methods 2001, 25, 402–408. [Google Scholar] [CrossRef]
- Zhang, P.; Allahverdiyeva, Y.; Eisenhut, M.; Aro, E.-M. Flavodiiron proteins in oxygenic photosynthetic organisms: Photoprotection of photosystem II by Flv2 and Flv4 in Synechocystis sp. PCC 6803. PLoS ONE 2009, 4, e5331. [Google Scholar] [CrossRef] [PubMed]
- Laemmli, U.K. Cleavage of structural proteins during the assembly of the head of bacteriophage T4. Nature 1970, 227, 680–685. [Google Scholar] [CrossRef] [PubMed]
- Zhang, P.; Frankel, L.K.; Bricker, T.M. Integration of apo-α-phycocyanin into phycobilisomes and its association with FNRL in the absence of the phycocyanin α-subunit lyase (CpcF) in Synechocystis sp. PCC 6803. PLoS ONE 2014, 9, e105952. [Google Scholar] [CrossRef]
- Cser, K.; Deak, Z.; Telfer, A.; Barber, J.; Vass, I. Energetics of photosystem II charge recombination in Acaryochloris marina studied by thermoluminescence and flash-induced chlorophyll fluorescence measurements. Photosynth. Res. 2008, 98, 131–140. [Google Scholar] [CrossRef]
- Joliot, A.; Joliot, P. Etude cinétique de la réaction photochimique libérant l’oxygéne au cours de la photosynthése. C. R. Acad. Sci. 1964, 258, 4622–4625. [Google Scholar]
- Vass, I.; Kirilovsky, D.; Etienne, A.-L. UV-B radiation-induced donor- and acceptor-side modifications of photosystem II in the cyanobacterium Synechocystis sp. PCC 6803. Biochemistry 1999, 38, 12786–12794. [Google Scholar] [CrossRef] [PubMed]
- Ge, H.; Fang, L.; Huang, X.; Wang, J.; Chen, W.; Liu, Y.; Zhang, Y.; Wang, X.; Xu, W.; He, Q.; et al. Translating divergent environmental stresses into a common proteome response through the Histidine Kinase 33 (Hik33) in a model cyanobacterium. Mol. Cell. Proteom. 2017, 16, 1258–1274. [Google Scholar] [CrossRef]
- Wiśniewski, J.R.; Zougman, A.; Mann, M. Combination of FASP and StageTip-based fractionation allows in-depth analysis of the hippocampal membrane proteome. J. Proteome Res. 2009, 8, 5674–5678. [Google Scholar] [CrossRef] [PubMed]
- Cox, J.; Mann, M. MaxQuant enables high peptide identification rates, individualized p.p.b.-range mass accuracies and proteome-wide protein quantification. Nat. Biotechnol. 2008, 26, 1367–1372. [Google Scholar] [CrossRef]
- Cox, J.; Mann, M. 1D and 2D annotation enrichment: A statistical method integrating quantitative proteomics with complementary high-throughput data. BMC Bioinform. 2012, 13, S12. [Google Scholar] [CrossRef]
- Xiong, Q.; Feng, J.; Li, S.; Zhang, G.; Qiao, Z.; Chen, Z.; Wu, Y.; Lin, Y.; Li, T.; Ge, F.; et al. Integrated transcriptomic and proteomic analysis of the global response of Synechococcus to high light stress. Mol. Cell. Proteom. 2015, 14, 1038–1053. [Google Scholar] [CrossRef]
- Bečková, M.; Gardian, Z.; Yu, J.; Konik, P.; Nixon, P.J.; Komenda, J. Association of Psb28 and Psb27 proteins with PSII-PSI supercomplexes upon exposure of Synechocystis sp. PCC 6803 to high light. Mol. Plant 2017, 10, 62–72. [Google Scholar] [CrossRef]
- Luo, H.; Jackson, S.A.; Fagerlund, R.; Summerfield, T.C.; Eaton-Rye, J.J. The importance of the hydrophilic region of PsbL for the plastoquinone electron acceptor complex of Photosystem II. Biochim. Biophys. Acta Bioenerg. 2014, 1837, 1435–1446. [Google Scholar] [CrossRef]
- Bernát, G.; Appel, J.; Ogawa, T.; Rögner, M. Distinct roles of multiple NDH-1 complexes in the cyanobacterial electron transport network as revealed by kinetic analysis of P700+ reduction in various ndh-deficient mutants of Synechocystis sp. strain PCC6803. J. Bacteriol. 2011, 193, 292–295. [Google Scholar] [CrossRef]
- Liang, F.; Lindblad, P. Effects of overexpressing photosynthetic carbon flux control enzymes in the cyanobacterium Synechocystis PCC 6803. Metab. Eng. 2016, 38, 56–64. [Google Scholar] [CrossRef] [PubMed]
- Raines, C.A. The Calvin cycle revisited. Photosynth. Res. 2003, 75, 1–10. [Google Scholar] [CrossRef]
- Nixon, P.J.; Barker, M.; Boehm, M.; de Vries, R.; Komenda, J. FtsH-mediated repair of the photosystem II complex in response to light stress. J. Exp. Bot. 2004, 56, 357–363. [Google Scholar] [CrossRef] [PubMed]
- Shimakawa, G.; Shaku, K.; Nishi, A.; Hayashi, R.; Yamamoto, H.; Sakamoto, K.; Makino, A.; Miyake, C. FLAVODIIRON2 and FLAVODIIRON4 proteins mediate an oxygen-dependent alternative electron flow in Synechocystis sp. PCC 6803 under CO2-limited conditions. Plant Physiol. 2015, 167, 472–480. [Google Scholar] [CrossRef]
- Luo, H.; Eaton-Rye, J.J. Directed mutagenesis of the transmembrane domain of the PsbL subunit of photosystem II in Synechocystis sp. PCC 6803. Photosynth. Res. 2008, 98, 337–347. [Google Scholar] [CrossRef] [PubMed]
- Anbudurai, P.R.; Pakrasi, H. Mutational analysis of the PsbL protein of photosystem II in the cyanobacterium Synechocystis sp. PCC 6803. Z. Naturforschung C 1993, 48, 267–274. [Google Scholar] [CrossRef]
- Ozawa, S.; Kobayashi, T.; Sugiyama, R.; Hoshida, H.; Shiina, T.; Toyoshima, Y. Role of PSII-L protein (psbL gene product) on the electron transfer in photosystem II complex. 1. Over-production of wild-type and mutant versions of PSII-L protein and reconstitution into the PSII core complex. Plant Mol. Biol. 1997, 34, 151–161. [Google Scholar] [CrossRef] [PubMed]
- Dobáková, M.; Tichý, M.; Komenda, J. Role of the PsbI protein in photosystem II assembly and repair in the cyanobacterium Synechocystis sp. PCC 6803. Plant Physiol. 2007, 145, 1681. [Google Scholar] [CrossRef]
- Schwenkert, S.; Umate, P.; Bosco, C.D.; Volz, S.; Mlçochová, L.; Zoryan, M.; Eichacker, L.A.; Ohad, I.; Herrmann, R.G.; Meurer, J. PsbI affects the stability, function, and phosphorylation patterns of photosystem II assemblies in tobacco. J. Biol. Chem. 2006, 281, 34227–34238. [Google Scholar] [CrossRef]
- Gómez, S.M.; Nishio, J.N.; Faull, K.F.; Whitelegge, J.P. The chloroplast grana proteome defined by intact mass measurements from liquid chromatography mass spectrometry. Mol. Cell. Proteom. 2002, 1, 46–59. [Google Scholar] [CrossRef]
- Komenda, J.; Barber, J. Comparison of psbO and psbH deletion mutants of Synechocystis PCC 6803 indicates that degradation of D1 protein is regulated by the QB site and dependent on protein synthesis. Biochemistry 1995, 34, 9625–9631. [Google Scholar] [CrossRef]
- Ikeuchi, M.; Shukla, V.K.; Pakrasi, H.B.; Inoue, Y. Directed inactivation of the psbl gene does not affect photosystem II in the cyanobacterium Synechocystis sp. PCC 6803. Mol. Gen. Genet. 1995, 249, 622–628. [Google Scholar] [CrossRef]
- Mayes, S.R.; Dubbs, J.M.; Vass, I.; Hideg, E.; Nagy, L.; Barber, J. Further characterization of the psbH locus of Synechocystis sp. PCC 6803: Inactivation of psbH impairs QA to QB electron transport in photosystem 2. Biochemistry 1993, 32, 1454–1465. [Google Scholar] [CrossRef]
- Zhou, S.; Alkhalaf, L.M.; de los Santos, E.L.C.; Challis, G.L. Mechanistic insights into class B radical-S-adenosylmethionine methylases: Ubiquitous tailoring enzymes in natural product biosynthesis. Curr. Opin. Chem. Biol. 2016, 35, 73–79. [Google Scholar] [CrossRef]
- Bauerle, M.R.; Schwalm, E.L.; Booker, S.J. Mechanistic diversity of Radical S-Adenosylmethionine (SAM)-dependent methylation. J. Biol. Chem. 2015, 290, 3995–4002. [Google Scholar] [CrossRef]
- Zhang, Q.; van der Donk, W.A.; Liu, W. Radical-mediated enzymatic methylation: A tale of two SAMS. Acc. Chem. Res. 2012, 45, 555–564. [Google Scholar] [CrossRef]
- Sofia, H.; Chen, G.; Hetzler, B.G.; Reyes-Spindola, J.F.; Miller, N.E. Radical SAM, a novel protein superfamily linking unresolved steps in familiar biosynthetic pathways with radical mechanisms: Functional characterization using new analysis and information visualization methods. Nucleic Acids Res. 2001, 29, 1097–1106. [Google Scholar] [CrossRef]
- Ishiguro, K.; Arai, T.; Suzuki, T. Depletion of S-adenosylmethionine impacts on ribosome biogenesis through hypomodification of a single rRNA methylation. Nucleic Acids Res. 2019, 47, 4226–4239. [Google Scholar] [CrossRef]
- Stojkovic, V.; Fujimori, D.G. Radical SAM-Mediated Methylation of Ribosomal RNA. Methods Enzymol. 2015, 560, 355–376. [Google Scholar] [CrossRef]
- Lapeyre, B.; Purushothaman, S.K. Spb1p-directed formation of Gm2922 in the ribosome catalytic center occurs at a late processing stage. Mol. Cell 2004, 16, 663–669. [Google Scholar] [CrossRef]
- Pintard, L.; Bujnicki, J.M.; Lapeyre, B.; Bonnerot, C. MRM2 encodes a novel yeast mitochondrial 21S rRNA methyltransferase. EMBO J. 2002, 21, 1139–1147. [Google Scholar] [CrossRef] [PubMed]
- Benítez-Páez, A.; Villarroya, M.; Armengod, M.E. The Escherichia coli RlmN methyltransferase is a dual-specificity enzyme that modifies both rRNA and tRNA and controls translational accuracy. RNA 2012, 18, 1783–1795. [Google Scholar] [CrossRef]
- Allen, K.D.; Wang, S.C. Initial characterization of Fom3 from Streptomyces wedmorensis: The methyltransferase in fosfomycin biosynthesis. Arch. Biochem. Biophys. 2014, 543, 67–73. [Google Scholar] [CrossRef][Green Version]
- Wilkens, D.; Meusinger, R.; Hein, S.; Simon, J. Sequence analysis and specificity of distinct types of menaquinone methyltransferases indicate the widespread potential of methylmenaquinone production in bacteria and archaea. Environ. Microbiol. 2020. [Google Scholar] [CrossRef]
- Hein, S.; von Irmer, J.; Gallei, M.; Meusinger, R.; Simon, J. Two dedicated class C radical S-adenosylmethionine methyltransferases concertedly catalyse the synthesis of 7,8-dimethylmenaquinone. Biochim. Biophys. Acta Bioenerg. 2018, 1859, 300–308. [Google Scholar] [CrossRef]
- Hiratsuka, T.; Furihata, K.; Ishikawa, J.; Yamashita, H.; Itoh, N.; Seto, H.; Dairi, T. An alternative menaquinone biosynthetic pathway operating in microorganisms. Science 2008, 321, 1670. [Google Scholar] [CrossRef]








| Forward Sequence (5′–3′) | Reverse Sequence (5′–3′) | |
|---|---|---|
| P4 | CGACGGGCAATTTGCACTTCAG | CGTATTAGCTTACGACGCTACACCC |
| psbH (ssl2598) | GATATCCTCAGACCCCTCAAC | CAGAAAAAGAGCCATAAATACCC |
| psbI (sml0001) | CCCTTAAAATCGCCGTTT | CAAAGTCTTTGCGGCCAG |
| psbM (sml0003) | ACAATCTCGGCTTTATAGCAAG | CCCGGTTTGAATAAACAGGATC |
| psbK (sml0005) | GGAAACAATTTATTTGCTCGC | AAAAGAAGAGGGGAATGACCG |
| psbX (sml0002) | TGACCCCTTCTTTAGCAAACT | CTGATGAAAATTAACCCGACG |
| psbZ (sll1281) | TCAGCGACTGTCGAGGAT | GCCAACGCAATCTGAAAA |
| psbJ (smr0008) | ATGTTCGCAGAAGGCAGAATC | ACCAGCATAGGCTCCGTAGAA |
| psbN (smr0009) | TCCGCAACAGTTCTTAGCAT | GTCATCGAAGGGATCACCCA |
| psbT (smr0001) | ATGGAAAGTGTTGCTTACATTCTG | CTATTTTTCGATGCGGGGG |
| rnpB (slr0249) | TTTAGAAAACAGCAACCAGT | GGCAGGAAAAAGACCAACCT |
| Strains and Growth Conditions | Oxygen Evolution (μmol O2 mg−1 Chlorophyll h−1) | |
|---|---|---|
| H2O to CO2 (NaHCO3) | H2O to Quinone (DCBQ) | |
| Normal light | ||
| WT | 311 ± 8 | 467 ± 16 |
| Δslr0320 | 358 ± 12 | 512 ± 13 |
| PpetJ::slr0320 | 330 ± 13 | 478 ± 17 |
| High light | ||
| WT | 435 ± 14a | 538 ± 12 |
| Δslr0320 | 335 ± 16 | 607 ± 15 |
| PpetJ::slr0320 | 444 ± 10b | 508 ± 9 |
| Strains and Growth Conditions | Fast Phase | Middle Phase | Slow Phase | |||
|---|---|---|---|---|---|---|
| T1 (ms) | A1 (%) | T2 (ms) | A2 (%) | T3 (s) | A3 (%) | |
| Normal light | ||||||
| WT | 619.65 ± 21.70 | 60 ± 1.0 | 5.8 ± 0.62 | 23 ± 0.9 | 6.1 ± 1.1 | 18 ± 1.1 |
| Δslr0320 | 880.02 ± 22.01 | 51 ± 1.5 | 13.1 ± 0.77 | 27 ± 0.4 | 4.0 ± 0.5 | 23 ± 1.3 |
| PpetJ::slr0320 | 624.24 ± 24.62 | 60 ± 1.9 | 7.5 ± 0.96 | 21 ± 1.0 | 5.0 ± 0.6 | 19 ± 1.3 |
| High light | ||||||
| WT | 709.52 ± 62.49 | 53 ± 2.9 | 6.0 ± 1.33 | 25.83 ± 2.0 | 4.4 ± 0.2 | 21 ± 2.4 |
| Δslr0320 | 1366.25 ± 131.58 | 25 ± 3.6 | 15.9 ± 2.09 | 34.82 ± 0.6 | 1.9 ± 0.3 | 40 ± 3.2 |
| PpetJ::slr0320 | 779.81 ± 60.90 | 54 ± 2.5 | 8.6 ± 1.47 | 22.36 ± 2.3 | 4.2 ± 0.4 | 23 ± 1.8 |
Publisher’s Note: MDPI stays neutral with regard to jurisdictional claims in published maps and institutional affiliations. |
© 2021 by the authors. Licensee MDPI, Basel, Switzerland. This article is an open access article distributed under the terms and conditions of the Creative Commons Attribution (CC BY) license (http://creativecommons.org/licenses/by/4.0/).
Share and Cite
Zhang, H.; Ge, H.; Zhang, Y.; Wang, Y.; Zhang, P. Slr0320 Is Crucial for Optimal Function of Photosystem II during High Light Acclimation in Synechocystis sp. PCC 6803. Life 2021, 11, 279. https://doi.org/10.3390/life11040279
Zhang H, Ge H, Zhang Y, Wang Y, Zhang P. Slr0320 Is Crucial for Optimal Function of Photosystem II during High Light Acclimation in Synechocystis sp. PCC 6803. Life. 2021; 11(4):279. https://doi.org/10.3390/life11040279
Chicago/Turabian StyleZhang, Hao, Haitao Ge, Ye Zhang, Yingchun Wang, and Pengpeng Zhang. 2021. "Slr0320 Is Crucial for Optimal Function of Photosystem II during High Light Acclimation in Synechocystis sp. PCC 6803" Life 11, no. 4: 279. https://doi.org/10.3390/life11040279
APA StyleZhang, H., Ge, H., Zhang, Y., Wang, Y., & Zhang, P. (2021). Slr0320 Is Crucial for Optimal Function of Photosystem II during High Light Acclimation in Synechocystis sp. PCC 6803. Life, 11(4), 279. https://doi.org/10.3390/life11040279

