Research on Capacity Parameter Matching and Robust Design of a Methanol Range-Extended Series Hybrid Powertrain System for Harbor Tugs
Abstract
1. Introduction
Literature Review
- A systematic, data-driven design methodology for range-extended hybrid powertrains tailored to the unique operational profile of harbor tugs. This methodology integrates multi-source data fusion for high-fidelity load profiling with a robust, multi-constraint parameter matching process, moving beyond empirical selection to a demand-driven approach.
- A novel “battery-dominant, engine-as-efficient-APU” design paradigm that quantitatively justifies the decoupling of energy and power. By allocating transient load buffering to the battery and steady-state power generation to the methanol engine, the system intrinsically resolves the conflict between the engine’s need for stable operation and the propeller’s highly fluctuating load demand.
- A hierarchical and intelligent EMS that combines the robustness of rule-based mode coordination with the optimization capability of real-time power allocation. This EMS is specifically designed to leverage the hardware architecture, ensuring the practical realization of the theoretical efficiency gains.
- A comprehensive validation and assessment framework that goes beyond single-metric evaluation. It holistically assesses the proposed system through high-fidelity dynamic simulation, full life-cycle techno-economic analysis (including sensitivity analysis), and detailed environmental impact quantification, thereby providing a multi-faceted proof of concept.
2. System Configuration, Modeling, and Design Methodology
2.1. Overall System Configuration and Core Design Principles
- (a)
- “Battery Priority, Clean Operation” Principle: When the battery State of Charge (SOC) is within a safe and efficient window, all power demands of the vessel (including propulsion and onboard auxiliary systems) are independently supplied by the Lithium Iron Phosphate Battery Pack (LFPBP). This ensures the tug can operate with local zero emissions and low noise for most operations in core port areas and sensitive ecological zones, maximizing environmental benefits.
- (b)
- “Engine as Efficient, Steady-State APU” Principle: The methanol engine is rigidly coupled with the generator to form the APU, whose function is strictly defined as an “on-demand charging source”. It starts only when battery energy is insufficient, or the load demand exceeds the battery’s instantaneous supply capability. Once started, it is controlled to operate near its rated power point (e.g., 90–100% of rated power) in the high-efficiency flat region, outputting electrical power at a constant rate and completely avoiding inefficient, high-emission transient and low-load operating conditions.
- (c)
- “Battery as Dynamic Power Filter and Energy Pool” Principle: The lithium battery pack serves a dual role. First, as a “power filter”, it utilizes its millisecond-level power response capability to instantaneously absorb or release power, smoothing the severe fluctuations of the propeller load, thereby creating an ideal, steady-state power generation environment for the engine. Second, as an “energy pool”, it stores surplus generated energy and regenerated braking energy, releasing it during high-power demand periods, thus extending the engine’s high-efficiency operating time window.
- (d)
- “Intelligent Coordination, Global Optimization” Principle: By deploying an advanced energy management system, based on real-time monitoring of system states (SOC, power demand, component temperatures, etc.) and preset optimization objectives (e.g., minimum equivalent fuel consumption, minimum emissions, battery life protection), intelligent decisions are made regarding engine start/stop timing, real-time power allocation among energy sources, utilization of regenerated braking energy, etc., ensuring the system always operates in an optimal or near-optimal state in terms of safety, efficiency, and economic viability.
2.2. Refined Power Demand Modeling and Analysis Based on Multi-Source Data
2.2.1. Ship Resistance and Propulsion Power Calculation Model
2.2.2. Electric Propulsion Chain Efficiency Modeling
2.2.3. Auxiliary System Power and Total Electrical Power Demand
2.2.4. Typical Duty Cycle Power Demand Characteristic Analysis
2.3. Robust Capacity Parameter Matching Method for Power Components
2.3.1. Lithium Battery Pack Parameter Matching
2.3.2. APU Parameter Matching
2.3.3. Propulsion Motor and Drivetrain Parameter Matching
2.3.4. Power Electronic Converters and DC Bus
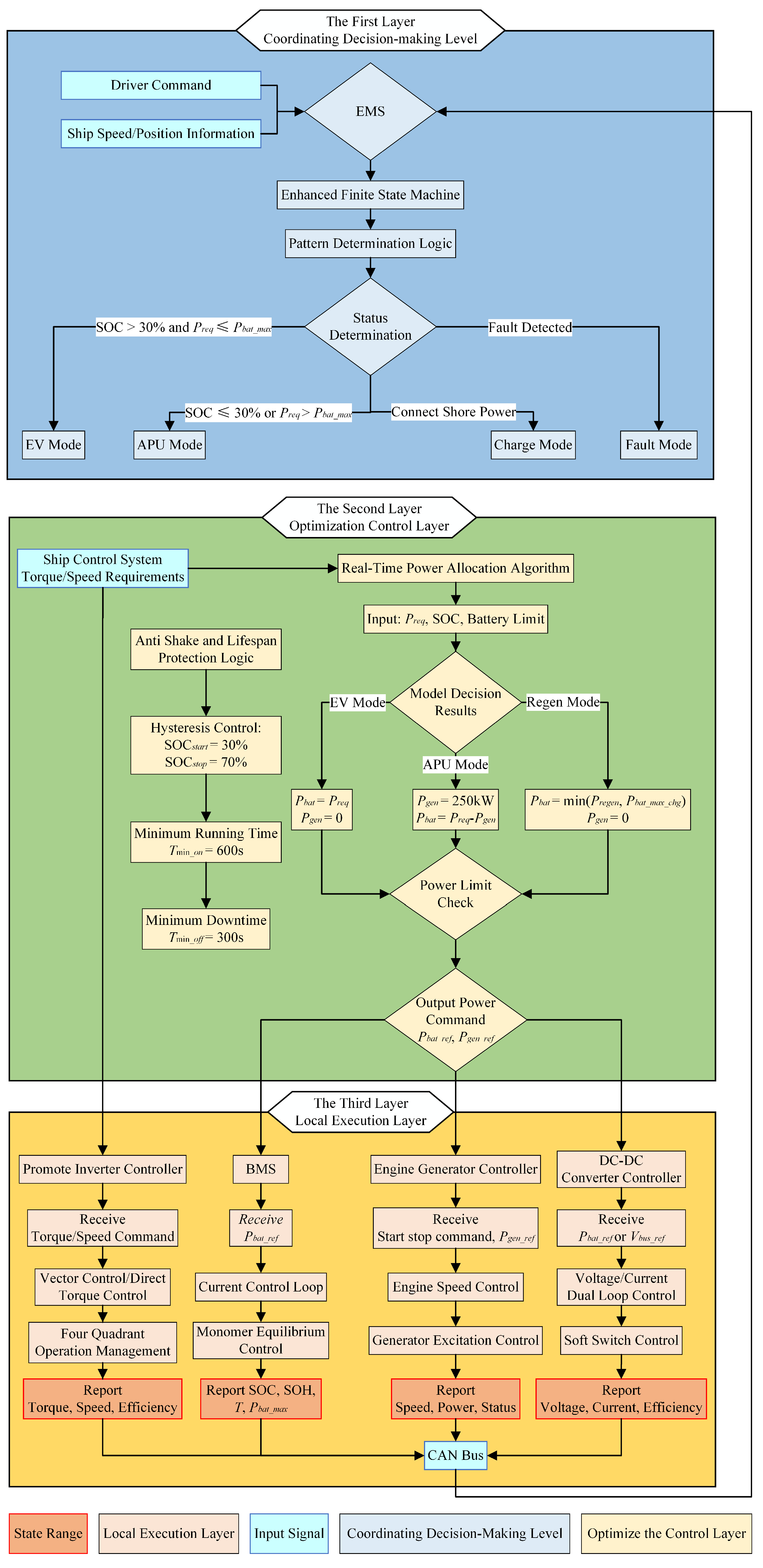
2.4. Hierarchical Intelligent EMS Design
2.4.1. Coordination and Decision Layer: Mode Management Based on Enhanced State Machine
2.4.2. Optimization and Control Layer: Real-Time Power Allocation Algorithm
2.4.3. Local Execution Layer: High-Precision Closed-Loop Control and Protection
2.4.4. Regenerative Braking Energy Recovery Strategy
- (a)
- Demand Judgment: Determines entry into braking conditions based on operator commands or speed reduction trend.
- (b)
- Power Estimation: Estimates the maximum recoverable mechanical power based on the ship dynamics model and current speed.
- (c)
- Power Allocation: Issues the recoverable power command to the propulsion inverter (operating in rectification mode) and the BMS.
- (d)
- Safety Limiting: The recovery power must not exceed and the inverter’s maximum rectification capability.
- (e)
- Backup Handling: If the battery cannot receive energy (e.g., SOC too high), the system automatically switches to a braking resistor to dissipate excess energy, preventing DC bus overvoltage.
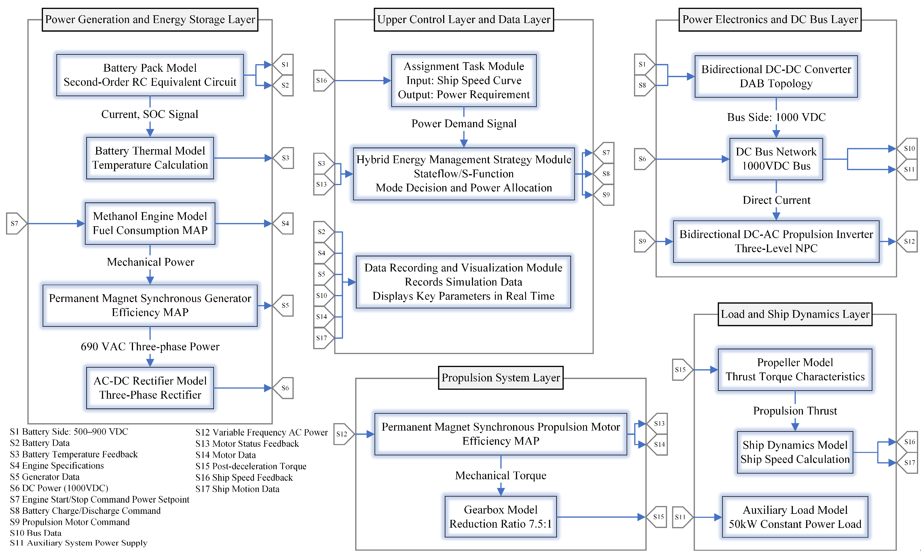
2.5. Construction of High-Fidelity System Simulation Model
3. Results and Discussion
3.1. Dynamic Performance Simulation Results
- (a)
- Figure 6 shows the power flow time-series distribution, reflecting the real-time allocation among total power demand, engine-generated power, and battery power (discharge positive, charge negative).
- (b)
- Figure 7 records the battery SOC trajectory and engine start/stop status.
- (c)
- Figure 8 reveals the fluctuations in engine generation efficiency and propulsion system integrated efficiency.
- (d)
- Figure 9 shows the stability of the DC bus voltage, with an average of 999.7 V, a standard deviation of 23.7 V, and a fluctuation rate controlled within 2.37%, well below the 5% design requirement, indicating good voltage regulation performance of the power electronic system.
3.2. Model Validation
3.3. Energy, Economic, and Environmental Benefit Comparative Analysis
3.3.1. Energy Consumption Comparison
3.3.2. Annual Operational Cost and Emissions Comparison (Estimated Based on 3000 Annual Operating Hours)
3.4. Full Life-Cycle Economic Assessment
3.4.1. Incremental Investment Cost (Capital Expenditure, CAPEX) Estimation
3.4.2. Investment Payback Analysis
3.4.3. Sensitivity Analysis
4. Discussion
4.1. Rationality and Innovativeness of Parameter Matching Design
- (a)
- Demand-Driven Precise Matching: Breaking away from the traditional practice of sizing the engine based on peak power, it instead determines the capacities of the energy storage system and APU separately based on statistical load characteristics (average power 189.9 kW, peak power 633.2 kW, high-load proportion 5.8%, concentrated power distribution), achieving “letting the right component do the right job”.
- (b)
- Embracing the Essential Advantage of Hybrid Powertrains: By letting the battery handle the vast majority of dynamic loads and part of the energy supply, and letting the engine focus on efficient, steady-state power generation, it truly realizes a system efficiency improvement. The 250 kW APU power setting is a subtle balance point: higher than the average power to ensure a charging margin, yet far lower than the peak power to avoid inefficient operation, allowing it to serve as both a stable power source and charge the battery to extend pure electric range in range-extending mode.
- (c)
- Balancing Technical Feasibility and Economy: Selected parameters are within the range of current mature market products, avoiding cutting-edge but expensive technologies. The 200 kW∙h battery capacity effectively controls cost and weight while meeting basic pure electric demand. The rapid investment PBP of approximately 3 months and an NPV exceeding demonstrate its outstanding commercial value.
4.2. Assessment of Equivalent Vessel Performance and System Integration
4.3. Effectiveness and Evolution Potential of the EMS
- (a)
- Predictive Energy Management (PEM): Integrate ship operation schedules, electronic charts, weather forecasts, etc., to predict power demand for future voyage segments, thereby optimizing the SOC trajectory and engine start/stop plans in advance. For example, starting the engine earlier to charge the SOC to a higher level before intensive operations, attempting to use battery power as much as possible before berthing to lower the SOC to a level suitable for receiving shore power.
- (b)
- Adaptive Strategy Based on Machine Learning/Reinforcement Learning (RL): Collect large amounts of actual ship operation data to train an intelligent agent to learn optimal power allocation strategies. RL strategies can better handle complex, nonlinear system dynamics and uncertain environmental disturbances, potentially achieving better long-term average performance than rule-based and MPC strategies.
- (c)
- Multi-Objective Real-Time Optimization: Explicitly incorporate battery life degradation models, emission costs, etc., into the control strategy to achieve online multi-objective trade-off optimization among economy, environmental performance, and equipment lifespan.
4.4. Practical Considerations: Methanol Fuel Supply and Bunkering
4.5. Challenges of Methanol Fuel Application and System Integration Considerations
- (a)
- Material Compatibility and Safety: Targeted material selection (e.g., stainless steel, Teflon coating) is required for fuel delivery pipelines, storage tanks, pumps, and valves. A complete safety system, including methanol leak detection, forced ventilation, water mist firefighting, and personnel protection, must be installed.
- (b)
- Cold Start and Combustion Stability: Methanol’s high latent heat of vaporization may cause cold start difficulties. Technical measures such as intake air preheating, a higher compression ratio, or spark plug-assisted ignition (for retrofitted dual-fuel engines) are needed.
- (c)
- System Integration Complexity: Heat dissipation, electromagnetic compatibility (EMC), vibration, and protection of high-power electronic equipment within the limited space of a ship are significant challenges. Careful design of liquid cooling systems, electromagnetic shielding, and filtering solutions, along with rigorous land-based integration testing, is required.
- (d)
- Redundancy and Reliability Design: For vessels such as harbor tugs with extremely high safety requirements, redundancy configurations (e.g., dual-winding motors, parallel inverters) should be considered for propulsion inverters, control systems, etc., to ensure basic maneuvering capability is maintained in case of a single-point failure.
4.6. Research Limitations and Future Work Outlook
- (a)
- The simulation is based on a specific duty cycle and idealized component models; future validation requires more extensive actual ship operational data and Hardware-in-the-Loop (HIL) testing.
- (b)
- The economic analysis is based on current market prices and specific assumptions; long-term trends (e.g., green methanol price reduction, carbon tax policies) will influence the conclusions.
- (c)
- The impact of low-temperature environments on battery performance, engine starting, and corresponding mitigation measures was not discussed in detail.
- (a)
- Developing and implementing PEM algorithms and validating their advantages first through Model-in-the-Loop (MIL) and then on HIL simulation platforms. HIL testing, incorporating real BMS and motor controller hardware, will provide a more realistic assessment of the control system’s dynamic performance and robustness before proceeding to a full-scale prototype or ship retrofit.
- (b)
- Conducting an actual ship retrofit demonstration project on a harbor tug. This will involve collecting full life-cycle operational data to validate the simulated economic and environmental benefits, and to explore practical challenges of system integration, safety, and reliability in a real-world marine environment.
- (c)
- Researching the full-chain application of green methanol (e-methanol). This includes assessing its full life-cycle carbon-neutral potential, analyzing the future supply chain and bunkering infrastructure for renewable methanol in ports, and conducting comparative techno-economic studies with other future fuel pathways such as hydrogen and ammonia.
- (d)
- Investigating the impact of battery aging on long-term system performance. This involves integrating a battery SOH model into the simulation framework. This will allow us to study how increasing internal resistance and capacity fade affect the system’s power delivery capability and overall energy efficiency over the battery’s lifetime, enabling the development of aging-aware energy management strategies that optimize for both fuel economy and battery longevity.
5. Conclusions
- (a)
- Validation of Data-Driven Design Methodology: The quantitative analysis of the harbor tug’s operational profile (peak 633.2 kW, average 189.9 kW, 86.8% of time below 300 kW) provided a precise, data-driven foundation for system design. The high correlation () between the simulated power demand and parent ship data confirms the accuracy of this study’s load profiling model.
- (b)
- Proof of the “Battery-Dominant, Engine-as-APU” Paradigm: The simulation results provide strong evidence for this paradigm. The 200 kW∙h/600 kW battery pack successfully buffered all transient load spikes, while the 250 kW methanol APU, when activated, operated at a steady > 42% efficiency for 35% of the cycle, completely decoupled from load fluctuations. This validates the core principle of decoupling energy and power for efficiency gain.
- (c)
- Effectiveness of the Hierarchical EMS: The proposed rule-based EMS effectively managed mode transitions (single engine start), maintained SOC within a safe range (28–80%), and enabled 62% regenerative braking energy recovery. This demonstrates that the designed control strategy can translate the hardware’s theoretical potential into tangible operational benefits.
- (d)
- Demonstration of Multi-Faceted Benefits: The integrated assessment framework confirmed the system’s overall superiority. It achieved a 50.8% fuel saving rate, a sub-3-month investment PBP (with robust sensitivity), and dramatic emission reductions (94.8% for CO2, 95% for NOx). These results collectively demonstrate the technical, economic, and environmental feasibility of the proposed solution.
Author Contributions
Funding
Data Availability Statement
Acknowledgments
Conflicts of Interest
Abbreviations
| AIS | Automatic Identification System |
| APU | Auxiliary Power Unit |
| BMS | Battery Management System |
| BSFC | Brake Specific Fuel Consumption |
| CAPEX | Capital Expenditure |
| CO2 | Carbon Dioxide |
| DAB | Dual Active Bridge |
| DC | Direct Current |
| DOD | Depth of Discharge |
| ECAs | Emission Control Areas |
| EMC | Electromagnetic Compatibility |
| EMS | Energy Management Strategy |
| HESS | Hybrid Energy Storage System |
| HEMS | Hierarchical Energy Management Strategy |
| HEV | Hybrid Electric Vehicle |
| HIL | Hardware-in-the-Loop |
| IMO | International Maritime Organization |
| IRR | Internal Rate of Return |
| LFP | Lithium Iron Phosphate |
| LFPBP | Lithium Iron Phosphate Battery Pack |
| MAU | Modified Au-type |
| MIL | Model-in-the-Loop |
| MPC | Model Predictive Control |
| NOx | Nitrogen Oxides |
| NPC | Neutral Point Clamped |
| NPV | Net Present Value |
| OPEX | Operational Expenditure |
| PBP | Payback Period |
| PHEBs | Plug-in Hybrid Electric Buses |
| PHEVs | Plug-in Hybrid Electric Vehicles |
| PEM | Predictive Energy Management |
| PM | Particulate Matter |
| PMSM | Permanent Magnet Synchronous Motor |
| PMSG | Permanent Magnet Synchronous Generator |
| RL | Reinforcement Learning |
| SCR | Selective Catalytic Reduction |
| SOH | State of Health |
| SOC | State of Charge |
| SOx | Sulfur Oxides |
| VDC | Volts Direct Current |
| VDR | Voyage Data Recorder |
| WACC | Weighted Average Cost of Capital |
References
- Sepehri, A.; Kirichek, A.; Heuvel, M.; Koningsveld, M. Smart, sustainable, and circular port maintenance: A comprehensive framework and multi-stakeholder approach. J. Environ. Manag. 2024, 370, 122625. [Google Scholar] [CrossRef]
- Wang, H.; Zhou, P.; Liang, Y.; Jeong, B.; Mesbahi, A. Optimization of tugboat propulsion system configurations: A holistic life cycle assessment case study. J. Clean. Prod. 2020, 259, 120903. [Google Scholar] [CrossRef]
- Tan, S.; Xie, P.; Norman, R. Advancements in Power Management Systems for Hybrid Electric Vessels. J. Mar. Sci. Eng. 2025, 13, 794. [Google Scholar] [CrossRef]
- Mushtaq, R.; Iqbal, M.; Khaliq, A.; Iqbal, J. Optimal design of a hybrid ship energy management system under various sea conditions using Model Predictive Control. PLoS ONE 2025, 20, e0326969. [Google Scholar] [CrossRef]
- Murcia González, J.C. Analysis and measurement of SOx, CO2, PM and NOx emissions in port auxiliary vessels. Environ. Monit. Assess. 2021, 193, 374. [Google Scholar] [CrossRef]
- Kondratenko, A.; Zhang, M.; Tavakoli, S.; Altarriba, E.; Hirdaris, S. Existing technologies and scientific advancements to decarbonize shipping by retrofitting. Renew. Sustain. Energy Rev. 2025, 212, 115430. [Google Scholar] [CrossRef]
- Zhou, Z.; Tao, J. Hydrogen-powered vessels in green maritime decarbonization: Policy drivers, technological frontiers and challenges. Front. Mar. Sci. 2025, 12, 1601617. [Google Scholar] [CrossRef]
- Zannis, T.; Katsanis, J.; Christopoulos, G.; Yfantis, E.; Papagiannakis, R.; Pariotis, E.; Rakopoulos, D.; Rakopoulos, C.; Vallis, A. Marine exhaust gas treatment systems for compliance with the IMO 2020 global sulfur cap and tier III NOx limits: A review. Energies 2022, 15, 3638. [Google Scholar] [CrossRef]
- Li, Z.; Long, W.; Lu, W.; Tian, H. Research on energy management strategy for marine methanol–electric hybrid propulsion system based on DP-ANFIS algorithm. Energies 2025, 18, 4879. [Google Scholar] [CrossRef]
- Ammar, N.; Seddiek, I. Hybrid/dual fuel propulsion systems towards decarbonization: Case study container ship. Ocean Eng. 2023, 281, 114962. [Google Scholar] [CrossRef]
- Tran, M.K.; Bhatti, A.; Vrolyk, R.; Wong, D.; Panchal, S.; Fowler, M.; Fraser, R. A review of range extenders in battery electric vehicles: Current progress and future perspectives. World Electr. Veh. J. 2021, 12, 54. [Google Scholar] [CrossRef]
- Miretti, F.; Nicolotti, A.; Misul, D.; Ferrari, A. Emission-Optimal Control and Retrofit Potential of a Series Hybrid Powertrain for Urban Waterbuses. Energies 2025, 18, 4652. [Google Scholar] [CrossRef]
- Sahoo, S.; Zhao, X.; Kyprianidis, K. A review of concepts, benefits, and challenges for future electrical propulsion-based aircraft. Aerospace 2020, 7, 44. [Google Scholar] [CrossRef]
- Kim, Y.; Kim, J.; Jung, J.; Kim, S.; Choi, J.; Lee, H. Comprehensive design of dc shipboard power systems for pure electric propulsion ship based on battery energy storage system. Energies 2021, 14, 5264. [Google Scholar] [CrossRef]
- Zhuang, W.; Li, S.; Zhang, X.; Kum, D.; Song, Z.; Yin, G. A survey of powertrain configuration studies on hybrid electric vehicles. Appl. Energy 2020, 262, 114553. [Google Scholar] [CrossRef]
- Tran, D.; Vafaeipour, M.; Baghdadi, M.; Barrero, R.; Mierlo, J.; Hegazy, O. Thorough state-of-the-art analysis of electric and hybrid vehicle powertrains: Topologies and integrated energy management strategies. Renew. Sustain. Energy Rev. 2020, 119, 109596. [Google Scholar] [CrossRef]
- Yuan, Y.; Wang, J.; Yan, X.; Shen, B.; Long, T. A review of multi-energy hybrid power system for ships. Renew. Sustain. Energy Rev. 2020, 132, 110081. [Google Scholar] [CrossRef]
- Derollepot, R.; Vinot, E. Sizing of a combined series-parallel hybrid architecture for river ship application using genetic algorithm and optimal energy management. Math. Comput. Simul. 2019, 158, 248–263. [Google Scholar] [CrossRef]
- Milićević, S.; Blagojević, I.; Milojević, S.; Bukvić, M.; Stojanović, B. Numerical Analysis of Optimal Hybridization in Parallel Hybrid Electric Powertrains for Tracked Vehicles. Energies 2024, 17, 3531. [Google Scholar] [CrossRef]
- Nunes, L. Renewable Methanol as an Agent for the Decarbonization of Maritime Logistic Systems: A Review. Future Transp. 2025, 5, 54. [Google Scholar] [CrossRef]
- Wu, P.; Lin, C. Feasibility and Cost-Benefit Analysis of Methanol as a Sustainable Alternative Fuel for Ships. J. Mar. Sci. Eng. 2025, 13, 973. [Google Scholar] [CrossRef]
- Du, Y.; Shen, X.; Kammen, D.; Ding, X. Cost-competitive offshore wind-powered green methanol production for maritime transport decarbonization. Nat. Commun. 2025, 16, 5453. [Google Scholar] [CrossRef]
- Al-Breiki, M.; Bicer, Y. Technical assessment of liquefied natural gas, ammonia and methanol for overseas energy transport based on energy and exergy analyses. Int. J. Hydrogen Energy 2020, 45, 34927–34937. [Google Scholar] [CrossRef]
- Kanchiralla, F.; Brynolf, S.; Mjelde, A. Role of biofuels, electro-fuels, and blue fuels for shipping: Environmental and economic life cycle considerations. Energy Environ. Sci. 2024, 17, 6393–6418. [Google Scholar] [CrossRef]
- Al Baity, O.; Ahmed, Y.; ElGohary, M.; Abdelnaby, M. Hybrid marine power systems: Techno-economic and environmental optimisation of alternative fuel pathways. Brodogradnja 2026, 77, 77304. [Google Scholar] [CrossRef]
- Meddour, A.; Rizoug, N.; Leserf, P.; Vagg, C.; Burke, R.; Larouci, C. Optimization approaches for cost and lifetime improvements of lithium-Ion batteries in electric vehicle powertrains. Energies 2023, 16, 6535. [Google Scholar] [CrossRef]
- Yuhimenko, V.; Baimel, D.; Sitbon, M.; Averbukh, M.; Lineykin, S.; Kuperman, A. Hybrid internal combustion engine based auxiliary power unit. Micromachines 2020, 11, 438. [Google Scholar] [CrossRef] [PubMed]
- Yin, C.; Zeng, X.; Yin, Z. An improved data-driven predictive optimal control approach for designing hybrid electric vehicle energy management strategies. Appl. Energy 2024, 375, 123984. [Google Scholar] [CrossRef]
- Wang, L.; Zhou, J.; Zhao, J. Optimization Research on Energy Management Strategies and Powertrain Parameters for Plug-In Hybrid Electric Buses. World Electr. Veh. J. 2024, 15, 510. [Google Scholar] [CrossRef]
- Bai, Y.; Li, J.; He, H.; Santos, R.; Yang, Q. Optimal design of a hybrid energy storage system in a plug-in hybrid electric vehicle for battery lifetime improvement. IEEE Access 2020, 8, 142148–142158. [Google Scholar] [CrossRef]
- Zhu, J.; Chen, L.; Wang, X.; Yu, L. Bi-level optimal sizing and energy management of hybrid electric propulsion systems. Appl. Energy 2020, 260, 114134. [Google Scholar] [CrossRef]
- Hong, S.; Kim, D.; Kim, S. A back–forward approach-based efficiency performance analysis model for hybrid electric propulsion ships using the Holtrop–Mennen method. J. Mar. Sci. Eng. 2023, 12, 9. [Google Scholar] [CrossRef]
- Ku, H.; Park, C.; Kim, J. Full simulation modeling of All-electric ship with medium voltage DC power system. Energies 2022, 15, 4184. [Google Scholar] [CrossRef]
- Chen, H.; Zhang, Z.; Guan, C.; Gao, H. Optimization of sizing and frequency control in battery/supercapacitor hybrid energy storage system for fuel cell ship. Energy 2020, 197, 117285. [Google Scholar] [CrossRef]
- Kolodziejski, M.; Michalska-Pozoga, I. Battery energy storage systems in ships’ hybrid/electric propulsion systems. Energies 2023, 16, 1122. [Google Scholar] [CrossRef]
- Akbarzadeh, M.; De Smet, J.; Stuyts, J. Battery Hybrid Energy Storage Systems for Full-Electric Marine Applications. Processes 2022, 10, 2418. [Google Scholar] [CrossRef]
- Liu, H.; Lei, Y.; Fu, Y.; Li, X. Parameter matching and optimization for power system of range-extended electric vehicle based on requirements. Proc. Inst. Mech. Eng. Part D-J. Automob. Eng. 2020, 234, 3316–3328. [Google Scholar] [CrossRef]
- Sun, Y.; Fang, Y.; Zhang, Q.; Liu, Q. Optimal design of marine motors for joint efficiency and economic optimization. Energies 2023, 16, 4588. [Google Scholar] [CrossRef]
- Karimi-Ghartemani, M.; Khajehoddin, S.; Jain, P.; Bakhshai, A. A systematic approach to DC-bus control design in single-phase grid-connected renewable converters. IEEE Trans. Power Electron. 2012, 28, 3158–3166. [Google Scholar] [CrossRef]
- Liu, H.; Fan, A.; Li, Y.; Bucknall, R.; Vladimir, N. Multi-objective hierarchical energy management strategy for fuel cell/battery hybrid power ships. Appl. Energy 2025, 379, 124981. [Google Scholar] [CrossRef]
- Torreglosa, J.; González-Rivera, E.; García-Triviño, P.; Vera, D. Performance analysis of a hybrid electric ship by real-time verification. Energies 2022, 15, 2116. [Google Scholar] [CrossRef]
- Kirca, M.; Calindi, S.; Whiffin, P.; Turner, M.; Parkes, D.; McGordon, A. A novel Multi-Input Multi-Output energy model for future port operations. Int. J. Sustain. Transp. 2025, 1–17. [Google Scholar] [CrossRef]
- Banaei, M.; Ghanami, F.; Rafiei, M.; Boudjadar, J.; Khooban, M.-H. Energy Management of Hybrid Diesel/Battery Ships in Multidisciplinary Emission Policy Areas. Energies 2020, 13, 4179. [Google Scholar] [CrossRef]
- Maione, F.; Lino, P.; Maione, G.; Giannino, G. A Machine Learning Framework for Condition-Based Maintenance of Marine Diesel Engines: A Case Study. Algorithms 2024, 17, 411. [Google Scholar] [CrossRef]
- Damian, S.; Wong, L.; Shareef, H.; Chan, C.; Moh, T.; Tiong, M. Optimal operation of diesel generator and battery energy storage system for total fuel cost minimization in hybrid power system. J. Power Sources 2025, 628, 235859. [Google Scholar] [CrossRef]
- Ling-Chin, J.; Roskilly, A. Investigating the implications of a new-build hybrid power system for Roll-on/Roll-off cargo ships from a sustainability perspective–A life cycle assessment case study. Appl. Energy 2016, 181, 416–434. [Google Scholar] [CrossRef]
- Li, C.; Wang, Z.; Liu, H.; Guo, F.; Xiu, X.; Qin, J.; Wei, L. 4E analysis of a novel proton exchange membrane fuel cell/engine based cogeneration system with methanol fuel for ship application. Energy 2023, 282, 128741. [Google Scholar] [CrossRef]
- Lehmusto, M.; Santasalo-Aarnio, A. Mathematical framework for total cost of ownership analysis of marine electrical energy storage inspired by circular economy. J. Power Sources 2022, 528, 231164. [Google Scholar] [CrossRef]
- Deepak, K.; Frikha, M.A.; Benômar, Y.; El Baghdadi, M.; Hegazy, O. In-Wheel Motor Drive Systems for Electric Vehicles: State of the Art, Challenges, and Future Trends. Energies 2023, 16, 3121. [Google Scholar] [CrossRef]
- Li, P.; Jovcic, D.; Hodge, E.; Fitzgerald, J. Analysis of bidirectional 15 MW current source DC/DC converter for series-connected superconducting-based 1 GW/100 kV offshore wind farm. Electr. Power Syst. Res. 2022, 202, 107618. [Google Scholar] [CrossRef]
- Zheng, Q.; Sun, L.; Chang, S.; Xing, H. Techno-Economic Analysis of Multi-Purpose Heavy-Lift Vessels Using Methanol as Fuel. J. Mar. Sci. Eng. 2025, 13, 1234. [Google Scholar] [CrossRef]
- Mylonopoulos, F.; Coraddu, A.; Polinder, H. A holistic framework for optimal ship energy system design, including operational requirements, lifetime cost, and vessel stability. Energy Convers. Manag. X 2026, 30, 101685. [Google Scholar] [CrossRef]
- Nie, A.; Wan, Z.; Shi, Z.; Wang, Z. Cost-benefit analysis of ballast water treatment for three major port clusters in China: Evaluation of different scenario strategies. Front. Mar. Sci. 2023, 10, 1174550. [Google Scholar] [CrossRef]
- Nivolianiti, E.; Karnavas, Y.; Chatziaslanoglou, G. Techno-economic and life cycle cost analysis for hybrid short-sea passenger vessels based on optimization of different energy storage configurations and management. Energy Convers. Manag. 2025, 343, 120148. [Google Scholar] [CrossRef]
- Mylonopoulos, F.; Durgaprasad, S.; Coraddu, A.; Polinder, H. Lifetime design, operation, and cost analysis for the energy system of a retrofitted cargo vessel with fuel cells and batteries. Int. J. Hydrogen Energy 2024, 91, 1262–1273. [Google Scholar] [CrossRef]
- Letafat, A.; Rafiei, M.; Sheikh, M.; Afshari-Igder, M.; Banaei, M.; Boudjadar, J.; Khooban, M. Simultaneous energy management and optimal components sizing of a zero-emission ferry boat. J. Energy Storage 2020, 28, 101215. [Google Scholar] [CrossRef]
- Truong, H.; Do, T.; Dang, T. Enhancing Efficiency in Hybrid Marine Vessels through a Multi-Layer Optimization Energy Management System. J. Mar. Sci. Eng. 2024, 12, 1295. [Google Scholar] [CrossRef]
- Talluri, L.; Nalianda, D.; Kyprianidis, K.; Nikolaidis, T.; Pilidis, P. Techno economic and environmental assessment of wind assisted marine propulsion systems. Ocean Eng. 2016, 121, 301–311. [Google Scholar] [CrossRef]
- Bahloul, M.; Khadem, S. An analytical approach for techno-economic evaluation of hybrid energy storage system for grid services. J. Energy Storage 2020, 31, 101662. [Google Scholar] [CrossRef]
- Merkel, A.; Nyberg, E.; Ek, K.; Sjöstrand, H. Economics of shore power under different access pricing. Res. Transp. Econ. 2023, 101, 101330. [Google Scholar] [CrossRef]
- Bajolle, H.; Lagadic, M.; Louvet, N. The future of lithium-ion batteries: Exploring expert conceptions, market trends, and price scenarios. Energy Res. Soc. Sci. 2022, 93, 102850. [Google Scholar] [CrossRef]
- Gao, Q.; Bechlenberg, A.; Jayawardhana, B.; Ertugrul, N.; Vakis, A.; Ding, B. Techno-economic assessment of offshore wind and hybrid wind–wave farms with energy storage systems. Renew. Sustain. Energy Rev. 2024, 192, 114263. [Google Scholar] [CrossRef]
- Karaçay, Ö.; Özsoysal, O. Techno-economic investigation of alternative propulsion systems for tugboats. Energy Convers. Manag. X 2021, 12, 100140. [Google Scholar] [CrossRef]
- Parris, D.; Spinthiropoulos, K.; Ragazou, K.; Giovou, A.; Tsanaktsidis, C. Methanol, a Plugin Marine Fuel for Green House Gas Reduction—A Review. Energies 2024, 17, 605. [Google Scholar] [CrossRef]
- Svanberg, M.; Ellis, J.; Lundgren, J.; Landälv, I. Renewable methanol as a fuel for the shipping industry. Renew. Sustain. Energy Rev. 2018, 94, 1217–1228. [Google Scholar] [CrossRef]
- Osman, A.; Nasr, M.; Lichtfouse, E.; Farghali, M.; Rooney, D. Hydrogen, ammonia and methanol for marine transportation. Environ. Chem. Let. 2024, 22, 2151–2158. [Google Scholar] [CrossRef]











| Characteristic Parameter | Value | Description |
|---|---|---|
| Peak Power | 633.2 kW | Occurs during short-term full-speed towing. |
| Average Power | 189.9 kW | Average power over the 3600 s cycle. |
| Power Standard Deviation σ | 128.4 kW | Quantifies the amplitude of power fluctuations. |
| High-Load (>500 kW) Time | 5.8% | Proportion of time spent in high-power conditions. |
| Parameter | Value | Source/Note |
|---|---|---|
| Manufacturer/Type | Generic Prismatic LFP | Based on typical cell data from [35] |
| Nominal Voltage | 3.2 V | |
| Nominal Capacity | 280 Ah | |
| Nominal Energy | 0.896 kW∙h | |
| Operating Voltage | 2.5 V–3.65 V | |
| Max Continuous Discharge | 1C (280 A) | |
| Max Continuous Charge | 0.5C (140 A) | For enhanced cycle life |
| Internal Resistance (AC) | ~0.25 mΩ at 50% SOC | Varies with SOC and temperature |
| Cycle Life | >4000 cycles (80% DOD) | At 25 °C |
| Subsystem | Component | Key Parameters | Main Design Basis and Robustness Considerations |
|---|---|---|---|
| APU | Methanol Engine | Rated Power: ~259 kW (shaft) | Basis: Drives 250 kW generator; selects high thermal efficiency model with wide high-efficiency zone. Robustness: Suitable for methanol fuel, equipped with necessary fuel injection and aftertreatment systems. |
| PMSG | Rated Power: 250 kW (electrical output) Rated Voltage: 690 VAC Rated Speed: 1500 rpm | Basis: Matched with engine, constant power output. Robustness: High efficiency (>96.5%), Class H insulation, IP54 protection. | |
| Energy Storage | LFPBP | Total Energy: 200 kW∙h (usable) Peak Power: 600 kW (continuous) Nominal Voltage: ~1000 VDC (Volts Direct Current) Configuration: 312S2P | Basis: Meets 1 h pure electric operation energy demand; covers peak power and high-power charging demands. Robustness: LFP chemistry offers high safety, long cycle life; equipped with intelligent BMS and liquid cooling system for safety and longevity. |
| Propulsion Unit | PMSM | Rated Power: 400 kW Peak Power: 600 kW (150%, 30 s) Rated Speed: 1500 rpm | Basis: Rated power covers main operating range; peak power meets maximum thrust demand. Robustness: High efficiency, high power density; strong overload capability for instantaneous overloads. |
| Gearbox | Gear Ratio: 7.5:1 Rated Power: >600 kW | Basis: Matches propeller optimal speed. Robustness: Heavy-duty industrial gearbox design, reliable lubrication and cooling. | |
| Power Electronics | Bidirectional Converter (for motor) | Capacity: 600 kVA Topology: Three-level NPC (Neutral Point Clamped) Bus Voltage: 1000 VDC | Basis: Matches motor peak power and four-quadrant operation. Robustness: Comprehensive protection functions (overvoltage, overcurrent, overtemperature); low harmonic output. |
| Bidirectional DC/DC Converter (for battery) | Rated Power: 600 kW Topology: DAB Efficiency: >97% | Basis: Enables efficient, controllable bidirectional power flow between battery and DC bus. Robustness: Soft-switching technology improves reliability; fast dynamic response. | |
| AC/DC Rectifier (generator side) | Rated Power: 250 kW | Basis: Rectifies generator AC to DC. Robustness: High power factor, low current harmonics. | |
| DC/AC Auxiliary Inverter | Capacity: 50 kVA | Basis: Supplies auxiliary loads. | |
| System Platform | DC Bus | Voltage Level: 1000 VDC | Basis: Optimizes system efficiency and equipment selection. Robustness: Equipped with pre-charge circuit, main circuit breaker, fuses, and insulation monitoring device. |
| Component/Model | Specification/Source |
|---|---|
| Software Platform | MATLAB R2023b |
| Toolboxes Used | Simulink, Simscape ElectricalTM, Stateflow®, Optimization Toolbox |
| Ship Motion Model | Custom S-function based on the Holtrop-Mennen method [31] |
| Propeller Model | Lookup table based on MAU series charts [31] |
| Methanol Engine Model | Quasi-static model based on an efficiency map derived from literature data for a 250 kW methanol engine [9] |
| PMSM Motor/Generator | Quasi-static model based on efficiency maps from manufacturer data for similar power ratings [37] |
| LFP Battery Model | Second-order RC equivalent circuit model with parameters varying with SOC and temperature, based on cell data from [34] |
| Power Converter Models | Average-value models with specified efficiencies, as per [38] |
| EMS | Custom Stateflow chart implementing the logic described in Section 2.4 |
| Simulation Solver | ode23tb (stiff/TR-BDF2), variable-step |
| Initial Conditions | Battery ; Engine OFF; Ambient |
| Simulation Input | 3600 s power demand profile derived in Section 2.2 |
| Performance Indicator | Value | Description and Analysis |
|---|---|---|
| Total Cycle Time | 3600 s | 1 h standard duty cycle. |
| Pure Electric Mode Time Proportion | 65% | Over half the time achieves zero-emission operation. |
| Range Extending Mode Time Proportion | 35% | Engine operates only during this period. |
| Number of Engine Starts | 1 | Avoided frequent start-stop cycles. |
| Engine Average Load Factor | ~100% | Operates essentially at the rated power point during runtime. |
| Battery SOC Variation Range | – | Always within a safe, efficient range. |
| Battery Net Discharge Energy | 64 kW∙h | Total discharge 142 kW∙h–Total charge 78 kW∙h. |
| Total Engine-Generated Energy | 87.5 kW∙h | |
| Regenerative Braking Recovered Energy | 15 kW∙h | About 62% of total braking energy. |
| Equivalent Fuel Consumption (Methanol) | 50.5 kg | Calculated based on 40% generation efficiency and methanol calorific value of 4.33 kW∙h/kg. |
| Equivalent Diesel Consumption | 25.3 L | Converted based on energy equivalence |
| Key Indicator | Parent Ship Actual Data (Inferred/Statistical) | This Simulation Model Output | Relative/Absolute Error | Description |
|---|---|---|---|---|
| Cycle Average Power | 180 kW | 189.9 kW | +5.54% | Model estimates slightly higher average power, slightly conservative, beneficial for ensuring sufficient system design capacity. |
| Cycle Peak Power | 603 kW | 633.2 kW | +5.01% | Model captures slightly higher peak power, providing design margin for extreme conditions, aligning with robust design principles. |
| Power Standard Deviation | 119.4 kW | 128.4 kW | +7.54% | Model simulates slightly larger power fluctuation amplitude, also reflecting conservative and robust design. |
| High-Load (>500 kW) Time Proportion | 5.5% | 5.8% | +0.3 percentage points | Model prediction for high-load condition frequency is very accurate, with minimal error. |
| Correlation Coefficient of Two Curves | - | 0.9968 | - | Simulated curve highly consistent in shape with actual data curve, indicating strong correlation; model accurately reflects dynamic load variation patterns. |
| Energy Flow | Value (kW∙h) | Notes |
|---|---|---|
| Total electrical energy supplied to DC bus | 151.5 | Sum of APU output and battery net discharge |
| From APU (methanol engine-generator) | 87.5 | (engine runtime 35% of the cycle) |
| From battery (net discharge) | 64.0 | |
| Regenerative braking energy recovered | 15.0 | 62% of total braking energy, included in battery charge |
| Electrical energy delivered to propulsion and auxiliary systems | 151.5 | DC bus energy matches total demand from the load profile |
| Propulsion chain losses (inverter, motor, gearbox) | ~16.7 | Estimated based on an average propulsion efficiency of 89% () |
| Mechanical energy to propeller | 134.8 | |
| Methanol fuel energy input (to APU) | 208.3 | APU output 87.5 kW∙h divided by generation efficiency 42% |
| Overall system efficiency (mechanical output/fuel input) | 64.7% | 134.8/208.3 |
| Comparison Item | Traditional Diesel Propulsion Scheme | Methanol Range-Extended Hybrid Scheme | Comparison Result/Remarks |
|---|---|---|---|
| Energy Consumption | Diesel: 154.2 t/year (based on 51.4 L/h, density 0.85 kg/L, 3000 h) | Methanol: ~151.5 t/year (based on 50.5 kg/cycle, 3000 h calculation) Grid charging: ~192,000 kW∙h/year | Hybrid scheme total energy consumption (equivalent) is significantly reduced. |
| Energy Cost | Diesel cost: USD 1,785,019.2/year (at USD 1157.6/t) | Methanol cost: USD 87,688.2/year (at USD 578.8/t) Electricity cost: USD 27,782.4/year (at USD 0.1447/kW·h) | Fuel cost saving of USD 1,669,548.6/year (). |
| Maintenance Cost | ~USD 115,760/year | ~USD 173,640/year | Increased by ~USD 57,880/year. The maintenance cost for the diesel scheme is based on typical engine maintenance schedules and costs for a 600–800 kW marine diesel [44]. For the hybrid scheme, it includes the diesel baseline plus additional provisions for battery system servicing and power electronic maintenance, based on industry estimates for similar systems [45]. |
| Annual Total OPEX | USD 1,900,779.2/year () | USD 289,110.6/year () | Operational cost saving of USD 1,611,668.6/year (1,611,668.6). |
| CO2 Emissions | ~4858 t/year (based on diesel emission factor 3.15 ton-CO2/ton-fuel) | ~207 t/year (based on methanol and grid emission factors) | Reduction of 4651 t/year (94.8%) (). |
| NOx Emissions | ~30 t/year | ~1.5 t/year | Reduction of ~95%. |
| SOx Emissions | ~12.6 t/year | Nearly 0 t/year | Essentially eliminated (methanol contains no sulfur). |
| PM Emissions | Significant | Very low | Substantially reduced. |
| Cost Category | Item Details | Estimation Notes | Amount |
|---|---|---|---|
| Equipment Purchase | APU (250 kW) | Cost estimate based on budgetary quotations from marine genset manufacturers. The specific cost of USD 115,760 for a 250 kW methanol-capable APU is within the range reported for marine auxiliary power systems of similar capacity in the literature, which provides an exergoeconomic analysis of methanol-fueled ship power systems [47]. | 115,760 |
| LFPBP and BMS (200 kW∙h usable) | Priced at a system level of USD 173.64/kW∙h. This unit cost is consistent with the battery system cost assumptions in recent marine hybrid retrofit studies [48]. Specifically, reference [48] presents cost projections for marine battery systems and reports comparable price levels for LFP-based energy storage. | 34,728 | |
| PMSM and 600 kVA Inverter | Complete drive system cost, including a permanent magnet motor and matching inverter. The cost estimation is based on the scaling laws for electrical machines in marine applications, as discussed in [49], which provides a techno-economic analysis of permanent magnet generators. The total of USD 86,820 is consistent with the cost levels for MW-class PMSMs reported in the literature. | 86,820 | |
| High-Power Bidirectional DC/DC Converter (600 kW) | Estimated from the typical cost per kW for high-power isolated DC/DC converters. Reference [50] reviews power electronic components for offshore energy systems and provides cost ranges for DC/DC converters in marine applications. The USD 36.175/kW used here (totaling USD 21,705) falls within the reported range. | 21,705 | |
| Other Power Electronics (rectifier, auxiliary inv.) | Includes a 250 kW active rectifier and a 50 kVA auxiliary inverter. Costs derived from the component-level exergoeconomic analysis in [51], which provides detailed cost breakdowns for power conditioning systems in methanol-fueled marine power generation. | 14,470 | |
| Retrofit High-Power Gearbox | Heavy-duty gearbox with a ratio of 7.5:1. Reference [52] presents a life-cycle cost analysis for marine engine retrofits, including gearbox replacement costs. The USD 14,470 estimate is consistent with the gearbox cost assumptions in that study for similar power ratings. | 14,470 | |
| EMS and Complete Control Hardware | Includes a PLC-based controller, HMI, sensors, and cabling. Estimated based on the control system cost proportion in marine hybrid retrofit projects, as documented in [53]. The USD 36,175 represents approximately 9% of the total CAPEX, which aligns with the control system cost share reported in the literature. | 36,175 | |
| Subtotal Equipment | - | 324,128 | |
| Engineering and Installation | System Integration Design, Cable Trays, Supports | Estimate based on 10–13% of the equipment cost for engineering and integration in marine retrofit projects, as documented in the life-cycle cost analysis framework of [54]. This percentage is widely used in techno-economic assessments of ship hybrid systems. | 43,410 |
| Equipment Lifting, Positioning, Wiring, Commissioning | Installation cost estimate based on the labor and material cost analysis for marine hybrid system retrofits presented in reference [55]. The 200,000 RMB accounts for approximately 4 weeks of dockyard work, consistent with the installation timeline and cost structure in the reference [55]. | 28,940 | |
| Subtotal Engineering | - | 72,350 | |
| Other Expenses | Engineering Contingency, Classification Society Drawing Review and Survey Fees | Contingency . The 3% contingency rate is standard in marine project cost estimation, as referenced in the techno-economic assessment methodology of [56]. Classification society fees are based on typical tariff structures for hybrid system approval. | 14,470 |
| Subtotal Other | - | 14,470 | |
| Total CAPEX | - | 410,948 | |
Disclaimer/Publisher’s Note: The statements, opinions and data contained in all publications are solely those of the individual author(s) and contributor(s) and not of MDPI and/or the editor(s). MDPI and/or the editor(s) disclaim responsibility for any injury to people or property resulting from any ideas, methods, instructions or products referred to in the content. |
© 2026 by the authors. Licensee MDPI, Basel, Switzerland. This article is an open access article distributed under the terms and conditions of the Creative Commons Attribution (CC BY) license.
Share and Cite
Li, Z.; Tian, H.; Long, W. Research on Capacity Parameter Matching and Robust Design of a Methanol Range-Extended Series Hybrid Powertrain System for Harbor Tugs. Machines 2026, 14, 274. https://doi.org/10.3390/machines14030274
Li Z, Tian H, Long W. Research on Capacity Parameter Matching and Robust Design of a Methanol Range-Extended Series Hybrid Powertrain System for Harbor Tugs. Machines. 2026; 14(3):274. https://doi.org/10.3390/machines14030274
Chicago/Turabian StyleLi, Zhao, Hua Tian, and Wuqiang Long. 2026. "Research on Capacity Parameter Matching and Robust Design of a Methanol Range-Extended Series Hybrid Powertrain System for Harbor Tugs" Machines 14, no. 3: 274. https://doi.org/10.3390/machines14030274
APA StyleLi, Z., Tian, H., & Long, W. (2026). Research on Capacity Parameter Matching and Robust Design of a Methanol Range-Extended Series Hybrid Powertrain System for Harbor Tugs. Machines, 14(3), 274. https://doi.org/10.3390/machines14030274

