Parameter Self-Tuning of Servo Control Systems Based on Nonlinear Adaptive Whale Optimization Algorithm
Abstract
1. Introduction
2. Methods
2.1. Servo Control System
2.2. Traditional Whale Optimization Algorithm
- (1)
- Encircling Prey Strategy
- (2)
- Searching for Prey Strategy
- (3)
- Spiral Bubble-Net Attacking Strategy
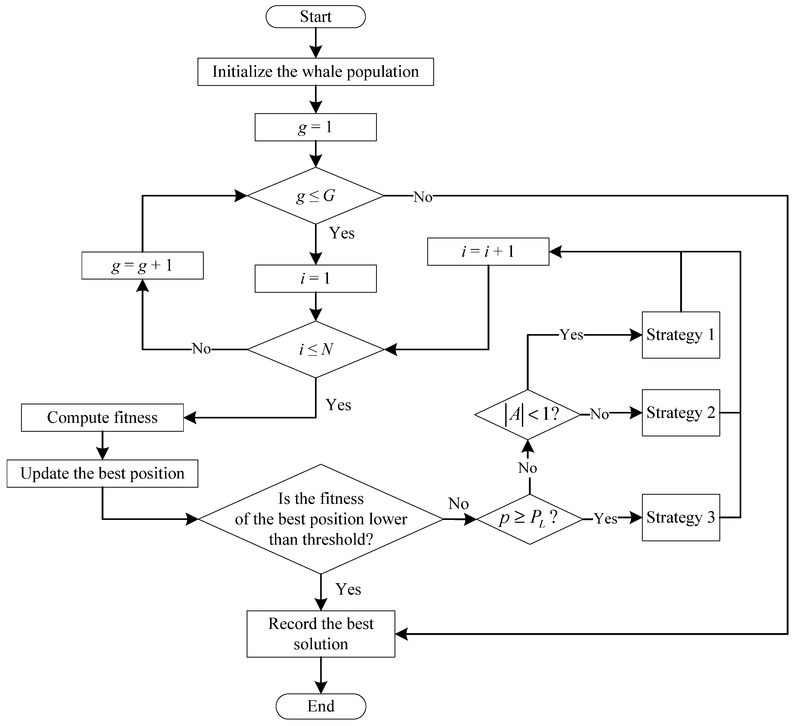
2.3. Nonlinear Adaptive Whale Optimization Algorithm
- varies with iteration g:
- decreases nonlinearly with iteration g:
3. Results and Discussion
3.1. Simulation Results and Discussion
3.2. Experimental Results and Discussion
4. Conclusions
Author Contributions
Funding
Data Availability Statement
Acknowledgments
Conflicts of Interest
References
- Azahar, M.I.P.; Irawan, A.; Ismail, R.M.T.R. Self-tuning hybrid fuzzy sliding surface control for pneumatic servo system positioning. Control. Eng. Pract. 2021, 113, 104838. [Google Scholar] [CrossRef]
- Wei, Y.; Wei, Y.J.; Sun, Y.N.; Qi, H.H.; Li, M.Y. An Advanced Angular Velocity Error Prediction Horizon Self-Tuning Nonlinear Model Predictive Speed Control Strategy for PMSM System. Electronics 2021, 10, 1123. [Google Scholar] [CrossRef]
- Lu, S.W.; Zhang, S.H.; Chang, H.; Zheng, S.Q.; Song, B. Speed-command-independent parameters self-tuning and mismatch compensation for servo speed control. Control. Eng. Pract. 2023, 137, 105550. [Google Scholar] [CrossRef]
- Dan, F.; He, H.L.; Lu, S.W.; Ma, Y.J. Parallel Self-Tuning Controllers for Speed Servo System Based on Predictive Model-Mismatch Compensation. IEEE Access 2024, 12, 31968–31976. [Google Scholar] [CrossRef]
- Mao, S.; Diao, X.; Ding, L. A non-intervention self-tuning method for PI control parameters in a PMSM servo system with three closed loops. IEICE Electron. Express 2025, 22, 20250464. [Google Scholar] [CrossRef]
- Sabir, M.M.; Ali, T. Optimal PID controller design through swarm intelligence algorithms for sun tracking system. Appl. Math. Comput. 2016, 274, 690–699. [Google Scholar] [CrossRef]
- Yang, F.; Su, X.; Ren, X. Optimization of Active Disturbance Rejection Control System for Vehicle Servo Platform Based on Artificial Intelligence Algorithm. Electronics 2025, 14, 752. [Google Scholar] [CrossRef]
- Hsieh, Y.Z.; Lin, S.S. Robotic Arm Assistance System Based on Simple Stereo Matching and Q-Learning Optimization. IEEE Sens. J. 2020, 20, 10945–10954. [Google Scholar] [CrossRef]
- Xin, W.; Ran, L.; Yanghua, W.; Yong, P.; Bin, Q. Self-tuning PID Controller with Variable Parameters Based on Particle Swarm Optimization. In Proceedings of the 2013 Third International Conference on Intelligent System Design and Engineering Applications, Hong Kong, 16–18 January 2013; pp. 1264–1267. [Google Scholar]
- Tao, X.; Liu, K.; Yang, J.; Chen, Y.; Chen, J.; Zhu, H. Sliding Mode Backstepping Control of Excavator Bucket Trajectory Synovial in Particle Swarm Optimization Algorithm and Neural Network Disturbance Observer. Actuators 2025, 14, 9. [Google Scholar] [CrossRef]
- Fang, S.; Wang, Y.; Wang, W.; Chen, Y.; Chen, Y. Design of Permanent Magnet Synchronous Motor Servo System Based on Improved Particle Swarm Optimization. IEEE Trans. Power Electron. 2022, 37, 5833–5846. [Google Scholar] [CrossRef]
- Zhong, X.; Tao, W.; Zou, L.; Yang, H.; Yao, S. Servo System Control of Turntable Lipstick-Filling Machine Based on Particle Swarm Optimization. Adv. Mater. Sci. Eng. 2022, 2022, 8968510. [Google Scholar] [CrossRef]
- Mu, S.; Shibata, S.; Baba, D.; Oshita, R. A Study on a Variable-Gain PID Control for a Pneumatic Servo System Using an Optimized PSO-Type Neural Network. Actuators 2025, 14, 250. [Google Scholar] [CrossRef]
- Gyimah, N.; Jõemaa, R.; Pärnamets, K.; Scheler, O.; Rang, T.; Pardy, T. PID Controller Tuning Optimization Using Genetic Algorithm for Droplet Size Control in Microfluidics. In Proceedings of the 2022 18th Biennial Baltic Electronics Conference (BEC), Tallinn, Estonia, 4–6 October 2022; pp. 1–6. [Google Scholar]
- Liu, H.; He, Y.; He, J. Research on Incremental Adaptive Fuzzy PID Algorithm for Permanent Magnet Synchronous Motor System. In Proceedings of the 2022 23rd International Conference on Electronic Packaging Technology (ICEPT), Dalian, China, 10–13 August 2022; pp. 1–5. [Google Scholar]
- Guo, Y.-Q.; Zha, X.-M.; Shen, Y.-Y.; Wang, Y.-N.; Chen, G. Research on PID Position Control of a Hydraulic Servo System Based on Kalman Genetic Optimization. Actuators 2022, 11, 162. [Google Scholar] [CrossRef]
- Cao, F. PID controller optimized by genetic algorithm for direct-drive servo system. Neural Comput. Appl. 2020, 32, 23–30. [Google Scholar] [CrossRef]
- Mingxue, L.; Guolai, Y.; Xiaoqing, L.; Guixiang, B. Variable Universe Fuzzy Control of Adjustable Hydraulic Torque Converter Based on Multi-Population Genetic Algorithm. IEEE Access 2019, 7, 29236–29244. [Google Scholar] [CrossRef]
- Mirjalili, S.; Lewis, A. The Whale Optimization Algorithm. Adv. Eng. Softw. 2016, 95, 51–67. [Google Scholar] [CrossRef]
- Srivastava, A.; Das, D.K.; Rai, A.; Raj, R. Parameter Estimation of a Permanent Magnet Synchronous Motor using Whale Optimization Algorithm. In Proceedings of the 2018 Recent Advances on Engineering, Technology and Computational Sciences (RAETCS), Allahabad, India, 6–8 February 2018; pp. 1–6. [Google Scholar]
- Khaniki, M.A.L.; Esfandiari, S.; Manthouri, M. Speed Control of Brushless DC motor using Fractional Order Fuzzy PI Controller Optimized via WOA. In Proceedings of the 2020 10th International Conference on Computer and Knowledge Engineering (ICCKE), Mashhad, Iran, 29–30 October 2020; pp. 431–436. [Google Scholar]
- Choi, A.; Ahn, H.; Chung, Y.; You, K. Sliding Mode Control for Sensorless Speed Tracking of PMSM with Whale Optimization Algorithm and Extended Kalman Filter. Machines 2023, 11, 851. [Google Scholar] [CrossRef]
- Feng, W.; Deng, B. Global convergence analysis and research on parameter selection of whale optimization algorithm. Control. Theory Appl. 2021, 38, 641–651. [Google Scholar]













| Name | Unit | Value |
|---|---|---|
| Rated torque | Nm | 1.27 |
| Rated voltage | V | 220 |
| Rated speed | rpm | 3000 |
| Rated current | A | 2.77 |
| Stator resistance | 3.23 | |
| Q-axis inductance | mH | 4.597 |
| D-axis inductance | mH | 3.562 |
| Flux linkage | Wb | 0.049 |
| Moment of inertia | 10−4 kg/m2 | 0.461 |
| Number of poles | unitless | 5 |
Disclaimer/Publisher’s Note: The statements, opinions and data contained in all publications are solely those of the individual author(s) and contributor(s) and not of MDPI and/or the editor(s). MDPI and/or the editor(s) disclaim responsibility for any injury to people or property resulting from any ideas, methods, instructions or products referred to in the content. |
© 2026 by the authors. Licensee MDPI, Basel, Switzerland. This article is an open access article distributed under the terms and conditions of the Creative Commons Attribution (CC BY) license.
Share and Cite
Gu, H.; Wang, X.; Hu, X. Parameter Self-Tuning of Servo Control Systems Based on Nonlinear Adaptive Whale Optimization Algorithm. Machines 2026, 14, 242. https://doi.org/10.3390/machines14020242
Gu H, Wang X, Hu X. Parameter Self-Tuning of Servo Control Systems Based on Nonlinear Adaptive Whale Optimization Algorithm. Machines. 2026; 14(2):242. https://doi.org/10.3390/machines14020242
Chicago/Turabian StyleGu, Huarong, Xinyuan Wang, and Xinyu Hu. 2026. "Parameter Self-Tuning of Servo Control Systems Based on Nonlinear Adaptive Whale Optimization Algorithm" Machines 14, no. 2: 242. https://doi.org/10.3390/machines14020242
APA StyleGu, H., Wang, X., & Hu, X. (2026). Parameter Self-Tuning of Servo Control Systems Based on Nonlinear Adaptive Whale Optimization Algorithm. Machines, 14(2), 242. https://doi.org/10.3390/machines14020242
