Dual Cone Continuously Variable Transmission Model Controlled by LabVIEW
Abstract
1. Introduction
2. Design of the Proposed Dual Cone CVT Model
3. Device Operation
3.1. Operating Principle
3.2. Manual Control
Microcontroller Code
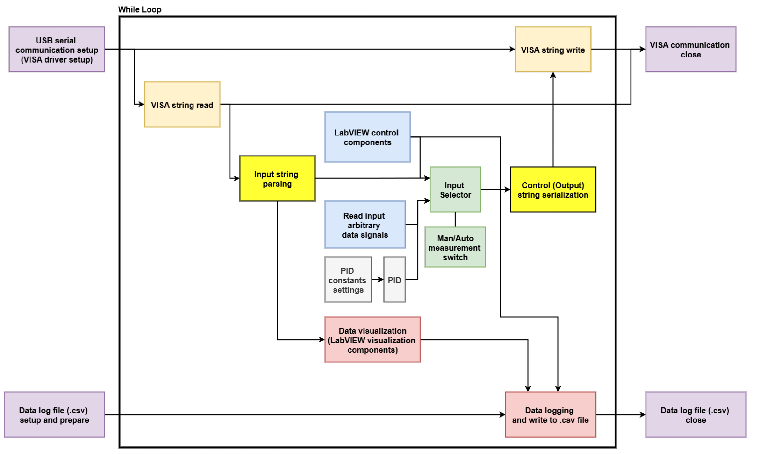
3.3. LabVIEW Control
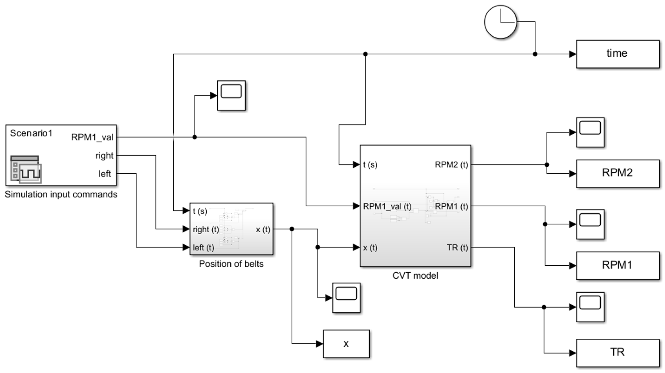
4. MATLAB-Simulink Model
Discussion
- Inextensible belt drive: The round connecting belt is considered a longitudinally rigid member. While belt creep and longitudinal elasticity are present in high-torque industrial applications, they are considered negligible within the current experimental envelope (max 500 RPM, no-load conditions).
- Constant friction coefficient: A uniform friction coefficient () is assumed across the contact interface of the cones. Potential variations due to local heating or surface wear were omitted, as the short duration of the test cycles prevents significant thermal gradients.
- Negligible parasitic losses: Energy losses attributed to aerodynamic drag and bearing rolling resistance were excluded. At the current rotational velocities, these factors account for less than of the system’s total energy expenditure during transmission change, thus not compromising the transmission-ratio accuracy.
- Ideal geometry: The contact between the round belt and the cones is simplified to a mean-radius line contact. This omission of the ’seating’ effect (belt thickness compensation) is justified by the high correlation between the simulation results and empirical measurements.
5. Results Comparison
6. Conclusions
Author Contributions
Funding
Data Availability Statement
Conflicts of Interest
Abbreviations
| CSV | comma-separated values |
| CVT | continuous variable transmission |
| DC | direct current |
| HIL | hardware-in-loop |
| IDE | integrated development environment |
| LCD | liquid crystal display |
| LV | LabVIEW |
| PC | personal computer |
| PID | proportional, integral, derivative |
| RPM | rotations per minute |
| USB | universal serial bus |
| VISA | virtual instrument software architecture |
References
- Seelan, V. Analysis, Design and Application of Continuously Variable Transmission (CVT). Int. J. Eng. Res. Appl. 2015, 5, 99–105. [Google Scholar]
- Del Castillo, J.M.; Pintado, P.; Benitez, F.G. A procedure for determining the efficiency of a continuously variable transmission. SAE Trans. 2002, 111, 2104–2108. [Google Scholar]
- Chen, Y. Automotive Transmissions: Design, Theory and Applications; Springer Nature: Berlin/Heidelberg, Germany, 2020. [Google Scholar]
- Mane, L.J.; Kekan, S.N.; Salunke, M.S.; Mane, S.S.; Adhapure, D.U. Continuous Variable Transmission. Int. J. Recent Res. Civ. Mech. Eng. 2016, 2, 51–55. [Google Scholar]
- Lang, K.R. Continuously variable transmissions: An Overview of CVT Research Past, Present, and Future. W 2000, 21, 1–15. [Google Scholar]
- van der Meulen, S.H. High-Performance Control of Continuously Variable Transmissions. Ph.D. Thesis, Technische Universiteit Eindhoven, Eindhoven, The Netherlands, 2010. [Google Scholar] [CrossRef]
- Shabrov, N.; Ispolov, Y.; Orlov, S. Simulations of continuously variable transmission dynamics. ZAMM J. Appl. Math. Mech. 2014, 94, 917–922. [Google Scholar] [CrossRef]
- Bonsen, B. Efficiency Optimization of the Push-Belt CVT by Variator Slip Control. Ph.D. Thesis, Technische Universiteit Eindhoven, Eindhoven, The Netherlands, 2006. [Google Scholar] [CrossRef]
- Klaassen, T.W.G.L. The Empact CVT: Dynamics and Control of an Electromechanically Actuated CVT. Ph.D. Thesis, Technische Universiteit Eindhoven, Eindhoven, The Netherlands, 2007. [Google Scholar] [CrossRef]
- Mascenik, J.; Murcinkova, Z. Experimental Determination of the Belt Transmission Slip. Manag. Syst. Prod. Eng. 2019, 27, 205–210. [Google Scholar] [CrossRef]
- Carbone, G.; Mangialardi, L.; Bonsen, B.; Tursi, C.; Veenhuizen, P.A. CVT dynamics: Theory and experiments. Mech. Mach. Theory 2007, 42, 409–428. [Google Scholar] [CrossRef]
- Srivastava, N.; Haque, I. A review on belt and chain continuously variable transmissions (CVT): Dynamics and control. Mech. Mach. Theory 2009, 44, 19–41. [Google Scholar] [CrossRef]
- MathWorks. Continuously Variable Transmission Block. Available online: https://www.mathworks.com/help/autoblks/ref/continuouslyvariabletransmission.html (accessed on 21 January 2026).
- Duong, T.T.; Huynh, P.S.; Tran, N.H.; Nguyen, T.H. Research on Designing the Continuously Variable Transmission Test Bench. J. Tech. Educ. Sci. 2023, 18, 15–24. [Google Scholar] [CrossRef]
- Wong, P.K.; Xie, Z.; Chen, Y.; Tam, L.M. Development of a novel Dual-Belt Van Doorne’s Continuously Variable Transmission for Automobiles—A preliminary study. Int. J. Struct. Stab. Dyn. 2017, 18, 1850016. [Google Scholar] [CrossRef]
- Spanoudakis, P.; Tsourveloudis, N.C. Prototype variable transmission system for electric vehicles: Energy consumption issues. Int. J. Automot. Technol. 2015, 16, 525–537. [Google Scholar] [CrossRef]
- Centeno, G.; Morales, F.; Perez, F.B.; Benitez, F.G. Continuous Variable Transmission With an Inertia-Regulating System. J. Mech. Des. 2010, 132, 051004-1. [Google Scholar] [CrossRef]
- Supriyo, B.; Ariyono, S.; Sihono, S.; Sumiyarso, B.; Tjahyono, B. Experimental study of transmission ratio changing mechanism for motorcycle applications. IOP Conf. Ser. Mater. Sci. Eng. 2021, 1108, 012044. [Google Scholar] [CrossRef]
- Mohamed, E.S.; Albatlan, S.A. Experimental investigation and theoretical model approach on transmission efficiency of the vehicle continuously variable transmission. Am. J. Veh. Des. 2014, 2, 43–52. [Google Scholar]
- Atallah, K.; Wang, J.; Calverley, S.D.; Duggan, S. Design and operation of a magnetic continuously variable transmission. IEEE Trans. Ind. Appl. 2012, 48, 1288–1295. [Google Scholar] [CrossRef]
- Belter, J.T.; Dollar, A.M. A passively adaptive rotary-to-linear continuously variable transmission. IEEE Trans. Robot. 2014, 30, 1148–1160. [Google Scholar] [CrossRef]
- Chen, X.; Hang, P.; Wang, W.; Li, Y. Design and analysis of a novel wheel type continuously variable transmission. Mech. Mach. Theory 2017, 107, 13–26. [Google Scholar] [CrossRef]
- Kim, J.; Park, F.C.; Park, Y.; Shizuo, M. Design and analysis of a spherical continuously variable transmission. J. Mech. Des. 2002, 124, 21–29. [Google Scholar] [CrossRef]
- Ghariblu, H.; Behroozirad, A.; Madandar, A. Traction and efficiency performance of ball type CVTs. Int. J. Automot. Eng. 2014, 4, 738–748. [Google Scholar]
- Raghavan, M. Kinematics of the Full-Toroidal Traction Drive Variator. J. Mech. Des. 2002, 124, 448–455. [Google Scholar] [CrossRef]
- Spanoudakis, P.; Tsourveloudis, N.C. On the efficiency of a prototype Continuous Variable Transmission system. In Proceedings of the 21st Mediterranean Conference on Control and Automation, Crete, Greece, 25–28 June 2013; pp. 290–295. [Google Scholar]
- Srinath, N. Cone Type CVT with High Speed Variations. Power 2015, 1, T2. [Google Scholar]
- Knauff, P.W.; Evans, W. Variable-Speed-Transmission Device. U.S. Patent 759,872, 17 October 1904. [Google Scholar]
- Knauff, P.W.; Evans, W. Power-Transmission Device. U.S. Patent 759,873, 17 May 1904. [Google Scholar]
- Evans, G.P. Speed Regulating Device. U.S. Patent 390,216, 2 October 1888. [Google Scholar]
- Punyakaew, S. Adaptively tuned vibration absorber using cone based continuously variable transmission. Cogent Eng. 2022, 9, 2102044. [Google Scholar] [CrossRef]
- Lin, X.; Peng, Y.; Hong, R.; Wang, Y. Research on a novel discrete adjustable radiuses type continuously variable transmission. Meccanica 2022, 57, 1155–1171. [Google Scholar] [CrossRef]
- Mobedi, E.; Dede, M.İ.C. A continuously variable transmission system designed for human–robot interfaces. In Mechanism and Machine Science: Select Proceedings of Asian MMS 2018; Springer: Singapore, 2021; pp. 29–41. [Google Scholar]
- Patil, N.S.; Malekipour, E.; El-Mounayri, H. Development of a Cone CVT by SDPD and Topology Optimization, Technical Report 2019-01-0775, SAE Technical Paper; SAE: Warrendale, PA, USA, 2019.
- Bazios, P.; Bitzas, G.; Stavroulakis, G. Topology optimization of a Continuous Variable Transmission (CVT) system. In Proceedings of the 11th HSTAM International Congress on Mechanics, Athens, Greece, 27–30 May 2016. [Google Scholar]
- Garud, V.U.; Awadhani, L.V.; Vivekanandan, N.; Panchawadkar, A.A.; Lakade, S.S.; Tiwari, H.U. Investigation of slip and speed ratio in axially displaceable cone variator CVT drive. In Proceedings of the 2016 International Conference on Electrical, Electronics, and Optimization Techniques (ICEEOT), Chennai, India, 3–5 March 2016; pp. 3710–3714. [Google Scholar]
- Sonkhaskar, Y.M.; Rao, G.S.; Khade, K.V.; Bhute, R.L.; Mahant, S.P. Design and analysis of continuously automatic variable transmission (CAVT) system for bicycle. Aip Conf. Proc. 2024, 2974, 020023. [Google Scholar] [CrossRef]
- Dennis, S.; Bowe, M.; Ball, J.; Jensen, D. A Student Developed Teaching Demo Of An Automatic Transmission. In Proceedings of the 2001 Annual Conference, Rome, Italy, 16–21 July 2001; pp. 6–104. [Google Scholar]
- Srivastava, S.D.; Haque, S. Design and Development of a Continuously Variable Transmission (CVT) Test Rig for Performance Analysis. Int. J. Eng. Res. Technol. 2016, 5, 112–117. [Google Scholar]
- Bieniek, A.; Graba, M.; Mamala, J.; Burdzik, R. Research on the Influence of Control Signals on the Characteristics of a CVT Transmission in a LabVIEW Environment. Sensors 2021, 21, 5842. [Google Scholar] [CrossRef]
- Younes, T.M.; Al-Nasser, A. Automation and Control of a Centrifugal Clutch for CVT Applications using LabVIEW. Int. J. Control. Autom. Syst. 2014, 3, 25–34. [Google Scholar]
- Bertini, L.; Carmignani, C.; Frendo, F.; Arnone, L. Experimental Analysis of a Cone-to-Cone Continuously Variable Transmission. Proc. Inst. Mech. Eng. Part D J. Automob. Eng. 2004, 218, 1321–1329. [Google Scholar]
- Kushwaha, A.K.; Dwivedi, S. Design and Fabrication of a Pedagogical CVT Model for Educational Purposes. J. Mech. Eng. Technol. 2018, 6, 45–52. [Google Scholar]















| Reference | Configuration | Control Interface | Primary Focus |
|---|---|---|---|
| Srivastava et al. [39] | V-Belt CVT | Manual/Mechanical | Performance analysis |
| Bieniek et al. [40] | Industrial CVT | LabVIEW | Signal characteristics |
| Younes et al. [41] | Centrifugal Clutch | LabVIEW | Automation of engagement |
| Bertini et al. [42] | Cone-to-Cone | Mechanical/Experimental | Fundamental mechanics |
| Kushwaha et al. [43] | Pedagogical Model | Manual | Educational fabrication |
| This Work | Dual Cone CVT | Manual + LabVIEW | Pedagogical HIL & PID |
| Time (s) | RPM1 | Right Signal | Left Signal |
|---|---|---|---|
| 0 | 0 | 0 | 0 |
| 2 | 0 | 0 | 0 |
| 10 | 350 | 0 | 0 |
| 15 | 350 | 1 | 0 |
| 39 | 350 | 1 | 0 |
| 49 | 350 | 0 | −1 |
| 73 | 350 | 0 | −1 |
| 78 | 350 | 0 | 0 |
| 86 | 0 | 0 | 0 |
| 88 | 0 | 0 | 0 |
Disclaimer/Publisher’s Note: The statements, opinions and data contained in all publications are solely those of the individual author(s) and contributor(s) and not of MDPI and/or the editor(s). MDPI and/or the editor(s) disclaim responsibility for any injury to people or property resulting from any ideas, methods, instructions or products referred to in the content. |
© 2026 by the authors. Licensee MDPI, Basel, Switzerland. This article is an open access article distributed under the terms and conditions of the Creative Commons Attribution (CC BY) license.
Share and Cite
Berta, Š.; Goga, V.; Ondrejička, K.; Kučera, E.; Kutiš, V. Dual Cone Continuously Variable Transmission Model Controlled by LabVIEW. Machines 2026, 14, 141. https://doi.org/10.3390/machines14020141
Berta Š, Goga V, Ondrejička K, Kučera E, Kutiš V. Dual Cone Continuously Variable Transmission Model Controlled by LabVIEW. Machines. 2026; 14(2):141. https://doi.org/10.3390/machines14020141
Chicago/Turabian StyleBerta, Šimon, Vladimír Goga, Kristián Ondrejička, Erik Kučera, and Vladimír Kutiš. 2026. "Dual Cone Continuously Variable Transmission Model Controlled by LabVIEW" Machines 14, no. 2: 141. https://doi.org/10.3390/machines14020141
APA StyleBerta, Š., Goga, V., Ondrejička, K., Kučera, E., & Kutiš, V. (2026). Dual Cone Continuously Variable Transmission Model Controlled by LabVIEW. Machines, 14(2), 141. https://doi.org/10.3390/machines14020141

