Development of Standalone Extended-Reality-Supported Interactive Industrial Robot Programming System
Abstract
1. Introduction
- Robot modeling in Unity.
- Control design in Unity (including solving inverse kinematics, developing a trajectory planner, and designing motion controllers).
- Development of XR-enhanced robot functionalities in Unity.
- Development of post-processor for offline robot programming languages.
- Integration and verification.
2. Related Work and Key Contributions
- Reduced latency and computational overheads;
- Easier customization for developers;
- Elimination of the need for additional computers running ROS or similar software, thereby reducing the necessary hardware requirement and enhancing user mobility.
- Develop AR/VR-supported robot programming framework that enables the following:
- (1)
- Industrial robots programming using conventional offline robot programming methods such as CP robot programming in an online regime in augmented/virtual reality. In this way, the downtime of conventional offline robot programming is avoided.
- (2)
- Using the advanced visualization capabilities and spatial awareness that the XR environment provides (compared to 2D-display-based virtual robot programming frameworks) for verifying the programmed path and for the debugging of robot programs.
- Develop cross-platform solution for a more consistent and adaptable experience for both developers and end-users.
- Standalone solution which integrates augmented/virtual robots.
- Open-source and customizable solution for developers. Contribute to research and developer communities by making the solution open-source.
- The main contributions of the research can be summarized as follows:
- Providing open-source, cross-platform, standalone XR-supported interactive robot programming system prototype.
- Development of the method for closed-form inverse kinematics implementation in Unity based on frames transformations.
- Development of the method for motion controller set-up in Unity that avoids oscillatory response in robot joint motion and takes into account installed actuators’ capabilities.
- Development of novel tools which allow for linear motions robot programming in Cartesian space in an AR/VR environment.
- Development of a novel AR/VR-assisted debugging system.
3. Robot Modelling and Control Design in Unity
- The developed system should be cross-platform or cross-platform-adaptable;
- The developed system should integrate robot dynamics;
- The developed system should be able to verify the programmed path in an extended reality environment;
- The developed system should integrate a trajectory planner, enabling the programming of CP motion along linear paths in Unity;
- The developed system should be open-source and customizable;
- The developed system should integrate a post-processor for exporting the programmed paths as offline instruction code readable by the robot controller.
3.1. Implementation of the Inverse Kinematics and Frames Transformations
3.2. Robot Dynamics Integration and Controller Design
3.3. Case Study-6DoF Industrial Robot RL15
4. Design of XR-Enhanced Robot Programming and Simulation Framework
- AR/VR standalone Linear-Path Lead-Through robot programming tool (AR/VR-LT);
- AR/VR standalone Linear-Path Walk-Through robot programming tool (AR/VR-WT);
- AR/VR standalone Robot Programming by demonstration tool (AR/VR-PbD);
- AR/VR standalone Simulator tool for offline robot programming languages scripts (AR/VR-S);
- AR/VR standalone Debugging tool for industrial robot arms in AR/VR environment (AR/VR-D).
4.1. Description of the Functionalities of the XR-Enhanced Robot Programming Tools
4.1.1. AR/VR Linear-Path Lead-Through
4.1.2. AR/VR Linear-Path Walk-Through
4.1.3. AR/VR- Programming by Demonstration
4.1.4. AR/VR-Simulator
- (1)
- Using previously described AR/VR-supported tools;
- (2)
- Reading poses from a text file obtained as the output from offline robot programming languages.
4.1.5. AR/VR-Debugger
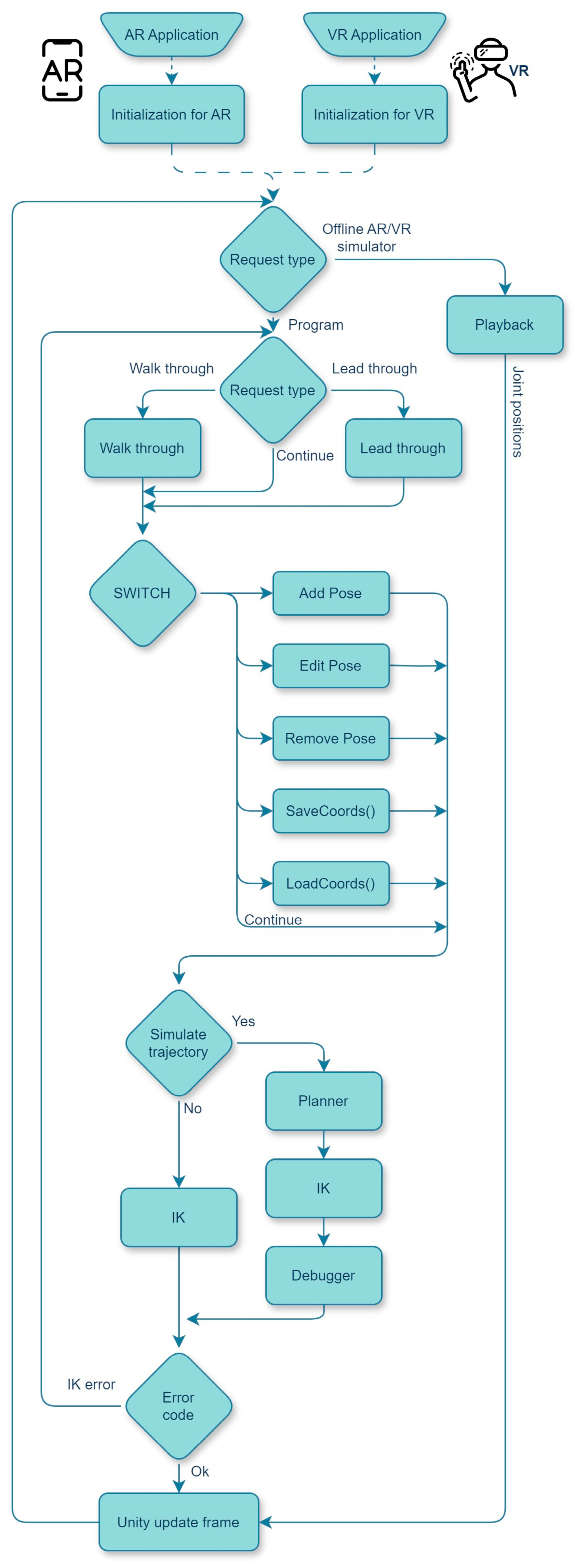
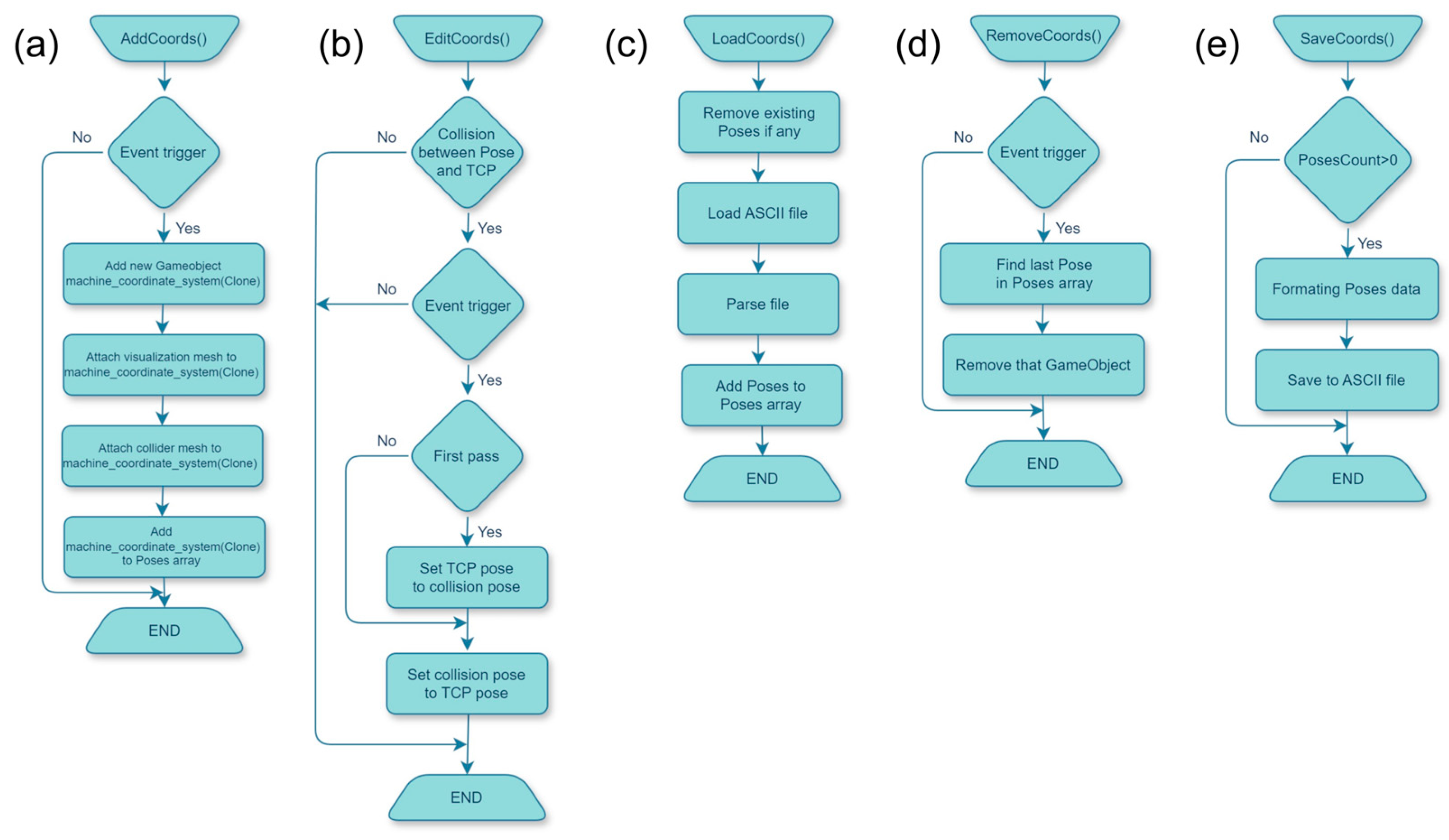
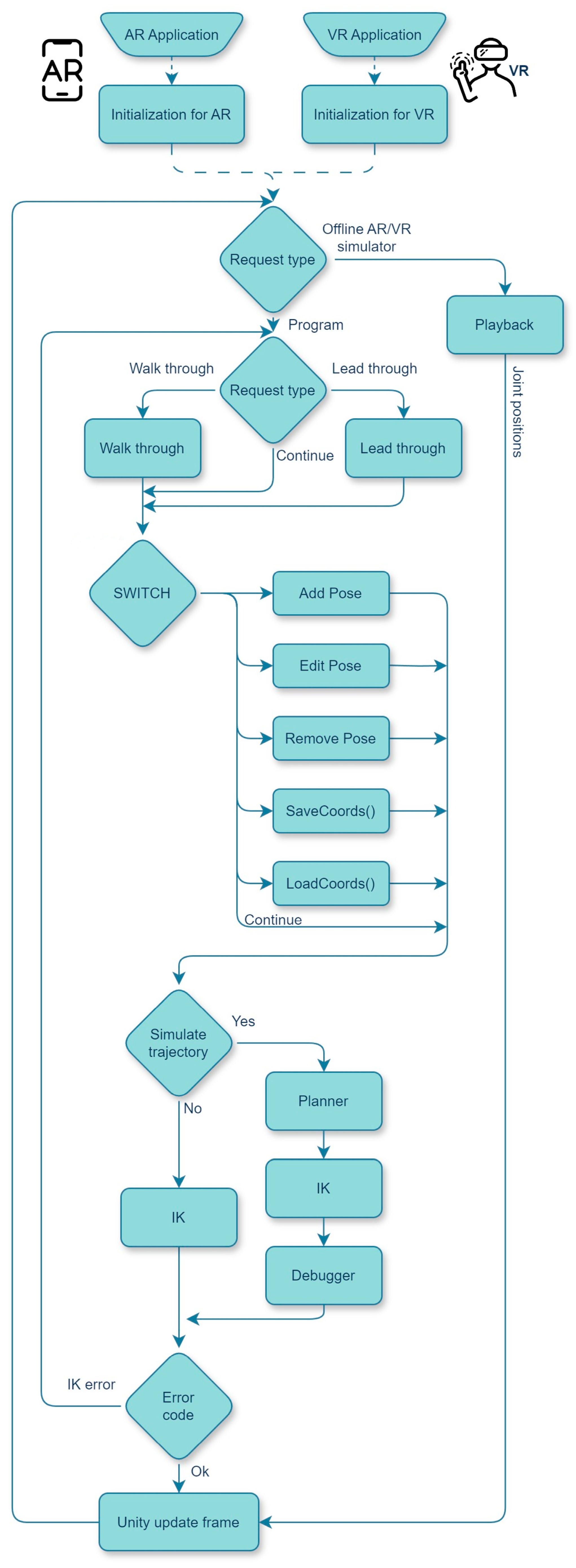
4.2. System Architecture and Workflow Diagram
4.3. Post-Processor
5. Discussion
6. Conclusions
Supplementary Materials
Author Contributions
Funding
Data Availability Statement
Conflicts of Interest
Appendix A. Procedure for Creating the 3D GameObject Robot in Unity
| SolidWorks | Unity |
|---|---|
|
|
Appendix B. Technical Characteristics of 6DoF Robot RL15
| Joint k | Mass [kg] | Max. Motor Torque [Nm] | Gear Ratio | Max. Joint Torque [Nm] | Motor and Gearbox Inertia [kgm2 10−3] |
|---|---|---|---|---|---|
| 1 | 347.95 | 17.8 | 120 | 2136 | 4.2 |
| 2 | 75.17 | 38.6 | 119 | 4593.4 | 9.0 |
| 3 | 82.34 | 17.8 | 119 | 2118.2 | 9.0 |
| 4 | 46.3 | 3.47 | 133.4 | 462.9 | 0.8 |
| 5 | 2.37 | 3.47 | 219.4 | 761.32 | 1 |
| 6 | 0.9 | 3.47 | 53.3 | 184.95 | 0.7 |
Appendix C. Trajectory Generation

| Step | Step Description |
|---|---|
| 1. | Definition of (smoothed) linear path between starting and ending TCP poses. Time change from starting to ending Euler angles is selected to be linear. |
| 2. | Calculation of current poses for current time instance τ using Equation (A3). |
| 3. | IK algorithm execution for the current TCP pose. |
| 4. | Check whether joint positions qj, j = 1, 2, …, n (n is the number of DoFs) are within their limits qjmax, j = 1, 2, …, n for the defined workspace. If not return error (joint position qj out of limit). |
| 5. | Calculation of joint speeds = (qj − qjprevious)/Δt, j = 1, 2, …, n. |
| 6. | Check whether joint speeds , j = 1, 2, …, n are within their limits , j = 1, 2, …, n. If not return error (joint speed out of limit) |
References
- Ong, S.K.; Yew, A.W.W.; Thanigaivel, N.K.; Nee, A.Y.C. Augmented Reality-Assisted Robot Programming System for Industrial Applications. Robot. Comput.-Integr. Manuf. 2020, 61, 101820. [Google Scholar] [CrossRef]
- Fang, H.C.; Ong, S.K.; Nee, A.Y.C. Interactive Robot Trajectory Planning and Simulation Using Augmented Reality. Robot. Comput.-Integr. Manuf. 2012, 28, 227–237. [Google Scholar] [CrossRef]
- Brogårdh, T. Present and Future Robot Control Development-An Industrial Perspective. Annu. Rev. Control 2007, 31, 69–79. [Google Scholar] [CrossRef]
- Gaschler, A.; Springer, M.; Rickert, M.; Knoll, A. Intuitive Robot Tasks with Augmented Reality and Virtual Obstacles. In Proceedings of the 2014 IEEE International Conference on Robotics and Automation (ICRA), Hong Kong, China, 31 May–7 June 2014; pp. 6026–6031. [Google Scholar]
- Berger, S.; Armstrong, B. The Puzzle of the Missing Robots. MIT Case Stud. Soc. Ethical Responsib. Comput. 2022. Available online: https://mit-serc.pubpub.org/pub/puzzle-of-missin (accessed on 11 July 2023). [CrossRef]
- Perzylo, A.; Rickert, M.; Kahl, B.; Somani, N.; Lehmann, C.; Kuss, A.; Profanter, S.; Beck, A.B.; Haage, M.; Rath Hansen, M.; et al. SMErobotics: Smart Robots for Flexible Manufacturing. IEEE Robot. Autom. Mag. 2019, 26, 78–90. [Google Scholar] [CrossRef]
- Collett, T.H.J.; MacDonald, B.A. An augmented reality debugging system for mobile robot software engineers. J. Softw. Eng. Robot. 2010, 1, 18–32. [Google Scholar]
- Lotsaris, K.; Gkournelos, C.; Fousekis, N.; Kousi, N.; Makris, S. AR Based Robot Programming Using Teaching by Demonstration Techniques. Procedia CIRP 2021, 97, 459–463. [Google Scholar] [CrossRef]
- Coronado, E.; Itadera, S.; Ramirez-Alpizar, I.G. Integrating Virtual, Mixed, and Augmented Reality to Human–Robot Interaction Applications Using Game Engines: A Brief Review of Accessible Software Tools and Frameworks. Appl. Sci. 2023, 13, 1292. [Google Scholar] [CrossRef]
- Ikeda, B.; Szafir, D. An AR Debugging Tool for Robotics Programmers. In Proceedings of the 4th International Workshop on Virtual, Augmented, and Mixed Reality for HRI, Boulder, CO, USA, 8–11 March 2021. [Google Scholar]
- Ostanin, M.; Mikhel, S.; Evlampiev, A.; Skvortsova, V.; Klimchik, A. Human-Robot Interaction for Robotic Manipulator Programming in Mixed Reality. In Proceedings of the 2020 IEEE International Conference on Robotics and Automation (ICRA), Paris, France, 31 May–31 August 2020; pp. 2805–2811. [Google Scholar]
- Hernandez, J.D.; Sobti, S.; Sciola, A.; Moll, M.; Kavraki, L.E. Increasing Robot Autonomy via Motion Planning and an Augmented Reality Interface. IEEE Robot. Autom. Lett. 2020, 5, 1017–1023. [Google Scholar] [CrossRef]
- Gadre, S.Y.; Rosen, E.; Chien, G.; Phillips, E.; Tellex, S.; Konidaris, G. End-User Robot Programming Using Mixed Reality. In Proceedings of the 2019 International Conference on Robotics and Automation (ICRA), Montreal, QC, Canada, 20–24 May 2019; pp. 2707–2713. [Google Scholar]
- Matour, M.-E.; Winkler, A. Intuitive Robot Path Planning through Augmented Reality. In Proceedings of the 2023 27th International Conference on Methods and Models in Automation and Robotics (MMAR), Miedzyzdroje, Poland, 22–25 August 2023; pp. 27–32. [Google Scholar]
- Chacko, S.M.; Granado, A.; Kapila, V. An Augmented Reality Framework for Robotic Tool-Path Teaching. Procedia CIRP 2020, 93, 1218–1223. [Google Scholar] [CrossRef]
- Vidakovic, J.; Devic, A.; Lazarevic, I.; Zivkovic, N. Design of Augmented Reality-Based Android App for Simulation and Programming of Industrial Robots. In Proceedings of the International Conference of Experimental and Numerical Investigations and New Technologies CNNTech 2023, Zlatibor, Serbia, 4–6 July 2023; Springer Nature: Cham, Switzerland, 2023; pp. 239–245. [Google Scholar]
- Kapinus, M.; Materna, Z.; Bambušek, D.; Beran, V.; Smrž, P. ARCOR2: Framework for Collaborative End-User Management of Industrial Robotic Workplaces using Augmented Reality. JINT, 2023; submitted. [Google Scholar] [CrossRef]
- Kvrgic, V. Development of Intelligent System for Control and Programming of Industrial Robots. Ph.D. Dissertation, Faculty of Mechanical Engineering, University of Belgrade, Belgrade, Serbia, 1998. [Google Scholar]
- Kvrgic, V.; Vidakovic, J. Efficient Method for Robot Forward Dynamics Computation. Mech. Mach. Theory 2020, 145, 103680. [Google Scholar] [CrossRef]
- Available online: https://github.com/andrejevica4/L-IRL-XR (accessed on 10 July 2023).
- ABB Offers Augmented Reality on a Smartphone to Simplify Robot Installations. Available online: https://new.abb.com/news/detail/66541/ar-smartphone-robot-installations (accessed on 18 December 2023).
- Szybicki, D.; Kurc, K.; Gierlak, P.; Burghardt, A.; Muszyńska, M.; Uliasz, M. Application of virtual reality in designing and programming of robotic stations. In IFIP Advances in Information and Communication Technology, Collaborative Networks and Digital Transformation, Proceedings of the 20th IFIP WG 5.5 Working Conference on Virtual Enterprises PRO-VE 2019, Turin, Italy, 23–25 September 2019; Camarinha-Matos, L.M., Afsarmanesh, H., Antonelli, D., Eds.; Springer International Publishing: Berlin/Heidelberg, Germany, 2019; pp. 585–593. [Google Scholar]
- Fuste, A.; Reynolds, B.; Hobin, J.; Heun, V. Kinetic AR: A Framework for Robotic Motion Systems in Spatial Computing. In Proceedings of the Extended Abstracts of the 2020 CHI Conference on Human Factors in Computing Systems, Association for Computing Machinery, New York, NY, USA, 25 April 2020; pp. 1–8. [Google Scholar]
- Yang, W.; Xiao, Q.; Zhang, Y. HA R 2 bot: A Human-Centered Augmented Reality Robot Programming Method with the Awareness of Cognitive Load. J. Intell. Manuf. 2023, 35, 1985–2003. [Google Scholar] [CrossRef] [PubMed]
- Magnenat, S.; Ben-Ari, M.; Klinger, S.; Sumner, R.W. Enhancing Robot Programming with Visual Feedback and Augmented Reality. In Proceedings of the 2015 ACM Conference on Innovation and Technology in Computer Science Education, Vilnius, Lithuania, 4–8 June 22 2015; ACM: New York, NY, USA; pp. 153–158. [Google Scholar]
- Togias, T.; Gkournelos, C.; Angelakis, P.; Michalos, G.; Makris, S. Virtual Reality Environment for Industrial Robot Control and Path Design. Procedia CIRP 2021, 100, 133–138. [Google Scholar] [CrossRef]
- Oliveira, D.M.; Cao, S.C.; Hermida, X.F.; Rodriguez, F.M. Virtual Reality System for Industrial Training. In Proceedings of the 2007 IEEE International Symposium on Industrial Electronics, Vigo, Spain, 4–7 June 2007; pp. 1715–1720. [Google Scholar]
- Karagiannis, P.; Togias, T.; Michalos, G.; Makris, S. Operators Training Using Simulation And VR Technology. Procedia CIRP 2021, 96, 290–294. [Google Scholar] [CrossRef]
- Garratt, W.; Rithviik, S.; Wang, F. Achieving Interoperability Between Gaming Engines by Utilizing Open Simulation Standards. In Proceedings of the 2023 Simulation Innovation Workshop (SIW), Orlando, FL, USA, 13–17 February 2023; Simulation Interoperability Standards Organization-SISO: St. Petersburg, FL, USA; pp. 1–14. [Google Scholar]
- Hiorns, B. Why Defence Simulation Systems Need Interoperability. Available online: https://www.novatech.co.uk/blog/simulation-interoperability (accessed on 11 October 2023).
- Unity Real-Time Development Platform|3D, 2D, VR & AR Engine. v2022.3.6f1. Available online: https://unity.com (accessed on 18 December 2023).
- Unreal Engine|The Most Powerful Real-Time 3D Creation Tool. Available online: https://www.unrealengine.com/en-US/ (accessed on 18 December 2023).
- Todorov, E.; Erez, T.; Tassa, Y. MuJoCo: A Physics Engine for Model-Based Control. In Proceedings of the 2012 IEEE/RSJ International Conference on Intelligent Robots and Systems, Vilamoura-Algarve, Portugal, 7–12 October 2012; pp. 5026–5033. [Google Scholar]
- DART: Dynamic Animation and Robotics Toolkit. Available online: https://dartsim.github.io/ (accessed on 16 November 2023).
- SimTK: Simbody: Multibody Physics API: Project Home. Available online: https://simtk.org/projects/simbody/ (accessed on 16 November 2023).
- Gazebo. Available online: https://gazebosim.org/home (accessed on 16 November 2023).
- Robot Simulator CoppeliaSim: Create, Compose, Simulate, Any Robot-Coppelia Robotics. Available online: https://www.coppeliarobotics.com/ (accessed on 16 November 2023).
- Cyberbotics: Robotics Simulation with Webots. Available online: https://cyberbotics.com/ (accessed on 16 November 2023).
- Gazebo_ros_pkgs. Available online: https://github.com/ros-simulation/gazebo_ros_pkgs (accessed on 11 January 2024).
- Meng, W.; Hu, Y.; Lin, J.; Lin, F.; Teo, R. ROS+unity: An Efficient High-Fidelity 3D Multi-UAV Navigation and Control Simulator in GPS-Denied Environments. In Proceedings of the IECON 2015-41st Annual Conference of the IEEE Industrial Electronics Society, Yokohama, Japan, 9–12 November 2015; pp. 002562–002567. [Google Scholar]
- Getting Started|Vuforia Library. Available online: https://developer.vuforia.com/library/ (accessed on 18 December 2023).
- Marlenaklein-msft Mixed Reality Toolkit 3 Developer Documentation-MRTK3. Available online: https://learn.microsoft.com/en-us/windows/mixed-reality/mrtk-unity/mrtk3-overview/ (accessed on 18 December 2023).
- Chettibi, T. Smooth point-to-point trajectory planning for robot manipulators by using radial basis functions. Robotica 2019, 37, 539–559. [Google Scholar] [CrossRef]
- ROS: Home. ROS2 v.humble. Available online: https://www.ros.org/ (accessed on 11 January 2024).
- Simulator for Industrial Robots and Offline Programming-RoboDK (v4.0.0.). Available online: https://robodk.com/ (accessed on 18 December 2023).
- Tola, D.; Corke, P. Understanding URDF: A Survey Based on User Experience 2023. In Proceedings of the 2023 IEEE 19th International Conference on Automation Science and Engineering (CASE), Auckland, New Zealand, 26–30 August 2023; pp. 1–7. [Google Scholar]
- glTF-Runtime 3D Asset Delivery. Available online: https://www.khronos.org/gltf/ (accessed on 18 December 2023).
- 3D CAD Design Software|SOLIDWORKS. Available online: https://www.solidworks.com/home-page-2021 (accessed on 18 December 2023).
- Sw_urdf_exporter-ROS Wiki. Available online: https://wiki.ros.org/sw_urdf_exporter (accessed on 18 December 2023).
- GLTFExporter–Three.Js Docs. Available online: https://threejs.org/docs/#examples/en/exporters/GLTFExporter (accessed on 18 December 2023).
- Articulations—NVIDIA PhysX SDK 3.3.4 Documentation. Available online: https://docs.nvidia.com/gameworks/content/gameworkslibrary/physx/guide/3.3.4/Manual/Articulations.html?highlight=articulation (accessed on 18 December 2023).
- Oculus SDK. Available online: https://developer.oculus.com/downloads/package/meta-xr-sdk-all-in-one-upm/ (accessed on 5 March 2024).
- Technologies, U. Unity-Scripting API: Transform.eulerAngles. Available online: https://docs.unity3d.com/ScriptReference/Transform-eulerAngles.html (accessed on 18 December 2023).
- Available online: https://docs.unity3d.com/Manual/QuaternionAndEulerRotationsInUnity.html#:~:text=Euler%20angle%20rotations%20perform%20three,change%20while%20the%20rotations%20occur (accessed on 11 July 2024).
- Featherstone, R. The Calculation of Robot Dynamics Using Articulated-Body Inertias. Int. J. Robot. Res. 1983, 2, 13–30. [Google Scholar] [CrossRef]
- Biggs, G.; MacDonald, B. A survey of robot programming systems. In Proceedings of the Australasian Conference on Robotics and Automation, Brisbane, Australia, 4–6 December 2003; Volume 1, pp. 1–3. [Google Scholar]
- Heimann, O.; Guhl, J. Industrial Robot Programming Methods: A Scoping Review. In Proceedings of the 2020 25th IEEE International Conference on Emerging Technologies and Factory Automation (ETFA), Vienna, Austria, 8–11 September 2020; pp. 696–703. [Google Scholar] [CrossRef]
- URDF-Importer. Available online: https://github.com/Unity-Technologies/URDF-Importer/tree/main (accessed on 12 January 2024).














| Joint k | EPmax [rad] | EVmax [rad/s] | ki = KPi | bi = KDi |
|---|---|---|---|---|
| 1 | 0.02 | 0.02 | 95,283.3 | 11,516.7 |
| 2 | 0.02 | 0.02 | 221,489 | 8160.72 |
| 3 | 0.02 | 0.02 | 100,166 | 5734.751 |
| 4 | 0.02 | 0.02 | 21,165 | 1979.84 |
| 5 | 0.01 | 0.01 | 75,287.2 | 844.82 |
| 6 | 0.005 | 0.005 | 36,626.9 | 363.121 |
Disclaimer/Publisher’s Note: The statements, opinions and data contained in all publications are solely those of the individual author(s) and contributor(s) and not of MDPI and/or the editor(s). MDPI and/or the editor(s) disclaim responsibility for any injury to people or property resulting from any ideas, methods, instructions or products referred to in the content. |
© 2024 by the authors. Licensee MDPI, Basel, Switzerland. This article is an open access article distributed under the terms and conditions of the Creative Commons Attribution (CC BY) license (https://creativecommons.org/licenses/by/4.0/).
Share and Cite
Devic, A.; Vidakovic, J.; Zivkovic, N. Development of Standalone Extended-Reality-Supported Interactive Industrial Robot Programming System. Machines 2024, 12, 480. https://doi.org/10.3390/machines12070480
Devic A, Vidakovic J, Zivkovic N. Development of Standalone Extended-Reality-Supported Interactive Industrial Robot Programming System. Machines. 2024; 12(7):480. https://doi.org/10.3390/machines12070480
Chicago/Turabian StyleDevic, Andrija, Jelena Vidakovic, and Nikola Zivkovic. 2024. "Development of Standalone Extended-Reality-Supported Interactive Industrial Robot Programming System" Machines 12, no. 7: 480. https://doi.org/10.3390/machines12070480
APA StyleDevic, A., Vidakovic, J., & Zivkovic, N. (2024). Development of Standalone Extended-Reality-Supported Interactive Industrial Robot Programming System. Machines, 12(7), 480. https://doi.org/10.3390/machines12070480

