Simulating and Modelling the Safety Impact of Connected and Autonomous Vehicles in Mixed Traffic: Platoon Size, Sensor Error, and Path Choice
Abstract
1. Introduction
2. Related Work
3. Method and Data
3.1. Microsimulation Model Study Area
3.2. Data Collection and Traffic Microsimulation Model Validation/Calibration
3.2.1. First-Stage Calibration of the Traffic Microsimulation Model
3.2.2. Second-Stage Calibration of the Traffic Microsimulation Model
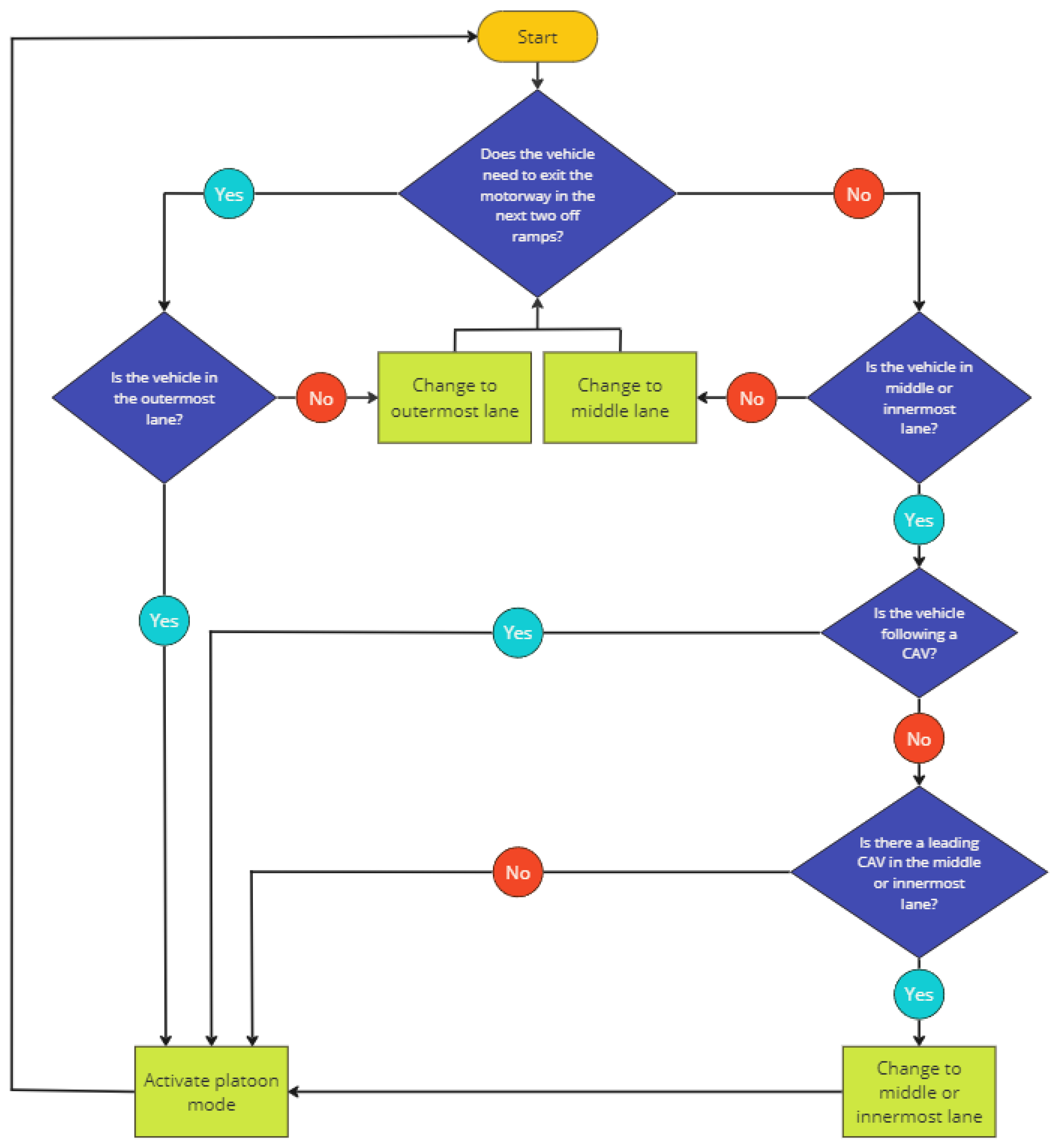
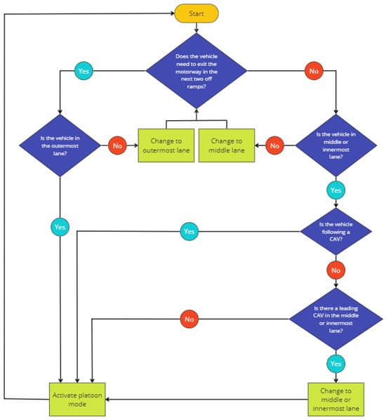
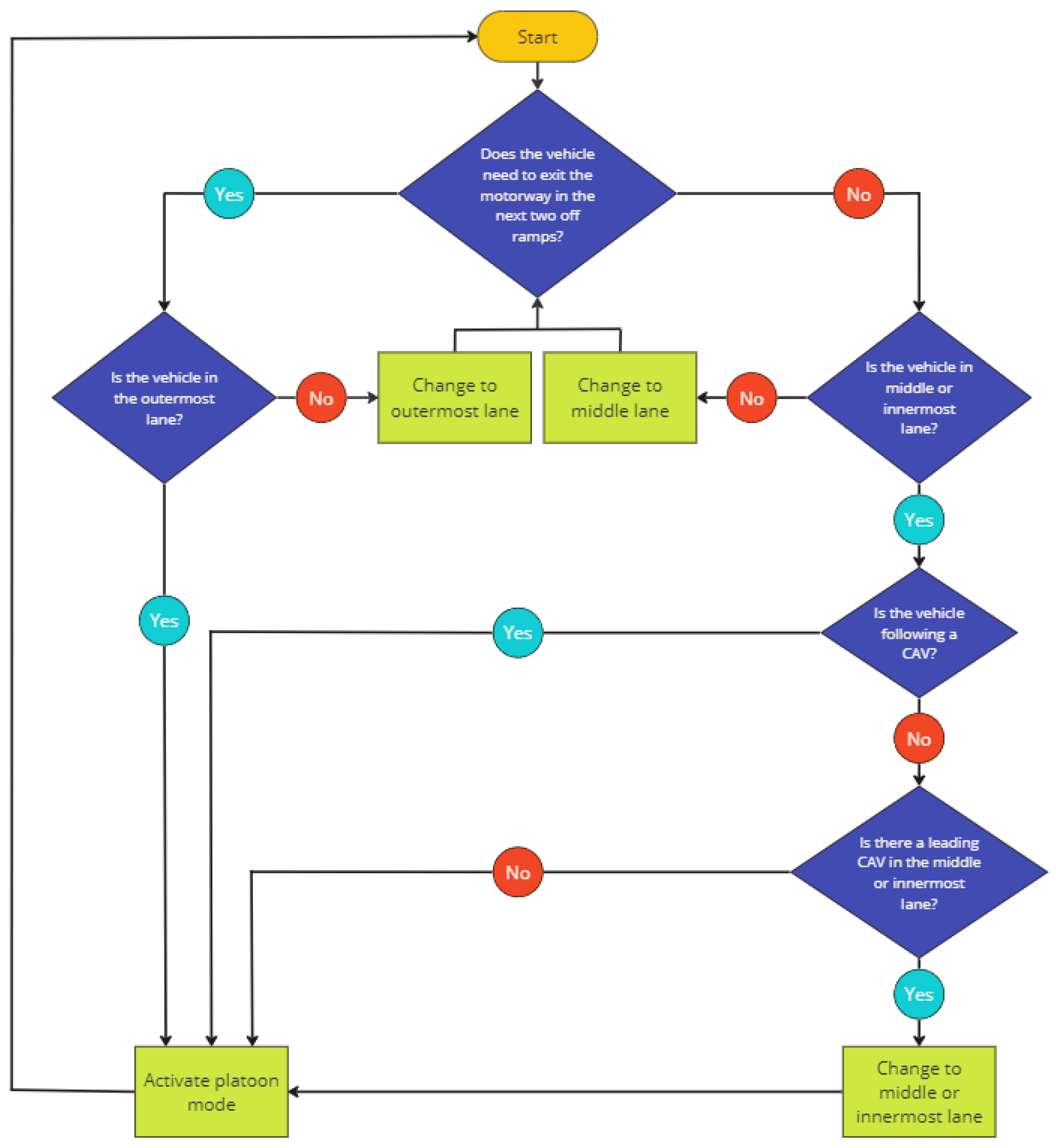
3.3. CAV Driving Behaviour
3.3.1. Sensing and Perception
3.3.2. Planning and Control Subsystems
3.4. Traffic Conflict Identification and Statistical Modelling Method
4. Findings and Discussion
5. Conclusions
Author Contributions
Funding
Data Availability Statement
Conflicts of Interest
References
- Fagnant, D.J.; Kockelman, K. Preparing a Nation for Autonomous Vehicles: Opportunities, Barriers and Policy Recommendations. Transp. Res. A Policy Pract. 2015, 77, 167–181. [Google Scholar] [CrossRef]
- Singh, S. Critical Reasons for Crashes Investigated in the National Motor Vehicle Crash Causation Survey. (Traffic Safety Facts Crash•Stats); National Highway Traffic Safety Administration: Washington, DC, USA, 2015; pp. 2–3. [Google Scholar]
- Kalra, N.; Paddock, S.M. Driving to Safety: How Many Miles of Driving Would It Take to Demonstrate Autonomous Vehicle Reliability? Transp. Res. A Policy Pract. 2016, 94, 182–193. [Google Scholar] [CrossRef]
- Monasterio, F.; Nguyen, A.; Lauber, J.; Boada, M.; Boada, B. Event-Triggered Robust Path Tracking Control Considering Roll Stability Under Network-Induced Delays for Autonomous Vehicles. IEEE Trans. Intell. Transp. Syst. 2023, 24, 14743–14756. [Google Scholar] [CrossRef]
- Dong, C.Y.; Liu, Y.J.; Wang, H.; Ni, D.H.; Li, Y. Modelling Lane-Changing Behavior Based on a Joint Neural Network. Machines 2022, 10, 109. [Google Scholar] [CrossRef]
- Wang, Y.B.; Wang, L.; Guo, J.Q.; Ioannis, P.; Papageorgiou, M.; Wang, F.Y.; Bertini, R.; Hua, W.; Yang, Q.M. Ego-Efficient Lane Changes of Connected and Automated Vehicles with Impacts on Traffic Flow. Transp. Res. Part C Emerg. Technol. 2022, 138, 103478. [Google Scholar] [CrossRef]
- Du, R.J.; Chen, S.K.; Li, Y.J.; Dong, J.Q.; Ha, P.; Labi, S. A Cooperative Control Framework for CAV Lane Change in a Mixed Traffic Environment. In Proceedings of the Transportation Research Board, Washington DC, USA, 9–13 January 2021. [Google Scholar]
- Jeong, E.; Oh, C.; Lee, S. Is Vehicle Automation Enough to Prevent Crashes? Role of Traffic Operations in Automated Driving Environments for Traffic Safety. Accid. Anal. Prev. 2017, 104, 115–124. [Google Scholar] [CrossRef] [PubMed]
- ATKINS. Research on the Impacts of Connected and Autonomous Vehicles (CAVs) on Traffic Flow. 2016. Available online: https://trid.trb.org/View/1448450 (accessed on 10 October 2019).
- Rahman, M.S.; Abdel-Aty, M. Longitudinal Safety Evaluation of Connected Vehicles’ Platooning on Expressways. Accid. Anal. Prev. 2017, 117, 381–391. [Google Scholar] [CrossRef] [PubMed]
- Papadoulis, A.; Quddus, M.; Imprialou, M. Estimating the Corridor-Level Safety Impact of Connected and Autonomous Vehicles. In Proceedings of the Transportation Research Board, Washington DC, USA, 7–11 January 2018. [Google Scholar]
- Zhou, Y.; Ahn, S.; Chitturi, M.; Noyce, D.A. Rolling Horizon Stochastic Optimal Control Strategy for ACC and CACC under Uncertainty. Transp. Res. Part C Emerg. Technol. 2017, 83, 61–76. [Google Scholar] [CrossRef]
- Bernardini, D.; Bemporad, A. Scenario-Based Model Predictive Control of Stochastic Constrained Linear Systems. In Proceedings of the 48h IEEE Conference on Decision and Control (CDC) Held Jointly with 2009 28th Chinese Control Conference, Shanghai, China, 15–18 December 2009; pp. 6333–6338. [Google Scholar]
- Wiseman, Y. Autonomous vehicles. Encycl. Inf. Sci. Technol. 2020, 1, 1–11. [Google Scholar]
- Gettman, D.; Pu, L.; Sayed, T.; Shelby, S.G. Surrogate Safety Assessment Model and Validation: Final Report; Turner-Fairbank Highway Research Center: McLean, VA, USA, 2008; p. FHWA-HRT-08-051. [Google Scholar]
- Quddus, M. Modelling Area-Wide Count Outcomes with Spatial Correlation and Heterogeneity: An Analysis of London Crash Data. Accid. Anal. Prev. 2008, 40, 1486–1497. [Google Scholar] [CrossRef]
- Imprialou, M.; Quddus, M.; Pitfield, D.E.; Lord, D. Re-Visiting Crash-Speed Relationships: A New Perspective in Crash Modelling. Accid. Anal. Prev. 2016, 86, 173–185. [Google Scholar] [CrossRef] [PubMed]
- Dosovitskiy, A.; Ros, G.; Codevilla, F.; Lopez, A.; Koltun, V. CARLA: An Open Urban Driving Simulator. In Proceedings of the 1st Annual Conference on Robot Learning, Mountain View, CA, USA, 13–15 November 2017; pp. 1–16. [Google Scholar]
- Feng, Y.X.; Ye, Q.M.; Angeloudis, P. Rapid Procedural Generation of Real World Environments for Autonomous Vehicle Testing. In Proceedings of the ICRA 2023 Workshop on Bridging the Lab-to-Real Gap: Conversations with Academia, Industry, and Government, London, UK, 29 May–2 June 2023. [Google Scholar]
- Kato, S.; Tokunaga, S.; Maruyama, Y.; Maeda, S.; Hirabayashi, M.; Kitsukawa, Y.; Monrroy, A.; Ando, T.; Fujii, T.; Azumu, T. Autoware on Board: Enabling Autonomous Vehicles with Embedded Systems. In Proceedings of the 2018 ACM/IEEE 9th International Conference on Cyber-Physical Systems (ICCPS), Porto, Portugal, 11–13 April 2018; pp. 287–296. [Google Scholar]
- van Noort, M.; van Arem, B.; Park, B. MOBYSIM: An Integrated Traffic Simulation Platform. In Proceedings of the 13th International IEEE Conference on Intelligent Transportation Systems, Funchal, Portugal, 19–22 September 2010. [Google Scholar]
- Li, Z.; Chitturi, M.V.; Zheng, D.; Bill, A.R.; Noyce, D.A. Modeling Reservation-Based Autonomous Intersection Control in VISSIM Modeling Reservation-Based Autonomous Intersection Control in VISSIM. Transp. Res. Rec. 2013, 2381, 81–90. [Google Scholar] [CrossRef]
- Li, H.Z.; Roncoli, C.; Zhao, W.M.; Ju, Y.F. Assessing the Impact of CAV Driving Strategies on Mixed Traffic on the Ring Road and Freeway. Sustainability 2024, 16, 3179. [Google Scholar] [CrossRef]
- Hou, G.Y. Evaluating Efficiency and Safety of Mixed Traffic with Connected and Autonomous Vehicles in Adverse Weather. Sustainability 2023, 15, 3138. [Google Scholar] [CrossRef]
- Liang, J.H.; Li, Y.J.; Yin, G.D.; Xu, L.W.; Lu, Y.B.; Feng, J.W.; Shen, T.; Cai, G.S. A MAS-Based Hierarchical Architecture for the Cooperation Control of Connected and Automated Vehicles. IEEE Trans. Veh. Technol. 2022, 72, 1559–1573. [Google Scholar] [CrossRef]
- Zhou, Z.; Li, L.H.; Qu, X.; Ran, B. An autonomous platoon formation strategy to optimize CAV car-following stability under periodic disturbance. Phys. A Stat. Mech. Appl. 2023, 626, 129096. [Google Scholar] [CrossRef]
- Liang, J.H.; Tian, Q.Y.; Feng, J.W.; Pi, D.W.; Yin, G.D. A Polytopic Model-Based Robust Predictive Control Scheme for Path Tracking of Autonomous Vehicles. IEEE Trans. Intell. Vehicl. 2024, 9, 3928–3939. [Google Scholar] [CrossRef]
- Roncoli, C.; Papageorgiou, M.; Papamichail, I. Motorway Traffic Flow Optimisation in Presence of Vehicle Automation and Communication Systems. Comput. Methods Appl. Sci. 2015, 38, 1–16. [Google Scholar]
- Park, H.; Smith, B. Investigating Benefits of IntellidriveSM in Freeway Operations-Lane Changing Advisory Case Study. J. Transp. Eng. 2012, 138, 1113–1122. [Google Scholar] [CrossRef]
- Stanek, D.; Huang, E.; Milam, R.; Wang, Y. Measuring Autonomous Vehicle Impacts on Congested Networks Using Simulation. In Proceedings of the Transportation Research Board 97th Annual Meeting, Washington, DC, USA, 7–11 January 2018; p. 728. [Google Scholar]
- Jiang, Y.; Li, S.; Shamo, D.E. A Platoon-Based Traffic Signal Timing Algorithm for Major-Minor Intersection Types. Transp. Res. B Methodol. 2006, 40, 543–562. [Google Scholar] [CrossRef]
- Mouhagir, H.; Cherfaoui, V.; Talj, R.; Aioun, F.; Guillemard, F. Trajectory Planning for Autonomous Vehicle in Uncertain Environment Using Evidential Grid. IFAC-PapersOnLine 2017, 50, 12545–12550. [Google Scholar] [CrossRef]
- Morando, M.M.; Truong, L.T.; Vu, H.L. Investigating Safety Impacts of Autonomous Vehicles Using Traffic Micro-Simulation. In Proceedings of the Australasian Transport Research Forum, Auckland, New Zealand, 27–29 November 2017; pp. 1–6. [Google Scholar]
- Fan, R.; Wang, W.; Liu, P.; Yu, H. Using VISSIM Simulation Model and Surrogate Safety Assessment Model for Estimating Field Measured Traffic Conflicts at Freeway Merge Areas. IET Intell. Transp. Syst. 2013, 7, 68–77. [Google Scholar] [CrossRef]
- Lord, D.; Mannering, F. The Statistical Analysis of Crash-Frequency Data: A Review and Assessment of Methodological Alternatives. Transp. Res. A Policy Pract. 2010, 44, 291–305. [Google Scholar] [CrossRef]
- Besag, J.; York, J.; Mollié, A. Bayesian Image Restoration with Two Applications in Spatial Statistics. Ann. Inst. Stat. Math. 1991, 43, 1–20. [Google Scholar] [CrossRef]
- Huang, F.; Liu, P.; Yu, H.; Wang, W. Identifying If VISSIM Simulation Model and SSAM Provide Reasonable Estimates for Field Measured Traffic Conflicts at Signalized Intersections. Accid. Anal. Prev. 2013, 50, 1014–1024. [Google Scholar] [CrossRef] [PubMed]
- Gomes, G.; May, A.; Horowitz, R. Congested Freeway Microsimulation Using VISSIM. Transp. Res. Rec. 2004, 1876, 71–81. [Google Scholar] [CrossRef]
- Papadoulis, A.; Quddus, M.; Imprialou, M. Evaluating the Safety Impact of Connected and Autonomous Vehicles on Motorways. Accid. Anal. Prev. 2019, 124, 12–22. [Google Scholar] [CrossRef] [PubMed]
- MacDonald, M. MIDAS Database. Available online: https://www.midas-data.org.uk/ (accessed on 14 November 2019).
- Shahdah, U.; Saccomanno, F.; Persaud, B. Application of Traffic Microsimulation for Evaluating Safety Performance of Urban Signalized Intersections. Transp. Res. Part C Emerg. Technol. 2015, 60, 96–104. [Google Scholar] [CrossRef]
- Dowling, R.; Skabardonis, A.; Alexiadis, V. Traffic Analysis Toolbox Volume III: Guidelines for Applying Traffic Microsimulation Modeling Software; Rep. No. FHWA-HRT-04-040, U.S. DOT; Federal Highway Administration: Washington, DC, USA, 2004; Volume III, p. 146. [Google Scholar]
- Hayward, J.C. Near Miss Determination through Use of a Scale of Danger. Report No. TTSC 7115. 1972. Available online: https://onlinepubs.trb.org/Onlinepubs/hrr/1972/384/384-004.pdf (accessed on 23 November 2019).
- Formosa, N.; Quddus, M.; Ison, S.; Abdel-Aty, M.; Yuan, J. Predicting Real-Time Traffic Conflicts Using Deep Learning. Accid. Anal. Prev. 2020, 136, 105429. [Google Scholar] [CrossRef]
- Hasch, J.; Topak, E.; Schnabel, R.; Zwick, T.; Weigel, R.; Waldschmidt, C. Millimeter-Wave Technology for Automotive Radar Sensors in the 77 GHz Frequency Band. IEEE Trans. Microw. Theory Tech. 2012, 60, 845–860. [Google Scholar] [CrossRef]
- Continental. ARS 30X/-2/-2C/-2T/-21 Long Range Radar Specifications. 2012. Available online: https://freecon.co.kr/?act=common.download_goods&fseq=588&u=manual (accessed on 10 December 2019).
- Talebpour, A.; Mahmassani, H.S. Influence of Connected and Autonomous Vehicles on Traffic Flow Stability and Throughput. Transp. Res. Part C Emerg. Technol. 2016, 71, 143–163. [Google Scholar] [CrossRef]
- Varaiya, P. Smart Cars on Smart Roads: Problems of Control. IEEE Trans. Intell. Transp. Syst. 1993, 38, 195–207. [Google Scholar] [CrossRef]
- Spiegelhalter, D.J.; Best, N.G.; Carlin, B.P. Bayesian Deviance with Discussion JRSSB 2002. Appl. Stat. 2002, 46, 261–304. [Google Scholar]
- Pu, L.; Joshi, R. Surrogate Safety Assessment Model (SSAM): Software User Manual; Turner-Fairbank Highway Research Center: McLean, VA, USA, 2008. [Google Scholar]
- Taylor, M.C.; Lynam, D.A.; Baruya, A. The Effects of Drivers’ Speed on the Frequency of Road Accidents Prepared for Road Safety Division; Transport Research Laboratory: Crowthorne, UK, 2000. [Google Scholar]
- Quddus, M. Exploring the Relationship Between Average Speed, Speed Variation, and Accident Rates Using Spatial Statistical Models and GIS. J. Transp. Saf. Secur. 2013, 5, 27–45. [Google Scholar] [CrossRef]




| Variable | Description | Mean | Std. Dev | Min | Max |
|---|---|---|---|---|---|
| Segment ID | Motorway segment identification number (1–54) | N/A | N/A | 1 | 54 |
| Average speed per segment (km/h) | Average speed observed among all the lanes in the segment | 99.05 | 4.40 | 92.92 | 108.94 |
| Average speed in lane 1 (km/h) | Average speed in the outermost lane of the segment | 100.56 | 5.01 | 93.25 | 110.091 |
| Average speed in lane 2 (km/h) | Average speed in the middle lane of the segment | 98.42 | 4.33 | 92.46 | 108.87 |
| Average speed in lane 3 (km/h) | Average speed in the innermost lane of the segment | 97.56 | 4.16 | 92.78 | 108.52 |
| Global average speed (km/h) | Average speed in the whole simulation network (constant) | 98.85 | 4.35 | 94.06 | 107.10 |
| Standard deviation of speeds in lane 1 (km/h2) | Standard deviation of speeds within vehicles in the outermost lane of the segment | 8.44 | 1.48 | 3.68 | 11.62 |
| Standard deviation of speeds in lane 2 (km/h2) | Standard deviation of speeds within vehicles in the middle lane of the segment | 7.66 | 2.27 | 3.62 | 11.49 |
| Standard deviation of speeds in lane 3 (km/h2) | Standard deviation of speeds within vehicles in the innermost lane of the segment | 7.65 | 2.12 | 3.41 | 11.01 |
| Standard deviation of speeds between lanes (km/h2) | Standard deviation of speeds between lanes | 1.6290 | 0.8352 | 0.2802 | 4.170014 |
| Traffic flow in lane 1 | Traffic flow in vehicles/hour in the outermost lane of the segment | 389.79 | 114.59 | 207.87 | 654 |
| Traffic flow in lane 2 | Traffic flow in vehicles/hour in the middle lane of the segment | 668.78 | 91.54 | 396.93 | 855.375 |
| Traffic flow in lane 3 | Traffic flow in vehicles/hour in the innermost lane of the segment | 563.68 | 117.86 | 137.68 | 817.81 |
| Total flow | Total traffic flow in vehicles/hour in all the lanes of the segment | 1622.26 | 192.71 | 1068.375 | 1868.467 |
| Occupancy | Average occupancy of the data collection point | 0.049 | 0.0001 | 0.049 | 0.050 |
| CAV market penetration rate | Market penetration rate of CAVs | 50 | 31.64 | 0 | 100 |
| Curvature | Number of spinal points of the segment | 6.74 | 3.25 | 2 | 15 |
| Conflicts | Number of corresponding traffic conflicts calculated through the SSAM | 2.40 | 3.32 | 0 | 33 |
| Merging area | A dummy variable explaining whether a segment was a merging or diverging area (1 if merging/diverging, 0 otherwise) | ||||
| Scenario | 0% | 25% | 50% | 75% | 100% |
|---|---|---|---|---|---|
| Baseline | 730 | 641 | 358 | 130 | 60 |
| (0.05, 0.05) | 730 | 623 | 357 | 134 | 53 |
| (0.10, 0.06) | 730 | 632 | 336 | 140 | 63 |
| (0.15, 0.07) | 730 | 627 | 300 | 135 | 59 |
| (0.20, 0.08) | 730 | 645 | 336 | 141 | 56 |
| Conflicts | Mean | Standard Deviation | MC Error | 2.5% Percentile | 97.5% Percentile |
|---|---|---|---|---|---|
| MPR | −0.01896 | 0.001615 | 2.82 × 10−5 | −0.0221 | −0.0158 |
| Standard deviation of speeds between lanes | 0.2688 | 0.06721 | 0.00016 | 0.1336 | 0.398 |
| Spatial Autocorrelation | 0.1306 | 0.1068 | 0.004254 | 0.02441 | 0.4457 |
| Unobserved Heterogeneity | 0.05894 | 0.03523 | 0.00237 | 0.02467 | 0.1504 |
| Random effect (segment level) | 0.7352 | 0.06183 | 0.001425 | 0.5972 | 0.8468 |
| Constant | 0.9335 | 0.1998 | 0.008859 | 0.5689 | 1.29 |
Disclaimer/Publisher’s Note: The statements, opinions and data contained in all publications are solely those of the individual author(s) and contributor(s) and not of MDPI and/or the editor(s). MDPI and/or the editor(s) disclaim responsibility for any injury to people or property resulting from any ideas, methods, instructions or products referred to in the content. |
© 2024 by the authors. Licensee MDPI, Basel, Switzerland. This article is an open access article distributed under the terms and conditions of the Creative Commons Attribution (CC BY) license (https://creativecommons.org/licenses/by/4.0/).
Share and Cite
Papadoulis, A.; Imprialou, M.; Feng, Y.; Quddus, M. Simulating and Modelling the Safety Impact of Connected and Autonomous Vehicles in Mixed Traffic: Platoon Size, Sensor Error, and Path Choice. Machines 2024, 12, 371. https://doi.org/10.3390/machines12060371
Papadoulis A, Imprialou M, Feng Y, Quddus M. Simulating and Modelling the Safety Impact of Connected and Autonomous Vehicles in Mixed Traffic: Platoon Size, Sensor Error, and Path Choice. Machines. 2024; 12(6):371. https://doi.org/10.3390/machines12060371
Chicago/Turabian StylePapadoulis, Alkis, Marianna Imprialou, Yuxiang Feng, and Mohammed Quddus. 2024. "Simulating and Modelling the Safety Impact of Connected and Autonomous Vehicles in Mixed Traffic: Platoon Size, Sensor Error, and Path Choice" Machines 12, no. 6: 371. https://doi.org/10.3390/machines12060371
APA StylePapadoulis, A., Imprialou, M., Feng, Y., & Quddus, M. (2024). Simulating and Modelling the Safety Impact of Connected and Autonomous Vehicles in Mixed Traffic: Platoon Size, Sensor Error, and Path Choice. Machines, 12(6), 371. https://doi.org/10.3390/machines12060371

