Review of Prediction of Stress Corrosion Cracking in Gas Pipelines Using Machine Learning
Abstract
1. Introduction
- (a)
- The effectiveness of modeling methodologies or techniques in accurately capturing the results of simulation attempts, either experimental or numerical, that are intended to simulate the field occurrence of SCC in pipeline steels;
- (b)
2. Methodology and Analysis
2.1. Research Framework
2.2. Research Definition
- RQ 1:
- What are the true values identified by the published work?
- RQ 2:
- What are the new ways identified to use machine learning techniques?
- RQ 3:
- What is machine learning’s application status in the oil and gas sector?
- RQ 4:
- What are the main challenges of adopting machine learning tools for energy pipeline condition assessment?
2.3. Search Strategy
| (“Machine Learning” <OR> “Machine Learning Application”) |
| [AND] |
| (“Oil and Gas” <OR> “Energy Industry” <OR> “Energy”) |
| [AND] |
| (“Stress Corrosion Cracking” <OR> “SCC”) |
| [AND] |
| (“Prediction Techniques” <OR> “SCC Prediction” <OR> “Pipeline Condition Assessment”) |
| [AND] |
| (“Non-Destructive Testing” <OR> “Pipeline Integrity Management” <OR> “Integrity Management”) |
2.4. Analysis of Publications
3. Critical Research and Analysis
3.1. Stress Corrosion Cracking (SCC) Failure Events
3.2. Statistics of Corrosion Incidents and Factors Leading to SCC in Energy Pipelines
- Uniform corrosion;
- Pitting corrosion;
- Cavitation and erosion–corrosion;
- Stray current corrosion;
- Microbiologically influenced corrosion;
- Stress corrosion cracking (SCC);
- Selective seam corrosion (SSC).
- Metal metallurgy;
- Metal physical properties;
- Manufacturing process;
- Process and operating conditions;
- Protecting coating conditions;
- Soil conditions.
3.3. Stress Corrosion Cracking (SCC) Susceptibility Parameters
3.4. Stress Corrosion Cracking (SCC) Management Program
- (1)
- Evaluation of pipe segment susceptibility;
- (2)
- Investigating the presence of SCC;
- (3)
- Determining the time between SCC susceptibility assessments;
- (4)
- Determining the SCC’s severity level;
- (5)
- Establishing and using a safe operating pressure for each pipe segment;
- (6)
- Making plans and putting them into action to mitigate risk;
- (7)
- Examining and assessing mitigation measures;
- (8)
- Recording, education, and reporting;
- (9)
- Condition monitoring.
3.5. Stress Corrosion Cracking (SCC) Detection Techniques
| Detection Method | Brief Details |
|---|---|
| Linear polarization resistance (LPR) | This method quantifies the electrochemical resistance of a corroding metal working electrode in close proximity to its open circuit potential. The process entails the polarization of a voltage range of ±10 mV relative to the corrosion potential [55,56]. |
| In-line inspection (ILI) | ILI tools, commonly known as “smart pigs”, are devices that are inserted into the pipeline and travel with the product flow. They use various technologies such as magnetic flux leakage (MFL) or ultrasonic sensors to detect anomalies, including SCC, within the pipeline. These tools provide a comprehensive assessment of the pipeline’s condition [57]. Currently, there are two primary methods used for crack detection: ultrasonic testing and test using electromagnetic acoustic transducers (EMATs) [58]. They are readily accessible for the in-line inspection of SCC in commercial settings. Further ILI technologies can be seen in Figure 7, and their merits and demerits are in Table 3 [49]. |
| Electrochemical noise (EN) | This technique continually monitors corrosion potential and variations in current. It is utilized to acquire corrosion current by measuring noise resistance [59]. |
| Acoustic emission (AE) | AE monitoring involves detecting and analyzing the high-frequency acoustic signals emitted by crack growth or propagation. It can provide real-time information on the occurrence and progression of SCC [60]. AE sensors are placed on the pipeline, and any acoustic emissions resulting from crack activity are captured and analyzed [61]. |
| Electromagnetic testing | Electromagnetic techniques, such as eddy current testing (ECT) and magnetic particle inspection (MPI), can be employed to detect SCC [62]. ECT utilizes electromagnetic induction to detect surface and near-surface cracks, while MPI uses magnetic fields and iron particles to locate cracks or defects that are magnetically visible. |
| Ultrasonic testing (UT) | UT uses high-frequency sound waves to detect internal defects or cracks in the pipeline. It involves transmitting ultrasonic waves into the material and analyzing the reflected waves to identify any indications of SCC [63]. UT can be performed on both the external and internal surfaces of the pipeline. |
| Cyclic potentiodynamic polarization | This process entails applying an over-potential greater than the corrosion potential toward the noble side until a current of 5 mA is reached. Then, the potential is reversed until the corrosion potential is achieved [64]. |
| Radiographic testing (RT) | RT uses X-rays or gamma rays to detect internal defects in the pipeline. It involves passing the radiation through the material and capturing the transmitted radiation on a film or detector. Any cracks or indications of SCC can be identified by examining the resulting radiographic image [65]. |
| Electrochemical impedance spectroscopy (EIS) | This process entails the use of an alternating current (AC) potential with a magnitude of ±10 mV around the corrosion potential. This is achieved throughout a broad range of frequencies, generally spanning 0.1 to 106 Hz. The purpose of this is to obtain the corrosion current [64]. |
| Electromagnetic acoustic transducer (EMAT) | The electromagnetic acoustic transducer (EMAT) is a modern non-destructive testing (NDT) device employed in in-line inspection (ILI) equipment to detect SCC in gas pipelines [66]. EMATs operate by utilizing a magnetic field to create an ultrasonic compression wave on the inner surface of the pipe wall [67]. |
| Hydrostatic testing | Hydrostatic testing is a method employed to detect SCC in pipelines. When conducted correctly, this approach ensures that any significant flaws present during the test are discovered. Hydrostatic testing is a frequently employed technique to ensure the preservation of pipeline integrity in the presence of developing flaws, such as pitting corrosion, fatigue, corrosion fatigue, or SCC [68,69]. |
| Magnetic flux leakage | Magnetic flux leakage (MFL) is a non-destructive testing (NDT) method employed for the identification of SCC. A high-strength magnet is employed to magnetize the steel in areas prone to corrosion or potential metal degradation. This method has been employed to identify corrosion flaws, fractures, and mechanical impairments [44]. |
ILI Technologies Used to Detect SCC

| Technology | Pros | Cons | Run in Operating | |
|---|---|---|---|---|
| Oil | Gas | |||
| Shear Wave (Liquid-coupled) Ultrasound |
|
| No | Yes |
| EMAT |
|
| Yes | Yes |
| FMFL |
|
| Yes | Yes |
| LWUT |
|
| Yes | Yes |
| New Technologies |
|
| Yes | Yes |
| SEEC (Self-Excited Eddy Current) |
|
| Yes | Yes |
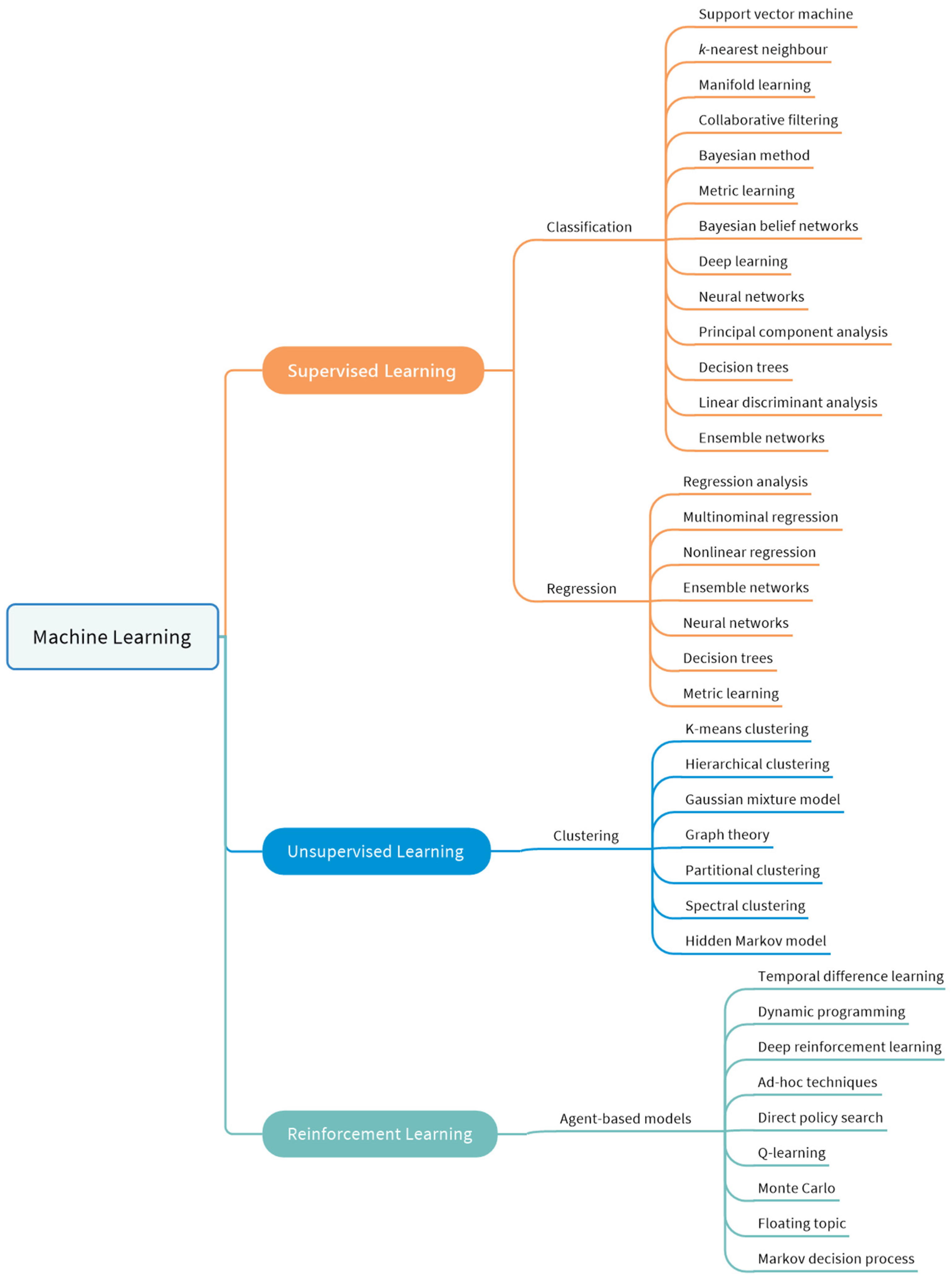
3.6. Machine Learning (ML)
3.7. SCC Prediction through Machine Learning
- ▪
- A Decision Process: Often, machine learning algorithms are utilized to make predictions or classifications. An algorithm with a clear set of instructions will produce an approximation of a pattern using certain input data that may have labels or may not.
- ▪
- An Error Function: An error function measures the accuracy of the model’s prediction. If there are known examples, an error function can be used to evaluate the model’s accuracy by comparing the model’s output and the known result of the example.
- ▪
- A Model Optimization Process: Weights are adjusted to minimize the discrepancy between the known results from the given example and the model prediction if the model can more accurately represent the data points in the training set. The algorithm will repeatedly execute this “evaluate and optimize” operation, automatically updating weights until a preset level of accuracy is achieved.
3.8. Research Analysis
- i.
- Corrosion damage;
- ii.
- Misuse of factors;
- iii.
- Third-party damage;
- iv.
- Design defects.
3.9. Critical Review Analysis
3.10. Gaps and Challenges in Implementing Machine Learning
| Gap/Challenge | Brief Details |
|---|---|
| Data Availability | ML models require large amounts of high-quality data to effectively learn and make accurate predictions. Obtaining sufficient labeled data related to SCC in pipelines to validate ML models is a major challenge. |
| Data Quality | A lack of good quality data is one of the major problems that machine learning experts are facing in obtaining the required outcomes. Data quality is an issue in developing a good model to predict SCC in energy pipelines. As a result, we must make sure that data pre-processing is carried out to achieve the highest degree of accuracy possible, which involves eliminating outliers, the imputation of missing values, and eliminating undesired characteristics. |
| Data Variability | The data collected for SCC detection can vary in terms of pipeline materials, environmental conditions, stress levels, and other factors. This variability makes it challenging to develop a machine learning model that can effectively handle different data types. Ensuring a diverse and representative dataset is crucial for training models that can handle the various conditions encountered in pipeline systems. |
| Data Privacy | Data protection, data security, and privacy are some of the issues connected with the application of machine learning. For instance, the General Data Protection Regulation (GDPR) was developed in 2016 to provide people with more control over their data while also protecting the personal information of those living in the European Union and the European Economic Area. The California Consumer Privacy Act (CCPA) launched in 2018 mandates businesses to tell customers about the acquisition of their data. It is one example of a state policy being developed in the United States [166]. Process data, operation data, and other inspection and maintenance data are some of the most important information that pipeline companies need to secure to avoid any interruption in their businesses and operations. |
| Required Skillset | To obtain the best results from the data collected over the years, the oil and gas sector is facing difficulty in obtaining the right skills. Machine learning techniques and approaches are relatively new to people working in the energy pipeline industry. There are not enough ML specialists in this field, which hinders the potential to develop successful models that will bring benefits to business or predict issues to control unwanted events. |
| Affordability | To develop a significantly advanced data analytics system in order to use machine learning techniques, pipeline owners will require data engineers/scientists with sound technical knowledge of data analytics, modeling, and mathematics. Without these skills, companies are not able to start with a good digital transformation system. |
| Understanding the Algorithms | Given the complexity of machine learning, data scientists are required to have expertise in this particular field and an in-depth understanding of science, technology, and mathematics to develop ML models to achieve the best results. Many businesses lack the internal expertise necessary to comprehend algorithms and how they operate, which can cause them to lose out on crucial insights. |
| Class Imbalance | SCC occurrences in pipelines are typically rare events in the overall dataset. This class imbalance can lead to biased models that struggle to accurately detect SCC instances. Techniques such as oversampling, undersampling, or synthetic data generation can be employed to address the class imbalance issue and ensure that the model is trained on a balanced dataset. |
| ML Model Generalization | Developing a generalized ML model that can be applied to the detection of unseen pipeline conditions is difficult. A model should be capable of detecting SCC across different pipeline sections, varying stress levels, and diverse corrosion environments. Adequate model evaluation and validation of unseen data are necessary to assess the generalization capability of a model. |
| Obtaining the Right Data/Information | Obtaining the appropriate data to train ML models is one of the biggest challenges we are facing. ML models may not perform as well as they should since data are frequently siloed, erroneous, or incomplete. Therefore, this requires careful data gathering, processing, and curation for the purpose of model training. |
| Lack of Training Data | The most crucial step in ML model development is training the model using enough data in order to let the model obtain reliable outputs. Less training data will result in model outputs that are biased or erroneous. |
| Infrastructure Requirements | In some oil and gas companies, the data infrastructure is inadequate, which makes it difficult to find the required data in the data retrieval process. Therefore, it is an essential requirement to maintain an appropriate data management infrastructure in a company for the easy use of available data to dig out embedded values. This will make testing various tools easier and also make data transfers easier. |
| Feature Selection | Identifying the most informative features or input parameters for predicting SCC in gas pipelines can be a challenge. Different factors, such as pipe material, temperature, pressure, pH, environmental variables, and pipe geometry, can influence SCC. |
| Incorporating Time-Dependent Factors | SCC in gas pipelines is a complex phenomenon that can evolve over time because of various factors, including aging, environmental changes, and operational conditions. Capturing and incorporating the temporal aspect of SCC into ML models can be a research gap. |
| Lack of Labeled Data | ML models typically require labeled data for training and validation. However, obtaining labeled data for SCC in oil and gas pipelines can be difficult given the complex and expensive nature of conducting inspections and assessments. |
4. Future Perspective
- ▪
- Scale of Data: The amount and variety of data collected by different sensors installed on pipeline systems is enormous, and these data need to be processed by pipeline owners. ML models can be programmed to analyze data independently, draw conclusions, and predict any damage or degradation to avoid unwanted downtime or safety concerns.
- ▪
- Finding Anomalies: A machine learning algorithm learns on its own from the datasets it examines, increasing analytical accuracy with each run. Because it happens automatically, this iterative learning process is special and useful; in other words, ML algorithms can find hidden insights without being deliberately trained to do so. They can detect any anomalies, analyze online trends, and tell pipeline operators to take action in advance in order to continue pipeline operations under safe operating parameters.
- Design data;
- Field data;
- Maintenance history;
- Experimental data;
- Simulated data.
- Available models need to be tested in the field, and a model’s accuracy needs to be verified in a controlled environment. This might be achieved through collaborations between model developers and plant/industry research teams in data collection and model testing.
- Data selection can be made better by including more details about the methods used for data collection, generation, and pre-processing. The literature lacks good-quality data, especially for machine learning where labeled data are required. This subject needs a good review in order to dig up more relevant data and clean that data.
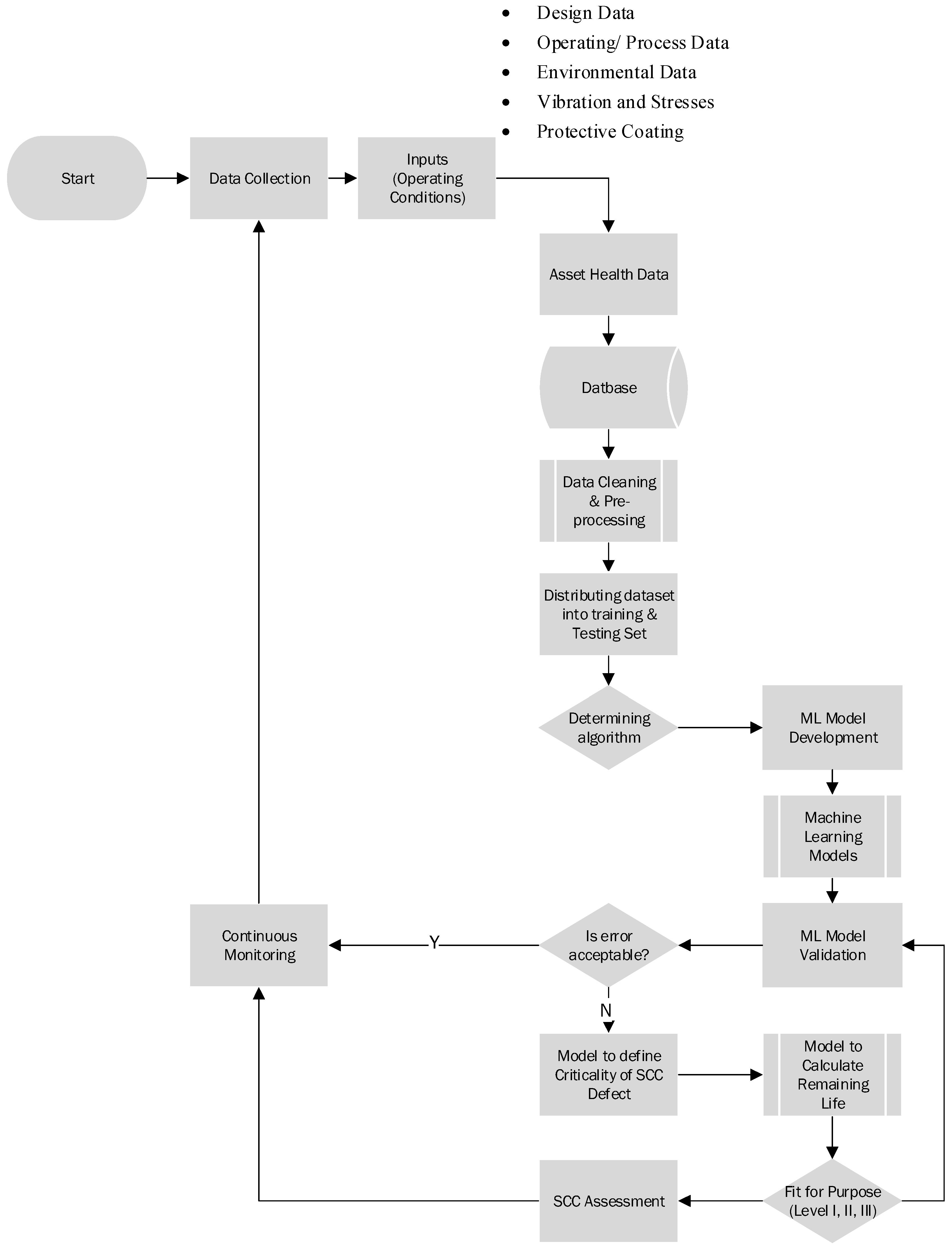
- Both field testing and laboratory experiments must be used to evaluate SCC in terms of its severity and frequency of occurrence. Forecasting and management become critical for unveiling external corrosion-provoked deterioration events where machine learning might help to predict SCC and, hence, aid in the determination of remaining useful life based on identified SCC anomalies and their growth. To achieve this, it is of great interest to develop a framework applied to the detection of SCC, which is referred to in Figure 10.
Proposed Framework to Identify SCC in Energy Pipelines
5. Conclusions
- ▪
- There still needs to be an effort to develop the best technologies and modeling approaches to enhance SCC detection capabilities using machine learning.
- ▪
- Further effort is required to make use of information about environmental factors that influence corrosion, including ambient temperature and humidity; process factors like pH, stream temperature, and pressure; material factors like material type, coating type, and coating thickness; corrosion protection; and visual inspection data.
- ▪
- Efforts should be made to develop interpretable ML models that incorporate domain knowledge and expert input.
- ▪
- It is worth developing new data-processing and data management methods to ensure the data availability and quality required for energy pipeline SCC prediction and integrity management.
- ▪
- A new framework to guide the use and development of ML models for SCC detection/prediction is required.
Author Contributions
Funding
Data Availability Statement
Conflicts of Interest
Appendix A
| Author Names | Reference No. | Year | Brief Details | Comments |
|---|---|---|---|---|
| Al-Sabaeei et al. | [167] | 2023 | A systematic review highlights the complexity and effectiveness of ML methods in predicting pipeline failures, emphasizing factors such as dataset variations, data sources, and model complexity. It underscores the success of ANNs, SVMs, and HML in detecting defects, focusing on corrosion while also identifying a need for more diverse research on other failure types. |
|
| Ma et al. | [168] | 2023 | A novel hybrid approach is presented to effectively estimate the burst pressure of corroded pipelines. It incorporates a feature space with physical importance and a fusion mechanism that combines empirical formula and collective learning. The suggested model, which uses the light gradient-boosting machine, exhibits better interpretability through feature importance analysis. |
|
| Alamri A. H. | [13] | 2022 | This review summarizes the current state of ML applications in SCC for risk assessment. It identifies existing knowledge gaps, discusses challenges, and outlines future perspectives on utilizing ML and AI in corrosion risk assessment. |
|
| Liu and Bao | [169] | 2022 | Explores the application of ML in automated pipeline condition assessment, leveraging advanced sensing technologies to analyze routine operations, NDT, and computer vision data. |
|
| Soomro et al. | [170] | 2022 | Emphasizes the limitations of existing probabilistic models; this research advocates for Bayesian network approaches, offering insights, methodologies, and dataset considerations for risk analysis in evaluating corroded hydrocarbon pipelines. |
|
| Soomro et al. | [16] | 2022 | Emphasizes the emerging role of machine learning in predicting pipeline corrosion, mainly through hybrid models like ANNs and SVMs, while also addressing current research gaps and proposing future directions for enhancing accuracy and validation in this evolving field. |
|
| Coelho et al. | [10] | 2022 | This study emphasizes that localized corrosion and inhibition efficiency prediction is recommended, requiring large, high-quality training data and collaboration for systematic ML integration into the corrosion community. |
|
| Wasim and Djukic | [144] | 2022 | This review includes an analysis of monitoring tools; models for corrosion prevention, prediction, failure occurrence, and remaining life; and insights into external corrosion management, reliability-based and risk-based models, and integrity assessment using machine learning and fuzzy logic approaches. |
|
| Khakzad et al. | [160] | 2022 | Using a Bayesian network and an empirical corrosion simulation model, this research estimates corrosion rates based on factors like pipe diameter and flow conditions, subsequently converting these predictions into a distribution of failure probabilities. |
|
| Seghier et al. | [108] | 2022 | Presents a robust ensemble learning approach for accurate internal corrosion rate prediction in oil and gas pipelines, utilizing four models: random forest, adaptive boosting, gradient boosting regression tree, and extreme gradient boosting. |
|
| Soomro et al. | [81] | 2021 | This study proposes ML-based algorithms to estimate the probability of failure, leveraging extensive simulations to generate a rich dataset for comprehensive validation and providing insights into improved reliability assessment in the industry. |
|
| Sheikh et al. | [155] | 2021 | Employing a hybrid approach integrating machine learning techniques, this research successfully predicts corrosion severity levels with high accuracy based on distinct features extracted from acquired acoustic emission data. |
|
| Rachman et al. | [29] | 2021 | Explores the integration of ML in pipeline integrity management (PIM). This review covers ML applications across PIM elements such as inspection, monitoring, maintenance, and analysis techniques and addresses current challenges while also highlighting future research opportunities. |
|
| Reddy et al. | [109] | 2021 | Emphasizing the importance of early detection and prevention, this review explores sensor technologies employing physical and electrochemical techniques, discussing their recent developments, sensitivity, selectivity, and standard inspection methods for corrosion monitoring. |
|
| Ossai, C. I. | [171] | 2020 | This study uses a data-driven methodology to estimate increased corrosion defect depth (CDD) in oil and gas pipelines using a subspace clustering neural network (SSCN) and particle swarm optimization (PSO). |
|
| Jiang, P. | [14] | 2018 | This thesis addresses the growing global demand for risk analysis in corrosion- and SCC-related failure events. It introduces an innovative method utilizing machine learning, including ensemble methods and support vector machines (SVMs) for automatic risk analysis. |
|
| Ratnayake and Antosz | [140] | 2017 | Presents a novel approach to risk-based maintenance (RBM) analysis using fuzzy logic. The proposed approach extends the traditional RBM framework by incorporating fuzzy sets to represent the uncertainty associated with risk factors. |
|
| Aljaroudi et al. | [123] | 2016 | Addresses the critical issue of offshore pipeline leak-detection system failures, emphasizing their potential operational and environmental consequences. Introduces a risk-based assessment methodology to evaluate system integrity, quantify associated risks, and guide decision-makers in determining appropriate preventive measures based on an acceptable risk threshold. |
|
| Hasan, A. | [124] | 2016 | Introduces a risk-based security management method utilizing an analytic hierarchy process (AHP) model to assess the likelihood of pilferage in different pipeline sections, aiding in prioritizing security measures for effective prevention. |
|
| Guo et al. | [114] | 2016 | Introduces a robust risk evaluation method utilizing a fuzzy Petri net (FPN) model to assess potential hazards in long-distance oil and gas transportation pipelines. |
|
| Parvizsedghy and Zayed | [127] | 2016 | This work employs a neuro-fuzzy technique; the study develops a model utilizing historical data to predict and assess the financial consequences of potential failures, offering an 80% accurate tool for practitioners and academics involved in the risk assessment of gas pipelines. |
|
| Zhou et al. | [128] | 2016 | Provides an analytical model based on fuzzy logic to determine the probability of corrosion-related issues in energy pipelines, considering corrosion cracking and thinning to be important variables. This model offers important insights into corrosion failure likelihood by considering variables like inspection efficacy and timing. |
|
| Lu et al. | [125] | 2015 | This study offers a new method of assessing the possible risks related to natural gas pipeline leaks. The approach makes use of a risk matrix in addition to a bowtie model. |
|
| Zhou et al. | [131] | 2015 | Provides a novel strategy for estimating the service time of subterranean gas pipelines before corroding under the cyclically loading condition. The methodology employs cumulative damage rates, models corrosion defect depths as an exponential function of elapsed time, and computes remaining life by using an iterative approach. |
|
| De Masi et al. | [156] | 2015 | Addresses the growing challenge of maintaining the integrity of hydrocarbon pipelines over long distances because of aging plants and components in the oil and gas industry. By leveraging an ensemble of artificial neural networks (ANNs), the proposed ML approach demonstrates promising results in predicting the complex evolution of corrosion, outperforming traditional deterministic models and single-ANN models. |
|
| El-Abbasy et al. | [145] | 2015 | Proposes a condition assessment model and uses both an analytic network process and a Monte Carlo simulation to consider the uncertainty of factors affecting pipeline conditions and the interdependency relationships between them. |
|
| De Masi et al. | [92] | 2014 | Highlights the role of reliable corrosion predictions in pipeline integrity management, reducing economic impact, and preventing environmental damage. |
|
| Ismail et al. | [152] | 2011 | Explores SCC in austenitic stainless steel in high-temperature aquatic surroundings, employing fact-based techniques such as classical statistics, machine learning, and fuzzy logic. The decision tree approach was found to be highly effective, demonstrating superior performance and intelligibility in addressing the investigated problem. |
|
References
- Overholt, M. The Importance of Oil and Gas in Today’s Economy. Tiger Gen. 2016. Available online: https://www.tigergeneral.com/the-importance-of-oil-and-gas-in-today-s-economy/ (accessed on 2 July 2023).
- Roberge, P.R. Handbook of Corrosion Engineering; McGraw-Hill Education: Chicago, IL, USA, 2019. [Google Scholar]
- Parkins, R.N. A review of stress corrosion cracking of high pressure gas pipelines. In Proceedings of the CORROSION 2000, Orlando, FL, USA, 26–31 March 2000; OnePetro: Richardson, TX, USA, 2000. [Google Scholar]
- Hussain, M.; Zhang, T. Potential of Big Data analytics for energy pipeline integrity management. Corros. Manag. 2023, 2023, 31–33. [Google Scholar]
- Koch, G.H.; Brongers, M.P.; Thompson, N.G.; Virmani, Y.P.; Payer, J.H. Corrosion Cost and Preventive Strategies in the United States; Federal Highway Administration: Washington, DC, USA, 2002. [Google Scholar]
- Gupta, N.K.; Verma, C.; Salghi, R.; Lgaz, H.; Mukherjee, A.; Quraishi, M. New phosphonate based corrosion inhibitors for mild steel in hydrochloric acid useful for industrial pickling processes: Experimental and theoretical approach. New J. Chem. 2017, 41, 13114–13129. [Google Scholar] [CrossRef]
- Dublin. Global Corrosion Monitoring Strategic Business Report 2023: Rising Corrosion Costs in Oil and Gas Production Industries Augments Demand for Corrosion Monitoring Solutions. 23 March 2023. Source: Research and Markets. Available online: https://www.globenewswire.com/en/news-release/2023/03/23/2633526/28124/en/Global-Corrosion-Monitoring-Strategic-Business-Report-2023-Rising-Corrosion-Costs-in-Oil-and-Gas-Production-Industries-Augments-Demand-for-Corrosion-Monitoring-Solutions.html (accessed on 2 July 2023).
- Wei, X.; Fu, D.; Chen, M.; Wu, W.; Wu, D.; Liu, C. Data mining to effect of key alloying elements on corrosion resistance of low alloy steels in Sanya seawater environment. J. Mater. Sci. Technol. 2021, 64, 222–232. [Google Scholar] [CrossRef]
- Völker, C.; Kruschwitz, S.; Ebell, G. A machine learning-based data fusion approach for improved corrosion testing. Surv. Geophys. 2020, 41, 531–548. [Google Scholar] [CrossRef]
- Coelho, L.B.; Zhang, D.; Van Ingelgem, Y.; Steckelmacher, D.; Nowé, A.; Terryn, H. Reviewing machine learning of corrosion prediction in a data-oriented perspective. Npj Mater. Degrad. 2022, 6, 8. [Google Scholar] [CrossRef]
- Chen, W. Modeling and prediction of stress corrosion cracking of pipeline steels. In Trends in Oil and Gas Corrosion Research and Technologies; Elsevier: Amsterdam, The Netherlands, 2017; pp. 707–748. [Google Scholar]
- Khalifeh, A. Stress Corrosion Cracking Behavior of Materials; IntechOpen: London, UK, 2020. [Google Scholar]
- Alamri, A.H. Application of machine learning to stress corrosion cracking risk assessment. Egypt. J. Pet. 2022, 31, 11–21. [Google Scholar] [CrossRef]
- Jiang, P. Machine Learning Methods for Corrosion and Stress Corrosion Cracking Risk Analysis of Engineered Systems. Ph.D. Thesis, Science Department, The University of New South Wales, Sydney, Australia, 2018. [Google Scholar]
- Ren, C.-Y.; Qiao, W.; Tian, X. Natural gas pipeline corrosion rate prediction model based on BP neural network. In Proceedings of the Fuzzy Engineering and Operations Research, Babolsar, Iran, 25–26 October 2012; Springer: Berlin/Heidelberg, Germany, 2012; pp. 449–455. [Google Scholar]
- Soomro, A.A.; Mokhtar, A.A.; Kurnia, J.C.; Lashari, N.; Lu, H.; Sambo, C. Integrity assessment of corroded oil and gas pipelines using machine learning: A systematic review. Eng. Fail. Anal. 2022, 131, 105810. [Google Scholar] [CrossRef]
- Ning, J.; Zheng, Y.; Brown, B.; Young, D.; Nešić, S. A thermodynamic model for the prediction of mild steel corrosion products in an aqueous hydrogen sulfide environment. Corrosion 2015, 71, 945–960. [Google Scholar] [CrossRef]
- Dong, C.; Ji, Y.; Wei, X.; Xu, A.; Chen, D.; Li, N.; Kong, D.; Luo, X.; Xiao, K.; Li, X. Integrated computation of corrosion: Modelling, simulation and applications. Corros. Commun. 2021, 2, 8–23. [Google Scholar] [CrossRef]
- De Waard, C.; Lotz, U.; Dugstad, A. Influence of liquid flow velocity on CO2 corrosion: A semi-empirical model. In Corrosion 95: The NACE International Annual Conference and Corrosion Show; NACE International: Houston, TX, USA, 1995. [Google Scholar]
- Garber, J.D.; Farshad, F.; Reinhardt, J.R.; Li, H.; Yap, K.M.; Winters, R. A corrosion predictive model for use in flowline and pipeline integrity management. In Proceedings of the CORROSION 2008, New Orleans, LO, USA, 16–20 March 2008; OnePetro: Richardson, TX, USA, 2008. [Google Scholar]
- Lazzari, L.; Kopliku, A.; Hoxha, G.; Cabrini, M.; Pietro, P. Prediction of CO2 corrosion in oil and gas wells: Analysis of some case histories. In Proceedings of the CORROSION 98, San Diego, CA, USA, 22–27 March 1998; OnePetro: Richardson, TX, USA, 1998. [Google Scholar]
- Crolet, J.-L.; Bonis, M. Prediction of the risks of CO2 corrosion in oil and gas wells. In Proceedings of the Offshore Technology Conference, Houston, TX, USA, 7–10 May 1990; OnePetro: Richardson, TX, USA, 1990. [Google Scholar]
- Nesic, S.; Nyborg, R.; Stangeland, A.; Nordsveen, M. Mechanistic modeling for CO2 corrosion with protective iron carbonate films. In Proceedings of the CORROSION 2001, Houston, TX, USA, 11–16 March 2001; OnePetro: Richardson, TX, USA, 2001. [Google Scholar]
- Nesic, S.; Postlethwaite, J.; Olsen, S. An electrochemical model for prediction of corrosion of mild steel in aqueous carbon dioxide solutions. Corrosion 1996, 52, 280–294. [Google Scholar] [CrossRef]
- Wang, Q.; Song, Y.; Zhang, X.; Dong, L.; Xi, Y.; Zeng, D.; Liu, Q.; Zhang, H.; Zhang, Z.; Yan, R.; et al. Evolution of corrosion prediction models for oil and gas pipelines: From empirical-driven to data-driven. Eng. Fail. Anal. 2023, 146, 107097. [Google Scholar] [CrossRef]
- Qin, G.; Cheng, Y.F. A review on defect assessment of pipelines: Principles, numerical solutions, and applications. Int. J. Press. Vessel. Pip. 2021, 191, 104329. [Google Scholar] [CrossRef]
- Zakikhani, K.; Nasiri, F.; Zayed, T. A review of failure prediction models for oil and gas pipelines. J. Pipeline Syst. Eng. Pract. 2020, 11, 03119001. [Google Scholar] [CrossRef]
- Ngai, E.W.; Hu, Y.; Wong, Y.H.; Chen, Y.; Sun, X. The application of data mining techniques in financial fraud detection: A classification framework and an academic review of literature. Decis. Support Syst. 2011, 50, 559–569. [Google Scholar] [CrossRef]
- Rachman, A.; Zhang, T.; Ratnayake, R.C. Applications of machine learning in pipeline integrity management: A state-of-the-art review. Int. J. Press. Vessel. Pip. 2021, 193, 104471. [Google Scholar] [CrossRef]
- Tawfik, G.M.; Dila, K.A.S.; Mohamed, M.Y.F.; Tam, D.N.H.; Kien, N.D.; Ahmed, A.M.; Huy, N.T. A step by step guide for conducting a systematic review and meta-analysis with simulation data. Trop. Med. Health 2019, 47, 1–9. [Google Scholar] [CrossRef]
- Drucker, A.M.; Fleming, P.; Chan, A.-W. Research techniques made simple: Assessing risk of bias in systematic reviews. J. Investig. Dermatol. 2016, 136, e109–e114. [Google Scholar] [CrossRef]
- Seers, K. Qualitative systematic reviews: Their importance for our understanding of research relevant to pain. Br. J. Pain 2015, 9, 36–40. [Google Scholar] [CrossRef]
- Nguyen, T.; Gosine, R.G.; Warrian, P. A systematic review of big data analytics for oil and gas industry 4.0. IEEE Access 2020, 8, 61183–61201. [Google Scholar] [CrossRef]
- Sinclair, S.; Rockwell, G. Voyant-Tools (v.2.6.10). 2023. Available online: https://voyant-tools.org (accessed on 22 July 2023).
- Alhudithi, E. Review of voyant tools: See through your text. Lang. Learn. Technol. 2021, 25, 43–50. [Google Scholar]
- Yahi, S.; Bensmaili, A.; Haddad, A.; Benmohamed, M. Experimental approach to monitoring the degradation status of pipelines transporting hydrocarbons. Eur. J. Eng. Sci. Technol. 2021, 4, 34–44. [Google Scholar] [CrossRef]
- Xie, M.; Tian, Z. A review on pipeline integrity management utilizing in-line inspection data. Eng. Fail. Anal. 2018, 92, 222–239. [Google Scholar]
- Khasanova, A. Corrosion cracking under main pipelines stress. J. Phys. Conf. Ser. 2022, 2176, 012051. [Google Scholar] [CrossRef]
- Leis, B.; Eiber, R. Stress-corrosion cracking on gas-transmission pipelines: History, causes, and mitigation. In Proceedings of the First International Business Conference on Onshore Pipelines, Berlin, Germany, 8–9 December 1997. [Google Scholar]
- Wright, R.F.; Ziomek-Moroz, M.; Ohodnicki, P.R. Fe thin film coated optics for monitoring internal corrosion in natural gas pipelines. In Proceedings of the CORROSION 2018, Phoenix, AZ, USA, 15–19 April 2018. [Google Scholar]
- Wright, R.F.; Lu, P.; Devkota, J.; Lu, F.; Ziomek-Moroz, M.; Ohodnicki, P.R., Jr. Corrosion sensors for structural health monitoring of oil and natural gas infrastructure: A review. Sensors 2019, 19, 3964. [Google Scholar] [CrossRef]
- Baboian, R. Corrosion Tests and Standards: Application and Interpretation; ASTM International: Washington, DC, USA, 2005; Volume 20. [Google Scholar]
- Hussain, M.; Hussain, I.; Hussain, A.; Kousar, S. Failure due to Cl-SCC of austenitic stainless steels. Mater. Perform. 2019, 58, 42–45. [Google Scholar]
- Hussain, M.; Zhang, T.; Khan, S.; Hassan, N. Stress corrosion cracking is a threat to pipeline integrity management. In Proceedings of the Corrosion and Prevention Conference, Perth, Australia, 24–27 November 2020; Available online: https://www.researchgate.net/publication/344781593 (accessed on 23 July 2023).
- Galvão, T.L.; Novell-Leruth, G.; Kuznetsova, A.; Tedim, J.O.; Gomes, J.R. Elucidating structure–property relationships in aluminum alloy corrosion inhibitors by machine learning. J. Phys. Chem. C 2020, 124, 5624–5635. [Google Scholar] [CrossRef]
- Jamil, I.; Bano, H.; Castano, J.G.; Mahmood, A. Characterization of atmospheric corrosion near the coastal areas of Arabian sea. Mater. Corros. 2018, 69, 898–907. [Google Scholar] [CrossRef]
- Shabarchin, O.; Tesfamariam, S. Internal corrosion hazard assessment of oil & gas pipelines using Bayesian belief network model. J. Loss Prev. Process Ind. 2016, 40, 479–495. [Google Scholar]
- Li, X.; Zhang, D.; Liu, Z.; Li, Z.; Du, C.; Dong, C. Materials science: Share corrosion data. Nature 2015, 527, 441–442. [Google Scholar] [CrossRef] [PubMed]
- Canadian Energy Pipeline Association. Stress Corrosion Cracking: Recommended Practices, 2nd ed.; An Industry Learding Document Detailing the Management of Transgranular SCC; Cadanian Energy Pipeline Association: Calgary, AB, Canada, 2007. [Google Scholar]
- ROSEN. The Framework You Can Trust—A Reasoned and Systematic Approach to Crack Management. 21 September 2017. Available online: https://www.rosen-group.com/global/company/insight/news/2017/The-Framework-you-can-trust.html (accessed on 2 August 2023).
- Alexander, R.; Altamirano, M.; Batdorj, S.; Brooks, M.; Brun, P.; Del Angel, A.; de la Rosa, A.; Brewer, C.; Deible, M. System for corrosion inspection and monitoring. Ind. Syst. Eng. Rev. 2016, 4, 82–87. [Google Scholar] [CrossRef]
- Coleman, G.A. Self excited eddy currents for the detection of SCC. In Proceedings of the International Pipeline Conference, Atlanta, Georgia, 22–27 July 2008; pp. 463–469. [Google Scholar]
- Butusova, Y.N.; Mishakin, V.; Kachanov, M. On monitoring the incubation stage of stress corrosion cracking in steel by the eddy current method. Int. J. Eng. Sci. 2020, 148, 103212. [Google Scholar] [CrossRef]
- Abubakar, S.A.; Mori, S.; Sumner, J. A review of factors affecting SCC initiation and propagation in pipeline carbon steels. Metals 2022, 12, 1397. [Google Scholar] [CrossRef]
- Heselmans, J.; Hladky, K.; Holdefer, M.; Wessels, R. New corrosion monitoring probe combines ER, LPR, HDA, floating B-constant, electrochemical noise and conductivity measurements. In Proceedings of the NACE CORROSION, Orlando, FL, USA, 17–21 March 2013. [Google Scholar]
- ElBatanouny, M.K.; Mangual, J.; Ziehl, P.H.; Matta, F. Early corrosion detection in prestressed concrete girders using acoustic emission. J. Mater. Civ. Eng. 2014, 26, 504–511. [Google Scholar] [CrossRef]
- Parlak, B.O.; Yavasoglu, H.A. A comprehensive analysis of in-line inspection tools and technologies for steel oil and gas pipelines. Sustainability 2023, 15, 2783. [Google Scholar] [CrossRef]
- Culbertson, D.L. Use of intelligent pigs to detect stress corrosion cracking in gas pipelines. In Proceedings of the NACE CORROSION, Denver, CO, USA, 24–29 March 1996. [Google Scholar]
- Lowe, A.; Eren, H.; Tan, Y.-J.; Kinsella, B.; Bailey, S. Continuous corrosion rate measurement by noise resistance calculation. IEEE Trans. Instrum. Meas. 2001, 50, 1059–1065. [Google Scholar] [CrossRef]
- Calabrese, L.; Proverbio, E. A review on the applications of acoustic emission technique in the study of stress corrosion cracking. Corros. Mater. Degrad. 2020, 2, 1–30. [Google Scholar] [CrossRef]
- Yang, H. Improvement of Acoustic Emission Technology for Stress Corrosion Cracking; Brunel University London: London, UK, 2023. [Google Scholar]
- Zhang, Y. Electric and Magnetic Contributions and Defect Interactions in Remote Field Eddy Current Techniques; Queen’s University at Kingston: Kingston, ON, Canada, 1997. [Google Scholar]
- Farhangdoust, S.; Mehrabi, A. Health monitoring of closure joints in accelerated bridge construction: A review of non-destructive testing application. J. Adv. Concr. Technol. 2019, 17, 381–404. [Google Scholar] [CrossRef]
- Groysman, A. Nondestructive Testing and Corrosion Monitoring. In Non-Destructive Evaluation of Corrosion and Corrosion-Assisted Cracking; Wiley: Hoboken, NJ, USA, 2019; pp. 261–409. [Google Scholar]
- Dwivedi, S.K.; Vishwakarma, M.; Soni, A. Advances and researches on non destructive testing: A review. Mater. Today Proc. 2018, 5, 3690–3698. [Google Scholar] [CrossRef]
- Beuker, T.; Alers, R.; Brown, B.; Alers, G. SCC detection and coating disbondment detection improvements using the high resolution EMAT ILI-technology. In Proceedings of the International Pipeline Conference, San Diego, CA, USA, 1–4 August 2004. [Google Scholar]
- Aanes, M.; Haas, M.; Andersen, K.K.; Talberg, A.S. Inline-inspection crack detection for gas pipelines using a novel technology. In Proceedings of the International Pipeline Conference, Alberta, CA, USA, 26–30 September 2022; American Society of Mechanical Engineers: New York, NY, USA, 2022. [Google Scholar]
- Yang, Z.; Kan, B.; Li, J.; Su, Y.; Qiao, L. Hydrostatic pressure effects on stress corrosion cracking of X70 pipeline steel in a simulated deep-sea environment. Int. J. Hydrogen Energy 2017, 42, 27446–27457. [Google Scholar] [CrossRef]
- Beavers, J.A.; Jaske, C.E. Near-neutral pH SCC of pipelines: Effects of pressure fluctuations on crack propagation. In Proceedings of the NACE CORROSION, San Diego, CA, USA, 22–27 March 1998. [Google Scholar]
- Niaz, U.; Hussain, M. The threat to pipeline integrity from soil corrosion. Corros. Manag. 2021, 25–27. [Google Scholar] [CrossRef]
- Dral, P.O.; von Lilienfeld, O.A.; Thiel, W. Machine learning of parameters for accurate semiempirical quantum chemical calculations. J. Chem. Theory Comput. 2015, 11, 2120–2125. [Google Scholar] [CrossRef]
- Ser, C.T.; Žuvela, P.; Wong, M.W. Prediction of corrosion inhibition efficiency of pyridines and quinolines on an iron surface using machine learning-powered quantitative structure-property relationships. Appl. Surf. Sci. 2020, 512, 145612. [Google Scholar] [CrossRef]
- Hussain, M.; Zhang, T.; Naseer, M.S.; Hussain, I. Impact of COVID-19 and needs of digital transformation to protect assets from corrosion. Corros. Manag. 2022, 2022, 31–33. [Google Scholar] [CrossRef]
- Michie, D.; Spiegelhalter, D.J.; Taylor, C.C.; Campbell, J. Machine Learning, Neural and Statistical Classification; Ellis Horwood: Los Angeles, CA, USA, 1995. [Google Scholar]
- Ayodele, T.O. Machine learning overview. New Adv. Mach. Learn. 2010, 2, 9–18. [Google Scholar]
- Chen, A.; Zhang, X.; Zhou, Z. Machine learning: Accelerating materials development for energy storage and conversion. InfoMat 2020, 2, 553–576. [Google Scholar] [CrossRef]
- Liu, Y.; Guo, B.; Zou, X.; Li, Y.; Shi, S. Machine learning assisted materials design and discovery for rechargeable batteries. Energy Storage Mater. 2020, 31, 434–450. [Google Scholar] [CrossRef]
- Luo, Z.; Yang, X.; Wang, Y.; Liu, W.; Liu, S.; Zhu, Y.; Huang, Z.; Zhang, H.; Dou, S.; Xu, J. A survey of artificial intelligence techniques applied in energy storage materials R&D. Front. Energy Res. 2020, 8, 116. [Google Scholar]
- Gao, T.; Lu, W. Machine learning toward advanced energy storage devices and systems. Iscience 2021, 24, 101936. [Google Scholar] [CrossRef]
- Salian, I. Supervize Me: What’s the Difference between Supervised, Unsupervised, Semi-Supervised and Reinforcement Learning? Nvidia. 2 August 2018. Available online: https://blogs.nvidia.com/blog/supervised-unsupervised-learning/ (accessed on 2 August 2023).
- Soomro, A.A.; Mokhtar, A.A.; Kurnia, J.C.; Lu, H. Deep learning-based reliability model for oil and gas pipeline subjected to stress corrosion cracking: A review and concept. J. Hunan Univ. Nat. Sci. 2021, 48, 189–198. [Google Scholar]
- Li, R.; Verhagen, W.J.; Curran, R. A comparative study of data-driven prognostic approaches: Stochastic and statistical models. In Proceedings of the 2018 IEEE International Conference on Prognostics and Health Management (ICPHM), Seattle, WA, USA, 11–13 June 2018. [Google Scholar]
- Zhang, Y.; Xiong, R.; He, H.; Liu, Z. A LSTM-RNN method for the lithuim-ion battery remaining useful life prediction. In Proceedings of the 2017 Prognostics and System Health Management Conference (PHM-Harbin), Harbin, China, 9–12 July 2017. [Google Scholar]
- Li, X.; Zhang, W.; Ding, Q. Deep learning-based remaining useful life estimation of bearings using multi-scale feature extraction. Reliab. Eng. Syst. Saf. 2019, 182, 208–218. [Google Scholar] [CrossRef]
- Fentaye, A.D.; Ul-Haq Gilani, S.I.; Baheta, A.T.; Li, Y.-G. Performance-based fault diagnosis of a gas turbine engine using an integrated support vector machine and artificial neural network method. Proc. Inst. Mech. Eng. Part A J. Power Energy 2019, 233, 786–802. [Google Scholar] [CrossRef]
- Chang, H.-H.; Liu, L.; Yi, Y. Deep echo state Q-network (DEQN) and its application in dynamic spectrum sharing for 5G and beyond. IEEE Trans. Neural Netw. Learn. Syst. 2020, 33, 929–939. [Google Scholar] [CrossRef]
- School of Information, University of California, Berkeley. What Is Machine Learning (ML)? 26 June 2020. Available online: https://ischoolonline.berkeley.edu/blog/what-is-machine-learning/ (accessed on 2 August 2023).
- Cai, J.; Cottis, R.; Lyon, S. Phenomenological modelling of atmospheric corrosion using an artificial neural network. Corros. Sci. 1999, 41, 2001–2030. [Google Scholar] [CrossRef]
- Cheng, Y.; Huang, W.; Zhou, C. Artificial neural network technology for the data processing of on-line corrosion fatigue crack growth monitoring. Int. J. Press. Vessel. Pip. 1999, 76, 113–116. [Google Scholar] [CrossRef]
- Abbas, M.H.; Norman, R.; Charles, A. Neural network modelling of high pressure CO2 corrosion in pipeline steels. Process Saf. Environ. Prot. 2018, 119, 36–45. [Google Scholar] [CrossRef]
- Arzaghi, E.; Abbassi, R.; Garaniya, V.; Binns, J.; Chin, C.; Khakzad, N.; Reniers, G. Developing a dynamic model for pitting and corrosion-fatigue damage of subsea pipelines. Ocean. Eng. 2018, 150, 391–396. [Google Scholar] [CrossRef]
- De Masi, G.; Vichi, R.; Gentile, M.; Bruschi, R.; Gabetta, G. A neural network predictive model of pipeline internal corrosion profile. In Proceedings of the 1st International Conference on Systems Informatics, Modeling and Simulation, Cambridge, UK, 26–28 March 2014. [Google Scholar]
- Askari, M.; Aliofkhazraei, M.; Ghaffari, S.; Hajizadeh, A. Film former corrosion inhibitors for oil and gas pipelines—A technical review. J. Nat. Gas Sci. Eng. 2018, 58, 92–114. [Google Scholar] [CrossRef]
- Cheng, A.; Chen, N.-Z. Corrosion fatigue crack growth modelling for subsea pipeline steels. Ocean. Eng. 2017, 142, 10–19. [Google Scholar] [CrossRef]
- Dann, M.R.; Maes, M.A. Stochastic corrosion growth modeling for pipelines using mass inspection data. Reliab. Eng. Syst. Saf. 2018, 180, 245–254. [Google Scholar] [CrossRef]
- Velázquez, J.; Cruz-Ramirez, J.; Valor, A.; Venegas, V.; Caleyo, F.; Hallen, J. Modeling localized corrosion of pipeline steels in oilfield produced water environments. Eng. Fail. Anal. 2017, 79, 216–231. [Google Scholar] [CrossRef]
- Jančíková, Z.; Zimný, O.; Koštial, P. Prediction of metal corrosion by neural networks. Metalurgija 2013, 52, 379–381. [Google Scholar]
- Kenny, E.D.; Paredes, R.S.; de Lacerda, L.A.; Sica, Y.C.; de Souza, G.P.; Lázaris, J. Artificial neural network corrosion modeling for metals in an equatorial climate. Corros. Sci. 2009, 51, 2266–2278. [Google Scholar] [CrossRef]
- Ossai, C.I. A data-driven machine learning approach for corrosion risk assessment—A comparative study. Big Data Cogn. Comput. 2019, 3, 28. [Google Scholar] [CrossRef]
- Bhandari, J.; Khan, F.; Abbassi, R.; Garaniya, V.; Ojeda, R. Modelling of pitting corrosion in marine and offshore steel structures–A technical review. J. Loss Prev. Process Ind. 2015, 37, 39–62. [Google Scholar] [CrossRef]
- Wu, K.-Y.; Mosleh, A. Effect of temporal variability of operating parameters in corrosion modelling for natural gas pipelines subject to uniform corrosion. J. Nat. Gas Sci. Eng. 2019, 69, 102930. [Google Scholar] [CrossRef]
- Keshtegar, B.; Seghier, M.E.A.B.; Zhu, S.-P.; Abbassi, R.; Trung, N.-T. Reliability analysis of corroded pipelines: Novel adaptive conjugate first order reliability method. J. Loss Prev. Process Ind. 2019, 62, 103986. [Google Scholar] [CrossRef]
- Liu, X.; Zheng, J.; Fu, J.; Ji, J.; Chen, G. Multi-level optimization of maintenance plan for natural gas pipeline systems subject to external corrosion. J. Nat. Gas Sci. Eng. 2018, 50, 64–73. [Google Scholar] [CrossRef]
- Zelmati, D.; Bouledroua, O.; Hafsi, Z.; Djukic, M.B. Probabilistic analysis of corroded pipeline under localized corrosion defects based on the intelligent inspection tool. Eng. Fail. Anal. 2020, 115, 104683. [Google Scholar] [CrossRef]
- Muthanna, B.G.N.; Bouledroua, O.; Meriem-Benziane, M.; Setvati, M.R.; Djukic, M.B. Assessment of corroded API 5L X52 pipe elbow using a modified failure assessment diagram. Int. J. Press. Vessel. Pip. 2021, 190, 104291. [Google Scholar] [CrossRef]
- Ben Seghier, M.e.A.; Bettayeb, M.; Correia, J.; De Jesus, A.; Calçada, R. Structural reliability of corroded pipeline using the so-called Separable Monte Carlo method. J. Strain Anal. Eng. Des. 2018, 53, 730–737. [Google Scholar] [CrossRef]
- Qin, G.; Cheng, Y.F. Failure pressure prediction by defect assessment and finite element modelling on natural gas pipelines under cyclic loading. J. Nat. Gas Sci. Eng. 2020, 81, 103445. [Google Scholar] [CrossRef]
- Seghier, M.E.A.B.; Höche, D.; Zheludkevich, M. Prediction of the internal corrosion rate for oil and gas pipeline: Implementation of ensemble learning techniques. J. Nat. Gas Sci. Eng. 2022, 99, 104425. [Google Scholar] [CrossRef]
- Reddy, M.S.B.; Ponnamma, D.; Sadasivuni, K.K.; Aich, S.; Kailasa, S.; Parangusan, H.; Ibrahim, M.; Eldeib, S.; Shehata, O.; Ismail, M. Sensors in advancing the capabilities of corrosion detection: A review. Sens. Actuators A Phys. 2021, 332, 113086. [Google Scholar] [CrossRef]
- Wang, F.; Wang, F.; He, H. Parametric electrochemical deposition of controllable morphology of copper micro-columns. J. Electrochem. Soc. 2016, 163, E322. [Google Scholar] [CrossRef]
- Muhlbauer, W.K. Pipeline Risk Management Manual: Ideas, Techniques, and Resources; Elsevier: Amsterdam, The Netherlands, 2004. [Google Scholar]
- Cai, J.; Jiang, X.; Lodewijks, G.; Pei, Z.; Wu, W. Residual ultimate strength of damaged seamless metallic pipelines with combined dent and metal loss. Mar. Struct. 2018, 61, 188–201. [Google Scholar] [CrossRef]
- Arumugam, T.; Karuppanan, S.; Ovinis, M. Residual strength analysis of pipeline with circumferential groove corrosion subjected to internal pressure. Mater. Today Proc. 2020, 29, 88–93. [Google Scholar] [CrossRef]
- Guo, Y.; Meng, X.; Wang, D.; Meng, T.; Liu, S.; He, R. Comprehensive risk evaluation of long-distance oil and gas transportation pipelines using a fuzzy Petri net model. J. Nat. Gas Sci. Eng. 2016, 33, 18–29. [Google Scholar] [CrossRef]
- Mai, W.; Soghrati, S. A phase field model for simulating the stress corrosion cracking initiated from pits. Corros. Sci. 2017, 125, 87–98. [Google Scholar] [CrossRef]
- Taylor, C.D.; Tossey, B.M. High temperature oxidation of corrosion resistant alloys from machine learning. Npj Mater. Degrad. 2021, 5, 38. [Google Scholar] [CrossRef]
- Kong, L.-W.; Fan, H.-W.; Grebogi, C.; Lai, Y.-C. Machine learning prediction of critical transition and system collapse. Phys. Rev. Res. 2021, 3, 013090. [Google Scholar] [CrossRef]
- Cha, Y.J.; Choi, W.; Suh, G.; Mahmoudkhani, S.; Büyüköztürk, O. Autonomous structural visual inspection using region-based deep learning for detecting multiple damage types. Comput.-Aided Civ. Infrastruct. Eng. 2018, 33, 731–747. [Google Scholar] [CrossRef]
- Gao, Y.; Mosalam, K.M. Deep transfer learning for image-based structural damage recognition. Comput.-Aided Civ. Infrastruct. Eng. 2018, 33, 748–768. [Google Scholar] [CrossRef]
- Chatterjee, S.; Sarkar, S.; Hore, S.; Dey, N.; Ashour, A.S.; Balas, V.E. Particle swarm optimization trained neural network for structural failure prediction of multistoried RC buildings. Neural Comput. Appl. 2017, 28, 2005–2016. [Google Scholar] [CrossRef]
- Lu, Q.; Parlikad, A.K.; Woodall, P.; Don Ranasinghe, G.; Xie, X.; Liang, Z.; Konstantinou, E.; Heaton, J.; Schooling, J. Developing a digital twin at building and city levels: Case study of West Cambridge campus. J. Manag. Eng. 2020, 36, 05020004. [Google Scholar] [CrossRef]
- Liu, M.; Fang, S.; Dong, H.; Xu, C. Review of digital twin about concepts, technologies, and industrial applications. J. Manuf. Syst. 2021, 58, 346–361. [Google Scholar] [CrossRef]
- Aljaroudi, A.; Khan, F.; Akinturk, A.; Haddara, M.; Thodi, P. Risk-based assessment of offshore crude oil pipelines and condition-monitoring systems. J. Pipeline Eng. 2016, 15, 57. [Google Scholar]
- Hasan, A. Security of cross-country oil and gas pipelines: A risk-based model. J. Pipeline Syst. Eng. Pract. 2016, 7, 04016006. [Google Scholar] [CrossRef]
- Lu, L.; Liang, W.; Zhang, L.; Zhang, H.; Lu, Z.; Shan, J. A comprehensive risk evaluation method for natural gas pipelines by combining a risk matrix with a bow-tie model. J. Nat. Gas Sci. Eng. 2015, 25, 124–133. [Google Scholar] [CrossRef]
- Kabir, G.; Sadiq, R.; Tesfamariam, S. A fuzzy Bayesian belief network for safety assessment of oil and gas pipelines. Struct. Infrastruct. Eng. 2016, 12, 874–889. [Google Scholar] [CrossRef]
- Parvizsedghy, L.; Zayed, T. Consequence of failure: Neurofuzzy-based prediction model for gas pipelines. J. Perform. Constr. Facil. 2016, 30, 04015073. [Google Scholar] [CrossRef]
- Zhou, Q.; Wu, W.; Liu, D.; Li, K.; Qiao, Q. Estimation of corrosion failure likelihood of oil and gas pipeline based on fuzzy logic approach. Eng. Fail. Anal. 2016, 70, 48–55. [Google Scholar] [CrossRef]
- Dundulis, G.; Žutautaitė, I.; Janulionis, R.; Ušpuras, E.; Rimkevičius, S.; Eid, M. Integrated failure probability estimation based on structural integrity analysis and failure data: Natural gas pipeline case. Reliab. Eng. Syst. Saf. 2016, 156, 195–202. [Google Scholar] [CrossRef]
- Nessim, M.; Zhou, W.; Zhou, J.; Rothwell, B. Target reliability levels for design and assessment of onshore natural gas pipelines. J. Press. Vessel Technol. 2009, 131, 061701. [Google Scholar] [CrossRef]
- Zhou, W.G.; Liu, D.J.; Wang, H.; Pan, X.X. Remaining-life prediction and reliability assessment of buried gas pipelines under corrosion and alternating loads. J. Pipeline Syst. Eng. Pract. 2015, 6, 05014002. [Google Scholar]
- Khan, F.I.; Abbasi, S. Techniques and methodologies for risk analysis in chemical process industries. J. Loss Prev. Process Ind. 1998, 11, 261–277. [Google Scholar] [CrossRef]
- Khan, F.; Rathnayaka, S.; Ahmed, S. Methods and models in process safety and risk management: Past, present and future. Process Saf. Environ. Prot. 2015, 98, 116–147. [Google Scholar] [CrossRef]
- Li, X.; Zhang, L.; Khan, F.; Han, Z. A data-driven corrosion prediction model to support digitization of subsea operations. Process Saf. Environ. Prot. 2021, 153, 413–421. [Google Scholar] [CrossRef]
- Khan, F.I.; Abbasi, S. Risk analysis of a typical chemical industry using ORA procedure. J. Loss Prev. Process Ind. 2001, 14, 43–59. [Google Scholar] [CrossRef]
- Khan, F.I.; Haddara, M.M. Risk-based maintenance (RBM): A quantitative approach for maintenance/inspection scheduling and planning. J. Loss Prev. Process Ind. 2003, 16, 561–573. [Google Scholar] [CrossRef]
- Khan, F.; Yarveisy, R.; Abbassi, R. Risk-based pipeline integrity management: A road map for the resilient pipelines. J. Pipeline Sci. Eng. 2021, 1, 74–87. [Google Scholar] [CrossRef]
- Rachman, A.; Ratnayake, R.C. Machine learning approach for risk-based inspection screening assessment. Reliab. Eng. Syst. Saf. 2019, 185, 518–532. [Google Scholar] [CrossRef]
- Samarakoon, S.M.; Ratnayake, R.C. Strengthening, modification and repair techniques’ prioritization for structural integrity control of ageing offshore structures. Reliab. Eng. Syst. Saf. 2015, 135, 15–26. [Google Scholar] [CrossRef]
- Ratnayake, R.C.; Antosz, K. Development of a risk matrix and extending the risk-based maintenance analysis with fuzzy logic. Procedia Eng. 2017, 182, 602–610. [Google Scholar] [CrossRef]
- Askari, M.; Aliofkhazraei, M.; Afroukhteh, S. A comprehensive review on internal corrosion and cracking of oil and gas pipelines. J. Nat. Gas Sci. Eng. 2019, 71, 102971. [Google Scholar] [CrossRef]
- Jamshidi, A.; Yazdani-Chamzini, A.; Yakhchali, S.H.; Khaleghi, S. Developing a new fuzzy inference system for pipeline risk assessment. J. Loss Prev. Process Ind. 2013, 26, 197–208. [Google Scholar] [CrossRef]
- Zhang, W.; Bao, Z.; Jiang, S.; He, J. An artificial neural network-based algorithm for evaluation of fatigue crack propagation considering nonlinear damage accumulation. Materials 2016, 9, 483. [Google Scholar] [CrossRef]
- Wasim, M.; Djukic, M.B. External corrosion of oil and gas pipelines: A review of failure mechanisms and predictive preventions. J. Nat. Gas Sci. Eng. 2022, 100, 104467. [Google Scholar] [CrossRef]
- El-Abbasy, M.S.; Senouci, A.; Zayed, T.; Mosleh, F. A condition assessment model for oil and gas pipelines using integrated simulation and analytic network process. Struct. Infrastruct. Eng. 2015, 11, 263–281. [Google Scholar] [CrossRef]
- Lahiri, S.; Ghanta, K. Development of an artificial neural network correlation for prediction of hold-up of slurry transport in pipelines. Chem. Eng. Sci. 2008, 63, 1497–1509. [Google Scholar] [CrossRef]
- Marhavilas, P.-K.; Koulouriotis, D.; Gemeni, V. Risk analysis and assessment methodologies in the work sites: On a review, classification and comparative study of the scientific literature of the period 2000–2009. J. Loss Prev. Process Ind. 2011, 24, 477–523. [Google Scholar] [CrossRef]
- Nataraj, S. Analytic hierarchy process as a decision-support system in the petroleum pipeline industry. Issues Inf. Syst. 2005, 6, 16–21. [Google Scholar]
- Shahriar, A.; Sadiq, R.; Tesfamariam, S. Risk analysis for oil & gas pipelines: A sustainability assessment approach using fuzzy based bow-tie analysis. J. Loss Prev. Process Ind. 2012, 25, 505–523. [Google Scholar]
- Sinha, S.K.; Pandey, M.D. Probabilistic neural network for reliability assessment of oil and gas pipelines. Comput.-Aided Civ. Infrastruct. Eng. 2002, 17, 320–329. [Google Scholar] [CrossRef]
- Han, Z.Y.; Weng, W.G. Comparison study on qualitative and quantitative risk assessment methods for urban natural gas pipeline network. J. Hazard. Mater. 2011, 189, 509–518. [Google Scholar] [CrossRef] [PubMed]
- Ismail, M.A.; Sadiq, R.; Soleymani, H.R.; Tesfamariam, S. Developing a road performance index using a Bayesian belief network model. J. Frankl. Inst. 2011, 348, 2539–2555. [Google Scholar] [CrossRef]
- Liu, G.; Ayello, F.; Vera, J.; Eckert, R.; Bhat, P. An exploration on the machine learning approaches to determine the erosion rates for liquid hydrocarbon transmission pipelines towards safer and cleaner transportations. J. Clean. Prod. 2021, 295, 126478. [Google Scholar] [CrossRef]
- Lu, H.; Peng, H.; Xu, Z.-D.; Qin, G.; Azimi, M.; Matthews, J.C.; Cao, L. Theory and machine learning modeling for burst pressure estimation of pipeline with multipoint corrosion. J. Pipeline Syst. Eng. Pract. 2023, 14, 04023022. [Google Scholar] [CrossRef]
- Sheikh, M.F.; Kamal, K.; Rafique, F.; Sabir, S.; Zaheer, H.; Khan, K. Corrosion detection and severity level prediction using acoustic emission and machine learning based approach. Ain Shams Eng. J. 2021, 12, 3891–3903. [Google Scholar] [CrossRef]
- De Masi, G.; Gentile, M.; Vichi, R.; Bruschi, R.; Gabetta, G. Machine learning approach to corrosion assessment in subsea pipelines. In Proceedings of the OCEANS 2015-Genova, Genova, Italy, 18–21 May 2015; pp. 1–6. [Google Scholar]
- Peng, X.; Anyaoha, U.; Liu, Z.; Tsukada, K. Analysis of magnetic-flux leakage (MFL) data for pipeline corrosion assessment. IEEE Trans. Magn. 2020, 56, 1–15. [Google Scholar] [CrossRef]
- Papamarkou, T.; Guy, H.; Kroencke, B.; Miller, J.; Robinette, P.; Schultz, D.; Hinkle, J.; Pullum, L.; Schuman, C.; Renshaw, J. Automated detection of pitting and stress corrosion cracks in used nuclear fuel dry storage canisters using residual neural networks. arXiv 2020, arXiv:2003.03241. [Google Scholar]
- Sturrock, C.; Bogaerts, W. Empirical learning investigations of the stress corrosion cracking of austenitic stainless steels in high-temperature aqueous environments. Corrosion 1997, 53, NACE-97040333. [Google Scholar] [CrossRef]
- Khakzad, S.; Yang, M.; Lohi, A.; Khakzad, N. Probabilistic failure assessment of oil pipelines due to internal corrosion. Process Saf. Prog. 2022, 41, 793–803. [Google Scholar] [CrossRef]
- Habib, K.; Fakhral-Deen, A. Risk assessment and evaluation of materials commonly used in desalination plants subjected to pollution impact of the oil spill and oil fires in marine environment. Desalination 2001, 139, 249–253. [Google Scholar] [CrossRef]
- Choi, B.-H.; Chudnovsky, A. Observation and modeling of stress corrosion cracking in high pressure gas pipe steel. Metall. Mater. Trans. A 2011, 42, 383–395. [Google Scholar] [CrossRef]
- Zukhrufany, S. The Utilization of Supervised Machine Learning in Predicting Corrosion to Support Preventing Pipelines Leakage in Oil and Gas Industry. Master’s Thesis, University of Stavanger, Stavanger, Norway, 2018. [Google Scholar]
- Tan, W.C.; Goh, P.C.; Chua, K.H.; Chen, I.-M. Learning with corrosion feature: For automated quantitative risk analysis of corrosion mechanism. In Proceedings of the 2018 IEEE 14th International Conference on Automation Science and Engineering (CASE), Munich, Germany, 20–24 August 2018; pp. 1290–1295. [Google Scholar]
- Qasim, A.; Khan, M.S.; Lal, B.; Shariff, A.M. A perspective on dual purpose gas hydrate and corrosion inhibitors for flow assurance. J. Pet. Sci. Eng. 2019, 183, 106418. [Google Scholar] [CrossRef]
- IBM. Design for AI−Machine Learning. 6 December 2022. Available online: https://www.ibm.com/design/ai/basics.ml (accessed on 21 August 2023).
- Al-Sabaeei, A.M.; Alhussian, H.; Abdulkadir, S.J.; Jagadeesh, A. Prediction of oil and gas pipeline failures through machine learning approaches: A systematic review. Energy Rep. 2023, 10, 1313–1338. [Google Scholar] [CrossRef]
- Ma, H.; Wang, H.; Geng, M.; Ai, Y.; Zhang, W.; Zheng, W. A new hybrid approach model for predicting burst pressure of corroded pipelines of gas and oil. Eng. Fail. Anal. 2023, 149, 107248. [Google Scholar] [CrossRef]
- Liu, Y.; Bao, Y. Review on automated condition assessment of pipelines with machine learning. Adv. Eng. Inform. 2022, 53, 101687. [Google Scholar] [CrossRef]
- Soomro, A.A.; Mokhtar, A.A.; Kurnia, J.C.; Lashari, N.; Sarwar, U.; Jameel, S.M.; Inayat, M.; Oladosu, T.L. A review on Bayesian modeling approach to quantify failure risk assessment of oil and gas pipelines due to corrosion. Int. J. Press. Vessel. Pip. 2022, 200, 104841. [Google Scholar] [CrossRef]
- Ossai, C.I. Corrosion defect modelling of aged pipelines with a feed-forward multi-layer neural network for leak and burst failure estimation. Eng. Fail. Anal. 2020, 110, 104397. [Google Scholar] [CrossRef]









| Searching Index | Specific Content |
|---|---|
| Article Type | Publications in books, journals, and conferences |
| Database | Web of Science, IEEE Xplore, Elsevier, Springer |
| Classification | By the type of publication (i.e., concept, case study, and review), nationalities, application segments, enabling technologies, and affiliations (i.e., universities and industries) |
| Focus | Determine opportunities and challenges related to SCC detection and prediction in the context of oil and gas |
| Types of Learning | Data | Goal |
|---|---|---|
| Supervised | Labeled | Learn a mapping function |
| Unsupervised | Unlabeled | Find patterns |
| Semi-supervised | Labeled and unlabeled | Define a mapping function |
| Reinforcement | Trial and error | Maximize rewards |
| Corrosion Sensor Detection Technique | Type of Corrosion | Corrosion Phenomena/Parameter Assessed | Sensitivity | Field Monitoring Use |
|---|---|---|---|---|
| Acoustic emission (AE) | Stress corrosion cracks, pitting corrosion | Acoustic energy (impingement, leaks, and cracks) | Medium | Yes |
| Image processing techniques (IPT) | General, localized corrosion, SCC, erosion–corrosion | Morphology of the corroded surface (image color, texture, and shape characteristics) | High | Yes |
| Electrochemical noise (EN) | Uniform corrosion, localized corrosion (pitting, crevice), SCC | Electrical noise on the corrosion potential or current | High | Yes |
| Hydrogen monitoring (HM) | Erosion–corrosion, stress corrosion cracking | Hydrogen diffusion through metal | High | Yes |
Disclaimer/Publisher’s Note: The statements, opinions and data contained in all publications are solely those of the individual author(s) and contributor(s) and not of MDPI and/or the editor(s). MDPI and/or the editor(s) disclaim responsibility for any injury to people or property resulting from any ideas, methods, instructions or products referred to in the content. |
© 2024 by the authors. Licensee MDPI, Basel, Switzerland. This article is an open access article distributed under the terms and conditions of the Creative Commons Attribution (CC BY) license (https://creativecommons.org/licenses/by/4.0/).
Share and Cite
Hussain, M.; Zhang, T.; Chaudhry, M.; Jamil, I.; Kausar, S.; Hussain, I. Review of Prediction of Stress Corrosion Cracking in Gas Pipelines Using Machine Learning. Machines 2024, 12, 42. https://doi.org/10.3390/machines12010042
Hussain M, Zhang T, Chaudhry M, Jamil I, Kausar S, Hussain I. Review of Prediction of Stress Corrosion Cracking in Gas Pipelines Using Machine Learning. Machines. 2024; 12(1):42. https://doi.org/10.3390/machines12010042
Chicago/Turabian StyleHussain, Muhammad, Tieling Zhang, Muzaffar Chaudhry, Ishrat Jamil, Shazia Kausar, and Intizar Hussain. 2024. "Review of Prediction of Stress Corrosion Cracking in Gas Pipelines Using Machine Learning" Machines 12, no. 1: 42. https://doi.org/10.3390/machines12010042
APA StyleHussain, M., Zhang, T., Chaudhry, M., Jamil, I., Kausar, S., & Hussain, I. (2024). Review of Prediction of Stress Corrosion Cracking in Gas Pipelines Using Machine Learning. Machines, 12(1), 42. https://doi.org/10.3390/machines12010042

