Automated Configuration of Gripper Fingers from a Construction Kit for Robotic Applications
Abstract
1. Introduction
1.1. Gripper Finger Types
1.2. Automated Gripper Finger Design Process
1.3. Paper Contribution
1.4. Paper Organization
2. Initial Situation
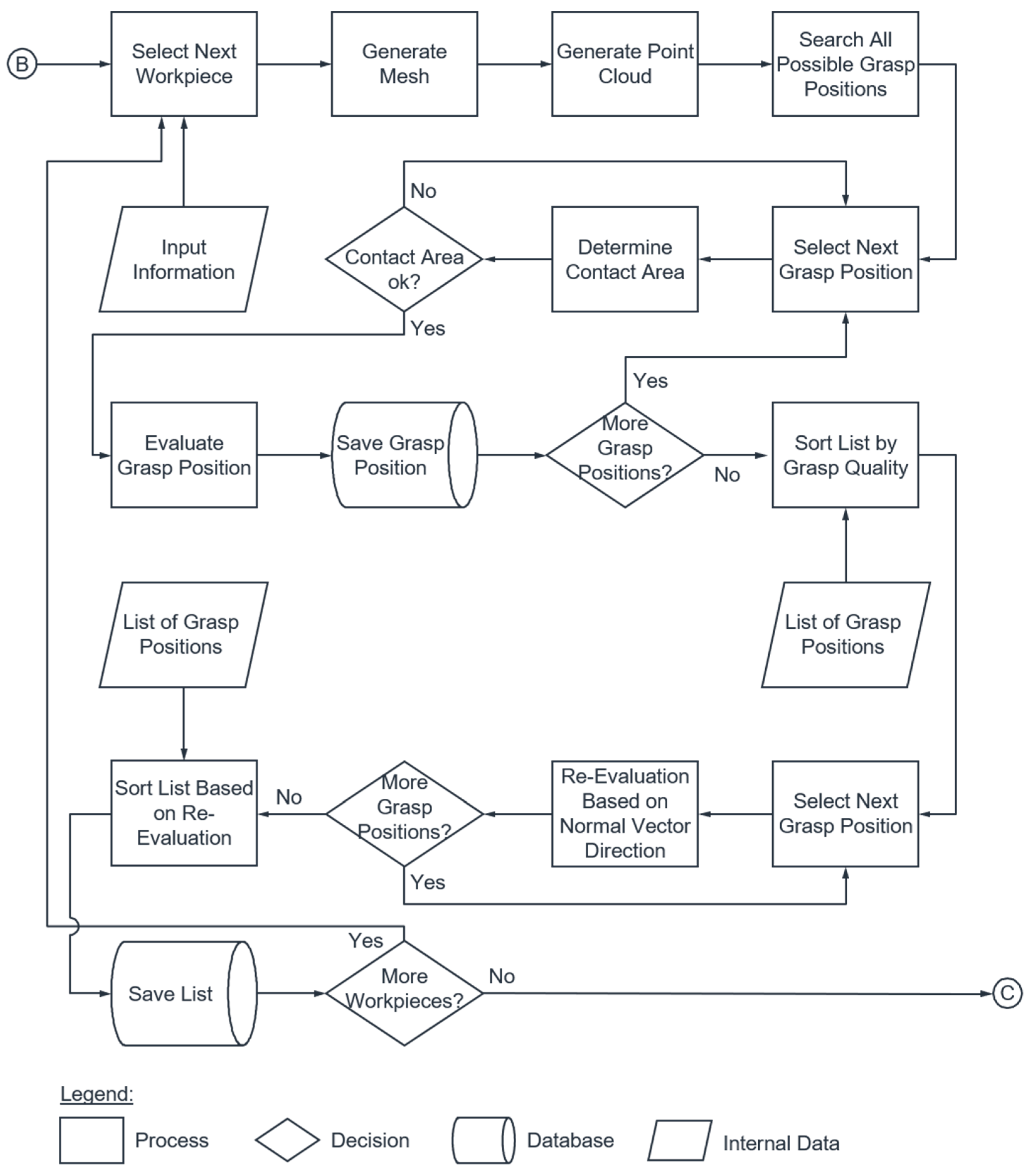
3. Grasp Synthesis and Analysis
- The contact points must be opposite each other (normal vectors directed in opposite directions);
- The surfaces on which the contact points lie must be as parallel as possible;
- The surfaces on which the contact points lie must be as flat as possible.
4. Gripper Finger Configuration
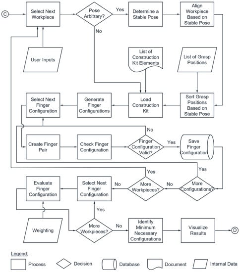
4.1. Procedure of the Gripper Finger Configuration
4.2. Stable Workpiece Pose
4.3. Generate Finger Configurations
4.3.1. Combinatorial Diversity
4.3.2. Kinematic Description
- The origin is at the center of the module cross-section of the input interface.
- The x-axis points from the electronics connector to the mounting studs.
- The z-axis points in the direction of the mounting hole.
- The y-axis results from the orthonormal base system.
- The position of the output interface is described by the position vector . The orientation corresponds to the rotation matrix . This results in the coordinate system , which restricts the three translational degrees of freedom , , and the three rotational degrees of freedom , , of the module bodies during assembly. The position of the modules relative to each other is thus unambiguously defined. The introduction of this kinematic module description is illustrated in Figure 12. For straight modules, the orientation of the input coordinate system corresponds to that of the output coordinate system . However, for the angled modules and the fingertip, the orientation of the interface changes. In this case, the rotation matrix is obtained by a sequence of elementary rotations about the spatial axes , , . The elementary rotations are introduced as follows:
4.3.3. Formulation of the Kinematic Chain
- translation of the input interface of the kth module in the gripper coordinate system
- translation of the input interface of the previous module in the gripper coordinate system
- position of the output interface of the previous module in the module coordinate system
4.3.4. Creating Finger Configurations
4.4. Validation of the Configurations
4.4.1. Object-Independent Validity Check Criteria
4.4.2. Object-Dependent Validity Check Criteria
- The normal vectors of the gripping surfaces must point in the direction of the gripping axis to produce a valid grip.
- The gripping points must touch the fingertip at their center to ensure maximum gripping reliability.
4.5. Evaluation of the Gripper Finger Configurations
Criteria for Evaluating a Finger Configuration
- Finger length
- Number of modules
- Projection
- Cycle time
- Flexibility
5. Conclusions and Future Work
- Regarding the finger quality, the evaluation of the fingers is described above and can be used for comparability in other approaches. Except for the number of modules, the criteria can also be used for other types of gripper fingers.
- The times required to determine the configurations shown in Figure 19 can be taken from Table 2. In addition, there is the assembly effort required to assemble the fingers. The lead time for gripper fingers that are designed manually, according to the Generic Automated Finger Design [21], or with eGrip [3] is at least 16 min for a bottle cap [30]. The time required for printing the fingers is unknown. This results in significant time saving for the automated design of manual gripper fingers.
- The mechanical properties are considered in the conception of the modular system as well as in the design of the modules. Due to the interfaces between modules, this results in a larger bending up during grasping than in monolithic fingers. However, the fingers used in [5] or in [21] are made of plastic. Therefore, comparatively good mechanical properties can be assumed for modular gripper fingers.
- With regard to cost, an assessment becomes difficult because sensor integration is provided in the modular gripper fingers, which increases the cost of the fingers, is not provided in other approaches, and their benefit assessment is subjective.
Author Contributions
Funding
Data Availability Statement
Conflicts of Interest
References
- Causey, G.C.; Quinn, R.D. Gripper design guidelines for modular manufacturing. In Proceedings of the 1998 IEEE International Conference on Robotics and Automation, Leuven, Belgium, 16–20 May 1998; Cat. No.98CH36146. pp. 1453–1458, ISBN 0-7803-4300-X. [Google Scholar]
- Honarpardaz, M.; Meier, M.; Haschke, R. Fast grasp tool design: From force to form closure. In Proceedings of the 2017 13th IEEE Conference on Automation Science and Engineering (CASE), Xi’an, China, 20–23 August 2017; pp. 782–788, ISBN 978-1-5090-6781-7. [Google Scholar]
- Nagel, M.; Giese, F.; Becker, R. Flexible Gripper Design through Additive Manufacturing. In Robotic Fabrication in Architecture, Art and Design 2016; Reinhardt, D., Saunders, R., Burry, J., Eds.; Springer International Publishing: Cham, Switzerland, 2016; pp. 455–459. ISBN 978-3-319-26376-2. [Google Scholar]
- Birglen, L.; Schlicht, T. A statistical review of industrial robotic grippers. Robot. Comput. Manuf. 2018, 49, 88–97. [Google Scholar] [CrossRef]
- Schmalz, J. Rechnergestützte Auslegung und Auswahl von Greifersystemen. Ph.D. Thesis, Technische Universität München, München, Switzerland, 2018. [Google Scholar]
- Pott, A.; Dietz, T. Industrielle Robotersysteme: Entscheiderwissen für die Planung und Umsetzung wirtschaftlicher Roboterlösungen; Springer Vieweg: Wiesbaden, Germany, 2019; ISBN 978-3-658-25345-5. [Google Scholar]
- Velasco, V. A Methodology for Computer-Assisted Gripper Customization Using Rapid Prototyping Technology. Ph.D. Thesis, Case Western Reserve University, Cleveland, OH, USA, 1997. [Google Scholar]
- Brown, R.; Brost, R. A 3-D modular gripper design tool. IEEE Trans. Robot. Autom. 1999, 15, 174–186. [Google Scholar] [CrossRef]
- Wallack, A.S.; Canny, J.F. Planning for Modular and Hybrid Fixtures. Algorithmica 1997, 19, 40–60. [Google Scholar] [CrossRef]
- PHD Inc. Modular Gripper Jaw Tooling: CLICK & GRIP. Available online: https://www.phdinc.com/pdf/CLICK-GRIP.pdf (accessed on 9 August 2021).
- Li, C.; Gu, X.; Ren, H. A Cable-Driven Flexible Robotic Grasper with Lego-Like Modular and Reconfigurable Joints. IEEE/ASME Trans. Mechatron. 2017, 22, 2757–2767. [Google Scholar] [CrossRef]
- Wolniakowski, A.; Miatliuk, K.; Krüger, N.; Rytz, J.A. Automatic Evaluation of Task-Focused Parallel Jaw Gripper Design. In Proceedings of the Simulation, Modeling, and Programming for Autonomous Robots: 4th International Conference, SIMPAR 2014, Bergamo, Italy, 20–23 October 2014. [Google Scholar] [CrossRef]
- Brandenburg, A.; Smolka, G.; Dilthey, U. Assembly of hybrid micro-systems? The SFB 440. Microsyst. Technol. 2004, 10, 247–251. [Google Scholar] [CrossRef]
- Pham, D.T.; Gourashi, N.S.; Eldukhri, E. Automated configuration of gripper systems for assembly tasks. Proc. Inst. Mech. Eng. Part B J. Eng. Manuf. 2007, 221, 1643–1649. [Google Scholar] [CrossRef]
- Tzafestas, S. Integrated sensor-based intelligent robot system. IEEE Control Syst. Mag. 1988, 8, 61–72. [Google Scholar] [CrossRef]
- Kakogawa, A.; Nishimura, H.; Ma, S. Underactuated modular finger with pull-in mechanism for a robotic gripper. In Proceedings of the 2016 IEEE International Conference on Robotics and Biomimetics (ROBIO), Qingdao, China, 3–7 December 2016; pp. 556–561. [Google Scholar] [CrossRef]
- Salisbury, C.M.; Quigley, M. Robotic Hand with Modular Extensions. U.S. Patent US13951347, 25 July 2013. [Google Scholar]
- Weiss, K.; Woern, H. Development of a modular anthropomorphic robot hand using servohydraulic actuators. In Proceedings of the 2004 4th IEEE/RAS International Conference on Humanoid Robots, Santa Monica, CA, USA, 10–12 November 2004; pp. 64–76, ISBN 0-7803-8863-1. [Google Scholar]
- Weiss Robotics GmbH & Co. KG. GRiPKIT by Weiss Robotics: Smarte Greiflösungen für Cobots. Available online: https://www.google.com/url?sa=t&rct=j&q=&esrc=s&source=web&cd=&cad=rja&uact=8&ved=2ahUKEwjDl9C0ndn1AhXL2KQKHf1pBnkQFnoECAQQAQ&url=https%3A%2F%2Fweiss-robotics.com%2Fproducts%2Fsystem-solutions%2Fgripkit%2Fgrip-kit-cr%2Fgripkit-cr-plus%2Fproduct%2Fgripkit-cr-plus%2F%3Ffile%3Dfiles%2Fmerconisfiles%2Fthemes%2Ftheme8%2Fdownloads%2Fgripkit%2FQ3-2019_GRIPKIT_de_en.pdf%26cid%3D9995&usg=AOvVaw3is5hiNIjVgtUGQK6q2Wrf (accessed on 30 January 2022).
- Weiss Robotics GmbH & Co. KG. FiNGERKIT by Weiss Robotics. Available online: https://weiss-robotics.com/fingerkit/ (accessed on 5 August 2021).
- Honarpardaz, M. Finger Design Automation for Industrial Robots: A Generic and Agile Approach; Linköping University Electronic Press: Linköping, Sweden, 2018; ISBN 9789176853436. [Google Scholar]
- Whitesides, G.M. Soft-Robotik. Angew. Chem. 2018, 130, 4336–4353. [Google Scholar] [CrossRef]
- Shintake, J.; Cacucciolo, V.; Floreano, D.; Shea, H. Soft Robotic Grippers. Adv. Mater. 2018, 30, 1707035. [Google Scholar] [CrossRef] [PubMed]
- Wolniakowski, A.; Lindvig, A.; Iversen, N.; Krüger, N.; Kramberger, A. Robotic Finger Design Workflow for Adaptable Industrial Assembly Tasks. In Proceedings of the International Conference on Robotics, Computer Vision and Intelligent Systems, Budapest, Hungary, 4–6 November 2020. [Google Scholar] [CrossRef]
- Morales, A. From Robot to Human Grasping Simulation, 1st ed.; Springer International Publishing AG: Cham, Switzerland, 2014; ISBN 978-3-319-01833-1. [Google Scholar]
- Ferrari, C.; Canny, J. Planning optimal grasps. In Proceedings of the 1992 IEEE International Conference on Robotics and Automation, Nice, France, 12–14 May 1992; pp. 2290–2295, ISBN 0-8186-2720-4. [Google Scholar]
- Brost, R.C.; Peters, R.R. Automatic design of 3-d fixtures and assembly pallets. In Proceedings of the IEEE International Conference on Robotics and Automation, Minneapolis, MN, USA, 22–28 April 1996; pp. 495–502, ISBN 0-7803-2988-0. [Google Scholar]
- Pedrazzoli, P.; Rinaldi, R.; Bobertoer, C.R. A rule based approach to the gripper selection issue for the assembly process. In Proceedings of the 2001 IEEE International Symposium on Assembly and Task Planning (ISATP2001), Assembly and Disassembly in the Twenty-first Century, Fukuoka, Japan, 28–29 May 2001; Cat. No.01TH8560. pp. 202–207, ISBN 0-7803-7004-X. [Google Scholar]
- Sanfilippo, F.; Salvietti, G.; Zhang, H.Z.; Hildre, H.P.; Prattichizzo, D. Efficient modular grasping: An iterative approach. In Proceedings of the 2012 4th IEEE RAS & EMBS International Conference on Biomedical Robotics and Biomechatronics (BioRob), Rome, Italy, 24–27 June 2012; pp. 1281–1286, ISBN 978-1-4577-1200-5. [Google Scholar]
- Honarpardaz, M.; Tarkian, M.; Ölvander, J.; Feng, X. Experimental verification of design automation methods for robotic finger. Robot. Auton. Syst. 2017, 94, 89–101. [Google Scholar] [CrossRef]
- Ringwald, J.; Schneider, S.; Chen, L.; Knobbe, D.; Johannsmeier, L.; Swikir, A.; Haddadin, S. Towards Task-Specific Modular Gripper Fingers: Automatic Production of Fingertip Mechanics. IEEE Robot. Autom. Lett. 2023, 8, 1866–1873. [Google Scholar] [CrossRef]
- Friedmann, M.; Schabel, S.; Gerber, J.; Döhring, A.; Meschter, L.; Fleischer, J.; May, M. Greiferfinger für eine schnelle Rekonfiguration/Gripper fingers for fast reconfiguration—Modular construction kit for creating application-specific gripper fingers. wt Werkstattstech. Online 2022, 112, 629–634. [Google Scholar] [CrossRef]
- Wolf, A.; Schunk, H. Grippers in Motion; Hanser: Munich, Germany, 2018; ISBN 978-1-56990-714-6. [Google Scholar]
- DIN Deutsches Institut für Normung e.V. Normzahlen und Normzahlreihen: Hauptwerte Genauwerte Rundwerte; Beuth Verlag: Berlin, Germany, 1974; 17.020 (DIN 323 Blatt 1); Available online: https://www.beuth.de/de/norm/din-323-1/683378 (accessed on 3 June 2023).
- Hesse, S. Grundlagen der Handhabungstechnik; 5. Neu Bearbeitete Auflage; Hanser: München, Germany, 2020; ISBN 978-3-446-46359-2. [Google Scholar]
- Siciliano, B.; Khatib, O. Springer Handbook of Robotics, 2nd ed.; Springer: Berlin/Heidelberg, Germany, 2016; ISBN 978-3-319-32550-7. [Google Scholar]
- Pfeiffer, F.; Schindler, T. Einführung in die Dynamik; 3. Auflage; Springer Vieweg: Berlin/Heidelberg, Germany, 2014; ISBN 978-3-642-41046-8. [Google Scholar]
- Rill, G.; Schaeffer, T.; Borchsenius, F. Grundlagen und computergerechte Methodik der Mehrkörpersimulation: Vertieft in Matlab-Beispielen, Übungen und Anwendungen; 4. Auflage; Springer Vieweg: Wiesbaden/Heidelberg, Germany, 2020; ISBN 978-3-658-28912-6. [Google Scholar]
- Honarpardaz, M.; Ölvander, J.; Tarkian, M. Fast finger design automation for industrial robots. Robot. Auton. Syst. 2019, 113, 120–131. [Google Scholar] [CrossRef]
- Gottschalk, S.; Lin, M.C.; Manocha, D. OBBTree. In SIGGRAPH96: 23rd International Conference on Computer Graphics and Interactive Techniques; Fujii, J., Ed.; ACM: New York, NY, USA, 1996; pp. 171–180. ISBN 0897917464. [Google Scholar]
- Hesse, S. Greiftechnik: Effektoren für Roboter und Automaten; Carl Hanser Verlag: München, Germany, 2011; ISBN 978-3-446-42422-7. [Google Scholar]
- Monkman, G.J. Robot Grippers; Wiley-VCH: Weinheim, Germany, 2007; ISBN 978-3-527-40619-7. [Google Scholar]
- Ramasubramanian, A.K.; Connolly, M.; Mathew, R.; Papakostas, N. Automatic simulation-based design and validation of robotic gripper fingers. CIRP Ann. 2022, 71, 137–140. [Google Scholar] [CrossRef]



















| Configuration 1 | Configuration 2 | Configuration 3 | ||||||
|---|---|---|---|---|---|---|---|---|
| Weighting Factors | Evaluation | Partial Utility Value | Evaluation | Partial Utility Value | Evaluation | Partial Utility Value | ||
| Criteria | Finger length | 0.30 | 4 | 1.20 | 4 | 1.20 | 4 | 1.20 |
| Flexibility | 0.30 | 5 | 1.50 | 5 | 1.50 | 5 | 1.50 | |
| Number of Modules | 0.05 | 3 | 0.15 | 4 | 0.20 | 2 | 0.10 | |
| Cycle Time | 0.05 | 4 | 0.20 | 4 | 0.20 | 4 | 0.20 | |
| Projection | 0.30 | 4 | 1.20 | 5 | 1.50 | 3 | 0.90 | |
| Total Utility Value | 4.25 | 4.60 | 3.90 | |||||
| Ranking | 2 | 1 | 3 | |||||
| Workpiece | Flat Part 1 | Mushroom Part 5 | Flat Part 3 | Schmalz Part 2 | ||||
|---|---|---|---|---|---|---|---|---|
| Gripper | SCHUNK EGI 80 | SCHUNK EGL 90 | ||||||
| Grasp point determination time | 13.70 s | 23.44 s | 15.54 s | 18.45 s | ||||
| Total no. of configurations | 5.189 | 7.33 s | 5.189 | 15.74 s | 5.189 | 6.78 s | 5.189 | 6.81 s |
| Permitted no. of configurations | 62 | 0.17 s | 83 | 0.12 s | 4 | 0.08 s | 12 | 0.06 s |
| Total time | 21.20 s | 39.30 s | 22.40 s | 25.32 s | ||||
Disclaimer/Publisher’s Note: The statements, opinions and data contained in all publications are solely those of the individual author(s) and contributor(s) and not of MDPI and/or the editor(s). MDPI and/or the editor(s) disclaim responsibility for any injury to people or property resulting from any ideas, methods, instructions or products referred to in the content. |
© 2023 by the authors. Licensee MDPI, Basel, Switzerland. This article is an open access article distributed under the terms and conditions of the Creative Commons Attribution (CC BY) license (https://creativecommons.org/licenses/by/4.0/).
Share and Cite
Friedmann, M.; Klüpfel, D.; Frech, C.; Liu, M.; Hauf, J.; Li, G.; Friedrich, C.; Fleischer, J. Automated Configuration of Gripper Fingers from a Construction Kit for Robotic Applications. Machines 2023, 11, 804. https://doi.org/10.3390/machines11080804
Friedmann M, Klüpfel D, Frech C, Liu M, Hauf J, Li G, Friedrich C, Fleischer J. Automated Configuration of Gripper Fingers from a Construction Kit for Robotic Applications. Machines. 2023; 11(8):804. https://doi.org/10.3390/machines11080804
Chicago/Turabian StyleFriedmann, Marco, David Klüpfel, Christian Frech, Mijian Liu, Jan Hauf, Gaole Li, Christian Friedrich, and Jürgen Fleischer. 2023. "Automated Configuration of Gripper Fingers from a Construction Kit for Robotic Applications" Machines 11, no. 8: 804. https://doi.org/10.3390/machines11080804
APA StyleFriedmann, M., Klüpfel, D., Frech, C., Liu, M., Hauf, J., Li, G., Friedrich, C., & Fleischer, J. (2023). Automated Configuration of Gripper Fingers from a Construction Kit for Robotic Applications. Machines, 11(8), 804. https://doi.org/10.3390/machines11080804

