A 3D Reduced Common Mode Voltage PWM Algorithm for a Five-Phase Six-Leg Inverter
Abstract
1. Introduction
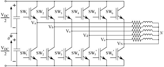
2. Five-Phase Six-Leg Vector Definition
3. CMV Definition and Figures of Merit
- ∈ [0, 1]—Peak-to-peak value of waveform, relative to .
- ∈ [0, ]—Height of largest CMV step, also relative to .
- —Number of different levels per .
- —Number of transitions (step shifts) per .
4. Reduced CMV Modulation Algorithm
4.1. Space Vector Selection
- Sector and hexahedron identification: Since the five independent variables are controllable, it is possible to generate the desired voltage vectors in both and spaces. First, the decagonal prism is divided into ten triangular prisms or sectors, which are the three-dimensional equivalent to traditional SV-PWM algorithm sectors. In turn, each of these prisms are subdivided into six hexahedrons according to phase-to-neutral voltage polarity. Therefore, can be at any given moment in any of the six hexahedrons shown in Figure 4. Further information on the above phase-to-neutral voltage polarity and the corresponding hexahedrons is given in Appendix A. Despite prisms and sectors being equivalent, 3D SV-PWM sectors are rotated rads in 3D RCMV-PWM, as occurs in three-phase NS-PWM. For example, when lays in sector 1, six long vectors from sectors 9, 10, 1, 2 and 3 are selected (Figure 5). Generally speaking, to complete the vector sequence, , , n, and sectors must be considered, where n is the sector number ().
- Vector selection: From this step onwards, sector I and sector II will be used as examples since the space vector selection is the same in all odd/even sectors. Six active vectors must be selected per commutation period () to control , x, y and . When it comes to choosing these active vectors, certain requirements must be met:
- (a)
- Optimum switching sequence: only one switch changes its state in each transition.
- (b)
- Reduced CMV: vectors that generate similar CMV levels are used.
- (c)
- Valid for handling unbalanced loads: takes advantage of the neutral leg.
Since this modulation is intended for machines with sinusoidally distributed windings, the vector applied in space must be zero so the output current harmonics are reduced (Figure 5b). Consequently, for the choice of active vectors, only space is considered. Once the vectors have been chosen, they are applied for a specific time so that, on average, the voltage applied in space is zero, as explained in the third step.Discarding small vectors, there are ten medium and ten large active vectors adjacent to that fulfil these requirements. Amongst all of them, only two vector sequence meet the specified requirements. On the one hand, considering sector I, vector sequence A correspond to 19P, 17P, 25P, 25N, 24N and 28N (Figure 5 and Figure 6a), while sequence B is composed by 19N, 17N, 25N, 25P, 24P and 28P. On the other hand, in sector II vector sequence A is 17P, 25P, 24P, 24N, 28N and 12N (Figure 6b) and sequence B is 17N, 25N, 24N, 48P, 28P and 12P. Active vectors on the rest of even/odd sectors are chosen in the same manner. Vector sequence A of sector I and sector II and the corresponding CMV waveform are shown in Figure 6. - Active vector application time calculation: This last step consists of resolving a system of equations defined by the volt-second principle. The active vector application time can be calculated by projecting the reference vector onto the chosen active vectors. As six active vectors are involved, the same number of linearly independent equations are needed to solve the equation system. First, five equations are given by the projections of active vectors onto , , x, y and axis; the sixth equation is obtained when forcing the sum of all duty cycles to 1 (6).The application time calculation has to take into consideration the following restriction to apply no voltage in space:Equations (6) and (7) can be expressed in matrix form as shown in (8). The solution of this equation system ensures that the desired is applied in while, on average, the vector applied in is zero. Finally, only the vector matrix needs to be changed in each sector to calculate the corresponding duty cycles. For simplicity, the matrices for each sector, when sequence A is used, are given in Appendix B.
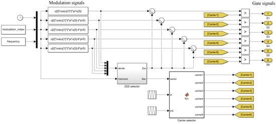
4.2. Carrier-Based Approach
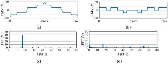
5. 3D RCMV-PWM Algorithm Simulation Analysis
6. Experimental Setup and Results
6.1. CMV Reduction Validation
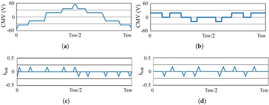
6.2. Efficiency Analysis and Harmonic Behaviour
7. Conclusions
Author Contributions
Funding
Data Availability Statement
Conflicts of Interest
Abbreviations
| Switch state of each leg | |
| Voltage vector component | |
| Voltage vector component | |
| Voltage vector x component | |
| Voltage vector y component | |
| Voltage vector component | |
| Phase-to-neutral voltage | |
| Clarke transformation matrix | |
| CMV voltage | |
| CMV peak-to-peak value | |
| CMV voltage largest step | |
| Number of CMV levels | |
| Number of CMV transitions | |
| Reference vector | |
| Commutation period | |
| Carrier signal | |
| m | Modulation index |
| Normalised energy of the CMV harmonics | |
| Harmonic amplitude | |
| Energy of CMC currents | |
| Impedance of each phase | |
| DC voltage level |
Appendix A. Prism and Hexahedron Identification
| Hexahedron 1 | Hexahedron 2 | Hexahedron 3 | |||||||||||||
|---|---|---|---|---|---|---|---|---|---|---|---|---|---|---|---|
| Prism 1 | |||||||||||||||
| Prism 2 | |||||||||||||||
| Prism 3 | |||||||||||||||
| Prism 4 | |||||||||||||||
| Prism 5 | |||||||||||||||
| Prism 6 | |||||||||||||||
| Prism 7 | |||||||||||||||
| Prism 8 | |||||||||||||||
| Prism 9 | |||||||||||||||
| Prism 10 | |||||||||||||||
| Hexahedron 4 | Hexahedron 5 | Hexahedron 6 | |||||||||||||
| Prism 1 | |||||||||||||||
| Prism 2 | |||||||||||||||
| Prism 3 | |||||||||||||||
| Prism 4 | |||||||||||||||
| Prism 5 | |||||||||||||||
| Prism 6 | |||||||||||||||
| Prism 7 | |||||||||||||||
| Prism 8 | |||||||||||||||
| Prism 9 | |||||||||||||||
| Prism 10 | |||||||||||||||
Appendix B. 3D RCMV-PWM Duty Ratio Computation
| Prism | 1 | 2 |
|---|---|---|
| Matrix | ||
| Prism | 3 | 4 |
| Matrix | ||
| Prism | 5 | 6 |
| Matrix | ||
| Prism | 7 | 8 |
| Matrix | ||
| Prism | 9 | 10 |
| Matrix |
References
- Liu, H.; Wang, D.; Yi, X.; Meng, F. Torque Ripple Suppression Under Open-Phase Fault Conditions in a Five-Phase Induction Motor with Harmonic Injection. IEEE J. Emerg. Sel. Top. Power Electron. 2021, 9, 274–288. [Google Scholar] [CrossRef]
- Chikondra, B.; Muduli, U.R.; Behera, R.K. An Improved Open-Phase Fault-Tolerant DTC Technique for Five-Phase Induction Motor Drive Based on Virtual Vectors Assessment. IEEE Trans. Ind. Electron. 2021, 68, 4598–4609. [Google Scholar] [CrossRef]
- Iqbal, A.; Rahman, K.; Abdallah, A.A.; Moin Ahmed, S.K.; Abdellah, K. Current Control of a Five-phase Voltage Source Inverter. In Proceedings of the International Conference on Power Electronics and Their Applications (ICPEA), Djelfa, Algeria, 17–18 November 2013. [Google Scholar]
- Prieto, B. Design and Analysis of Fractional-Slot Concentrated-Winding Multiphase Fault-Tolerant Permanent Magnet Synchronous Machines. Ph.D. Thesis, Tecnum Universidad de Navarra, San Sebastian, Spain, 2015. [Google Scholar]
- Tong, M.; Hua, W.; Su, P.; Cheng, M.; Meng, J. Investigation of a Vector-Controlled Five-Phase Flux-Switching Permanent-Magnet Machine Drive System. IEEE Trans. Magn. 2016, 52, 1–5. [Google Scholar] [CrossRef]
- Riveros, J.A.; Barrero, F.; Levi, E.; Durán, M.J.; Toral, S.; Jones, M. Variable-Speed Five-Phase Induction Motor Drive Based on Predictive Torque Control. IEEE Trans. Ind. Electron. 2013, 60, 2957–2968. [Google Scholar] [CrossRef]
- Kumar, M.S.; Revankar, S.T. Development scheme and key technology of an electric vehicle: An overview. Renew. Sustain. Energy Rev. 2017, 70, 1266–1285. [Google Scholar] [CrossRef]
- Li, A.; Gao, Z.; Jiang, D.; Kong, W.; Jia, S.; Qu, R. Three-phase four-leg drive for DC-biased sinusoidal current vernier reluctance machine. In Proceedings of the 2018 IEEE Applied Power Electronics Conference and Exposition (APEC), San Antonio, TX, USA, 4–8 March 2018; pp. 1236–1241. [Google Scholar] [CrossRef]
- Li, A.; Jiang, D.; Gao, Z.; Kong, W.; Jia, S.; Qu, R. Three-Phase Four-Leg Drive for DC-Biased Sinusoidal Current Vernier Reluctance Machine. IEEE Trans. Ind. Appl. 2019, 55, 2758–2769. [Google Scholar] [CrossRef]
- Tang, H.; Li, W.; Li, J.; Gao, H.; Wu, Z.; Shen, X. Calculation and Analysis of the Electromagnetic Field and Temperature Field of the PMSM Based on Fault-Tolerant Control of Four-Leg Inverters. IEEE Trans. Energy Convers. 2020, 35, 2141–2151. [Google Scholar] [CrossRef]
- Reddy, B.P.; Meraj, M.; Iqbal, A.; Keerthipati, S.; Al-Hitmi, M. A Single DC Source-Based Three-Level Inverter Topology for a Four-Pole Open-End Winding Nine-Phase PPMIM Drives. IEEE Trans. Ind. Electron. 2021, 68, 2750–2759. [Google Scholar] [CrossRef]
- Reddy, B.P.; Iqbal, A.; Keerthipati, S.; Al-Hitmi, M.; Hasan, A.; Mehrjerdi, H.; Paraprath, A.; Shakoor, A. Performance Enhancement of PPMIM Drives by Using Three 3-Phase Four-Leg Inverters. IEEE Trans. Ind. Appl. 2021, 57, 2516–2526. [Google Scholar] [CrossRef]
- Zhou, J.; Deng, Z.; Liu, C.; Li, K.; He, J. Current ripple analysis of five-phase six-leg switching power amplifiers for magnetic bearing with one-cycle control. In Proceedings of the 2016 19th International Conference on Electrical Machines and Systems (ICEMS), Chiba, Japan, 13–16 November 2016; pp. 1–6. [Google Scholar]
- Liu, C.; Deng, Z.; Li, K.; Zhou, J. One-cycle decoupling control method of multi-leg switching power amplifier for magnetic bearing system. IET Electr. Power Appl. 2019, 13, 1204–1211. [Google Scholar] [CrossRef]
- Zhou, X.; Sun, J.; Li, H.; Lu, M.; Zeng, F. PMSM Open-Phase Fault-Tolerant Control Strategy Based on Four-Leg Inverter. IEEE Trans. Power Electron. 2020, 35, 2799–2808. [Google Scholar] [CrossRef]
- Guo, X.; He, R.; Jian, J.; Lu, Z.; Sun, X.; Guerrero, J.M. Leakage Current Elimination of Four-Leg Inverter for Transformerless Three-Phase PV Systems. IEEE Trans. Power Electron. 2016, 31, 1841–1846. [Google Scholar] [CrossRef]
- Xu, Y.; Wang, Z.; Li, C.; He, J. Common-Mode Voltage Reduction and Fault-Tolerant Operation of Four-Leg CSI-Fed Motor Drives. IEEE Trans. Power Electron. 2021, 36, 8570–8574. [Google Scholar] [CrossRef]
- Plazenet, T.; Boileau, T.; Caironi, C.; Nahid-Mobarakeh, B. A Comprehensive Study on Shaft Voltages and Bearing Currents in Rotating Machines. IEEE Trans. Ind. Appl. 2018, 54, 3749–3759. [Google Scholar] [CrossRef]
- Shen, Z.; Jiang, D.; Zou, T.; Qu, R. Dual-Segment Three-Phase PMSM with Dual Inverters for Leakage Current and Common-Mode EMI Reduction. IEEE Trans. Power Electron. 2019, 34, 5606–5619. [Google Scholar] [CrossRef]
- Acosta-Cambranis, F.; Zaragoza, J.; Romeral, L.; Berbel, N. Comparative Analysis of SVM Techniques for a Five-Phase VSI Based on SiC Devices. Energies 2020, 13, 6581. [Google Scholar] [CrossRef]
- Acosta-Cambranis, F.; Zaragoza, J.; Romeral, L.; Berbel, N. New Modulation Strategy for Five-Phase High-Frequency VSI Based on Sigma?Delta Modulators. IEEE Trans. Power Electron. 2022, 37, 3943–3953. [Google Scholar] [CrossRef]
- Robles, E.; Fernandez, M.; Andreu, J.; Ibarra, E.; Ugalde, U. Advanced power inverter topologies and modulation techniques for common-mode voltage elimination in electric motor drive systems. Renew. Sustain. Energy Rev. 2021, 140, 110746. [Google Scholar] [CrossRef]
- Zhang, M.; Atkinson, D.J.; Ji, B.; Armstrong, M.; Ma, M. A Near-State Three-Dimensional Space Vector Modulation for a Three-Phase Four-Leg Voltage Source Inverter. IEEE Trans. Power Electron. 2014, 29, 5715–5726. [Google Scholar] [CrossRef]
- Hou, C.C.; Wang, P.W.; Chen, C.C.; Chang, C.W. Common Mode Voltage Reduction in Four-Leg Inverter with Multicarrier PWM Scheme. In Proceedings of the 2019 10th International Conference on Power Electronics and ECCE Asia (ICPE 2019—ECCE Asia), Busan, Republic of Korea, 27–31 May 2019; pp. 3223–3228. [Google Scholar] [CrossRef]
- Liu, Z.; Liu, J.; Li, J. Modeling, Analysis, and Mitigation of Load Neutral Point Voltage for Three-Phase Four-Leg Inverter. IEEE Trans. Ind. Electron. 2013, 60, 2010–2021. [Google Scholar] [CrossRef]
- Zhu, R.; Buticchi, G.; Liserre, M. Investigation on Common-Mode Voltage Suppression in Smart Transformer-Fed Distributed Hybrid Grids. IEEE Trans. Power Electron. 2018, 33, 8438–8448. [Google Scholar] [CrossRef]
- Un, E.; Hava, A.M. A Near State PWM Method with Reduced Switching Frequency And Reduced Common Mode Voltage For Three-Phase Voltage Source Inverters. In Proceedings of the 2007 IEEE International Electric Machines Drives Conference, Antalya, Turkey, 3–5 May 2007; Volume 1, pp. 235–240. [Google Scholar] [CrossRef]
- Zheng, P.; Wang, P.; Sui, Y.; Tong, C.; Wu, F.; Li, T. Near-Five-Vector SVPWM Algorithm for Five-Phase Six-Leg Inverters under Unbalanced Load Conditions. J. Power Electron. 2014, 14, 61–73. [Google Scholar] [CrossRef]
- Robles, E.; Fernandez, M.; Andreu, J.; Ibarra, E.; Zaragoza, J.; Ugalde, U. Common-mode voltage mitigation in multiphase electric motor drive systems. Renew. Sustain. Energy Rev. 2022, 157, 111971. [Google Scholar] [CrossRef]
- Un, E.; Hava, A.M. A Near-State PWM Method With Reduced Switching Losses and Reduced Common-Mode Voltage for Three-Phase Voltage Source Inverters. IEEE Trans. Ind. Appl. 2009, 45, 782–793. [Google Scholar] [CrossRef]
- Fernandez, M.; Sierra-Gonzalez, A.; Robles, E.; Kortabarria, I.; Ibarra, E.; Martin, J.L. New Modulation Technique to Mitigate Common Mode Voltage Effects in Star-Connected Five-Phase AC Drives. Energies 2020, 13, 607. [Google Scholar] [CrossRef]
- Krings, A.; Monissen, C. Review and Trends in Electric Traction Motors for Battery Electric and Hybrid Vehicles. In Proceedings of the International Conference on Electrical Machines (ICEM), Gothenburg, Sweden, 23–26 August 2020; Volume 1, pp. 1807–1813. [Google Scholar]















| Switching-Vector | CMV Level |
|---|---|
| 31P | |
| 31N, 30P, 29P, 27P, 23P, 15P | |
| 30N, 29N, 28P, 27N, 26P, 25P, 23N, 22P | |
| 21P, 19P, 15N, 14P, 13P, 11P, 7P | |
| 28N, 26N, 25N, 24P, 22N, 21N, 20P, 19N | |
| 18P, 17P, 14N, 13N, 12P, 11N, 10P, 9P | 0 |
| 7N, 6P, 5P, 3P | |
| 24N, 20N, 18N, 17N, 16P, 12N, 10N, 9N | |
| 8P, 6N, 5N, 4P, 3N, 2P, 1P | |
| 16N, 8N, 4N, 2N, 1N, 0P | |
| 0N |
| Sector | Phases—Legs | |||||
|---|---|---|---|---|---|---|
| A | B | C | D | E | N | |
| 1 | ||||||
| 2 | ||||||
| 3 | ||||||
| 4 | ||||||
| 5 | ||||||
| 6 | ||||||
| 7 | ||||||
| 8 | ||||||
| 9 | ||||||
| 10 | ||||||
| Parameter | Symbol | Value | Unit |
|---|---|---|---|
| Rated power | 1.51 | kW | |
| Rated torque | 12.1 | Nm | |
| Rated speed | 1200 | RPM | |
| Pole-pair number | 9 | − | |
| Stator resistance | 1.5 | ||
| Stator self-inductance | 9.6 | mH | |
| PM flux linkage | 0.13 | Wb | |
| HVDC grid voltage | 270 | V | |
| Switching frequency | 10 | kHz |
| Torque | 3D SV-PWM | 3D RCM-PWM | ||||
|---|---|---|---|---|---|---|
| 0.5 | 0.75 | 0.5 | 0.75 | |||
| THD [%] | 5.08 | 3.36 | 2.38 | 9.04 | 6.33 | 4.18 |
| Switching losses [W] | 38.89 | 59.19 | 77.27 | 26.41 | 43.5 | 52.10 |
| Conduction losses [W] | 4.82 | 7.35 | 9.83 | 4.90 | 7.46 | 9.95 |
| Modulation Technique | Normalised Energy | Leakage Current Energy |
|---|---|---|
| 3D SV-PWM | 0.559 | 0.014 |
| 3D RCMV-PWM | 0.124 | 0.011 |
| Inverter Topology | Modulation Algorithm | Efficiency [%] | Fundamental [A] | THD [%] | 3th Harmonic [%] | 5th Harmonic [%] | 7th Harmonic [%] |
|---|---|---|---|---|---|---|---|
| Five-phase six-leg | 3D SV-PWM | 94.69 | 3.18 | 2.22 | 2.20 | 0.24 | 0.32 |
| 3D RCMV-PWM | 95.19 | 3.25 | 2.98 | 2.92 | 0.41 | 0.22 |
Disclaimer/Publisher’s Note: The statements, opinions and data contained in all publications are solely those of the individual author(s) and contributor(s) and not of MDPI and/or the editor(s). MDPI and/or the editor(s) disclaim responsibility for any injury to people or property resulting from any ideas, methods, instructions or products referred to in the content. |
© 2023 by the authors. Licensee MDPI, Basel, Switzerland. This article is an open access article distributed under the terms and conditions of the Creative Commons Attribution (CC BY) license (https://creativecommons.org/licenses/by/4.0/).
Share and Cite
Fernandez, M.; Robles, E.; Aretxabaleta, I.; Kortabarria, I.; Andreu, J.; Martín, J.L. A 3D Reduced Common Mode Voltage PWM Algorithm for a Five-Phase Six-Leg Inverter. Machines 2023, 11, 532. https://doi.org/10.3390/machines11050532
Fernandez M, Robles E, Aretxabaleta I, Kortabarria I, Andreu J, Martín JL. A 3D Reduced Common Mode Voltage PWM Algorithm for a Five-Phase Six-Leg Inverter. Machines. 2023; 11(5):532. https://doi.org/10.3390/machines11050532
Chicago/Turabian StyleFernandez, Markel, Endika Robles, Iker Aretxabaleta, Iñigo Kortabarria, Jon Andreu, and José Luis Martín. 2023. "A 3D Reduced Common Mode Voltage PWM Algorithm for a Five-Phase Six-Leg Inverter" Machines 11, no. 5: 532. https://doi.org/10.3390/machines11050532
APA StyleFernandez, M., Robles, E., Aretxabaleta, I., Kortabarria, I., Andreu, J., & Martín, J. L. (2023). A 3D Reduced Common Mode Voltage PWM Algorithm for a Five-Phase Six-Leg Inverter. Machines, 11(5), 532. https://doi.org/10.3390/machines11050532

