Multi-Scale Recursive Semi-Supervised Deep Learning Fault Diagnosis Method with Attention Gate
Abstract
1. Introduction
- A multi-scale, recursive, semi-supervised, deep learning fault diagnosis method with an attention gate is proposed to enhance the performance of a semi-supervised model by improving the accuracy of feature extraction and the adequacy of feature utilization.
- The feature extraction network is trained in a scale recursive manner by designing loss functions using multi-scale features to obtain deep features with good representability of the original data. The adequacy of information utilization can be secured by constructing an attention gate to fuse multi-scale features, thus the features used to screen unlabeled data are more comprehensive.
- The proposed method can still achieve a satisfying accuracy of fault diagnosis even when there is a very small number of labeled training samples available, which is common in the field of practical engineering diagnoses.
2. Related Theories
2.1. Deep Neural Network Based on Stacked Autoencoder
2.2. Attention Mechanism
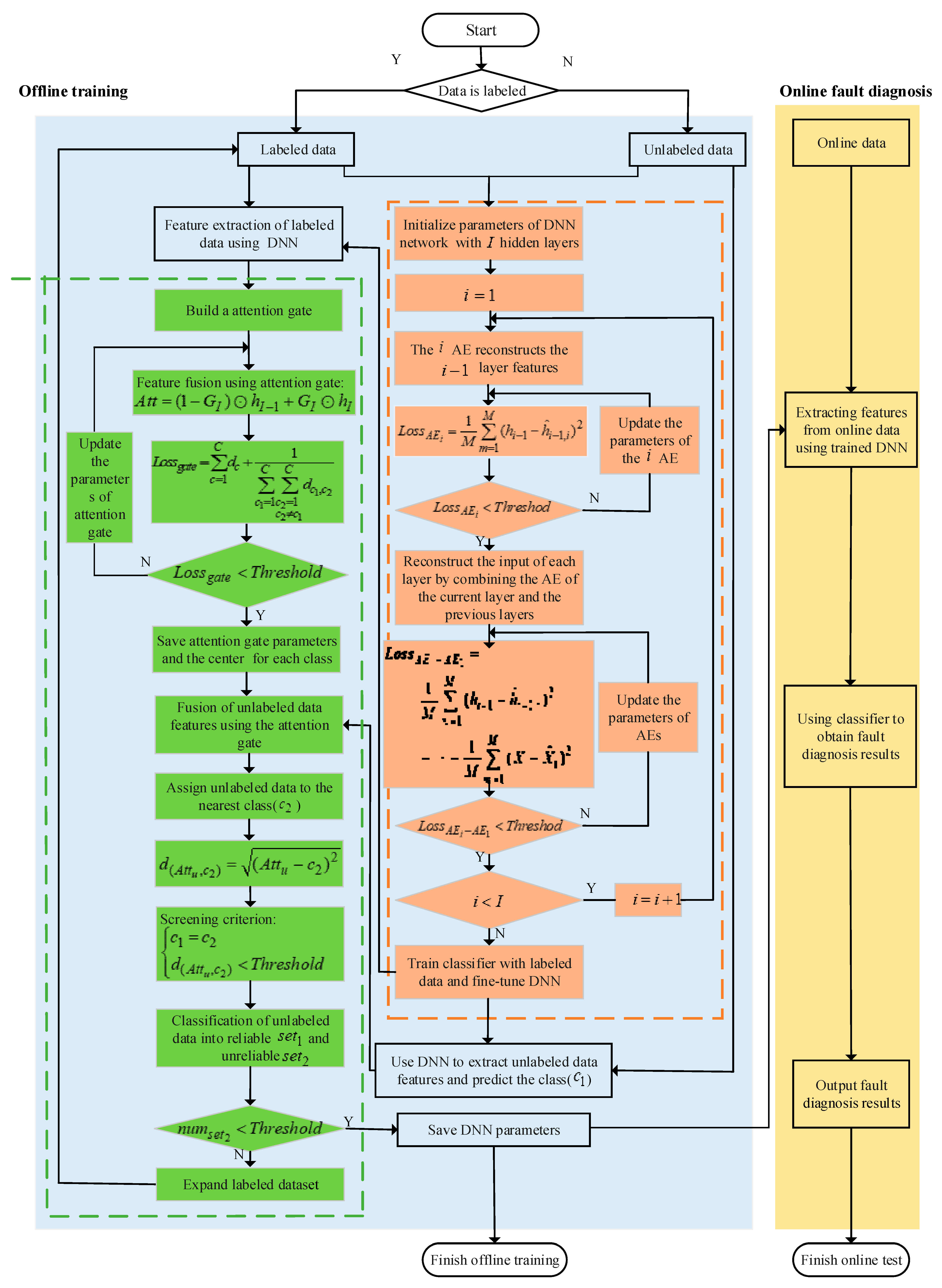
3. Multi-Scale Recursive Semi-Supervised Deep Learning Fault Diagnosis Method with Attention Gate
3.1. Multi-Scale Recursive Feature Reconstruction Oriented to Accurate Feature Extraction
3.1.1. Preliminary Training of the Current Layer
3.1.2. Joint Update of the Current Layer and the Previous Layer
3.1.3. Recursively Update of All Previous Layers
3.2. Attention Gate Fusion Mechanism Oriented to Full Information Utilization
3.2.1. Multi-Scale Feature Fusion Based on Attention Gate
3.2.2. Training of the Attention Gate for Multi-Scale Feature Fusion
3.3. Unlabeled Data Screening Strategy Based on Fused Feature
3.3.1. Determination of the Center of Each Class According to Labeled Data
3.3.2. Attention Gate-Based Fusion of Multi-Scale Features for Unlabeled Data
3.3.3. Criteria Designing for Screening Unlabeled Data
4. Experiment Analysis
4.1. Dataset Description and Experiment Design
4.2. Results and Analysis
5. Conclusions
Author Contributions
Funding
Data Availability Statement
Acknowledgments
Conflicts of Interest
References
- Toma, R.N.; Prosvirin, A.E.; Kim, J.M. Bearing Fault Diagnosis of Induction Motors Using a Genetic Algorithm and Machine Learning Classifiers. Sensors 2020, 20, 1884. [Google Scholar] [CrossRef] [PubMed]
- Alabsi, M.; Liao, Y.B.; Nabulsi, A.A. Bearing fault diagnosis using deep learning techniques coupled with handcrafted feature extraction: A comparative study. J. Vib. Control 2021, 27, 404–414. [Google Scholar] [CrossRef]
- Zhao, X.; Qin, Y.; Fu, H.; Jia, L.; Zhang, X. Blind source extraction based on EMD and temporal correlation for rolling element bearing fault diagnosis. Smart Resilient Transp. 2021, 3, 52–65. [Google Scholar] [CrossRef]
- Kankar, P.K.; Sharma, S.C.; Harsha, S.P. Fault diagnosis of ball bearings using machine learning methods. Expert Syst. Appl. 2011, 38, 1876–1886. [Google Scholar] [CrossRef]
- Li, X.; Zhang, W.; Ding, Q. Cross-Domain Fault Diagnosis of Rolling Element Bearings Using Deep Generative Neural Networks. IEEE Trans. Ind. Electron. 2019, 66, 5525–5534. [Google Scholar] [CrossRef]
- Qiao, Z.J.; Shu, X.D. Stochastic Resonance Induced by Asymmetric Potentials Enhanced Mechanical Repetitive Transient Extraction. J. Mech. Eng. 2021, 57, 160–168. [Google Scholar]
- Wang, X.; Mao, D.; Li, X. Bearing fault diagnosis based on vibro-acoustic data fusion and 1D-CNN network. Measurement 2021, 173, 108518. [Google Scholar] [CrossRef]
- Yi, C.A. Bearing Fault Diagnosis with Deep Learning Models. In Proceedings of the 2020 International Conference on Image Processing and Robotics (ICIP), Negombo, Sri Lanka, 6–8 March 2020. [Google Scholar]
- Farajzadeh-Zanjani, M.; Hallaji, E.; Razavi-Far, R.; Saif, M.; Parvania, M. Adversarial Semi-Supervised Learning for Diagnosing Faults and Attacks in Power Grids. IEEE Trans. Smart Grid. 2021, 12, 3468–3478. [Google Scholar] [CrossRef]
- Li, X.; Jiang, H.; Zhao, K.; Wang, R. A Deep Transfer Nonnegativity-Constraint Sparse Autoencoder for Rolling Bearing Fault Diagnosis with Few Labeled Data. IEEE Access 2019, 7, 91216–91224. [Google Scholar] [CrossRef]
- Van Engelen, J.E.; Hoos, H.H. A survey on semi-supervised learning. Mach. Learn. 2020, 109, 373–440. [Google Scholar] [CrossRef]
- Li, Y.F.; Liang, D.M. Safe semi-supervised learning: A brief introduction. Front. Comput. Sci. 2019, 13, 669–676. [Google Scholar] [CrossRef]
- Ge, Z.Q. Semi-supervised data modeling and analytics in the process industry: Current research status and challenges. IFAC J. Syst. Control 2021, 16, 100150. [Google Scholar] [CrossRef]
- Chen, X.; Wang, Z.; Zhang, Z.; Jia, L.; Qin, Y. A Semi-Supervised Approach to Bearing Fault Diagnosis under Variable Conditions towards Imbalanced Unlabeled Data. Sensors 2018, 18, 2097. [Google Scholar] [CrossRef] [PubMed]
- Yi, H.K.; Jiang, Q.C. Graph-based semi-supervised learning for icing fault detection of wind turbine blade. Meas. Sci. Technol. 2020, 32, 035117. [Google Scholar] [CrossRef]
- Wang, X.; Wang, T.; Ming, A.; Zhang, W.; Li, A.; Chu, F. Semi-supervised hierarchical attribute representation learning via multi-layer matrix factorization for machinery fault diagnosis. Mech. Mach. Theory 2022, 167, 104445. [Google Scholar] [CrossRef]
- Liang, P.; Deng, C.; Wu, J.; Yang, Z.; Zhu, J.; Zhang, Z. Single and simultaneous fault diagnosis of gearbox via a semi-supervised and high-accuracy adversarial learning framework. Knowl. Based Syst. 2020, 198, 105895. [Google Scholar] [CrossRef]
- Laine, S.; Aila, T. Temporal Ensembling for Semi-Supervised Learning. arXiv 2016, arXiv:1610.02242. [Google Scholar]
- Lee, D.H. Pseudo-Label: The Simple and Efficient Semi-Supervised Learning Method for Deep Neural Networks. In Proceedings of the 2013 International Conference on Machine Learning (ICML), Miami, FL, USA, 16–21 June 2013; p. 896. [Google Scholar]
- Yu, K.; Lin, T.R.; Ma, H.; Li, X.; Li, X. A multi-stage semi-supervised learning approach for intelligent fault diagnosis of rolling bearing using data augmentation and metric learning. Mech. Syst. Signal Process. 2021, 146, 107043. [Google Scholar] [CrossRef]
- Sohn, K.; Berthelot, D.; Carlini, N.; Zhang, Z.; Zhang, H.; Raffel, C.A.; Li, C.L. Fixmatch: Simplifying Semi-Supervised Learning with Consistency and Confidence. Adv. Neural Inf. Process. Syst. 2020, 33, 596–608. [Google Scholar]
- Berthelot, D.; Carlini, N.; Goodfellow, I.; Papernot, N.; Oliver, A.; Raffel, C.A. MixMatch: A Holistic Approach to Semi-Supervised Learning. Adv. Neural Inf. Process. Syst. 2019, 32, 5050–5060. [Google Scholar]
- Tao, X.; Ren, C.; Li, Q.; Guo, W.; Liu, R.; He, Q.; Zou, J. Bearing defect diagnosis based on semi-supervised kernel Local Fisher Discriminant Analysis using pseudo labels. ISA Trans. 2021, 110, 394412. [Google Scholar] [CrossRef] [PubMed]
- Zhang, S.; Ye, F.; Wang, B.; Habetler, T.G. Semi-Supervised Bearing Fault Diagnosis and Classification Using Variational Autoencoder-Based Deep Generative Models. IEEE Sens. J. 2020, 21, 6476–6486. [Google Scholar] [CrossRef]
- Tang, S.J.; Zhou, F.N.; Liu, W. Semi-supervised bearing fault diagnosis based on Deep neural network joint optimization. In Proceedings of the 2021 China Automation Congress(CAC), Beijing, China, 22–24 October 2021; pp. 6508–6513. [Google Scholar]
- Long, J.; Chen, Y.; Yang, Z.; Huang, Y.; Li, C. A novel self-training semi-supervised deep learning approach for machinery fault diagnosis. Int. J. Prod. Res. 2022, 1–14. [Google Scholar] [CrossRef]
- Hu, Z.; Yang, Z.; Hu, X.; Nevatia, R. Simple: Similar Pseudo Label Exploitation for Semi-Supervised Classification. In Proceedings of the IEEE/CVF Conference on Computer Vision and Pattern Recognition, Nashville, TN, USA, 21–24 June 2021; pp. 15099–15108. [Google Scholar]
- Liu, T.; Ye, W. A semi-supervised learning method for surface defect classification of magnetic tiles. Mach. Vis. Appl. 2022, 33, 1–14. [Google Scholar] [CrossRef]
- Jiang, H.; Shao, H.; Chen, X.; Huang, J. A feature fusion deep belief network method for intelligent fault diagnosis of rotating machinery. J. Intell. Fuzzy Syst. 2018, 34, 3513–3521. [Google Scholar] [CrossRef]
- Shao, H.; Jiang, H.; Wang, F.; Zhao, H. An enhancement deep feature fusion method for rotating machinery fault diagnosis. Knowl. Based Syst. 2017, 119, 200–220. [Google Scholar] [CrossRef]
- Zhuang, Z.; Wei, Q. Intelligent fault diagnosis of rolling bearing using one-dimensional multi-scale deep convolutional neural network based health state classification. In Proceedings of the 2018 IEEE 15th International Conference on Networking, Sensing and Control (ICNSC), Zhuhai, China, 27–29 March 2018; pp. 1–6. [Google Scholar]
- Zhou, F.N.; Zhang, Z.Q.; Chen, D.M. Bearing fault diagnosis based on DNN using multi-scale feature fusion. In Proceedings of the 2020 35th Youth Academic Annual Conference of Chinese Association of Automation (YAC), Zhenjiang, China, 16–18 October 2020; pp. 150–155. [Google Scholar]
- Yao, D.C.; Liu, H.C.; Yang, J.W.; Zhang, J. Implementation of a novel algorithm of wheelset and axle box concurrent fault identification based on an efficient neural network with the attention mechanism. J. Intell. Manuf. 2021, 32, 729–743. [Google Scholar] [CrossRef]
- Xie, Z.L.; Chen, J.L.; Feng, Y.; He, S.L. Semi-supervised multi-scale attention-aware graph convolution network for intelligent fault diagnosis of machine under extremely-limited labeled samples. J. Manuf. Syst. 2022, 64, 561–577. [Google Scholar] [CrossRef]
- Loparo, K.A. Case Western Reserve University Bearing Data Center. Available online: http://csegroups.case.edu/bearingdatacenter/pages/download-data-file (accessed on 10 May 2022).









| Bearing Health Condition | Fault Size (Inches) | Label |
|---|---|---|
| Normal | 0 | 0 |
| Inner race fault | 0.021 | 1 |
| Outer race fault | 0.021 | 2 |
| Roller fault | 0.021 | 3 |
| Semi-Supervised Model | Model Description |
|---|---|
| SAE-SSL | Combines unlabeled data with labeled data for pre-training of SAE |
| -Model [18] | Achieves prediction of unlabeled data through data augmentation and dropout |
| DNN-SSL [25] | Designs an unsupervised network to extract the features of unlabeled data |
| VAE-M1 [24] | Uses VAE to extract feature of both labeled and unlabeled data |
| MRAE | Designs training mechanism with multi-scale recursive for SAE |
| MRAE-AG | The method proposed in this article |
| Number of Labeled Data for Training | Number of Unlabeled Data for Training | |
|---|---|---|
| Experiment 1 | 4 × 10 | 0 |
| Experiment 2 | 4 × 10 | 4 × 25 |
| Experiment 3 | 4 × 10 | 4 × 100 |
| Experiment 4 | 4 × 10 | 4 × 250 |
| Experiment 5 | 4 × 10 | 4 × 2000 |
| Experiment 6 | 4 × 10 | 4 × 4000 |
| Experiment 7 | 4 × 5 | 0 |
| Experiment 8 | 4 × 5 | 4 × 4000 |
| Experiment 9 | 4 × 25 | 0 |
| Experiment 10 | 4 × 25 | 4 × 4000 |
| Experiment 11 | 4 × 35 | 0 |
| Experiment 12 | 4 × 35 | 4 × 4000 |
| Experiment 13 | 4 × 45 | 0 |
| Experiment 14 | 4 × 45 | 4 × 4000 |
| Experiment 15 | 4 × 1000 | 0 |
| Experiment 16 | 4 × 1000 | 4 × 4000 |
| Number of Labeled Data | Number of Unlabeled Data | SAE-SSL | -Model | DNN-SSL | VAE-M1 | MRAE | MRAE-AG | |
|---|---|---|---|---|---|---|---|---|
| Experiment 1 | 4 × 10 | 0 | 36.53% | 45.98% | 46.08% | 45.90% | 46.50% | 46.50% |
| Experiment 2 | 4 × 10 | 4 × 25 | 57.64% | 58.66% | 58.61% | 59.99% | 63.10% | 65.62% |
| Experiment 3 | 4 × 10 | 4 × 100 | 58.29% | 60.24% | 60.67% | 66.90% | 66.97% | 67.98% |
| Experiment 4 | 4 × 10 | 4 × 250 | 60.65% | 64.06% | 61.23% | 66.98% | 71.76% | 75.49% |
| Experiment 5 | 4 × 10 | 4 × 2000 | 60.86% | 65.76% | 61.83% | 69.21% | 72.20% | 76.61% |
| Experiment 6 | 4 × 10 | 4 × 4000 | 61.59% | 67.46% | 69.27% | 69.84% | 72.49% | 77.60% |
| Number of Labeled Data | Number of Unlabeled Data | SAE-SSL | -Model | DNN-SSL | VAE-M1 | MRAE | MRAE-AG | |
|---|---|---|---|---|---|---|---|---|
| Experiment 7 | 4 × 5 | 0 | 31.56% | 36.30% | 34.04% | 36.04% | 39.07% | 39.07% |
| Experiment 8 | 4 × 5 | 4 × 4000 | 47.59% | 54.91% | 30.14% | 62.25% | 66.92% | 70.15% |
| Experiment 1 | 4 × 10 | 0 | 36.53% | 45.98% | 46.08% | 45.90% | 46.50% | 46.50% |
| Experiment 6 | 4 × 10 | 4 × 4000 | 61.59% | 67.46% | 69.27% | 69.84% | 72.49% | 77.60% |
| Experiment 9 | 4 × 25 | 0 | 50.99% | 56.30% | 57.78% | 58.09% | 60.10% | 60.10% |
| Experiment 10 | 4 × 25 | 4 × 4000 | 68.38% | 70.30% | 71.17% | 71.34% | 72.82% | 77.75% |
| Experiment 11 | 4 × 35 | 0 | 57.12% | 62.46% | 58.59% | 60.12% | 63.83% | 63.83% |
| Experiment 12 | 4 × 35 | 4 × 4000 | 64.56% | 71.34% | 71.53% | 72.07% | 73.79% | 78.23% |
| Experiment 13 | 4 × 45 | 0 | 63.87% | 66.43% | 63.98% | 64.87% | 66.74% | 66.74% |
| Experiment 14 | 4 × 45 | 4 × 4000 | 71.19% | 71.57% | 72.22% | 73.04% | 74.12% | 81.72% |
| Experiment 15 | 4 × 1000 | 0 | 93.88% | 94.40% | 93.15% | 93.22% | 95.91% | 95.91% |
| Experiment 16 | 4 × 1000 | 4 × 4000 | 94.16% | 95.84% | 93.83% | 95.63% | 97.85% | 98.01% |
Disclaimer/Publisher’s Note: The statements, opinions and data contained in all publications are solely those of the individual author(s) and contributor(s) and not of MDPI and/or the editor(s). MDPI and/or the editor(s) disclaim responsibility for any injury to people or property resulting from any ideas, methods, instructions or products referred to in the content. |
© 2023 by the authors. Licensee MDPI, Basel, Switzerland. This article is an open access article distributed under the terms and conditions of the Creative Commons Attribution (CC BY) license (https://creativecommons.org/licenses/by/4.0/).
Share and Cite
Tang, S.; Wang, C.; Zhou, F.; Hu, X.; Wang, T. Multi-Scale Recursive Semi-Supervised Deep Learning Fault Diagnosis Method with Attention Gate. Machines 2023, 11, 153. https://doi.org/10.3390/machines11020153
Tang S, Wang C, Zhou F, Hu X, Wang T. Multi-Scale Recursive Semi-Supervised Deep Learning Fault Diagnosis Method with Attention Gate. Machines. 2023; 11(2):153. https://doi.org/10.3390/machines11020153
Chicago/Turabian StyleTang, Shanjie, Chaoge Wang, Funa Zhou, Xiong Hu, and Tianzhen Wang. 2023. "Multi-Scale Recursive Semi-Supervised Deep Learning Fault Diagnosis Method with Attention Gate" Machines 11, no. 2: 153. https://doi.org/10.3390/machines11020153
APA StyleTang, S., Wang, C., Zhou, F., Hu, X., & Wang, T. (2023). Multi-Scale Recursive Semi-Supervised Deep Learning Fault Diagnosis Method with Attention Gate. Machines, 11(2), 153. https://doi.org/10.3390/machines11020153

