Abstract
In the currently developed hydrogen compression cycle system, hydrogen is compressed through a compressor and stored in a tank at high pressure. In the filling process from A (tube trailer) to B (high-pressure tank), thermal stress in the B arises due to the temperature rise of hydrogen together with the internal pressure increase in the tank. In the study, in order to achieve safe filling, it is necessary to investigate the flow and thermal parameters of the system. Based on the principles of thermodynamics, a thermodynamic prediction model for the temperature change during the hydrogen cycle was established by comprehensively considering the real state of gas, convective heat transfer between hydrogen and the inner wall, heat conduction through the tank wall, and natural convection of the outer wall. Prediction values of temperature, hydrogen charge amountm and heat transfer to the outside were calculated. Additionally, by investigating the performance of the hydrogen refueling station heat exchanger, the heat of the heat exchanger needed to keep the hydrogen temperature within a safe range was calculated. Due to the Joule–Thomson effect, the hydrogen temperature passing through the pressure reducing valve changed, and the changed value in the hydrogen charging cycle was predicted and calculated by calculating the temperature change value at this time. This study provides a theoretical research basis for high-pressure hydrogen energy storage and hydrogenation technology.
1. Introduction
For the modern world, securing energy is a central component of economic and industrial development, and research on new renewable energy and hydrogen is booming. Increasing serious environmental pollution and energy shortage leads to the development of alternative energy sources. Hydrogen vehicles offer a clean and efficient alternative for transportation [1]. However, there are still many obstacles to the commercialization of fuel-cell vehicles, especially hydrogen production, storage, and filling processes of the industrial chain [2,3]. At present, most of the commercial fuel-cell vehicles are loaded with high-pressure hydrogen storage stations of 35 MPa and 70 MPa. Then, hydrogen stored at high pressure in the tanks at the charging station passes through the narrow dispenser throttling device to the automobile fuel cylinder [4,5]. As a filling place for fuel cell vehicles, the construction of hydrogen refueling stations plays an important role in the development of fuel cell vehicles. The prediction of temperature rises during filling is a significant concern regarding hydrogen safety. Miguel, et al. [6] also conducted the hydrogen cycle test of type III and type IV tanks on the JRC-IE device. In the charging stage, a vertical temperature gradient was generated in the gas cylinder, and this phenomenon was more obvious in the case of the type IV tank and the larger discharging rate. In addition, computational fluid dynamics analysis (CFD) is a powerful tool to predict the temperature and pressure in the tank during refueling. Rothuizen, et al. [7,8,9] established a thermodynamic model of hydrogen refueling station filling, and used this model to study single-stage filling and three-stage filling. The study showed that the ideal filling stage is three or four. Nasrin Arjomand Kermani [10] proposed to replace solid pistons in conventional compressors with ionic liquids in hydrogen refueling stations. Zhao, et al. [11] studied the charging of on-bus type III and IV compressed hydrogen tanks. Results showed that the temperature rise in the type IV cylinder was higher than that in type III cylinder and the position of the highest temperature of hydrogen in type III and IV cylinders was different. Hyundai’s Nexo Sedan can be charged with 70MPa hydrogen in 5 min, and the one-time cruising range can reach 610 km [12]. Deymi Dashtebayza, et al. [13] used the correlation method of dimensionless numbers (Nusselt number, Rayleigh number, Re number) to correlate the effects of natural convection and forced convection. As a result, the relationship between temperature, pressure, and mass in the initial state and final state was obtained. Ramasamy, et al. [14] studied the filling process of gas cylinders with three different inlet configurations, and the results showed that more hydrogen could be stored under the working pressure. Melideo, et al. [15] established a three-dimensional model to simulate the charging and discharging process of hydrogen storage tanks, and compared with the experimental data to verify the accuracy of the model. Melideo, et al. [16] studied the influence of relevant parameters on the temperature field during the hydrogen filling process of the on-board hydrogen storage tank based on the CFD model. The results showed that the direction of the inlet, the diameter of the inlet, the initial temperature, and the ambient temperature will affect the hydrogen in the hydrogen storage tank and the temperature distribution inside the hydrogen storage tank material. Bourgeois, et al. [17] conducted a series of hydrogen injection experiments using a type IV 90.5 L hydrogen storage tank, and studied the final hydrogen temperature during the hydrogen filling process. Bourgeois, et al. [18] reviewed the research on the hydrogen filling process of hydrogen storage tanks through experiments and numerical simulations, and concluded that thermodynamic or computational fluid dynamics models can be used to simulate the thermal effect of hydrogen filling process of on-board hydrogen storage tanks. Molkov, et al. [19] proposed a physical simulation for simulating the thermodynamic properties of the on-board hydrogen storage tank and the hydrogen parameters in the tank during the hydrogen filling process. Spare, et al. [20] conducted adiabatic charging simulations on a 70 MPa type IV hydrogen storage tank. The study showed that the final temperature and SOC mainly depend on the hydrogen temperature and mass flow rate. Li, et al. [21] established a 3D model to study an effective method to control the temperature rise, and simulated hydrogen storage tanks with different aspect ratios and different inlet diameters. Kuroki, et al. [22] proposed a dynamic simulation method to study the optimal hydrogen filling method, which simulated the transient hydrogen temperature, pressure, and mass flow rate changes in the equipment during the actual filling process. Kuroki, et al. [23] proposed a thermodynamic analysis method to study the transient temperature change caused by the heating of the pre-cooled hydrogen in the hydrogen refueling station after flowing through the refueling equipment. Wang, et al. [24] proposed some research hotspots for on-board hydrogen storage cylinders, such as initial inlet pressure, hydrogen compatibility of materials, and methods of regular inspection. Xiao, et al. [25,26] established a two-zone lumped parameter thermodynamic model for the charging (discharging) process of an on-board hydrogen storage tank, and compared the experimental data to verify the validity of the model. In addition, the variation of hydrogenation time with different initial hydrogen temperature, initial hydrogen pressure, inlet temperature, and other parameters was studied [27,28].
From the above research survey, it can be seen that although researchers have carried out a series of studies on hydrogen cycle temperature evolution and system optimization, and have made certain progress, there are still some shortcomings. The control method of the hydrogen cycle temperature is still vacant, and there is no specific temperature control method. Therefore, it is necessary to carry out research on the temperature evolution mechanism of the hydrogen cycle, and to study the influence of the pressure reducing valve and heat exchanger on the temperature change in the hydrogen cycle system, finding out how to control the temperature.
Based on previous studies, this paper concerned the processes occurring in the hydrogen charging system. It presents the process of charging hydrogen tanks, hydrogen throttling in reduction valves, and hydrogen cooling in double tube heat exchangers forming the charging system. First, based on the basic principles of thermodynamics, a thermodynamic prediction model for the temperature change during the hydrogen cycle was established by comprehensively considering the real gas equation of state, convective heat transfer between hydrogen and the inner wall, heat conduction through the tank wall, and natural convection on the outer wall. Second, by studying the performance of the hydrogen refueling station heat exchanger, the heat of the heat exchanger needed to keep the hydrogen temperature within a safe range was calculated. Due to the Joule–Thomson effect, the hydrogen temperature passing through the pressure-reducing valve changes, and the changed value in the hydrogen charging cycle is predicted and calculated by calculating the temperature change value at this time.
2. Experimental Methods
2.1. Experimental Apparatus
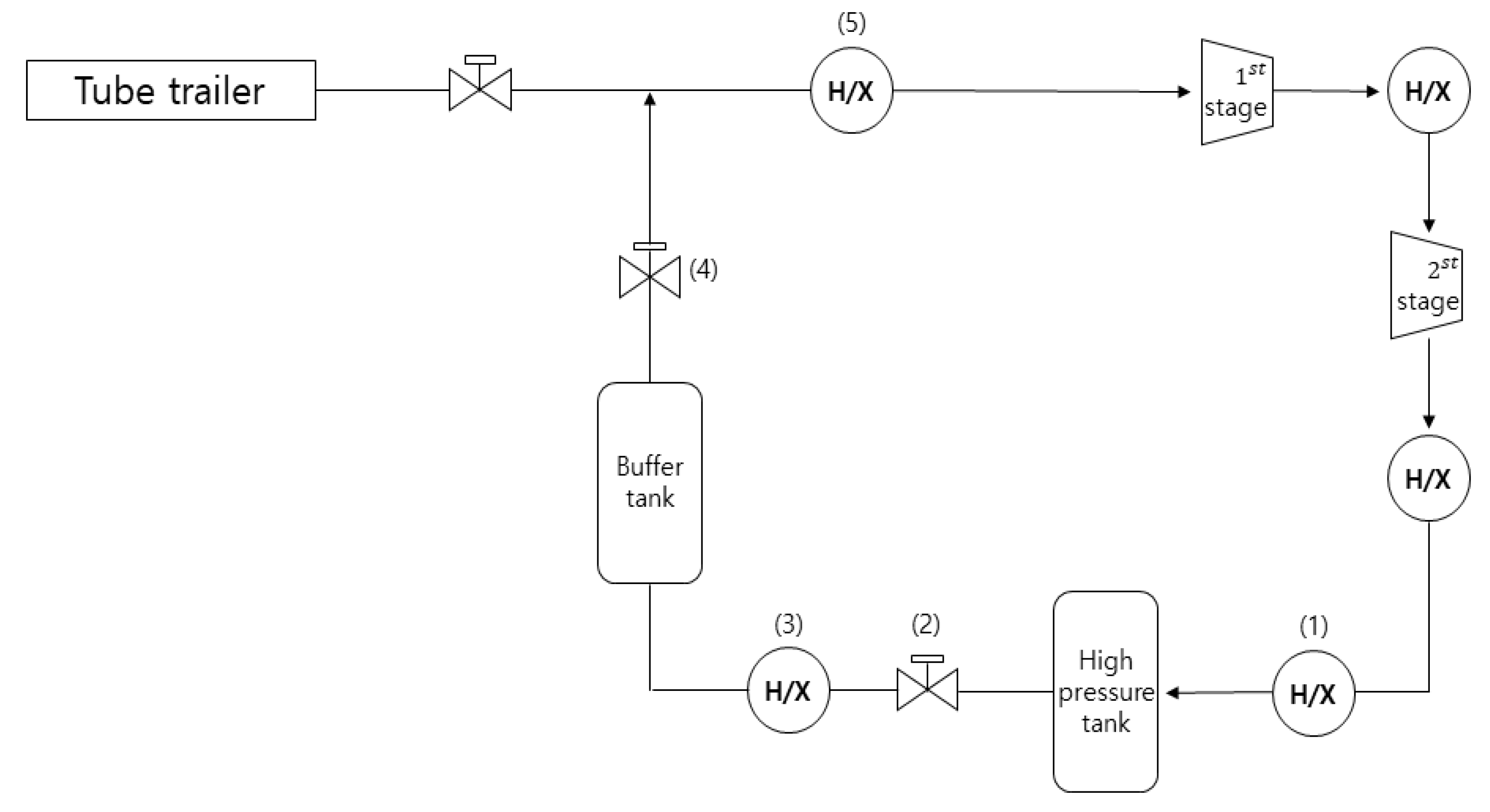
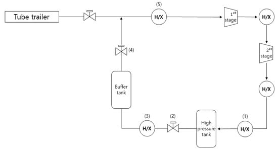
The compressed hydrogen refueling station consists of a heat-exchange system, hydrogen storage system, compression system, and refueling control system. Figure 1 shows the process of charging a hydrogenation cycle. The hydrogen storage system is shown in Figure 2.
Figure 1.
The schematic diagram of the hydrogen station system.
Figure 2.
The hydrogen-storage cycle system.
Figure 2 shows that the filling process: the compressed hydrogen gas in the Tube Trailer enters compressor through pipeline when the valve is opened, flows into the hydrogenation machine after being compressed by the compressor, and then the gas through the heat exchanger is stored in the high-pressure tank.
2.2. The Filling Experiment of Hydrogen
Figure 1 shows the process of charging at a hydrogen charging station. The hydrogen stored in the tube cartridge is compressed in two stages and stored in the high-pressure tank and the buffer tank, respectively. The process in which hydrogen is stored in a vacuum state is called the first cycle, and the process in which hydrogen is stored when residual pressure is present is called the second cycle. In this study, hydrogen was stored after being compressed to 50 MPa through a two-stage compression process. The analysis of the hydrogen filling process when the high-pressure tank is in a vacuum state is called the first cycle analysis, and the analysis of the hydrogen filling process when the residual pressure inside the tank remains is called the second cycle analysis.
2.3. Experimental Conditions
Table 1 shows the hydrogenated storage tank specification [29]. The high-pressure storage tank analysis of the system is simplified through mathematical modeling, and the initial conditions of the system are given in Table 2. The modeling of a hydrogen pressure tank is shown in Figure 3.
Table 1.
The specifications of the hydrogenated storage tank and simulation conditions.
Table 2.
Initial conditions of the hydrogen storage tank for the second cycle analysis.
Figure 3.
Compressed hydrogen filling diagram.
3. Theoretical Analysis
3.1. Thermodynamic Behavior Analysis of the Hydrogen Tank
The hydrogenation process in the compressed hydrogen tank is carried out by multi-stage compression in the hydrogen filling station in which hydrogen is stored at high temperature and high pressure. When storage begins, the temperature and pressure of hydrogen rise. The temperature and pressure changed during such storage are theoretically calculated. The flow direction of hydrogen proceeds from the hydrogen compressor to the high-pressure storage tank, and when hydrogen is charged into the high-pressure vessel, the open system energy conservation equation and real gas of state to obtain the final temperature of hydrogen after the charging is completed. According to the thermodynamic law, the energy differential equation of the system is as follows:
where is the heat exchange between the system and the environment, represents the power that the system does to the environment, V is the velocity of hydrogen in the tank, is the mass of hydrogen in/out of the system, and h is the enthalpy of the gas, . The power that the hydrogen exudes on the external environment is zero (). In addition, the tail of cylinder is closed. Then the outlet term of the system in Equation (1) is .
The real gas equation of state is as follow [30]:
When the hydrogen inside the storage tank is charged from A (Hydrogen Cartridge) to B (Hydrogen Tank), it can be expressed by Equation (2). At this time, when the potential energy and the kinetic energy are constant and there is no work, Equation (4) is expressed.
According to equations , The simplified Equation (5) is as follows:
Bringing the real gas state equation into Equation (5), the final temperature expression is as follows:
Calculate the temperature after filling in the derived Equation (6). The mass of hydrogen entering the high-pressure tank during the filling process is calculated using Equation (3). It is observed that the temperature rises are affected by several parameters (such as initial temperature, inlet temperature, and initial pressure in the tank).
The reference [21] and calculation results using experimental pressure data, as shown in Figure 4, were compared. The result showed good agreement between the reference [21] and the calculation result. There are three main thermodynamic phenomena during filling process leading to a rapid rise in temperature. Firstly, a large amount of heat is generated by converting the kinetic energy of the fast-flowing hydrogen into internal energy during the filling. Secondly, the compression of hydrogen in the tank leads to the temperature rise, which is the most important factor leading to the temperature rise. The third is the negative Joule–Thomson effect of hydrogen, in which the flow through the throttle produces a sudden change in pressure that causes a temperature change. At room temperature, most gases cool slightly during throttling. Conversely, hydrogen increases in temperature as it expands through the throttle due to its unique negative Joule–Thomson coefficient (the ratio of the temperature of the expanded gas to the pressure). There is a significant temperature difference as the temperature within tank rises. Some of the heat in the hydrogen storage tank may be transferred to the environment, but most of the heat remains on the cylinder wall, resulting in an increase in the cylinder temperature. In a word, the main reasons for temperature change in fueling process of hydrogen storage tank are negative Joule–Thomson effect, conversion of kinetic energy into internal energy, compression of gas in the tank, and heat flux in the tank.
Figure 4.
Final temperature of ref. [21] and the fitting formula of calculation result.
Heat transfer in the storage tank for hydrogen filling occurs on the surface of the storage tank and takes place in a complex form of conduction, convection, and radiation. However, radiation heat transfer between the gas and wall is assumed to be negligible since temperature difference between the gas and inner walls is very small. The total heat transfer rate from the center of the container to the outside air is equal to the sum of the cylindrical part and both sides and can be expressed by Equation (7).
Since the total heat transfer rate increases linearly from the time when heat transfer occurs until the state of thermal equilibrium is reached, half of the final heat transfer rate can be used to represent the average heat transfer rate . In addition, after the filling is completed, the temperature of the inner wall and the outer wall of the tank is obtained by the temperature difference between the inner and outer air of the tank and the heat transfer phenomenon. It can be expressed by Equation (8).
3.2. Analysis Results for the First Cycle and Second Cycle
The process of the compressed hydrogen storage tank used in hydrogen stations was studied by analysis and numerical methods. Table 3 is the results of pressure, temperature, charging amount, and charging time in the compressed hydrogen cycles. Pressure changed in the high-pressure tank and the buffer tank during the second hydrogen cycle, as shown in Figure 5. In the early filling process, the pressure in the buffer tank did not change. After the high-pressure hydrogen storage tank was charged, the valve was opened to increase the pressure of the buffer tank. Figure 6 is the variations of temperature and pressure of hydrogen storage tank for the second hydrogen cycle: (a) High-pressure tank; (b) Buffer tank.
Table 3.
Analysis results of the cycles of hydrogen storage tank.
Figure 5.
Experimental pressure data of the compressed hydrogen storage tank for the second cycle.
Figure 6.
The variations of pressure and theoretical temperature of hydrogen storage tank for the second cycle: (a) The pressure change and theoretical temperature of high pressure tank (b) The variations of pressure and theoretical temperature of buffer tank.
The analysis showed that the mass of hydrogen charged from the first cycle of the high-pressure storage tank to the inside of the high-pressure storage tank was 7.94 and 8.95 kg in the second cycle. The maximum temperature of hydrogen in the tank increased to 153.25 °C, and the temperature measured through simulation increased to 94.75 °C in the second cycle. The time required to charge the hydrogen was calculated to take 984 s in the high-pressure tank and 444 s in the buffer tank for the first cycle. In 2nd cycle, they were calculated to be 574 and 212 s respectively.
3.3. Analysis of Hydrogen Pressure Reducing Valve
For the thermodynamic study of the real gas throttling process, the Joule–Thomson effect should occupy an extremely important position. For the hydrogen gas, after the izentalp throttling process, the temperature may increase. This is because in the process of throttling and expansion, the enthalpy of the gas changes to a certain extent at each stage of throttling. The enthalpy value of the gas is constant when the entire throttling process is completed, that is, the enthalpy before and after the throttling process is constant, which is an important thermodynamic feature of the throttling process.
Hydrogen has a very low inversion temperature, resulting in a phenomenon where the Joule–Thomson effect is reversed and the temperature rises. The hydrogen has throttling effects at different pipes and valves, which leads to a temperature rise of the hydrogen gas. Pressure-reducing valves (2) and (4) in the cycle are shown in Figure 7. Temperature change result of hydrogen passing the pressure reducing valve in the first and second cycle is shown in Table 4.
Figure 7.
Pressure-reducing valve: (a) Pressure-reducing valve (2) in the first cycle, (b) Pressure-reducing valve (4) in the first cycle, (c) Pressure-reducing valve (2) in the second cycle, (d) Pressure-reducing valve (4) in the second cycle.
Table 4.
Temperature rise result of hydrogen passing the pressure-reducing valve for the cycle.
3.4. Analysis of Hydrogen Heat Exchanger
The heat exchanger of the system used a double-tube heat exchanger of the counter flow type. The counter flow heat exchanger is shown in Figure 8. The specification of the heat exchanger in the cycles is shown in Table 5. The temperature of the water entering the heat exchanger was 7 °C and left the heat exchanger at 12 °C. As shown in Table 2, the temperature of hydrogen flowing into the (1) heat exchanger was 40 °C, and the temperature of hydrogen flowing into the (3) and (5) heat exchangers was the temperature after passing through the pressure-reducing valve. The capacity required to reach the target temperature was calculated using the log mean temperature difference (LMTD) method. Analysis algorithm for the heat exchanger is shown in Figure 9.
Figure 8.
Counter flow heat exchanger.
Table 5.
Specifications and conditions of the heat exchanger.
Figure 9.
Analysis algorithm for the heat exchanger.
Required performance of the heat exchanger in the first and second cycle is shown in Table 6.
Table 6.
Required performance of the heat exchanger in the first and second cycles.
4. Conclusions
In the currently developed hydrogen filling system, hydrogen was compressed and stored at high pressure in a high-pressure vessel through a compressor. High gas temperatures could be reached inside a hydrogen tank during the filling process because of the large pressure increase and because of the short time of the process. In order to secure the reliability of the high-pressure vessel, it is important to predict and control the temperature change of hydrogen in the tank. In injecting low-temperature and high-pressure hydrogen gas into the high-pressure vessel, which is formed of hydrogen, the changes of temperature and pressure, charge volume, internal and external temperature of high-pressure vessel were explained and analyzed.
In this paper, the change of hydrogen temperature in the tank according to the pressure rise during the process of charging the high-pressure tank in the whole process of the 50 MPa hydrogen filling system, the time taken for filling, and the pressure-reducing valve, the change of temperature of hydrogen, and the performance of the heat exchanger for cooling high-temperature hydrogen were analyzed by theoretical methods.
As a result of the study, the following conclusions are drawn:
- (1)
- The temperature of the hydrogen storage tank was calculated to increase by 153.25 and 94.75 °C in the first cycle and second cycle. As the cycle continued, the increase of temperature decreased.
- (2)
- The hydrogen filling amounts in the high-pressure tank and buffer tank were calculated to be 7.94 and 3.58 kg for the first cycle, respectively, and 8.95 kg and 4.20 kg for the second cycle, respectively.
- (3)
- The temperature at the inner and outer walls of the high-pressure storage tank was calculated to be 108.25 and 50.25 °C for the first cycle and 72.95 and 44.95 °C for the second cycle.
- (4)
- The time required to charge the hydrogen in 1st cycle was calculated to be 984 s in the high-pressure tank, and 444 s in the buffer tank. In 2nd cycle, they were calculated to be 574 and 212 s respectively.
In this study, it was assumed that the charging process is an adiabatic process, and after the charging is completed, the cooling process of the hydrogen in the high-pressure vessel is performed only by considering heat transfer by conduction and convection. The result of this study will be useful for the design and construction of hydrogen charging systems.
5. Outlook and Future Perspectives
At present, most of the studies only involve the overall safety analysis of the hydrogen refueling station, and there are relatively few safety studies on the individual equipment of the hydrogen refueling station. The following aspects should be paid attention to in future research: (1) The overall process flow of the hydrogenation station being optimized to realize the coordinated development of various equipment and systems. (2) An optimized filling scheme combining hydrogen pre-cooling technology and temperature rise control technology, and researching the grading filling strategy from the perspective of energy saving and cost reduction. (3) Structural analysis and optimization of high-pressure the hydrogen heat exchanger, cooler, and pressure-reducing valve.
Author Contributions
Conceptualization, J.-T.K. and J.-Q.L.; methodology, J.-T.K.; software, J.-Q.L. and B.-H.S.; validation, J.-Q.L. and B.-H.S.; formal analysis, J.-T.K.; investigation, B.-H.S.; resources, J.-T.K.; data curation, B.-H.S.; writing—original draft preparation, J.-Q.L.; writing—review and editing, J.-Q.L.; visualization, B.-H.S.; supervision, J.-T.K.; project administration, J.-Q.L.; funding acquisition, J.-Q.L. All authors have read and agreed to the published version of the manuscript.
Funding
This research was supported by the Ludong University Talent Research Start-up Funding.
Data Availability Statement
The authors attest that all data for this study are included in the paper.
Acknowledgments
We thank Department of Mechanical Engineering, Hoseo University for providing an academic license of EES and PRO/II for simulation.
Conflicts of Interest
The authors declare no conflict of interest.
Nomenclature
| Internal heat exchange coefficient between tank wall and hydrogen, (W/(m2K)) | |
| External heat exchange coefficient between ambient air and the tank wall, (W/(m2K)) | |
| Specific enthalpy of incoming hydrogen, (J/kg) | |
| Specific enthalpy of outflow hydrogen, (J/kg) | |
| Specific heat capacity of the hydrogen at constant pressure, (J/(kgK)) | |
| Specific heat capacity of the hydrogen at constant volume, (J/(kgK)) | |
| Initial and settled mass in the tank, (kg) | |
| Mass flow rate into the tank, (kg/s) | |
| Mass outflow rate for discharge process, (kg/s) | |
| Nusselt number of the gas, dimensionless. | |
| Reynolds number of the flow based on tank internal diameter, | |
| Rayleigh number of the gas. | |
| Settled pressure of hydrogen gas in the tank, (MPa) | |
| Initial within the tank, (MPa) | |
| Final hydrogen pressure, (MPa) | |
| The initial temperature of gas, (°C) | |
| Temperature of filling hydrogen gas, (°C) | |
| Final temperature of hydrogen gas in the tank, (°C) | |
| The ambient temperature, = 28.9 °C | |
| The wall temperature, (°C) | |
| k | Thermal conductivity (W/m·K.) |
| The total thermal resistance in the tank, (K/W) | |
| The total thermal resistance of the side, (K/W) | |
| Q | Heat transferring to ambient, (kJ) |
| Heat transfer rate (W) | |
| Total heat transfer coefficient | |
| Constant of compression, | |
| Subscripts | |
| hydrogen; | |
| water; | |
References
- Kar, S.K.; Bansal, R.; Harichandan, S. An empirical study on intention to use hydrogen fuel cell vehicles in India. Int. J. Hydrog. Energy 2022, 47, 19999–20015. [Google Scholar] [CrossRef]
- Zhang, C.; Cao, X.; Bujlo, P.; Chen, B.; Zhang, X.; Sheng, X.; Liang, C. Review on the safety analysis and protection strategies of fast filling hydrogen storage system for fuel cell vehicle application. J. Energy Storage 2021, 45, 103451. [Google Scholar] [CrossRef]
- Liu, G.; Qin, Y.; Liu, Y. Numerical simulation of hydrogen filling process in novel high-pressure microtube storage device. Int. J. Hydrog. Energy 2021, 46, 36859–36871. [Google Scholar] [CrossRef]
- Wu, X.; Liu, J.; Shao, J.; Deng, G. Fast filling strategy of type III on-board hydrogen tank based on time-delayed method. Int. J. Hydrog. Energy 2021, 46, 29288–29296. [Google Scholar] [CrossRef]
- Barthélémy, H.; Weber, M.; Barbier, F. Hydrogen storage: Recent improvements and industrial perspectives. Int. J. Hydrog. Energy 2016, 42, 7254–7262. [Google Scholar] [CrossRef]
- Melideo, D.; Baraldi, D. CFD analysis of fast filling strategies for hydrogen tanks and their effects on key-parameters. Int. J. Hydrog. Energy 2015, 40, 735–745. [Google Scholar] [CrossRef]
- Rothuizen, E.D.; Mérida, W.; Rokni, M.; Wistoft-Ibsen, M. Optimization of hydrogen vehicle refueling via dynamic simulation. Int. J. Hydrog. Energy 2013, 38, 4221–4231. [Google Scholar] [CrossRef]
- Rothuizen, E.D. Hydrogen Fuelling Stations: A Thermodynamic Analysis of Fuelling Hydrogen Vehicles for Personal Transportation; Department of Mechanical Engineering, Technical University of Denmark: Copenhagen, Denmark, 2013. [Google Scholar]
- Rothuizen, E.; Rokni, M. Optimization of the overall energy consumption in cascade fueling stations for hydrogen vehicles. Int. J. Hydrog. Energy 2014, 39, 582–592. [Google Scholar] [CrossRef]
- Kermani, N.A. Design and Prototyping of an Ionic Liquid Piston Compressor as a New Generation of Compressors for Hydrogen Refueling Stations; DCAMM Special Report No. S229; Technical University of Denmark: Copenhagen, Denmark, 2017. [Google Scholar]
- Liu, J.; Zheng, S.; Zhang, Z.; Zheng, J.; Zhao, Y. Numerical study on the fast filling of on-bus gaseous hydrogen storage cylinder. Int. J. Hydrog. Energy 2020, 45, 9241–9251. [Google Scholar] [CrossRef]
- Nazir, H.; Louis, C.; Jose, S.; Prakash, J.; Muthuswamy, N.; Buan, M.E.; Flox, C.; Chavan, S.; Shi, X.; Kauranen, P.; et al. Is the H2 economy realizable in the foreseeable future? Part I: H2 production methods. Int. J. Hydrog. Energy 2020, 45, 13777–13788. [Google Scholar] [CrossRef]
- Sadi, M.; Deymi-Dashtebayaz, M. Hydrogen refueling process from the buffer and the cascade storage banks to HV cylinder. Int. J. Hydrog. Energy 2019, 44, 18496–18504. [Google Scholar] [CrossRef]
- Ramasamy, V.; Richardson, E.S. Thermal response of high-aspect-ratio hydrogen cylinders undergoing fast-filling. Int. J. Heat Mass Transf. 2020, 160, 120179. [Google Scholar] [CrossRef]
- Melideo, D.; Baraldi, D.; Acosta-Iborra, B.; Cebolla, R.O.; Moretto, P. CFD simulations of filling and emptying of hydrogen tanks. Int. J. Hydrog. Energy 2017, 42, 7304–7313. [Google Scholar] [CrossRef]
- Melideo, D.; Baraldi, D.; Echevarria, N.D.M.; Iborra, B.A. Effects of some key-parameters on the thermal stratification in hydrogen tanks during the filling process. Int. J. Hydrog. Energy 2019, 44, 13569–13582. [Google Scholar] [CrossRef]
- Bourgeois, T.; Brachmann, T.; Barth, F.; Ammouri, F.; Baraldi, D.; Melideo, D.; Acosta-Iborra, B.; Zaepffel, D.; Saury, D.; Lemonnier, D. Optimization of hydrogen vehicle refuelling requirements. Int. J. Hydrog. Energy 2017, 42, 13789–13809. [Google Scholar] [CrossRef]
- Bourgeois, T.; Ammouri, F.; Baraldi, D.; Moretto, P. The temperature evolution in compressed gas filling processes: A review. Int. J. Hydrog. Energy 2018, 43, 2268–2292. [Google Scholar] [CrossRef]
- Molkov, V.; Dadashzadeh, M.; Makarov, D. Physical model of onboard hydrogen storage tank thermal behaviour during fuelling. Int. J. Hydrog. Energy 2019, 44, 4374–4384. [Google Scholar] [CrossRef]
- Sapre, S.; Pareek, K.; Rohan, R.; Singh, P.K. H2 refueling assessment of composite storage tank for fuel cell vehicle. Int. J. Hydrog. Energy 2019, 44, 23699–23707. [Google Scholar] [CrossRef]
- Li, Q.; Zhou, J.; Chang, Q.; Xing, W. Effects of geometry and inconstant mass flow rate on temperatures within a pressurized hydrogen cylinder during refueling. Int. J. Hydrog. Energy 2012, 37, 6043–6052. [Google Scholar] [CrossRef]
- Kuroki, T.; Sakoda, N.; Shinzato, K.; Monde, M.; Takata, Y. Dynamic simulation for optimal hydrogen refueling method to Fuel Cell Vehicle tanks. Int. J. Hydrog. Energy 2018, 43, 5714–5721. [Google Scholar] [CrossRef]
- Kuroki, T.; Sakoda, N.; Shinzato, K.; Monde, M.; Takata, Y. Prediction of transient temperature of hydrogen flowing from pre-cooler of refueling station to inlet of vehicle tank. Int. J. Hydrog. Energy 2018, 43, 1846–1854. [Google Scholar] [CrossRef]
- Wang, D.; Liao, B.; Zheng, J.; Huang, G.; Hua, Z.; Gu, C.; Xu, P. Development of regulations, codes and standards on composite tanks for on-board gaseous hydrogen storage. Int. J. Hydrog. Energy 2019, 44, 22643–22653. [Google Scholar] [CrossRef]
- Xiao, J.; Wang, X.; Zhou, X.; Bénard, P.; Chahine, R. A dual zone thermodynamic model for refueling hydrogen vehicles. Int. J. Hydrog. Energy 2019, 44, 8780–8790. [Google Scholar] [CrossRef]
- Xiao, J.; Cheng, J.; Wang, X.; Bénard, P.; Chahine, R. Final hydrogen temperature and mass estimated from refueling parameters. Int. J. Hydrog. Energy 2018, 43, 22409–22418. [Google Scholar] [CrossRef]
- Zhou, X.; Yang, T.; Xiao, J.; Bénard, P.; Chahine, R. Estimation of filling time for compressed hydrogen refueling. Energy Procedia 2019, 158, 1897–1903. [Google Scholar] [CrossRef]
- Xiao, J.; Ma, S.; Wang, X.; Deng, S.; Yang, T.; Bénard, P. Effect of hydrogen refueling parameters on final state of charge. Energies 2019, 12, 645. [Google Scholar] [CrossRef] [Green Version]
- Li, J.Q.; Myoung, N.S.; Kwon, J.T.; Jang, S.J.; Lee, T. A Study on the Prediction of the Temperature and Mass of Hydrogen Gas inside a Tank during Fast Filling Process. Energies 2020, 13, 6428. [Google Scholar] [CrossRef]
- Wang, G.; Zhou, J.; Hu, S.; Dong, S.; Wei, P. Investigations of filling mass with the dependence of heat transfer during fast filling of hydrogen cylinders. Int. J. Hydrog. Energy 2014, 39, 4380–4388. [Google Scholar] [CrossRef]
Publisher’s Note: MDPI stays neutral with regard to jurisdictional claims in published maps and institutional affiliations. |
© 2022 by the authors. Licensee MDPI, Basel, Switzerland. This article is an open access article distributed under the terms and conditions of the Creative Commons Attribution (CC BY) license (https://creativecommons.org/licenses/by/4.0/).








