A Model for Flywheel Fault Diagnosis Based on Fuzzy Fault Tree Analysis and Belief Rule Base
Abstract
:1. Introduction
2. Problem Description
2.1. Clarifying Questions
2.2. Overview of FFBRB Fault Diagnosis Model Principle
3. Construction and Inference of the FFBRB Model
- The basic structure of the FFTA flywheel system. In this part, fuzzy fault tree analysis is carried out for the flywheel system (see Section 3.1);
- The process of constructing the BRB model is based on FFTA. This part mainly describes the conversion process from FFTA to BRB (see Section 3.2);
- Reasoning and optimization process of the FFBRB model. This part is actually the reasoning and optimization process of BRB (see Section 3.3).
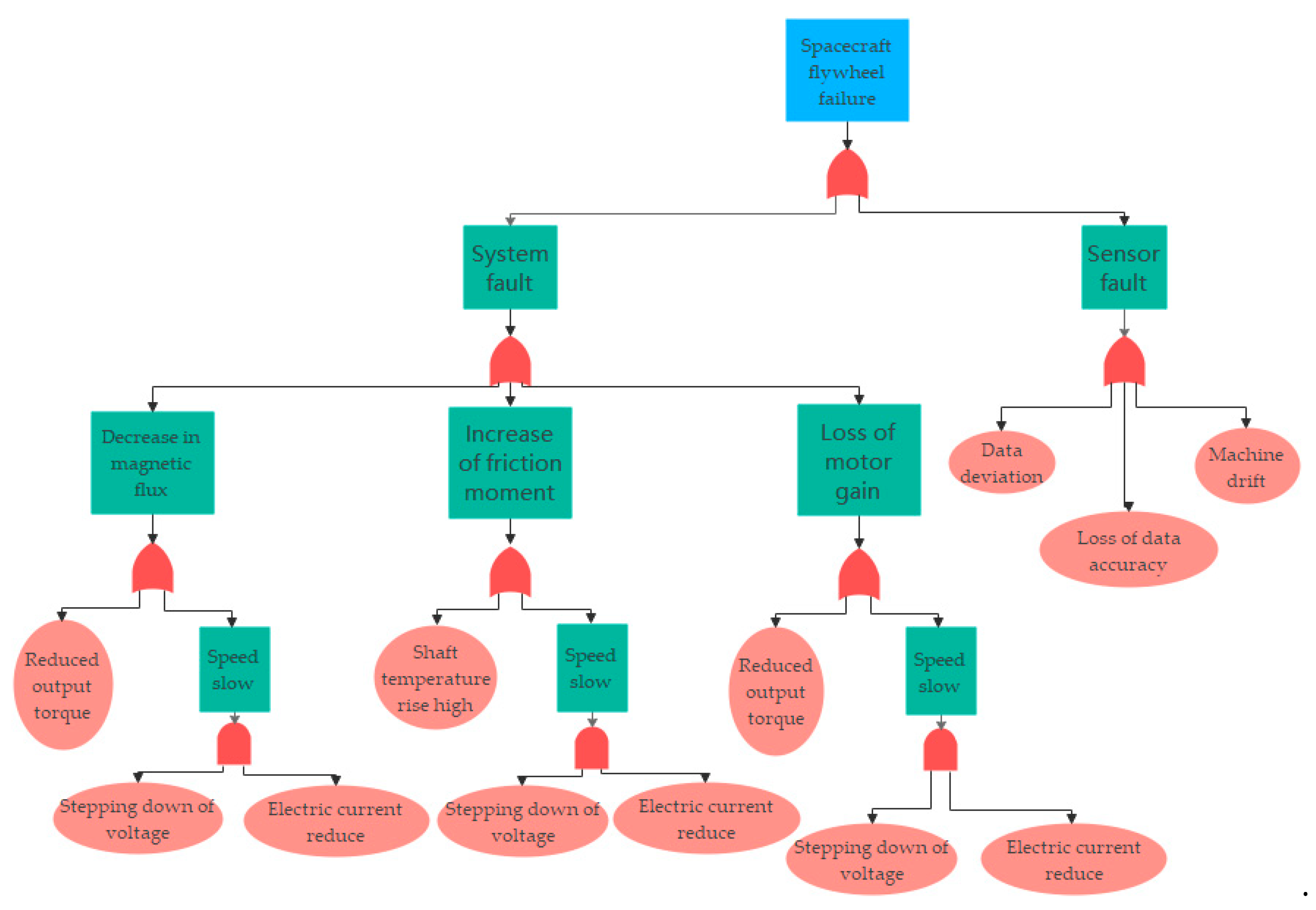
3.1. Basic Structure of the FFTA Flywheel System
3.2. The Process of Constructing the BRB Model Based on the FFTA
3.2.1. Analysis of Conversion Mechanism between FFTA and BRB
- Nodes in Bayesian networks correspond to events in FFTA. Specifically, all the top events of FFTA correspond to all the leaf nodes in the Bayesian network, and all the basic events of FFTA correspond to all the root nodes in the Bayesian network.
- Conditional probability distribution of nodes in Bayesian networks is represented by logic gates in FFTA.
- The direction of node arrows in the Bayesian network also represents the logical relationship of events in the FFTA, that is, the relationship between input and output of logic gates.
- The input of the BRB corresponds to the parent node in the Bayesian network;
- The belief of the BRB can be transformed from conditional probability in the Bayesian network;
- Bayesian inference can be transformed from the ER to BRB inference.
- The three numbers in the triangular fuzzy number of FFTA’s base event failure probability are divided into three groups corresponding to the root node of the Bayesian network, respectively, which are used as the input of BRB;
- The three numbers in the triangle fuzzy number of FFTA intermediate event occurrence probability are divided into three groups corresponding to the root leaf nodes of the Bayesian network, respectively, which serve as the input and output of BRB;
- The three numbers in the triangular fuzzy number of FFTA top event occurrence probability are divided into three groups of night nodes corresponding to the Bayesian network, respectively, which are used as the output of BRB.
3.2.2. Conversion Rules from FFTA to BRB
Probability Representation of Transformation Space Condition Corresponding to Different Logic Gates
The Belief Rule and Rule Activation Weight Representation of the BRB Corresponded to the Logic Gate
- Under the condition of “and” logic gates, the BRB’s belief rules [28] can be described as follows:where represents the rule matching degree under rule k (the adaptability of input sample and belief rule), l indicates two adjacent activation rules, two rules are activated when the input falls between them, and the rule activation weight calculation under the “and” gate condition is as follows:
- Under the condition of “or” logic gates, the BRB’s belief rules could be described as follows:where represents the rule matching degree (the adaptability of input sample and belief rule), the rule activation weight calculation under the “and” gate condition is as follows:
3.3. Establishment of the FFBRB Model and Inference Optimization
3.3.1. Analysis of Reasoning Process from FFTA to BRB
- Rule matching is calculated, that is, the degree of adaptation between input sample and belief rule. The calculation formula is shown in Formula (7).
- According to the activation weight formulas of different rules corresponding to different logic gates above (Formulas (6) and (9)), the activation weight of activation rules is calculated.
- ER analytic algorithm is used to synthesize rules and obtain the belief degree output of BRB. L indicates the number of activation rules. The calculation process is as follows:
- Utility calculation, the final output.
3.3.2. Optimization of the FFBRB Fault Diagnosis Model
- Set initial parameters. The number of solutions is defined as in the population, in the optimal subgroup, the dimension of the problem is defined as D, the optimal subgroup is defined as , the weight of the optimal subgroup is defined as ;
- Sampling. The mean value of the optimal subgroup solution is the desired output value, and the population is normally distributed. The calculation process is as follows:
- Projection. The process of performing a projection operation for each equality constraint can be described as follows:The , expression of the number of variables can be expressed as m in the equality constraint, , M represents the solutions in each equality constraint, and , when the constraints are equal, its quantity can be expressed by . In addition, is the way to represent parameter vectors;
- Select and reorganize. Select the optimal subgroup and calculate the solution set of the mean. In the optimal subgroup, the weight of the i − th(i=1 … Pn) solution can be expressed as hi, which is calculated as follows:
- Update the covariance matrix. The specific calculation process is as follows:
4. Case Study
4.1. Construction of the FFBRB Fault Diagnosis Model
4.1.1. The Fault Tree of the Friction Torque Fault of the Flywheel System Is Constructed
4.1.2. FFTA Is Mapped to the BRB Using the Bayesian Network as a Bridge
4.1.3. Determining the Fuzzy Number of Occurrence Probability of Bottom Event and Top Event
4.1.4. Built Initial Belief Rules
4.1.5. Set Reference Points and Values
4.2. Training and Optimization of the FFBRB Model
4.2.1. Optimized Parameters and Results
4.2.2. Experimental Fitting Images
4.2.3. Other Comparative Experiments
4.3. Experimental Conclusion
5. Conclusions
Author Contributions
Funding
Institutional Review Board Statement
Informed Consent Statement
Data Availability Statement
Conflicts of Interest
References
- Jiang, L.; Wu, C. Topology optimization of energy storage flywheel. Struct. Multidiscip. Optim. 2016, 55, 1917–1925. [Google Scholar] [CrossRef]
- Chen, C.; Tian, H.; Wu, D.; Pan, Q.; Wang, H.; Liu, X. A Fault Diagnosis Method for Satellite Flywheel Bearings Based on 3D Correlation Dimension Clustering Technology. IEEE Access 2018, 6, 78483–78492. [Google Scholar] [CrossRef]
- Zhang, X.; Luo, W.; Li, X.; Yan, B. A Transfer Fault Diagnosing Method for Protocol Conformance Test. Based on FSMs. In Proceedings of the 2009 Asia-Pacific Conference on Information Processing, Shenzhen, China, 18–19 July 2009; pp. 173–177. [Google Scholar]
- Lin, J.W.; Lee, C.L.; Su, C.C.; Chen, J.-E. Fault Diagnosis for Linear Analog Circuits. J. Electron. Test. 2001, 17, 483–494. [Google Scholar] [CrossRef]
- Chen, B.; Wang, C.; Gao, X. Research on the Intelligent Agent of Distributed Fault Diagnose System. In Proceedings of the 2006 1st International Symposium on Systems and Control in Aerospace and Astronautics, Harbin, China, 19–21 January 2006; p. 1255. [Google Scholar]
- Qiao, Z.; Elhattab, A.; Shu, X.; He, C. A second-order stochastic resonance method enhanced by fractional-order derivative for mechanical fault detection. Nonlinear Dyn. 2021, 106, 707–723. [Google Scholar] [CrossRef]
- Sun, W.; Shao, S.; Zhao, R.; Yan, R.; Zhang, X.; Chen, X. A sparse auto-encoder-based deep neural network approach for induction motor faults classification. Measurement 2016, 89, 171–178. [Google Scholar] [CrossRef]
- Yao, C.; Wang, R.; Xu, M.; Yang, J. The Combined Diagnosis Approach for the Satellite Attitude Control System Based on Observer Redundancy. In Proceedings of the 2013 International Conference on Quality, Reliability, Risk, Maintenance, and Safety Engineering (QR2MSE), Chengdu, China, 15–18 July 2013; pp. 1785–1789. [Google Scholar]
- Cheng, C.; Wang, W.; Ran, G.; Chen, H. Data-Driven Designs of Fault Identification Via Collaborative Deep Learning for Traction Systems in High-Speed Trains. IEEE Trans. Transp. Electrif. 2021, 1. [Google Scholar] [CrossRef]
- Yang, J.-B.; Liu, J.; Wang, J.; Sii, H.-S.; Wang, H.-W. Belief rule-base inference methodology using the evidential reasoning Approach-RIMER. IEEE Trans. Syst. Man Cybern. Part. A Syst. Hum. 2006, 36, 266–285. [Google Scholar] [CrossRef]
- Fu, Y.; Yin, Z.; Su, M.; Wu, Y.; Liu, G. Construction and Reasoning Approach of Belief Rule-Base for Classification Base on Decision Tree. IEEE Access 2020, 8, 138046–138057. [Google Scholar] [CrossRef]
- Cheng, C.; Wang, W.J.; Chen, H.; Zhou, Z.; Teng, W.; Zhang, B. Health Status Assessment for LCESs Based on Multi-discounted Belief Rule Base. IEEE Trans. Instrum. Meas. 2021, 70, 3514213. [Google Scholar] [CrossRef]
- Cheng, C.; Qiao, X.; Teng, W.; Gao, M.; Zhang, B.; Yin, X.; Luo, H. Principal component analysis and belief-rule-base aided health monitoring method for running gears of high-speed train. Sci. China Inf. Sci. 2020, 63, 1–3. [Google Scholar] [CrossRef] [Green Version]
- Cheng, C.; Wang, J.; Zhou, Z.; Teng, W.; Sun, Z.; Zhang, B. A BRB-Based Effective Fault Diagnosis Model for High-Speed Trains Running Gear Systems. IEEE Trans. Intell. Transp. Syst. 2020, 23, 110–121. [Google Scholar] [CrossRef]
- Fujino, T.; Hadipriono, F.C. Fuzzy Fault Tree Analysis for Structural Safety. J. Intell. Fuzzy Syst. 1996, 4, 269–280. [Google Scholar] [CrossRef]
- Yiu, T.W.; Cheung, S.O.; Lok, C.L. A Fuzzy Fault Tree Framework of Construction Dispute Negotiation Failure. IEEE Trans. Eng. Manag. 2015, 62, 171–183. [Google Scholar] [CrossRef]
- Wen, L.; Gao, L. A new deep transfer learning based on sparse auto-encoder for fault diagnosis. IEEE Trans. Syst. Man Cybern. Syst. 2017, 49, 136–144. [Google Scholar] [CrossRef]
- Xiao, D.Y.; Huang, Y.X.; Qin, C.; Liu, Z.; Li, Y. Transfer learning with convolutional neural networks for small sample size problem in machinery fault diagnosis. Proc. Inst. Mech. Eng. Part C J. Mech. Eng. Sci. 2019, 233, 5131–5143. [Google Scholar] [CrossRef]
- Cao, Y.; Zhou, Z.J.; Hu, C.H.; Tang, S.W.; Wang, J. A new approximate belief rule base expert system for complex system modelling. Decis. Support. Syst. 2021, 150, 113558. [Google Scholar] [CrossRef]
- Cao, Y.; Zhou, Z.; Hu, C.; He, W.; Tang, S. On the Interpretability of Belief Rule-Based Expert Systems. IEEE Trans. Fuzzy Syst. 2020, 29, 3489–3503. [Google Scholar] [CrossRef]
- Tabesh, M.; Roozbahani, A.; Hadigol, F.; Ghaemi, E. Risk Assessment of Water Treatment Plants Using Fuzzy Fault Tree Analysis and Monte Carlo Simulation. Iran. J. Sci. Technol. Trans. Civ. Eng. 2021, 1–16. [Google Scholar] [CrossRef]
- Zhang, M.; Xu, T.; Sun, H.; Meng, X. Mine Hoist Fault Diagnosis Based on Fuzzy Fault Tree and Bayesian network. Ind. Mine Autom. 2020, 46, 1–5, 45. [Google Scholar]
- Yang, J.B.; Xu, D.L. A study on generalizing Bayesian inference to evidential reasoning. In Belief Functions: Theory and Applications; Springer: Cham, Switzerland, 2014; pp. 180–189. [Google Scholar]
- Yang, J.-B.; Liu, J.; Wang, J.; Sii, H. The Evidential Reasoning approach for Inference in rule-based systems. In Proceedings of the 2003 IEEE International Conference on Systems, Man and Cybernetics. Conference Theme—System Security and Assurance (Cat. No.03CH37483), Washington, DC, USA, 8 October 2003; pp. 2461–2468. [Google Scholar]
- Fenz, S. An ontology-based approach for constructing Bayesian networks. Data Knowl. Eng. 2011, 73, 73–88. [Google Scholar] [CrossRef]
- Li, M.; Feng, X.; Chen, J. Research of Threat Identification Based on Bayesian Networks. In Proceedings of the 2009 5th International Conference on Wireless Communications, Networking and Mobile Computing, Beijing, China, 24–26 September 2009; pp. 1–3. [Google Scholar]
- Jarraya, A.; Leray, P.; Masmoudi, A. Discrete Exponential Bayesian Networks: An Extension of Bayesian Networks to Discrete Natural Exponential Families. In Proceedings of the 2011 IEEE 23rd International Conference on Tools with Artificial Intelligence, Boca Raton, FL, USA, 7–9 November 2011; pp. 205–208. [Google Scholar]
- Yang, J.B.; Liu, J.; Wang, J. An Optimal Learning Method for Constructing Belief Rule Bases. In Proceedings of the 2004 IEEE International Conference on Systems, Man and Cybernetics (IEEE Cat. No.04CH37583), The Hague, The Netherlands, 10–13 October 2004; pp. 994–999. [Google Scholar]
- Zhou, Z.-J.; Hu, G.-Y.; Zhang, B.-C.; Hu, C.-H.; Qiao, P.-L. A Model for Hidden Behavior Prediction of Complex Systems Based on Belief Rule Base and Power Set. IEEE Trans. Syst. Man Cybern. Syst. 2017, 48, 1649–1655. [Google Scholar] [CrossRef]
















| Id | Letters | Meaning |
|---|---|---|
| 1 | X1 | Shaft temperature rise high |
| 2 | X2 | Stepping down of voltage |
| 3 | X3 | Electric current reduce |
| 4 | y | Speed slow |
| 5 | Top | Increase in friction moment |
| Event | Ai | Mi | Bi |
|---|---|---|---|
| Base Event 1 | 0.3000 | 0.3333 | 0.3667 |
| 0.0000 | 0.0000 | 0.0000 | |
| 0.9000 | 1.0000 | 1.0000 | |
| 0.0000 | 0.0000 | 0.0000 | |
| 0.0600 | 0.0667 | 0.0733 | |
| 0.7200 | 0.8000 | 0.8800 | |
| 0.4800 | 0.5333 | 0.5867 | |
| 0.0000 | 0.0000 | 0.0000 | |
| 0.0000 | 0.0000 | 0.0000 | |
| 0.0000 | 0.0000 | 0.0000 | |
| Base Event 2 | 0.9000 | 1.0000 | 1.0000 |
| 0.0600 | 0.0667 | 0.0733 | |
| 0.1200 | 0.1333 | 0.1467 | |
| 0.0600 | 0.0667 | 0.0733 | |
| 0.6000 | 0.6667 | 0.7333 | |
| 0.4200 | 0.4667 | 0.5133 | |
| 0.3000 | 0.3333 | 0.3667 | |
| 0.6600 | 0.7333 | 0.8067 | |
| 0.8400 | 0.9333 | 1.0000 | |
| 0.2400 | 0.2667 | 0.2933 | |
| Top Event | 0.9300 | 1.0000 | 1.0000 |
| 0.0600 | 0.0667 | 0.0733 | |
| 0.9120 | 1.0000 | 1.0000 | |
| 0.0600 | 0.0667 | 0.0733 | |
| 0.6240 | 0.6889 | 0.7529 | |
| 0.8376 | 0.8933 | 0.9416 | |
| 0.6360 | 0.6889 | 0.7382 | |
| 0.6600 | 0.7333 | 0.8067 | |
| 0.8400 | 0.9333 | 1.0000 | |
| 0.2400 | 0.2667 | 0.2933 |
| BRB_id | Base Event 1 | Base Event 2 | Top Event |
|---|---|---|---|
| BRB 1 | [1.0, 0.6, 0.3, ] | , ] | [1.0, 0.3, 0.2, 0.0] |
| BRB 2 | [1.0, 0.8, 0.4, ] | , ] | [1.0, 0.8, 0.6, 0.0] |
| BRB2r_id | Attribute1 | Attribute2 | RuleWF | BeliefF |
|---|---|---|---|---|
| 1 | L | L | 0.1771 | (0.0733, 0.4983, 0.2373, 0.1910) |
| 2 | L | M | 0.0709 | (0.2110, 0.5779, 0.0343, 0.1768) |
| 3 | L | H | 0.0062 | (0.2813, 0.3703, 0.1696, 0.1788) |
| 4 | L | G | 0.8472 | (0.9886, 0.0137, 0.0000, 0.0000) |
| 5 | M | L | 0.0396 | (0.0315, 0.7699, 0.1906, 0.0080) |
| 6 | M | M | 0.5838 | (0.8332, 0.0979, 0.0702, 0.0000) |
| 7 | M | H | 0.9296 | (0.2924, 0.4950, 0.1712, 0.0414) |
| 8 | M | G | 0.5178 | (0.0923, 0.2010, 0.2374, 0.4694) |
| 9 | H | L | 0.8063 | (0.9973, 0.0000, 0.0000, 0.0075) |
| 10 | H | M | 0.8488 | (0.4543, 0.0084, 0.2880, 0.2493) |
| 11 | H | H | 0.4081 | (0.1555, 0.1741, 0.4458, 0.2246) |
| 12 | H | G | 0.2917 | (0.0619, 0.3106, 0.0903, 0.5372) |
| 13 | G | L | 0.0002 | (0.5614, 0.4062, 0.0150, 0.0174) |
| 14 | G | M | 0.1367 | (0.0560, 0.0149, 0.1501, 0.7790) |
| 15 | G | H | 0.2903 | (0.0047, 0.0063, 0.3829, 0.6062) |
| 16 | G | G | 0.5334 | (0.0000, 0.0102, 0.0000, 0.9960) |
| BRB2m_id. | Attribute1 | Attribute2 | RuleWF | BeliefF |
|---|---|---|---|---|
| 1 | L | L | 0.6018 | (0.2020, 0.2635, 0.3770, 0.1575) |
| 2 | L | M | 0.3155 | (0.2320, 0.0685, 0.3231, 0.3764) |
| 3 | L | H | 0.6173 | (0.1893, 0.2777, 0.2197, 0.3133) |
| 4 | L | G | 0.5771 | (0.3145, 0.0551, 0.2492, 0.3811) |
| 5 | M | L | 0.2627 | (0.3164, 0.4002, 0.2218, 0.0616) |
| 6 | M | M | 0.9665 | (0.2234, 0.0333, 0.5372, 0.2061) |
| 7 | M | H | 0.1127 | (0.0023, 0.3528, 0.5186, 0.1263) |
| 8 | M | G | 0.3443 | (0.5425, 0.0730, 0.0759, 0.3085) |
| 9 | H | L | 0.5466 | (0.5419, 0.0308, 0.1200, 0.3073) |
| 10 | H | M | 0.6745 | (0.1283, 0.2672, 0.1916, 0.4129) |
| 11 | H | H | 0.8846 | (0.0487, 0.0797, 0.5155, 0.3561) |
| 12 | H | G | 0.5213 | (0.0568, 0.0764, 0.3596, 0.5072) |
| 13 | G | L | 0.3741 | (0.1902, 0.0219, 0.4706, 0.3173) |
| 14 | G | M | 0.7260 | (0.1378, 0.1024, 0.1934, 0.5663) |
| 15 | G | H | 0.3316 | (0.1201, 0.1004, 0.0978, 0.6817) |
| 16 | G | G | 0.8969 | (0.0382, 0.1119, 0.0657, 0.7842) |
| BRB2l_id | Attribute1 | Attribute2 | RuleWF | BeliefF |
|---|---|---|---|---|
| 1 | L | L | 0.5453 | (0.2353, 0.1349, 0.5162, 0.1137) |
| 2 | L | M | 0.5036 | (0.1352, 0.3365, 0.4205, 0.1078) |
| 3 | L | H | 0.1688 | (0.1922, 0.0713, 0.4822, 0.2543) |
| 4 | L | G | 0.9502 | (0.1944, 0.2135, 0.0504, 0.5417) |
| 5 | M | L | 0.7318 | (0.2970, 0.3715, 0.1161, 0.2154) |
| 6 | M | M | 0.6618 | (0.3590, 0.0935, 0.3166, 0.2310) |
| 7 | M | H | 0.3964 | (0.1935, 0.2580, 0.2173, 0.3313) |
| 8 | M | G | 0.6569 | (0.3582, 0.1651, 0.2443, 0.2324) |
| 9 | H | L | 0.3200 | (0.1115, 0.3012, 0.5681, 0.0192) |
| 10 | H | M | 0.6779 | (0.2005, 0.1247, 0.2703, 0.4044) |
| 11 | H | H | 0.9339 | (0.1083, 0.2752, 0.1753, 0.4412) |
| 12 | H | G | 0.3865 | (0.2076, 0.0799, 0.1489, 0.5635) |
| 13 | G | L | 0.3149 | (0.2779, 0.1064, 0.1853, 0.4304) |
| 14 | G | M | 0.8496 | (0.0266, 0.2361, 0.2723, 0.4650) |
| 15 | G | H | 0.3898 | (0.0570, 0.0798, 0.0547, 0.8085) |
| BP | ELM | FFBRB | |
|---|---|---|---|
| Ave_Group_left | 85.90% | 54.40% | 99.70% |
| Ave_Group_middle | 91.30% | 63.20% | 98.18% |
| Ave_Group_right | 85.50% | 65.50% | 99.39% |
| Average_times_group | 87.57% | 61.03% | 99.09% |
Publisher’s Note: MDPI stays neutral with regard to jurisdictional claims in published maps and institutional affiliations. |
© 2022 by the authors. Licensee MDPI, Basel, Switzerland. This article is an open access article distributed under the terms and conditions of the Creative Commons Attribution (CC BY) license (https://creativecommons.org/licenses/by/4.0/).
Share and Cite
Cheng, X.; Liu, S.; He, W.; Zhang, P.; Xu, B.; Xie, Y.; Song, J. A Model for Flywheel Fault Diagnosis Based on Fuzzy Fault Tree Analysis and Belief Rule Base. Machines 2022, 10, 73. https://doi.org/10.3390/machines10020073
Cheng X, Liu S, He W, Zhang P, Xu B, Xie Y, Song J. A Model for Flywheel Fault Diagnosis Based on Fuzzy Fault Tree Analysis and Belief Rule Base. Machines. 2022; 10(2):73. https://doi.org/10.3390/machines10020073
Chicago/Turabian StyleCheng, Xiaoyu, Shanshan Liu, Wei He, Peng Zhang, Bing Xu, Yawen Xie, and Jiayuan Song. 2022. "A Model for Flywheel Fault Diagnosis Based on Fuzzy Fault Tree Analysis and Belief Rule Base" Machines 10, no. 2: 73. https://doi.org/10.3390/machines10020073
APA StyleCheng, X., Liu, S., He, W., Zhang, P., Xu, B., Xie, Y., & Song, J. (2022). A Model for Flywheel Fault Diagnosis Based on Fuzzy Fault Tree Analysis and Belief Rule Base. Machines, 10(2), 73. https://doi.org/10.3390/machines10020073

