Next Article in Journal
Cross Entropy Measures of Bipolar and Interval Bipolar Neutrosophic Sets and Their Application for Multi-Attribute Decision-Making
Next Article in Special Issue
Quantiles in Abstract Convex Structures
Previous Article in Journal
Multi-Attribute Decision-Making Method Based on Neutrosophic Soft Rough Information
Previous Article in Special Issue
An Abstract Result on Projective Aggregation Functions
 
 
Font Type:
Arial Georgia Verdana
Font Size:
Aa Aa Aa
Line Spacing:
Column Width:
Background:
Article

Graphs in an Intuitionistic Fuzzy Soft Environment

Department of Mathematics, University of the Punjab, New Campus, Lahore 54590, Pakistan
*
Author to whom correspondence should be addressed.
Axioms 2018, 7(2), 20; https://doi.org/10.3390/axioms7020020
Submission received: 17 February 2018 / Revised: 9 March 2018 / Accepted: 14 March 2018 / Published: 23 March 2018
(This article belongs to the Special Issue New Trends in Fuzzy Set Theory and Related Items)

Abstract

:
In this research article, we present a novel framework for handling intuitionistic fuzzy soft information by combining the theory of intuitionistic fuzzy soft sets with graphs. We introduce the notion of certain types of intuitionistic fuzzy soft graphs including neighbourly edge regular intuitionistic fuzzy soft graphs and strongyl edge irregular intuitionistic fuzzy soft graphs. We illustrate these novel concepts by several examples, and investigate some of their related properties. We present an application of intuitionistic fuzzy soft graph in a decision-making problem and also present our methods as an algorithm that is used in this application.

1. Introduction

Atanassov [1,2] introduced the concept of intuitionistic fuzzy sets as an extension of Zadeh’s fuzzy set [3]. The concept of an intuitionistic fuzzy set can be viewed as an alternative approach in such cases where available information is not sufficient to define the impreciseness by the conventional fuzzy set. In fuzzy sets, only the degree of acceptance is considered, but an intuitionistic fuzzy set is characterized by a membership function and a non-membership function. The only requirement is that the sum of both values is not more than one. Intuitionistic fuzzy sets are being studied and used in different fields of science [4,5,6,7]. Mathematical modeling, analysis and computing of problems with uncertainty is one of the hottest areas in interdisciplinary research, involving applied mathematics, computational intelligence and decision-making. It is worth noting that the uncertainty that arises from various domains has a very variable nature and cannot be captured within a single mathematical framework. Molodtsov’s soft set theory provide us a new mathematical tool for dealing with uncertainty from the viewpoint of parameterizations. Molodtsov [8] introduced the concept of soft set theory. He gave us a new technique for dealing with uncertainty from the viewpoint of parameters. Soft set theory has been extended with potential applications in several fields [9,10,11,12,13,14]. Maji et al. [15] introduced fuzzy soft sets. By using this definition of fuzzy soft sets, many interesting applications of fuzzy soft set theory have been discussed by researchers [16,17,18,19,20,21]. Maji et al. [22,23] introduced the concept of intuitionistic fuzzy soft set and presented some operations on intuitionistic fuzzy soft sets. The intuitionistic fuzzy soft set theory has been extended with applications in [24,25,26].
Fuzzy graph theory involves finding an increasing number of applications in modeling real time systems where the level of information inherent in the system varies with different levels of precision. Fuzzy models are becoming useful because of their aim in reducing the differences between the traditional numerical models used in engineering and sciences and the symbolic models used in expert systems. Kaufmann’s initial definition of a fuzzy graph [27]. Rosenfeld [28] described the structure of fuzzy graphs obtaining analogs of several graph theoretical concepts. Bhattacharya [29] gave some remarks on fuzzy graphs and several concepts were introduced by Mordeson and Nair in [30]. Santhimasheswari and Sekar [31] introduced the idea of strongly edge irregular fuzzy graph. Several concepts and applications of fuzzy graphs and their extensions have been discussed in [32,33,34,35,36,37,38,39]. In this research article, we introduce the notion of certain types of intuitionistic fuzzy soft graphs including neighbourly edge regular intuitionistic fuzzy soft graphs and strongly edge irregular intuitionistic fuzzy soft graphs. We illustrate these novel concepts by several examples, and investigate some of their related properties. We present an application of intuitionistic fuzzy soft graph in the decision-making process. We describe our methods as algorithms that are used in our application.
For other notations and applications that are not mention in this paper, readers are refereed to [40,41,42,43,44,45].

2. Graphs in Intuitionistic Fuzzy Soft Environment

We consider P ( V ) as the set of all intuitionistic fuzzy sets (IFSs) of V and P ( E ) denotes the set of all IFSs of E. The notion of intuitionistic fuzzy soft graphs was presented in [34,35,36].
Definition 1.
An intuitionistic fuzzy soft graph on a nonempty set V is an ordered 3-tuple G = ( Φ , Ψ , M ) such that
(i)
M is a non-empty set of parameters,
(ii)
( Φ , M ) is an intuitionistic fuzzy soft set over V,
(iii)
( Ψ , M ) is an intuitionistic fuzzy soft relation on V, i.e., Ψ : M P ( V × V )
where P ( V × V ) is intuitionistic fuzzy power set,
(iv)
( Φ ( e ) , Ψ ( e ) ) is an intuitionistic fuzzy graph, for all e M .
That is,
Ψ μ ( e ) ( u v ) min ( Φ μ ( e ) ( u ) , Φ μ ( e ) ( v ) ) ,
Ψ ν ( e ) ( u v ) max ( Φ ν ( e ) ( u ) , Φ ν ( e ) ( v ) )
such that Ψ μ ( e ) ( u v ) + Ψ ν ( e ) ( u v ) 1 ,   e M ,   u , v V .
Note that Ψ μ ( e ) ( u v ) = Ψ ν ( e ) ( u v ) = 0 ,   u v V × V E , e M .
( Φ , M ) is called an intuitionistic fuzzy soft vertex and ( Ψ , M ) is called an intuitionistic fuzzy soft edge. Thus, ( ( Φ , M ) , ( Ψ , M ) ) is called an intuitionistic fuzzy soft graph if
Ψ μ ( e ) ( u v ) min ( Φ μ ( e ) ( u ) , Φ μ ( e ) ( v ) ) ,   Ψ ν ( e ) ( u v ) max ( Φ ν ( e ) ( u ) , Φ ν ( e ) ( v ) )
such that Ψ μ ( e ) ( u v ) + Ψ ν ( e ) ( u v ) 1 ,     e M ,   u , v V . In other words, an intuitionistic fuzzy soft graph is a parameterized family of intuitionistic fuzzy graphs.
Definition 2.
Let G = ( Φ , Ψ , M ) be an intuitionistic fuzzy soft graph of G * . G is said to be a neighbourly edge irregular intuitionistic fuzzy soft graph if H ( e ) is a neighbourly edge irregular intuitionistic fuzzy graph for all e A .
Equivalently, an intuitionistic fuzzy soft graph G is called a neighborly edge irregular intuitionistic fuzzy soft graph if every two adjacent edges have distinct degrees in H ( e ) for all e M .
Definition 3.
Let G = ( Φ , Ψ , M ) be an intuitionistic fuzzy soft graph of G * . G is said to be a neighbourly edge totally irregular intuitionistic fuzzy soft graph if H ( e ) is a neighbourly edge totally irregular intuitionistic fuzzy graph for all e A .
Equivalently, an intuitionistic fuzzy soft graph G is called a neighborly edge totally irregular intuitionistic fuzzy soft graph if every two adjacent edges have distinct total degrees in H ( e ) for all e M .
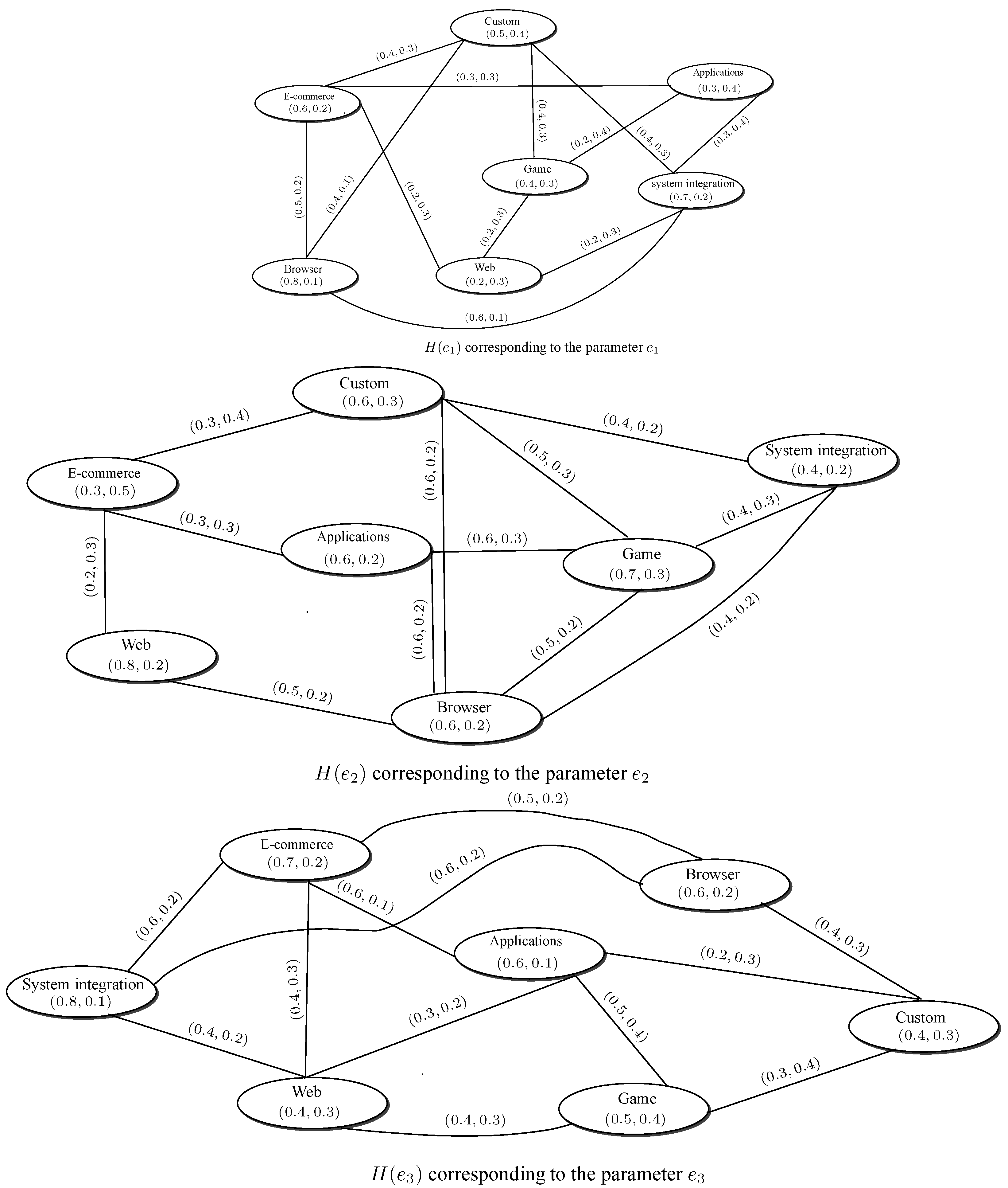
Example 1.
Consider a crisp graph G = ( V , E ) such that V = { u 1 , u 2 , u 3 , u 4 } and E = { u 1 u 2 , u 2 u 3 , u 3 u 1 , u 1 u 4 , u 2 u 4 , u 3 u 4 } . Let P = { e 1 , e 2 , e 3 , e 4 } be a set of all parameters and M = { e 1 , e 2 , e 3 } P . Let ( Φ , M ) be an intuitionistic fuzzy soft set over V with intuitionistic fuzzy approximation function Φ : M P ( V ) defined by
Φ ( e 1 ) = { ( u 1 , 0.5 , 0.2 ) , ( u 2 , 0.6 , 0.4 ) , ( u 3 , 0.3 , 0.1 ) , ( u 4 , 0.5 , 0.2 ) } ,
Φ ( e 2 ) = { ( u 1 , 0.6 , 0.4 ) , ( u 2 , 0.7 , 0.2 ) , ( u 3 , 0.7 , 0.1 ) , ( u 4 , 0.5 , 0.4 ) } ,
Φ ( e 3 ) = { ( u 1 , 0.4 , 0.6 ) , ( u 2 , 0.3 , 0.1 ) , ( u 3 , 0.3 , 0.6 ) , ( u 4 , 0.4 , 0.1 ) } .
Let ( Ψ , M ) be an intuitionistic fuzzy soft set over E with intuitionistic fuzzy approximation function
Ψ : M P ( E ) defined by
Ψ ( e 1 ) = { ( u 1 u 2 , 0.4 , 0.4 ) , ( u 2 u 3 , 0.2 , 0.2 ) , ( u 1 u 3 , 0.0 , 0.0 ) , ( u 1 u 4 , 0.2 , 0.2 ) , ( u 2 u 4 , 0.3 , 0.3 ) ,                           ( u 3 u 4 , 0.0 , 0.0 ) } ,
Ψ ( e 2 ) = { ( u 1 u 2 , 0.4 , 0.4 ) , ( u 2 u 3 , 0.0 , 0.0 ) , ( u 1 u 3 , 0.2 , 0.1 ) , ( u 1 u 4 , 0.2 , 0.3 ) , ( u 2 u 4 , 0.0 , 0.0 ) ,                           ( u 3 u 4 , 0.4 , 0.4 ) } ,
Ψ ( e 3 ) = { ( u 1 u 2 , 0.1 , 0.1 ) , ( u 2 u 3 , 0.0 , 0.0 ) , ( u 1 u 3 , 0.2 , 0.4 ) , ( u 1 u 4 , 0.1 , 0.1 ) , ( u 2 u 4 , 0.0 , 0.0 ) ,                           ( u 3 u 4 , 0.2 , 0.6 ) } .
Thus intuitionistic fuzzy graphs H ( e 1 ) = ( Φ ( e 1 ) , Ψ ( e 1 ) ) , H ( e 2 ) = ( Φ ( e 2 ) , Ψ ( e 2 ) ) and H ( e 3 ) = ( Φ ( e 3 ) , Ψ ( e 3 ) ) of G corresponding to the parameters e 1 , e 2 and e 3 , respectively are shown in Figure 1.
In intuitionistic fuzzy graph H ( e i ) , for i = 1 , 2 , 3 degree of edges are
d e g G ( u 1 u 2 ) ( e 1 ) = ( 0.7 , 0.7 ) , d e g G ( u 1 u 4 ) ( e 1 ) = d e g G ( u 2 u 3 ) ( e 1 ) = ( 0.5 , 0.6 ) , d e g G ( u 2 u 4 ) ( e 1 ) = ( 0.7 , 0.6 ) ,
d e g G ( u 1 u 2 ) ( e 2 ) = d e g G ( u 3 u 4 ) ( e 2 ) = ( 0.4 , 0.4 ) , d e g G ( u 1 u 3 ) ( e 2 ) = ( 1.0 , 1.1 ) , d e g G ( u 1 u 4 ) ( e 2 ) = ( 1.0 , 0.9 ) ,
d e g G ( u 1 u 2 ) ( e 1 ) = ( 0.3 , 0.5 ) , d e g G ( u 1 u 4 ) ( e 1 ) = ( 0.5 , 1.1 ) , d e g G ( u 1 u 3 ) ( e 1 ) = ( 0.4 , 0.8 ) , d e g G ( u 2 u 4 ) ( e 1 ) = ( 0.3 , 0.5 ) .
Clearly, every pair of adjacent edges in intuitionistic fuzzy graphs H ( e i ) for i = 1 , 2 , 3 corresponding to the parameters e i for i = 1 , 2 , 3 have distinct degrees. Hence G is the neighbourly edge irregular intuitionistic fuzzy soft graph.
Theorem 1.
Let G = ( Φ , Ψ , M ) be a connected intuitionistic fuzzy soft graph on G * = ( V , E ) and Ψ is a constant function. If G is a neighbourly edge irregular(neighbourly edge totally irregular) intuitionistic fuzzy soft graph, then G is neighbourly edge totally irregular(neighbourly edge irregular) intuitionistic fuzzy soft graph.
Proof. 
We assume that Ψ is a constant function, Ψ e i ( u v ) = ( c i , c ´ i ) , for all u v E , e i M , where c i and c ´ i are constants for i = 1 , 2 , , k . Let u v and v z be any pair of adjacent edges in E. Suppose G is a neighbourly edge irregular intuitionistic fuzzy soft graph, then d e g G ( u v ) ( e i ) d e g G ( v z ) ( e i ) for all e i M , this implies
  • ( d e g μ ( u v ) ( e i ) , d e g ν ( u v ) ( e i ) ) ( d e g μ ( v z ) ( e i ) , d e g ν ( v z ) ( e i ) ) ,
  • ( d e g μ ( u v ) ( e i ) , d e g ν ( u v ) ( e i ) ) + ( c i , c ´ i ) ( d e g μ ( v z ) ( e i ) , d e g ν ( v z ) ( e i ) ) + ( c i , c ´ i ) ,
  • d e g G ( u v ) ( e i ) + Ψ ( u v ) ( e i ) d e g G ( v z ) ( e i ) + Ψ ( v z ) ( e i ) ,
  • t d e g G ( u v ) ( e i ) t d e g G ( v z ) ( e i ) , where u v and v z are adjacent edges in E. Hence, G is a neighbourly edge totally irregular intuitionistic fuzzy soft graph. ☐
Theorem 2.
Let G = ( Φ , Ψ , M ) be a connected intuitionistic fuzzy soft graph on G * = ( V , E ) and Ψ is a constant function. If G is a neighbourly edge totally irregular intuitionistic fuzzy soft graph, then G is neighbourly edge irregular intuitionistic fuzzy soft graph.
Remark 1.
Let G = ( Φ , Ψ , M ) be a connected intuitionistic fuzzy soft graph on G * = ( V , E ) and Ψ is a constant function. If G is both neighbourly edge irregular intuitionistic fuzzy soft graph and neighbourly edge totally irregular intuitionistic fuzzy soft graph. Then Ψ need not be a constant function.
Example 2.
Consider a simple graph G * = ( V , E ) such that V = { v 1 , v 2 , v 3 , v 4 } and E = { v 1 v 2 , v 1 v 3 , v 1 v 4 , v 2 v 3 , v 2 v 4 , v 3 v 4 } . Let M = { e 1 , e 2 } be set of parameters.
Let G = ( H , M ) be an intuitionistic fuzzy soft graph (see Figure 2), where intuitionistic fuzzy graphs H ( e 1 ) and H ( e 2 ) corresponding to the parameters e 1 and e 2 , respectively are defined as follows:
  • H ( e 1 ) = ( { ( v 1 , 0.2 , 0.5 ) , ( v 2 , 0.7 , 0.3 ) , ( v 3 , 0.5 , 0.1 ) , ( v 4 , 0.6 , 0.3 ) } , { ( v 1 v 2 , 0.1 , 0.4 ) , ( v 1 v 3 , 0.2 , 0.4 ) , )                               ( v 1 v 4 , 0.1 , 0.4 ) , ( v 2 v 4 , 0.5 , 0.1 ) } ,
  • H ( e 2 ) = ( { ( v 1 , 0.2 , 0.4 ) , ( v 2 , 0.2 , 0.5 ) , ( v 3 , 0.5 , 0.1 ) , ( v 4 , 0.5 , 0.2 ) } , { ( v 1 v 2 , 0.2 , 0.3 ) , ( v 1 v 4 , 0.2 , 0.4 ) ) ,                               ( v 2 v 3 , 0.1 , 0.4 ) , ( v 2 v 4 , 0.1 , 0.3 ) } .
The degree of each edge in H ( e 1 ) corresponding to the parameter e 1 is d e g G ( v 1 v 2 ) ( e 1 ) = ( 1.2 , 1.1 ) , d e g G ( v 2 v 4 ) ( e 1 ) = ( 0.6 , 1.0 ) , d e g G ( v 1 v 3 ) ( e 1 ) = ( 0.6 , 1.0 ) , d e g G ( v 1 v 4 ) ( e 1 ) = ( 0.8 , 0.9 ) , d e g G ( v 2 v 3 ) ( e 1 ) = ( 1.0 , 0.7 ) and degree of each edge in H ( e 2 ) corresponding to the parameter e 2 is d e g G ( v 1 v 2 ) ( e 2 ) = ( 0.4 , 1.2 ) , d e g G ( v 1 v 4 ) ( e 2 ) = ( 0.3 , 0.7 ) , d e g G ( v 2 v 3 ) ( e 2 ) = ( 0.3 , 0.6 ) , d e g G ( v 2 v 4 ) ( e 2 ) = ( 0.5 , 1.1 ) . It is easy to see that all the edges in H ( e 1 ) and H ( e 2 ) have distincts degrees. Therefore, the intuitionistic fuzzy soft graph G = { H ( e 1 ) , H ( e 2 ) } is a neighbourly edge irregular intuitionistic fuzzy soft graph.
The total degree of each edge in H ( e 1 ) corresponding to the parameter e 1 is t d e g G ( v 1 v 2 ) ( e 1 ) = ( 1.3 , 1.5 ) , d e g G ( v 2 v 4 ) ( e 1 ) = ( 1.1 , 1.1 ) , d e g G ( v 1 v 3 ) ( e 1 ) = ( 0.8 , 1.4 ) , d e g G ( v 1 v 4 ) ( e 1 ) = ( 0.9 , 1.3 ) , d e g G ( v 2 v 3 ) ( e 1 ) = ( 1.4 , 0.9 ) and total degree of each edge in H ( e 2 ) corresponding to the parameter e 2 is d e g G ( v 1 v 2 ) ( e 2 ) = ( 0.6 , 1.5 ) , d e g G ( v 1 v 4 ) ( e 2 ) = ( 0.5 , 1.1 ) , d e g G ( v 2 v 3 ) ( e 2 ) = ( 0.4 , 1.0 ) , d e g G ( v 2 v 4 ) ( e 2 ) = ( 0.6 , 1.4 ) . Clearly, all the edges in H ( e 1 ) and H ( e 2 ) have distinct total degrees. Therefore, intuitionistic fuzzy soft graph G = { H ( e 1 ) , H ( e 2 ) } is a neighbourly edge totally irregular intuitionistic fuzzy soft graph. Thus, G is both a neighbourly edge irregular and neighbourly edge totally irregular intuitionistic fuzzy soft graph but Ψ is not a constant function.
Theorem 3.
Let G = ( Φ , Ψ , M ) be a connected intuitionistic fuzzy soft graph on G * = ( V , E ) and Ψ is a constant function. If G is a neighbourly edge irregular intuitionistic fuzzy soft graph, then G is an irregular intuitionistic fuzzy soft graph.
Proof. 
Let G be a connected intuitionistic fuzzy soft graph on G * = ( V , E ) and Ψ is a constant function, Ψ ( u v ) ( e i ) = ( c i , c ´ i ) , where c i and c ´ i are constants. Assume that G is a neighbourly edge irregular intuitionistic fuzzy soft graph. Consider u v and v z are two adjacent edges in G with distinct degrees,
  • d e g μ ( u v ) ( e i ) , d e g ν ( u v ) ( e i ) d e g μ ( v z ) ( e i ) , d e g ν ( v z ) ( e i ) ,
  • d e g μ ( u v ) ( e i ) d e g μ ( v z ) ( e i ) or d e g ν ( u v ) ( e i ) d e g ν ( v z ) ( e i ) ,
  • d e g μ ( u ) ( e i ) + d e g μ ( v ) ( e i ) 2 c i d e g μ ( v ) ( e i ) + d e g μ ( z ) ( e i ) 2 c i , or
  • d e g ν ( u ) ( e i ) + d e g ν ( v ) ( e i ) 2 c ´ i d e g ν ( v ) ( e i ) + d e g ν ( z ) ( e i ) 2 c ´ i ,
  • d e g μ ( u ) ( e i ) d e g μ ( z ) ( e i ) , or d e g ν ( u ) ( e i ) d e g ν ( z ) ( e i ) ,
  • d e g μ ( u ) ( e i ) , d e g ν ( u ) ( e i ) , d e g μ ( z ) ( e i ) , d e g ν ( z ) ( e i ) , ,
  • d e g G ( u ) ( e i ) d e g G ( z ) ( e i ) ,
this implies there exist a vertex v which is adjacent to the vertices u and z have distinct degrees. Hence, G is an irregular intuitionistic fuzzy soft graph. ☐
Theorem 4.
Let G = ( Φ , Ψ , M ) be a connected intuitionistic fuzzy soft graph on G * = ( V , E ) and Ψ is a constant function. If G is a neighbourly edge totally irregular intuitionistic fuzzy soft graph, then G is an irregular intuitionistic fuzzy soft graph.
Theorem 5.
Let G = ( Φ , Ψ , M ) be a connected intuitionistic fuzzy soft graph on G * = ( V , E ) and Ψ is a constant function. Then, G is a neighbourly edge irregular intuitionistic fuzzy soft graph if and only if G is highly irregular intuitionsistic fuzzy soft graph.
Proof. 
Let G = ( Φ , Ψ , M ) be a connected intuitionistic fuzzy soft graph on G * and Ψ is a constant function Ψ ( u v ) ( e i ) = ( c i , c ´ i ) for all u v E , where c i and c ´ i are constants. Let u be a vertex adjacent with v , w and x. v u , u w and u x are adjacent edges in G. Suppose G is a neighbourly edge irregular intuitionistic fuzzy soft graph, this implies that every pair of adjacent edges in G have distinct degrees, then
  • d e g G ( v u ) ( e i ) d e g G ( u w ) ( e i ) d e g G ( u x ) ( e i )
  • d e g μ ( v u ) ( e i ) , d e g ν ( v u ) ( e i ) d e g μ ( u w ) ( e i ) , d e g ν ( u w ) ( e i ) d e g μ ( u x ) ( e i ) , d e g ν ( u x ) ( e i )
Consider d e g μ ( v u ) ( e i ) , d e g ν ( v u ) ( e i ) d e g μ ( u w ) ( e i ) , d e g ν ( u w ) ( e i )
d e g μ ( v u ) ( e i ) ( d e g μ ( u w ) ( e i ) or d e g ν ( v u ) ( e i ) d e g ν ( u w ) ( e i )
d e g μ ( u ) ( e i ) + d e g μ ( v ) ( e i ) 2 c i d e g μ ( u ) ( e i ) + d e g μ ( w ) ( e i ) 2 c i or
d e g ν ( u ) ( e i ) + d e g ν ( v ) ( e i ) 2 c ´ i d e g ν ( u ) ( e i ) + d e g ν ( w ) ( e i ) 2 c ´ i
d e g μ ( v ) ( e i ) d e g μ ( w ) ( e i ) or d e g ν ( v ) ( e i ) d e g ν ( w ) ( e i )
( d e g μ ( v ) ( e i ) , d e g ν ( v ) ( e i ) ) ( d e g μ ( w ) ( e i ) , d e g ν ( w ) ( e i ) )
d e g G ( v ) d e g G ( w )
Similarly, d e g G ( w ) d e g G ( x ) d e g G ( v ) d e g G ( w ) d e g G ( x )
clealy, every vertex u is adjacent to the vertices v , w and x with distinct degrees. Hence G is highly irregular intuitionistic fuzzy soft graph.
Conversly, let v u and u w are any two adjacent edges in G. Suppose that G is highly irregular intuitionistic fuzzy soft graph, then every vertex adjacent to the vertices in H ( e i ) for all e i M having distinct degrees, such that
  • d e g G ( v ) d e g G ( w )
  • ( d e g μ ( v ) ( e i ) , d e g ν ( v ) ( e i ) ) ( d e g μ ( w ) ( e i ) , d e g ν ( w ) ( e i ) )
  • d e g μ ( v ) ( e i ) d e g μ ( w ) ( e i ) , or d e g ν ( v ) ( e i ) d e g ν ( w ) ( e i )
  • ( d e g μ ( v ) ( e i ) + d e g μ ( u ) ( e i ) 2 c i ) ( d e g μ ( w ) ( e i ) + d e g μ ( u ) ( e i ) 2 c i ) or
  • ( d e g ν ( v ) ( e i ) + d e g ν ( u ) ( e i ) 2 c ´ i ) ( d e g ν ( w ) ( e i ) + d e g ν ( u ) ( e i ) 2 c ´ i )
  • d e g μ ( u v ) ( e i ) d e g μ ( u w ) ( e i ) or d e g ν ( u v ) ( e i ) d e g ν ( u w ) ( e i )
  • ( d e g μ ( u v ) ( e i ) , d e g ν ( u v ) ( e i ) ) ( d e g μ ( u w ) ( e i ) , d e g ν ( u v ) ( e i ) )
  • d e g G ( u v ) d e g G ( u w ) )
  • ⇒ every pair of adjacent edges have distinct degrees. Hence G is a neighbourly edge irregular intuitionistic fuzzy soft graph. ☐
Definition 4.
Let G = ( Φ , Ψ , M ) be an intuitionistic fuzzy soft graph on G * = ( V , E ) . Then, G is said to be a strongly irregular intuitionistic fuzzy soft graph if every pair of vertices in G have distinct degrees.
Theorem 6.
Let G = ( Φ , Ψ , M ) be a connected intuitionistic fuzzy soft graph on G * = ( V , E ) and Ψ is a constant function. If G is strongly irregular intuitionistic fuzzy soft graph, then G is a neighbourly edge irregular intuitionistic fuzzy soft graph.
Proof. 
Let G be a connected intuitionistic fuzzy soft graph on G * = ( V , E ) , and Ψ is a constant function Ψ ( x y ) ( e i ) = ( c i , c ´ i ) for all e i M , x y E , where c i and c ´ i are constants. Let x y and y z are any two adjacent edges in E. Suppose that G is strongly irregular intuitionistic fuzzy soft graph, this implies every pair of vertices in H ( e i ) for all e i M having distinct degrees, this implies
  • d e g G ( x ) d e g G ( y ) d e g G ( z )
  • d e g G ( x ) + d e g G ( y ) d e g G ( y ) + d e g G ( z )
  • ( d e g μ ( x ) , d e g ν ( x ) ) + ( d e g μ ( y ) , d e g ν ( y ) ) ( d e g μ ( y ) , d e g ν ( y ) ) + ( d e g μ ( z ) , d e g ν ( z ) )
  • ( d e g μ ( x ) + d e g μ ( y ) , d e g ν ( x ) + d e g ν ( y ) ) ( d e g μ ( y ) + d e g μ ( z ) , d e g ν ( y ) + d e g ν ( z ) )
  • d e g μ ( x ) + d e g μ ( y ) d e g μ ( y ) + d e g μ ( z ) or d e g ν ( x ) + d e g ν ( y ) d e g ν ( y ) + d e g ν ( z )
  • d e g μ ( x ) + d e g μ ( y ) 2 c i d e g μ ( y ) + d e g μ ( z ) 2 c i or d e g ν ( x ) + d e g ν ( y ) 2 c ´ i d e g ν ( y ) + d e g ν ( z ) 2 c ´ i
  • d e g μ ( x y ) d e g μ ( y z ) or d e g ν ( x y ) d e g ν ( y z ) ( d e g μ ( x y ) , d e g ν ( x y ) ) ( d e g μ ( y z ) , d e g ν ( y z ) )
  • d e g G ( x y ) d e g G ( y z )
Clearly, every pair of adjacent edges has distinct degrees. Hence G is a neighbourly edge irregular intuitionistic fuzzy soft graph. ☐
Theorem 7.
Let G = ( Φ , Ψ , M ) be a connected intuitionistic fuzzy soft graph on G * = ( V , E ) and Ψ is a constant function. If G is strongly irregular intuitionistic fuzzy soft graph, then G is a neighbourly edge totally irregular intuitionistic fuzzy soft graph.
Remark 2.
Converse of the above theorems need not be true.
We now study strongly edge irregular intuitionistic fuzzy soft graphs.
Definition 5.
Let G = ( Φ , Ψ , M ) be a connected intuitionistic fuzzy soft graph on G * = ( V , E ) . Then G is said to be a strongly edge irregular intuitionistic fuzzy soft graph if every pair of edges has distinct degrees.
Definition 6.
Let G = ( Φ , Ψ , M ) be a connected intuitionistic fuzzy soft graph on G * = ( V , E ) . Then G is said to be a strongly edge totally irregular intuitionistic fuzzy graph if every pair of edges has distinct total degrees.
Theorem 8.
Let G = ( Φ , Ψ , M ) be a connected intuitionistic fuzzy soft graph on G * = ( V , E ) and Ψ is constant function. If G is strongly edge irregular intuitionistic fuzzy soft graph, then G is strongly edge totally irregular intuitionistic fuzzy soft graph.
Proof. 
We assume that Ψ is a constant function, let Ψ ( u v ) ( e i ) = ( c i , c ´ i ) for all e i M , u v E , where c i and c ´ i are constants. Let u v and w z be any pair of edges in E. Suppose that intuitionistic fuzzy soft graph G = ( Φ , Ψ , M ) is strongly edge irregular intuitionistic fuzzy soft graph. Then d e g G ( u v ) ( e i ) d e g G ( w z ) ( e i ) , where u v and w z are any pair of edges in E,
  • d e g G ( u v ) ( e i ) + ( c i , c ´ i ) d e g G ( w z ) ( e i ) + ( c i , c ´ i )
  • d e g G ( u v ) ( e i ) + Ψ ( u v ) ( e i ) d e g G ( w z ) ( e i ) + Ψ ( w z ) ( e i )
  • t d e g G ( u v ) ( e i ) t d e g G ( w z ) ( e i )
for all e i M , where u v and w z are any pair of edges in E. Hence G is strongly edge totally irregular intuitionistic fuzzy soft graph. ☐
Theorem 9.
Let G = ( Φ , Ψ , M ) be a connected intuitionistic fuzzy soft graph on G * = ( V , E ) and Ψ is constant function. If G is strongly edge totally irregular intuitionistic fuzzy soft graph, then G is strongly edge irregular intuitionistic fuzzy soft graph.
Remark 3.
Let G = ( Φ , Ψ , M ) be a connected intuitionistic fuzzy soft graph on G * = ( V , E ) . If G is both strongly edge irregular intuitionistic fuzzy soft graph and strongly edge totally irregular intuitionistic fuzzy soft graph. Then Ψ need not be a constant function.
Theorem 10.
Let G = ( Φ , Ψ , M ) be a intuitionistic fuzzy soft graph on G * = ( V , E ) . If G is strongly edge irregular intuitionistic fuzzy soft graph, then G is a neighbourly edge irregular intuitionistic fuzzy soft graph.
Proof. 
Let G be an intuitionistic fuzzy soft graph on G * = ( V , E ) . We assume that G is strongly edge irregular intuitionistic fuzzy soft graph, then every pair of edges in intuitionistic fuzzy soft graph G have distinct degrees. This implies every pair of adjacent edges have distinct degrees. Hence, G is a neighbourly edge irregular intuitionistic fuzzy soft graph. ☐
Theorem 11.
Let G = ( Φ , Ψ , M ) be an intuitionistic fuzzy soft graph on G * = ( V , E ) . If G is strongly edge totally irregular intuitionistic fuzzy soft graph, then G is a neighbourly edge totally irregular intuitionistic fuzzy soft graph.
Remark 4.
Converse of the above Theorems 10 and 11 need not be true.
Theorem 12.
Let G = ( Φ , Ψ , M ) be a connected intuitionistic fuzzy soft graph on G * = ( V , E ) and Ψ is constant function. If G is strongly edge irregular intuitionistic fuzzy soft graph, then G is an irregular intuitionistic fuzzy soft graph.
Proof. 
Let G be a connected intuitionistic fuzzy soft graph on G * = ( V , E ) . We assume that Ψ is a constant function, let Ψ ( u v ) ( e i ) = ( c i , c ´ i ) , for all u v E , e i M , where c i and c ´ i are constants. Consider G is strongly edge irregular intuitionistic fuzzy soft graph, then every pair of edges in G have distinct degrees. Let u v and v z are adjacent edges in G having distinct degrees, then for all e i M
  • d e g G ( u v ) ( e i ) d e g G ( v z ) ( e i )
  • d e g G ( u ) ( e i ) + d e g G ( v ) ( e i ) 2 Ψ ( u v ) ( e i ) d e g G ( v ) ( e i ) + d e g G ( z ) ( e i ) 2 Ψ ( v z ) ( e i )
  • d e g G ( u ) ( e i ) + d e g G ( v ) ( e i ) 2 ( c i , c ´ i ) d e g G ( v ) ( e i ) + d e g G ( z ) ( e i ) 2 ( c i , c ´ i )
  • d e g G ( u ) ( e i ) + d e g G ( v ) ( e i ) d e g G ( v ) ( e i ) + d e g G ( z ) ( e i )
  • d e g G ( u ) ( e i ) + d e g G ( z ) ( e i )
this implies that G is an irregular intuitionistic fuzzy soft graph. ☐
Theorem 13.
Let G = ( Φ , Ψ , M ) be a connected intuitionistic fuzzy soft graph on G * = ( V , E ) and Ψ is constant function. If G is strongly edge totally irregular intuitionistic fuzzy soft graph, then G is an irregular intuitionistic fuzzy soft graph.
Remark 5.
Converse of the above Theorems 12 and 13 need not be true.
Theorem 14.
Let G = ( Φ , Ψ , M ) be a connected intuitionistic fuzzy soft graph on G * = ( V , E ) and Ψ is a constant function. If G is strongly edge irregular intuitionistic fuzzy soft graph, then G is highly irregular intuitionistic fuzzy soft graph.
Proof. 
Let G be a connected intuitionistic fuzzy soft graph. We assume that Ψ is a constant function, let  Ψ ( u v ) ( e i ) = ( c i , c ´ i ) , for all e i M , u v E , where c i and c ´ i are constants. Let u be any vertex adjacent with vertices v , w and z. Then u v , u w , and u x are adjacent edges in G. Suppose that G is strongly edge irregular intuitionistic fuzzy soft graph, then every pair of edges in G has distinct degrees. This implies that every pair of adjacent edges in G has distinct degrees,
  • d e g G ( u v ) ( e i ) d e g G ( u w ) ( e i ) d e g G ( u x ) ( e i )
  • d e g G ( u ) ( e i ) + d e g G ( v ) ( e i ) 2 Ψ ( u v ) ( e i ) d e g G ( u ) ( e i ) + d e g G ( w ) ( e i ) 2 Ψ ( u w ) ( e i ) d e g G ( u ) ( e i ) + d e g G ( x ) ( e i ) 2 Ψ ( u x ) ( e i )
  • d e g G ( u ) ( e i ) + d e g G ( v ) ( e i ) 2 ( c i , c ´ i ) d e g G ( u ) ( e i ) + d e g G ( w ) ( e i ) 2 ( c i , c ´ i ) d e g G ( u ) ( e i ) + d e g G ( x ) ( e i ) 2 ( c i , c ´ i )
  • d e g G ( u ) ( e i ) + d e g G ( v ) ( e i ) d e g G ( u ) ( e i ) + d e g G ( w ) ( e i ) d e g G ( u ) ( e i ) + d e g G ( x ) ( e i )
  • d e g G ( v ) ( e i ) d e g G ( w ) ( e i ) d e g G ( x ) ( e i )
Clearly, there exists a vertex u which is adjacent to the vertices v , w and x that have distinct degrees. Hence, G is a highly irregular intuitionistic fuzzy soft graph. ☐
Theorem 15.
Let G = ( Φ , Ψ , M ) be a connected intuitionistic fuzzy soft graph on G * = ( V , E ) and Φ is a constant function. If G is strongly edge totally irregular intuitionistic fuzzy soft graph, then G is a highly irregular intuitionistic fuzzy soft graph.
Remark 6.
The converse of the above Theorems 14 and 15 need not be true.
Theorem 16.
Let G = ( Φ , Ψ , M ) be an intuitionistic fuzzy soft graph on G * = ( V , E ) , a path on 2 n ( n > 1 ) vertices (see Figure 3). If the membership and non-membership values of the edges s 1 , s 2 , s 3 , , s 2 n 1  are, ( Ψ μ 1 ( e i ) , Ψ ν 1 ( e i ) ) , ( Ψ μ 2 ( e i ) , Ψ ν 2 ( e i ) ) , , ( Ψ μ 2 n 1 ( e i ) , Ψ ν 2 n 1 ( e i ) ) , respectively such that Ψ μ 1 ( e i ) < Ψ μ 2 ( e i ) < , < Ψ μ 2 n 1 ( e i ) and Ψ ν 1 ( e i ) > Ψ ν 2 ( e i ) > > Ψ ν 2 n 1 ( e i ) in intuitionistic fuzzy graph H ( e i ) corresponding to the parameter e i , for all e i M , then intuitionistic fuzzy soft graph G is strongly edge irregular and strongly edge totally irregular intuitionistic fuzzy soft graph.
Proof. 
Let G = ( Φ , Ψ , M ) be an intuitionistic fuzzy soft graph on G * = ( V , E ) , a path on 2 n ( n > 1 ) vertices. Suppose that Ψ ( s k ) ( e i ) = ( Ψ μ ( s k ) ( e i ) , Ψ ν ( s k ) ( e i ) ) be the membership and non-membership values of the edges s k for k = 1 , 2 , , 2 n 1 , in intuitionistic fuzzy graph H ( e i ) , for all e i M . We assume that Ψ μ 1 ( e i ) < Ψ μ 2 ( e i ) < , < Ψ μ 2 n 1 ( e i ) and Ψ ν 1 ( e i ) > Ψ ν 2 ( e i ) > > Ψ ν 2 n 1 ( e i ) in intuitionistic fuzzy graph H ( e i ) corresponding to the parameter e i , for all e i M . The degree of each vertex in G is calculated as:
  • d e g G ( v 1 ) ( e i ) = Ψ ( s 1 ) ( e i )
  • d e g G ( v k ) ( e i ) = Ψ ( s k 1 ) ( e i ) + Ψ ( s k ) ( e i ) for k = 2 , 3 , , 2 n 1
  • d e g G ( v 2 n ) ( e i ) = Ψ ( s 2 n 1 ) ( e i ) for all e i M .
The degree of each edge in G is calculated as:
  • d e g G ( s 1 ) ( e i ) = Ψ ( s 2 ) ( e i )
  • d e g G ( s k ) ( e i ) = Ψ ( s k 1 ) ( e i ) + Ψ ( s k + 1 ) ( e i ) for k = 2 , 3 , , 2 n 2
  • d e g G ( s 2 n 1 ) ( e i ) = Ψ ( s 2 n 2 ) ( e i ) for all e i M .
Clearly, each edge in intuitionistic fuzzy graph H ( e i ) , for all e i M has distinct degree; therefore, G is a strongly edge irregular intuitionistic fuzzy soft graph. The total degree of each edge in G is calculated as:
  • t d e g G ( s 1 ) ( e i ) = Ψ ( s 2 ) ( e i ) + Ψ ( s 1 ) ( e i )
  • t d e g G ( s k ) ( e i ) = Ψ ( s k 1 ) ( e i ) + Ψ ( s k + 1 ) ( e i ) + Ψ ( s k ) ( e i ) for k = 2 , 3 , , 2 n 2
  • d e g G ( s 2 n 1 ) ( e i ) = Ψ ( s 2 n 2 ) ( e i ) + Ψ ( s 2 n 1 ) ( e i ) for all e i M .
Since each edge in G has distinct total degree, therefore G is strongly edge totally irregular intuitionistic fuzzy soft graph. Hence, G is a strongly edge irregular and strongly edge totally irregular intuitionistic fuzzy soft graph. ☐
Theorem 17.
Let G = ( Φ , Ψ , M ) be an intuitionistic fuzzy soft graph on a simple graph G * = ( V , E ) , be a star K 1 , n (Figure 4). If each edge in intuitionistic fuzzy graph H ( e i ) , for all e i M , has distinct membership and non-membership values, then G is strongly edge irregular and edge totally regular intuitionistic fuzzy soft graph.
Proof. 
Let G = ( Φ , Ψ , M ) be an intuitionistic fuzzy soft graph on G * . Let v , v 1 , v 2 , v 3 , , v n be vertices of G * , v 1 , v 2 , v 3 , , v n be the vertices adjacent to a vertex v. We assume that no two adjacent edges have the same membership and non-membership values in intuitionistic fuzzy graph H ( e i ) , for all e i A , then
  • d e g G ( v v k ) ( e i ) = d e g G ( v ) ( e i ) + d e g G ( v k ) ( e i ) 2 Ψ ( v v k ) ( e i )
  •                                       = Ψ ( v v 1 ) ( e i ) + Ψ ( v v 2 ) ( e i ) + + Ψ ( v v n ) ( e i ) + Ψ ( v v k ) ( e i ) 2 Ψ ( v v k ) ( e i )
  • d e g G ( v v k ) ( e i ) = Ψ ( v v 1 ) ( e i ) + Ψ ( v v 2 ) ( e i ) + + Ψ ( v v n ) ( e i ) Ψ ( v v k ) ( e i ) .
Clearly, all the edges in H ( e i ) , for all e i A that have distinct degrees; therefore, G is a strongly edge irregular intuitionistic fuzzy soft graph. The total degree of each edge in H ( e i ) , for all e i A is calculated as:
  • t d e g G ( v v k ) ( e i ) = d e g G ( v ) ( e i ) + d e g G ( v k ) ( e i ) Ψ ( v v k ) ( e i )
                                          = Ψ ( v v 1 ) ( e i ) + Ψ ( v v 2 ) ( e i ) + + Ψ ( v v n ) ( e i ) + Ψ ( v v k ) ( e i ) Ψ ( v v k ) ( e i )
                                          = Ψ ( v v 1 ) ( e i ) + Ψ ( v v 2 ) ( e i ) + + Ψ ( v v n ) ( e i ) .
Clearly, all the edges in H ( e i ) , for all e i A having same total degree, therefore G is edge totally regular intuitionistic fuzzy soft graph.
Theorem 18.
Let G = ( Φ , Ψ , M ) be an intuitionistic fuzzy soft graph on G * = ( V , E ) , a barbell graph B m , n (connecting two complete bipartite graphs K 1 , m and K 1 , n by a bridge Figure 5). If each edge in intuitionistic fuzzy graphs of G has distinct membership and non-membership values then G is a strongly edge irregular and edge totally regular intuitionistic fuzzy soft graph.
Proof. 
Let G = ( Φ , Ψ , M ) be an intuitionistic fuzzy soft graph on G * . Suppose that G * is a barbell graph B ( m , n ) , then there exist a bridge, say w z , connecting m vertices v 1 , v 2 , , v m to a vertex w and n vertices u 1 , u 2 , , u n to a vertex z. Let Ψ ( w z ) ( e i ) be the value of bridge w z in intuitionistic fuzzy graph H ( e i ) , for all e i M . Let Ψ ( s k ) ( e i ) be the value of the edges in H ( e i ) , such that Ψ ( s 1 ) ( e i ) < Ψ ( s 2 ) ( e i ) < < Ψ ( s m ) ( e i ) for all e i M , k = 1 , 2 , , m . Let Ψ ( f k ) ( e i ) be the value of the edges in H ( e i ) , such that Ψ ( f 1 ) ( e i ) < Ψ ( f 2 ) ( e i ) < < Ψ ( f n ) ( e i ) for all e i M , k = 1 , 2 , , n . Suppose that Ψ ( s 1 ) ( e i ) < Ψ ( s 2 ) ( e i ) < < Ψ ( s m ) ( e i ) < Ψ ( f 1 ) ( e i ) < Ψ ( f 2 ) ( e i ) < < Ψ ( f n ) ( e i ) < Ψ ( w z ) ( e i ) , for all e i M . The degree of each edge in intuitionistic fuzzy soft graph G is defined as:
  • d e g G ( w z ) ( e i ) = d e g G ( w ) ( e i ) + d e g G ( z ) ( e i ) 2 Ψ ( w z ) ( e i )
                                        = Ψ ( w v 1 ) ( e i ) + Ψ ( w v 2 ) ( e i ) + + Ψ ( w v m ) ( e i ) + Ψ ( w z ) ( e i ) + Ψ ( z u 1 ) ( e i ) + Ψ ( z u 2 ) ( e i ) +                                               + Ψ ( z u n ) ( e i ) + Ψ ( w z ) ( e i ) 2 Ψ ( w z ) ( e i )
                                          = Ψ ( w v 1 ) ( e i ) + Ψ ( w v 2 ) ( e i ) + + Ψ ( w v m ) ( e i ) + Ψ ( z u 1 ) ( e i ) + Ψ ( z u 2 ) ( e i ) + + Ψ ( z u n ) ( e i ) ,
  • d e g G ( w v k ) ( e i ) = d e g G ( w ) ( e i ) + d e g G ( v k ) ( e i ) 2 Ψ ( w v k ) ( e i ) , for k = 1 , 2 , , m
                                          = Ψ ( w v 1 ) ( e i ) + Ψ ( w v 2 ) ( e i ) + + Ψ ( w v m ) ( e i ) + Ψ ( w z ) ( e i ) + Ψ ( w v k ) ( e i ) 2 Ψ ( w v k ) ( e i )
                                          = Ψ ( w v 1 ) ( e i ) + Ψ ( w v 2 ) ( e i ) + + Ψ ( w v m ) ( e i ) + Ψ ( w z ) ( e i ) Ψ ( w v k ) ( e i )
  • d e g G ( z u k ) ( e i ) = d e g G ( z ) ( e i ) + d e g G ( u k ) ( e i ) 2 Ψ ( z u k ) ( e i ) for k = 1 , 2 , , n
                                          = Ψ ( z u 1 ) ( e i ) + Ψ ( z u 2 ) ( e i ) + + Ψ ( z u m ) ( e i ) + Ψ ( w z ) ( e i ) + Ψ ( z u k ) ( e i ) 2 Ψ ( z u k ) ( e i )
                                          = Ψ ( z u 1 ) ( e i ) + Ψ ( z u 2 ) ( e i ) + + Ψ ( z u m ) ( e i ) + Ψ ( w z ) ( e i ) Ψ ( z u k ) ( e i ) .
Clearly, all the edges in G have distinct degrees therefore G is strongly edge irregular intuitionistic fuzzy soft graph. The total degree of each edge in intuitionistic fuzzy soft graph G is defined as:
  • t d e g G ( w ` 1 z ) ( e i ) = d e g G ( w z ) ( e i ) + Ψ ( w z ) ( e i )
                                          = Ψ ( w v 1 ) ( e i ) + + Ψ ( w v m ) ( e i ) + Ψ ( z u 1 ) ( e i ) + + Ψ ( z u n ) ( e i ) + Ψ ( w z ) ( e i )
  • t d e g G ( w v k ) ( e i ) = d e g G ( w v k ) ( e i ) + Ψ ( w v k ) ( e i )
                                          = Ψ ( w v 1 ) ( e i ) + Ψ ( w v 2 ) ( e i ) + + Ψ ( w v m ) ( e i ) + Ψ ( w z ) ( e i ) Ψ ( w v k ) ( e i ) + Ψ ( w v k ) ( e i )
                                          = Ψ ( w v 1 ) ( e i ) + Ψ ( w v 2 ) ( e i ) + + Ψ ( w v m ) ( e i ) + Ψ ( w z ) ( e i ) for k = 1 , 2 , , m ,
  • t d e g G ( z u k ) ( e i ) = d e g G ( z u k ) ( e i ) + Ψ ( z u k ) ( e i )
                                          = Ψ ( z u 1 ) ( e i ) + Ψ ( z u 2 ) ( e i ) + + Ψ ( z u n ) ( e i ) + Ψ ( w z ) ( e i ) Ψ ( z u k ) ( e i ) + Ψ ( z u k ) ( e i )
                                          = Ψ ( z u 1 ) ( e i ) + Ψ ( z u 2 ) ( e i ) + + Ψ ( z u n ) ( e i ) + Ψ ( w z ) ( e i ) for k = 1 , 2 , , n .
Clearly, all the edges w v k for k = 1 , 2 , , m have the same total edge degree and all z u k for k = 1 , 2 , , n in G have the same total edge degree; therefore, G is not a strong edge totally irregular intuitionistic fuzzy soft graph. ☐

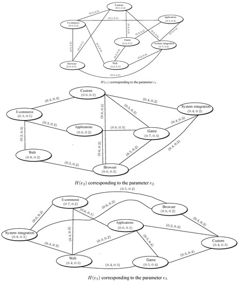
3. Application

In intuitionistic fuzzy soft set, the approximate functions are intuitionistic fuzzy subsets, the membership value and non-membership value are used to describe the parameterized family of intuitionistic fuzzy soft set for dealing with uncertainties. In many real applications, an intuitionistic fuzzy graph cannot be described comprehensively because of the uncertainty of knowledge. It is more reasonable to give simultaneously a membership degree and a non-membership degree for dealing with complicated and uncertain knowledge from the viewpoint of parameters. From such a point of view, intuitionistic fuzzy soft graphs are used in decision-making problems for better results. Intuitionistic fuzzy graphs are discussed in terms of the uncertainty in various real life phenomena, but intuitionistic fuzzy soft sets are provided for a more generalized and accurate approximate description of objects. We present an application of an intuitionistic fuzzy soft graph in a decision-making problem. The problem of object recognition has received paramount importance in recent times. The recognition problem may be viewed as a decision making-problem, where the final identification of the object is based upon the available set of information. We use the technique to calculate the score for the selected objects on the basis of k number of parameters ( e 1 , e 2 , , e k ) out of n number of objects ( C 1 , C 2 , , C n ) . A software house wants to select the best software development project, a project with the greatest business impact, the least effort required and the highest probability of success. Let V = {E-commerce development project, Custom development project, Applications development project, Game development project, Browser development project, Web development project, System integration development project} be the set of software development projects under consideration, M = {e1 = “ensure project success”, e2 = “technological feasibility”, e3 = “economical viability”} be a set of decision parameters correspond to the vertex set V, ssssssE = {E-commerce development project Custom development project, E-commerce development project Applications development project, E-commerce development project Game development project, E-commerce development project Browser development project, Applications development project Web development project, Application development project Browser development project, Game development project Browser development project, Browser development project Web development project, Web development project System integration development project, Game development project System integration development project} V × V describes the relationship between two applicants corresponding to the given parameters e 1 , e 2 and e 3 . Our aim is to find out the best development project with the choice of parameters e 1 = “ensure project success”, e 2 = “technological feasibility”, e 3 = “economical viability”. We consider an intuitionistic fuzzy soft graph G = ( Φ , Ψ , M ) , where ( Φ , M ) is an intuitionistic fuzzy soft set over V which describes the membership and non-membership values of the projects based upon the given parameters. ( Ψ , M ) is an intuitionistic fuzzy soft set over E V × V describes the membership and non-membership values of the relationship between two projects corresponding to the given parameters e 1 ,   e 2 and e 3 . An intuitionistic fuzzy soft graph G = { H ( e 1 ) , H ( e 2 ) , H ( e 3 ) } is given in Table 1.
The intuitionistic fuzzy graphs H ( e 1 ) , H ( e 2 ) and H ( e 3 ) of intuitionistic fuzzy soft graph G = { H ( e 1 ) , H ( e 2 ) , H ( e 3 ) } corresponding to the parameters e 1 = “ensure project success”, e 2 = “technological feasibility”, and e 3 = “economical viability” are shown in Figure 6.
By taking the intersection of intuitionistic fuzzy graphs H ( e 1 ) , H ( e 2 ) and H ( e 3 ) , we obtain a resultant intuitionistic fuzzy graph H ( e ) , e = e 1 e 2 e 3 (see Figure 7). The adjacency matrix of the resultant intuitionistic fuzzy graph is
H ( e ) = ( 0 , 0 ) ( 0 , 0 ) ( 0 , 0 ) ( 0.3 , 0.3 ) ( 0 , 0 ) ( 0 , 0 ) ( 0.2 , 0.3 ) ( 0 , 0 ) ( 0 , 0 ) ( 0.4 , 0.3 ) ( 0 , 0 ) ( 0 , 0 ) ( 0.3 , 0.4 ) ( 0 , 0 ) ( 0 , 0 ) ( 0.4 , 0.3 ) ( 0 , 0 ) ( 0 , 0 ) ( 0.4 , 0.4 ) ( 0 , 0 ) ( 0 , 0 ) ( 0.3 , 0.3 ) ( 0 , 0 ) ( 0 , 0 ) ( 0 , 0 ) ( 0 , 0 ) ( 0.2 , 0.4 ) ( 0 , 0 ) ( 0 , 0 ) ( 0 , 0 ) ( 0.4 , 0.4 ) ( 0 , 0 ) ( 0 , 0 ) ( 0 , 0 ) ( 0 , 0 ) ( 0 , 0.0 ) ( 0.3 , 0.4 ) ( 0 , 0 ) ( 0.2 , 0.4 ) ( 0 , 0 ) ( 0 , 0 ) ( 0 , 0 ) ( 0.2 , 0.3 ) ( 0 , 0 ) ( 0 , 0 ) ( 0 , 0 ) ( 0 , 0 ) ( 0 , 0 ) ( 0 , 0 ) .
The score values of resultant intuitionistic fuzzy graph H ( e ) is computed with the score function
S i j = μ j 2 + ( ν j 1 ) 2 + π j 2 μ j 2 + ( ν j 1 ) 2 + π j 2 + ( μ j 1 ) 2 + ( ν j ) 2 + π j 2
and S i j [ 0 , 1 ] the choice values are given in Table 2.
From the Table 2, it follows that the maximum choice value is m 3 ´ = 3.54 and so the optimal decision is to select the browser development project after specifying weights for different parameters.
We present our method as an algorithm (Algorithm 1) that is used in our application.
Algorithm 1 Find optimal decision for different parameters
1:
Input: The choice parameters e 1 , e 2 , , e k for the selection of objects.
2:
Input: The intuitionistic fuzzy soft set ( Φ , M ) over V and intuitionistic fuzzy soft relation ( Ψ , M ) on V.
3:
Input: Adjacency matrices H ( e 1 ) , H ( e 2 ) , , H ( e k ) with respect to the parameters.
4:
 
5:
Compute the resultant adjacency matrix H ( e ) = k H ( e k ) for all e k   M .
6:
Calculate the the score value of resultant adjacency matrix H ( e ) by using score function S i j .
7:
Calculate the choice values m ´ i = j S i j of each objects.
8:
The decision is m j if m ´ j = max i m ´ i .
9:
If j has more than one value then any one may be chosen.

4. Conclusions and Future Work

Graph theory has various applications in different areas including mathematics, science and technology, biochemistry(genomics), electrical engineering (communication networks and coding theory), computer science (algorithms and computation) and operations research (scheduling). Soft set theory plays a significant role as a mathematical tool for mathematical modeling, system analysis and computing of decision making problems with uncertainty. An intuitionistic fuzzy soft model is a generalization of the fuzzy soft model which gives more precision, flexibility, and compatibility to a system when compared with the fuzzy soft model. We have applied the concept of intuitionistic fuzzy soft sets to graphs in this paper. We have presented certain types of intuitionistic fuzzy soft graphs. In the future we intend to extend our research of fuzzification to (1) Interval-valued fuzzy soft graphs; (2) Bipolar fuzzy soft hypergraphs, (3) Fuzzy rough soft graphs, and (4) Application of intuitionistic fuzzy soft graphs in decision support systems.

Author Contributions

Muhammad Akram and Sundas Shahzadi conceived and designed the experiments; Sundas Shahzadi wrote the paper.

Conflicts of Interest

The authors declare no conflict of interest.

References

  1. Atanassov, K.T. Intuitionistic Fuzzy Sets; VII ITKR’s Session; 1697/84; Deposed in Central for Science-Technical Library of Bulgarian Academy of Sciences: Sofia, Bulgaria, June 1983. (In Bulgarian) [Google Scholar]
  2. Atanassov, K.T. Intuitionistic Fuzzy Sets: Theory and Applications; Studies in Fuzziness and Soft Computing; Physica: Heidelberg, Germany, 2012. [Google Scholar]
  3. Zadeh, L.A. Fuzzy sets. Inf. Control 1965, 8, 338–353. [Google Scholar] [CrossRef]
  4. Marasini, D.; Quatto, P.; Ripamonti, E. Intuitionistic fuzzy sets in questionnaire analysis. Qual. Quant. 2016, 50, 767–790. [Google Scholar] [CrossRef]
  5. Bustince, H.; Barrenechea, E.; Pagola, M.; Fernandez, J.; Xu, Z.; Bedregal, B.; Montero, J.; Hagras, H.; Herrera, F.; De Baets, B. A historical account of types of fuzzy sets and their relationships. IEEE Trans. Fuzzy Syst. 2016, 24, 179–194. [Google Scholar] [CrossRef]
  6. Akram, M.; Ashraf, A.; Sarwar, M. Novel applications of intuitionistic fuzzy digraphs in decision support systems. Sci. World J. 2014, 2014, 904606. [Google Scholar] [CrossRef] [PubMed]
  7. Lei, Q.; Xu, Z.; Bustince, H.; Fernandez, J. Intuitionistic fuzzy integrals based on Archimedean t-conorms and t-norms. Inf. Sci. 2016, 327, 57–70. [Google Scholar] [CrossRef]
  8. Molodtsov, D.A. Soft set theory-first results. Comput. Math. Appl. 1999, 37, 19–31. [Google Scholar] [CrossRef]
  9. Akram, M.; Nawaz, S. Operations on soft graphs. Fuzzy Inf. Eng. 2015, 7, 423–449. [Google Scholar] [CrossRef]
  10. Alcantud, J.C.R.; Santos-Garca, G.; Hernndez-Galilea, E. Glaucoma diagnosis: A soft set based decision making procedure. In Conference of the Spanish Association for Artificial Intelligence; Springer: Cham, Switzerland, 2015; pp. 49–60. [Google Scholar]
  11. Cağman, N.; Enginoglu, S. Soft matrix theory and its decision making. Comput. Math. Appl. 2010, 59, 3308–3314. [Google Scholar]
  12. Feng, F.; Jun, Y.B.; Liu, X.Y.; Li, L.F. An adjustable approach to fuzzy soft set based decision making. J. Comput. Appl. Math. 2010, 234, 10–20. [Google Scholar] [CrossRef]
  13. Feng, F.; Akram, M.; Davvaz, B.; Fotea, V.L. A new approach to attribute analysis of information systems based on soft implications. Knowl.-Based Syst. 2014, 70, 281–292. [Google Scholar] [CrossRef]
  14. Som, T. On the theory of soft sets, soft relation and fuzzy soft relation. In Proceedings of the National Conference on Uncertainty: A Mathematical Approach, UAMA-06, Burdwan, India; 2006; pp. 1–9. [Google Scholar]
  15. Maji, P.K.; Roy, A.R.; Biswas, R. Fuzzy soft sets. J. Fuzzy Math. 2001, 9, 589–602. [Google Scholar]
  16. Roy, A.R.; Maji, P.K. A fuzzy soft set theoretic approach to decision making problems. J. Comput. Appl. Math. 2007, 203, 412–418. [Google Scholar] [CrossRef]
  17. Cağman, N.; Enginoglu, S.; Citak, F. Fuzzy soft set theory and its applications. Iran. J. Fuzzy Syst. 2011, 8, 137–147. [Google Scholar]
  18. Akram, M.; Nawaz, S. On fuzzy soft graphs. Ital. J. Pure Appl. Math. 2015, 34, 497–514. [Google Scholar]
  19. Akram, M.; Nawaz, S. Fuzzy soft graphs with applications. J. Intell. Fuzzy Syst. 2016, 30, 3619–3632. [Google Scholar] [CrossRef]
  20. Xiao, Z.; Gong, K.; Zou, Y. A combined forecasting approach based on fuzzy soft sets. J. Comput. Appl. Math. 2009, 228, 326–333. [Google Scholar] [CrossRef]
  21. Akram, M.; Ali, G.; Alshehri, N.O. A new multi-attribute decision-making method based on m-polar fuzzy soft rough sets. Symmetry 2017, 9, 271. [Google Scholar] [CrossRef]
  22. Maji, P.K.; Biswas, R.; Roy, A.R. Intuitionistic fuzzy soft sets. J. Fuzzy Math. 2001, 9, 677–691. [Google Scholar]
  23. Maji, P.K.; Biswas, R.; Roy, A.R. On intuitionistic fuzzy soft sets. J. Fuzzy Math. 2004, 12, 669–683. [Google Scholar]
  24. Cağman, N.; Karatas, S. Intuitionistic fuzzy soft set theory and its decision making. J. Intell. Fuzzy Syst. 2013, 24, 829–836. [Google Scholar]
  25. Dinda, B.; Samanta, T.K.; Vidyapith, M.R. Relations on intuitionistic fuzzy soft sets. Gen 2010, 1, 74–83. [Google Scholar]
  26. Jiang, Y.; Tang, Y.; Chen, Q. An adjustable approach to intuitionistic fuzzy soft sets based decision making. Appl. Math. Model. 2011, 35, 824–836. [Google Scholar] [CrossRef]
  27. Kauffman, A. Introduction a la Theorie des Sous-Emsembles Flous; Masson et Cie: Paris, France, 1973; Volume 1. [Google Scholar]
  28. Rosenfeld, A. Fuzzy graphs. In Fuzzy Sets and Their Applications; Zadeh, L.A., Fu, K.S., Shimura, M., Eds.; Academic Press: New York, NY, USA, 1975; pp. 77–95. [Google Scholar]
  29. Bhattacharya, P. Some remarks on fuzzy graphs. Pattern Recognit. Lett. 1987, 6, 297–302. [Google Scholar] [CrossRef]
  30. Mordeson, J.N.; Nair, P.S. Fuzzy Graphs and Fuzzy Hypergraphs; Second Edition 2001; Physica Verlag: Heidelberg, Germany, 1998. [Google Scholar]
  31. Santhimaheswari, N.R.; Sekar, C. On strongly edge irregular fuzzy graphs. Kragujev. J. Math. 2016, 40, 125–135. [Google Scholar] [CrossRef]
  32. Radha, K.; Kumaravel, N. On edge regular fuzzy graphs. Int. J. Math. Arch. 2014, 5, 100–112. [Google Scholar]
  33. Radha, K.; Kumaravel, N. Some properties of edge regular fuzzy graphs. Jamal Acad. Res. J. Spec. Issue 2014, 121, 121–127. [Google Scholar]
  34. Shahzadi, S.; Akram, M. Edge regular intuitionistic fuzzy soft graphs. J. Intell. Fuzzy Syst. 2016, 31, 1881–1895. [Google Scholar] [CrossRef]
  35. Shahzadi, S.; Akram, M. Intuitionistic fuzzy soft graphs with applications. J. Appl. Math. Comput. 2016. [Google Scholar] [CrossRef]
  36. Akram, M.; Shahzadi, S. Novel intuitionistic fuzzy soft multiple-attribute decision-making methods. Neural Comput. Appl. 2016. [Google Scholar] [CrossRef]
  37. Akram, M.; Waseem, N.; Dudek, W.A. Certain types of edge m-polar fuzzy graphs. Iran. J. Fuzzy Syst. 2017, 14, 27–50. [Google Scholar]
  38. Akram, M.; Siddique, S.; Davvaz, B. New concepts in neutrosophic graphs with application. J. Appl. Math. Comput. 2017. [Google Scholar] [CrossRef]
  39. Kóczy, L. Fuzzy graphs in the evaluation and optimization of networks. Fuzzy Sets Syst. 1992, 46, 307–319. [Google Scholar]
  40. Medina, J.; Jeda-Aciego, O.M. Multi-adjoint t-concept lattices. Inf. Sci. 2010, 180, 712–725. [Google Scholar] [CrossRef]
  41. Nandhini, S.P.; Nandhini, E. Strongly irregular fuzzy graphs. Int. J. Math. Arch. 2014, 5, 110–114. [Google Scholar]
  42. Pozna, C.; Minculete, N.; Precup, R.E.; Koczy, L.T.; Ballagi, A. Signatures: Definitions, operators and applications to fuzzy modelling. Fuzzy Sets Syst. 2012, 201, 86–104. [Google Scholar] [CrossRef]
  43. Basu, T.M.; Mahapatra, N.K.; Mondal, S.K. Different types of matrices in intuitionistic fuzzy soft set theory and their application in Predicting Terrorist Attack. Int. J. Manag. IT Eng. 2012, 2, 73–105. [Google Scholar]
  44. Vrkalovic, S.; Teban, T.A.; Borlea, I.D. Stable Takagi-Sugeno fuzzy control designed by optimization. Int. J. Artif. Intell. 2017, 15, 17–29. [Google Scholar]
  45. Garca, J.G.; Rodabaugh, S.E. Order-theoretic, topological, categorical redundancies of interval-valued sets, grey sets, vague sets, interval-valued intuitionistic sets, intuitionistic fuzzy sets and topologies. Fuzzy Sets Syst. 2005, 56, 445–484. [Google Scholar]
Figure 1. Intuitionistic fuzzy soft graph G = { H ( e 1 ) , H ( e 2 , H ( e 3 ) } .
Figure 1. Intuitionistic fuzzy soft graph G = { H ( e 1 ) , H ( e 2 , H ( e 3 ) } .
Axioms 07 00020 g001
Figure 2. Intuitionistic fuzzy soft graph G = { H ( e 1 ) , H ( e 2 ) } .
Figure 2. Intuitionistic fuzzy soft graph G = { H ( e 1 ) , H ( e 2 ) } .
Axioms 07 00020 g002
Figure 3. A path on 2 n vertices.
Figure 3. A path on 2 n vertices.
Axioms 07 00020 g003
Figure 4. Star K 1 , n .
Figure 4. Star K 1 , n .
Axioms 07 00020 g004
Figure 5. Barbell graph.
Figure 5. Barbell graph.
Axioms 07 00020 g005
Figure 6. Intuitionistic fuzzy soft graph G = { H ( e 1 ) , H ( e 2 , H ( e 3 ) } .
Figure 6. Intuitionistic fuzzy soft graph G = { H ( e 1 ) , H ( e 2 , H ( e 3 ) } .
Axioms 07 00020 g006
Figure 7. Intuitionistic fuzzy graph H ( e ) , where e = e 1 e 2 e 3 .
Figure 7. Intuitionistic fuzzy graph H ( e ) , where e = e 1 e 2 e 3 .
Axioms 07 00020 g007
Table 1. Tabular representation of an intuitionistic fuzzy soft graph.
Table 1. Tabular representation of an intuitionistic fuzzy soft graph.
Φ E-commerceCustomBrowserApplicationsSystem IntegrationGameWeb
e 1 ( 0.6 , 0.2 ) ( 0.5 , 0.4 ) ( 0.8 , 0.1 ) ( 0.3 , 0.4 ) ( 0.7 , 0.2 ) ( 0.4 , 0.3 ) ( 0.2 , 0.3 )
e 2 ( 0.3 , 0.5 ) ( 0.6 , 0.3 ) ( 0.6 , 0.2 ) ( 0.6 , 0.2 ) ( 0.4 , 0.2 ) ( 0.7 , 0.3 ) ( 0.8 , 0.2 )
e 3 ( 0.7 , 0.2 ) ( 0.4 , 0.3 ) ( 0.6 , 0.2 ) ( 0.6 , 0.1 ) ( 0.8 , 0.1 ) ( 0.5 , 0.4 ) ( 0.4 , 0.3 )
Ψ E-commerce CustomE-commerce BrowserE-commerce WebE-commerce System IntegrationCustom Game
e 1 ( 0.4 , 0.3 ) ( 0.5 , 0.2 ) ( 0.2 , 0.3 ) ( 0.0 , 0.0 ) ( 0.4 , 0.3 )
e 2 ( 0.3 , 0.4 ) ( 0.0 , 0.0 ) ( 0.2 , 0.3 ) ( 0.0 , 0.0 ) ( 0.5 , 0.3 )
e 3 ( 0.0 , 0.0 ) ( 0.5 , 0.2 ) ( 0.4 , 0.3 ) ( 0.6 , 0.2 ) ( 0.3 , 0.4 )
Ψ System Integration CustomApplications GameApplications System IntegrationApplications Custom
e 1 ( 0.4 , 0.3 ) ( 0.2 , 0.4 ) ( 0.3 , 0.4 ) ( 0.0 , 0.0 )
e 2 ( 0.4 , 0.2 ) ( 0.6 , 0.3 ) ( 0.0 , 0.0 ) ( 0.0 , 0.0 )
e 3 ( 0.0 , 0.0 ) ( 0.5 , 0.4 ) ( 0.0 , 0.0 ) ( 0.2 , 0.3 )
Ψ E-commerce ApplicationsSystem Integration BrowserBrowser ApplicationsGame WebBrowser Custom
e 1 ( 0.3 , 0.3 ) ( 0.0 , 0.0 ) ( 0.0 , 0.0 ) ( 0.2 , 0.3 ) ( 0.4 , 0.1 )
e 2 ( 0.3 , 0.3 ) ( 0.4 , 0.2 ) ( 0.6 , 0.2 ) ( 0.0 , 0.0 ) ( 0.6 , 0.2 )
e 3 ( 0.6 , 0.1 ) ( 0.6 , 0.2 ) ( 0.0 , 0.0 ) ( 0.4 , 0.3 ) ( 0.4 , 0.3 )
Ψ Browser WebGame BrowserSystem Integration WebGame System IntegrationApplications Web
e 1 ( 0.0 , 0.0 ) ( 0.0 , 0.0 ) ( 0.2 , 0.3 ) ( 0.0 , 0.0 ) ( 0.0 , 0.0 )
e 2 ( 0.5 , 0.2 ) ( 0.5 , 0.2 ) ( 0.0 , 0.0 ) ( 0.4 , 0.3 ) ( 0.0 , 0.0 )
e 3 ( 0.0 , 0.0 ) ( 0.0 , 0.0 ) ( 0.4 , 0.2 ) ( 0.0 , 0.0 ) ( 0.5 , 0.4 )
Table 2. Decision table with score values and choice values.
Table 2. Decision table with score values and choice values.
E-commerceCustomBrowserApplicationsSystem IntegrationGameWeb m ´ i
E-commerce 0.5 0.5 0.5 0.5 0.5 0.5 0.471 3.471
Custom 0.5 0.5 0.54 0.5 0.5 0.46 0.5 3.5
Browser 0.5 0.54 0.5 0.5 0.5 0.5 0.5 3.54
Applications 0.5 0.5 0.5 0.5 0.5 0.433 0.5 3.433
System integration 0.5 0.5 0.5 0.5 0.5 0.5 0.5 3.5
Game 0.5 0.46 0.5 0.433 0.5 0.5 0.5 3.39
Web 0.47 0.5 0.5 0.5 0.5 0.5 0.5 3.47

Share and Cite

MDPI and ACS Style

Shahzadi, S.; Akram, M. Graphs in an Intuitionistic Fuzzy Soft Environment. Axioms 2018, 7, 20. https://doi.org/10.3390/axioms7020020

AMA Style

Shahzadi S, Akram M. Graphs in an Intuitionistic Fuzzy Soft Environment. Axioms. 2018; 7(2):20. https://doi.org/10.3390/axioms7020020

Chicago/Turabian Style

Shahzadi, Sundas, and Muhammad Akram. 2018. "Graphs in an Intuitionistic Fuzzy Soft Environment" Axioms 7, no. 2: 20. https://doi.org/10.3390/axioms7020020

APA Style

Shahzadi, S., & Akram, M. (2018). Graphs in an Intuitionistic Fuzzy Soft Environment. Axioms, 7(2), 20. https://doi.org/10.3390/axioms7020020

Note that from the first issue of 2016, this journal uses article numbers instead of page numbers. See further details here.

Article Metrics

Back to TopTop