Dispersion-Governed Lump Waves in a Generalized Calogero–Bogoyavlenskii–Schiff-like Model with Spatially Symmetric Nonlinearity
Abstract
1. Introduction
2. A gCBS-like Model with Spatially Symmetric Nonlinearity
2.1. Bilinear Form with Generalized Derivatives
2.2. Nonlinear Formulation
2.3. Correspondence Between Bilinear and Nonlinear Forms
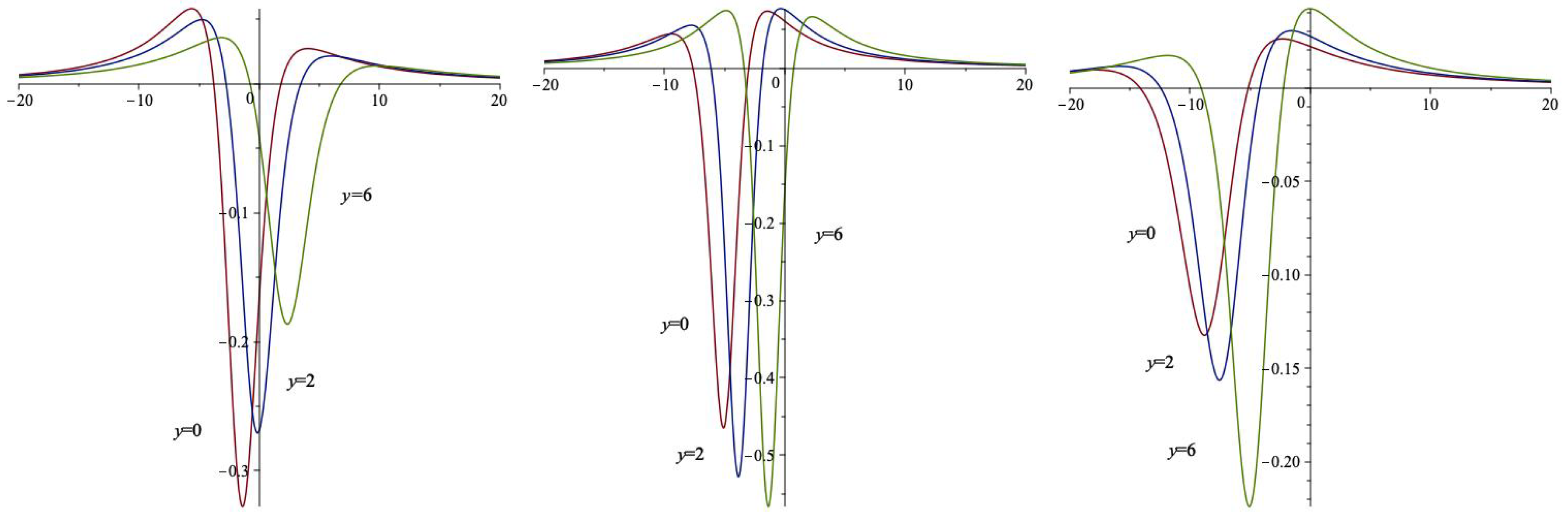
3. Formation of Lump Waves via Dispersion
3.1. Sum-of-Squares Ansatz Approach
3.2. Trajectory of Critical Points
4. Concluding Remarks
Funding
Data Availability Statement
Conflicts of Interest
References
- Hirota, R. The Direct Method in Soliton Theory; Cambridge University Press: New York, NY, USA, 2004. [Google Scholar] [CrossRef]
- Ablowitz, M.J.; Segur, H. Solitons and the Inverse Scattering Transform; SIAM: Philadelphia, PA, USA, 1981. [Google Scholar] [CrossRef]
- Novikov, S.; Manakov, S.V.; Pitaevskii, L.P.; Zakharov, V.E. Theory of Solitons—The Inverse Scattering Method; Consultants Bureau: New York, NY, USA, 1984. [Google Scholar]
- Hirota, R. Exact solution of the Korteweg-de Vries equation for multiple collisions of solitons. Phys. Rev. Lett. 1971, 27, 1192–1194. [Google Scholar] [CrossRef]
- Caudrey, P.J. Memories of Hirota’s method: Application to the reduced Maxwell-Bloch system in the early 1970s. Philos. Trans. R. Soc. A 2011, 369, 1215–1227. [Google Scholar] [CrossRef] [PubMed]
- Ma, W.X. Lump solutions to the Kadomtsev-Petviashvili equation. Phys. Lett. A 2015, 379, 1975–1978. [Google Scholar] [CrossRef]
- Liu, J.G.; Zhou, L.; He, Y. Multiple soliton solutions for the new (2+1)-dimensional Korteweg-de Vries equation by multiple exp-function method. Appl. Math. Lett. 2018, 80, 71–78. [Google Scholar] [CrossRef]
- Manafian, J. Novel solitary wave solutions for the (3+1)-dimensional extended Jimbo-Miwa equations. Comput. Math. Appl. 2018, 76, 1246–1260. [Google Scholar] [CrossRef]
- Chu, J.Y.; Liu, Y.Q.; Ma, W.X. Integrability and multiple-rogue and multi-soliton wave solutions of the (3+1)-dimensional Hirota–Satsuma–Ito equation. Mod. Phys. Lett. B 2025, 39, 2550060. [Google Scholar] [CrossRef]
- Zakharov, V.E.; Shabat, A.B. A scheme for integrating the nonlinear equations of mathematical physics by the method of the inverse scattering problem I. Funct. Anal. Appl. 1974, 8, 226–235. [Google Scholar] [CrossRef]
- Ablowitz, M.J.; Newell, A.C. The decay of the continuous spectrum for solutions of the Korteweg-de Vries equation. J. Math. Phys. 1973, 14, 1277–1284. [Google Scholar] [CrossRef]
- Tan, W.; Dai, H.P.; Dai, Z.D.; Zhong, W.Y. Emergence and space-time structure of lump solution to the (2+1)-dimensional generalized KP equation. Pramana 2017, 89, 77. [Google Scholar] [CrossRef]
- Manakov, S.V.; Zakharov, V.E.; Bordag, L.A.; Matveev, V.B. Two-dimensional solitons of the Kadomtsev-Petviashvili equation and their interaction. Phys. Lett. A 1977, 63, 205–206. [Google Scholar] [CrossRef]
- Satsuma, J.; Ablowitz, M.J. Two-dimensional lumps in nonlinear dispersive systems. J. Math. Phys. 1979, 20, 1496–1503. [Google Scholar] [CrossRef]
- Kaup, D.J. The lump solutions and the Bäcklund transformation for the three-dimensional three-wave resonant interaction. J. Math. Phys. 1981, 22, 1176–1181. [Google Scholar] [CrossRef]
- Gilson, C.R.; Nimmo, J.J.C. Lump solutions of the BKP equation. Phys. Lett. A 1990, 147, 472–476. [Google Scholar] [CrossRef]
- Imai, K. Dromion and lump solutions of the Ishimori-I equation. Prog. Theor. Phys. 1997, 98, 1013–1023. [Google Scholar] [CrossRef]
- Ma, W.X. Generalized bilinear differential equations. Stud. Nonlinear Sci. 2011, 2, 140–144. [Google Scholar]
- Chen, S.T.; Ma, W.X. Lump solutions to a generalized Bogoyavlensky-Konopelchenko equation. Front. Math. China 2018, 13, 525–534. [Google Scholar] [CrossRef]
- Sun, Y.; Tian, B.; Xie, X.Y.; Chai, J.; Yin, H.M. Rogue waves and lump solitons for a (3+1)-dimensional B-type Kadomtsev-Petviashvili equation in fluid dynamics. Waves Random Complex Media 2018, 28, 544–552. [Google Scholar] [CrossRef]
- Ma, W.X. Lump waves and their dynamics of a spatial symmetric generalized KP model. Rom. Rep. Phys. 2024, 76, 108. [Google Scholar] [CrossRef]
- Liu, M.M.; Yu, J.P.; Ma, W.X.; Khalique, C.M.; Sun, Y.L. Dynamic analysis of lump solutions based on the dimensionally reduced generalized Hirota bilinear KP-Boussinesq equation. Mod. Phys. Lett. B 2023, 37, 2250203. [Google Scholar] [CrossRef]
- Manukure, S.; Zhou, Y.; Ma, W.X. Lump solutions to a (2+1)-dimensional extended KP equation. Comput. Math. Appl. 2018, 75, 2414–2419. [Google Scholar] [CrossRef]
- Wang, H. lump and interaction solutions to the (2+1)-dimensional Burgers equation. Appl. Math. Lett. 2018, 85, 27–34. [Google Scholar] [CrossRef]
- Yu, J.P.; Sun, Y.L. Study of lump solutions to dimensionally reduced generalized KP equations. Nonlinear Dyn. 2017, 87, 2755–2763. [Google Scholar] [CrossRef]
- Zhao, Z.L.; He, L.C.; Gao, Y.B. Rogue wave and multiple lump solutions of the (2+1)-dimensional Benjamin-Ono equation in fluid mechanics. Complexity 2019, 2019, 8249635. [Google Scholar] [CrossRef]
- Ma, H.C.; Yue, S.P.; Gao, Y.D.; Deng, A.P. Lump solution, breather soliton and more soliton solutions for a (2+1)-dimensional generalized Benjamin-Ono equation. Qual. Theory Dyn. Syst. 2023, 22, 72. [Google Scholar] [CrossRef]
- Zhou, Y.; Zhang, X.J.; Zhang, C.; Jia, J.J.; Ma, W.X. New lump solutions to a (3+1)-dimensional generalized Calogero-Bogoyavlenskii-Schiff equation. Appl. Math. Lett. 2023, 141, 108598. [Google Scholar] [CrossRef]
- Ma, W.X. Lump and interaction solutions to linear (4+1)-dimensional PDEs. Acta Math. Sci. 2019, 39B, 498–508. [Google Scholar] [CrossRef]
- Yao, R.X.; Li, Y.; Lou, S.Y. A new set and new relations of multiple soliton solutions of (2+1)-dimensional Sawada-Kotera equation. Commun. Nonlinear Sci. Numer. Simul. 2021, 99, 105820. [Google Scholar] [CrossRef]
- Kofane, T.C.; Fokou, M.; Mohamadou, A.; Yomba, E. Lump solutions and interaction phenomenon to the third-order nonlinear evolution equation. Eur. Phys. J. Plus 2017, 132, 465. [Google Scholar] [CrossRef]
- Yasmin, H.; Alshehry, A.S.; Ganie, A.H.; Mahnashi, A.M.; Shah, R. Perturbed Gerdjikov-Ivanov equation: Soliton solutions via Bäcklund transformation. Optik 2024, 298, 171576. [Google Scholar] [CrossRef]
- Ma, W.X. Integrable matrix nonlinear Schrödinger equations with reduced Lax pairs of AKNS type. Appl. Math. Lett. 2025, 168, 109574. [Google Scholar] [CrossRef]
- Ablowitz, M.J.; Musslimani, Z.H. Integrable nonlocal nonlinear equations. Stud. Appl. Math. 2017, 139, 7–59. [Google Scholar] [CrossRef]
- Ji, J.L.; Zhu, Z.N. On a nonlocal modified Korteweg-de Vries equation: Integrability, Darboux transformation and soliton solutions. Commun. Nonlinear Sci. Numer. Simul. 2017, 42, 699–708. [Google Scholar] [CrossRef]
- Song, C.Q.; Xiao, D.M.; Zhu, Z.N. Solitons and dynamics for a general integrable nonlocal coupled nonlinear Schrödinger equation. Commun. Nonlinear Sci. Numer. Simul. 2017, 45, 13–28. [Google Scholar] [CrossRef]
- Gürses, M.; Pekcan, A. Nonlocal nonlinear Schrödinger equations and their soliton solutions. J. Math. Phys. 2018, 59, 051501. [Google Scholar] [CrossRef]
- Ma, W.X. An application of dual group reductions to the AKNS integrable mKdV model. Mod. Phys. Lett. B 2025, 39, 2550233. [Google Scholar] [CrossRef]
- Manafian, J.; Mohammadi-Ivatloo, B.; Abapour, M. Lump-type solutions and interaction phenomenon to the (2+1)-dimensional breaking soliton equation. Appl. Math. Comput. 2019, 356, 13–41. [Google Scholar] [CrossRef]
- Gao, X.Y. Open-ocean shallow-water dynamics via a (2+1)-dimensional generalized variable-coefficient Hirota-Satsuma-Ito system: Oceanic auto-Bäcklund transformation and oceanic solitons. China Ocean Eng. 2025, 39, 541–547. [Google Scholar] [CrossRef]
- Ma, W.X. Integrable matrix modified Korteweg-de Vries equations derived from reducing AKNS Lax pairs. Rom. J. Phys. 2025, 70, 110. [Google Scholar] [CrossRef]
- Ma, W.X. Reduced matrix integrable hierarchies via group reduction involving off-diagonal block matrices. Commun. Theor. Phys. 2026, 78, 015001. [Google Scholar] [CrossRef]









Disclaimer/Publisher’s Note: The statements, opinions and data contained in all publications are solely those of the individual author(s) and contributor(s) and not of MDPI and/or the editor(s). MDPI and/or the editor(s) disclaim responsibility for any injury to people or property resulting from any ideas, methods, instructions or products referred to in the content. |
© 2025 by the author. Licensee MDPI, Basel, Switzerland. This article is an open access article distributed under the terms and conditions of the Creative Commons Attribution (CC BY) license (https://creativecommons.org/licenses/by/4.0/).
Share and Cite
Ma, W.-X. Dispersion-Governed Lump Waves in a Generalized Calogero–Bogoyavlenskii–Schiff-like Model with Spatially Symmetric Nonlinearity. Axioms 2025, 14, 869. https://doi.org/10.3390/axioms14120869
Ma W-X. Dispersion-Governed Lump Waves in a Generalized Calogero–Bogoyavlenskii–Schiff-like Model with Spatially Symmetric Nonlinearity. Axioms. 2025; 14(12):869. https://doi.org/10.3390/axioms14120869
Chicago/Turabian StyleMa, Wen-Xiu. 2025. "Dispersion-Governed Lump Waves in a Generalized Calogero–Bogoyavlenskii–Schiff-like Model with Spatially Symmetric Nonlinearity" Axioms 14, no. 12: 869. https://doi.org/10.3390/axioms14120869
APA StyleMa, W.-X. (2025). Dispersion-Governed Lump Waves in a Generalized Calogero–Bogoyavlenskii–Schiff-like Model with Spatially Symmetric Nonlinearity. Axioms, 14(12), 869. https://doi.org/10.3390/axioms14120869
