Abstract
This work aims to provide approximate solutions for singularly perturbed problems with periodic boundary conditions using quintic B-splines and collocation. The well-known Shishkin mesh strategy is applied for mesh construction. Convergence analysis demonstrates that the method achieves parameter-uniform convergence with fourth-order accuracy in the maximum norm. Numerical examples are presented to validate the theoretical estimates. Additionally, the standard hybrid finite difference scheme, a cubic spline scheme, and the proposed method are compared to demonstrate the effectiveness of the present approach.
Keywords:
singular perturbation; periodical boundary conditions; parameter-uniform convergence; collocation points; quintic B-splines MSC:
65L11; 65L12; 65L20; 65L70
1. Introduction
The presence of a small parameter in the highest derivative term of a differential equation is referred to as a singularly perturbed problem. When is small, boundary or interior layers typically occur in the solution of a singularly perturbed problem. In these layer regions, the solution changes rapidly, causing classical numerical methods to fail in most cases, particularly for very small values of the parameter. Over the past four decades, the study of singularly perturbed problems has become a significant field, as these problems frequently arise in the mathematical modeling of physical and engineering phenomena, including quantum physics, solid mechanics, aerodynamics, and chemical reactions. A review of the literature [1,2,3,4,5,6,7] shows that numerous numerical approaches have been developed for singularly perturbed problems, including the finite difference method, fitted operator method, finite element method, Galerkin method, and collocation methods.
The main purpose of this work was to achieve higher-order convergence in approximating the solution of the singularly perturbed periodic boundary value problem (SPPBVP) discussed in [8,9,10]:
where is a perturbation parameter. Here, , and are given functions satisfying and and are assumed to be sufficiently smooth with , , and . Under these conditions, the solution exhibits boundary layers at both endpoints and . is a given constant, and . In [8], to solve this problem numerically, a uniform mesh was used with an exponentially fitted difference scheme, achieving first-order uniform convergence in the discrete maximum norm. In [9], Zhongdi Cen used a hybrid finite difference technique to obtain an approximate solution to the given SPPBVP using Shishkin meshes, resulting in almost second-order convergence. On the other hand, Puvaneswari et al. employed a cubic spline scheme in [10], obtaining second-order convergence. This type of SPPBVP commonly arises in applications such as oceanic–atmospheric circulation and geophysical fluid dynamics.
A detailed review of recent studies on singular perturbation problems and spline approximation methods was conducted, with particular attention to discussions by various researchers [11,12,13,14,15,16,17]. After examining the cited literature and their references, the quintic spline approximation technique emerged as a promising method for solving singular perturbation problems, offering higher-order convergence. It is noted that spline collocation methods are simpler to implement and more cost-effective than other approaches. Additionally, unlike the finite element method or the Galerkin approximation method, they do not require numerical integrations. The matrix representation produced by the proposed scheme results in banded matrices with few bands, rather than the full matrices typically obtained when using polynomials, trigonometric functions, or other non-piecewise functions [18], which facilitates its implementation. Motivated by studies [12,19,20,21], this work aimed to develop a higher-order accurate method for solving (1)–(2). This paper proposes a quintic B-spline collocation method (QBSCM), which achieves fourth-order convergence within a piecewise uniform Shishkin mesh.
This paper is organized as follows: Section 2 presents some preliminary results and derivative bounds for the exact solution of problem (1)–(2). Meanwhile, the mesh construction strategy and the derivation of the difference scheme are described in Section 3. An error estimate for the proposed scheme is derived in Section 4 (Theorem 3), which constitutes the main result of our study. In Section 5, numerical examples are presented to validate our theoretical estimate. This paper concludes with a final discussion.
Remark 1.
Throughout this paper, C and denote generic constants, which can take different values at different places and are independent of N and the perturbation parameter ε. For a given continuous function on , the maximum norm is considered [22], .
2. Maximum Principle and Stability Result
This section presents the theoretical results documented in the literature, providing analytical properties of the SPPBVP (1)–(2), including existence, uniqueness, stability estimates, and derivative bounds. To establish the parameter-uniform error estimate in Section 4, the solution is decomposed into regular and singular components, which describe the solution’s behavior within the boundary layers.
Lemma 1
Lemma 2
To analyze the behavior of the exact solution, we need stronger bounds, which are obtained by splitting the exact solution into regular and singular components in the form of
The following result gives some bounds for the regular component and the singular component .
Theorem 1
([9]). Let , and be in . Then, for and , it holds that
3. Discretization of the Problem
This section introduces a piecewise-uniform mesh of the Shishkin type and derives a collocation method using quintic B-splines for discretizing the SPPBVP (1)–(2).
3.1. Shishkin Mesh
We note that the SPPBVP (1)–(2) exhibits boundary layers at the two end points, and . Therefore, is divided into three subdomains and , where and each contain mesh intervals, and contains mesh intervals. The transition parameter is given by [22]
The grid points in the piecewise uniform mesh are defined by
where
which are denoted by
3.2. Derivation of the Difference Scheme
We use quintic B-splines to obtain an approximate solution to (1)–(2). Let be the partition of , and let the piecewise-uniform mesh width defined above. By introducing ten more fictitious points [16] such as and , the quintic B-splines at nodes for , are described as follows:
Each is a piecewise quintic polynomial and is continuously differentiable up to the fourth order. Let denote and . The quintic spline functions are linearly independent on , and thus is an -dimensional subspace of , the space of all square integrable functions in .
Suppose that the approximate solution of (1)–(2) can be expressed as
where s are real coefficients to be determined through the collocation method. The values of (3) at the nodal points are given below:
Assuming (3), the given SPPBVP (1)–(2) takes the form
Using the values of the quintic B-splines and their derivatives at the collocation points, we obtain a linear system of equations with unknowns given by
and
Now, using the quintic B-splines, the boundary conditions (6) become
Equations (7)–(11) form a linear system of equations with unknowns. So, we need two more equations to solve the above system, which are derived as follows [19]: After differentiating (1), we have
Replacing by in the above equation, we obtain
where and After substituting the approximate values in (4) into (12) for , we arrive, respectively, at
and
From Equations (7)–(11), together with Equations (13) and (14), we obtain a linear system of equations with unknowns, . This linear system of equations can be reduced to a linear system of equations with unknowns, , which can be represented by a pentadiagonal matrix as , which is diagonally dominant even for small values of , and hence we can obtain unique values of . After solving this system, we can find the values of and then . Hence, the collocation method based on quintic B-splines for solving the problem (1)–(2) provides a unique solution , as given in (3).
4. Error Estimate
This section shows that the QBSCM described in the previous section is parameter-uniform convergent on a Shishkin mesh and of fourth-order accuracy. The last theorem provides an error estimate.
Let define , with being the mesh widths of the Shishkin mesh.
Lemma 4
([19]). The set of B-splines satisfies the inequality
Theorem 2
Theorem 3.
Let be the quintic B-spline from that approximates the solution of (1)–(). If , the parameter-uniform error estimate holds:
Proof.
Let be the unique spline from that interpolates the solution of (1)–(2), which is given by
If , then , and, from [23,24], it follows that
We have
There are two cases to be discussed:
Case (i): When , the mesh is uniform, and we have and . Now, from (16), using the lemma discussed in [25], we obtain
Case (ii): When , we have a piecewise- uniform mesh of width in the intervals and , while the width of the interval is . For and , , which gives . From (16), it follows that
For , using Lemma 3, since we have the following using (16):
From (17)–(19), we have
Hence,
As discussed in [19], we obtain
and
Thus, we have
Finally, using the above inequality combined with Lemma 4, we obtain the expected error estimate
□
5. Numerical Experiments
To demonstrate the performance of the collocation method based on quintic B-splines in the previous section, we compared it with some existing methods: the hybrid finite difference scheme in [9] and the cubic spline scheme in [10]. Here, we apply the proposed numerical scheme to the test problems stated below:
Example 1.
where is chosen such that the exact solution is given by
Example 2.
where is chosen such that the exact solution is given by
Example 3.
whose exact solution is given by
Example 4.
where is chosen such that the exact solution is given by
Let be a numerical approximation of the exact solution u on the mesh where N is the number of mesh subintervals. For a finite set of values , we compute the maximum pointwise errors [26] by
and
From these quantities, the orders of convergence [26] are computed as
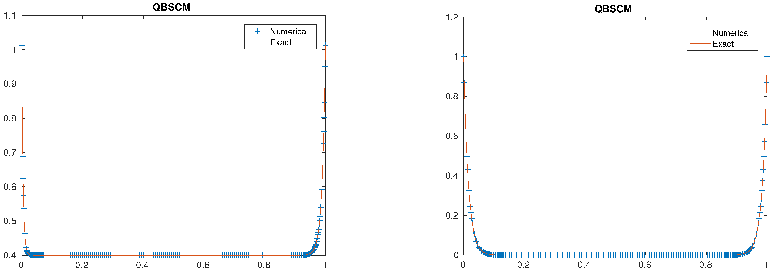
The computed errors and orders of convergence for the above examples using QBSCM are displayed in Table 1, Table 2, Table 3 and Table 4. The results are compared with those obtained using the hybrid finite difference scheme in [9] and the cubic spline scheme in [10]. Figure 1 and Figure 2 display the exact and approximate solutions for the four problems, illustrating the boundary layers of the solutions. Additionally, Figure 3 and Figure 4 include log–log plots of the maximum absolute errors, confirming the convergent behavior of the proposed numerical method regardless of the perturbation values.
Table 1.
Values of and for Example 1 using various methods.
Table 2.
Values of and for Example 2 using various methods.
Table 3.
Values of and for Example 3 using various methods.
Table 4.
Values of and for Example 4 using various methods.
Figure 1.
Exact and numerical solutions of Example 1 (left) and Example 2 (right) obtained using QBSCM for with
Figure 2.
Exact and numerical solutions of Example 3 (left) and Example 4 (right) obtained with QBSCM for with
Figure 3.
Log−log plot of the max error of Example 1 (left) and Example 2 (right) obtained using QBSCM for different values with
Figure 4.
Log−log plot of the max error of Example 3 (left) and Example 4 (right) obtained with QBSCM for different values with
6. Conclusions
This work presented a numerical scheme based on a quintic B-spline collocation method for solving singularly perturbed convection–diffusion problems with periodic boundary conditions. Notably, the solutions to this type of problem exhibit boundary layers at both endpoints, and . The Shishkin mesh was considered to carefully select the transition parameter, which plays a significant role in the scheme in accurately resolving the sharpness of the layers. The method was demonstrated to achieve fourth-order accuracy and was validated by solving four examples in which the errors were measured using the discrete maximum norm.
Author Contributions
Conceptualization and formal analysis, P.A. and V.T.; methodology, visualization, and writing—original draft preparation P.A.; investigation, supervision, writing—review, and editing draft preparation V.T., C.M. and H.R. All authors have read and agreed to the published version of this manuscript.
Funding
This research received no external funding.
Data Availability Statement
Data are contained within the article.
Acknowledgments
The authors would like to thank the anonymous reviewers for their valuable comments.
Conflicts of Interest
The authors declare no conflicts of interest.
Abbreviations
The following abbreviations are used in this manuscript:
| SPPBVP | Singularly perturbed periodic boundary value problem |
| QBSCM | Quintic B-spline collocation method |
References
- Miller, J.J.H.; O’Riordan, E.; Shishkin, G.I. Fitted Numerical Methods for Singular Perturbation Problems: Error Estimates in the Maximum Norm for Linear Problems in One and Two Dimensions; World Scientific Publishing Co. Pte. Ltd.: Singapore, 2012. [Google Scholar]
- Farrell, P.A.; Hegarty, A.F.; Miller, J.J.H.; O’Riordan, E.; Shishkin, G.I. Robust Computational Techniques for Boundary Layers; Chapman and Hall/CRC: Boca Ration, FL, USA, USA, 2000. [Google Scholar]
- Roos, H.G.; Stynes, M.; Tobiska, L. Robust Numerical Methods for Singularly Perturbed Differential Equations, Computational Mathematics; Springer: Berlin, Germany, 2008. [Google Scholar]
- Kumar, D. A collocation method for singularly perturbed differential-difference turning point problems exhibiting boundary/interior layers. J. Differ. Equ. Appl. 2018, 24, 1847–1870. [Google Scholar] [CrossRef]
- Puvaneswari, A. Valanarasu, T; Ramesh Babu, A. A System of Singularly Perturbed Periodic Boundary Value Problem: Hybrid Difference Scheme. Int. J. Appl. Comput. Math. 2020, 6, 86. [Google Scholar] [CrossRef]
- Raja, V.; Geetha, N.; Mahendran, R.; Senthilkumar, L.S. Numerical solution for third order singularly perturbed turning point problems with integral boundary condition. J. Appl. Math. Comput. 2024, 1–21. [Google Scholar] [CrossRef]
- Chandru, M.; Shanthi, V. A boundary value technique for singularly perturbed boundary value problem of reaction-diffusion with non-smooth data. J. Eng. Sci. Technol. Spec. Issue ICMTEA2013 Conf. 2014, 32–45. [Google Scholar]
- Amiraliyev, G.M.; Duru, H. A uniformly convergence difference method for the periodical boundary value problem. Int. J. Comput. Math. Appl. 2003, 46, 695–703. [Google Scholar] [CrossRef]
- Cen, Z. Uniformly convergent second-order difference scheme for a singularly perturbed periodical boundary value problem. Int. J. Comput. Math. 2011, 88, 196–206. [Google Scholar] [CrossRef]
- Puvaneswari, A.; Ramesh Babu, A.; Valanarasu, T. Cubic spline scheme on variable mesh for singularly perturbed periodical boundary value problem. Novi Sad J. Math. 2020, 50, 157–172. [Google Scholar]
- Kadalbajoo, M.K.; Patidar, K.C. A survey of numerical techniques for solving singularly perturbed ordinary differential equations. Appl. Math. Comput. 2002, 130, 457–510. [Google Scholar] [CrossRef]
- Lang, F.G.; Xu, X.P. Quintic B-spline collocation method for second order mixed boundary value problem. Comput. Phys. Commun. 2012, 183, 913–921. [Google Scholar] [CrossRef]
- Singh, S.; Kumar, D.; Shanthi, V. Uniformly convergent scheme for fourth-order singularly perturbed convection-diffusion ODE. Appl. Numer. Math. 2023, 186, 334–357. [Google Scholar] [CrossRef]
- Singh, S.; Kumar, D. Spline-based parameter-uniform scheme for fourth-order singularly perturbed differential equations. J. Math. Chem. 2022, 60, 1872–1902. [Google Scholar] [CrossRef]
- Yousaf, M.Z.; Srivastava, H.M.; Abbas, M.; Nazir, T.; Mohammed, P.O.; Vivas-Cortez, M.; Chorfi, N. A Novel quintic B-spline technique for numerical solutions of the fourth-order singular singularly-perturbed problems. Symmetry 2023, 15, 1929. [Google Scholar] [CrossRef]
- Viswanadham, K.K.; Krishna, P.M. Quintic B-Spline Galerkin method for fifth order boundary value problems. ARPN J. Eng. Appl. Sci. 2010, 5, 74–77. [Google Scholar]
- Mishra, H.K.; Lodhi, R.K. Two-parameter singular perturbation boundary value problems via quintic B-spline method. Proc. Natl. Acad. Sci. India Sect. A Phys. Sci. 2022, 92, 541–553. [Google Scholar] [CrossRef]
- Micula, G. Handbook of Splines; Kluwer Academic Publishers: Dordrecht, The Netherlands, 1999. [Google Scholar]
- Kumar, D. A parameter-uniform method for singularly perturbed turning point problems exhibiting interior or twin boundary layers. Int. J. Comput. Math. 2019, 96, 865–882. [Google Scholar] [CrossRef]
- Kadalbajoo, M.K.; Yadaw, A.S.; Kumar, D. Comparative study of singularly perturbed two-point BVPs via: Fitted mesh finite difference method, B-spline collocation method. Appl. Math. Comput. 2008, 204, 713–725. [Google Scholar]
- Puvaneswari, A.; Valanarasu, T. Spline approximation methods for second order singularly perturbed convection-diffusion equation with integral boundary condition. Indian J. Pure Appl. Math. 2024, 1–12. [Google Scholar] [CrossRef]
- Chandru, M.; Shanthi, V. An asymptotic numerical method for singularly perturbed fourth order ODE of convection-diffusion type turning point problem. Neural Parallel Sci. Comput. 2016, 24, 473–488. [Google Scholar]
- De Boor, C. A Practical Guide to Splines; Springer: New York, NY, USA, 1978. [Google Scholar]
- Hall, C.A. On error bounds for spline interpolation. J. Approx. Theory I 1968, 209–218. [Google Scholar] [CrossRef]
- Kadalbajoo, M.K.; Patidar, K.C. ε-Uniform fitted mesh finite difference methods for general singular perturbation problems. Appl. Math. Comput. 2006, 179, 248–266. [Google Scholar]
- Chandru, M.; Shanthi, V. A Schwarz method for fourth-order singularly perturbed reaction-diffusion problem with discontinuous source term. J. Appl. Math. Inform. 2016, 34, 495–508. [Google Scholar] [CrossRef]
Disclaimer/Publisher’s Note: The statements, opinions and data contained in all publications are solely those of the individual author(s) and contributor(s) and not of MDPI and/or the editor(s). MDPI and/or the editor(s) disclaim responsibility for any injury to people or property resulting from any ideas, methods, instructions or products referred to in the content. |
© 2025 by the authors. Licensee MDPI, Basel, Switzerland. This article is an open access article distributed under the terms and conditions of the Creative Commons Attribution (CC BY) license (https://creativecommons.org/licenses/by/4.0/).



