Abstract
The performance degradation of initiating explosive devices is influenced by various internal and external factors, leading to uncertainties in their reliability and lifetime predictions. This paper proposes an uncertain degradation model based on uncertain differential equations, utilizing the Liu process to characterize the volatility in degradation rates. The ignition delay time is selected as the primary performance parameter, and the uncertain distributions, expected values and confidence intervals are derived for the model. Moment estimation techniques are employed to estimate the unknown parameters within the model. A real data analysis of ignition delay times under accelerated storage conditions demonstrates the practical applicability of the proposed method.
Keywords:
uncertain differential equation; initiating explosive devices; performance degradation; reliability assessment and lifetime evaluation MSC:
34N05
1. Introduction
Initiating explosive devices are a class of products with high reliability, which are widely used in various long-storage-life equipment [1]. The failure life data of such products are difficult to obtain, and the traditional reliability assessment method based on failure life data cannot effectively predict their life. As the first component of a critical system, the performance of pyrotechnic products has a direct impact on the safe and reliable operation of the whole system [2].
Some of the performance indicators of this type of product will show a degradation trend over time. For example, the critical resistance of a certain type of electrical connector will degrade in the course of use, with the resistance value gradually becoming larger, and failure occurs when the performance degradation reaches the failure threshold [3]. In the traditional approach, the degradation trend of a pyrotechnic product can be expressed based on an ordinary differential equation and it is assumed that the degradation is entirely driven by deterministic mechanisms. However, the degradation of pyrotechnics is affected by various external storage environments, such as temperature and humidity changes. Therefore, these deterministic models are not suitable for pyrotechnics. Some scholars have modified their degradation trends by adding stochastic processes to model stochastic pyrotechnic performance degradation using stochastic differential equations in a probabilistic framework. For example, Whitmore [4] used the Wiener model to analyze the performance degradation process under the consideration of measurement error.
However, due to the specific nature of long-storage-life products, sample sizes are generally small. These circumstances motivate us to search for more rational methods to characterize the performance degradation of pyrotechnic products. In addition to probability theory, uncertainty theory based on normality, parity, subadditivity and product axioms is another axiomatic mathematical system for dealing with uncertainty [5]. In the framework of uncertainty theory, the Liu process is designed as the counterpart of the Wiener process. It is a smooth independent incremental process whose increments are uncertain variables rather than random variables. Many researchers have made significant contributions to the development of uncertain differential equations. For example, Chen [6] gave an existence uniqueness theorem for uncertain differential equations. Liu [7] derived analytic solutions of some special forms of uncertain differential equations. In general, numerical methods were pioneered by Yao and Chen and have been followed by many researchers. Yao and Liu [8] proposed moment estimation for unknown parameters in uncertain differential equations, which was subsequently generalized to minimum coverage estimation. Uncertain differential equations play an important role in many fields such as engineering practice [9], drug concentration prediction [10] and so on.
This article introduces uncertain differential equations into the performance degradation process of pyrotechnic products in order to better describe their degradation trends. The remaining parts of this article are arranged as follows. In Section 2, we will introduce some basic definitions and theorems of uncertainty theory. We are going to propose an uncertain differential equation for the key performance parameters (ignition time) of pyrotechnic devices in order to better describe their degradation characteristics in Section 3. In Section 4, we will provide an evaluation method for the reliability and reliable lifespan of pyrotechnic products. Section 5 will provide parameter estimates for unknown parameters in the uncertain degradation model. Section 6 will apply our method to a set of real data. Finally, some conclusions will be given in Section 7.
2. Preliminaries
This section mainly introduces some basic definitions and theorems of uncertainty theory and provides theoretical support for the degradation process of pyrotechnic devices.
The uncertain measure is a class of aggregate functions that satisfy the axioms of uncertainty theory. It is used to express the degree of belief that an uncertain event may occur [11]. The uncertain measure is on the σ-algebra . is assigned to the event Λ to indicate the belief degree with which we believe will happen.
Definition 1
(Uncertain variable, Liu [5]). An uncertain variable is a function from an uncertainty space to the set of real numbers such that ; it is an event for any Borel set B of real numbers.
Definition 2
(Uncertainty distribution, Liu [5]). The uncertainty distribution of an uncertain variable is defined by
and is applicable for any real number .
Definition 3
(Normal uncertainty distribution, Liu [5]). An uncertain variable is called normal if it has a normal uncertainty distribution
denoted by , where
and
are real numbers when
.
Definition 4
(Inverse uncertainty distribution, Liu [11]). Let be an uncertain variable with regular uncertainty distribution . Then, the inverse function is called the inverse uncertainty distribution of .
Theorem 1
(Liu [11]). A function is an inverse uncertainty distribution of an uncertain variable , but only if
for all .
Theorem 2
(Sufficient and necessary condition, Liu [12]). A function is an inverse uncertainty distribution if and only if it is a continuous and strictly increasing function with respect to .
Theorem 3
(Liu [11]). Let be independent uncertain variables with regular uncertainty distributions , respectively. If the function is strictly increasing with respect to and strictly decreasing with respect to , then the uncertain variable
has an inverse uncertainty distribution.
Definition 5
(Liu [5]). Let be an uncertainty space and let be a totally ordered set (e.g., time). An uncertain process is a function from to the set of real numbers such that is an event for any Borel set of real numbers at each time .
Definition 6
(Liu [13]). Suppose f and g are continuous functions and is a Liu process. Then,
is called an uncertain differential equation. A solution is an uncertain process that satisfies (6) identically in t.
Definition 7
(Chen [14]). Let be a canonical Liu process and and be two uncertain processes. Then, the uncertain process
is called a Liu process with drift and diffusion .
3. Uncertain Degradation Models
The sensitivity parameters of initiating explosive devices are generally selected as performance degradation characteristic parameters. Typically, the sensitivity parameter is singular; at most, it is two when difficult to distinguish. When the sensitivity parameters exceed the range specified in the design task book, the product experiences degradation failure. Therefore, performance degradation failure characteristic parameters must meet two conditions: first, they must be accurately defined and monitorable; second, they must exhibit a clear trend change with the extension of the product’s working or testing time, objectively reflecting the working state of the initiating explosive device. For example, the sensitivity parameters of electric detonators are the average firing sensitivity and activation time: for igniters, it is the ignition pressure, and for explosive bolts, it is the separation impulse.
Therefore, this paper selects the ignition delay time as the performance parameter for evaluating the lifetime and reliability of initiating explosive devices. The delay in ignition time is primarily due to changes in the performance of the propellant. For LTNR (lead thiocyanate/lead nitride), with the extension of storage time, the number of activated molecules in the initiating explosive device propellant increases, and the amplitude and frequency of activated molecular vibrations increase. This raises the probability of the weakest bonds breaking in the initiating explosive device propellant molecules, causing the activation energy to increase over storage time. As a result, it becomes more difficult for the propellant to react under the same excitation conditions, thus delaying the ignition time. For lead thiocyanate/potassium chlorate ignition powder, the propellant components undergo slow reactions in the storage environment, reducing the oxidizers and combustibles, thereby delaying the ignition time.
These chemical reaction processes are subject to various internal and external noises, which vary over time in the rate of increase in ignition time. To model these noises, it is assumed that the fluctuation rate of ignition time increase is , where is the Liu process [15], is a disturbance and k and σ are positive constants. Therefore, the change in ignition time in the period [0, t] is
We obtain
which means that ignition time follows the uncertain differential equation
where is the ignition time at time , is the initial ignition time, and are positive constants, σ represents the noise level in the chemical reaction process and is a Liu process.
Theorem 4
(Liu [5]). Let and be two continuous functions of t. Then, the uncertain differential equation
has a solution
Through Theorem 4, it can be determined that the uncertain degradation mode
has a solution
Suppose the uncertain distribution of is . Then, we can determine that
Since is a normal uncertain variable with the uncertainty distribution
we obtain
4. Reliability and Lifetime Assessment
Reliability is defined as the probability that a product, system or service will perform its intended function adequately for a specified period of time or will operate in a defined environment without failure. Assuming that the critical performance parameter and its corresponding performance threshold are both uncertain variables, where the uncertain distribution of is and the uncertain distribution of is (or and ), then the confidence reliability based on the performance margin is
The ignition time of initiating explosive devices is a performance parameter to be minimized, and its threshold value is a constant. According to Equation (18), we can obtain the reliability of the initiating explosive devices:
Then, we can obtain the reliable lifetime of the initiating explosive devices:
Definition 8
(Yao-Chen [16]). Let α be a number between 0 and 1. An uncertain differential equation
is said to have an α-path Xαt if it solves the corresponding ordinary differential equation
where is the inverse standard normal uncertainty distribution, i.e.,
According to Definition 8, the ignition time has an α-path
Based on Formula (24), the reliable lifetime of initiating explosive devices at the α-path level can be derived as
5. Parameter Estimation
As we can see, there are two unknown parameters and σ in the uncertain degradation model. In this section, we employ the method of moments [8] to estimate these unknown parameters.
Give n positive observations of the solution of at times with , respectively, before the complete failure of the initiating explosive devices. Note that Equation(13) has a difference form
which can be rewritten as
It follows from the Liu process’s properties [15] that the right term is a standard normal uncertain variable, whose uncertainty distribution and moments are
and
respectively.
Consider the uncertain degradation model (13) with two unknown parameters μ and σ to be estimated. Give n observations of the solution of of the ignition time at times with , respectively.
Based on the idea of moment estimation, the kth sample moments provide good estimates of the kth population moments. and are solutions of the following system of equations:
Therefore,
Definition 9
(Ye-Liu [17]). Let be an uncertain variable with uncertainty distribution , where is an unknown vector of parameters. A rejection region is said to be a test for the hypotheses
at significance level (e.g., 0.05). For any value of , there are more than values of index i with such that
and for some instances where and some where , there are at least values of index i with and more than values of index j with such that
Theorem 5
(Ye-Liu [17]). Let be an uncertain variable that follows a normal uncertainty distribution with unknown expected value e and unknown variance . Then, the test for the hypotheses
at significance level is
where is the inverse uncertainty distribution of , i.e.,
6. Real Data Analysis
In this section, we will provide a detailed demonstration of our method for the ignition delay time of a pyrotechnic agent. This set of data shows the ignition delay time of initiating explosive devices under accelerated storage conditions, with a temperature of 71 °C and humidity of 80%. According to the generalized Eileen model, one year under accelerated storage conditions is equivalent to 1.25 years under normal temperature and humidity conditions (21 °C, 70%). The specific ignition delay time data of initiating explosive devices are shown in Table 1.
Table 1.
Data of the ignition delay time for initiating explosive devices.
According to Formula (31), it can be obtained that
Note that the solution for model (16) is
It follows from (17) that at any given time , the uncertainty distribution of the ignition delay time is
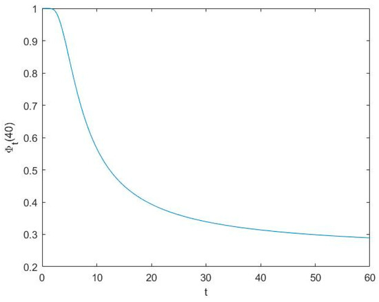
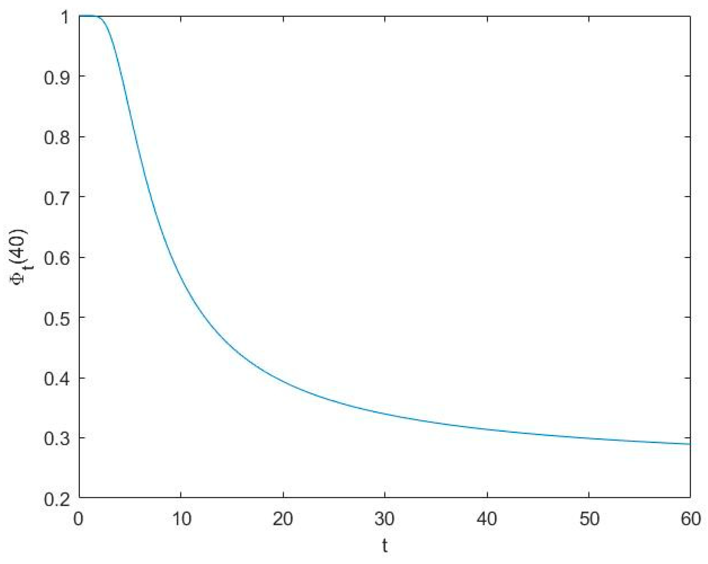
The uncertainty distribution of the ignition delay time at is illustrated in Figure 1. And Figure 2 gives the uncertain measure , i.e., .
Figure 1.
The uncertainty distribution for the ignition delay time .
Figure 2.
The uncertain measure , i.e., for the ignition delay time .
According to Definition 8, has an α-path
The α-path for the ignition delay time is shown in Figure 3.
Figure 3.
The α-path for the ignition delay time .
Then, we will solve the hypothesis test for the uncertain distribution. Note that the inverse uncertainty distribution of is
Given a significance level , we obtain the hypothesis test values as shown in Table 2.
Table 2.
Hypothesis test values for ignition delay time of pyrotechnic devices.
It follows from and Theorem 5 that the test is
Since there is no that is not within the range of , we obtain . Thus the normal uncertainty distribution is a good fit to the ignition delay time. As shown in the Figure 4, all real data points are included in the envelope of .
Figure 4.
Envelope lines with a range of and real data points.
7. Conclusions
This study developed an uncertain degradation model for initiating explosive devices using uncertain differential equations, addressing the limitations of traditional models. Focusing on ignition delay time, the model incorporates internal and external noise affecting degradation. The Liu process within the uncertainty theory framework provided accurate lifetime predictions, demonstrated through real data. Moment-based parameter estimation ensured the model’s adaptability. Future work can involve more complex environmental factors being integrated and the model being extended to other high-reliability products. This research provides a robust method for predicting the lifetime of initiating explosive devices, offering a practical tool for improving reliability assessment in key product applications.
Author Contributions
Data curation, C.M.; formal analysis, C.M. and M.W.; funding acquisition, M.W.; methodology, C.M. and M.W; project administration, L.J.; resources, L.J.; validation, L.J.; visualization, M.W.; writing—original draft, C.M.; writing—review and editing, L.J. and M.W. All authors have read and agreed to the published version of the manuscript.
Funding
This work was supported by the Stable Supporting Project of Science & Technology on Reliability & Environmental Engineering Laboratory, grant number WDZC20220102.
Data Availability Statement
All the data presented in the article do not require copyright. They are freely available from the authors.
Conflicts of Interest
The authors declare no conflicts of interest.
References
- Bement, L.J.; Schimmel, M.L. A Manual for Pyrotechnic Design, Development and Qualification; NASA Langley Research Center: Hampton, VA, USA, 1995. [Google Scholar]
- Wen, L. Research on the Failure an the Law of Performance Variation during Storage of Semiconductor Bridge Initiators; Nanjing University of Science & Technology: Nanjing, China, 2014. [Google Scholar]
- Wang, H.; Xu, T.; Wang, B. Lifetime prediction of missile electrical connector based on wiener model. Tactical Missile Technol. 2014, 1, 4. [Google Scholar]
- Whitmore, G. Estimating degradation by a Wiener diffusion process subject to measurement error. Lifetime Data Anal. 1995, 1, 307–319. [Google Scholar] [CrossRef] [PubMed]
- Liu, B. Uncertainty Theory; Springer: Berlin/Heidelberg, Germany, 2010. [Google Scholar]
- Chen, X.; Liu, B. Existence and uniqueness theorem for uncertain differential equations. Fuzzy Optim. Decis. Mak. 2010, 9, 69–81. [Google Scholar] [CrossRef]
- Liu, Y. An analytic method for solving uncertain differential equations. J. Uncertain Syst. 2012, 6, 244–249. [Google Scholar]
- Yao, K.; Liu, B. Parameter estimation in uncertain differential equations. Fuzzy Optim. Decis. Mak. 2020, 19, 1–12. [Google Scholar] [CrossRef]
- Wang, L.; Liu, Y.; Liu, Y. An inverse method for distributed dynamic load identification of structures with interval uncertainties. Adv. Eng. Softw. 2019, 131, 77–89. [Google Scholar] [CrossRef]
- Liu, Z.; Yang, X. A linear uncertain pharmacokinetic model driven by Liu process. Appl. Math. Model. 2021, 89, 1881–1899. [Google Scholar] [CrossRef]
- Liu, B. Uncertainty Theory: A Branch of Mathematics for Modeling Human Uncertainty; Springer: Berlin/Heidelberg, Germany, 2011. [Google Scholar]
- Liu, B. Toward uncertain finance theory. J. Uncertain. Anal. Appl. 2013, 1, 1. [Google Scholar] [CrossRef]
- Liu, B. Fuzzy Process, Hybrid Process and Uncertain Process. In Proceedings of the China Intelligent Computing Conference, Qingdao, China, 21–24 August 2007. [Google Scholar]
- Chen, X.; Ralescu, D.A. Liu process and uncertain calculus. J. Uncertain. Anal. Appl. 2013, 1, 3. [Google Scholar] [CrossRef]
- Liu, B. Some research problems in uncertainy theory. J. Uncertain Syst. 2009, 3, 3–10. [Google Scholar]
- Yao, K.; Chen, X. A numerical method for solving uncertain differential equations. J. Intell. Fuzzy Syst. 2013, 25, 825–832. [Google Scholar] [CrossRef]
- Ye, T.; Liu, B. Uncertain hypothesis test with application to uncertain regression analysis. Fuzzy Optim. Decis. Mak. 2022, 21, 157–174. [Google Scholar] [CrossRef]
Disclaimer/Publisher’s Note: The statements, opinions and data contained in all publications are solely those of the individual author(s) and contributor(s) and not of MDPI and/or the editor(s). MDPI and/or the editor(s) disclaim responsibility for any injury to people or property resulting from any ideas, methods, instructions or products referred to in the content. |
© 2024 by the authors. Licensee MDPI, Basel, Switzerland. This article is an open access article distributed under the terms and conditions of the Creative Commons Attribution (CC BY) license (https://creativecommons.org/licenses/by/4.0/).



