Abstract
In this paper, the propagation of Rossby waves under barotropic-baroclinic interaction in polar co-ordinates is studied. By starting from the two-layer quasi-geotropic potential vorticity equation (of equal depth) with the effect, the coupled KdV equations describing barotropic-baroclinic waves are derived using multi-scale analysis and the perturbation expansion method. Furthermore, in order to more accurately describe the propagation characteristics of barotropic-baroclinic waves, fifth-order coupled KdV-mKdV equations were obtained for the first time. On this basis, the Lie symmetry and conservation laws of the fifth-order coupled KdV-mKdV equations are analyzed in terms of their properties. Then, the elliptic function expansion method is applied to find the soliton solutions of the fifth-order coupled KdV-mKdV equations. Based on the solutions, we further simulate the evolution of Rossby wave amplitudes and investigate the influence of the high-order terms—time and wave number—on the propagation of barotropic waves and baroclinic waves. The results show that the appearance of the higher-order effect makes the amplitude of the wave lower, the width of the wave larger, and the whole wave flatter, which is obviously closer to actual Rossby wave propagation. The time and wave number will also influence wave amplitude and wave width.
Keywords:
rossby waves; fifth-order coupled KdV-mKdV equations; barotropic-baroclinic coherent structures; two-layer cylindrical fluids MSC:
35B20; 35C07; 35C08; 35Q53; 35Q86
1. Introduction
Due to the movement of the atmosphere and the ocean, various nonlinear fluctuations are generated, such as Rossby waves, ocean internal waves, gravity waves, and so on. Among them, the stable Rossby waves generated by the ocean atmosphere are the most classical waves and have always been studied by people. Rossby waves are closely related to various natural phenomena, such as weather changes and ocean currents [1]. For example, the Gulf Stream, Kuroshio, and El phenomenon in the ocean [2,3,4], atmospheric blockages, the zonal winds in climate change [5], the red dots in the atmosphere of Jupiter, etc. [6]. In recent years, Rossby waves have been discovered in sundial highlights [7], which has greatly aroused interest in Rossby waves in the solar atmosphere. Therefore, the study of Rossby waves still has great theoretical significance and potential application value.
Nonlinear equations can be used to describe various nonlinear fluctuations. Typically, the classical solitary wave theory is used to characterize the Korteweg-de Vries (KdV) equation, and this has long been used for the KdV equation to describe Rossby waves in a single-layer barotropic fluid; this laid a solid foundation for future research [8]. Next, many scholars tried to describe the solitary waves by using different equations, such as the modified Korteweg-de Vries (mKdV) equation, the Zakharov-Kuznetsov (ZK) equation, the Kadomtsev-Petviashvili(KP) equation, etc. [9,10,11], which led to the rapid development of classical solitary wave theory. Luo studied nonlinear baroclinic Rossby waves based on the KdV equation and the mKdV equation, and the relationship between the baroclinic Rossby wave and the baroclinic elliptic cosine wave was also obtained [12]. Both barotropic waves and baroclinic waves may cause a change in sea surface height and weather. In order to judge and predict the complex and changeable atmosphere or ocean more accurately, baroclinic waves need to be considered, so many multilayer models for studying wave propagation have been established. In this paper, we mainly consider the two-layer model.
Pedlosky first established the quasi-geostrophic vorticity conservation equation in two-layer fluid motion and discussed the influence of physical factors, such as the effect and baroclinic instability on wave propagation [13]. Based on the study of Pedlosky, Steinsaltz continued to consider the influence of topography on wave height [14,15]. Lou obtained the exact solution and found the existence of multiple soliton solutions for this equation based on the above equation [16,17]. The coupled nonlinear mKdV equations and other coupled equations were used to describe Rossby waves, which led to the further development of solitary wave theory [18]. It is noted that the above equations are all based on the original model of upper-lower coherent structures. The influence of baroclinic waves can not be ignored in the two-layer model. Luo analyzed this and stated that a barotropic wave and two barotropic waves would have a three-wave resonance, and noted the total energy conservation in the interaction process by introducing the barotropic wave flow function into the above quasi-geostroic vorticity conservation equation [19]. Zhang established the coupled KdV equations for barotropic-baroclinic coherent structures by using this method and analyzed the influence of various physical factors on the amplitude of the baroclinic flow function [20,21]. As is known to all, the higher-order models can describe various nonlinear phenomena more accurately under the same conditions. In this paper, a high-order coupling equation is deduced based on the above-mentioned two-layer quasi-geostrophic model using a barotropic and baroclinic coherent structure, which is unprecedented as far as we know. All the above models are based on the zonal area, which obviously ignores the objective factor that the Earth is a constantly rotating sphere. Therefore, the establishment of a barotropic-baroclinic coherent structure model under a rotating fluid in this paper is extremely reasonable and novel.
In recent years, scholars have pay more and more attention to the study of higher-order models. Ichikawa studied the role of higher-order terms in the simplified perturbation method [22,23]. Ito proposed the extension of KdV (mKdV)-type nonlinear equations to several higher-order methods and obtained multi-soliton solutions for higher-order equations [24]. Grimshaw derived the higher-order KdV equation to describe internal solitary waves, noting that all the coefficients of the equation were in the integral form and were clearly obtained according to the parameters of the model [25]. Aly and Biswas conducted much work on the analytical solutions of nonlinear partial differential equations [26,27]. However, most problems in the past have described wave propagation in terms of a single higher-order equation or a system of lower-order equations, and systems of higher-order equations have rarely been addressed. In this paper, the propagation of Rossby waves with a barotropic-barotropic coherent structure in the polar co-ordinate system will be described by higher-order KdV equations.
The study of nonlinear problems has concerned many scholars. One of the most important tasks is to find the solutions to nonlinear equations (systems). The common solution methods are the exp function method, the homogeneous balance method, the Jacobi elliptic function expansion method, Darboux transformation, etc. [28,29,30,31]. Lie symmetry and conservation laws also occupy an important place in the study of nonlinear equations [32,33,34]. Lie symmetry plays an important role in obtaining the solution of the equation and can transform the known solution into other solutions, which is of great significance for solving more complex partial differential problems. The nature of conservation laws is derived from symmetry. Noether’s theorem states that there is some important correspondence between Lie symmetry and conservation laws; that is, every symmetry corresponds to a conservation law. Conversely, for every conservation law, there must be a symmetry. The physical properties of the equation can be better described by conservation laws, and conservation laws are equally important to the integrity of the equation and the linearization of nonlinear problems.
In this paper, the amplitude evolution of Rossby waves with barotropic-baroclinic coherent structures is studied by deriving the fifth-order coupled KdV-mKdV equations in polar co-ordinates. In Section 2, a quasi-geotropic potential vorticity equation with barotropic-baroclinic interaction in a polar co-ordinate system is derived by introducing the barotropic flow function and the baroclinic flow function. In the following, based on the method of scale analysis and perturbation expansion, the coupled fifth-order KdV-mKdV equations for describing barotropic and barotropic Rossby waves in polar co-ordinates are derived for the first time. In Section 3, the Lie symmetry and conservation laws of the above newly deduced equations are discussed. In Section 4, the soliton and periodic solutions of the newly obtained equation are obtained, combining the Jacobian elliptic function expansion method. In Section 5, we discuss the influence of the higher-order effect, time, and wave number on the amplitude of barotropic and baroclinic Rosby waves. In addition, we also discuss the changes in barotropic wave amplitude and baroclinic wave amplitude with time. Finally, the conclusions of this paper are given.
2. Establishment of the Coherent Structure Model and the Fifth-Order Coupled KdV-mKdV Equations in Polar Co-Ordinates
In the past, the models have basically concentrated on the single-layer positive pressure quasi-geostrophic model. In recent years, many scholars have paid more attention to the two-layer or multilayer model to study the propagation and evolution of Rossby waves. It should be noted that baroclinic fluid also has important research value for the ocean atmosphere, so it is necessary to study the barotropic and baroclinic interaction model. Next, we will establish a two-layer quasi-geostrophic model with a barotropic and baroclinic coherent structure in rotating fluids.
2.1. The Coherent Structure Model
In this paper, the two-layer quasi-geotropic potential vorticity equations (of equal depth) under the effect in polar co-ordinates are considered as
with effect
where a represents the Earth’s radius, is the rotational angular velocity of the Earth, and represents latitude, respectively. In polar co-ordinates , r pointing to the lower dimension is positive and counterclockwise is positive. and represent the flow function of the upper and lower fluids, respectively. F is the weak coupling coefficient between two layers of the fluid.
The boundary conditions of Equation (1) are
In order to have a better understanding of the nonlinear barotropic-baroclinic coherent structure, the barotropic flow function and the baroclinic flow function are here introduced. The specific forms of and are as follows:
Thus, the new representation of the upper and lower laminar flow functions is as follows:
When compared with previous models, this model can describe Rossby waves more accurately, which is more suitable for the actual complex and changeable marine environment. Based on Equation (6), we will deduce the fifth-order coupled KdV-mKdV equations with barotropic-baroclinic coherent structures in the polar co-ordinate system, and we consider the effect of higher-order terms.
2.2. Derivation of the Third-Order Coupled KdV Equations
We suppose the total flow function satisfies
where is a small parameter, and are functions of r only. In particular, represents the basic background fluid of the barotropic flow, and represents the basic background fluid of the baroclinic flow. and are the perturbed flow functions, describing barotropic and baroclinic fluids.
Generally, the nonlinear equation cannot be treated analytically. Therefore, the multi-scale analysis and the perturbation expansion method are applicable. Firstly, we introduce the following slow stretch co-ordinates:
where are the slow stretch co-ordinates, and c is a constant.
Hence,
Next, we introduce the following perturbation expansions:
When substituting Equations (10) and (11) into Equation (8) and collecting the same order of , the system of equations are obtained as follows:
where
with the boundary conditions
When considering the lowest order, we find that Equation (12) is governed by . Thus, it is feasible to introduce the following separable solutions:
where .
The solutions to Equation (14) are assumed to be
where .
(see Appendix A for details of ).
For a combination of the compatibility conditions (23) at , Equations (17) and (19) generate the following equation:
Equation (24) is a KdV-like equation describing the amplitude evolution of Rossby waves with the barotropic-baroclinic interaction of a two-layer rotating fluid with equal depths. This is the first time that Rossby wave propagation under a baroclinic coherent structure has been considered in the polar co-ordinate system. When we consider the plane co-ordinate system, the equation can be found in Zhang (2020) [20]. It is worth noting that Equation (24) is in the moving co-ordinate system. By using Equation (10), we can get the following equations in the fixed co-ordinate system.
Many scholars have found that all kinds of nonlinear physical phenomena can not be described by a single or a set of low-order equations in nature. Therefore, the study of higher-order equations and higher-order terms is necessary. We will derive higher-order equations in order to describe the propagation of barotropic and baroclinic Rossby waves more truthfully and more accurately in a two-layer rotating fluid.
2.3. Derivation of the Fifth-Order Coupled KdV-mKdV Equations
In order to describe the propagation of barotropic and baroclinic Rossby waves more truthfully and more accurately, the next order of needs to be considered. Equation (8) at can be expressed as follows:
(see Appendix A for details of ).
By substituting Equations (17), (19), and (26) into Equation (29), and by considering the compatibility conditions (23), we obtain
Unfortunately, Equation (29) does not describe the evolution of either the barotropic fluid or the baroclinic fluid, so we need to move onto the next order of Equation (8).
(see Appendix A for details of ).
By substituting Equations (17), (19), (26), and (31) into Equation (34) and by considering the compatibility conditions (23), the coupled KdV-mKdV equations describing the evolution of Rossby waves in barotropic-baroclinic coherent structures are obtained for a moving co-ordinate system.
where the coefficients and of the coupled equations are shown in Appendix A.
Then, by using Equations (10), (24), and (30), the same equations are obtained for the fixed co-ordinate system.
Equation (36) depicts the amplitude of the propagation of the barotropic and baroclinic Rossby waves in polar co-ordinates more accurately, and these are new equations that have never been derived; we call them the fifth-order coupled KdV-mKdV equations. This should be the first time that the fifth-order coupled KdV-mKdV equations are used to simulate the evolution of barotropic and baroclinic Rossby waves, and this is also the first time that this has been considered in the polar co-ordinates. In particular, for when , the first expression in Equation (36), becomes a fifth-order KdV equation. This model can be found in the work by R Grimshaw (2001) [25].
The effect and the basic background flow are indispensable in the generation of barotropic and baroclinic Bossby waves. In fact, the depth of the upper and lower fluids also affects Rossby wave amplitude. But in this paper, the depth of the upper and lower are assumed to be the same. In the next article, we will consider the higher-order coupled Boussinesq equations describing Rossby waves with unequal depths. From Equation (36), we can clearly observe the effect of barotropic and baroclinic interactions on Rossby wave amplitude. Specifically, whether barobaric-baroclinic interaction, baroclinic-baroclinic interaction, or baroclinic-baroclinic interaction controls the propagation of barotropic Rossby and baroclinic Rossby wave amplitudes. However, we find that the barotropic-baroclinic interaction has a stronger effect on the propagation of baroclinic Rossby wave amplitudes. The barotropic-baroclinic interaction has an effect on baroclinic flow propagation in the higher-order equations, and the barotropic-baroclinic flow propagation has an effect on baroclinic flow propagation, which is not described in the lower-order coupling equations. By using the fifth-order coupled KdV-mKdV equations in polar co-ordinates, we obtain more information about the effects of baroclinic interactions on barotropic and baroclinic Rossby wave propagation when compared to the lower-order coupled equations. Therefore, the derivation of higher-order equations has very important theoretical significance and research value.
3. Conservation Laws of the Fifth-Order Coupled KdV-mKdV Equations in Polar Co-Ordinates
In Section 2, we obtained the fifth-order coupled KdV-mKdV equations in polar co-ordinates, and the conservation law of this fifth-order coupled KdV-mKdV equations have never been studied before. Therefore, it is of great theoretical significance and potential application value to study it.
3.1. Lie Symmetry Analysis
Firstly, the group of one-parameter Lie transformations is considered as follows:
where is a group parameter, and are infinitesimal functions. The corresponding infinitesimal generator V of the Lie algebra can be expressed as
According to the infinitesimal transformation, the invariance of the fifth-order coupled KdV-mKdV contributes to the following invariance condition:
The specific expression of is given by
where and are the total derivative operators, which are defined as
The sufficient conditions for Equation (39) to hold are
where the coefficients and in the coupled equations are shown in Appendix A.
By substituting Equations (41) and (42) into Equation (43) when by letting the coefficient of , be zero, we can obtain
Thus,
where are arbitrary constants.
Therefore, the generating elements of Equation (36) are
3.2. Conservation Laws
Rewrite Equation (36) in the following form:
where the coefficients and in the coupled equations are shown in Appendix A.
The Lagrangian form of Equation (47) is
where are new variables.
Consider the adjoint equation as follows:
where can be represented as
Therefore, Equation (49) can also be expressed as
According to the Lie characteristic function,
the conserved vectors of the fifth-order coupled KdV-mKdV equations in polar co-ordinates are expressed as
4. The Solutions of the Fifth-Order Coupled KdV-mKdV Equations
It is necessary to study its solution for a new system of equations in order to have a better understanding of the nonlinear problem. In this section, The solitary wave solutions of the fifth-order coupled KdV-mKdV equation are calculated by the Jacobian elliptic function expansion method.
Firstly, the following traveling wave solutions are considered as
where k is the wave number, and c is the wave speed. Substituting Equation (54) into Equation (47) leads to
We suppose n = 2 in order to balance the highest order derivative terms , and the nonlinear terms in Equation (55). Thus, and can be expressed as follows:
Notice that
By substituting Equation (56) into Equation (55) and collecting the same order of and setting the polynomial coefficients to zero, we obtain
The solutions of the fifth-order coupled KdV-mKdV equations are obtained.
where satisfies the following equation, which can be solved by Maple and is not specifically expanded in this paper.
and can be represented by , as follows:
where the coefficients are shown in Appendix A.
When and , the solitary wave solution of Equation (47) is obtained.
Furthermore, the approximate solutions for barotropic and baroclinic flow fields are obtained as follows:
5. Evolution of Rossby Waves in Barotropic-Baroclinic Coherent Structures
Rosby waves are ubiquitous in the atmosphere and ocean, and large-scale weather processes are influenced by them. Thus, the simulation and evolution of Rossby wave amplitude is of great research significance for ocean and atmospheric science. In this section, we will discuss the evolution of Rossby waves with barotropic-baroclinic coherent structures. Firstly, the propagation of the barotropic Rossby wave amplitude will be discussed.
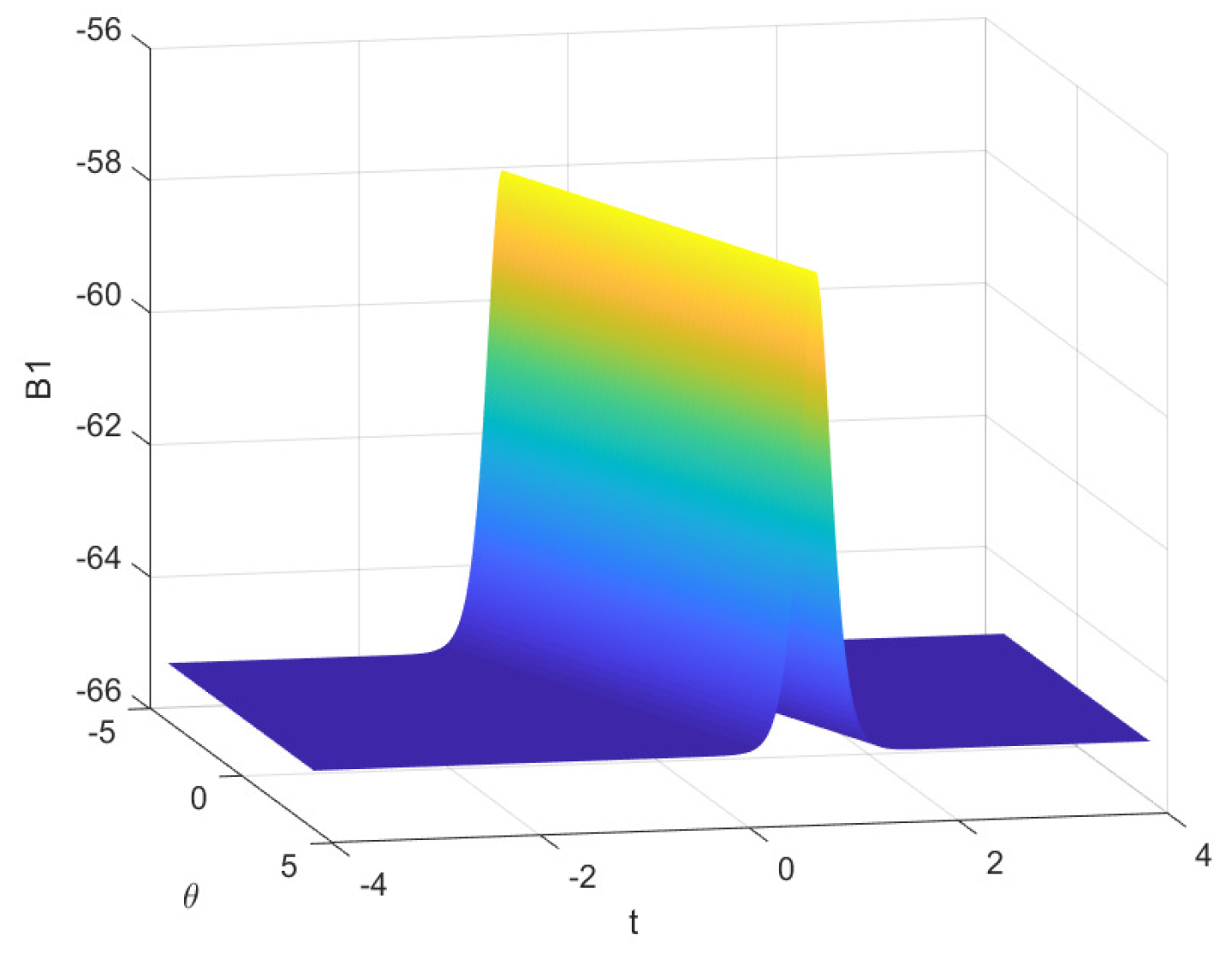
By solving the Equation (60), we can obtain two solutions, and also contains two solutions. The two solutions of are basically consistent with its corresponding Rossby wave amplitude evolution, so we select for the following research. Figure 1a shows the propagation of the barotropic Rossby waves where and in a three-dimensional plane, and Figure 1b shows the propagation of the barotropic Rossby waves where and in a three-dimensional plane. The barotropic Rossby waves can be excited under certain conditions.
Figure 1.
Evolution of the barotropic Rossby wave amplitude with , and .
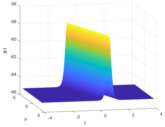
When taking , the higher-order terms vanish. In the following, the effect of the higher-order terms on the barotropic Rossby wave will be considered. Figure 2 shows the propagation of the wave amplitude when the higher-order effect is removed. As shown in Figure 2, the wave width and amplitude are changed due to higher-order nonlinearity and dispersion perturbation terms. Without higher-order terms, the wave moves overall downward, and the wave width becomes narrower, which results in the whole Rossby wave being steep. It can be seen that the solutions of the higher-order system of equations are closer to the evolution of the real wave.
Figure 2.
Evolution of the barotropic Rossby wave amplitude without high-order terms under the same parameters.
As shown in Figure 3a,b, we discuss the effect of the wave number k with and without higher-order terms. The amplitude increases with the increase in k, whereas the wave width decreases with the increase in k, which leads to the strengthening of the nonlinearity of the Rossby waves. This k-induced trend does not change when the higher-order terms vanish, but the change is more insignificant than the higher-order terms that exist.
Figure 3.
Influence of wave number k.
Figure 4 shows that the absolute value of amplitude of barotropic Rossby waves gradually propagates eastward with time, and the waveform and wave speed do not change during the propagation. The energy propagation process is not dissipated when friction dissipation is not considered. So, the waveform and wave velocity remain unchanged, which is consistent with the conclusion of this paper. Next, we will continue to discuss the propagation of the baroclinic Rossby wave .
Figure 4.
The propagation of with time t.
Figure 5a,b show the evolution of the amplitude of baroclinic Rossby waves when and and when and in a three-dimensional plane. The amplitudes of the waves are obviously different in these two cases. By taking Figure 5a as an example, the influence of the higher-order term, the wave number k, and the time t are considered below. By comparing Figure 1 and Figure 5, we can clearly see that the amplitude of the barotropic wave is higher than that of the baroclinic wave, and the wave shape is sharper under the same conditions.
Figure 5.
Evolution of the barotropic Rossby wave amplitude with , and .
Figure 6 depicts the evolution of the baroclinic wave amplitude without the influence of higher-order terms in the three-dimensional, respectively. In the absence of higher-order terms, the amplitude of the wave is increased, and the wave pattern becomes steep. This conclusion is consistent with the change in barotropic Rossby waves.
Figure 6.
Evolution of the barotropic Rossby wave amplitude without high-order terms under the same parameters.
Figure 7 shows the effect of the wave number k on the baroclinic amplitude . As shown in Figure 7a, the amplitude of the wave increases with the increase in k, and the width of the wave narrows when the higher-order terms are present and the other variables are the same. Figure 7b shows that the evolution trend of baroclinic wave amplitude does not change when there are no higher-order terms, meaning that the higher-order action disappears.
Figure 7.
Influence of wave number k.
Figure 8 shows that the time evolution of the baroclinic Rossby wave amplitude is similar to that of the barotropic Rossby amplitude , and the wave shape and velocity have not changed during the eastward movement. The number of waves generated by during the propagation process in the same time period is the same as that generated by .
Figure 8.
The propagation of with time t.
Rossby waves are closely related to various natural phenomena, such as weather changes, ocean currents, atmospheric high-pressure blocking, eddies in the Gulf of Mexico current, etc. Many scholars have used different types of KdV equations to simulate the evolution of Rossby wave amplitude, which has been widely used in oceanography, meteorology, and other fields. In this section, the amplitude evolution of Rossby waves with barotropic-baroclinic coherent structures is studied according to the solutions of the fifth-order coupled KdV-mKdV equations in polar co-ordinates. The Rossby waves can be excited and spread steadily with time under certain conditions. The above discussion focuses on the influence of higher-order terms and wave numbers on the amplitude of Rossby waves under barotropic and baroclinic interaction. It is interesting to find that higher-order equations are more practical than lower-order equations in describing the propagation of Rossby waves. These are the inheritance and development of previous theories, and they may have an important impact on many physical fields. According to the actual collected data, meteorologists can establish the fifth-order coupled KdV-mKdV equations to predict a change in Rossby waves, which has certain theoretical significance and practical value for predicting changes in the weather.
6. Conclusions
In this paper, we first obtain the fifth-order coupled KdV-mKdV equations in polar co-ordinates, according to the two-layer quasi-geostrophic vorticity equations; then, the evolution mechanism of Rossby wave amplitude under barotropic-baroclinic coherent structures was studied. The fifth-order coupled KdV-mKdV equations were analyzed through Lie symmetry and conservation laws. By utilizing the Jacobi elliptic function method, we obtained the soliton solutions for the fifth-order coupled KdV-mKdV equations. Next, we analyzed the higher-order effect, time, and wave number on Rossby wave propagation characteristics by using numerical simulations. The results show that the existence of high-order terms makes the wave deform, which shows that the amplitude decreases and the wave width widens. The amplitude of the barotropic wave is higher than that of the baroclinic wave, and the wave shape is sharper under the same conditions. The barotropic and baroclinic Rossby waves propagate steadily with time, and their amplitudes are affected by wave number.
In a word, the fifth-order coupled KdV-mKdV equations used to simulate the amplitude evolution of Rossby waves can be regarded as an extension of and supplement to the previous model. It provides ideas for scholars in the future to study nonlinear barotropic-baroclinic interaction dynamics, and it has potential application value in the study of natural phenomena, such as changes in weather.
In future research, it might be considered valuable to study the evolution of Rossby wave flow fields based on the fifth-order coupled KdV-mKdV equations, which were derived for the first time in this paper. Dipole blocking and its influence on weather changes will be further discussed. This will greatly enrich the meaning of the above-mentioned equations and the description of related physical phenomena.
Author Contributions
Conceptualization, J.X. and Y.F.; methodology, J.G.; formal analysis, J.X.; writing—original draft preparation, J.X. and Y.F.; writing—review and editing, J.X. and H.D.; funding acquisition, H.D. All authors have read and agreed to the published version of the manuscript.
Funding
This work was supported by the National Natural Science Foundation of China (Grant No. 11975143).
Acknowledgments
The authors would like to thank the reviewers and the editor for their valuable comments for improving the original manuscript.
Conflicts of Interest
The authors declare no conflict of interest.
Appendix A
References
- Rossby, C.G. Relation between Variations in the Intensity of the Zonal Circulation of the Atmosphere and the Displacements of the Semi-permanent Centers of Action. J. Mar. Res. 1939, 2, 38–55. [Google Scholar] [CrossRef]
- Yang, H.W.; Chen, X.; Guo, M.; Deng, Y. A new ZK-BO equation for three-dimensional algebraic Rossby solitary waves and its solution as well as fission property. Nonlinear Dyn. 2018, 91, 2019–2032. [Google Scholar] [CrossRef]
- Zhang, Q.; Yin, X. Dynamics of nonlinear Rossby waves in zonally varying flow with spatial-temporal varying topography. Appl. Math. Comput. 2019, 346, 666–679. [Google Scholar] [CrossRef]
- Seadawy, A.R. Three-Dimensional Weakly Nonlinear Shallow Water Waves Regime and its Traveling Wave Solutions. Int. J. Comput. Methods 2018, 15, 1850017. [Google Scholar] [CrossRef]
- Fletcher, W.J.; Sanchez Goñi, M.F.; Peyron, O.; Dormoy, I. Abrupt climate changes of the last deglaciation detected in a Western Mediterranean forest record. Clim. Past 2010, 6, 245–264. [Google Scholar] [CrossRef]
- Maxworthy, T.; Redekopp, L.G. New theory of the Great Red Spot from solitary waves in the Jovian atmosphere. Nature 1976, 260, 509–511. [Google Scholar] [CrossRef]
- Mcintosh, S.W.; Cramer, W.J.; Pichardo Marcano, M.; Leamon, R.J. The detection of Rossby-like waves on the Sun. Nat. Astron. 2017, 1, 0086. [Google Scholar] [CrossRef]
- Rottman, J.W.; Einaudi, F. Solitary Waves in the Atmosphere. J. Atmos. Sci. 1993, 50, 2116. [Google Scholar] [CrossRef]
- Colony, R.; Thorndike, A.S. The Horizontal Coherency of the Motion of Summer Arctic Sea Ice. J. Phys. Oceanogr. 1980, 10, 1281–1289. [Google Scholar] [CrossRef]
- Tian, B.; Gao, Y.T. Truncated Painlev expansion and a wide-ranging type of generalized variable-coefficient Kadomtsev-Petviashvili equations. Phys. Lett. A 1995, 209, 297–304. [Google Scholar] [CrossRef]
- Gottwald, G.A. The Zakharov-Kuznetsov Equation as a Two-Dimensional Model for Nonlinear Rossby Waves. arXiv 2003, arXiv:nlin/0312009. [Google Scholar]
- Luo, D. Nonlinear rossby waves in baroclinic atmosphere. J. Chengdu Univ. Inf. Technol. 1986, 2, 89–98. [Google Scholar]
- Yoshizaki, M. Stability of Finite-Amplitude Baroclinic Waves in a Two-Layer Channel Flow: Part II. Moderately Non-Linear Regime. J. Meteorol. Soc. Jpn. 2007, 60, 620–637. [Google Scholar] [CrossRef]
- Pedlosky, J. Geophysical Fluid Dynamics; Springer: New York, NY, USA, 1987. [Google Scholar]
- Steinsaltz, D. Instability of Baroclinic Waves with Bottom Slope. J. Phys. Oceanogr. 1987, 17, 2343–2350. [Google Scholar] [CrossRef]
- Wang, D.S. Integrability of the coupled KdV equations derived from two-layer fluids: Prolongation structures and Miura transformations. Nonlinear Anal. 2010, 73, 270–281. [Google Scholar] [CrossRef]
- Seadawy, A.R.; Arshad, M.; Lu, D. The weakly nonlinear wave propagation of the generalized third-order nonlinear Schrdinger equation and its applications. Waves Random Complex Media 2022, 32, 819–831. [Google Scholar] [CrossRef]
- Tang, X.Y.; Liang, Z.F.; Hao, X.Z. Nonlinear waves of a nonlocal modified KdV equation in the atmospheric and oceanic dynamical system. Commun. Nonlinear Sci. Numer. Simul. 2018, 60, 62–71. [Google Scholar] [CrossRef]
- Dehaideptofcim, L. Three-wave resonant interaction between barotropic waveand baroclinic waves in thetwo laylr flow model and low freouency oscillation. J. Chengdu Inst. Moteorlogy 1994, 2, 15–23. [Google Scholar]
- Wang, J.; Zhang, R.; Yang, L. Solitary waves of nonlinear arotropic–baroclinic coherent structures. Phys. Fluids 2020, 32, 096604. [Google Scholar] [CrossRef]
- Zhang, J.; Zhang, R.; Yang, L.; Liu, Q.; Chen, L. Coherent structures of nonlinear barotropic-baroclinic interaction in unequal depth two-layer model. Appl. Math. Comput. 2021, 408, 126347. [Google Scholar] [CrossRef]
- Ichikawa, Y.H.; Mitsuhashi, T.; Konno, K. Contribution of higher order terms in the reductive perturbation theory. I. A case of weakly dispersive wave. J. Phys. Soc. Jpn. 2007, 41, 1382–1386. [Google Scholar] [CrossRef]
- Ichikawa, Y.H.; Mitsuhashi, T.; Konno, K. Contribution of Higher Order Terms in the Reductive Perturbation Theory, II. A Case of Strongly Dispersive Wave. Tokyo Sugaku Kaisya Zasshi 1977, 43, 675–683. [Google Scholar]
- Ito, M. An Extension of Nonlinear Evolution Equations of the K-dV (mK-dV) Type to Higher Orders. J. Phys. Soc. Jpn. 1980, 49, 771–778. [Google Scholar] [CrossRef]
- Grimshaw, R.; Pelinovsky, E.; Poloukhina, O. Higher-order Korteweg-de Vries models for internal solitary waves in a stratified shear flow with a free surface. Nonlinear Process. Geophys. 2002, 9, 221–235. [Google Scholar] [CrossRef]
- Seadawy, A.R.; Lu, D.; Yue, C. Travelling wave solutions of the generalized nonlinear fifth-order KdV water wave equations and its stability. J. Taibah Univ. Sci. 2016, 11, 623–633. [Google Scholar] [CrossRef]
- Biswas, A.; Triki, H. Soliton solutions for a generalized fifth-order KdV equation with t-dependent coefficients. Waves Random Complex Media 2011, 21, 151–160. [Google Scholar]
- Salas, A.H. Exact solutions for the general fifth KdV equation by the exp function method. Appl. Math. Comput. 2008, 205, 291–297. [Google Scholar] [CrossRef]
- Yang, L.; Zhang, F.; Wang, Y.; Yang, L.; Zhang, F.; Wang, Y. The homogeneous balance method, Lax pair, Hirota transformation and a general fifth-order KdV equation. Chaos Solitons Fractals 2002, 13, 337–340. [Google Scholar]
- Kumar, V.S.; Rezazadeh, H.; Eslami, M.; Izadi, F.; Osman, M.S. Jacobi Elliptic Function Expansion Method for Solving KdV Equation with Conformable Derivative and Dual-Power Law Nonlinearity. Int. J. Appl. Comput. Math. 2019, 5, 127. [Google Scholar] [CrossRef]
- Feng, B.F.; Ling, L. Darboux transformation and solitonic solution to the coupled complex short pulse equation. arXiv 2021, arXiv:2111.00284. [Google Scholar] [CrossRef]
- Selvaraj, R.; Swaminathan, V.; Devi, A.D.; Krishnakumar, K. Lie symmetry analysis and explicit solutions for the time fractional generalized Burgers-Fisher Equation. arXiv 2020, arXiv:2003.05294. [Google Scholar]
- Ghanbari, B.; Kumar, S.; Niwas, M.; Baleanu, D. The Lie symmetry analysis and exact Jacobi elliptic solutions for the Kawahara-KdV type equations. Results Phys. 2021, 23, 104006. [Google Scholar] [CrossRef]
- Wang, G.W.; Liu, X.Q.; Zhang, Y.Y. Lie symmetry analysis to the time fractional generalized fifth-order KdV equation. Commun. Nonlinear Sci. Numer. Simul. 2013, 18, 2321–2326. [Google Scholar] [CrossRef]
Disclaimer/Publisher’s Note: The statements, opinions and data contained in all publications are solely those of the individual author(s) and contributor(s) and not of MDPI and/or the editor(s). MDPI and/or the editor(s) disclaim responsibility for any injury to people or property resulting from any ideas, methods, instructions or products referred to in the content. |
© 2023 by the authors. Licensee MDPI, Basel, Switzerland. This article is an open access article distributed under the terms and conditions of the Creative Commons Attribution (CC BY) license (https://creativecommons.org/licenses/by/4.0/).







