Optimal Reinsurance–Investment Strategy Based on Stochastic Volatility and the Stochastic Interest Rate Model
Abstract
1. Introduction
2. The Model
2.1. Surplus Process
2.2. Financial Market
2.3. Wealth Process
- (i)
- , and are -measurable, , ;
- (ii)
- (iii)
- , the stochastic Equation (12) has a unique solution.
3. Optimization Problem and the Optimal Strategy
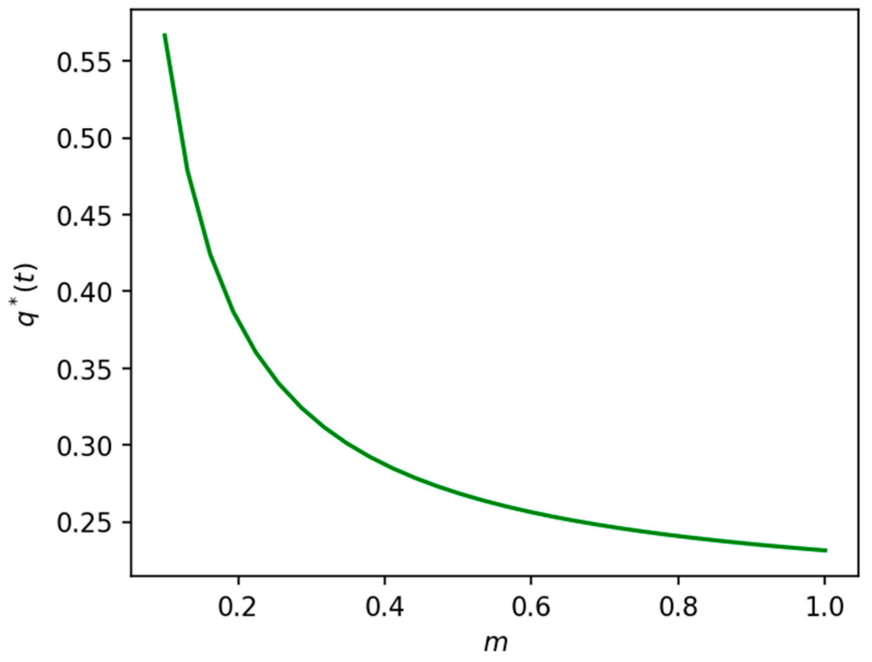
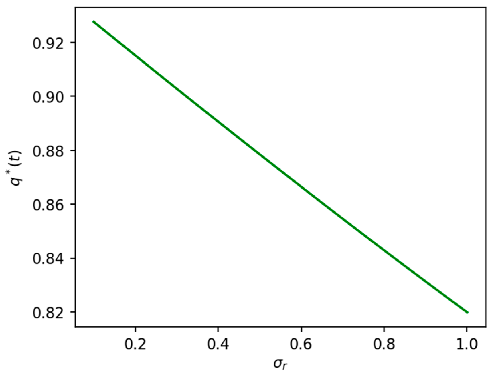
4. Sensitivity Analyses and Numerical Experiments
5. Conclusions
Author Contributions
Funding
Data Availability Statement
Conflicts of Interest
Appendix A
References
- Święch, A. Another Approach to the Existence of Value Functions of Stochastic Differential Games. J. Math. Anal. Appl. 1996, 204, 884–897. [Google Scholar] [CrossRef][Green Version]
- Soner, H.M.; Touzi, N. Stochastic Target Problems, Dynamic Programming, and Viscosity Solutions. SIAM J. Control Optim. 2002, 41, 404–424. [Google Scholar] [CrossRef]
- Rami, M.A.; Moore, J.B.; Zhou, X.Y. Indefinite Stochastic Linear Quadratic Control and Generalized Differential Riccati Equation. SIAM J. Control Optim. Soc. Ind. Appl. Math. 2002, 40, 1296–1311. [Google Scholar] [CrossRef]
- Zhu, J.; Li, S. Time-Consistent Investment and Reinsurance Strategies for Mean-Variance Insurers under Stochastic Interest Rate and Stochastic Volatility. Mathematics 2020, 8, 2183. [Google Scholar] [CrossRef]
- Ali, I.; Khan, S.U. A Dynamic Competition Analysis of Stochastic Fractional Differential Equation Arising in Finance via Pseudospectral Method. Mathematics 2023, 11, 1328. [Google Scholar] [CrossRef]
- Browne, S. Optimal Investment Policies for a Firm With a Random Risk Process: Exponential Utility and Minimizing the Probability of Ruin. Math. Oper. Res. 1995, 20, 937–958. [Google Scholar] [CrossRef]
- Yang, H.; Zhang, L. Optimal investment for insurer with jump-diffusion risk process. Insur. Math. Econ. 2005, 37, 615–634. [Google Scholar] [CrossRef]
- Hipp, C.; Plum, M. Optimal investment for insurers. Insur. Math. Econ. 2000, 27, 215–228. [Google Scholar] [CrossRef]
- David, P.S.; Young, V.R. Minimizing the Probability of Ruin When Claims Follow Brownian Motion with Drift. N. Am. Actuar. J. 2005, 9, 110–128. [Google Scholar] [CrossRef]
- Bai, L.; Zhang, H. Dynamic mean-variance problem with constrained risk control for the insurers. Math. Methods Oper. Res. 2008, 68, 181–205. [Google Scholar] [CrossRef]
- Ramadan, A.T.; Tolba, A.H.; El-Desouky, B.S. A Unit Half-Logistic Geometric Distribution and Its Application in Insurance. Axioms 2022, 11, 676. [Google Scholar] [CrossRef]
- Georgescu, I.; Kinnunen, J. Optimal Saving by Expected Utility Operators. Axioms 2020, 9, 17. [Google Scholar] [CrossRef]
- Jung, E.J.; Kim, J.H. Optimal investment strategies for the HARA utility under the constant elasticity of variance model. Insur. Math. Econ. 2012, 51, 667–673. [Google Scholar] [CrossRef]
- Chang, H.; Chang, K. Optimal consumption–investment strategy under the Vasicek model: HARA utility and Legendre transform. Insur. Math. Econ. 2017, 72, 215–227. [Google Scholar] [CrossRef]
- Zhang, Y.; Zhao, P. Optimal Reinsurance-Investment Problem with Dependent Risks Based on Legendre Transform. J. Ind. Manag. Optim. 2020, 16, 1457–1479. [Google Scholar] [CrossRef]
- Zhang, Y. Optimal Investment Strategies for Asset-Liability Management with Affine Diffusion Factor Processes and Hara Preferences. J. Ind. Manag. Optim. 2023, 19, 5767–5796. [Google Scholar] [CrossRef]
- Cox, J.C. Notes on Option Pricing I: Constant Elasticity of Variance Diffusion. Unpublished Note, Standford University, Graduate School of Business. 1975. [Google Scholar]
- Stein, E.M.; Stein, J.C. Stock Price Distributions with Stochastic Volatility: An Analytic Approach. Rev. Financ. Stud. 1991, 4, 727–752. [Google Scholar] [CrossRef]
- Heston, S.L. A Closed-Form Solution for Options with Stochastic Volatility with Applications to Bond and Currency Options. Rev. Financ. Stud. 1993, 6, 327–343. [Google Scholar] [CrossRef]
- Gu, A.; Guo, X.; Li, Z.; Zeng, Y. Optimal control of excess-of-loss reinsurance and investment for insurers under a CEV model. Insur. Math. Econ. 2012, 51, 674–684. [Google Scholar] [CrossRef]
- Wang, S.; Rong, X.; Zhao, H. Optimal time-consistent reinsurance-investment strategy with delay for an insurer under a defaultable market. J. Math. Anal. Appl. 2019, 474, 1267–1288. [Google Scholar] [CrossRef]
- Huang, Y.; Yang, X.; Zhou, J. Robust optimal investment and reinsurance problem for a general insurance company under Heston model. Math. Methods Oper. Res. 2017, 85, 305–326. [Google Scholar] [CrossRef]
- Zhu, H.; Cao, M.; Zhang, C. Time-consistent investment and reinsurance strategies for mean-variance insurers with relative performance concerns under the Heston model. Financ. Res. Lett. 2019, 30, 280–291. [Google Scholar] [CrossRef]
- Zhang, Y.; Zhao, P.; Kou, B. Optimal excess-of-loss reinsurance and investment problem with thinning dependent risks under Heston model. J. Comput. Appl. Math. 2021, 382, 113082. [Google Scholar] [CrossRef]
- Yan, T.; Wong, H. Open-loop equilibrium reinsurance-investment strategy under mean–variance criterion with stochastic volatility. Insur. Math. Econ. 2020, 90, 105–119. [Google Scholar] [CrossRef]
- Sheng, D. Explicit Solution of Reinsurance-Investment Problem for an Insurer with Dynamic Income under Vasicek Model. Adv. Math. Phys. 2016, 2016, 1967872. [Google Scholar] [CrossRef]
- Zhang, X.; Zheng, X. Optimal Investment-Reinsurance Policy with Stochastic Interest and Inflation Rates. Math. Probl. Eng. 2019, 2019, 5176172. [Google Scholar] [CrossRef]
- Yuan, Y.; Mi, H.; Chen, H. Mean-variance problem for an insurer with dependent risks and stochastic interest rate in a jump-diffusion market. Optimization 2022, 71, 2789–2818. [Google Scholar] [CrossRef]
- Guo, C.; Zhuo, X.; Constantinescu, C.; Pamen, O.M. Optimal Reinsurance-Investment Strategy Under Risks of Interest Rate, Exchange Rate and Inflation. Methodol. Comput. Appl. Probab. 2018, 20, 1477–1502. [Google Scholar] [CrossRef]
- Sun, Z.; Guo, J. Optimal mean–variance investment and reinsurance problem for an insurer with stochastic volatility. Math. Methods Oper. Res. 2018, 88, 59–79. [Google Scholar] [CrossRef]
- Wang, H.; Wang, R.; Wei, J. Time-consistent investment-proportional reinsurance strategy with random coefficients for mean–variance insurers. Insur. Math. Econ. 2019, 85, 104–114. [Google Scholar] [CrossRef]
- Guan, G.; Liang, Z. Robust optimal reinsurance and investment strategies for an AAI with multiple risks. Insur. Math. Econ. 2019, 89, 63–78. [Google Scholar] [CrossRef]
- Zhang, Y.; Wu, Y.; Wiwatanapataphee, B.; Angkola, F. Asset liability management for an ordinary insurance system with proportional reinsurance in a CIR stochastic interest rate and Heston stochastic volatility framework. J. Ind. Manag. Optim. 2020, 16, 71–101. [Google Scholar] [CrossRef]
- Grandell, J. Aspects of Risk Theory; Springer: New York, NY, USA, 1991. [Google Scholar]
- Yong, J.; Zhou, X.Y. Stochastic Controls: Hamiltonian Systems and HJB Equations; Springer: New York, NY, USA, 1999; pp. 241–246. [Google Scholar]
- Deelstra, G.; Grasselli, M.; Koehl, P.-F. Optimal investment strategies in the presence of a minimum guarantee. Insur. Math. Econ. 2003, 33, 189–207. [Google Scholar] [CrossRef]
- Guan, G.; Liang, Z. Optimal management of DC pension plan in a stochastic interest rate and stochastic volatility framework. Insur. Math. Econ. 2014, 57, 58–66. [Google Scholar] [CrossRef]
- Gao, J. Stochastic optimal control of DC pension funds. Insur. Math. Econ. 2008, 42, 1159–1164. [Google Scholar] [CrossRef]










| Parameters | Values | Parameters | Values |
|---|---|---|---|
| 1.5 | 0.6 | ||
| 1.8 | 5 | ||
| 0.23 | 0.2 | ||
| 0.6 | 0.2 | ||
| 1.7 | 0.083 | ||
| 0.4 | 0.05 | ||
| 100 | −2 | ||
| 1 | 0.05 | ||
| 0.8 | 0.4 |
Disclaimer/Publisher’s Note: The statements, opinions and data contained in all publications are solely those of the individual author(s) and contributor(s) and not of MDPI and/or the editor(s). MDPI and/or the editor(s) disclaim responsibility for any injury to people or property resulting from any ideas, methods, instructions or products referred to in the content. |
© 2023 by the authors. Licensee MDPI, Basel, Switzerland. This article is an open access article distributed under the terms and conditions of the Creative Commons Attribution (CC BY) license (https://creativecommons.org/licenses/by/4.0/).
Share and Cite
Bei, H.; Wang, Q.; Wang, Y.; Wang, W.; Murcio, R. Optimal Reinsurance–Investment Strategy Based on Stochastic Volatility and the Stochastic Interest Rate Model. Axioms 2023, 12, 736. https://doi.org/10.3390/axioms12080736
Bei H, Wang Q, Wang Y, Wang W, Murcio R. Optimal Reinsurance–Investment Strategy Based on Stochastic Volatility and the Stochastic Interest Rate Model. Axioms. 2023; 12(8):736. https://doi.org/10.3390/axioms12080736
Chicago/Turabian StyleBei, Honghan, Qian Wang, Yajie Wang, Wenyang Wang, and Roberto Murcio. 2023. "Optimal Reinsurance–Investment Strategy Based on Stochastic Volatility and the Stochastic Interest Rate Model" Axioms 12, no. 8: 736. https://doi.org/10.3390/axioms12080736
APA StyleBei, H., Wang, Q., Wang, Y., Wang, W., & Murcio, R. (2023). Optimal Reinsurance–Investment Strategy Based on Stochastic Volatility and the Stochastic Interest Rate Model. Axioms, 12(8), 736. https://doi.org/10.3390/axioms12080736

