Metaheuristic-Based Hyperparameter Tuning for Recurrent Deep Learning: Application to the Prediction of Solar Energy Generation
Abstract
1. Introduction
2. Background
2.1. Literature Survey
2.2. Long Short-Term Memory
2.3. Bidirectional Long Short-Term Memory
2.4. Metaheuristic Optimization
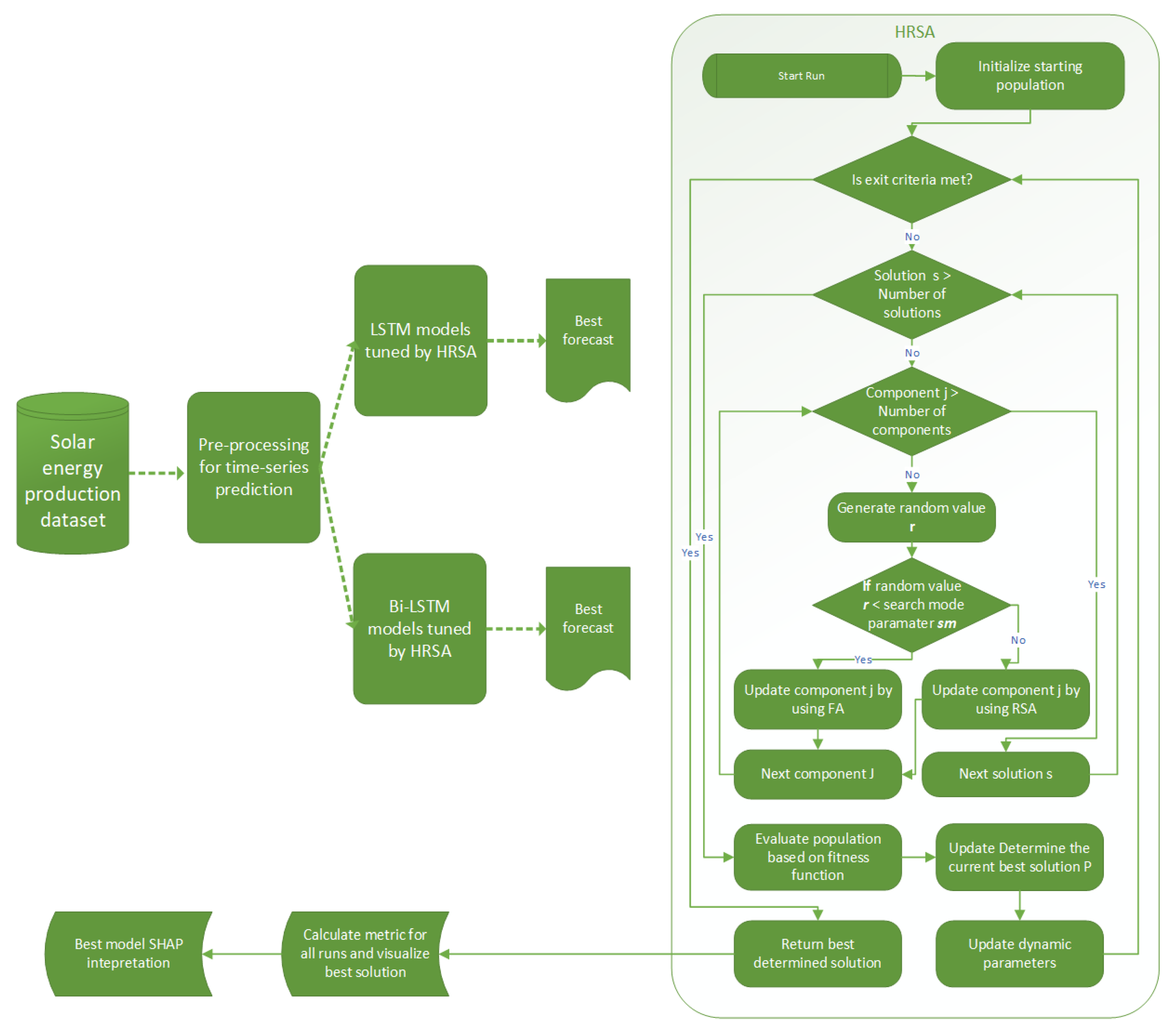
3. Methods
3.1. Original Reptile Search Algorithm
3.2. Improved RSA Algorithm
| Algorithm 1 Pseudo-code of introduced hybrid reptile search algorithm (HRSA) |
|
3.3. Multivariate Time-Series Prediction Framework Based on the HRSA and Complexity of Introduced Approach
4. Experimental Results
4.1. Data set Description
4.2. Metrics
4.3. Experimental Setup
- count of units in the first layer—limits , integer variable,
- learning rate—boundaries , real variable,
- count of epochs used for training—in range , integer variable,
- dropout—range , real variable,
- number of layers—1 or 2 layers, integer,
- count of units in the second layer—boundaries , integer variable
4.4. Simulation Results
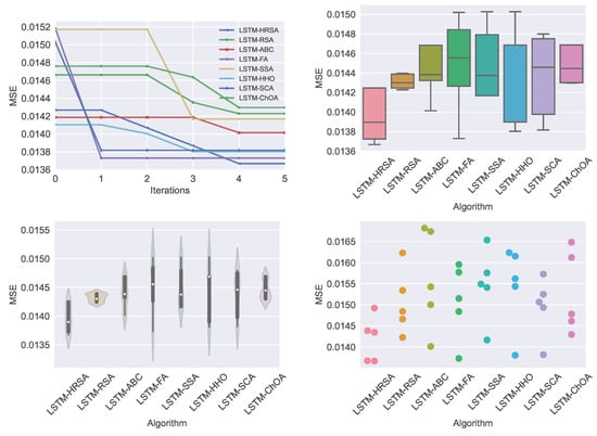
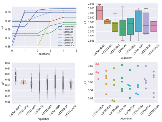
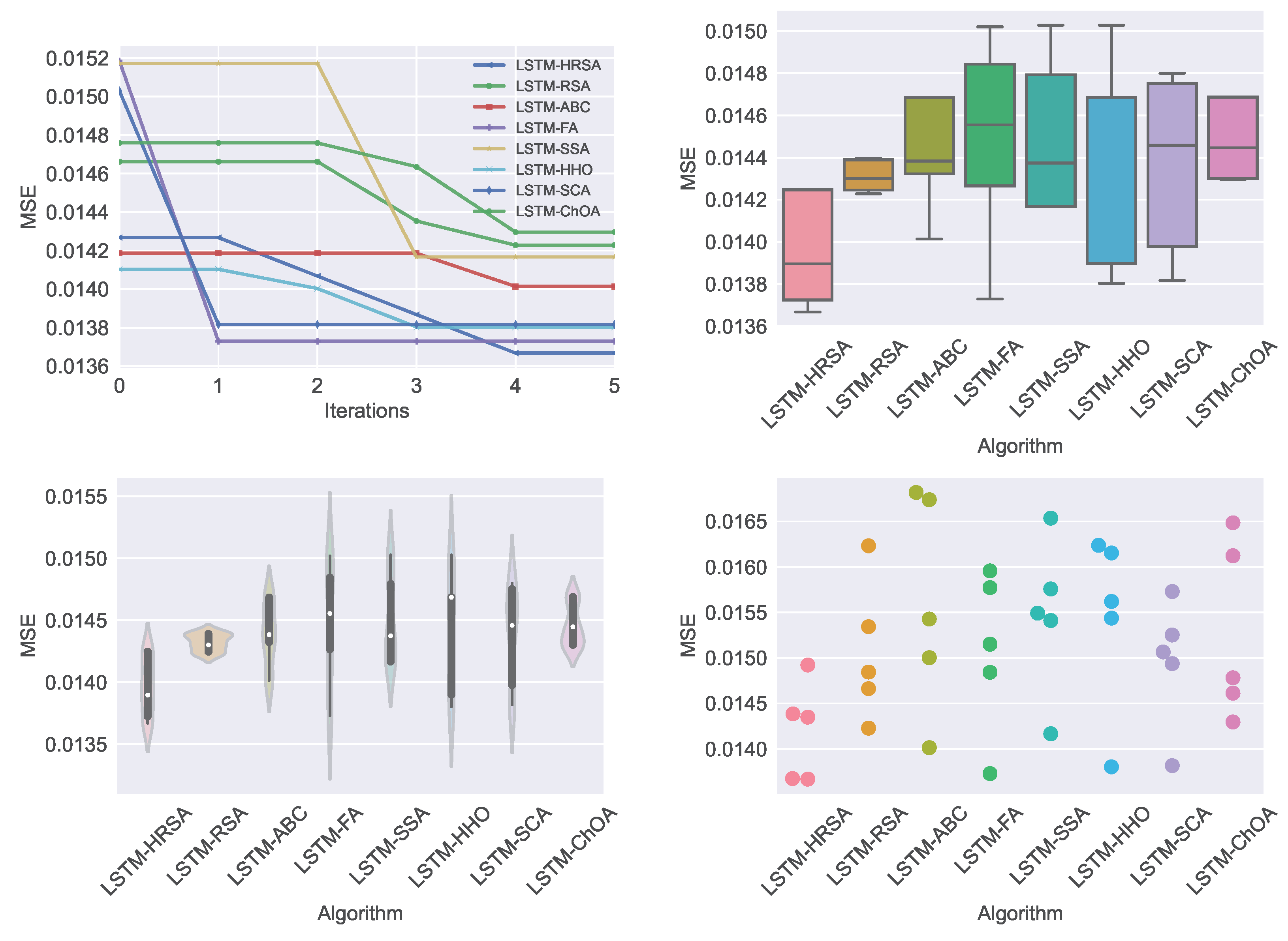
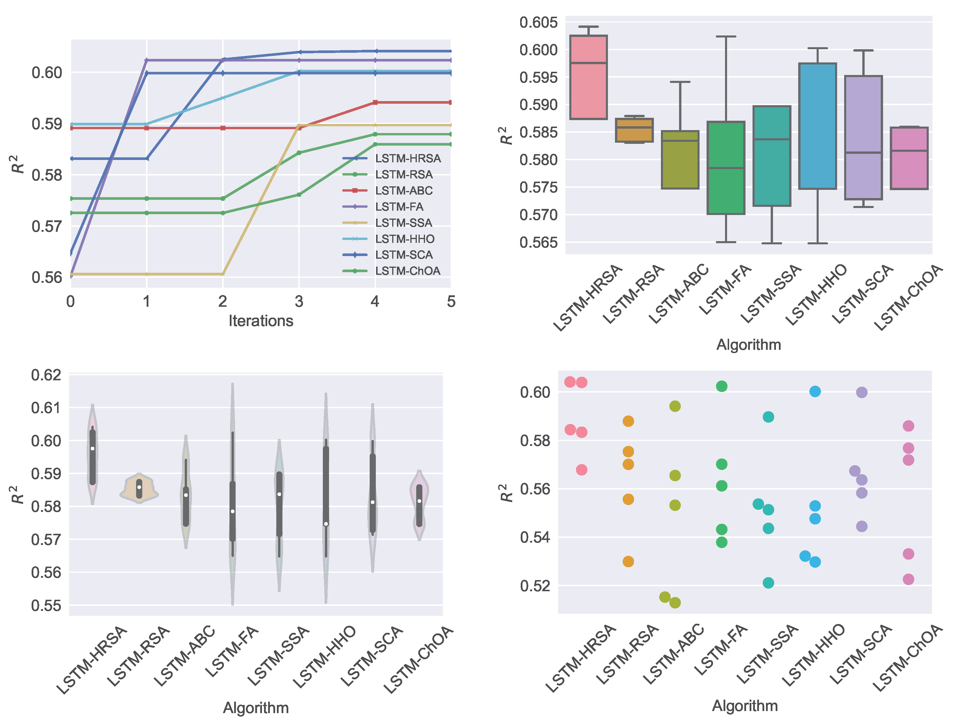
4.4.1. LSTM Experiments
4.4.2. BiLSTM Experiments
4.4.3. Comparison with Other ML/DL Models
4.5. Statistical Analysis and Results Interpretation
4.5.1. Statistical Tests
4.5.2. Best Model Interpretation
5. Conclusions
Author Contributions
Funding
Data Availability Statement
Conflicts of Interest
Abbreviations
| ABC | Artificial Bee Colony |
| ANN | Artificial Neural Network |
| BA | Bat Algorithm |
| BiLSTM | Bidirectional Long Short-Term Memory |
| ChOA | Chimp Optimization Algorithm |
| CNN | Convolutional Neural Networks |
| DL | Deep Learning |
| FA | Firefly Algorithm |
| GA | Genetic Algorithm |
| GRU | Gated Recurrent Unit |
| HHO | Harris Hawks Optimization |
| HRSA | Hybrid Reptile Search Algorithm |
| LSTM | Long Short-Term Memory |
| MAE | Mean Absolute Error |
| ML | Machine Learning |
| MSE | Mean Squared Error |
| PSO | Particle Swarm Optimization |
| PV | Photovoltaic |
| RMSE | Root Mean Squared Error |
| RSA | Reptile Search Algorithm |
| SCA | Sine Cosine Algorithm |
References
- Ahmad, T.; Zhang, D. A critical review of comparative global historical energy consumption and future demand: The story told so far. Energy Rep. 2020, 6, 1973–1991. [Google Scholar] [CrossRef]
- Sen, S.; Ganguly, S. Opportunities, barriers and issues with renewable energy development—A discussion. Renew. Sustain. Energy Rev. 2017, 69, 1170–1181. [Google Scholar] [CrossRef]
- Cantarero, M.M.V. Of renewable energy, energy democracy, and sustainable development: A roadmap to accelerate the energy transition in developing countries. Energy Res. Soc. Sci. 2020, 70, 101716. [Google Scholar] [CrossRef]
- Forootan, M.M.; Larki, I.; Zahedi, R.; Ahmadi, A. Machine Learning and Deep Learning in Energy Systems: A Review. Sustainability 2022, 14, 4832. [Google Scholar] [CrossRef]
- Ahmed, R.; Sreeram, V.; Mishra, Y.; Arif, M. A review and evaluation of the state-of-the-art in PV solar power forecasting: Techniques and optimization. Renew. Sustain. Energy Rev. 2020, 124, 109792. [Google Scholar] [CrossRef]
- Bacanin, N.; Stoean, C.; Zivkovic, M.; Rakic, M.; Strulak-Wójcikiewicz, R.; Stoean, R. On the Benefits of Using Metaheuristics in the Hyperparameter Tuning of Deep Learning Models for Energy Load Forecasting. Energies 2023, 16, 1434. [Google Scholar] [CrossRef]
- Blaga, R.; Sabadus, A.; Stefu, N.; Dughir, C.; Paulescu, M.; Badescu, V. A current perspective on the accuracy of incoming solar energy forecasting. Prog. Energy Combust. Sci. 2019, 70, 119–144. [Google Scholar] [CrossRef]
- Anuradha, K.; Erlapally, D.; Karuna, G.; Srilakshmi, V.; Adilakshmi, K. Analysis Of Solar Power Generation Forecasting Using Machine Learning Techniques. E3S Web Conf. 2021, 309, 01163. [Google Scholar] [CrossRef]
- Voyant, C.; Notton, G.; Kalogirou, S.; Nivet, M.L.; Paoli, C.; Motte, F.; Fouilloy, A. Machine learning methods for solar radiation forecasting: A review. Renew. Energy 2017, 105, 569–582. [Google Scholar] [CrossRef]
- Kuo, W.C.; Chen, C.H.; Hua, S.H.; Wang, C.C. Assessment of Different Deep Learning Methods of Power Generation Forecasting for Solar PV System. Appl. Sci. 2022, 12, 7529. [Google Scholar] [CrossRef]
- Carrera, B.; Kim, K. Comparison Analysis of Machine Learning Techniques for Photovoltaic Prediction Using Weather Sensor Data. Sensors 2020, 20, 3129. [Google Scholar] [CrossRef]
- Kim, S.G.; Jung, J.Y.; Sim, M.K. A Two-Step Approach to Solar Power Generation Prediction Based on Weather Data Using Machine Learning. Sustainability 2019, 11, 1501. [Google Scholar] [CrossRef]
- Zamo, M.; Mestre, O.; Arbogast, P.; Pannekoucke, O. A benchmark of statistical regression methods for short-term forecasting of photovoltaic electricity production, part I: Deterministic forecast of hourly production. Sol. Energy 2014, 105, 792–803. [Google Scholar] [CrossRef]
- Wu, Y.K.; Huang, C.L.; Phan, Q.T.; Li, Y.Y. Completed Review of Various Solar Power Forecasting Techniques Considering Different Viewpoints. Energies 2022, 15, 3320. [Google Scholar] [CrossRef]
- Zhang, W.; Li, Q.; He, Q. Application of machine learning methods in photovoltaic output power prediction: A review. J. Renew. Sustain. Energy 2022, 14, 022701. [Google Scholar] [CrossRef]
- Markovics, D.; Mayer, M.J. Comparison of machine learning methods for photovoltaic power forecasting based on numerical weather prediction. Renew. Sustain. Energy Rev. 2022, 161, 112364. [Google Scholar] [CrossRef]
- Vennila, C.; Titus, A.; Sudha, T.; Sreenivasulu, U.; Reddy, N.; Jamal, K.; Lakshmaiah, D.; Jagadeesh, P.; Belay, A. Forecasting solar energy production using machine learning. Int. J. Photoenergy 2022, 2022, 7797488. [Google Scholar] [CrossRef]
- Lim, S.C.; Huh, J.H.; Hong, S.H.; Park, C.Y.; Kim, J.C. Solar Power Forecasting Using CNN-LSTM Hybrid Model. Energies 2022, 15, 8233. [Google Scholar] [CrossRef]
- Alkhayat, G.; Mehmood, R. A review and taxonomy of wind and solar energy forecasting methods based on deep learning. Energy AI 2021, 4, 100060. [Google Scholar] [CrossRef]
- Khan, W.; Walker, S.; Zeiler, W. Improved solar photovoltaic energy generation forecast using deep learning-based ensemble stacking approach. Energy 2022, 240, 122812. [Google Scholar] [CrossRef]
- Alkhayat, G.; Hasan, S.H.; Mehmood, R. SENERGY: A Novel Deep Learning-Based Auto-Selective Approach and Tool for Solar Energy Forecasting. Energies 2022, 15, 6659. [Google Scholar] [CrossRef]
- Wang, H.; Lei, Z.; Zhang, X.; Zhou, B.; Peng, J. A review of deep learning for renewable energy forecasting. Energy Convers. Manag. 2019, 198, 111799. [Google Scholar] [CrossRef]
- Mellit, A.; Pavan, A.M.; Lughi, V. Deep learning neural networks for short-term photovoltaic power forecasting. Renew. Energy 2021, 172, 276–288. [Google Scholar] [CrossRef]
- Jebli, I.; Belouadha, F.Z.; Kabbaj, M.I.; Tilioua, A. Deep learning based models for solar energy prediction. Adv. Sci. Technol. Eng. Syst. J. 2021, 6, 349–355. [Google Scholar] [CrossRef]
- Li, G.; Xie, S.; Wang, B.; Xin, J.; Li, Y.; Du, S. Photovoltaic power forecasting with a hybrid deep learning approach. IEEE Access 2020, 8, 175871–175880. [Google Scholar] [CrossRef]
- Aljanad, A.; Tan, N.M.L.; Agelidis, V.G.; Shareef, H. Neural Network Approach for Global Solar Irradiance Prediction at Extremely Short-Time-Intervals Using Particle Swarm Optimization Algorithm. Energies 2021, 14, 1213. [Google Scholar] [CrossRef]
- Zhou, Y.; Zhou, N.; Gong, L.; Jiang, M. Prediction of photovoltaic power output based on similar day analysis, genetic algorithm and extreme learning machine. Energy 2020, 204, 117894. [Google Scholar] [CrossRef]
- Panda, S.; Dhaka, R.K.; Panda, B.; Pradhan, A.; Jena, C.; Nanda, L. A review on application of Machine Learning in Solar Energy & Photovoltaic Generation Prediction. In Proceedings of the 2022 International Conference on Electronics and Renewable Systems (ICEARS), Tuticorin, India, 16–18 March 2022; pp. 1180–1184. [Google Scholar] [CrossRef]
- Sherstinsky, A. Fundamentals of recurrent neural network (RNN) and long short-term memory (LSTM) network. Phys. D Nonlinear Phenom. 2020, 404, 132306. [Google Scholar] [CrossRef]
- Gers, F.A.; Schmidhuber, J.; Cummins, F. Learning to forget: Continual prediction with LSTM. Neural Comput. 2000, 12, 2451–2471. [Google Scholar] [CrossRef]
- Aditya Pai, B.; Devareddy, L.; Hegde, S.; Ramya, B. A time series cryptocurrency price prediction using lstm. In Emerging Research in Computing, Information, Communication and Applications; Springer: Berlin/Heidelberg, Germany, 2022; pp. 653–662. [Google Scholar]
- Chen, K.; Zhou, Y.; Dai, F. A LSTM-based method for stock returns prediction: A case study of China stock market. In Proceedings of the 2015 IEEE International Conference on Big Data (Big Data), Santa Clara, CA, USA, 29 October–1 November 2015; pp. 2823–2824. [Google Scholar]
- Stoean, C.; Paja, W.; Stoean, R.; Sandita, A. Deep architectures for long-term stock price prediction with a heuristic-based strategy for trading simulations. PLoS ONE 2019, 14, e0223593. [Google Scholar] [CrossRef]
- Bukhari, A.H.; Raja, M.A.Z.; Sulaiman, M.; Islam, S.; Shoaib, M.; Kumam, P. Fractional neuro-sequential ARFIMA-LSTM for financial market forecasting. IEEE Access 2020, 8, 71326–71338. [Google Scholar] [CrossRef]
- Stoean, C.; Stoean, R.; Atencia, M.; Abdar, M.; Velázquez-Pérez, L.; Khosravi, A.; Nahavandi, S.; Acharya, U.R.; Joya, G. Automated Detection of Presymptomatic Conditions in Spinocerebellar Ataxia Type 2 Using Monte Carlo Dropout and Deep Neural Network Techniques with Electrooculogram Signals. Sensors 2020, 20, 3032. [Google Scholar] [CrossRef] [PubMed]
- Stoean, R.; Stoean, C.; Atencia, M.; Rodríguez-Labrada, R.; Joya, G. Ranking Information Extracted from Uncertainty Quantification of the Prediction of a Deep Learning Model on Medical Time Series Data. Mathematics 2020, 8, 1078. [Google Scholar] [CrossRef]
- Shahid, F.; Zameer, A.; Muneeb, M. Predictions for COVID-19 with deep learning models of LSTM, GRU and Bi-LSTM. Chaos Solitons Fractals 2020, 140, 110212. [Google Scholar] [CrossRef] [PubMed]
- Chimmula, V.K.R.; Zhang, L. Time series forecasting of COVID-19 transmission in Canada using LSTM networks. Chaos Solitons Fractals 2020, 135, 109864. [Google Scholar] [CrossRef]
- Sagheer, A.; Kotb, M. Time series forecasting of petroleum production using deep LSTM recurrent networks. Neurocomputing 2019, 323, 203–213. [Google Scholar] [CrossRef]
- Stegherr, H.; Heider, M.; Hähner, J. Classifying Metaheuristics: Towards a unified multi-level classification system. Nat. Comput. 2022, 21, 155–171. [Google Scholar] [CrossRef]
- Emmerich, M.; Shir, O.M.; Wang, H. Evolution strategies. In Handbook of Heuristics; Springer: Berlin/Heidelberg, Germany, 2018; pp. 89–119. [Google Scholar]
- Fausto, F.; Reyna-Orta, A.; Cuevas, E.; Andrade, Á.G.; Perez-Cisneros, M. From ants to whales: Metaheuristics for all tastes. Artif. Intell. Rev. 2020, 53, 753–810. [Google Scholar] [CrossRef]
- Beni, G. Swarm intelligence. In Complex Social and Behavioral Systems: Game Theory and Agent-Based Models; Sotomayor, M., Pérez-Castrillo, D., Castiglione, F., Eds.; Springer: New York, NY, USA, 2020; pp. 791–818. [Google Scholar]
- Abraham, A.; Guo, H.; Liu, H. Swarm intelligence: Foundations, perspectives and applications. In Swarm Intelligent Systems; Springer: Berlin/Heidelberg, Germany, 2006; pp. 3–25. [Google Scholar]
- Dorigo, M.; Birattari, M.; Stutzle, T. Ant colony optimization. IEEE Comput. Intell. Mag. 2006, 1, 28–39. [Google Scholar] [CrossRef]
- Kennedy, J.; Eberhart, R. Particle swarm optimization. In Proceedings of the ICNN’95-International conference on Neural Networks, Perth, WA, Australia, 27 November–1 December 1995; Volume 4, pp. 1942–1948. [Google Scholar]
- Karaboga, D.; Basturk, B. On the performance of artificial bee colony (ABC) algorithm. Appl. Soft Comput. 2008, 8, 687–697. [Google Scholar] [CrossRef]
- Yang, X.S. A new metaheuristic bat-inspired algorithm. In Nature Inspired Cooperative Strategies for Optimization (NICSO 2010); Springer: Berlin/Heidelberg, Germany, 2010; pp. 65–74. [Google Scholar]
- Yang, X.S.; Gandomi, A.H. Bat algorithm: A novel approach for global engineering optimization. Eng. Comput. 2012, 29, 464–483. [Google Scholar] [CrossRef]
- Yang, X.S. Firefly algorithms for multimodal optimization. In Proceedings of the International Symposium on Stochastic Algorithms, Zurich, Switzerland, 13–14 September 2007; Springer: Berlin/Heidelberg, Germany, 2009; pp. 169–178. [Google Scholar]
- Mirjalili, S. SCA: A sine cosine algorithm for solving optimization problems. Knowl.-Based Syst. 2016, 96, 120–133. [Google Scholar] [CrossRef]
- Abualigah, L.; Diabat, A.; Mirjalili, S.; Abd Elaziz, M.; Gandomi, A.H. The arithmetic optimization algorithm. Comput. Methods Appl. Mech. Eng. 2021, 376, 113609. [Google Scholar] [CrossRef]
- Wolpert, D.H.; Macready, W.G. No free lunch theorems for optimization. IEEE Trans. Evol. Comput. 1997, 1, 67–82. [Google Scholar] [CrossRef]
- Zivkovic, M.; Bacanin, N.; Venkatachalam, K.; Nayyar, A.; Djordjevic, A.; Strumberger, I.; Al-Turjman, F. COVID-19 cases prediction by using hybrid machine learning and beetle antennae search approach. Sustain. Cities Soc. 2021, 66, 102669. [Google Scholar] [CrossRef]
- Zivkovic, M.; Venkatachalam, K.; Bacanin, N.; Djordjevic, A.; Antonijevic, M.; Strumberger, I.; Rashid, T.A. Hybrid Genetic Algorithm and Machine Learning Method for COVID-19 Cases Prediction. In Proceedings of the International Conference on Sustainable Expert Systems: ICSES 2020; Springer Nature: Berlin/Heidelberg, Germany, 2021; Volume 176, p. 169. [Google Scholar]
- Bacanin, N.; Bezdan, T.; Tuba, E.; Strumberger, I.; Tuba, M.; Zivkovic, M. Task scheduling in cloud computing environment by grey wolf optimizer. In Proceedings of the 2019 27th Telecommunications Forum (TELFOR), Belgrade, Serbia, 26–27 November 2019; pp. 1–4. [Google Scholar]
- Bezdan, T.; Zivkovic, M.; Tuba, E.; Strumberger, I.; Bacanin, N.; Tuba, M. Multi-objective Task Scheduling in Cloud Computing Environment by Hybridized Bat Algorithm. In Proceedings of the International Conference on Intelligent and Fuzzy Systems; Springer: Berlin/Heidelberg, Germany, 2020; pp. 718–725. [Google Scholar]
- Bezdan, T.; Zivkovic, M.; Antonijevic, M.; Zivkovic, T.; Bacanin, N. Enhanced Flower Pollination Algorithm for Task Scheduling in Cloud Computing Environment. In Machine Learning for Predictive Analysis; Springer: Berlin/Heidelberg, Germany, 2020; pp. 163–171. [Google Scholar]
- Zivkovic, M.; Bezdan, T.; Strumberger, I.; Bacanin, N.; Venkatachalam, K. Improved Harris Hawks Optimization Algorithm for Workflow Scheduling Challenge in Cloud–Edge Environment. In Computer Networks, Big Data and IoT; Springer: Berlin/Heidelberg, Germany, 2021; pp. 87–102. [Google Scholar]
- Abbasi-khazaei, T.; Rezvani, M.H. Energy-aware and carbon-efficient VM placement optimization in cloud datacenters using evolutionary computing methods. Soft Comput. 2022, 26, 9287–9322. [Google Scholar] [CrossRef]
- Zivkovic, M.; Bacanin, N.; Tuba, E.; Strumberger, I.; Bezdan, T.; Tuba, M. Wireless Sensor Networks Life Time Optimization Based on the Improved Firefly Algorithm. In Proceedings of the 2020 International Wireless Communications and Mobile Computing (IWCMC), Limassol, Cyprus, 15–19 June 2020; pp. 1176–1181. [Google Scholar]
- Zivkovic, M.; Bacanin, N.; Zivkovic, T.; Strumberger, I.; Tuba, E.; Tuba, M. Enhanced Grey Wolf Algorithm for Energy Efficient Wireless Sensor Networks. In Proceedings of the 2020 Zooming Innovation in Consumer Technologies Conference (ZINC), Novi Sad, Serbia, 26–27 May 2020; pp. 87–92. [Google Scholar]
- Bacanin, N.; Tuba, E.; Zivkovic, M.; Strumberger, I.; Tuba, M. Whale Optimization Algorithm with Exploratory Move for Wireless Sensor Networks Localization. In Proceedings of the International Conference on Hybrid Intelligent Systems, Sehore, India, 10–12 December 2019; Springer: Berlin/Heidelberg, Germany, 2019; pp. 328–338. [Google Scholar]
- Zivkovic, M.; Zivkovic, T.; Venkatachalam, K.; Bacanin, N. Enhanced Dragonfly Algorithm Adapted for Wireless Sensor Network Lifetime Optimization. In Data Intelligence and Cognitive Informatics; Springer: Berlin/Heidelberg, Germany, 2021; pp. 803–817. [Google Scholar]
- Bezdan, T.; Cvetnic, D.; Gajic, L.; Zivkovic, M.; Strumberger, I.; Bacanin, N. Feature Selection by Firefly Algorithm with Improved Initialization Strategy. In Proceedings of the 7th Conference on the Engineering of Computer Based Systems, Novi Sad, Serbia, 26–27 May 2021; pp. 1–8. [Google Scholar]
- Bezdan, T.; Zivkovic, M.; Tuba, E.; Strumberger, I.; Bacanin, N.; Tuba, M. Glioma Brain Tumor Grade Classification from MRI Using Convolutional Neural Networks Designed by Modified FA. In Proceedings of the International Conference on Intelligent and Fuzzy Systems, İzmir, Turkey, 21–23 July 2020; Springer: Berlin/Heidelberg, Germany, 2020; pp. 955–963. [Google Scholar]
- Zivkovic, M.; Bacanin, N.; Antonijevic, M.; Nikolic, B.; Kvascev, G.; Marjanovic, M.; Savanovic, N. Hybrid CNN and XGBoost Model Tuned by Modified Arithmetic Optimization Algorithm for COVID-19 Early Diagnostics from X-ray Images. Electronics 2022, 11, 3798. [Google Scholar] [CrossRef]
- Strumberger, I.; Tuba, E.; Zivkovic, M.; Bacanin, N.; Beko, M.; Tuba, M. Dynamic search tree growth algorithm for global optimization. In Proceedings of the Doctoral Conference on Computing, Electrical and Industrial Systems, Costa de Caparica, Portugal, 8–10 May 2019; Springer: Berlin/Heidelberg, Germany, 2019; pp. 143–153. [Google Scholar]
- Preuss, M.; Stoean, C.; Stoean, R. Niching Foundations: Basin Identification on Fixed-Property Generated Landscapes. In Proceedings of the 13th Annual Conference on Genetic and Evolutionary Computation (GECCO ’11), Dublin, Ireland, 12–16 July 2011; Association for Computing Machinery: New York, NY, USA, 2011; pp. 837–844. [Google Scholar] [CrossRef]
- Jovanovic, D.; Antonijevic, M.; Stankovic, M.; Zivkovic, M.; Tanaskovic, M.; Bacanin, N. Tuning Machine Learning Models Using a Group Search Firefly Algorithm for Credit Card Fraud Detection. Mathematics 2022, 10, 2272. [Google Scholar] [CrossRef]
- Petrovic, A.; Bacanin, N.; Zivkovic, M.; Marjanovic, M.; Antonijevic, M.; Strumberger, I. The AdaBoost Approach Tuned by Firefly Metaheuristics for Fraud Detection. In Proceedings of the 2022 IEEE World Conference on Applied Intelligence and Computing (AIC), Sonbhadra, India, 17–19 June 2022; pp. 834–839. [Google Scholar]
- Bacanin, N.; Sarac, M.; Budimirovic, N.; Zivkovic, M.; AlZubi, A.A.; Bashir, A.K. Smart wireless health care system using graph LSTM pollution prediction and dragonfly node localization. Sustain. Comput. Inform. Syst. 2022, 35, 100711. [Google Scholar] [CrossRef]
- Jovanovic, L.; Jovanovic, G.; Perisic, M.; Alimpic, F.; Stanisic, S.; Bacanin, N.; Zivkovic, M.; Stojic, A. The Explainable Potential of Coupling Metaheuristics-Optimized-XGBoost and SHAP in Revealing VOCs’ Environmental Fate. Atmosphere 2023, 14, 109. [Google Scholar] [CrossRef]
- Bacanin, N.; Zivkovic, M.; Stoean, C.; Antonijevic, M.; Janicijevic, S.; Sarac, M.; Strumberger, I. Application of Natural Language Processing and Machine Learning Boosted with Swarm Intelligence for Spam Email Filtering. Mathematics 2022, 10, 4173. [Google Scholar] [CrossRef]
- Stankovic, M.; Antonijevic, M.; Bacanin, N.; Zivkovic, M.; Tanaskovic, M.; Jovanovic, D. Feature Selection by Hybrid Artificial Bee Colony Algorithm for Intrusion Detection. In Proceedings of the 2022 International Conference on Edge Computing and Applications (ICECAA), Tamilnadu, India, 13–15 October 2022; pp. 500–505. [Google Scholar]
- Milosevic, S.; Bezdan, T.; Zivkovic, M.; Bacanin, N.; Strumberger, I.; Tuba, M. Feed-Forward Neural Network Training by Hybrid Bat Algorithm. In Proceedings of the Modelling and Development of Intelligent Systems: 7th International Conference, MDIS 2020, Sibiu, Romania, 22–24 October 2020; Revised Selected Papers 7. Springer International Publishing: Berlin/Heidelberg, Germany, 2021; pp. 52–66. [Google Scholar]
- Gajic, L.; Cvetnic, D.; Zivkovic, M.; Bezdan, T.; Bacanin, N.; Milosevic, S. Multi-layer Perceptron Training Using Hybridized Bat Algorithm. In Computational Vision and Bio-Inspired Computing; Springer: Berlin/Heidelberg, Germany, 2021; pp. 689–705. [Google Scholar]
- Bacanin, N.; Zivkovic, M.; Al-Turjman, F.; Venkatachalam, K.; Trojovskỳ, P.; Strumberger, I.; Bezdan, T. Hybridized sine cosine algorithm with convolutional neural networks dropout regularization application. Sci. Rep. 2022, 12, 1–20. [Google Scholar] [CrossRef] [PubMed]
- Bacanin, N.; Stoean, C.; Zivkovic, M.; Jovanovic, D.; Antonijevic, M.; Mladenovic, D. Multi-Swarm Algorithm for Extreme Learning Machine Optimization. Sensors 2022, 22, 4204. [Google Scholar] [CrossRef] [PubMed]
- Jovanovic, L.; Jovanovic, D.; Bacanin, N.; Jovancai Stakic, A.; Antonijevic, M.; Magd, H.; Thirumalaisamy, R.; Zivkovic, M. Multi-Step Crude Oil Price Prediction Based on LSTM Approach Tuned by Salp Swarm Algorithm with Disputation Operator. Sustainability 2022, 14, 14616. [Google Scholar] [CrossRef]
- Bukumira, M.; Antonijevic, M.; Jovanovic, D.; Zivkovic, M.; Mladenovic, D.; Kunjadic, G. Carrot grading system using computer vision feature parameters and a cascaded graph convolutional neural network. J. Electron. Imaging 2022, 31, 061815. [Google Scholar] [CrossRef]
- Abualigah, L.; Abd Elaziz, M.; Sumari, P.; Geem, Z.W.; Gandomi, A.H. Reptile Search Algorithm (RSA): A nature-inspired meta-heuristic optimizer. Expert Syst. Appl. 2022, 191, 116158. [Google Scholar] [CrossRef]
- Bacanin, N.; Bezdan, T.; Tuba, E.; Strumberger, I.; Tuba, M. Optimizing convolutional neural network hyperparameters by enhanced swarm intelligence metaheuristics. Algorithms 2020, 13, 67. [Google Scholar] [CrossRef]
- Rahnamayan, S.; Tizhoosh, H.R.; Salama, M.M. Quasi-oppositional differential evolution. In Proceedings of the 2007 IEEE Congress on Evolutionary Computation, Singapore, 25–28 September 2007; pp. 2229–2236. [Google Scholar]
- Bacanin, N.; Bezdan, T.; Venkatachalam, K.; Zivkovic, M.; Strumberger, I.; Abouhawwash, M.; Ahmed, A.B. Artificial neural networks hidden unit and weight connection optimization by quasi-refection-based learning artificial bee colony algorithm. IEEE Access 2021, 9, 169135–169155. [Google Scholar] [CrossRef]
- Mirjalili, S.; Gandomi, A.H.; Mirjalili, S.Z.; Saremi, S.; Faris, H.; Mirjalili, S.M. Salp Swarm Algorithm: A bio-inspired optimizer for engineering design problems. Adv. Eng. Softw. 2017, 114, 163–191. [Google Scholar] [CrossRef]
- Heidari, A.A.; Faris, H.; Aljarah, I.; Mirjalili, S.; Mafarja, M.; Chen, H. Harris hawks optimization: Algorithm and applications. Future Gener. Comput. Syst. 2019, 97, 849–872. Available online: https://aliasgharheidari.com/HHO.html (accessed on 12 January 2023). [CrossRef]
- Khishe, M.; Mosavi, M.R. Chimp optimization algorithm. Expert Syst. Appl. 2020, 149, 113338. [Google Scholar] [CrossRef]
- LaTorre, A.; Molina, D.; Osaba, E.; Poyatos, J.; Del Ser, J.; Herrera, F. A prescription of methodological guidelines for comparing bio-inspired optimization algorithms. Swarm Evol. Comput. 2021, 67, 100973. [Google Scholar] [CrossRef]
- Shapiro, S.S.; Francia, R. An approximate analysis of variance test for normality. J. Am. Stat. Assoc. 1972, 67, 215–216. [Google Scholar] [CrossRef]
- Wilcoxon, F. Individual comparisons by ranking methods. In Breakthroughs in Statistics; Springer: Berlin/Heidelberg, Germany, 1992; pp. 196–202. [Google Scholar]
- Lundberg, S.M.; Lee, S.I. A unified approach to interpreting model predictions. Adv. Neural Inf. Process. Syst. 2017, 30, 4768–4777. [Google Scholar]
- Shrestha, A.K.; Thapa, A.; Gautam, H. Solar radiation, air temperature, relative humidity, and dew point study: Damak, Jhapa, Nepal. Int. J. Photoenergy 2019, 2019, 8369231. [Google Scholar] [CrossRef]
- Behr, H.D. Trends and Interdependence of Solar Radiation and Air Temperature—A Case Study from Germany. Meteorology 2022, 1, 341–354. [Google Scholar] [CrossRef]
- Tao, H.; Ewees, A.A.; Al-Sulttani, A.O.; Beyaztas, U.; Hameed, M.M.; Salih, S.Q.; Armanuos, A.M.; Al-Ansari, N.; Voyant, C.; Shahid, S.; et al. Global solar radiation prediction over North Dakota using air temperature: Development of novel hybrid intelligence model. Energy Rep. 2021, 7, 136–157. [Google Scholar] [CrossRef]
- Gürel, A.E.; Ağbulut, Ü.; Biçen, Y. Assessment of machine learning, time series, response surface methodology and empirical models in prediction of global solar radiation. J. Clean. Prod. 2020, 277, 122353. [Google Scholar] [CrossRef]
- Pyrgou, A.; Santamouris, M.; Livada, I. Spatiotemporal analysis of diurnal temperature range: Effect of urbanization, cloud cover, solar radiation, and precipitation. Climate 2019, 7, 89. [Google Scholar] [CrossRef]













| Method | Best | Worst | Mean | Median | Std | Var |
|---|---|---|---|---|---|---|
| LSTM-HRSA | 0.0137 | 0.0142 | 0.014 | 0.0139 | ||
| LSTM-RSA | 0.0142 | 0.0144 | 0.0143 | 0.0143 | 6.58 | 4.33 |
| LSTM-ABC | 0.014 | 0.0147 | 0.0144 | 0.0144 | ||
| LSTM-FA | 0.0137 | 0.015 | 0.0145 | 0.0146 | ||
| LSTM-SSA | 0.0142 | 0.015 | 0.0145 | 0.0144 | ||
| LSTM-HHO | 0.0138 | 0.015 | 0.0144 | 0.0147 | ||
| LSTM-SCA | 0.0138 | 0.0148 | 0.0144 | 0.0145 | ||
| LSTM-ChOA | 0.0143 | 0.0147 | 0.0145 | 0.0144 |
| Error Indicator | LSTM-HRSA | LSTM-RSA | LSTM-ABC | LSTM-FA | LSTM-SSA | LSTM-HHO | LSTM-SCA | LSTM-ChOA | |
|---|---|---|---|---|---|---|---|---|---|
| One-step ahead | 0.426279 | 0.379680 | 0.405602 | 0.411128 | 0.389334 | 0.462406 | 0.403854 | 0.398311 | |
| MAE | 0.086843 | 0.092011 | 0.090283 | 0.089682 | 0.092903 | 0.084873 | 0.090301 | 0.091209 | |
| MSE | 0.019809 | 0.021418 | 0.020523 | 0.020332 | 0.021084 | 0.018562 | 0.020583 | 0.020775 | |
| RMSE | 0.140744 | 0.146348 | 0.143258 | 0.142590 | 0.145205 | 0.136241 | 0.143468 | 0.144134 | |
| Two-step ahead | 0.671760 | 0.663221 | 0.671169 | 0.672800 | 0.663446 | 0.687558 | 0.665462 | 0.655853 | |
| MAE | 0.069301 | 0.071177 | 0.073110 | 0.070798 | 0.073262 | 0.069035 | 0.072266 | 0.074587 | |
| MSE | 0.011333 | 0.011628 | 0.011354 | 0.011297 | 0.011620 | 0.010788 | 0.011551 | 0.011882 | |
| RMSE | 0.106457 | 0.107833 | 0.106553 | 0.106288 | 0.107797 | 0.103864 | 0.107474 | 0.109006 | |
| Three-step ahead | 0.714377 | 0.720823 | 0.705576 | 0.723159 | 0.716281 | 0.650704 | 0.730167 | 0.703660 | |
| MAE | 0.067204 | 0.066277 | 0.071115 | 0.064111 | 0.069485 | 0.073157 | 0.065808 | 0.067980 | |
| MSE | 0.009862 | 0.009639 | 0.010166 | 0.009558 | 0.009796 | 0.012060 | 0.009317 | 0.010232 | |
| RMSE | 0.099306 | 0.098179 | 0.100825 | 0.097767 | 0.098975 | 0.109819 | 0.096522 | 0.101152 | |
| Overall Results | 0.604139 | 0.587908 | 0.594116 | 0.602362 | 0.589687 | 0.600223 | 0.599828 | 0.585941 | |
| MAE | 0.074450 | 0.076488 | 0.078169 | 0.074863 | 0.078550 | 0.075688 | 0.076125 | 0.077925 | |
| MSE | 0.013668 | 0.014228 | 0.014014 | 0.013729 | 0.014167 | 0.013803 | 0.013817 | 0.014296 | |
| RMSE | 0.116910 | 0.119282 | 0.118381 | 0.117172 | 0.119025 | 0.117487 | 0.117545 | 0.119567 |
| Error Indicator | LSTM-HRSA | LSTM-RSA | LSTM-ABC | LSTM-FA | LSTM-SSA | LSTM-HHO | LSTM-SCA | LSTM-ChOA | |
|---|---|---|---|---|---|---|---|---|---|
| One-step ahead | 0.426279 | 0.379680 | 0.405602 | 0.411128 | 0.389334 | 0.462406 | 0.403854 | 0.398311 | |
| MAE | 468.432157 | 496.305283 | 486.988569 | 483.743753 | 501.119031 | 457.804513 | 487.083637 | 491.982836 | |
| MSE | 576,343.262267 | 623,155.500741 | 597,114.680222 | 591,563.458038 | 613,456.735227 | 540,051.415624 | 598,870.356156 | 604,439.245545 | |
| RMSE | 759.172749 | 789.401989 | 772.731959 | 769.131626 | 783.234789 | 734.881906 | 773.867144 | 777.456909 | |
| Two-step ahead | 0.671760 | 0.663221 | 0.671169 | 0.672800 | 0.663446 | 0.687558 | 0.665462 | 0.655853 | |
| MAE | 373.809655 | 383.928146 | 394.353153 | 381.882793 | 395.174567 | 372.374631 | 389.800946 | 402.323210 | |
| MSE | 329,740.096164 | 338,318.466458 | 330,333.731958 | 328,695.304008 | 338,092.018974 | 313,869.497973 | 336,067.378930 | 345,719.755906 | |
| RMSE | 574.230003 | 581.651499 | 574.746668 | 573.319548 | 581.456807 | 560.240572 | 579.713187 | 587.979384 | |
| Three-step ahead | 0.714377 | 0.720823 | 0.705576 | 0.723159 | 0.716281 | 0.650704 | 0.730167 | 0.703660 | |
| MAE | 362.500937 | 357.500181 | 383.596842 | 345.813909 | 374.802066 | 394.607170 | 354.967121 | 366.683273 | |
| MSE | 286,928.697207 | 280,452.719981 | 295,770.081252 | 278,106.126201 | 285,015.651643 | 350,892.734230 | 271,065.861908 | 297,694.506240 | |
| RMSE | 535.657257 | 529.577870 | 543.847480 | 527.357683 | 533.868572 | 592.361996 | 520.639858 | 545.613880 | |
| Overall Results | 0.604139 | 0.587908 | 0.594116 | 0.602362 | 0.589687 | 0.600223 | 0.599828 | 0.585941 | |
| MAE | 401.580916 | 412.577870 | 421.646188 | 403.813485 | 423.698555 | 408.262105 | 410.617235 | 420.329773 | |
| MSE | 397,670.685213 | 413,975.562393 | 407,739.497811 | 399,454.962749 | 412,188.135281 | 401,604.549276 | 402,001.198998 | 415,951.169230 | |
| RMSE | 630.611358 | 643.409327 | 638.544828 | 632.024495 | 642.018797 | 633.722770 | 634.035645 | 644.942764 |
| Method | Units in First Layer | Learning Rate | Epochs | Dropout | Layers | Units in Second Layer |
|---|---|---|---|---|---|---|
| LSTM-HRSA | 150 | 0.006738 | 551 | 0.176168 | 2 | 149 |
| LSTM-RSA | 100 | 0.010000 | 588 | 0.060360 | 1 | / |
| LSTM-ABC | 134 | 0.007830 | 458 | 0.200000 | 1 | / |
| LSTM-FA | 100 | 0.008356 | 389 | 0.050000 | 2 | 200 |
| LSTM-SSA | 147 | 0.006232 | 600 | 0.148325 | 1 | / |
| LSTM-HHO | 171 | 0.008932 | 450 | 0.150124 | 2 | 143 |
| LSTM-SCA | 163 | 0.010000 | 600 | 0.200000 | 2 | 100 |
| LSTM-ChOA | 168 | 0.006622 | 585 | 0.141010 | 1 | / |
| Method | Best | Worst | Mean | Median | Std | Var |
|---|---|---|---|---|---|---|
| BiLSTM-HRSA | 0.01371 | 0.01419 | 0.01402 | 0.01412 | ||
| BiLSTM-RSA | 0.01381 | 0.01464 | 0.01434 | 0.01434 | ||
| BiLSTM-ABC | 0.01437 | 0.01465 | 0.0145 | 0.0145 | 1.14 | 1.29 |
| BiLSTM-FA | 0.01396 | 0.01475 | 0.01438 | 0.01447 | ||
| BiLSTM-SSA | 0.01423 | 0.01507 | 0.01454 | 0.01444 | ||
| BiLSTM-HHO | 0.01399 | 0.01499 | 0.01449 | 0.01452 | ||
| BiLSTM-SCA | 0.01407 | 0.01464 | 0.01425 | 0.01417 | ||
| BiLSTM-ChOA | 0.01411 | 0.01511 | 0.01463 | 0.01445 |
| Error Indicator | BiLSTM-HRSA | BiLSTM-RSA | BiLSTM-ABC | BiLSTM-FA | BiLSTM-SSA | BiLSTM-HHO | BiLSTM-SCA | BiLSTM-ChOA | |
|---|---|---|---|---|---|---|---|---|---|
| One-step ahead | 0.421099 | 0.415616 | 0.394359 | 0.388672 | 0.371305 | 0.407744 | 0.382719 | 0.371755 | |
| MAE | 0.088153 | 0.087888 | 0.089462 | 0.089296 | 0.090744 | 0.086110 | 0.091255 | 0.092336 | |
| MSE | 0.019988 | 0.020177 | 0.020911 | 0.021107 | 0.021707 | 0.020449 | 0.021313 | 0.021691 | |
| RMSE | 0.141378 | 0.142046 | 0.144606 | 0.145283 | 0.147333 | 0.142999 | 0.145989 | 0.147280 | |
| Two-step ahead | 0.674531 | 0.667477 | 0.659167 | 0.672847 | 0.654548 | 0.670620 | 0.669736 | 0.661434 | |
| MAE | 0.068554 | 0.069248 | 0.070329 | 0.069242 | 0.071110 | 0.067229 | 0.068945 | 0.070249 | |
| MSE | 0.011237 | 0.011481 | 0.011768 | 0.011296 | 0.011927 | 0.011373 | 0.011403 | 0.011690 | |
| RMSE | 0.106007 | 0.107149 | 0.108480 | 0.106281 | 0.109213 | 0.106642 | 0.106785 | 0.108119 | |
| Three-step ahead | 0.713170 | 0.717192 | 0.698024 | 0.725492 | 0.737979 | 0.705799 | 0.725345 | 0.741276 | |
| MAE | 0.067599 | 0.066682 | 0.069706 | 0.067219 | 0.069153 | 0.068083 | 0.066007 | 0.064085 | |
| MSE | 0.009903 | 0.009765 | 0.010426 | 0.009478 | 0.009047 | 0.010158 | 0.009483 | 0.008933 | |
| RMSE | 0.099516 | 0.098815 | 0.102109 | 0.097355 | 0.095115 | 0.100786 | 0.097381 | 0.094514 | |
| Overall Results | 0.602933 | 0.600095 | 0.583850 | 0.595670 | 0.587944 | 0.594721 | 0.592600 | 0.591488 | |
| MAE | 0.074769 | 0.074606 | 0.076499 | 0.075252 | 0.077002 | 0.073807 | 0.075402 | 0.075557 | |
| MSE | 0.013710 | 0.013808 | 0.014368 | 0.013960 | 0.014227 | 0.013993 | 0.014066 | 0.014105 | |
| RMSE | 0.117088 | 0.117505 | 0.119868 | 0.118154 | 0.119277 | 0.118292 | 0.118601 | 0.118763 |
| Error Indicator | BiLSTM-HRSA | BiLSTM-RSA | BiLSTM-ABC | BiLSTM-FA | BiLSTM-SSA | BiLSTM-HHO | BiLSTM-SCA | BiLSTM-ChOA | |
|---|---|---|---|---|---|---|---|---|---|
| One-step ahead | 0.421099 | 0.415616 | 0.394359 | 0.388672 | 0.371305 | 0.407744 | 0.382719 | 0.371755 | |
| MAE | 475.494774 | 474.069836 | 482.560360 | 481.662702 | 489.475820 | 464.476906 | 492.232039 | 498.062444 | |
| MSE | 581,546.657808 | 587,054.952015 | 608,408.713021 | 614,121.623212 | 631,568.107513 | 594,962.847662 | 620,102.183796 | 631,116.615843 | |
| RMSE | 762.592065 | 766.195114 | 780.005585 | 783.659124 | 794.712594 | 771.338348 | 787.465672 | 794.428484 | |
| Two-step ahead | 0.674531 | 0.667477 | 0.659167 | 0.672847 | 0.654548 | 0.670620 | 0.669736 | 0.661434 | |
| MAE | 369.779544 | 373.525155 | 379.353701 | 373.488815 | 383.568145 | 362.634358 | 371.889565 | 378.923944 | |
| MSE | 326,956.104522 | 334,042.303713 | 342,390.554819 | 328,648.215533 | 347,031.006821 | 330,885.790177 | 331,773.092965 | 340,113.527815 | |
| RMSE | 571.800756 | 577.963929 | 585.141483 | 573.278480 | 589.093377 | 575.226729 | 575.997477 | 583.192531 | |
| Three-step ahead | 0.713170 | 0.717192 | 0.698024 | 0.725492 | 0.737979 | 0.705799 | 0.725345 | 0.741276 | |
| MAE | 364.630339 | 359.681027 | 375.996556 | 362.581967 | 373.008805 | 367.237735 | 356.040109 | 345.675295 | |
| MSE | 288,141.221075 | 284,100.488216 | 303,356.285497 | 275,762.724491 | 263,218.500005 | 295,545.992973 | 275,910.628013 | 259,906.610666 | |
| RMSE | 536.787873 | 533.010777 | 550.777891 | 525.131150 | 513.048243 | 543.641419 | 525.271956 | 509.810367 | |
| Overall Results | 0.602933 | 0.600095 | 0.583850 | 0.595670 | 0.587944 | 0.594721 | 0.592600 | 0.591488 | |
| MAE | 403.301552 | 402.425339 | 412.636872 | 405.911161 | 415.350924 | 398.116333 | 406.720571 | 407.553894 | |
| MSE | 398,881.327802 | 401,732.581314 | 418,051.851112 | 406,177.521079 | 413,939.204780 | 407,131.543604 | 409,261.968258 | 410,378.918108 | |
| RMSE | 631.570525 | 633.823778 | 646.569293 | 637.320580 | 643.381073 | 638.068604 | 639.735858 | 640.608241 |
| Method | Units in First Layer | Learning Rate | Epochs | Dropout | Layers | Units in Second Layer |
|---|---|---|---|---|---|---|
| BiLSTM-HRSA | 104 | 0.008206 | 600 | 0.099072 | 1 | / |
| BiLSTM-RSA | 200 | 0.010000 | 600 | 0.200000 | 1 | / |
| BiLSTM-ABC | 200 | 0.006756 | 599 | 0.200000 | 1 | / |
| BiLSTM-FA | 156 | 0.010000 | 598 | 0.200000 | 1 | / |
| BiLSTM-SSA | 200 | 0.006827 | 515 | 0.078874 | 1 | / |
| BiLSTM-HHO | 139 | 0.008175 | 484 | 0.174655 | 2 | 120 |
| BiLSTM-SCA | 200 | 0.005856 | 600 | 0.200000 | 1 | / |
| BiLSTM-ChOA | 146 | 0.010000 | 549 | 0.155236 | 1 | / |
| Method/Metric | MAE | MSE | RMSE | |
|---|---|---|---|---|
| LSTM-HRSA | 0.604139 | 0.074450 | 0.013668 | 0.116910 |
| Baseline LSTM 1 layer 300n | 0.532955 | 0.089421 | 0.015621 | 0.124983 |
| Baseline LSTM 2 layers 300n | 0.556421 | 0.083249 | 0.015267 | 0.123561 |
| Baseline BiLSTM 1 layer 300n | 0.534006 | 0.088724 | 0.015245 | 0.123470 |
| Baseline BiLSTM 2 layers 300n | 0.558395 | 0.081506 | 0.014931 | 0.122192 |
| FFDNN 1 layer 300n | 0.446716 | 0.097807 | 0.017917 | 0.133854 |
| FFDNN 2 layers 300n | 0.480219 | 0.092917 | 0.017021 | 0.130465 |
| SVR | 0.457883 | 0.096177 | 0.017618 | 0.132734 |
| XGBoost | 0.429964 | 0.100255 | 0.018365 | 0.135517 |
| Methods | HRSA | RSA | ABC | FA | SSA | HHO | SCA | ChOA |
|---|---|---|---|---|---|---|---|---|
| LSTM | 0.032 | 0.027 | 0.021 | 0.034 | 0.027 | 0.018 | 0.017 | 0.026 |
| BiLSTM | 0.027 | 0.031 | 0.024 | 0.029 | 0.018 | 0.019 | 0.028 | 0.024 |
| Methods | HRSA | RSA | ABC | FA | SSA | HHO | SCA | ChOA |
|---|---|---|---|---|---|---|---|---|
| LSTM | N/A | 0.039 | 0.036 | 0.032 | 0.024 | 0.033 | 0.034 | 0.029 |
| BiLSTM | N/A | 0.031 | 0.023 | 0.029 | 0.022 | 0.026 | 0.057 | 0.019 |
Disclaimer/Publisher’s Note: The statements, opinions and data contained in all publications are solely those of the individual author(s) and contributor(s) and not of MDPI and/or the editor(s). MDPI and/or the editor(s) disclaim responsibility for any injury to people or property resulting from any ideas, methods, instructions or products referred to in the content. |
© 2023 by the authors. Licensee MDPI, Basel, Switzerland. This article is an open access article distributed under the terms and conditions of the Creative Commons Attribution (CC BY) license (https://creativecommons.org/licenses/by/4.0/).
Share and Cite
Stoean, C.; Zivkovic, M.; Bozovic, A.; Bacanin, N.; Strulak-Wójcikiewicz, R.; Antonijevic, M.; Stoean, R. Metaheuristic-Based Hyperparameter Tuning for Recurrent Deep Learning: Application to the Prediction of Solar Energy Generation. Axioms 2023, 12, 266. https://doi.org/10.3390/axioms12030266
Stoean C, Zivkovic M, Bozovic A, Bacanin N, Strulak-Wójcikiewicz R, Antonijevic M, Stoean R. Metaheuristic-Based Hyperparameter Tuning for Recurrent Deep Learning: Application to the Prediction of Solar Energy Generation. Axioms. 2023; 12(3):266. https://doi.org/10.3390/axioms12030266
Chicago/Turabian StyleStoean, Catalin, Miodrag Zivkovic, Aleksandra Bozovic, Nebojsa Bacanin, Roma Strulak-Wójcikiewicz, Milos Antonijevic, and Ruxandra Stoean. 2023. "Metaheuristic-Based Hyperparameter Tuning for Recurrent Deep Learning: Application to the Prediction of Solar Energy Generation" Axioms 12, no. 3: 266. https://doi.org/10.3390/axioms12030266
APA StyleStoean, C., Zivkovic, M., Bozovic, A., Bacanin, N., Strulak-Wójcikiewicz, R., Antonijevic, M., & Stoean, R. (2023). Metaheuristic-Based Hyperparameter Tuning for Recurrent Deep Learning: Application to the Prediction of Solar Energy Generation. Axioms, 12(3), 266. https://doi.org/10.3390/axioms12030266

