Using Geophysical Techniques to Ameliorate Dyke Related Issues When Mining for Platinum in South Africa
Abstract
1. Introduction
2. Materials and Methods
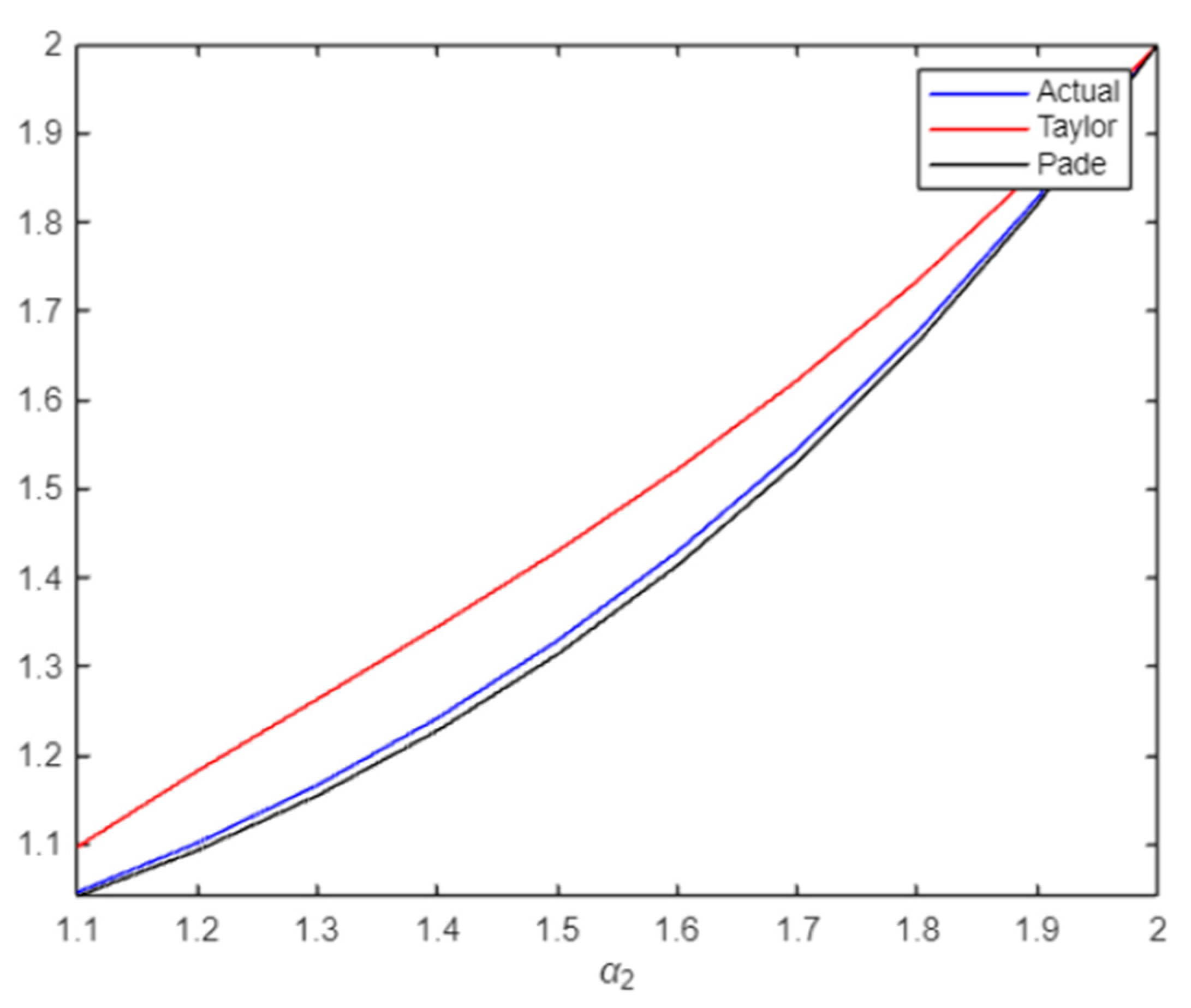
3. Results
Application to Aeromagnetic Data from the Bushveld Igneous Complex, South Africa
4. Conclusions
Funding
Data Availability Statement
Acknowledgments
Conflicts of Interest
References
- Mpofana, S.; Hloušek, F.; Manzi, M.; Rapetsoa, M.; Buske, F.; Khoza, D. Seismic imaging of the complex geological structures in the southwestern edge of the Western limb, Bushveld Complex through focusing pre-stack depth migration of legacy 2D seismic data. Geophys. Prospect. 2024, 72, 2504–2519. [Google Scholar]
- Cooper, G.R.J. Euler Deconvolution in a Radial Coordinate System. Geophys. Prospect. 2014, 62, 1169–1179. [Google Scholar] [CrossRef]
- Salem, A.; Williams, S.E.; Fairhead, J.D.; Ravat, D.; Smith, R. Tilt-depth method: A simple depth estimation method using first-order magnetic derivatives. Lead. Edge 2007, 26, 1502–1505. [Google Scholar] [CrossRef]
- Huang, L.; Zhang, H.L.; Sekelani, S.; Wu, Z.C. An improved Tilt-Euler deconvolution and its application on a Fe-polymetallic deposit. Ore Geol. Rev. 2019, 114, 103114. [Google Scholar] [CrossRef]
- Huang, L.; Zhang, H.L.; Li, C.-F.; Feng, J. Ratio-Euler deconvolution and its applications. Geophys. Prospect. 2022, 70, 1016–1032. [Google Scholar] [CrossRef]
- Reid, A.B.; Allsop, J.M.; Granser, H.; Millet, A.J.; Somerton, I.W. Magnetic interpretation in three dimensions using Euler deconvolution. Geophysics 1990, 55, 80–91. [Google Scholar] [CrossRef]
- Thompson, D.T. Euldph: A new technique for making computer assisted depth estimates from magnetic data. Geophysics 1982, 47, 31–37. [Google Scholar] [CrossRef]
- Salem, A.; Ravat, D.; Smith, R.S.; Ushijima, K. Interpretation of magnetic data using an enhanced local wavenumber (ELW) method. Geophysics 2005, 70, L7–L12. [Google Scholar] [CrossRef]
- Cooper, G.R.J. A generalized source-distance semi-automatic interpretation method for potential field data. Geophys. Prospect. 2023, 71, 713–721. [Google Scholar] [CrossRef]
- Hsu, S.; Sibuet, J.; Shyu, C. High-resolution detection of geologic boundaries from potential-field anomalies: An enhanced analytic signal technique. Geophysics 1996, 61, 373–386. [Google Scholar] [CrossRef]
- Zhou, W.; Li, J.; Yuan, Y. Downward Continuation of Potential Field Data Based on Chebyshev–Padé Approximation Function. Pure Appl. Geophys. 2018, 175, 275–286. [Google Scholar] [CrossRef]
- Pasteka, R.; Richter, F.P.; Karcol, R. and Hajach, M. Regularized derivatives of potential fields and their role in semi-automated interpretation methods. Geophys. Prospect. 2009, 57, 507–516. [Google Scholar] [CrossRef]
- Von Gruenewaldt, G.; Sharpe, M.R.; Hatton, C.J. The Bushveld Complex: Introduction and Review. Econ. Geol. 1985, 80, 803–812. [Google Scholar] [CrossRef]
- Letts, S.; Torsvik, T.H.; Webb, S.J.; Ashwal, L.D.; Eide, E.A.; Chunnett, G. Palaeomagnetism and 40Ar/39Ar geochronology of mafic dykes from the eastern Bushveld Complex (South Africa). Geophys. J. Int. 2005, 162, 36–48. [Google Scholar] [CrossRef]
- Rapetsoa, M.; Manzi, M.; James, I.; Mpofana, S.; Durrheim, R.; Pienaar, M. Innovative Seismic Imaging of the Platinum Deposits, Maseve Mine: Surface and In-Mine. Minerals 2024, 14, 913. [Google Scholar] [CrossRef]






Disclaimer/Publisher’s Note: The statements, opinions and data contained in all publications are solely those of the individual author(s) and contributor(s) and not of MDPI and/or the editor(s). MDPI and/or the editor(s) disclaim responsibility for any injury to people or property resulting from any ideas, methods, instructions or products referred to in the content. |
© 2025 by the author. Licensee MDPI, Basel, Switzerland. This article is an open access article distributed under the terms and conditions of the Creative Commons Attribution (CC BY) license (https://creativecommons.org/licenses/by/4.0/).
Share and Cite
Cooper, G.R.J. Using Geophysical Techniques to Ameliorate Dyke Related Issues When Mining for Platinum in South Africa. Minerals 2025, 15, 793. https://doi.org/10.3390/min15080793
Cooper GRJ. Using Geophysical Techniques to Ameliorate Dyke Related Issues When Mining for Platinum in South Africa. Minerals. 2025; 15(8):793. https://doi.org/10.3390/min15080793
Chicago/Turabian StyleCooper, Gordon R. J. 2025. "Using Geophysical Techniques to Ameliorate Dyke Related Issues When Mining for Platinum in South Africa" Minerals 15, no. 8: 793. https://doi.org/10.3390/min15080793
APA StyleCooper, G. R. J. (2025). Using Geophysical Techniques to Ameliorate Dyke Related Issues When Mining for Platinum in South Africa. Minerals, 15(8), 793. https://doi.org/10.3390/min15080793

