Next Article in Journal
Machine Learning Classification of Fertile and Barren Adakites for Refining Mineral Prospectivity Mapping: Geochemical Insights from the Northern Appalachians, New Brunswick, Canada
Previous Article in Journal
Constructive Effect of Tuffaceous Filling Dissolution in Clastic Reservoir—A Case Study from Kuishan Sandstone in Permian of Gaoqing Buried Hill in Jiyang Depression, Bohai Bay Basin
 
 
Font Type:
Arial Georgia Verdana
Font Size:
Aa Aa Aa
Line Spacing:
Column Width:
Background:
Article

Geometallurgical Sampling and Testwork for Gold Mineralisation: General Considerations and a Case Study

1
Novo Resources Corp., 46 Ventnor Avenue, West Perth, WA 6005, Australia
2
Camborne School of Mines, University of Exeter, Penryn, Cornwall TR10 9FE, UK
*
Author to whom correspondence should be addressed.
Minerals 2025, 15(4), 370; https://doi.org/10.3390/min15040370
Submission received: 3 March 2025 / Revised: 28 March 2025 / Accepted: 30 March 2025 / Published: 2 April 2025
(This article belongs to the Section Mineral Processing and Extractive Metallurgy)

Abstract

Geometallurgy seeks to derisk the extraction of primary resources by developing optimal strategies across resource/reserve evaluation, mine planning, mineral processing, environmental management (including waste management), and energy use. Predictive geometallurgy is the crux of modern geometallurgical practice, which leads to a data-rich 3D block model(s). The geometallurgical approach aims to quantify variability through different sample types, including in situ and direct measurements; physical samples; process samples within the plant; and in-line sensor-based measurements. Sampling considerations across sample type, representativity, number of samples required, sample integrity, Quality Assurance/Quality Control, and reporting results in the context of international codes are emphasised. A geometallurgical protocol was developed to obtain multivariate data for highly heterogeneous gold-bearing conglomerate mineralisation. The protocol emphasises the importance of collecting high-quality samples through the use of diamond drill core and early implementation. The programme aimed to acquire an accurate head grade of each core intersection prior to destruction by metallurgical testwork. Core scanning and comminution test work was undertaken prior to the head assay. The protocol was developed so as to allow each core interval to be submitted for comminution testwork, recombined for head grade determination by PhotonAssay™, and subsequently submitted for gold recovery testwork. All core was scanned prior to testwork and assay, which collected digital imagery, geochemistry, and bulk density data. A comprehensive quality assurance and quality control system was implemented for the programme. This paper presents an overview of geometallurgical sampling and the development and implementation of the Beatons Creek testwork programme in support of a Pre-Feasibility Study.

1. Introduction

1.1. Background

Key to any mining project is the achievement of sustainability through viable development. This drives requirements for [1]: (1) economic profitability; (2) socially acceptable environmental quality; and (3) consideration of the operational consequences to the host community. The United Nations Sustainable Development Goals (SDGs) must be considered where operational optimisation contributes to SDG 12 (Responsible Consumption and Production) and SDG 13 (Climate Action). Geometallurgy seeks to integrate geoscientific disciplines with minerals and mining engineering to produce optimised and more resilient operations, thus aligning with SDG 9 (Industry, Innovation, and Infrastructure). In addition, sustainable mining and effective recovery are also key to the International Council on Mining and Metals Principal #8–Responsible Production [2].
The term geometallurgy is applied across several disciplines, including process mineralogy, metallurgical testwork and characterisation, plant optimisation, and predictive geometallurgy [3,4,5,6]. Predictive geometallurgy is the crux of modern geometallurgical application, which requires the development of a data-rich 3D block model(s) that displays relevant parameters [4,7,8,9]. It contributes to the so-called modifying factors [10,11,12], which are key inputs into the evaluation of throughput, recovery, concentrate composition/quality, and operating costs [10,11,12].
The geometallurgical approach aims to quantify variability. Its understatement will have negative impacts on mining, blending, and processing. Variability reflects changes in successive values (e.g., grade, hardness, recovery, etc.) either spatially or temporally. Short-range variability is likely to be the most impactful on the process plant, where performance across throughput, recovery, reagent, energy consumption, and rheological (slurry and material flow) properties may be affected.
To develop an effective geometallurgical model, it is critical to establish predictive models that integrate geological, geochemical, and geotechnical data. The aim is to utilise readily available low-cost data, such as so-called proxy measurements, such as multi-element geochemistry, spectral data, EQUOtip, etc., from drill cores (or other sample types as appropriate) to predict processing outcomes. The modelling process should address two aspects: (i) to identify controls on process performance and (ii) to develop predictors with associated uncertainties for informed decision-making in mine design and scheduling. The collection of representative and fit-for-purpose samples forms the basis of all metallurgical and geometallurgical activities.
The geometallurgical approach warrants progression across the mine value chain [3,4,5,6]. To date it has rarely been implemented at the scoping/preliminary economic assessment stage, with stated barriers being cost, time, and expertise. Geometallurgy is more likely to be applied during the Pre-Feasibility Study (PFS) and/or the Feasibility Study (FS) stages. Its early adoption will provide more opportunities and effectiveness during subsequent PFS and FS stages [4,5].
Geometallurgy drives strong technical collaboration across geology, mining engineering (including geotechnics) and minerals engineering (metallurgy) and now integrates environmental and closure disciplines together with mineral economics and data science. The project/strategic approach focuses on the whole resource/reserve and long-term Life-Of-Mine (LOM) view, whereas operational/tactical geometallurgy relates to the short- to medium-term view during mining [3]. Operational/tactical geometallurgy is focused on defining feed variability for forecasting and blending purposes [3].

1.2. Rationale for This Paper

Representative and fit-for-purpose geometallurgical sampling and associated testwork are the critical inputs into predictive modelling. When samples fail to represent the mineralisation in question, models will be inaccurate and lead to poor economic and operational decisions, with consequent loss of shareholder value and erosion of trust in governance. Competent (CP) or Qualified (QP) Persons utilising international reporting codes (e.g., JORC, PERC, and CIM/NI 43-101) [10,11,12,13] are required to take responsibility for any type of sampling, test work, and analytical programmes as part of corporate technical governance.
Little has been written about the undertaking of geometallurgical sampling programmes, with this contribution seeking to provide some initial discourse. It does not aim to provide all the answers. Whilst focused on gold mineralisation, it has general applicability across all mineralisation styles.
The paper is presented in two parts:
  • Part 1 (Section 2 to Section 3) covers key considerations related to geometallurgical sampling, including considerations about composite versus variability samples; sample types; representativity; number of samples required; sample integrity; Quality Assurance/Quality Control (QAQC); and reporting results in the context of the international codes.
  • Part 2 (Section 4) presents a case study of the approach used at Beatons Creek, Western Australia, to plan and expedite geometallurgical testwork. The aim of the programme was to acquire an accurate head grade of each mineralised intersection prior to destruction during recovery testwork. Additionally, comminution testwork was also performed before the whole core was crushed for assay. A protocol was developed where each mineralised interval was submitted for core scanning, comminution testwork, recombined for head grade determination by non-destructive PhotonAssay™ (PA), and subsequently submitted for recovery testwork.

2. Geometallurgical Sampling

2.1. Sampling Across the Mine Value Chain

2.1.1. Introduction

Sampling is a critical component during all stages of the mine value chain, from exploration through to production and closure. It includes the sampling of in situ and broken rock for geological, metallurgical, geometallurgical, and geoenvironmental purposes. In the modern context, samples may also include those collected for ore sorting testwork and the evaluation of tailings storage facilities for reprocessing [4]. When developing a process flowsheet, poor financial outcomes are minimised by ensuring representative samples and fit-for-purpose testwork [5,14,15,16,17,18,19,20,21].

2.1.2. Theory of Sampling

In the context of mining, the Theory of Sampling (TOS) addresses the sampling of broken rock from sources such as rock dumps, stockpiles, conveyor belts, reverse circulation (RC) or blasthole cuttings, laboratory-crushed (e.g., drill core) or pulped material, and material in flowing streams [22,23,24]. It is, however, often applied to the sampling of in situ material in the context of a primary sampling event, such as the extraction of a core during diamond drilling or a channel sample from an underground development face [18,23].
The purpose of any sampling programme is to represent the properties of the lot in a sample, usually via the collection of a series of sub-sample increments. These should provide an accurate and unbiased estimate of the properties of interest in the lot (e.g., grade). It can be difficult to reach this objective, as many mineralisation styles exhibit a degree of heterogeneity (e.g., the nugget effect) [25,26]. The nugget effect comprises geological and sampling components [25,26]. The in situ or Geological Nugget Effect (GNE) relates to the microscopic differences in composition throughout a mineralised zone. It may relate to mineral distribution and grade nugget effect, though it may equally reflect variability in alteration and hardness. The Sampling Nugget Effect (SNE) is related to errors induced by inadequate sample size, sample collection, preparation methods, and assay procedures throughout the “rig to assay” process.
The greater the heterogeneity, the harder it is to obtain a representative sample. Heterogeneity is a characteristic associated with each mineralisation type and critical to all sampling activities [22,23,24]. Heterogeneous mineralisation interacts with any sampling procedure, representative or not, resulting in various sampling errors.
Sampling errors are defined in the context of TOS, where incorrect actions lead to uncertainty and create an overall measurement error [22,23,24]. TOS breaks down these errors into a series of contributions along the sampling value chain (e.g., the planning to collection and preparation to testing-assay-measurement process). The key errors are termed the Incorrect (ISE) and Correct (CSE) Sampling Errors, together with Analytical Error (AE). Whilst the TOS includes the so-called Fundamental Sampling Error (FSE) equation, the overall contribution of TOS is far beyond this single equation [22,23,24].
Key to representative sampling using TOS is the concept of equiprobable sample collection, where each or any part of the sample lot has the same probability as the rest of being sampled [22,23,24]. If parts of the lot are inaccessible, then sampling cannot be representative. An example of this would be a stockpile (a 3D lot) of, say, a few 1000 t, where only the outside can be accessed. The option is to reduce the lot to 1D by crushing and then running it over a conveyor belt that can be representatively sampled using an automated sampler.
An optimised sampling plan is one that reconciles sampling costs with the accuracy required for the results. It is pointless to return an analytical result to three or four significant decimal places if the sample analysed is non-representative and/or biased at the field collection stage. Improvements in the sensitivity, accuracy, and reproducibility of the analyses are not limited to the quality of equipment or skill of the analyst but also to the representativeness of samples submitted to the laboratory.
TOS has traditionally had a univariate basis (e.g., grade or concentration-based), though the need for multivariate application in geometallurgy is recognised [27]. The wider application of TOS to geometallurgical sampling is still highly relevant in maintaining representativity and quality through the minimisation of the ISE and CSE. Any arguments that TOS is not applicable to geometallurgical sampling are invalid, as TOS seeks to ensure quality primary- and sub-samples for testwork and analysis.
This includes the blending of individual intersections to form composites, particularly in the instance where crushed material needs to be split from a primary sample and blended to form the composite. TOS adherence should drive the operator away from grab sampling, spearing, and fractional shovelling to the application of riffle splitters and/or Rotary Sample Dividers (RSD).
Application of TOS to geometallurgical sampling is best suited to assessing the quality of the primary and subsequent sub-samples for testwork and assay. For example, where a sample is collected for head assay, recovery testwork and subsequent concentrate, and tails analysis, TOS contributes to the representativity of the sub-samples for test work and assay. This would include the correct use of splitters (e.g., riffle or RSD) to collect sub-samples and crushing/grinding equipment for particle size reduction.
In the context of testwork, some procedures require the selection of specimens, as is typical of some comminution routines. For example, the Steve Morrell Competency (SMC) test requires the selection of 60 to 100 “quarter core cubes” of 27–32 mm in size [28]. Such a selection, even after crushing, is not an equiprobable sampling operation and cannot be TOS compliant. However, a representative primary sample of core is required, thus adhering to TOS via minimisation of the ISE (e.g., acceptable core recovery metrics such as TCR).
The sampling value chain depicts the “planning to assay” process (Table 1). All nodes of activity require optimal practice to ensure fit-for-purpose results.
The quality and type of samples collected are as important as the testwork and assaying applied. Danish Standard 3077 provides a horizontal standard for representative sampling in the context of TOS [29]. Although not explicitly designed for mineral sampling, its horizontal nature makes it highly relevant.

2.2. Metallurgical Composite and Geometallurgical Variability Samples

Samples collected for geometallurgical or metallurgical applications are either (i) composite, (ii) variability, or (iii) variability-composite samples [14,18]:
  • A composite sample (or master composites for some early-stage process scoping) comprises a blend of different samples (e.g., series of different drill core intersections, each one being a variability sample in its pre-composited form) from a specific domain or across domains.
  • A variability sample is an individual sample collected along a continuous drill interval (e.g., core) at a given location within a domain.
  • A variability-composite sample is a composite that is formed from sample intervals with minimal spatial separation. As such, they are composites but reflect some local variability in a given domain (e.g., drillholes 10 m apart).
The purpose of composites is to support process development. They average out variability and are likely to hide the true picture of the mineralisation and potential plant feed. For example, the effect of clay on flotation may be blended out of a composite spanning a large spatial area. The over-reliance on “average feed grade” composites is a high-risk strategy, which can result in misleading outputs that are nothing like the mineralisation or domain in question. Composite samples may lead to skewed assessments, which will result in wrong equipment specifications and incorrect capital and operating costs. However, the importance of composites should not be forgotten, given the requirement for blend testing with ratios aligned to potential feed to the plant within and outside of different domains.
Prior to the blending of individual core intervals to form a composite, they can be used as variability samples for the collection of geometallurgical data via non-destructive direct measurements (e.g., handheld X-Ray Florescence [pXRF], magnetic susceptibility, EQUOtip, digital core scanning, etc.).
Variability samples are used to determine the spatial variability of given properties (e.g., grade, comminution, and recovery) and form the basis of the geometallurgical approach. Variability samples allow the distribution of multivariate attributes to be modelled in 3D and fed into mining and processing schedules [4,7,8,9].
Variability samples will be based on continuous lengths of drill core through the mineralised zone (Figure 1). More variability samples should be obtained over the payback period of the mine plan. They could represent, for example, the range of grades from low to high within a domain and should be taken as a number that is proportional to the mass of each domain.
Composite and variability samples, within practical bounds and reflective of project stage, should account for:
  • Deposit limits;
  • Sequence of mining from the early payback period through to final years;
  • Mineralisation type (geometallurgical domains);
  • Mining dilution, where wall rocks may influence processability.
The terms “metallurgical sample” and “geometallurgical sample” are often used interchangeably, which can lead to confusion. A metallurgical sample is one that is collected for a testwork programme which will be based upon standard bench-scale (so-called “bankable”) high-cost recovery and comminution tests (e.g., gravity recoverable gold [GRG], leaching, flotation, Bond Work Index [BWI], Bond Abrasion Index [BAI], etc. [14,16,18,28,30,31]. The sample will be either a composite or variability sample, but often a composite sample. Composites may focus on defined domains (e.g., initial geological or geometallurgical) or across production periods (e.g., within given pit benches or underground stopes).
There is no rigorous definition of a geometallurgical sample, though a broad definition could be “a spatially referenced variability sample that is designed to provide multivariate data in a given domain” (Figure 1). The key is that the geometallurgical sample is a variability sample, which represents the properties of interest over a defined interval. Samples may inform strategic programmes, with a long-term focus in support of LOM modelling and growth or expansion studies [3]. Alternatively, they may support tactical programmes for short-term operational models (e.g., ore control) [3,4]. Initial testing will include direct core measurements (e.g., digital scanning, including spectral, pXRF, magnetic susceptibility, EQUOtip, etc.), followed by multi-element geochemistry, mineralogy (optical and/or automated mineralogy, quantitative X-ray diffraction, etc.), and focused proxy tests [5]. Proxy tests may include, for example, EQUOtip [32], Geopyora [33], and/or the SMC test [28].
Quantitative texture (the relationship between mineral phases) determination may also be appropriate given their control on liberation characteristics [6,34]. Continuous core scanning and local area scanning capability produce images that can be evaluated for textural relationships [6,34,35].
As appropriate, geometallurgical samples may be subjected to standard bench-scale recovery and comminution testwork [14,16,18,28,30,31]. Key to all determinations on geometallurgical samples is the integration of various data streams to predict metallurgical parameters [4,5,6,36,37].
Geometallurgical samples must represent specific domains, be of sufficient mass to enable the required testing, be spatially distributed, and have integrity and traceability.
Mineralisation characteristics such as hardness, mineral content, grain size, and texture control the process plant response. Therefore, the selection of samples for testwork should be guided by the nature of the mineralisation and project stage (e.g., proposed process and mining scenarios). Only a small fraction of the mineralisation will be characterised prior to mining, so the testwork database is always data-poor. This contrasts with the geological sample database, which will consist of 10 s or 100 s of thousands of records across grade(s), multi-element geochemistry, bulk density, etc.
Testwork outcomes relate to the definition of recovery and comminution domains, domain variability, and identification of problem mineralisation types (e.g., deleterious elements and refractory mineralisation). Spatially representative samples across the first few years of production are particularly important.
Quality assurance/quality control (QAQC) is critical for all testwork and assay programmes [18,19,38,39]. Quality management practices need to be applied to geometallurgical measurements and testwork, which require application of TOS (as appropriate) and statistical process control.

2.3. Geometallurgical Data Types

Key to the application of geometallurgy is the use of the geological database to develop correlations between bench-scale metallurgical tests and simple assays or direct readings. Multiple spatially distributed small-scale tests are used as proxies for process parameters. These will be correlated against traditional testwork results.
Geometallurgical sampling relies upon a range of different data types, situations, sizes, and scales. Five sampling/data collection scenarios are defined [27]:
In support of strategic and tactical geometallurgical programmes:
  • In situ information which is extracted virtually/digitally from the mineralisation and/or waste, for example, measure-while-drilling or downhole measurements such as density, conductivity, or assays.
  • Direct information, which is extracted via direct measurement from cores or cuttings, for example, pXRF or EQUOtip.
  • Ex situ physical sampling extracted from the mineralisation and/or waste, e.g., drill cores, cuttings, or chips, typical of composite and variability samples that support testwork, assays, etc.
In support of a tactical geometallurgical programme (including in situ, direct, and ex situ above):
  • Process samples are extracted from a moving stream in the process plant. This can be particulate and solid material extracted from a conveyor belt (e.g., run-of-mill feed, etc.) or pipes (e.g., slurries, process water, etc.).
  • In-line sensor-based measurements collected from moving streams (e.g., belts, pipes, froth product/flotation stations). This includes a variety of analytical technology methods such as Raman and infra-red spectroscopy, XRF, and camera-based image analysis).
Two sample types can be defined as (i) spatially distributed samples (i.e., in situ, direct, and ex situ samples) and (ii) temporally distributed samples (i.e., process samples and in-line samples) [27]. Both types are important, though spatially distributed samples are a prerequisite for the 3D geometallurgical model. The relative importance of each type varies with project stage. Spatially distributed samples are critical at the early project stage for strategic geometallurgy, whereas process data become more critical at the operating stage for tactical geometallurgy.

2.4. Sample Representativity

2.4.1. Concepts of Representativity

Based on TOS, a sample (a sub-sample extracted from a primary broken lot) is representative when the testwork and analytical results are within acceptable levels of bias and precision [23,24]. For a sample to be deemed representative, it must contain similar proportions of the original constituent element(s) or physical property(ies) present. From a geometallurgical perspective, a series of primary samples must reflect the characteristics of the in situ domain from which they were taken. Given the multivariate nature of geometallurgical samples, they need to reflect mineralogical, geochemical, geological, and physical properties.
The spatial distribution of drillholes will vary, ranging from relatively random or at least geologically targeted at the early project stage to systematic and grid-like to define a Mineral Resource or Ore Reserve (e.g., at the PFS and FS stages).
The representativity of a given parameter in a domain will rarely be achieved unless an exhaustive sampling and testwork programme has been expedited. Representativity will be judged by the CP/QP team based on 3D models and results in the context of deposit geology, etc. Mathematical models can help with designing geometallurgical sampling programmes [21,40].
The degree of representativity will reflect the project stage and classification of any reported Mineral Resources and Ore Reserves. The number of samples that feed into a scoping study (accuracy ±25%–25%) dominated by an Inferred Mineral Resource and their degree of representativity will be less than that of a feasibility study (accuracy ±10%–15%) supporting a Proven/Probable Ore Reserve. A common issue observed in geometallurgical programmes is that the sample density is not appropriate for the stage, with too few samples collected and few to no variability samples collected and evaluated [15,17,19,20].
At an early stage, the drilling pattern may be relatively random, driven by geological investigation. In this case, sample analyses may not reveal key features such as trends and/or variability. No domains will be defined to guide drilling other than simple geological observations such as oxide, transition, and fresh mineralisation. As a project progresses, the sampling pattern becomes more grid-like as resource development drilling drives growth. In this case, there will be improved coverage of the mineralisation with scope for defining domains, variability, and trends.
In addition to representativity, sampling, testwork and assaying programmes must produce data that are “fit-for-purpose” for their proposed usage [41]. In this context, fit-for-purpose refers to results that can contribute to a Mineral Resource and/or Ore Reserve and associated study (e.g., Scoping, PFS, and FS). QAQC is critical to maintaining data quality through documented procedures, sample security, and monitoring of precision, accuracy, and contamination. If a sample batch is deemed to be representative and the testwork and assaying comply with QAQC requirements, then the results are fit-for-purpose. A sample may be deemed representative, but if the quality metrics fail, then it is not fit-for-purpose.
Key aspects of representativity from a geometallurgical perspective are:
  • Effective domain definition, which may change with time as more drillholes and samples become available.
  • Spatial distribution–that there are enough samples within a given domain with appropriate 3D coverage.
  • For grade-based samples (e.g., recovery), they cover the distribution of primary grades from low to high grade and around the cut-off.
  • Sample results display an appropriate Coefficient Of Variation (COV) (<20%).
  • Samples results are not dominated by extreme values, or if present, such values can be explained (they may indicate real variability).
  • Data are fit-for-purpose based on an appropriate QAQC programme.
The Global Mining Guideline Group (GMG) is in the process of formulating a guideline document for geometallurgical sampling for potential release in late 2025 [42].

2.4.2. Number of Samples

Spatial representativity is driven by the number of samples collected. The actual number required needs to describe the variability within a given domain. Once the project has reached the Scoping or PFS stage, where enough data are likely to be present, then sample spacing and number of samples can potentially be investigated by variography, though this assumes use of an additive variable such as grade or bulk density.
Small numbers of metallurgical samples typically relate to poor liaison between geologists and mineral engineers. Early collaboration is required to ensure that sufficient samples at an appropriate spatial distribution are available. The greater the budget allocated, the better the representativity is likely to be.
Establishing the appropriate number of metallurgical or geometallurgical samples required is not simple. It is high risk to design and build a plant based on the analysis of a few composite samples. At an early stage (e.g., Scoping Study), a given domain likely requires at least two to five composites and variability samples. At the FS stage, more than 30 samples may be required (Table 2).
More complex mineralisation styles (e.g., porphyry copper deposits) may contain five or more geometallurgical recovery domains that display soft boundaries. These boundaries can be further obscured by the presence of weathering, leading to oxide, transition, and fresh domains. Each domain requires its own set of composite and variability samples, where, for example, a four-domain mineralisation across oxide, transition, and fresh weathering yields 12 domains and the need for 360 (12 by 30) variability samples, which could also be used to form composites if enough mass is available.
In addition, consideration should be given on a domain-by-domain basis. The number of samples per domain should relate to the size of that domain in the context of the entire resource/reserve. If a problematic domain is identified but is small in the overall resource/reserve context, then a few samples may suffice.
For a geometallurgical programme, the key is to achieve correlations between testwork on variability samples; then it can be argued that ≥30 samples per domain should be sufficient to achieve a correlation if one exists. The heterogeneity of the given parameter within a given domain plays a major part in determining the number of samples required. Where heterogeneity is high, a larger number of samples will be required (Table 2). In some cases, a bulk sampling programme to support pilot or trial processing is required to verify geometallurgical parameters and/or predictive models [18,19,43].
It is common practice to select samples from 3D geographic locations, with the aim of providing good spatial coverage of the global mineralisation. However, global coverage is not necessarily a requirement of geometallurgical sampling, given that process parameters are a function of geology and not location [21]. From a geometallurgical perspective, it is important to achieve satisfactory coverage of critical domains, rather than to select samples from all parts of the mineralisation.
There is a need for appropriate sample distribution through a deposit, where they should avoid being based solely on high-grade areas or biased to specific mineralised zones (e.g., oxide versus sulphide) or lithologies (e.g., where alteration and/or rock composition may affect comminution properties). At the Scoping Study stage, samples may be spatially restricted; a reflection of the advanced exploration to resource development drill spacing and pattern. As the project develops to the PFS stage, a more regular grid pattern of holes and samples should emerge.
It is important that samples from a given domain reflect the grade population of that domain. The resource-grade frequency curve linked to the domain 3D block model and drill database can be used to track samples at a given grade, thus honouring the grade and spatial distribution for the selection of either variability (geometallurgical) or composite samples. Samples were taken around the expected mining cut-off grade, given its economic importance. Consideration of the multivariate nature of mineralisation is important and requires specific data science-driven approaches [21,27,40].
Beyond rules of thumb (Table 2), steps can be taken to assess the effect of the number of samples/tests present within a given domain. This could range from a simple assessment of test variability via the COV [29], a required precision at given confidence limits [44], or the assessment of measurement errors in predictive models using the root mean squared error metric [21].
Metallurgical and geometallurgical samples should focus on the LOM extents of the mineralisation. It is not unusual in a large mineralised body to have more samples/testwork in the portion of the resource/reserve that will be mined during years 1 to 5 (particularly the payback period). A general recommendation is a 50%, 25%, and 25% split across the mine life. For example, in a deposit with a 15-year mine life, 50% of the samples/testwork may represent years 1–5, 25% years 5–10, and 25% years 10–15.

2.5. Key Considerations During Geometallurgical Sampling Programmes

2.5.1. Introduction

Geometallurgical programmes are personnel-, time- and cash-consuming activities that require rigorous planning and budgeting. The multidisciplinary teams required, from field technicians to geostatistical modellers, may run into 10 s of individuals supported by a multi-million dollar budget over a 12–>24 month period. The successful completion of such a programme will provide substantial project value-add through predictive models, identification of problem zones, and better communication of key risks over the LOM.

2.5.2. Mineralisation Complexity

Complex mineralisation may contain several challenging characteristics, including but not limited to variable geometry, high heterogeneity (e.g., grade, mineralogy, alteration, etc.), refractory and/or deleterious mineralogy, lower grades, deep crustal location (e.g., >1000 m), high energy and/or water consumption, more waste generation, and the presence of deleterious elements such as arsenic. Some may also show intricacies with local social, political, and ecological systems.
Key complexities that need to be considered during the design of geometallurgical sampling programmes include but are not limited to domains that represent different metallurgical parameters; overprinting of alteration types; “soft” versus “hard” domain boundaries; overprinting mineralisation styles; weathering effects; geological complexity (e.g., structure and/or geometry); and heterogeneity (e.g., grade, mineralogy, etc.).

2.5.3. Domaining

The domaining (or ore typing) of mineralisation is a critical part of geometallurgy, but it is often challenging [45]. It requires a reasonable number of samples and testwork, though sampling programmes require data to help to guide their design. At the exploration stage, domaining will be based on grade(s), mineralogy, lithology/alteration, and/or other geological criteria from exposure mapping and/or drilling. As the project advances, testwork is performed, and domaining incorporates more quantitative process variables. The most useful process parameters used to define domains will vary from project to project. Selection is usually based on which ones show the most obvious differences between lithology and process behaviours [45].
Geometallurgical testwork and associated data (e.g., lithology, geochemistry, etc.) results will, in some instances, group into clusters in respect of relevant process variables (e.g., leach and flotation testwork, etc.). However, the case is often that testwork results display complex overlaps that are hard to resolve [45]. Domaining is usually based on variables affecting overall process outcomes, such as mineralogy, grade, and recovery.
Domaining is an iterative process, where definitions may change between the scoping and FS stages. As a project advances, the block model and associated wireframes will provide additional data to assist with domaining and sample selection. Early block models will include appropriate multielement data. Effective domaining provides for optimal process performance extraction, whereas poor domaining will lead to underperformance and missed economic targets.

2.5.4. Types of Samples

The basis of any geometallurgical programme is the samples collected, and the measurements taken and testwork that follows. In many cases at an early project stage (e.g., advanced exploration), diamond drill core will be dominant, though at the operational stage, grade control RC (open pit or underground) or face (underground) samples may be collected to support tactical geometallurgy. All sample types come with their own specific challenges relating to bias [14,16,18]. Composite or variability bulk samples (>1 t) to feed pilot plant testwork may be required to support validation of the block model and process route. In this case, careful planning and design are required across the sample number, size, and distribution [18,19,43].
The preferred sample type for geometallurgical programmes (including metallurgical testwork) is diamond drill core, using a typical core size of NQ (48 mm) to PQ (85 mm) [14,18]. Half or whole drill core can be used (Figure 1). There is an expectation by some that metallurgical and, by inference, geometallurgical testwork should be based on dedicated drillholes and that resource development core should not be used. This is sub-optimal and short-sighted given that dedicated drillholes are both costly and likely to be spatially restricted. The sharing of drillholes is critical to allow the maximisation of spatial data collection in support of geometallurgical modelling using in situ, direct and ex situ measurements. Dedicated metallurgical holes may be required for specific duties, such as forming large samples for pilot plant testwork or target samples to allow a specific problem to be investigated (e.g., a refractory mineralisation type).
Direct measurements can be undertaken on the core prior to cutting and grade sample collection without any loss of the core. However, where destructive testwork is required, then at least half a core is needed, and, in some cases, a whole core may only provide enough testwork mass. This results in the entire interval being destroyed, albeit crushed reference residues will remain.
Total destruction of the core is problematic to many, who argue reference material should remain to support the project. There is no requirement under the international codes/standards to keep the reference core, and it is up to the CP/QP to make an informed decision. High-resolution digital photography, core scanning, and detailed logging should be sufficient to record the core for posterity. In addition, operators should instigate internal and independent external peer review of the core and associated data. The external peer review should result in formal reporting of the core reviewed for validation purposes associated with digital photography and scans. If the whole core is used, then it is recommended that selected half-core or core fillets (e.g., part of the core that is less than half) be retained if possible.
Diamond core recovery parameters via TCR, Solid Core Recovery (SCR) and Rock Quality Designation (RQD) are leading quality indicators of rock properties that will affect metallurgical and materials handling parameters [46]. These metrics provide an indication of core quality, which provides a measure of sample quality and thus appropriateness as a geometallurgical sample. Low TCR, SCR and RQD indicate a fragmented and lost core (e.g., high IEE), thus flagging inferior sample quality [46]. Even when TCR is high (>90%), SCR and RQD values can be low, indicating fragmented core and fines loss (e.g., IEE) [46]. Beyond drilling methodology, poor core quality may reflect geological features (e.g., faulting, oxidation, alteration, etc.) that would have an impact on mining and/or processing. The logging process should review TCR, SCR and RQD in the context of geology. It must also be borne in mind that there can be IEE issues during the core sawing, where economic minerals can be lost by plucking to the cuttings [23].
RC and blasthole chips are not appropriate for testwork, given their pulverised nature and high risk of mineral liberation leading to bias [14,18]. If such samples are used for recovery tests, for example, bottle roll or column leach, their results should be considered preliminary. Care must be taken to ensure sub-samples are split via riffle or RSD devices. Rejects from any source, including RC drilling, should be used with care, as they may contain excessive fines. Time may have led to deterioration such as oxidation, together with container integrity and/or labelling issues. As with any ‘broken rock material’, the effects of the ISE must be considered during sample collection/sub-sampling. Grab or spear sampling of material from the top of piles or sample bags is not recommended [23,24]. RC and blasthole chips can be digitally scanned and analysed via XRF and spectral sensors; therefore, they may have something to offer a geometallurgical programme [35].
Diligence is required where grab sampling is used to collect composites from stockpiles. Challenges relate to the representativity of the grade and granulometry of the broken material. Given the range of fragment sizes within a pile, there is a bias (IDE and IEE) through the collection of finer material which is likely to contain preferentially liberated gold or sulphide minerals. Therefore, samples are likely to be of a higher grade than reality and bear a high proportion of the economic mineral(s).
Historical samples (e.g., drill core and/or RC chips) may be available for inclusion into a geometallurgical study. Whilst potentially beneficial, it is important that the project team review the state of the material. Poor storage; oxidation; degradation of core trays and/or bagging; loss of labelling; loss of material, etc., may have occurred, thus reducing their utility.

2.5.5. Sample Selection–Physical Considerations

Sample selection is dependent upon numerous geological (e.g., lithology, alteration, weathering, etc.), mineralogical (e.g., ore and deleterious minerals, textures, etc.) and practical (e.g., material availability, manual handling, etc.) factors. These features not only affect the physical and geochemical properties of the mineralisation but also impact its response during processing.
The primary need is for accurate and consistent core logging by the geological team, which should include rock type, structure, alteration and weathering, texture, mineralogy, geochemistry and bulk density. The logging stage will reveal much about the mineralisation across internal heterogeneity. Three-dimensional geological models will form the basis for preliminary geometallurgical interpretations to aid sample selection. Core photographs, logs and measurements must be recorded and added to the database.
The definition of geometallurgical domains is important, where early in a project, domains are likely to be restricted to weathering type (e.g., oxide, transition and fresh), though texture and/or mineralogical abundance may be discernible. As a project develops and more data are available, then better domain definition will be possible with the identification of recovery and comminution domains. The presence of deleterious elements/minerals needs careful consideration that may include slime-forming minerals (e.g., clays or chlorite), cyanide consumers and penalty elements.
Once a level of domain control is possible; the sample interval needs to be defined. Again, this will reflect the project stage, where early on a sample interval across the mineralisation is more likely (Figure 1). Once a clear view of the likely mining method emerges, then intervals are likely to reflect open pit bench height or underground minimum stoping width. At this point, potential edge dilution should be considered and potentially added to the sample interval.
For variability samples; their utilisation is dictated by testwork mass requirements [14]. Early planning should ensure that the required testwork protocol is achievable and include evaluation of simpler alternatives if appropriate. Composite samples are less problematic given they are blended from various intersections.

2.5.6. Sample Selection–Automated Selection

Computerised selection of intervals is becoming more common beyond statistical and/or graphical tools and may include standard mining software or bespoke applications (e.g., Cancha). Considering the multivariate nature of geometallurgical data are important.
An optimised selection method was presented by Siddiqui et al. [40], where a cumulative sum and K-means clustering method were used to classify the data and select samples. A case study is presented where forty 20 kg composite samples were selected from defined geometallurgical domains for flotation testwork in support of a PFS.
Lipton et al. assess sample representativity using multivariate characteristics based on a geological database that includes assay, hyperspectral, bulk density and hardness data, together with visually logged characteristics [21]. They apply a dimension reduction technique to reduce the high-dimension data to a smaller number of dimensions for easier viewing and analysis. Clustering algorithms are applied to the reduced dimensions to group data points with similar multivariate characteristics. The number of groups is selected based on their usefulness, discrimination, interpretability, and meaningful relationships. The data points in the reduced dimension space are plotted to visually identify and assess the distribution of the variables across the groups. This helps in understanding the multivariate patterns and ensures that the selected samples provide good coverage of the complete set of geological data. A validation and review step are recommended. This approach aims to ensure that selected samples are representative of the multivariate characteristics of the mineralisation, leading to more accurate and reliable predictions of processing behaviour [21].

2.5.7. Sample Integrity

All drillholes and other sample sites must be surveyed to maintain spatial accountability of the samples for 3D visualisation. On recovery, the core must be placed into marked boxes [47]. Metal or plastic trays are preferable to wooden ones since they last longer (Figure 1). The core must be logged and photographed and digitally recorded. Direct logging into dedicated software on a rugged computer is preferable. Once the sample interval is selected, it must be either bagged or placed into dedicated core trays prior to shipping (Figure 2).
Care must be taken with sulphide-bearing samples destined for flotation testwork. Where there is a risk of oxidation, samples will need to be either flushed with an inert gas (e.g., nitrogen) or frozen. Contaminants (e.g., diesel fuel, oil, grease, drilling mud and surfactants) should be checked for, as they will alter the flotation response or have a PREG-robbing effect during cyanide leaching. Core may be cleaned, but care is required to avoid promotion of oxidation (if sulphides are present) or the loss of fines.
A Chain-of-Custody (COC) procedure must be enacted to maintain sample integrity and security [47]. Key aspects of a COC are dispatch and arrival receipts; documentation on the nature and origin of the samples; and transport documentation, which may include international shipping and customs compliance. Key also to the COC is the effective handling and packaging of samples and their secure storage throughout the journey to the laboratory. The initial journey of the core is likely to be from the rig to the core shed, then from the core shed to the assay and/or metallurgical laboratory.
Activities should focus on robust packaging, which may include sealed plastic buckets, heavy-duty plastic bags (double-bagged for safety) or palletised and strapped core trays (Figure 2) [47]. Bags and buckets should be sealed with tags that indicate tampering when broken (Figure 2).
Wear and weather-resistant labelling is required to ensure samples remain identifiable. Permanent ink markers and/or aluminium tags should be used, with each sample being marked up at least twice. A numbered plastic or aluminium tag placed inside the sample bag is a good protection from the disappearance of outside numbering through wear or sunlight. Sample numbering must be realistic and include information on the project, sample type, year, hole number, and domain/zone.
Wherever samples are stored, the location must be secure and only accessible to key personnel. Closed circuit television with 24/7 monitoring and recording is considered a leading practice.

2.5.8. Quality Assurance-Quality Control

QAQC is required throughout the sampling process (from collection to result) to maintain data quality through documented procedures and monitoring of precision, accuracy, and contamination for testwork and assays [18,19,38,39]. QA is required for all processes from sample selection and processing through to testwork and assaying. During testwork, all equipment should be well-maintained, calibrated and cleaned as appropriate. QC activities such as collecting duplicates and insertion of Certified Reference Materials (CRM) and blanks should be used where appropriate [18,19,38,39].
Before any data can be used; it must be validated to ensure that it is fit for purpose. This will include a review of the project plan versus what was achieved; all actual procedures against written/approved QA procedures and final QC results.
In addition, a verification process is required to allow the CP/QP to demonstrate that the data are real. Both NI 43-101 (Item 12) [13] and the JORC Code (JORC Table 1) [10] require data verification, though they do not specify actions. Verification activities may include visits to the project site to inspect drilling, operations, mineralisation exposure and the core farm; collection of verification samples (field or core sample repeats) for QC testwork; visits to the metallurgical, mineralogical and geochemical laboratories; checking of parameter calculations within spreadsheets provided by the laboratory; checking of primary sample records (sample IDs, core photographs, COC records, etc.) against laboratory testwork reports and certificates versus the final database; and review of the results–are they reasonable? and reconciliation between predictive models and production.
Of increasing importance is the accreditation of laboratories via the International Organisation for Standardisation (ISO). ISO 9001 provides accreditation that a business (e.g., laboratory) operates a quality system. It does not, however, assess actual quality or competence [48]. ISO 17025 covers laboratory testing and calibration performed using standard and non-standard methods [49]. It is applicable to all laboratories regardless of the activities undertaken, e.g., sample preparation, assaying, test procedures, etc. It requires laboratories to state their policies and procedures, provide appropriate facilities and equipment, train staff properly and maintain a high level of document control. Whilst ISO accreditation is no absolute guarantee of rigorous testwork or assay results, it does provide a degree of comfort to the CP/QP(s). Total reliance on ISO accreditation is no alternative to personal inspection of the laboratory by the CP/QP(s) and engagement with laboratory staff.

2.5.9. Other Considerations

The programme planning stage will result in testwork protocol design outputs and a schedule of activity [4,5,18,19]. The time schedule is important, as different activities may need to occur in strict order to allow progression through the test protocol. For example, post-logging, the core may need to be shipped to a laboratory for automated scanning (assuming scanning is done off-site) followed by core cutting and sample selection for grade assay(s) and geometallurgical then metallurgical testwork. Programme planning should also document what actions are to be taken to retain and store testwork residues.
Once the testwork is complete; then data will be sent back to the “client”. Data must be stored on an appropriate relational database; the use of spreadsheets is inappropriate. Key matters for consideration are data input, database design, storage capability and location, security, accessibility, and validation. It is important that all data are captured and can be related directly back to the original geometallurgical sample and core interval(s) in 3D space.
Throughout the geometallurgical drilling, sampling and testwork process issues pertinent to Environment, Social and Governance (ESG) and safety must be recognised. Early-stage stakeholder engagement will be necessary to expedite the drilling process. Safety procedures and training will be required for all staff, from drillers and geological technicians/geologists to drivers and laboratory personnel.

2.5.10. Building Deposit Knowledge for Geometallurgical Programmes

Deposit knowledge (total deposit knowledge or orebody knowledge) comprises an understanding of mineralisation and waste characteristics relevant to geological, mining, processing and geoenvironmental issues. These characteristics display variability and uncertainty based on the level of data density.
The basis of developing deposit knowledge is that of drilling and sampling, followed by direct measurement and testwork [14,16,18,28,37]. The integration of core logging (e.g., lithology and alteration), mineralogy, geochemistry, physical testing, metallurgical recovery and geoenvironmental data leads to the prediction of key parameters through block modelling [4,7,8,9].
Beyond traditional metallurgical testwork [14,16,28], faster and cheaper methods have been developed specifically to address the data-dense need of geometallurgy [32,33,36,50,51]. Additionally, digital core scanning methods, hyperspectral imaging, and laser-induced backscatter spectroscopy provide continuous down-hole data [35,52,53,54,55,56].

3. Reporting with International Codes

Geometallurgical activities feed into resource/reserve estimates and associated economic studies that will be publicly reported. It is therefore critical to ensure that the data are fit-for-purpose as part of an organisation’s corporate governance. The public reporting of metallurgical samples and testwork results are just as important as grade results but frequently receive less rigour.
The international reporting codes or standards (e.g., JORC, PERC and CIM/NI 43-101) [10,11,12,13] present minimum standards for disclosure and are not technical standards. A given project may be disclosed correctly, say via NI 43-101 (inc. CIM), but may still be technically unsound. It is up to the QP or CP to ensure that their work is of an appropriate quality, or they are liable for a complaint to be lodged via their professional organisation.
The JORC 2012 Code has global acceptance for the reporting of exploration results, Mineral Resources, and Ore Reserves [10,57]. It requires the CP(s) to provide commentary on the sampling, testwork, and assaying process. From a geometallurgical perspective, JORC Table 1 (Section 4) requires disclosure of metallurgical factors (for metallurgical factors also read geometallurgical factors) and assumptions as part of reporting Ore Reserves (Table 3).
Items (3) and (5) in Table 3 are relevant to geometallurgical sampling, testwork, and assay programmes. Item (3) looks for clarification around the “what, where, and how” of sampling, whereas (5) focuses on validation via bulk sampling and/or pilot work. Both seek discussion on representativity. Section 4 Item 3 of JORC requires comment on the representativity of metallurgical samples, and in addition, criteria listed in Table 1 Section 1 (“Sampling Techniques and Data”) are also relevant. Project study reports often fail to detail the spatial extent of metallurgical (or geometallurgical) sampling or the number of variability or composite samples collected and their relative masses. It is common for an FS report to state that “the sampling and testwork programmes have been extensive, and due care was taken in selecting and compositing representative samples” with little justification as to why samples are considered representative [18].
The Canadian NI 43-101 and associated CIM Code [12] and CIM Guidelines [58,59] also detail relevant aspects of sampling and assaying and metallurgical (or geometallurgical) testwork programmes in Items 11 and 13 that require disclosure by the QP (NI 43-101, 2011; Table 4 and Table 5) [13].
In addition, Items 10 (Drilling) and 12 (Verification) of NI 43-101 [13] require disclosure of drilling method(s), procedures utilised, recovery and sample quality, and steps taken by the QP to verify the data.
Whilst the codes do not specify geometallurgical programmes or samples; it is obvious to the CP/QP that materiality and transparency drive relevant disclosure and that the codes already provide some guidance, albeit specified under metallurgical programmes.
The codes require the CP/QP to make statements regarding metallurgical representativity. Whilst geometallurgical sampling and testwork are not specified in any of the codes, by implication the CP/QP must provide the required detail in the spirit of materiality and transparency in reference to Table 3, Table 4 and Table 5. The CIM guidelines in exploration [58] and mineral processing [59] best practices both highlight the collection of representative samples; QC and COC procedures; sample integrity is emphasised through secure storage and transportation; consistent data recording; optimised sample collection, splitting and preparation protocols; and retention of core and other residues (as appropriate).

4. Beatons Creek Case Study

4.1. Project Background

The Beatons Creek gold project is located between the regional centres of Newman and Port Hedland, Western Australia. The project is situated west of the town of Nullagine, which is 296 km southeast of Port Hedland and 170 km north of Newman. Novo Resources Corp. (Novo) gained control of the project in 2015, continuing exploration drilling through to 2018. An extensive resource development RC and diamond core drilling programme was undertaken from October 2020 to December 2022. Open-pit mining commenced in January 2021, terminating in September 2022 when the project went into care and maintenance. The operation produced 2.51 Mt at 1.17 g/t Au for 87,313 oz Au recovered [60]. As a Canadian listed entity, public reporting by Novo was undertaken in accordance with NI 43-101 [13].
In December 2023, the project was sold to Calidus Resources Ltd. as part of a larger disposal of tenements and infrastructure. An updated Mineral Resource was released in June 2024, comprising Indicated and Inferred Mineral Resources of 260,000 oz Au (4.1 Mt at 2 g/t Au) reported within an optimised open pit shell at a 0.5 g/t Au cut-off [61]. An additional Indicated and Inferred Mineral Resource of 51,000 oz Au (0.5 Mt at 3.4 g/t Au) was reported within optimised underground stope shapes at a 1.7 g/t Au cut-off [61]. Some 70% of the resources by tonnes and 82% by ounces relate to the fresh (sulphide-rich) mineralisation.

4.2. Geology and Mineralisation

The mineralisation consists of up to 2 m thick conglomerate reefs, which may be oxidised or fresh (sulphide-rich). The Beatons Mineralised Unit and Beatons Middle Unit form a 200 m thick horizon comprising a sequence of pebble-to-boulder conglomerates [60]. Conglomerate clasts comprise sandstone, siltstone, quartz, and conglomerate boulders. Regular 0.5–2 m thick horizons feature cobble-to-boulder conglomerates, representing fluvial channels (proximal to the depositional fan) or zones of marine reworking.
Gold-bearing conglomerates are restricted to fluvial channels and marine lags that are recognisable from the outcrop and drill core. They are constrained to the 40 m thick “Mineralised Unit” at the top of the sequence. Fluvial conglomerates and marine lags have clearly defined hanging- and foot-wall contacts, representing a higher energy environment conducive to concentrating gold and resistive clasts (Figure 3 and Figure 4).

4.3. Mineralogy and Gold Deportment

Beyond pyrite, other sulphide minerals present include gersdorffite, pyrrhotite, galena, chalcopyrite, sphalerite, and cobaltite. They occur as fracture-filling textures within detrital grains of pyrite and around pyrite margins. Pyrite may locally form up to 50% of fresh mineralisation (Figure 3 and Figure 5), with the other sulphides present in minor quantities (<1%).
Gold is located dominantly in the conglomerate matrix and minor fracture infill associated with sulphide minerals. Its irregular shape and fracture-filling texture suggest that it is at least part diagenetic or hydrothermal in origin, where a mixed placer-hydrothermal model is envisaged [62,63]. Gold within the conglomerates occurs as fine grains (c. 1 µm) through to larger flakes (≤1 mm) and rounded particles occasionally exceeding 8 mm in size. Coarse and fine gold are spatially related to higher concentrations of pyrite. There appears to be a broad correlation between gold and the pyrite clast size and abundance (Figure 5). Recent work on fresh samples collected from the Grant’s Hill M2 reef confirms that gold particles are located dominantly in a fine-grained conglomerate matrix (Figure 5). Limited X-ray tomography on M2 mineralisation (Figure 3, Figure 4 and Figure 5) reveals localised gold particle clustering, with an in situ volume up to 500 mm3 (c. 8 by 8 by 8 mm maximum cluster dimension) and individual component gold particles ranging 100–3500 µm in size [63].

4.4. Previous Work at Beatons Creek

Several sampling techniques have been applied across the project, including diamond and RC drilling, and trench channel and bulk sampling [43,60,64]. Assay methods applied include fire assay (FA), screen fire assay (SFA), LeachWELL (LW), and PA.
From 2020, assays at Beatons Creek were undertaken by PA [43,60,64]. PA is a non-destructive gold assay technique that analyses crushed samples as 400–600 g lots, where multiple lots can be assayed as required [64,65]. The move to PA was driven by the need to assay larger lots to reduce sampling errors in the presence of coarse gold and lower the nugget effect for grade estimation [26,64]. Original testwork comparing PA to LW was dominated by oxide mineralisation. A limited programme (50× PA-LW pairs) focusing on fresh mineralisation indicated an average +16% bias with respect to PA (2.5 kg assay lot) compared to LW (1 kg assay lot). The larger PA assay has a greater probability of capturing coarse gold particles, hence the positive bias compared to the smaller LW assays. Of greater importance was the improved sampling precision and lowering of the nugget effect [64].
The dominant protocol applied to resource development and grade control sampling during 2020–2022 used 0.5 m length RC samples; a 50% rig split (c. 8.5 kg); and laboratory crushing to 3 mm, followed by a 2.5 kg split and total assay via PA [64].

4.5. Programme Design

4.5.1. Rationale

The geometallurgical programme aimed to support a PFS, with outputs across geology (lithology, mineralogy, etc.), geotechnical, geochemistry, geoenvironmental and metallurgy (recovery and comminution). The focus was on the fresh mineralisation, which provided the future for any operation. As the dominant drilling type at Beatons Creek was RC, additional core drilling was required.
An accurate head grade of each core intersection prior to destruction by metallurgical testwork was required. Post logging and photography, the core was digitally scanned. The whole core was used for the testwork.
During the logging stage, geological and geotechnical data were collected on site. On arrival at the laboratory, all core was scanned via a Minalyze CS unit. Comminution testwork was required before the core was crushed for assay. A protocol was developed where each core interval was submitted for comminution testwork, recombined for head grade determination by PA and subsequent recovery testwork. A comprehensive QAQC management system was implemented for the testwork programme. Figure 6 shows a plan of the drill hole collars of both the 2018 and 2022 programmes.
For the 2018 drilling programme, six PQ diamond holes were drilled, three at each of Grants Hill and South Hill. All intersections were in fresh mineralisation within the open pit shell defined in the 2018 Mineral Resource estimate. The programme targeted the M1 and M2 reefs (marine lags) from Grants Hill and the CH1 and CH2 reefs (channel lags) from South Hill. Each hole intersected two conglomerate reefs of between 0.6 m and 1.9 m in width (Figure 7 and Figure 8). The holes were planned to be separated by approximately 20 m, which reflects the down-dip first variogram structure for gold grade [60]. The 2022 programme targeted the Grants Hill and Edwards areas across the M0-M3 reefs. As with the 2018 drilling, the holes were planned to be separated by approximately 20 m.
The two locations at South Hill and Grants Hill were chosen, as they contain the major resource reefs CH1-CH2 and M1-M2, respectively, and for their practicality for drill rig access, given the incised nature of the topography. The sites were also proximal to existing RC holes or surface trenches that indicated economic grades (nominally >0.5 g/t Au). The sets of three holes were drilled to provide the geological team with close-spaced data to investigate geological and grade continuity and to provide three intersections of each reef for geometallurgical testwork.

4.5.2. Sample Interval Selection

Sample intervals were selected from the core by identifying the true reef width based on the presence of pyrite and other geological markers, such as the degree of clast packing (Figure 1, Figure 2 and Figure 3). This resulted in true reef widths of 0.57 m to 1.68 m. Details of the sample intervals are summarised in Table 6.
Based on the proposed selective open-pit plan at the time (2018), a minimum mining width of 1 m was applied as the reef wallrock material was deemed to be similar to the lags. This is related to similar components and geochemistry, though lacking pyrite and gold. A minimum sample length of 1 m was selected for those samples with a true width of less than a metre. In addition, internal dilution from below the footwall and above the hanging wall was included in the selected interval length. The details of the overall sample interval length incorporating the minimum mining width and dilution from below and above the reef are summarised in Table 7.
The 2022 programme also utilised PQ core. Sample selection was effectively the same and included allowance for mining dilution. This programme resulted in nine holes (3 sets of 3) yielding 31.2 m of mineralised core for 472 kg across 22 reef intersections (M0, M1, M2 and M3 reefs) (Figure 6).

4.6. Core Logging and Scanning

At the drill site, the core was placed in trays and transported to a secure logging facility nearby. Logging was undertaken directly into a Geobank Mobile system and photographed both dry and wet. Core quality was excellent, with TCR and SCR in all mineralised zones being >90%, with minimal fragmentation and fines loss (Figure 4). Core logging was undertaken by project geologists supervised by a senior geologist. The internal and external QPs reviewed core and associated logs.
After logging, the selected samples were placed in core trays and secured onto pallets prior to third-party transport to a laboratory in Perth, which undertook the Minalyzer CS scanning (Figure 9).
High-resolution core photography, topography, geochemistry (pXRF), and bulk density determination were undertaken using a Minalyzer CS scanner (Figure 10) [52,53].
After scanning, all core was delivered to the metallurgical laboratory for comminution testwork.

4.7. Metallurgical Testwork Protocol

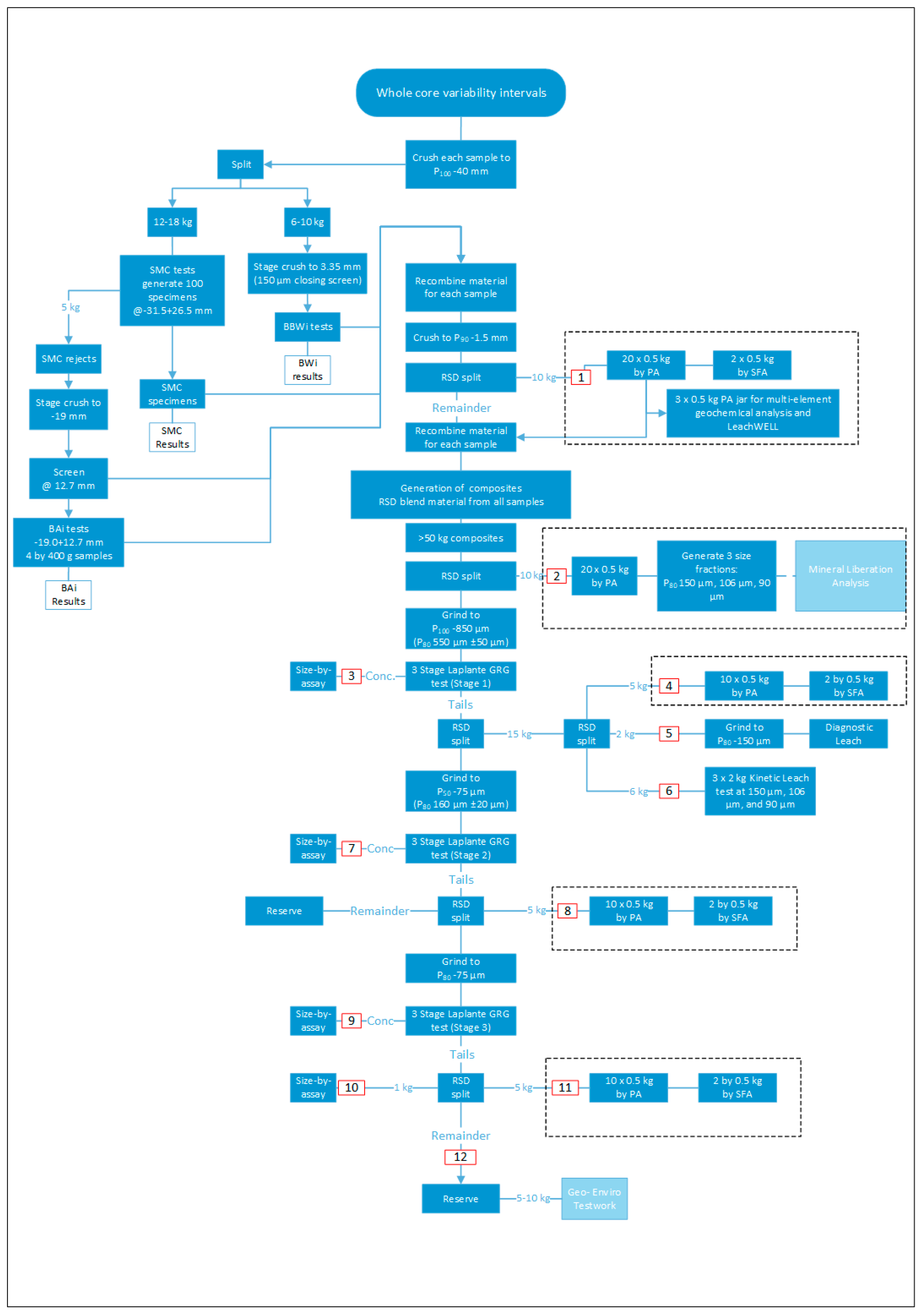
The testwork protocol applied for the 2019 and 2022 testwork programmes is shown in Figure 11 [66].
One of the primary objectives of the test programme was to ensure that an accurate and precise head grade could be determined for each variability sample. The inclusion of comminution testwork in the programme added complexity to the determination of the head grade due to the presence of coarse, liberated gold and the requirement for coarse size splitting for comminution testwork.
Comminution testwork requires samples of various top sizes, all greater than 1.5 mm. As a result, a complex and auditable sample preparation programme was specified so every sub-split of a sample used for comminution testing could be retained to be recombined with the other sub-splits prior to being crushed to 1.5 mm, homogenised, and split for subsequent analysis and testwork. All comminution tests were standard, as detailed in Lynch [28].
This process required flushing and inspection after each comminution test. The laboratory supervisor was required to confirm evidence that the equipment was free of gold and that the complete sample had been collected, bagged, and returned for subsequent testwork.
With reference to Figure 11, the protocol includes:
  • Sample preparation and comminution testwork on the individual variability samples which included:
    o
    Stage crushing to a P100 of 40 mm
    o
    Splitting 6 kg to 9 kg and stage crushing to 3.35 mm for BWI.
    o
    Splitting 12 kg to 18 kg for SMC testing and selecting 100 specimens for SMC Tests
    o
    Splitting off 5 kg from the SMC Test rejects and stage crushing to 19 mm for BAI.
    o
    Recombination of all the comminution testwork samples, stage crushing to 1.5 mm, RSD splitting off 10 kg for PA (Figure 11—[1]). From this 10 kg, twenty 0.5 kg splits were made for PA. Subsequently, two were subjected to SFA. In some cases, a 1 kg LW assay with tails FA was undertaken as a grade check and gold recovery proxy. One was subjected to a multi-element (53 elements) geochemical assay. The remaining 7.5–8.5 kg was returned to the original sample for compositing.
  • Generation of two composites from the six variability samples from each of Grants Hill and South Hill (Table 8), which aimed to produce sample masses of >50 kg in support of the GRG testwork.
  • Mixing and RSD splitting 10 kg from each composite for PA and size by assay (Figure 11—[2]). Note that 5 kg was split and returned to the feed for gravity testwork;
  • A 50 kg three-stage “Laplante” gravity recoverable gold (GRG) test on each composite with size by assay on the concentrate from each stage (Figure 11—[3, 7 and 9]) [30]. All GRG concentrate material was fire assayed to extinction;
  • RSD splitting of 15 kg of the first stage GRG test tails (Figure 11—[4–6]):
    o
    5 kg for PA and SFA
    o
    2 kg for diagnostic leach at a P80 of 150 µm
    o
    6 kg for three (2 kg) kinetic leach tests at P80 grind sizes of 105 µm, 106 µm, and 90 µm
  • RSD splitting of 5 kg of the second stage GRG test tails for PA and SFA (Figure 11—[8]);
  • RSD splitting of 5 kg of the third stage GRG test tails for PA and SFA (Figure 11—[10 and 11]);
  • RSD splitting of 5–10 kg of the third stage GRG test tails for geochemical/environmental testwork; and
  • Retain the remaining tails.
The step to create variability composites (Table 8) was instigated to ensure a reasonable sample mass for the three-stage GRG test, which requires 40–100 kg of sample [30]. Whilst the intersections could have been used for testwork to provide true variability samples (Table 7), the individual masses ranged from c. 17 to 27 kg, which is low for the three-stage GRG test. An alternative would have been to use the single-stage GRG test, which requires a 20 kg sample mass [67].

4.8. Quality Assurance/Quality Control

4.8.1. Generic QAQC Activity

QAQC activities were undertaken from the drill rig through to the metallurgical and assay laboratories (Table 9).
All site activities from drilling (inc. collar and hole surveying), core handling and logging, and core transportation were subject to Novo operating procedures and supervision. Core was dispatched by truck from Beatons Creek via an independent courier to an independent mineralogical laboratory in Perth. This point saw the instigation of the COC procedure, which included physical sign-in and sign-out on site departure and laboratory arrival.
The integrity of the core was checked on arrival at the laboratory. The first activity was core scanning by Minalyze CS. This work phase was subject to face-to-face review by Novo staff and QPs.
The core was repacked and couriered to the independent metallurgical laboratory also located in Perth. The core was crushed for comminution testwork (Figure 11). The comminution testwork equipment was visually inspected between every sample after physical cleaning. There was a written sign-off for each sample through the comminution testwork process and included photographs. This work phase was also subject to face-to-face review by Novo staff.
After comminution testwork, all sample material was recombined and crushed prior to riffle splitting of 10 kg for head assay via PA at an independent and accredited laboratory. The riffle split sub-sample was bagged and sent to the assay laboratory. The normal assay QC process was instigated, including blanks and CRMs, duplicates and check assays, and in-house laboratory QC [58].
After PA, the crushed material (Figure 11—[1]) was returned to the metallurgical laboratory and recombined to the original interval prior to compositing for metallurgical testwork.
The GRG testwork equipment was visually inspected between every sample after cleaning. The cleaning process is defined as the ‘physical cleaning’ and ‘barren flush’ process. A written sign-off for each sample through the GRG testwork process was completed and included photographs. A 50 kg testwork blank was processed through the sample crushing and GRG test after the first two composites had been evaluated. A 5 kg barren flush (fine-crushed basalt) was inserted between each sample across the comminution and GRG testwork. The barren flush was split to 2 kg, which was pulverised and assayed by LW to check for contamination.
To maintain a degree of simplicity; the company was responsible for sample collection, transport security, and an overview of QAQC. All other QC activities were undertaken by the mineralogical, metallurgical and assay laboratories (Table 10).

4.8.2. Assay Sub-Sampling Quality

An a priori analysis of potential FSE was undertaken to optimise the assay sub-samples taken during the recovery testwork (Table 11). All head (Figure 11—[1] and [2]) and testwork tails (Figure 11—[4], [8] and [11]) were assayed via non-destructive PA in their entirety. All concentrates were fire assayed to extinction. In addition, duplicate sub-samples were assayed to investigate precision (Table 11). All duplicate sub-samples were returned to the testwork stream post assay.
Projected values were calculated using the FSE equation as outlined in Dominy, Graham & Glacken [64]. Inputs were simulated across a set of grades, where the quoted ranges are within the 90% confidence limits. All values were within ±20% FSE, which accords with accepted targets [23].
Duplicate precision values include the FSE but also include all other errors within the sampling and assaying process (e.g., CSE and ISE). Values for the variability and composite sample head grades are moderately high, though they are within expectation of the heterogeneous Beatons Creek mineralisation [64]. The value for the composite samples is less important, as the ultimate composite grade was reconciled from the testwork. The values for stages 1–3 GRG tails are low (Figure 11). Note that the actual values are based on small datasets given the size of the testwork programmes.

4.9. Testwork Results

4.9.1. Summary of Testwork Outputs

The testwork protocol designed for Beatons Creek resulted in several variables being defined (Table 12).
The head grades of the variability and composite samples are given in Table 13.
The drill holes (Figure 6, Figure 7 and Figure 8; Table 6 and Table 7) were placed with guidance from pre-existing RC holes in accessible locations. Achieved variability (individual intersection) and variability-composite grades were a reasonable representation of the deposit grades from low/marginal grade (0.3–0.5 g/t Au), expected cut-off (0.5 g/t Au), run-of-mine (c. 1.2–1.5 g/t Au) and high grades (c. >5 g/t Au).

4.9.2. Comminution

Comminution testwork shows that the Beatons Creek fresh material is competent with an average BBWi of 18.8 kWh/t, an average A*b of 49.8 and abrasive with an average BAi of 0.24 (Table 14) [66,68]. The data COV is less than 20%, which can be considered a reasonable value indicating acceptable variability.

4.9.3. Metallurgical Recovery

The 2019 and 2022 data suggests that the Grants Hill, Edwards and South Hill fresh mineralisation is amenable to gravity recovery [66,68]. In the 2019 programme, the three-stage GRG test recovery for the Grants Hill variability composites was high at 89% to 95%, and the single-stage gravity recovery for the South Hill variability composites was 61% to 70% [66]. The recovery by size and stage data from the GRG tests indicates that the Grants Hill composites have a high percentage of coarse gold, with 68% to 79% of the gold recovered in the plus 150 µm fraction, whilst the South Hill fraction of coarse gold (greater than 150 µm) was slightly lower at 38% to 54%. The test data suggests that both the Grants Hill and South Hill fresh mineralisation is amenable to gravity recovery. A high plant gravity gold recovery at 50% to 80% of the GRG results is predicted [66].
Size by assay results on feed samples indicate that most of the gold is in the +150 µm fraction, with greater than 87% of the gold residing in the coarsest fraction assessed for M1 and M2 composites and greater than 92% for CH1 and CH2 composites.
The kinetic cyanide leach results for the Grants Hill composites indicate fast leach kinetics with a minor impact of grind size on leach extraction [66]. The average 24-h leach extraction (all grind size data) was 93.3%. The results indicate a slight reduction in the gold concentration in solution over the leach profile, and therefore the potential for pre-robbing cannot be ruled out and should be investigated in future testwork programmes. The test results for the South Hill composites indicate fast leach kinetics with a minor impact of grind size on leach extraction. The average 24-h leach extraction (all grind size data) was 57.2%.
The diagnostic leach data on the gravity tails for the Grants Hill composites indicates that most of the gold is cyanide soluble, with 80% to 87% extracted at a low cyanide concentration [66]. More intense cyanidation resulted in an overall recovery from leaching in the range of 92% to 93%; however, the intense cyanidation may not pay for the additional recovery, and an economic trade-off would be required. The remainder of the gold was not readily recoverable due to it being occluded, locked in silicates, refractory, or in a sulphide solid solution. The diagnostic leach data for the two South Hill composites indicates that much of the gold in the gravity tail is cyanide soluble, with 65% to 67% extracted at low cyanide concentration [66]. The remainder of the gold in the gravity tails sample was not readily cyanide recoverable due to it being occluded, locked in silicates, refractory, or in a sulphide solid solution.

4.9.4. Core Scanning Outputs

Minalyze CS scanning provided high-resolution photographs of the core that were used to inform the 3D geological models that fed into resource estimation. Topographical scanning identified features and fractures within the core, which were used to determine RQD feeding into the pit design process. RQD values were >90%, indicating excellent core quality. Bulk density was determined by LIDAR, providing data in 0.5 m core runs across both waste interburden and mineralised reefs.
pXRF data (26 elements) were collected continuously down-hole. This identified elevated levels of Fe and S (indicating pyrite) and As, Pb and Zn in the mineralised conglomerates, which were corroborated by multi-element analysis. The pXRF data provided an indication of the presence of mineralisation beyond lithological observations, which was investigated by reference back to the scan photographs and original core logging. It also mapped the location of pyrite (via Fe and S) within the waste interburden, which led to the construction of a 3D model for waste management purposes. All waste interburden has a relatively high potential-acid-forming characteristic.

4.9.5. Other Outputs

LW (with tails fire assay) of the head sample split (Figure 11—[1]) provided a check assay comparison with the primary PA and an indication of cyanide gold recovery potential. The database contained a few thousand LW assays from the resource development programme [64], which was used to produce a preliminary gold recovery model.
SFA of the head sample split (Figure 11—[1]) provided a check assay comparison with the primary PA and has the potential to act as a proxy for GRG—further work is required in this regard.
Limited mineralogy was undertaken on a number of pieces of intact drill core via reflected light and automated microscopy. Results were as expected and contribute to the summary presented in Section 4.3. Similarly, limited mineralogy was also undertaken on tails residues indicating trace amounts of pyrite resulting in long-lag potentially-acid forming characteristics [60].

4.9.6. Trial Mining and Processing

Between August 2021 and April 2022, three trial parcels of fresh mineralisation from Grant’s Hill were processed through the Golden Eagle plant. A single fresh trial in August 2021 (Batch #1: 100% Grant’s Hill fresh) was complemented by two additional oxide- blended trials in March and April 2022 (Batch #2: 80% and Batch #3: 53% Grant’s Hill fresh). Overall, throughput for the three trials averaged around 207 t per hour.
The 100% fresh mineralisation of Batch #1 comprised 38,208 t at a reconciled head grade of 1.8 g/t Au, yielding approximately 2034 oz Au at a recovery of 93.6%. The gravity recovery component was 56%. The 2019 and 2022 testwork results were tonnes-weighted based on the 2023 Mineral Resource to generate an overall fresh mineralisation recovery of 93% for reasonable prospects for eventual economic extraction purposes [61].
Based on the comminution testwork, a throughput rate of 196 t per hour (1.6 Mt per annum) at a target product size of P80 150 µm for fresh mineralisation was modelled [68]. The actual plant performance for the trial batch was 198 t per hour. The predicted SAG mill specific energy was 17.6 kWh/t versus an actual of 17.4 kWh/t. There was thus good agreement between the fresh mineralisation plant trials and the comminution testwork results.

4.10. Assessing Representativity

Sample representativity and fit-for-purpose results need to be communicated to all project stakeholders [18,19]. Table 15 provides an overview of the representivity and fit-for-purpose nature of testwork results for Beatons Creek.
Parameters (1) to (4) in Table 15 provide a measure of sample representivity, and parameters (5) to (9) in Table 15 describe the quality of sampling and testwork. The highest risk, recorded as moderate, is related to the sample mass ([2] in Table 15) both globally and by test given the highly heterogeneous nature of the mineralisation from a gold particle sizing and grade perspective. In the context of Beatons Creek, the geometallurgical samples were deemed to be a reasonable representation of the fresh mineralisation and the results fit-for-purpose in the context of feeding into a Scoping Study. The testwork data were validated by the trial process lot.

5. Conclusions

5.1. General

Geometallurgy integrates geological, metallurgical, environmental and economic data to maximise orebody value through a predictive model. This leads to a reduction in technical and operational risk and builds a more resilient operation. Through multi-disciplinary data, geometallurgy identifies attributes that contribute to the value of a resource and subsequently enables key parameter variability to be factored into the flowsheet, infrastructure design, and LOM forecasts. This includes traditional attributes, such as grade and bulk density, and process parameters such as hardness (e.g., crushability and grindability), mineral species and abundance, mineral liberation, metallurgical recovery, concentration of deleterious elements, and acid-generating and -neutralising potential.
The collection of samples and testwork to support geometallurgical programmes is not trivial, with many factors to consider across sample type, composites versus variability samples, number of samples, representativity of samples and sub-samples, sample selection, sample integrity, appropriate testwork protocols, supporting QAQC, project management and scheduling, and reporting in accordance with international codes.
There are subtle differences between metallurgical and geometallurgical samples. Metallurgical samples are composites and focus on recovery and comminution tests in support of process design. Whereas geometallurgical samples aim to represent a broader range of data, including geological, mineralogical, textural, geochemical, and physical properties to support predictive modelling.

5.2. Beatons Creek

The Beatons Creek case study provides a geometallurgical testwork protocol that can be applied to any gold mineralisation but is particularly well-suited to that bearing coarse gold. It allows for the collection of multivariate data across core logging and digital scanning, bulk density determination, and the determination of a robust head grade, comminution properties, metallurgical recovery, mineralogical and geochemical, and geoenvironmental parameters (Table 12). Its initial application at Beatons Creek was in support of a PFS, with planned expansion to support an FS. This expansion did not occur as the project was sold.
The protocol can be modified as required. This may include the use of variability samples throughout, with no compositing for recovery testwork (Figure 11), if mineralisation is less heterogeneous (smaller samples appropriate) or wider intersections are available. The costly BWI and SMC testwork could be replaced by the rapid/cost-effective Geopyora method, which requires a core to be crushed, but a few kg versus c. 30 kg [33]. The protocol has already been applied elsewhere by the primary author (SCD), with the key modification being the use of primary variability intervals (no compositing) and additional data collection through core spectral scanning and EQUOtip measurements.
The protocol uses the whole PQ core due to the heterogeneous nature of the gold mineralisation at Beatons Creek. This required strong QC actions to ensure sample integrity from the drill site through logging, scanning, assay, and testwork activities. Application of non-destructive PA was instrumental in gaining a robust head grade but not in reducing the sample mass available for subsequent metallurgical recovery testwork.
Samples were selected from the drill core by identifying the mineralised conglomerate based on pyritic and sedimentological markers. A minimum mining width of 1 m was applied, and dilution from below the foot-wall and above the hanging-wall was included in the selected interval length. Samples were collected from the fresh mineralisation reef domain (e.g., M1, M2, etc.) with no further domaining applied.
Individual intervals were retained as variability samples and underwent comminution testwork. Post-comminution testwork, each interval was recombined (original reject plus comminution material) and assayed via the PA method using a 10 kg assay charge. Post-assay, each set of variability samples from each reef was combined by reef to form variability composites for recovery testwork. As variability composites, the combined samples represented a restricted area of <60 m down-dip (Figure 7 and Figure 8).
Individual variability sample masses ranged between 17.5 kg and 27.2 kg (Table 7), with final variability composite masses ranging between 55 kg and 71 kg (Table 8). In total, the 2018 and 2022 geometallurgical drilling programmes provided 15 holes and approximately 47.9 m of equivalent continuous mineralization, yielding a total mass of 718 kg (Figure 6). The Grant’s Hill area is key to the future project, with the holes covering the important M1 and M2 reefs within the 2024 pit shells.
No deleterious elements were identified that could have a significant effect on potential economic gold extraction. There are elevated levels of arsenic and mercury, but not to any concerning degree, though further work is required if the project were to progress.
The recovery and comminution testwork indicates that the fresh mineralisation is strongly amenable to gravity and leach recovery. The 2022 programme used a similar approach, though some changes were made to gain additional process information. Overall, the 2022 programme corroborated the 2019 results, and together they are verified by the Batch #1 trial parcel from Grant’s Hill (M2 reef) processed in August 2021.
The comminution testwork showed minimal variability based on the results to hand. This was further confirmed during the trial processing batch. Reefs at depth, however, have not been comminution evaluated, which is critical for project development. Similarly, any variability in recovery was not expected to be great, though the balance between gravity and leach recovery displayed some variability.
Protocol outputs have already been used to support “reasonable prospects for eventual economic extraction” for a Mineral Resource estimate that has been reported in accordance with NI 43-101 and the JORC Code [60,61].
No additional geometallurgical testwork has been undertaken, and no predictive block model was produced given the disposal of the project. If further work had been undertaken, this would have included additional diamond drilling, core scanning, testwork (comminution, recovery, mineralogy, and geoenvironmental), and geochemistry across different geological domains and reefs. With further geochemical data, including LW, models of gold recovery and pyrite distribution would be built. A geochemical model of the waste interburden between the reefs is critical for potentially acid-forming waste rock management. The 2024 resource estimate includes an underground resource, which requires drilling and geometallurgical testwork given the paucity of diamond core holes to a depth of 150 m.

6. Recommendations

  • Early implementation of geometallurgy must include strong collaboration between geologists, mining engineers, metallurgists/mineral process engineers, and environmental scientists to scope the most appropriate data outputs.
  • The programme scope document will cover all relevant considerations (refer to Section 2.1, Section 2.2, Section 2.3, Section 2.4 and Section 2.5) and context of public reporting (refer to Section 3). This should include activities across required outcomes, budget definition, project schedule, sampling and testwork design, testwork protocols including QAQC, database design, management and validation, reporting, etc.
  • High-quality primary samples are critical to testwork programmes. All samples should be collected within the framework of TOS. The preferred sample type for geometallurgical programmes is diamond drill core. Half or whole drill cores can be used. Dedicated drill holes solely for geometallurgical application are both unlikely and will lack spatial representativity. Therefore, the sharing of holes across the mine value chain is critical to maximising in situ, direct and ex situ measurements to support predictive modelling.
  • Scanning of drill core has become more important to ensure that a range of continuous down-hole data are collected. Various technologies are now available, allowing core scanning data to be generated quickly and at a reasonable cost.
  • QAQC documentation, implementation, and monitoring must be rigorous, particularly where comminution testwork precedes head grade determination for resource estimation and metallurgical recovery testwork. If whole core use is deemed applicable, this should be justified and effectively logged and scanned prior to destruction.

Author Contributions

Conceptualisation, S.C.D.; methodology, S.C.D.; formal analysis, S.C.D.; resources, S.C.D.; data treatment and curation, S.C.D.; writing—original draft preparation, S.C.D. and H.J.G.; writing—review and editing, S.C.D. and H.J.G.; project administration, S.C.D. All authors have read and agreed to the published version of the manuscript.

Funding

All drilling and testwork was funded by Novo Resources Corp. as part of the Beatons Creek fresh mineralisation PFS.

Data Availability Statement

Data are contained within the article.

Acknowledgments

Former and current Novo staff members/contractors are thanked for their contribution to the geometallurgical drilling and testwork and trial processing programmes, including Victoria Arrowsmith, Jan Graham, Jeremy Ison, Kas de Luca, Brendan Parker, and Alwin van Roij. Intertek, ALS, and Metallurgy laboratories in Perth, WA, undertook core scanning, metallurgical testwork, and assaying. The authors acknowledge positive input to the paper by two reviewers.

Conflicts of Interest

S.C.D. is a technical advisor to Novo Resources Corp. The paper reflects the views of the author and not the company.

References

  1. Eggert, R.G. Trends in mineral economics: Editorial retrospective 1989–2006. Res. Policy 2008, 33, 1–3. [Google Scholar]
  2. ICMM. Available online: https://www.icmm.com/en-gb/our-principles (accessed on 24 March 2025).
  3. McKay, N.; Vann, J.; Ware, W.; Morley, C.S.; Hodkiewicz, P. Strategic versus tactical geometallurgy—A systematic process to add and sustain resource value. In Proceedings of the International Geometallurgy Conference, Australasian Institute of Mining and Metallurgy, Melbourne, Australia, 15–16 June 2016; pp. 29–36. [Google Scholar]
  4. Dominy, S.C.; O’Connor, L.; Parbhakar-Fox, A.; Glass, H.J.; Purevgerel, P. Geometallurgy—A route to more resilient operations. Minerals 2018, 8, 560. [Google Scholar] [CrossRef]
  5. Michaux, S.; O’Connor, L. How to Set Up and Develop a Geometallurgical Programme; Geological Survey of Finland (GTK): Espoo, Finland, 2020; p. 245. Available online: https://www.researchgate.net/profile/Simon-Michaux-2/publication/341459317_How_to_set_up_and_Develop_a_Geometallurgical_Program_FINAL_v6/links/5ec28fb1299bf1c09ac4e7b5/How-to-set-up-and-Develop-a-Geometallurgical-Program-FINAL-v6.pdf (accessed on 24 March 2025).
  6. Tusa, L.; Frenzel, M.; Pereira, L.; Thiele, S.; Tolosana-Delgado, R.; Gutzmer, J. Geometallurgy—Future directions. SEG Discov. 2025, 160, 27–39. [Google Scholar]
  7. Boisvert, J.B.; Rossi, M.E.; Ehrig, K.; Deutsch, C.V. Geometallurgical modelling at Olympic Dam mine, South Australia. Math. Geosci. 2013, 45, 901–925. [Google Scholar] [CrossRef]
  8. Banisi, S.; Belec, S.; Duchesne, C.; Bazin, C. Application of geometallurgical modelling to mine planning in the copper-molybdenum industry. Mins. Eng. 2018, 122, 130–141. [Google Scholar] [CrossRef]
  9. Ortiz, J.M.; Avalos, A.; Riquelme, A.I.; Leuangthong, O.; Madani, N.; Frenzel, M. Uncertainty and value: Optimising geometallurgical performance along the mining value chain. Elements 2023, 19, 377–383. [Google Scholar] [CrossRef]
  10. JORC. Australasian Code for Reporting of Exploration Results, Mineral Resources and Ore Reserves—The JORC Code; Joint Ore Reserves Committee of the Australasian Institute of Mining and Metallurgy, Australian Institute of Geoscientists and Minerals Council of Australia: Melbourne, Australia, 2012; p. 44. Available online: https://www.jorc.org/docs/JORC_code_2012.pdf (accessed on 24 March 2025).
  11. PERC. Pan-European Standard for the Public Reporting of Exploration Results, Mineral Resources and Mineral Reserves; Pan-European Reserves and Resources Reporting Committee (PERC): Brussels, Belgium, 2021; p. 98. Available online: https://percstandard.org/wp-content/uploads/2021/09/PERC_REPORTING_STANDARD_2021_RELEASE_01Oct21_full.pdf (accessed on 24 March 2025).
  12. CIM. Definition Standards for Mineral Resources and Mineral Reserves; CIM: Montreal, QC, Canada, 2014; p. 9. Available online: https://mrmr.cim.org/media/1128/cim-definition-standards_2014.pdf (accessed on 24 March 2025).
  13. NI 43-101; National Instrument 43-101 Standards of Disclosure for Mineral Projects. Ontario Securities Commission: Montreal, QC, Canada, 2011; p. 44. Available online: https://mrmr.cim.org/media/1017/national–instrument-43-101.pdf (accessed on 24 March 2025).
  14. Hanks, J.; Barratt, D. Sampling a mineral deposit for metallurgical testing and the design of comminution and mineral separation processes. In Mineral Processing Plant Design, Practice and Control; Society for Mining, Metallurgy and Exploration: Littleton, CO, USA, 2002; pp. 99–116. [Google Scholar]
  15. McCarthy, P.L. Managing technical risk for mine feasibility studies. In Proceedings of the Mining Risk Management Conference, Sydney, Australia, 9–12 September 2003; Australasian Institute of Mining and Metallurgy: Melbourne, Australia, 2003; pp. 21–27. [Google Scholar]
  16. King, P. Orebody Sampling and Metallurgical Testwork. In SME Mining Engineering Handbook; SME: Denver, CO, USA, 2011; pp. 193–202. [Google Scholar]
  17. Rendu, J.-M. Risk Management in Evaluating Mineral Deposits; Society for Mining, Metallurgy and Exploration: Littleton, CO, USA, 2017; p. 310. [Google Scholar]
  18. Dominy, S.C.; O’Connor, L.; Glass, H.J.; Purevgerel, S.; Xie, Y. Towards representative metallurgical sampling and recovery testwork programmes. Minerals 2018, 8, 193. [Google Scholar] [CrossRef]
  19. Dominy, S.C.; O’Connor, L.; Purevgerel, S. Importance of representative metallurgical sampling and testwork programmes to reduce project risk-a gold case study. Min. Technol. 2019, 128, 230–245. [Google Scholar] [CrossRef]
  20. Chalastara, K.; Cai, A.; Anson, J.; Proulx, E.-M. Implementing a testwork program for a metallurgical plant. In Proceedings of the Conference of Metallurgists, Halifax, NS, Canada, 19–22 August 2024; Springer: Cham, Switzerland, 2024; pp. 859–864. [Google Scholar] [CrossRef]
  21. Lipton, I.; Greenhill, P.; Torres, L.; Nimmo, M. Applying geometallurgical principals for metallurgical sample selection. In Proceedings of the International Mineral Processing Conference, Washington, DC, USA, 29 September–3 October 2024; Society for Mining, Metallurgy and Exploration: Englewood, NJ, USA, 2024; p. 14. [Google Scholar]
  22. Gy, P.M. Sampling of Particulate Materials: Theory and Practice; Elsevier: Amsterdam, The Netherlands, 1982; p. 431. [Google Scholar]
  23. Pitard, F.F. Theory of Sampling and Sampling Practice; CRC Press: Boca Raton, FL, USA, 2019; p. 694. [Google Scholar]
  24. Esbensen, K.H. Introduction to the Theory and Practice of Sampling; IM Publications Open: Chichester, UK, 2020; p. 324. [Google Scholar]
  25. Carrasco, P.C. Nugget effect–artificial or natural? In Proceedings of the Fourth World Conference on Sampling and Blending, Cape Town, South Africa, 21–23 October 2009; Southern African Institute of Mining and Metallurgy: Johannesburg, South Africa, 2009; pp. 211–217. [Google Scholar]
  26. Dominy, S.C. Predicting the unpredictable—Evaluating high-nugget effect gold deposits. In Mineral Resource and Mineralization Reserve Estimation—The AusIMM Guide to Good Practice, Monograph 23; Australasian Institute of Mining and Metallurgy: Melbourne, Australia, 2014; pp. 659–678. [Google Scholar]
  27. Dehaine, Q.; Esbensen, K.H. Multivariate methods of improved geometallurgical sampling. TOS Forum 2022, 11, 411–417. [Google Scholar] [CrossRef]
  28. Lynch, A. Comminution Handbook; Spectrum Series #21; The Australasian Institute of Mining and Metallurgy: Melbourne, Australia, 2015; p. 324. [Google Scholar]
  29. DS3077; Representative Sampling–Horizontal Standard. Danish Standards Foundation: Copenhagen, Denmark, 2024; p. 94. Available online: https://webstore.ansi.org/standards/ds/ds30772024 (accessed on 24 March 2025).
  30. Laplante, A.R.; Spiller, D.E. Bench-scale and pilot plant test work for gravity concentration circuit design. In Mineral Processing Plant Design, Practice and Control; Society for Mining, Metallurgy and Exploration: Englewood, NJ, USA, 2002; pp. 160–175. [Google Scholar]
  31. Runge, K.C. Laboratory flotation testing—An essential tool for ore characterisation. In Flotation Plant Optimisation; Spectrum Series #16; Australasian Institute of Mining and Metallurgy: Melbourne, Australia, 2010; pp. 155–174. [Google Scholar]
  32. Keeney, L.; Nguyen, K. The use of EQUOtip as a hardness domaining tool. In Proceedings of the International Mineral Processing Congress, Santiago, Chile, 20–24 October 2014; Gecamin: Santiago, Chile, 2014; pp. 128–138. [Google Scholar]
  33. Bueno, M.d.P.; Almeida, T.; Lara, L.; Powell, M. The Geopyora Index: A new instrument for assessing comminution and rock strength properties. In Proceedings of the International Mineral Processing Conference, Washington, DC, USA, 29 September–3 October 2024; Society for Mining, Metallurgy and Exploration: Englewood, NJ, USA, 2024; pp. 1525–1530. [Google Scholar]
  34. Lund, C.; Lamberg, P.; Lindberg, T. Development of a geometallurgical framework to quantify mineral textures for process prediction. Mins. Eng. 2015, 82, 61–77. [Google Scholar] [CrossRef]
  35. Johnson, C.L.; Browning. D.A.; Pendock, N.E. Hyperspectral imaging applications to geometallurgy: Utilizing blasthole mineralogy to predict Au-Cu recovery and throughput at the Phoenix mine, Nevada. Econ. Geol. 2019, 114, 1481–1494. [Google Scholar] [CrossRef]
  36. Hunt, J.; Kojovic, T.; Berry, R.J. Estimating comminution indices from ore mineralogy, chemistry and drill core logging. In Proceedings of the International Geometallurgy Conference, Perth, Australia, 12–14 August 2013; Australasian Institute of Mining and Metallurgy: Melbourne, Australia, 2013; pp. 173–176. [Google Scholar]
  37. Butcher, A.R.; Dehaine, Q.; Menzies, A.H.; Michaux, S.P. Characterisation of ore properties for geometallurgy. Elements 2023, 19, 352–358. [Google Scholar] [CrossRef]
  38. Ehrig, K.; Pitard, F.F. Sampling the supergiant Olympic Dam iron-oxide Cu-U-Au-Ag deposit, South Australia. In Proceedings of the World Conference on Sampling and Blending, Perth, Australia, 9–11 May 2017; Australasian Institute of Mining and Metallurgy: Melbourne, Australia, 2017; pp. 21–27. [Google Scholar]
  39. Ehrig, K.; Liebezeit, V.; Macmillan, E. Metallurgical QAQC–who needs it? In The Olympic Dam experience. In Proceedings of the Metallurgical Plant Design and Operating Strategies, Perth, Australia, 11–12 September 2017; Australasian Institute of Mining and Metallurgy: Melbourne, Australia, 2017; pp. 31–44. [Google Scholar]
  40. Siddiqui, M.U.; Erwin, K.; Khan, S.; Chandramohan, R.; Meinke, C. An efficient sample selection methodology for a geometallurgy study utilizing statistical analysis techniques. Min. Metall. Explor. 2024, 41, 2193–2201. [Google Scholar] [CrossRef]
  41. Lyman, G.J.; Bourgeois, F.S. Sampling, corporate governance and risk analysis. In We Are Metallurgists Not Magicians: Landmark Papers by Practicing Metallurgists; Australasian Institute of Mining and Metallurgy: Melbourne, Australia, 2017; pp. 349–354. [Google Scholar]
  42. GMG. Available online: https://gmggroup.org/geometallurgy-sample-representativity/ (accessed on 24 March 2025).
  43. Dominy, S.C.; van Roij, A.; Graham, J.C. Sampling of high-nugget conglomerates from the Western Australian Pilbara: Bulk sampling at the Beatons Creek gold project, Nullagine. TOS Forum 2022, 11, 255–277. [Google Scholar] [CrossRef]
  44. Gill, D.E.; Corthesy, R.; Leite, M.H. Determining the minimum number of specimens for laboratory testing of rock properties. Eng. Geol. 2005, 78, 29–51. [Google Scholar] [CrossRef]
  45. Barton, I.; Caro, C.; Robertson, J. Ore types: What they are, how they are made and their uses. Min. Metall. Explor. 2019, 40, 2153–2160. [Google Scholar] [CrossRef]
  46. Annels, A.E.; Dominy, S.C. Core recovery and quality: Important factors in mineral resource evaluation. App. Earth Sci. 2003, 112, 305–312. [Google Scholar] [CrossRef]
  47. Carvalho, D.B.; Cuchierato, G.; Chieregati, A.C. Drill core storage: Orientation regarding international best practices. Coring Mag. 2020, 12, 60–64. Available online: https://issuu.com/coringmagazine/docs/issue_12_-_issuu (accessed on 24 March 2025).
  48. ISO 9001. Available online: https://www.iso.org/standard/62085.html (accessed on 31 March 2025).
  49. ISO 17025. Available online: https://www.iso.org/standard/66912.html (accessed on 31 March 2025).
  50. Morgan, S.; Bradshaw, D.J.; Schwarz, S. Julius Kruttschnitt Mineral Separation Index–small-scale test to characterise the flotation response of an ore type. In Proceedings of the Mill Operators Conference, Hobart, Australia, 29–31 October 2012; Australasian Institute of Mining and Metallurgy: Melbourne, Australia, 2012; pp. 159–162. [Google Scholar]
  51. Windle, S.J.; Kojovic, T.; Sullivan, J. Use of modified Comminution Index to predict Bond Work Index and SMC A*b at the Antamina mine, Peru. In Proceedings of the International Geometallurgy Conference, Perth, Australia, 15–16 June 2016; Australasian Institute of Mining and Metallurgy: Melbourne, Australia, 2016; pp. 153–1160. [Google Scholar]
  52. Arthursson, A. Minalyze. In New Discovery Program Industry Consultation and Knowledge Transfer Workshop; Geological Survey of Queensland: Mount Isa, Australia; The University of Queensland: Brisbane, Australia, 2018; p. 45. Available online: https://smi.uq.edu.au/files/43635/Dec18KTW_Minalyze_GSQ_Workshop.pdf (accessed on 24 March 2025).
  53. Arthursson, M.; Tod, A.; Dellar, E.; Lundstrom, A. Digitalizing the mining industry–3D scanning of core trays to produce volumetric bulk densities. In Proceedings of the 3rd Australian Exploration Geosciences Conference: Geosciences for a Sustainable World, Brisbane, Australia, 15–20 September 2021; p. 5. [Google Scholar]
  54. Harris, A.C.; Finn, D.J.; MacCorquodale, F.T.A.; Ravella, M.; Clarke, W.J.; Krneta, S.; Battig, E.; Maguire, S. Empowering geologists in the exploration process-maximizing data used from enabling scanning technology. SEG Discov. 2024, 136, 17–31. [Google Scholar] [CrossRef]
  55. De La Rosa, R.; Tolosana-Delgado, R.; Kirsch, M.; Gloaguen, R. Automated multi-scale and multivariate geological logging from drill core hyperspectral data. Remote Sens. 2022, 14, 2676. [Google Scholar] [CrossRef]
  56. Tercier, A.; Vasileva, E.; Alvarez-Llamas, C.; Fabre, C.; Hermelin, S. High-resolution high-speed LIBS microscopy. Spectroscopy 2023, 38, 34–40. [Google Scholar] [CrossRef]
  57. JORC. Draft Code and Guidance of the Australasian Code for Reporting of Exploration Results, Mineral Resources and Ore Reserves—The JORC Code; Joint Ore Reserves Committee of the Australasian Institute of Mining and Metallurgy, Australian Institute of Geoscientists and Minerals Council of Australia: Melbourne, Australia, 2024; p. 100. [Google Scholar]
  58. CIM. Mineral Exploration Best Practice Guidelines; CIM: Montreal, QC, Canada, 2018; p. 16. Available online: https://mrmr.cim.org/media/1080/cim-mineral-exploration-best-practice-guidelines-november-23-2018.pdf (accessed on 24 March 2025).
  59. CIM. Leading Practice Guidelines for Mineral Processing; CIM: Montreal, QC, Canada, 2022; p. 28. Available online: https://mrmr.cim.org/media/1159/cim-leading-practice-guidelines-for-mineral-processing-2022.pdf (accessed on 24 March 2025).
  60. Novo. Mineral Resource Update: Beatons Creek Gold Project, Nullagine, Western Australia; NI 43-101 Technical Report; Novo Resources Corp.: Vancouver, BC, Canada, 2022; p. 210. Available online: https://www.sedarplus.ca/csa-party/records/profile.html?id=e282f6bdbe8f2e0d9570718b0e194f4c (accessed on 24 March 2025).
  61. Calidus. 2024. Available online: https://cdn-api.markitdigital.com/apiman-gateway/ASX/asx-research/1.0/file/2924-02817235-6A1211525 (accessed on 24 March 2025).
  62. Gough, P.C. A Petrographic Study and Genesis Model of the Auriferous Conglomerates at Beatons Creek, Nullagine, WA. Master’s Thesis, Camborne School of Mines, Penryn, UK, 2014; p. 95. [Google Scholar]
  63. Galindo, S.; Monecke, T.; Kocher, S.; Westman, E. Update on Gold Conglomerates at Beatons Creek, Australia; Unpublished PowerPoint presentation on research by the Colorado School of Mines to Novo Resources Corp.; Colorado School of Mines: Golden, CO, USA, 2023; p. 21. [Google Scholar]
  64. Dominy, S.C.; Graham, J.C.; Glacken, I.M. Evaluation of coarse gold-bearing conglomerate mineralisation at Beatons Creek, Pilbara, Western Australia: Sampling for resource development and grade control. Minerals 2024, 14, 337. [Google Scholar] [CrossRef]
  65. Dominy, S.C.; Graham, J.C.; Esbensen, K.H.; Purevgerel, S. Application of PhotonAssay™ to coarse-gold mineralization: The importance of rig to assay optimization. Sampl. Sci. Technol. 2024, 1, 2–30. [Google Scholar] [CrossRef]
  66. Arrowsmith, V.; Parker, B.; Dominy, S.C. Beatons Creek Gold Project: Metallurgical Testwork Report; Unpublished Report; Novo Resources Corp.: Perth, Australia, 2020; p. 82. [Google Scholar]
  67. Laplante, A.R.; Staunton, W.P. Gravity recovery of gold—An overview of recent developments. In Proceedings of the Annual Canadian Mineral Processors Conference 2005, Ottawa, ON, Canada, 18–20 January 2005; Canadian Institute of Mining: Montreal, QC, Canada, 2005; pp. 51–64. [Google Scholar]
  68. Ison, J. Beatons Creek Fresh Project—Metallurgical Testwork Report: Phase 2; Unpublished Interim Report; Novo Resources Corp.: Perth, Australia, 2022; p. 47. [Google Scholar]
Figure 1. Geometallurgical (variability) interval (20 m) of NQ2 (50.6 mm) core through a gold stockwork zone (fresh mineralisation) that would be mined underground via longhole open stoping. The project was at an early stage leading to a Scoping Study. Half core was selected to form a 56 kg variability sample for gravity, flotation, and leach test work. Prior to selection, the core was relogged to include mineralogy, texture, and alteration and EQUOtip measurements at 15 cm intervals. The original half core provided gold grade and 50x multielement geochemistry in 1 m intervals.
Figure 1. Geometallurgical (variability) interval (20 m) of NQ2 (50.6 mm) core through a gold stockwork zone (fresh mineralisation) that would be mined underground via longhole open stoping. The project was at an early stage leading to a Scoping Study. Half core was selected to form a 56 kg variability sample for gravity, flotation, and leach test work. Prior to selection, the core was relogged to include mineralogy, texture, and alteration and EQUOtip measurements at 15 cm intervals. The original half core provided gold grade and 50x multielement geochemistry in 1 m intervals.
Minerals 15 00370 g001
Figure 2. Packaging of samples from top left, clockwise: sealed 45-gallon drums with variability samples for pilot plant testwork; containerised and boxed c. 1 t variability bulk samples for pilot plant testwork; [centre] core samples in sealed and tamper-tagged plastic pails; palletised core samples strapped and secured prior to shipping; and core sample in sealed and tamper-tagged plastic bag, where the bag was sealed into a second bag prior to shipping.
Figure 2. Packaging of samples from top left, clockwise: sealed 45-gallon drums with variability samples for pilot plant testwork; containerised and boxed c. 1 t variability bulk samples for pilot plant testwork; [centre] core samples in sealed and tamper-tagged plastic pails; palletised core samples strapped and secured prior to shipping; and core sample in sealed and tamper-tagged plastic bag, where the bag was sealed into a second bag prior to shipping.
Minerals 15 00370 g002
Figure 3. Fresh M2 reef (marine lag) at the base of Grant’s Hill pit in May 2022. Large fragments of quartz veining and boulder material are visible. Field of view: 0.5 m.
Figure 3. Fresh M2 reef (marine lag) at the base of Grant’s Hill pit in May 2022. Large fragments of quartz veining and boulder material are visible. Field of view: 0.5 m.
Minerals 15 00370 g003
Figure 4. Fresh M2 reef (marine lag) within PQ core (diameter 85 mm) from hole BCDD22-0004 between 49 m and 52 m. The reef is located at 50–51 m, grading 1.4 g/t Au. Light-coloured siliceous boulders and quartz vein fragments can be seen.
Figure 4. Fresh M2 reef (marine lag) within PQ core (diameter 85 mm) from hole BCDD22-0004 between 49 m and 52 m. The reef is located at 50–51 m, grading 1.4 g/t Au. Light-coloured siliceous boulders and quartz vein fragments can be seen.
Minerals 15 00370 g004
Figure 5. (Upper photographs): Gold from Grant’s Hill fresh marine lag conglomerate. (Lower photograph): Visible gold collected from the M2 reef, Grant’s Hill pit (Figure 3). The upper green circle indicates a small particle of visible gold which is not well resolved in the Figure. The lower green circle encloses a 5 mm elongated gold particle.
Figure 5. (Upper photographs): Gold from Grant’s Hill fresh marine lag conglomerate. (Lower photograph): Visible gold collected from the M2 reef, Grant’s Hill pit (Figure 3). The upper green circle indicates a small particle of visible gold which is not well resolved in the Figure. The lower green circle encloses a 5 mm elongated gold particle.
Minerals 15 00370 g005
Figure 6. Plan of the 2018 (series BCDD18- six holes) and 2022 (series 22BCDD- nine holes) geometallurgical core hole locations at Grant’s Hill, South Hill, and Edwards geological domains. The fault-bounded geological domains are demarcated by coloured lines. See Figure 7 and Figure 8 for cross-sections through the 2018 drilling (BCDD18 holes 018-023).
Figure 6. Plan of the 2018 (series BCDD18- six holes) and 2022 (series 22BCDD- nine holes) geometallurgical core hole locations at Grant’s Hill, South Hill, and Edwards geological domains. The fault-bounded geological domains are demarcated by coloured lines. See Figure 7 and Figure 8 for cross-sections through the 2018 drilling (BCDD18 holes 018-023).
Minerals 15 00370 g006
Figure 7. Grants Hill (GH) section showing 2018 diamond core holes BCDD18-021 to 023. Section shows the Beatons Upper (green), Mineralised (red) and Lower (yellow) Formations.
Figure 7. Grants Hill (GH) section showing 2018 diamond core holes BCDD18-021 to 023. Section shows the Beatons Upper (green), Mineralised (red) and Lower (yellow) Formations.
Minerals 15 00370 g007
Figure 8. South Hill (SH) section showing 2018 diamond holes BCDD18-018 to 020. Section shows the Beatons Mineralised (red) and Lower (yellow) Formations.
Figure 8. South Hill (SH) section showing 2018 diamond holes BCDD18-018 to 020. Section shows the Beatons Mineralised (red) and Lower (yellow) Formations.
Minerals 15 00370 g008
Figure 9. Palletised core trays ready for transportation to the laboratory in Perth.
Figure 9. Palletised core trays ready for transportation to the laboratory in Perth.
Minerals 15 00370 g009
Figure 10. (A) Minalyzer CS unit. (B) 0.5 m lengths of drill core for Laser Imaging, Detection and Ranging (LIDAR) scanning and bulk density determination.
Figure 10. (A) Minalyzer CS unit. (B) 0.5 m lengths of drill core for Laser Imaging, Detection and Ranging (LIDAR) scanning and bulk density determination.
Minerals 15 00370 g010
Figure 11. Testwork flowsheet from an initial sample through comminution, head grade, recovery testwork and tails analysis. Red numbered boxes are referenced in the text.
Figure 11. Testwork flowsheet from an initial sample through comminution, head grade, recovery testwork and tails analysis. Red numbered boxes are referenced in the text.
Minerals 15 00370 g011
Table 1. Sampling value chain (modified from Dominy et al. [18]).
Table 1. Sampling value chain (modified from Dominy et al. [18]).
LocationSite/FieldLaboratory
NodePlanningCollectionTransportPreparationTestwork (2)Assaying
ActivityScope
Characterise
Design
Implement
QA protocols
QC KPIs
Staff training
Observe
Select/collect
Bag and tag
QAQC
Integrity/security
Chain of custody
Integrity/security
Chain of custody
Equipment operation
Equipment clean
QAQC
Integrity/security
Equipment operation
Equipment clean
QAQC
Integrity/security
Equipment operation
Equipment clean
QAQC
Integrity/security
Sampling error (where appropriate) (1)FSE, GSE
IDE, IEE, IWE
IPEFSE, GSE
IDE, IEE, IWE, IPE
FSE, GSE
IDE, IEE, IWE, IPE
IPE, AE
Dominant effect on results (where appropriate)Precision
Bias
BiasPrecision
Bias
Precision
Bias
Bias
(1) FSE: fundamental sampling error; GSE: Grouping and Segregation Error; IDE: Increment Delimitation Error; IEE: Increment Extraction Error; IWE: Increment Weighting Error; IPE: Increment Preparation Error; AE: Analytical Error; KPI: Key Performance Indicator(s). (2) Used generically to include core scanning, direct core measurements, comminution and recovery testwork, automated mineralogy, geochemical analysis, etc. Sources: Refs. [22,23,24].
Table 2. General recommendation for the number of metallurgical (composite) and geometallurgical (variability) samples for different project stages based on deposit complexity/heterogeneity (modified from Dominy et al. [18]). Numbers of samples are specified per metallurgical type/domain. Any single sample interval will yield several tests depending on sample mass and project stage. Sample numbers are based on experience and not intended to be a definitive statement. The use of low versus high heterogeneity mineralisation is for guidance only and could equally refer to grade- or physical-property-based parameters.
Table 2. General recommendation for the number of metallurgical (composite) and geometallurgical (variability) samples for different project stages based on deposit complexity/heterogeneity (modified from Dominy et al. [18]). Numbers of samples are specified per metallurgical type/domain. Any single sample interval will yield several tests depending on sample mass and project stage. Sample numbers are based on experience and not intended to be a definitive statement. The use of low versus high heterogeneity mineralisation is for guidance only and could equally refer to grade- or physical-property-based parameters.
Project StageLow HeterogeneityHigh Heterogeneity
Metallurgical CompositesGeometallurgical VariabilityBulk
Samples
Metallurgical CompositesGeometallurgical VariabilityBulk
Samples
Scoping2–52–5N5–155–10N
PFS105–15N2015–30(Y)
FS1015–30(Y)20>30Y
Total at FS>25>30(Y)>50>50Y
Y: required; (Y): maybe required; N: not generally required.
Table 3. Extract from the JORC Code Table 1 (Section 4) pertaining to metallurgical testwork (JORC, 2012) [10].
Table 3. Extract from the JORC Code Table 1 (Section 4) pertaining to metallurgical testwork (JORC, 2012) [10].
Metallurgical factors or assumptions1The metallurgical process proposed and the appropriateness of that process to the style of mineralisation
2Whether the metallurgical process is well-tested technology or novel in nature
3The nature, amount, and representativeness of metallurgical test work undertaken, the nature of the metallurgical domaining applied, and the corresponding metallurgical recovery factors applied
4Any assumptions or allowances made for deleterious elements
5The existence of any bulk sample or pilot scale test work and the degree to which such samples are considered representative of the orebody as a whole
6For minerals that are defined by a specification, has the ore reserve estimation been based on the appropriate mineralogy to meet the specifications?
Table 4. Extract from NI 43 to 101 Item 11 pertaining to sampling and assaying [13].
Table 4. Extract from NI 43 to 101 Item 11 pertaining to sampling and assaying [13].
Sample Preparation, Analyses, and Security(a)Sample preparation methods and quality control measures employed before dispatch of samples to an analytical or testing laboratory, the method or process of sample splitting and reduction, and the security measures taken to ensure the validity and integrity of samples taken
(b)Relevant information regarding sample preparation, assaying, and analytical procedures used, the name and location of the analytical or testing laboratories, the relationship of the laboratory to the issuer, and whether the laboratories are certified by any standards association, and the particulars of any certification
(c)A summary of the nature, extent, and results of quality control procedures employed and quality assurance actions taken or recommended to provide adequate confidence in the data collection and processing
(d)The author’s opinion [Qualified Person] on the adequacy of sample preparation, security, and analytical procedures
Table 5. Extract from NI 43 to 101 Item 13 pertaining to metallurgical testwork [13].
Table 5. Extract from NI 43 to 101 Item 13 pertaining to metallurgical testwork [13].
Mineral processing and metallurgical testing(a)Nature and extent of the testing and analytical procedures, and provide a summary of the relevant results
(b)Basis for any assumptions or predictions regarding recovery estimates
(c)The extent known, the degree to which the test samples are representative of the various types and styles of mineralisation, and the mineral deposit as a whole
(d)The extent known, any processing factors or deleterious elements that could have a significant effect on potential economic extraction
Table 6. Individual drill core interval details from the 2018 drilling programme. The individual drill holes can be identified in Figure 7 and Figure 8. SH: South Hill; GH: Grants Hill; CH: Channel Lag Reef; M: Marine Lag Reef.
Table 6. Individual drill core interval details from the 2018 drilling programme. The individual drill holes can be identified in Figure 7 and Figure 8. SH: South Hill; GH: Grants Hill; CH: Channel Lag Reef; M: Marine Lag Reef.
Hole IDLocationReefFrom (m)To (m)True Reef Width (m)
BCDD18-018SHCH164.8065.500.70
BCDD18-018SHCH275.5075.260.76
BCDD18-019SHCH158.5059.300.80
BCDD18-019SHCH269.2470.601.36
BCDD18-020SHCH151.2051.800.60
BCDD18-020SHCH261.9562.900.95
BCDD18-021GHM135.0036.251.25
BCDD18-021GHM243.5745.251.68
BCDD18-022GHM147.0548.101.05
BCDD18-022GHM259.7361.131.40
BCDD18-023GHM151.4151.980.57
BCDD18-023GHM265.1266.090.97
Table 7. Sample dilution details and variability composites for 2019 recovery testwork. SH: All width true. South Hill; GH: Grants Hill; CH: channel lag reef; M: marine lag reef; FW: foot-wall; HW: hanging-wall.
Table 7. Sample dilution details and variability composites for 2019 recovery testwork. SH: All width true. South Hill; GH: Grants Hill; CH: channel lag reef; M: marine lag reef; FW: foot-wall; HW: hanging-wall.
Hole IDLocationReefReef Width
(m)
Selected Reef Width
(m)
FW Dilution (m)HW Dilution (m)Diluted Reef Width
(m)
Mass Inc. Dilution (kg)MET Sample ID
BCDD18-018SHCH10.701.000.100.151.2517.8BCMET18-018-CH1
BCDD18-018SHCH20.761.000.100.151.2518.5BCMET18-018-CH2
BCDD18-019SHCH10.801.000.100.151.2523.9BCMET18-019-CH1
BCDD18-019SHCH21.361.360.100.151.6122.8BCMET18-019-CH2
BCDD18-020SHCH10.601.000.100.151.2518.4BCMET18-020-CH1
BCDD18-020SHCH20.951.000.100.151.2517.9BCMET18-020-CH2
BCDD18-021GHM11.251.250.100.151.5021.3BCMET18-021-M1
BCDD18-021GHM21.681.680.100.151.9327.2BCMET18-021-M2
BCDD18-022GHM11.051.050.100.151.3017.0BCMET18-022-M1
BCDD18-022GHM21.401.400.100.151.6525.5BCMET18-022-M2
BCDD18-023GHM10.571.000.100.151.2517.5BCMET18-023-M1
BCDD18-023GHM20.971.000.100.151.2518.5BCMET18-023-M2
Total--12.1---16.7246.3-
Table 8. Actual composite mass formed from the original variability samples for recovery testwork, post-reconstitution from the comminution testwork (Table 7).
Table 8. Actual composite mass formed from the original variability samples for recovery testwork, post-reconstitution from the comminution testwork (Table 7).
BCMET Composite IDBCMET Interval IDMass
BCMET18-COMP-CH1BCMET18-018-CH117.83
BCMET18-019-CH123.86
BCMET18-020-CH118.35
Total mass 60.04
BCMET18-COMP-CH2BCMET18-018-CH218.46
BCMET18-019-CH222.82
BCMET18-020-CH217.91
Total mass 59.19
BCMET18-COMP-M1BCMET18-021-M121.33
BCMET18-022-M116.95
BCMET18-023-M117.51
Total mass 55.79
BCMET18-COMP-M2BCMET18-021-M227.21
BCMET18-022-M225.54
BCMET18-023-M218.47
Total mass 71.22
Table 9. Overview of QAQC activity for the geometallurgical programme.
Table 9. Overview of QAQC activity for the geometallurgical programme.
LocationActivityQAQC Actions
SiteDrilling and core loggingNovo QA documentation inc. core handling/logging and transportation. Instigation of the COC. Review/supervision by QPs
Mineralogical laboratoryMinalyze CS scanningLaboratory QA documentation. Review/supervision by QPs
Metallurgical laboratoryComminution testworkLaboratory QA documentation and specific unit hygiene/cleaning to avoid contamination. Review/supervision by QPs
Assay laboratoryPhotonAssay™Laboratory and Novo QC actions. Review/supervision by QPs
Metallurgical laboratoryRecovery testworkLaboratory and Novo QC actions across equipment hygiene/cleaning and assaying. Review/supervision by QPs
Table 10. Summary of Beatons Creek testwork QC programme. SOP: Standard Operating Procedure.
Table 10. Summary of Beatons Creek testwork QC programme. SOP: Standard Operating Procedure.
QA ActionStageActionRateNVO_KPI
Novo Site Activities
Core sample collection and integrity; chain-of-custodySample collection and receiptNovoAllComply with SOP
Core loggingCore logging and photographyNovoAllComply with SOP
Testwork Activities
Laboratory arrival checksCheck the integrity of the core on arrival at the scanning and metallurgical laboratoriesLabAllComply with SOP
Blank
(Assay and GRG process)
1 kg crushed blank inserted post recombination from comminution and pre-crush
1x full 50 kg blank through the entire GRG process
Lab1 in 5

1
<0.1 g/t Au
Barren flush
(comminution)
5 kg flush through all comminution testwork equipmentLab1 in 1 flush
Assay 1 in 1; 2 kg LW
<0.5% gold loss
Barren flush
(GRG)
5 kg flush through all GRG testwork equipmentLab1 in 1 flush
Assay 1 in 1; 2 kg LW
<0.5% gold loss
Visual inspectionInspection of all comminution and GRG equipment.LabAllWritten sign-off of for each test by supervising metallurgist
Insertion of CRMsAll assays of head, tails and concentrates.Lab1 in 5Precision: <5%; Bias <2.5%; >3SD <0.3%; >2SD <5%.
Table 11. Summary of estimated FSE range and actual duplicate precisions from the recovery testwork assay programme. Refer Figure 11. Primary split to assay duplicates. FSE and duplicate precisions rounded to the nearest percent. Given small programmes, the number of duplicates used for analysis is c. 30 per stage.
Table 11. Summary of estimated FSE range and actual duplicate precisions from the recovery testwork assay programme. Refer Figure 11. Primary split to assay duplicates. FSE and duplicate precisions rounded to the nearest percent. Given small programmes, the number of duplicates used for analysis is c. 30 per stage.
StageApprox. Lot Max. MassAssay MassComminution State (est. P90)Calc. FSE RangeActual Duplicate Precision
Variability head27 kg10 kg1.5 mm±4%–15%±28%
Composite head62 kg10 kg1.5 mm±10%–20%±37%
Post GRG stage 147 kg5 kg650 µm±8%–11%<±10%
Post GRG stage 242 kg5 kg160 µm<±5%<±5%
Post GRG stage 337 kg5 kg75 µm<±5%<±5%
Table 12. Summary of outputs from the geometallurgical test protocol.
Table 12. Summary of outputs from the geometallurgical test protocol.
Data TypeOutputsPrimary Sample TypeComposite Type
Geological (core logging and Minalyze scan)Lithology, alteration, mineralogy, inc. photographsWhole coreVariability
Geotechnical (core logging and Minalyze scan)TCR, SCR, RQD, bulk density, fracture mappingWhole coreVariability
MineralogyReflected light microscopy, automated mineralogyCore filetsVariability
GeochemicalAu head (PA)
Au head (LW + tail FA)
Au head (SFA)
26 elements (pXRF)
53 elements (ICP)
Crushed coreVariability
Metallurgical–comminutionBAI, BWI and SMCCrushed coreVariability
Metallurgical–recoveryGRG and LeachCrushed coreVariability composite
Geoenvironmental53 elements inc. As, S, Hg and Ni (ICP)Testwork tailingsVariability composite
Table 13. Summary of sample head grades for the initial variability samples and the composites. Grades based on assay via PA of 20 jars (c. 10 kg) for each sample (Figure 11). Composite grades based on weighted head assays and metallurgically reconciled grades [--]. 2019 programme.
Table 13. Summary of sample head grades for the initial variability samples and the composites. Grades based on assay via PA of 20 jars (c. 10 kg) for each sample (Figure 11). Composite grades based on weighted head assays and metallurgically reconciled grades [--]. 2019 programme.
BCMET Composite IDBCMET Interval IDGrade (g/t Au)
BCMET18-COMP-CH1BCMET18-018-CH10.38
BCMET18-019-CH11.38
BCMET18-020-CH10.58
Composite grade 0.84 [0.70]
BCMET18-COMP-CH2BCMET18-018-CH23.85
BCMET18-019-CH20.51
BCMET18-020-CH20.15
Composite grade 1.44 [1.23]
BCMET18-COMP-M1BCMET18-021-M11.25
BCMET18-022-M11.07
BCMET18-023-M114.62
Composite grade 5.39 [5.60]
BCMET18-COMP-M2BCMET18-021-M25.24
BCMET18-022-M26.23
BCMET18-023-M22.36
Composite grade 4.85 [4.65]
Table 14. Summary of fresh mineralisation comminution data from the 2019 to 2022 test programmes, including the data COV.
Table 14. Summary of fresh mineralisation comminution data from the 2019 to 2022 test programmes, including the data COV.
TestRangeMean Value85th PercentileNumber TestsCOV
BWI (kWh/t)17.8–20.218.819.5204%
BAI0.177–0.3410.2400.2452016%
SMC (A*b)38.0–56.649.847.42010%
A*b: A and b comminution parameters derived from the SMC test [28].
Table 15. Risk review of geometallurgical sampling and testwork for the Beatons Creek programme. The review considers the combined 2019 and 2022 programmes. (1) Key errors based on TOS.
Table 15. Risk review of geometallurgical sampling and testwork for the Beatons Creek programme. The review considers the combined 2019 and 2022 programmes. (1) Key errors based on TOS.
Key parameterComment(1) Key Error(s)Risk Rating
1Spatial distribution and number of samplesFifteen core holes were drilled as five sets of three close-spaced holes. Key “economic” areas within the pit shell were covered, including Grants Hill, South Hill, and Edwards. The fifteen holes provided 34 reef intersections across the M0-M3 and CH1-2 reefs. Twenty-one intersections represented the dominant M1 (12) and M2 (9) reefs.GNELow-mod
2Sample massWhole PQ core was selected, providing a total core mass for testwork of 718 kg (2018: 246 kg and 2022: 472 kg). Head, comminution, and geochemical analysis were undertaken on individual intervals. Gravity and leach testwork were undertaken on c. 50 kg variability composites made up from intersections from the same reef (e.g., M1, M2, etc.).GNEMod
3Representation of geology, mineralogy, and gradeAll 34 intersections geologically represented the conglomerates as observed in other core and surface exposures in and around the pits (inc. trial mining bench).
Fresh material was dominated by the variable presence of pyrite.
The head grades of the 34 intersections ranged from 0.1 g/t to 10.5 g/t Au, representing 80% of the global grade distribution. And included low-grade mineralisation (0.5–0.8 g/t Au); mineralisation indicator grade (0.5 g/t Au); operating (2021–2022) cut-off grade (0.8 g/t Au); run-of-mine range grade (1–2 g/t Au); and high-grade (>5 g/t Au).
GNELow-mod
4Degree of domainingFocus on key M1 and M2 reefs, also including M0 and M3 together with CH1 and CH2.
No further domaining was undertaken.
GNELow-mod
5Sample quality, collection (rig), selection, and handlingProtocols were set up and supervision undertaken to ensure the integrity of all samples. The TCR and SCR of all cores were high, indicating excellent quality with minimal fragmentation and fines loss.
No breaches of protocols were recorded.
IDE, IEE, IPELow
6Transport and securityProtocols were set up and supervision undertaken to ensure the integrity of all samples. A COC was enacted.
No breaches of protocols were recorded.
IPELow
7PreparationProcedures were set up and supervision undertaken to ensure the integrity of all samples. All sample splitting was undertaken by RSD or riffle splitter. Equipment hygiene between tests was maintained throughout the programme.
No breaches of protocols were recorded.
FSE, GSE, IDE, IEE, IPELow
8Testwork (QAQC)QA procedures and QC were set up and supervision undertaken to ensure the integrity of all samples.
No breaches of protocols or QC KPIs were recorded.
IPELow
9Assay (QAQC)QA procedures were set up and supervision undertaken to ensure the integrity of all samples.
No breaches of protocols or QC KPIs were recorded.
AELow
10Verification





Validation
Laboratory spreadsheet calculations, reports, and certificates were checked against the database. CP/QP visits to drill sites, core farms, and laboratories were undertaken.
A 38,200 t batch of fresh M2 reef (within pit shell) was processed through the Golden Eagle plant. All metrics across throughput, total recovery, gravity recovery, and SAG specific energy were within expectation.
All protocols/procedures were adhered to and QC within given KPIs.
-Low
Sample representivity [1]–[4]Low-mod
Testwork quality [5]–[9]Low
Fit-for-purpose rating [1]–[10]Low-mod
Disclaimer/Publisher’s Note: The statements, opinions and data contained in all publications are solely those of the individual author(s) and contributor(s) and not of MDPI and/or the editor(s). MDPI and/or the editor(s) disclaim responsibility for any injury to people or property resulting from any ideas, methods, instructions or products referred to in the content.

Share and Cite

MDPI and ACS Style

Dominy, S.C.; Glass, H.J. Geometallurgical Sampling and Testwork for Gold Mineralisation: General Considerations and a Case Study. Minerals 2025, 15, 370. https://doi.org/10.3390/min15040370

AMA Style

Dominy SC, Glass HJ. Geometallurgical Sampling and Testwork for Gold Mineralisation: General Considerations and a Case Study. Minerals. 2025; 15(4):370. https://doi.org/10.3390/min15040370

Chicago/Turabian Style

Dominy, Simon C., and Hylke J. Glass. 2025. "Geometallurgical Sampling and Testwork for Gold Mineralisation: General Considerations and a Case Study" Minerals 15, no. 4: 370. https://doi.org/10.3390/min15040370

APA Style

Dominy, S. C., & Glass, H. J. (2025). Geometallurgical Sampling and Testwork for Gold Mineralisation: General Considerations and a Case Study. Minerals, 15(4), 370. https://doi.org/10.3390/min15040370

Note that from the first issue of 2016, this journal uses article numbers instead of page numbers. See further details here.

Article Metrics

Back to TopTop