Next Article in Journal
Simultaneous Adsorption of Copper, Zinc, and Sulfate in a Mixture of Activated Carbon and Barite
Previous Article in Journal
Timing and Effect of the Hidden Thrust Fault on the Tight Reservoir in the Southeastern Sichuan Basin
 
 
Font Type:
Arial Georgia Verdana
Font Size:
Aa Aa Aa
Line Spacing:
Column Width:
Background:
Article

Research on the Flotation of High-Sulfur and Low-Copper Ore Based on Mineralogical Characteristics

1
Faculty of Land Resource Engineering, Kunming University of Science and Technology, Kunming 650093, China
2
National & Regional Engineering Research Center for Green Comprehensive Utilization of Tailing Resources from Metal Minerals, Kunming 650093, China
3
Laochang Branch of Yunnan Tin Co., Ltd., Honghe 661100, China
*
Authors to whom correspondence should be addressed.
Minerals 2025, 15(11), 1213; https://doi.org/10.3390/min15111213
Submission received: 17 September 2025 / Revised: 22 October 2025 / Accepted: 13 November 2025 / Published: 18 November 2025
(This article belongs to the Section Mineral Processing and Extractive Metallurgy)

Abstract

The selective separation of copper sulfide ore from iron sulfide minerals has always been a technical problem that urgently needs to be solved. This study conducted a process mineralogy research on a copper–tin polymetallic ore in Yunnan. The research results showed that the ore sample contained 0.33% copper, and the oxidation rate of copper was 16.48%. The distribution rate of copper in its independent minerals was only 58.30%. The copper content in oxidized copper and hematite/limonite was relatively high, making it difficult to achieve a high flotation recovery rate. The priority flotation process was applied to the flotation process of this copper mine. The final copper flotation scheme determined was that the grinding fineness of −0.074 mm was 55%, “two roughing, one scavenging, and three cleaning”. This was followed by the re-grinding of the coarse concentrate, with the collector being ML-8:Z-200 = 2:1, the dosage being 60 g/t, and calcium hypochlorite as the copper–sulfur separation inhibitor. Finally, a copper concentrate product with a copper grade of 16.83% and a recovery rate of 54.31% was obtained. At this time, the silver grade was 388.55 g/t, achieving efficient recovery of the copper ore. The comprehensive utilization of multi-metallic copper sulfide in the processing plant has high practical significance.

1. Introduction

Copper is one of most the important non-ferrous metal raw materials in promoting national economic construction. Due to it is excellent ductility, electrical conductivity and thermal conductivity, it is widely used in electrical, mechanical, military, new energy, aerospace, and other fields [1,2]. Most domestic copper resources exist in the form of copper sulfide; chalcopyrite is a typical representative, and constitutes 70% of the world’s copper resources [3]. With the deep exploitation of copper sulfide resources, it is necessary to enrich copper bearing minerals by flotation to obtain standard copper concentrate to meet metallurgical requirements [4]. However, in actual mining industry production, pyrite and pyrrhotite, as high-sulfide ores, have physical and chemical properties similar to those of chalcopyrite. This leads to difficulties in the flotation separation of copper and sulfur, seriously affecting the efficient recovery and utilization of copper resources, and has adverse effects on subsequent copper smelting [1,5].
It is well known that in process mineralogy, the physical, chemical, mineralogical, and structural properties of mineral raw materials and their performance, product quality, and utilization in the processing process are studied, addressing problems and challenges in the mineral processing and helping to increase the value of the concentrate [6,7]. At present, there are few studies on the potential valuable mineral components in chalcopyrite, and the structural properties of ore samples in different regions, have not been fully understood. Therefore, conducting process mineralogical research on sulfide ores to identify their mineral composition, distribution characteristics, elemental occurrence states, and monomer dissociation of useful components is of crucial importance for understanding the mineral factors in the grinding process, separation, and metallurgical processes of useful minerals [8]. However, mineralogical research alone is insufficient to provide adequate theoretical support for improving flotation indicators. Combining and adjusting process mineralogical research with the optimization of flotation processes will provide sufficient theoretical support for the optimization of industrial production processes [7].
The main copper sulfide minerals include chalcopyrite, bornite and chalcocite [7]. During the flotation process of copper sulfide, iron sulfide minerals are the main obstacle affecting the flotation of copper sulfide [9]. For a long time, there have been mainly two methods used for the flotation separation of copper sulfide minerals and iron sulfide minerals: the selective inhibition of iron sulfide minerals, and the selective capture of copper sulfide minerals. In industry, the method of selectively inhibiting iron sulfide minerals is often employed to achieve the separation of copper and sulfur. The inhibitors for iron sulfide minerals mainly include inorganic inhibitors and organic inhibitors. Organic inhibitors alter the hydrophilicity of minerals by bonding their functional groups with metal atoms on the surface of iron sulfide through chemical bonds and electrostatic adsorption [10]. Common organic inhibitors mainly include carboxymethyl cellulose (CMC), tannic acid, lactic acid, guar gum, pyrogallic acid, sodium humate, sodium lignosulfonate, dextrin, starch, polyacrylic acid, and other macromolecular organic substances [8,9,10,11,12,13,14,15]. These organic inhibitors usually contain multiple functional groups that can adsorb onto the surface of pyrite, generating hydrophilic substances that further hinder the flotation of pyrite. In recent years, it has received extensive attention due to its environmental friendliness, low cost, and strong selectivity [16]. But, at present, there are relatively few studies on the industrial applications of these organic inhibitors, whether they can be applied in actual industrial production still requires further research. The inorganic inhibitors mainly include lime [17], cyanide [18], and sodium sulfide and sulfites [19]. Lime is often used in production to adjust the high pH of the pulp, and research shows that a high pH value is conducive to the surface oxidation of pyrite; in addition, the depression effect of lime on pyrite is mainly due to the formation of the hydrophilic film composed of CaCO3, CaSO4, and Fe(OH)3 on the pyrite surface, which hinders the contact between the collector and pyrite [20,21]. However, the extensive use of lime as an inhibitor for copper–sulfur separation can cause pipe blockage, high flotation froth viscosity, and the severe loss of rare metals [3,22,23]. Although cyanide can prioritize the inhibition of pyrite, it is highly toxic and can cause harm to the environment and human health [24].
As a strong oxidant, Ca(ClO)2 is usually used as a disinfectant and bleaching agent. In recent years, due to it is low toxicity and high stability, it has gradually been used as an inhibitor of iron sulfide minerals [25]. Research indicates that the main inhibitory mechanism of Ca(ClO)2 on pyrite is as follows: Ca(ClO)2 has strong oxidizing properties, and when dissolved in water, it decomposes to release oxygen and Ca2+, which is less prone to hydrolysis. The surface of pyrite is oxidized, generating hydrophilic substances such as CaSO4 [26]. In addition, when the pulp is aerated and stirred, it absorbs a small amount of carbon dioxide, generating CO32−, and CO32−,combines with Ca2+ dissolved from calcium hypochlorite and eventually covers the surface of pyrite with a layer of highly hydrophilic CaCO3 precipitate, which prevents the adsorption of pyrite by the collector [27,28,29,30,31].
This research was based on the process mineralogy study of the raw ore, the analysis of different processing products, and the determination of the optimal flotation process. As a result, the flotation indicators were significantly improved, and this provided a reference for industrial trials.

2. Materials and Discussion

2.1. Materials

The ore samples in this test were taken from Honghe Prefecture, Yunnan Province. Samples were taken from different mines according to the site mining conditions, and representative ore blocks were mixed and selected for process mineralogy research. The remaining ore samples were crushed to −2 mm in a closed circuit by a jaw crusher and a high-pressure roll crusher, and then reduced and mixed as test ore samples for chemical multi-element analysis, copper chemical image analysis, and flotation experimental research.

2.2. Research on Process Mineralogy

In this study, the ore fragments were selected and polished, and thin flakes were used for rock and ore identification. After the ore sample was mixed and divided, 200 g of ore sample were ground to −74 μm, which was used for X-ray fluorescence spectrum analysis, chemical multi-element analysis, and X-ray diffraction analysis. The 100 g ore sample was ground to −270 μm and then inlaid with resin for MLA analysis, SEM analysis, and X-ray energy spectrum analysis. The structural structure, elemental composition, mineral composition, distribution characteristics of the target minerals, and the occurrence state of copper were identified, and the possible influence of mineral mineralogy factors on the later beneficiation process was analyzed to understand the difficulty of flotation of the ore.

2.3. Flotation Experiments

Before each flotation test, 500 g ore samples were taken and ground using a wet test ball mill (manufactured by the Wuhan Exploration Machinery Factory, China). The grinding concentration was 65%, ensuring that 55% of the ore could pass through the 74 μm sieve. The flotation test used a self-inflating flotation machine (XFD-1.5 L, Jilin Exploration Factory, China, with specifications of 1.5 L, 0.75 L, 0.5 L and 0.2 L). After grinding, the ground ore slurry was added to a 1.5 L flotation tank, and the liquid level of the flotation tank was adjusted by adding tap water to keep it constant. The agitator speed of flotation machine was fixed at 2110 r/min, and the pH value was set within the range of 9.5 to 10. Finally, the flotation tailings were sent to the shaking table for reprocessing to recover cassiterite. The flotation froth products were collected, and the yield and recovery of each product were calculated by filtration, drying, weighing, and testing. The flotation recovery was calculated based on the grade of copper and sulfur and the weight of flotation froth and tailings according to Equation (1).
The specific experiments were as follows:
  • Rough selection conditions test, including tests on the types and dosages of inhibitors;
  • Selection conditions test, including copper sulfur separation inhibitor dosage and types test, copper sulfur separation collector dosage test;
  • Whole process of open and closed circuit experiment
ε = m 1 × α 1 m 1 × α 1 + m 2 × α 2 × 100 %
where ε refers to the recovery (%); α1 and α2 represent the grade (%) of the target element in concentrate and tailings, respectively. m1 and m2 are the mass (g) of concentrate and tailings, respectively.

2.4. Reagent

Sodium humate (SH), pyrogallic acid (PA), tannic acid (TA), sodium hypochlorite (SE), starch (ST), and calcium hypochlorite (BP) were used as Cu-S separation inhibitors. Sodium butyl xanthate (SBX) and ammonium dibutyl dithiophosphate (ADD) were used as copper flotation collectors, and methyl isobutyl methanol (MIBC) was used as a frother in the experiment. All these reagents were of analytical-purity grade and were purchased from Shanghai Alding Biochemical Technology Co., LTD. The copper flotation collector ML-8 was independently developed, and its purity was of industrial grade.

3. Results and Discussion

3.1. Original Process Flow Froth Flotation

The original process flow chart is shown in Figure 1, and the product indicators are shown in Table 1. The original factory used a large amount of lime to adjust the pH value of pulp to achieve copper–sulfur separation; the copper–sulfur separation efficiency was low, affecting the separation of sulfur and shortening the service life of the equipment. At the same time, due to the on-site production process, the production index could not reach the expected value, and in particular, the grade and recovery of copper concentrate was low. In addition, the site chemical system was complicated, the production cost was high, the copper enrichment effect was poor, and the sorting efficiency was low.
This study improved the copper separation process of the original plant, explored the flotation process with less lime, selected other inhibitors to separate copper and sulfur under low-alkali conditions, reduced the adverse effects of large lime consumption, and improved the economic benefits of the concentrator.

3.2. Mineralogical Characteristics

3.2.1. Multi-Element Chemical and Phase Analysis

Table 2 shows the results of chemical multi-element analysis of raw ore. The analysis results show that the main target elements in the ore are Cu and Sn, and their grades are 0.33% and 0.36%, respectively. The grade of Zn in the ore is low, only 0.12%, and has no recovery value. The main associated precious metal is Ag, with a grade of 19.32 g/t. Figure 2 shows the chemical phase analysis results of copper in the raw ore. The analysis results show that copper exists in the raw ore in two forms—copper sulfide and copper oxide—of which the primary copper sulfide accounts for 50.31%, the secondary copper sulfide accounts for 33.01%, the free copper oxide accounts for 6.15%, and the combined copper oxide accounts for 10.33%.

3.2.2. Mineral Composition and Symbiosis of Ores

The mineral particles in the ore were analyzed by MLA, a scanning electron microscope, and an X-ray energy spectrometer to determine their mineral composition. The results of mineral composition and content are shown in Figure 3. The ore consists of 33 kinds of minerals in seven categories, the main components of which are oxides, carbonates, and silicates, accounting for 32.81%, 28.76% and 27.93%, respectively. The contents of sulfide and fluoride are lower, accounting for 7.94% and 2.28%, respectively, and the contents of sulfate and phosphate are very low. Among the ores, cassiterite is the most important independent mineral of tin, but there are many independent minerals of copper, mainly chalcopyrite, with a content of 0.48%, and a very small amount of covellite, enargite, malachite, and brochantite, with a content of 0.03%, 0.02%, 0.01%, and 0.02%, respectively.
Under the condition of grinding fineness of −0.075 mm, accounting for 55%, MLA was used to analyze the symbiosis of minerals. Table 3 and Table 4 listed the dissociation degrees of chalcopyrite and red/limonite in the sample, respectively. The results showed that 82.79% of chalcopyrite existed in free particles, while 3.79% was associated with pyrite, and the dissociation degree of chalcopyrite was low. This may affect its flotation behavior. Similarly, 1.35% of red/limonite is associated with pyrite, and the corresponding polarizing microscope measurement results are shown in Figure 4. In free chalcopyrite (Figure 4a), chalcopyrite is wrapped in pyrite (Figure 4b), chalcopyrite is joined with arsenopyrite and covellite (Figure 4c), and chalcopyrite and covellite are wrapped in pyrite (Figure 4d).

3.2.3. Occurrence of Copper in Raw Ores

The copper grade in the ore is 0.33%, and there are two forms of copper occurrence, one of which occurs in chalcopyrite, covellite, enargite, chalcocite, alachite, and brochantite as independent minerals, and the distribution rates of copper are 49.74%, 5.98%, 2.58%, 0.00%, 1.72%, and 3.36%, respectively. The other kind occurs in the form of homomorphism in red iron/limonite, where the distribution rate of copper is 36.62%. The calculation of the distribution rate of copper in copper-bearing minerals is shown in Table 5. Among them, the copper in malachite and brochantite is copper oxide, which is difficult to recover, while the copper in red iron/limonite cannot be recovered theoretically, so it is difficult to obtain a higher theoretical recovery of the ore flotation.

3.2.4. Analysis of Copper Flotation Difficulties in Raw Ore

  • The ore is composed of copper–tin symbiosis, and the tin mainly exists in cassiterite, which requires higher grinding fineness in the gravity sorting process, but the overall distribution size of copper minerals in the ore is fine, which requires higher grinding fineness. Therefore, some undissociated copper minerals may be lost to copper tailings during copper flotation.
  • Some copper minerals are filled in the grain space of transparent minerals, or wrapped in gangue minerals and pyrite, which are difficult to fully dissociate in the grinding process, resulting in adverse effects for the recovery of copper.
  • The average copper content of hematite/limonite is 0.94%, and the distribution rate of copper in hematite/limonite is 36.62%. This part of copper is difficult to recover by the physical dressing method, which is the main factor affecting the recovery of copper.

3.3. New Process Flow Froth Flotation

3.3.1. Comparison of Flotation Processes

Because the grade of Sn in raw ore is 0.36%, it has a certain recycling value. However, Sn usually adopts the sorting process of gravity separation, which requires a coarser grinding fineness. Combined with on-site production, the grinding fineness of −74 μm is selected as 55% for the flotation test, and a detailed grinding fineness test is not carried out. Finally, the flotation tailings of copper sulfide ore are used as the input for the shaking table for the re-selection and recovery of cassiterite.
In order to determine the best flotation process, the preferred flotation method and the mixed flotation method are compared. The technical route of the flotation process is shown in Figure 5a, the preferred flotation test process is shown in Figure 5b, the mixed flotation test process is shown in Figure 5c, and the results are shown in Table 6.
The results show that when ML-8 and Z-200 were used as the preferred collector processes, the copper enrichment was higher and the recovery was better. When the dosage of ML-8 and Z-200 was 100 g/t and 40 g/t, respectively, the copper yield and recovery were 9.47% and 73.22%, respectively, so the preferential flotation process of ML-8 and Z-200 system is adopted later.

3.3.2. Effect of Type and Dosage of Copper-Roughing Inhibitor

The effect of coarse inhibitor types on copper flotation recovery is shown in Figure 6a, and the effect of inhibitor dosage on copper flotation recovery is shown in Figure 6b.
The results show that the recovery of copper in copper concentrate is only 53.20% under the condition of no lime, and the recovery rises to 73.22% when lime dosage is increased to 6000 g/t. When the combination of lime, PA and SH inhibitor is used, it not only does not strengthen the sulfur inhibition effect, but also has a certain inhibiting effect on copper flotation, resulting in an unsatisfactory copper grade and recovery. Therefore, lime 6000 g/t was selected as the best inhibition condition for rough selection.

3.3.3. Effect of Dosage of Copper-Roughing Collector

The effects of coarse inhibitor dosage on copper flotation recovery are shown in Table 7.
The test results show that when the dosage of ML-8 is 60 g/t and 20 g/t, respectively, the grade distribution of copper concentrate is 1.63% and 2.10%, the recovery is 69.92% and 65.84%, and the copper grade in tailings is 0.10%. When the dosage of ML-8 is 40 g/t, the grade of copper concentrate is 1.83%, the recovery is 73.17%, the recovery of S decreases from 54.12% to 43.92%, and the copper grade in tailings also decreases to 0.09%. Therefore, ML-8 dosage at 40 g/t has been able to obtain a good flotation index; continuing to increase the ML-8 dosage not only cannot strengthen the flotation of copper ores, but also causes a large amount of sulfur floating. Therefore, an ML-8 40 g/t drug regime was used for follow-up tests.

3.3.4. Effect of Inhibitor Types for Copper–Sulfur Separation

The effect of inhibitor types for copper–sulfur separation are shown in Figure 7.
The grade of copper concentrate after separation is very low, and the highest is only 13.71%, using conventional lime and other organic inhibitors. In particular, the recovery rate of copper in copper concentrate is not ideal, and the highest is only 11.61%. BP has a strong inhibition effect on pyrite, and the grade and recovery of crude concentrate obtained by copper–sulfur separation are ideal, which are 15.82% and 13.82%, respectively. Therefore, BP is finally used as the inhibitor of copper–sulfur separation.

3.3.5. Effect of Inhibitor Dosage for Copper–Sulfur Separation

The effect of the dosage of inhibitor for copper–sulfur separation are shown in Figure 8.
The results show that when the amount of BP is 1000 g/t, copper concentrate with Cu grade of 9.70% can be obtained, and the enrichment effect is obviously improved. However, the recovery of copper in copper concentrate is only 5.01%, and the loss of copper in copper tailings is as high as 66.55%, that is, BP is excessive, and has an inhibiting effect on copper flotation. It is found that with the decrease in BP consumption, the grade of copper concentrate increases first and then decreases, and the recovery increases gradually. When the BP dosage is 500 g/t, the grade of copper concentrate is the highest, which is 11.76%, and its recovery also rises to 20.62%. Therefore, a BP dosage of 500 g/t was used to carry out follow-up tests.

3.3.6. Closed-Circuit Flotation Experiment

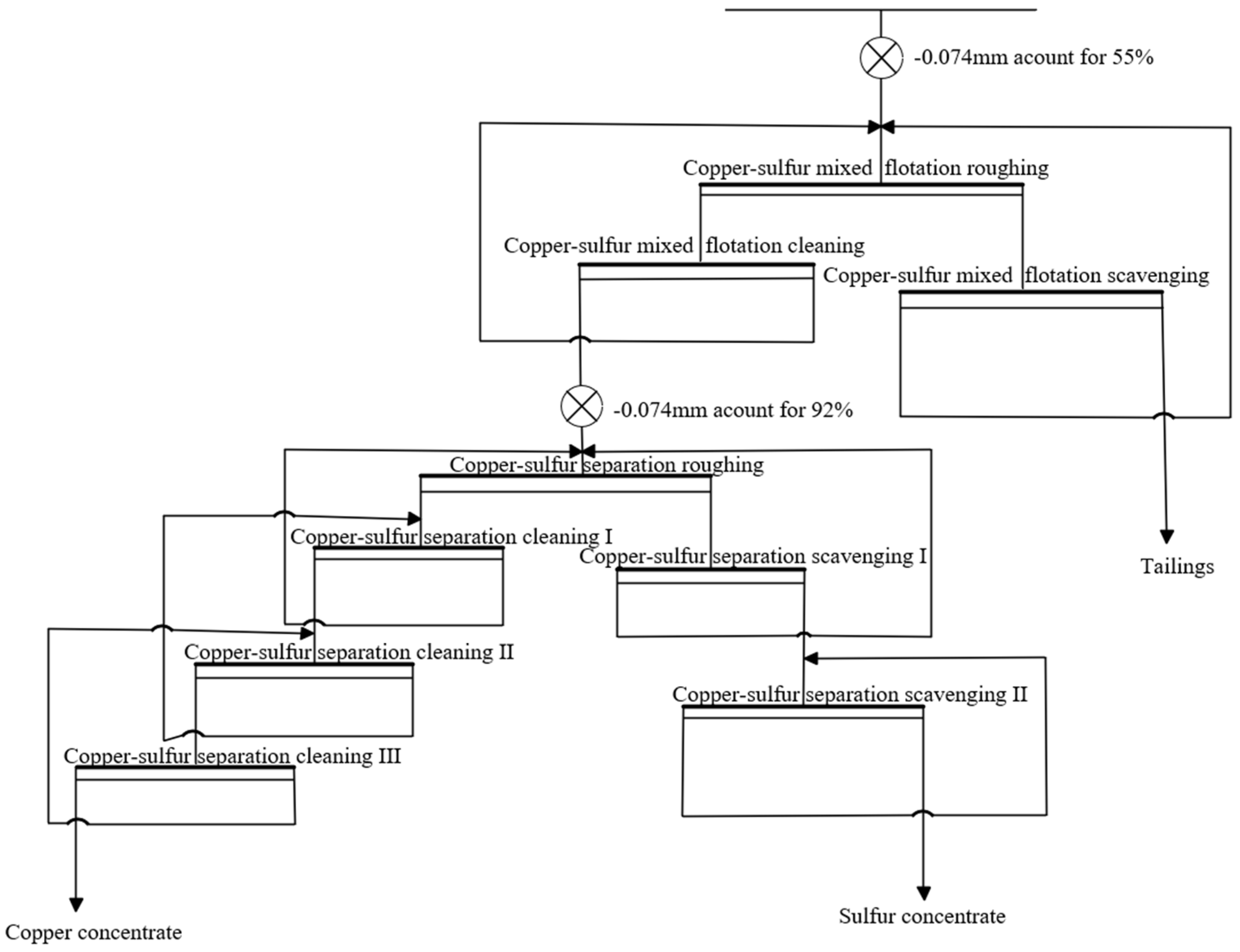
The flow chart and reagent system of the closed-circuit test are shown in Figure 9, and the results are shown in Table 8. A good index of copper grade of 16.83% and recovery of 54.31% is obtained, indicating that the process can recover the copper sulfide ore efficiently. In addition, the grade of the associated precious metal silver in the copper concentrate is 388.5 g/t, and the recovery is 16.29%, indicating that silver has a significant recovery.

3.4. Product Inspection and Analysis

Combined with the flotation test, the dissociation degree and phase analysis of the flotation tailings are conducted. The general MLA analysis diagram of the tailings is shown in Figure 10, and the results of the chemical phase analysis are presented in Table 9. The analysis results show that there are very few independent copper minerals in the tailings, and the carrier minerals containing copper minerals are mainly erythrite/limonite. The copper in the tailings is about 85% in hematite/limonite, about 5% in chalcopyrite and other sulfides, and about 10% in malachite and other copper oxide minerals. The copper lost in the tailings is mainly copper oxide associated with red limonite, and there is also a part of soluble copper and secondary copper, mainly in the form of linked body loss, which is difficult to recover via a flotation process.

3.4.1. Dissociation Characteristics of Chalcopyrite in Tailings

The analysis results of the dissociation degree characteristics of chalcopyrite in tailings are shown in Table 10. The results show that the dissociation degree of chalcopyrite monomer is very low, and 27.96% of chalcopyrite particles are completely dissociated (100% dissociated).

3.4.2. Dissociation Characteristics of Hematite/Limonite in Tailings

The analysis results of the dissociation characteristics of hematite/limonite in tailings are shown in Table 11. The analysis results show that the monomer dissociation degree of limonite in the tailings is slightly low, and the completely dissociated (100% dissociated) particles of limonite account for 56.99%.

4. Conclusions

  • The independent mineral content of copper is relatively low, with a cumulative distribution rate of only 58.30%. The ore has a high combination rate with copper oxide. The phenomenon of co-occurrence of fine-grained hematite/limonite and copper is serious, and the phenomenon of the inclusion and interlacing of chalcopyrite and gangue minerals is severe, making it difficult to obtain a high recovery.
  • The ore is copper–tin polymetallic ore, which requires higher grinding fineness. Therefore, in the process of copper flotation, some undissociated copper minerals will be lost to copper tailings, and it is difficult to obtain a high recovery.
  • The test determined that the collector of copper roughing was ML-8 40 g/t + Z-2000 20 g/t, and the selected inhibitor was BP. Under the condition of grinding fineness of −0.074 mm, accounting for 55%, a copper concentrate with copper grade of 16.83% and copper recovery of 54.31% was obtained through a closed-circuit test of “one rough, two sweeping, and three fine” copper preferential flotation. Compared with the original production process flow, the grade of copper using the new process flow has increased by 2.64%, the recovery rate has increased by 6.68%, bringing significant economic benefits.

Author Contributions

Methodology, X.T., C.Z. and F.P.; Writing—original draft, H.X., X.X. and D.H.; Writing—review & editing, H.X., X.X., C.W. and D.H.; Funding acquisition, X.X. and D.H. All authors have read and agreed to the published version of the manuscript.

Funding

This research was funded by the National Natural Science Foundation of China (Grant Nos. 52364031; 52404287); the Yunnan Fundamental Research Projects (Grant Nos. 202501CF070161; 202401BN070001-019) and Open Found of Key Laboratory of Nonferrous Metal Reinforced Metallurgy New Technology (Grant No. YSQH-ZD-24010).

Data Availability Statement

The data presented in this study are available on request from the corresponding author.

Conflicts of Interest

Authors Dongyang He and Fuxian Ping are employees of Laochang Branch of Yunnan Tin Co., Ltd. The other authors declare that they have no known competing financial interests or personal relationships that could have appeared to influence the work reported in this paper.

References

  1. Chen, M.; Bi, Y.; Ding, Z.; Yuan, J.; Yu, A.; Chen, L.; Bai, S.; Mao, Y. Application of calcium hypochlorite and carboxymethyl chitosan as combined depressants for selective flotation separation of chalcopyrite from pyrite at low alkalinity. Adv. Powder Technol. 2024, 35, 104649. [Google Scholar] [CrossRef]
  2. Yuan, J.; Li, Y.; Ding, Z.; Yu, A.; Zhang, Y.; Wen, S.; Bai, S. Influence and mechanism of new environmentally friendly depressant carboxymethyl-β-cyclodextrin on the flotation separation of chalcopyrite and pyrite. Colloids Surf. A Physicochem. Eng. Asp. 2024, 699, 134576. [Google Scholar] [CrossRef]
  3. Dong, S.; He, H.; Qiu, Z.; Peng, L.; Qin, S.; Fang, J.; Liu, D.; Shen, P. An eco-friendly depressant derived from grape seed extract (GSE) as depressant for flotation separation of pyrite from chalcopyrite under low-alkalinity conditions. Miner. Eng. 2024, 213, 108758. [Google Scholar] [CrossRef]
  4. Ramirez, A.; Rojas, A.; Gutierrez, L.; Laskowski, J.S. Sodium hexametaphosphate and sodium silicate as dispersants to reduce the negative effect of kaolinite on the flotation of chalcopyrite in seawater. Miner. Eng. 2018, 125, 10–14. [Google Scholar] [CrossRef]
  5. Bai, G.; Huang, C.; Li, Y.; Zhang, M. Selective Flotation Separation of Chalcopyrite from Copper-Activated Pyrite and Pyrrhotite Using Oxidized Starch as Depressant. Minerals 2025, 15, 133. [Google Scholar] [CrossRef]
  6. Aasly, K. Process mineralogy of unconventional mineral deposits examples of applications and challenges. Miner. Eng. 2024, 209, 108649. [Google Scholar] [CrossRef]
  7. Dehaine, Q.; Tijsseling, L.T.; Rollinson, G.K.; Glass, H.J. Flotation of a copper-cobalt sulphide ore: Quantitative insights into the role of mineralogy. Miner. Eng. 2024, 218, 108958. [Google Scholar] [CrossRef]
  8. Ahmadi, M.; Gharabaghi, M.; Abdollahi, H. Effects of type and dosages of organic depressants on pyrite floatability in microflotation system. Adv. Powder Technol. 2018, 29, 3155–3162. [Google Scholar] [CrossRef]
  9. Wang, C.; Liu, R.; Zhai, Q.; Dong, W.; Xie, Z.; Sun, W.; Hu, W. Prospects of pulp aeration for the cleaner production of pyrrhotite-rich type copper sulfide ore: Mechanism and application. J. Clean. Prod. 2023, 406, 136921. [Google Scholar] [CrossRef]
  10. Han, G.; Wen, S.; Wang, H.; Feng, Q. Interaction mechanism of tannic acid with pyrite surfaces and its response to flotation separation of chalcopyrite from pyrite in a low-alkaline medium. J. Mater. Res. Technol. 2020, 9, 4421–4430. [Google Scholar] [CrossRef]
  11. Han, G.; Wen, S.; Wang, H.; Feng, Q. Lactic acid as selective depressant for flotation separation of chalcopyrite from pyrite and its depression mechanism. J. Mol. Liq. 2019, 296, 111774. [Google Scholar] [CrossRef]
  12. Wei, G.; Bo, F.; Jinxiu, P.; Wenpu, Z.; Xianwen, Z. Depressant behavior of tragacanth gum and its role in the flotation separation of chalcopyrite from talc. J. Mater. Res. Technol. 2019, 8, 697–702. [Google Scholar] [CrossRef]
  13. Bicak, O.; Ekmekci, Z.; Bradshaw, D.; Harris, P. Adsorption of guar gum and CMC on pyrite. Miner. Eng. 2007, 20, 996–1002. [Google Scholar] [CrossRef]
  14. Valdivieso, A.L.; Cervantes, T.C.; Song, S.; Cabrera, A.R.; Laskowski, J. Dextrin as a non-toxic depressant for pyrite in flotation with xanthates as collector. Miner. Eng. 2004, 17, 1001–1006. [Google Scholar] [CrossRef]
  15. Han, G.; Wen, S.; Wang, H.; Feng, Q. Effect of starch on surface properties of pyrite and chalcopyrite and its response to flotation separation at low alkalinity. Miner. Eng. 2019, 143, 106015. [Google Scholar] [CrossRef]
  16. Cao, Q.; Zhang, H.; Yan, Y.; Li, Y.; Liu, D. Flotation separation of pyrite and chalcopyrite with potassium permanganate as a depressant. Chem. Pap. 2023, 78, 1761–1773. [Google Scholar] [CrossRef]
  17. Khoso, S.A.; Hu, Y.; Tian, M.; Gao, Z.; Sun, W. Evaluation of green synthetic depressants for sulfide flotation: Synthesis, characterization and floatation performance to pyrite and chalcopyrite. Sep. Purif. Technol. 2021, 259, 118138. [Google Scholar] [CrossRef]
  18. Zhao, C.; Huang, D.; Chen, J.; Li, Y.; Chen, Y.; Li, W. The interaction of cyanide with pyrite, marcasite and pyrrhotite. Miner. Eng. 2016, 95, 131–137. [Google Scholar] [CrossRef]
  19. Wang, H.; Wang, Z.H.; Han, Y.X.; Bai, L.M. Research on Copper-Sulphur Separation of Dongguashan Copper Ore. Adv. Mater. Res. 2012, 1621, 251–255. [Google Scholar]
  20. Bai, S.; Yu, P.; Li, C.; Wen, S.; Ding, Z. Depression of pyrite in a low-alkaline medium with added calcium hypochlorite: Experiment, visual MINTEQ models, XPS, and ToF–SIMS studies. Miner. Eng. 2019, 141, 105853. [Google Scholar] [CrossRef]
  21. Zhang, X.; Wang, X.; Li, Y.; Han, Y.; Gu, X.; Wang, S. Adsorption mechanism of a new depressant on pyrite surfaces and its application to the selective separation of chalcopyrite from pyrite. Colloids Surf. A Physicochem. Eng. Asp. 2021, 625, 126892. [Google Scholar] [CrossRef]
  22. Boulton, A.; Fornasiero, D.; Ralston, J. Selective depression of pyrite with polyacrylamide polymers. Int. J. Miner. Process. 2001, 61, 13–22. [Google Scholar] [CrossRef]
  23. Khoso, S.A.; Gao, Z.; Sun, W. Recovery of high-grade copper concentrate from sulfur-rich porphyry ore using tricarboxystarch micromolecule as pyrite depressant. Miner. Eng. 2021, 168, 106916. [Google Scholar] [CrossRef]
  24. Suyantara, G.P.W.; Ulmaszoda, A.; Miki, H.; Eladl, D.A.; Sasaki, K.; Okibe, N. Selective depression of copper-activated pyrite by oxalic acid: Implications for enhanced chalcopyrite–pyrite separation. Powder Technol. 2025, 454, 120681. [Google Scholar] [CrossRef]
  25. Yuan, J.; Li, Y.; Ding, Z.; Zhang, Y.; Chen, L.; Wen, S.; Bai, S. Cleaner flotation separation of chalcopyrite from pyrite at low alkalinity: Based on calcium hypochlorite oxidative modification in acid mine drainage system. Sep. Purif. Technol. 2024, 344, 127325. [Google Scholar] [CrossRef]
  26. Wang, G.; Cai, J.; He, H.; Zhao, L.; Lai, H.; Shen, P.; Liu, D. Surface modification with ferrous ion enhance selective depression of peanut peel proanthocyanidins on pyrite and its application on Cu-S flotation separation. Sep. Purif. Technol. 2025, 363, 132088. [Google Scholar] [CrossRef]
  27. Geng, Q.; Han, G.; Wen, S. Flotation of Copper Sulfide Ore Using Ultra-Low Dosage of Combined Collectors. Minerals 2024, 14, 1026. [Google Scholar] [CrossRef]
  28. Wang, X.; Liu, J.; Zhu, Y.; Han, Y. Adsorption and depression mechanism of an eco-friendly depressant PCA onto chalcopyrite and pyrite for the efficiency flotation separation. Colloids Surf. A Physicochem. Eng. Asp. 2021, 620, 126574. [Google Scholar] [CrossRef]
  29. Yin, W.; Yang, B.; Fu, Y.; Chu, F.; Yao, J.; Cao, S.; Zhu, Z. Effect of calcium hypochlorite on flotation separation of covellite and pyrite. Powder Technol. 2019, 343, 578–585. [Google Scholar] [CrossRef]
  30. Wang, C.; Liu, R.; Khoso, S.A.; Lu, H.; Sun, W.; Ni, Z.; Lyu, F. Combined inhibitory effect of calcium hypochlorite and dextrin on flotation behavior of pyrite and galena sulphides. Miner. Eng. 2020, 150, 106274. [Google Scholar] [CrossRef]
  31. Cruz, C.; Botero, Y.L.; Jeldres, R.I.; Uribe, L.; Cisternas, L.A. Current Status of the Effect of Seawater Ions on Copper Flotation: Difficulties, Opportunities, and Industrial Experience. Miner. Process. Extr. Metall. Rev. 2022, 43, 545–563. [Google Scholar] [CrossRef]
Figure 1. Process flow chart of original factory.
Figure 1. Process flow chart of original factory.
Minerals 15 01213 g001
Figure 2. Chemical phase analysis of raw copper.
Figure 2. Chemical phase analysis of raw copper.
Minerals 15 01213 g002
Figure 3. Mineral composition.
Figure 3. Mineral composition.
Minerals 15 01213 g003
Figure 4. Inlaid characteristics of chalcopyrite in raw ore: free chalcopyrite (a), chalcopyrite is wrapped in pyrite (b), chalcopyrite is joined with arsenopyrite and covellite (c), and chalcopyrite and covellite are wrapped in pyrite (d).
Figure 4. Inlaid characteristics of chalcopyrite in raw ore: free chalcopyrite (a), chalcopyrite is wrapped in pyrite (b), chalcopyrite is joined with arsenopyrite and covellite (c), and chalcopyrite and covellite are wrapped in pyrite (d).
Minerals 15 01213 g004
Figure 5. Flotation process of copper sulfide. (a) The technical route of the flotation process; (b) Priority flotation process flowchart for copper flotation; (c) Copper-sulfur mixed flotation process flow diagram.
Figure 5. Flotation process of copper sulfide. (a) The technical route of the flotation process; (b) Priority flotation process flowchart for copper flotation; (c) Copper-sulfur mixed flotation process flow diagram.
Minerals 15 01213 g005
Figure 6. Effect of the type (a) and dosage (b) of copper-roughing inhibitor on flotation index.
Figure 6. Effect of the type (a) and dosage (b) of copper-roughing inhibitor on flotation index.
Minerals 15 01213 g006
Figure 7. Effect of inhibitor types in copper purification on flotation index.
Figure 7. Effect of inhibitor types in copper purification on flotation index.
Minerals 15 01213 g007
Figure 8. Effect of the dosage of selected inhibitors on the flotation index.
Figure 8. Effect of the dosage of selected inhibitors on the flotation index.
Minerals 15 01213 g008
Figure 9. Flow chart of closed-circuit test.
Figure 9. Flow chart of closed-circuit test.
Minerals 15 01213 g009
Figure 10. General drawing of MLA analysis of tailings.
Figure 10. General drawing of MLA analysis of tailings.
Minerals 15 01213 g010
Table 1. Original Product Data Sheet.
Table 1. Original Product Data Sheet.
ProductYield/%Grade/%Recovery/%
CuSCuS
Copper concentrate0.78 14.1937.08 47.6312.26
Sulfur concentrate 12.50 0.36 41.58 18.36 74.59
Tailing86.72 0.150.61 34.01 13.15
Raw ore100.00 0.30 2.46 100.00 100.00
Table 2. Chemical Multi-element Analysis of Ores.
Table 2. Chemical Multi-element Analysis of Ores.
ComponentsCuSnCaOFeAl2O3MnZnAs
Contents/%0.330.3613.2212.696.310.290.120.90
ComponentsMgOSK2OFSiO2Na2OAg *-
Contents/%3.333.161.991.2029.230.3419.32-
* refers to g/t.
Table 3. The Liberation Degree of Chalcopyrite in the Raw Ore.
Table 3. The Liberation Degree of Chalcopyrite in the Raw Ore.
Free Particles (%)Associated Particles (%)
With Marcasite/PyriteWith Hematite/LimoniteWith Gangue
82.793.791.2612.16
Table 4. The Liberation Degree of Hematite/Limonite in the Raw Ore.
Table 4. The Liberation Degree of Hematite/Limonite in the Raw Ore.
Free Particles (%)Associated Particles (%)
With Marcasite/PyriteWith MagnetiteWith Gangue
87.861.353.307.49
Table 5. The Distribution Rate of Copper in Copper-Bearing Minerals.
Table 5. The Distribution Rate of Copper in Copper-Bearing Minerals.
MineralMineral ContentCu Content in MineralsCu Distribution in Minerals
chalcopyrite0.4834.5649.74
covellite0.0366.485.98
enargite0.0242.952.58
chalcocite0.0063.330.00
hematite/limonite12.990.9436.62
malachite0.0157.481.72
brochantite0.0256.003.36
others86.450.000.00
total100.00/100.00
Table 6. Comparison of Different Flotation Processes.
Table 6. Comparison of Different Flotation Processes.
Flotation MethodProductYield/%Grade/%Recovery/%
CuSCuS
Mixed Flotation MethodConcentrate16.43 1.30 32.24 72.08 76.38
Tailing83.57 0.10 1.96 27.92 23.62
Raw Ore100.00 0.30 6.94 100.00 100.00
Priority Flotation MethodConcentrate9.47 1.90 12.70 73.22 43.92
Tailing90.53 0.09 2.10 26.78 56.08
Raw Ore100.00 0.30 3.32 100.00 100.00
Table 7. Effect of Collector Dosage on Flotation Recovery of Copper.
Table 7. Effect of Collector Dosage on Flotation Recovery of Copper.
Flotation Test ConditionsProductYield/%Grade/%Recovery/%
CuSCuS
ML-8 60 g/tConcentrate12.48 1.63 13.07 69.92 54.12
Tailing87.52 0.10 1.58 30.08 45.88
Raw ore100.00 0.29 2.84 100.00 100.00
ML-8 40 g/tConcentrate11.47 1.83 12.70 73.17 43.92
Tailing88.53 0.09 2.10 26.83 56.08
Raw ore100.00 0.29 2.85 100.00 100.00
ML-8 20 g/tConcentrate9.40 2.10 14.13 65.84 40.31
Tailing90.60 0.10 2.17 34.16 59.69
Raw ore100.00 0.30 2.85 100.00 100.00
Table 8. Results of Closed-circuit Flotation Experiment.
Table 8. Results of Closed-circuit Flotation Experiment.
ProductYield/%Grade/% Recovery/%
CuSAg (g/t)CuSAg (g/t)
Copper Concentrate0.81 16.83 37.08 388.50 54.31 12.26 16.29
No. 1 sulfur concentrate 7.26 0.36 8.34 82.90 10.36 24.59 31.00
No. 2 sulfur concentrate 4.15 0.26 14.02 17.41 4.27 23.60 3.72
Tailing87.78 0.08 1.11 10.84 31.06 39.55 48.99
Raw Ore100.00 0.30 2.86 19.42 100.00 100.00 100.00
Table 9. Chemical Phase Analysis of Tailings.
Table 9. Chemical Phase Analysis of Tailings.
PhasePrimary Copper SulfideSecondary Copper SulfideFree Copper OxideBonded Copper OxideTotal CopperCopper Oxide Occupancy/%
Content/%0.0150.0190.0180.0360.08861.36
Distribution/%17.0521.5920.4540.91100.00
Table 10. Dissociation Characteristics of Chalcopyrite.
Table 10. Dissociation Characteristics of Chalcopyrite.
Liberation DegreeInterval Dissociation Degree/%Cumulative Dissociation/%
100%27.9627.96
75% < x ≤ 100%0.0027.96
50% < x ≤ 75%0.0027.96
25% < x ≤ 50%0.0027.96
0% < x ≤ 25%72.04100.00
Table 11. Dissociation Characteristics of Hematite/Limonite.
Table 11. Dissociation Characteristics of Hematite/Limonite.
Liberation DegreeInterval Dissociation Degree/%Cumulative Dissociation/%
100%56.9956.99
75% < x ≤ 100%22.0479.03
50% < x ≤ 75%8.9187.94
25% < x ≤ 50%4.8892.82
0% < x ≤ 25%7.18100.00
Disclaimer/Publisher’s Note: The statements, opinions and data contained in all publications are solely those of the individual author(s) and contributor(s) and not of MDPI and/or the editor(s). MDPI and/or the editor(s) disclaim responsibility for any injury to people or property resulting from any ideas, methods, instructions or products referred to in the content.

Share and Cite

MDPI and ACS Style

Xia, H.; Xie, X.; Wang, C.; He, D.; Tong, X.; Zhao, C.; Ping, F. Research on the Flotation of High-Sulfur and Low-Copper Ore Based on Mineralogical Characteristics. Minerals 2025, 15, 1213. https://doi.org/10.3390/min15111213

AMA Style

Xia H, Xie X, Wang C, He D, Tong X, Zhao C, Ping F. Research on the Flotation of High-Sulfur and Low-Copper Ore Based on Mineralogical Characteristics. Minerals. 2025; 15(11):1213. https://doi.org/10.3390/min15111213

Chicago/Turabian Style

Xia, Huxiao, Xian Xie, Changtao Wang, Dongyang He, Xiong Tong, Chuandong Zhao, and Fuxian Ping. 2025. "Research on the Flotation of High-Sulfur and Low-Copper Ore Based on Mineralogical Characteristics" Minerals 15, no. 11: 1213. https://doi.org/10.3390/min15111213

APA Style

Xia, H., Xie, X., Wang, C., He, D., Tong, X., Zhao, C., & Ping, F. (2025). Research on the Flotation of High-Sulfur and Low-Copper Ore Based on Mineralogical Characteristics. Minerals, 15(11), 1213. https://doi.org/10.3390/min15111213

Note that from the first issue of 2016, this journal uses article numbers instead of page numbers. See further details here.

Article Metrics

Back to TopTop