Abstract
Antimony (Sb) is widely utilized in modern industries and classified as a critical mineral worldwide. China possesses the most abundant Sb mineral resources globally, with over 70% of proven reserves concentrated in southern China. However, due to excessive exploitation, the lifespan of Sb reserves is less than ten years. Therefore, the knowledge of Sb needs to be urgently strengthened. Here, the effectiveness of the geochemical block method to delineate the prospective areas of Sb deposits and determine the potential resource of Sb was studied, with geochemical data covering 2.3 million km2 across southern China. The statistical results showed that the median concentration of Sb in stream sediments (1.05 ppm) in southern China was 1.5 times that of whole China, indicating a significantly elevated background level of Sb in southern China. By setting the threshold value at 2.98 ppm, a total of nine distinct geochemical blocks were delineated. Remarkably, 85% and 76% of the large and medium Sb deposits were located within these geochemical blocks, respectively. Taking the block containing the Xikuangshan giant Sb deposit in Hunan Province as the model, the metallogenic coefficient of Sb is calculated to be 0.32%. The total potential Sb resources in southern China within a depth of 1000 m are estimated to be 21.939 million tons, which are primarily concentrated in the provinces of Hunan, Guangxi, Yunnan, and Guizhou. When the threshold value is set at 4.19 ppm, the predicted potential resources of Sb are 21.45 million tons in twelve blocks, which closely approximate 21.939 million tons. The estimated Sb resource in this study significantly surpasses the proven reserves. The periphery and deep areas of known Sb deposits still hold promising prospects for exploration. This study highlighted the effectiveness of employing the geochemical block method to estimate the potential resources of Sb and determined the ore-prospecting direction of Sb deposits. However, it is important to acknowledge and address the overestimation of predicted resources resulting from the high geological background.
1. Introduction
Antimony (Sb) is a silvery-white, brittle, non-ductile metal and a poor conductor of electricity and heat. Its alloys and compounds are widely used in various industrial sectors [1]. In the National Mineral Resources Planning of China (2016–2020) in 2016, Sb is listed as 1 of 24 strategic minerals [2]. Sb is also included in the “Critical Raw Materials Resilience” of the European Union [3,4] and “Mineral Commodity Summaries” of the United States [3,4]. China has the world’s largest reserves and production of Sb [5]. The global production of Sb in 2021 was 110,000 tons, of which China produced 60,000 tons [6]. China has continued to be the world’s largest producer of Sb, accounting for 55% of global Sb production, followed by Russia, accounting for 23%, and Tajikistan, accounting for 12% [6]. According to the static reserving–mining ratio (reserves/production), the mining life of Sb mines in China is only 6 years, which is obviously lower than the global average (12.42 years) [7]. Therefore, it is necessary to increase Sb reserves through effective prediction of Sb ores for maintaining Sb balance in the world.
For the proven Sb ores in China, 81% of the total reserve are contributed to by large and giant deposits [8]. So predicting large and giant Sb deposits can be a dominant way to increase Sb reserves [8]. The geochemical block method may be effective to delineate preliminary prospective areas of large and giant Sb ores [9,10,11,12,13,14,15,16,17]. Xie [18] found that an adequate supply of gold is the prerequisite for the formation of a large gold deposit. On this basis, the geochemical block theory was proposed to predict large deposits [18]. The geochemical block refers to a huge rock block with a high content of certain elements existing on the earth’s surface. In this way, all of the metal supply in the geochemical block can be calculated according to the content distribution of the element within the range of the block, and then the potential resource amount of the geochemical block can be evaluated according to the determined mineralization rate of the geochemical block [18,19]. The close spatial relationship between geochemical anomalies and ore deposits is the first requirement for the geochemical block method.
After the geochemical block method was put forward, it was first applied in the prediction of tungsten resources in southern China [20]. Subsequently, this theory was used to assess the potential resource of gold in Shandong Province [21] and tin in China [22]. So far, the geochemical block theory has been widely used in the assessment and prediction of potential resources, including a variety of minerals such as gold, copper, tungsten, tin, and rare earth elements [9,10,11,12,13,14,15,16,17]. Recent studies have found a close spatial relationship between Sb deposits and geochemical anomalies of Sb [23,24]. The validity of the prediction of Sb resources with the geochemical block method, however, requires further investigation.
By 2010, over 5 million tons of Sb had been found in China. Nearly 90% of the proven reserves were concentrated in southern China and Tibet [25]. Compared to Tibet, southern China has a higher degree of geochemical work. A 76-element geochemical mapping project, covering 2.3 million km2 of southern China, had been conducted, and it obtained a series of high-quality data regarding Sb in southern China [26]. Considering this, southern China was selected as the target area to (1) investigate the concentration and spatial distribution of Sb in southern China; (2) study the relationship between Sb deposits and geochemical anomalies; and (3) explore whether the geochemical block method is effective for predicting Sb resources in southern China.
2. Overview of Sb Deposits in Southern China
The study area covers 13 provinces in southern China, including Yunnan, Sichuan, Guizhou, Guangxi, Chongqing, Guangdong, Hunan, Hubei, Jiangxi, Anhui, Jiangsu, Zhejiang, and Fujian. In total, 446 Sb deposits, including 2 giant Sb deposits, 28 large deposits, and 55 medium deposits are shown in Figure 1. These Sb deposits can be categorized into two distinct belts: the South China Sb ore belt and the Sanjiang Sb ore belt [27]. The proven Sb reserves were primarily concentrated in the South China belt, which accounted for about 68% of the national reserves [28]. The metallogenic periods of the South China Sb ore belt can be divided into two main stages [29], namely the Indosinian period and the Yanshanian period. The magmatic activities in the South China Sb ore belt progressively transition from Dian–Qian–Gui to central Hunan, aligning with the age distribution of Sb ores [30]. The metallogenic epoch of the Sanjiang Sb ore belt generally corresponds to the Himalayan period [31,32]. The majority of large Sb deposits are formed during the Yanshanian period, as evidenced by numerous isotopic ages of Sb deposits (see Table 1).
The Sb deposits in southern China exhibit clear stratabound characteristics. The initial accumulation of Sb in strata is the prerequisite for the formation of large Sb deposits. Precambrian, Devonian, Permian, and Triassic are the main ore-bearing strata of Sb deposits. The ore-bearing wall rocks of Sb deposits include sedimentary rocks, metamorphic rocks and volcanic rocks [27]. The Sb deposits are typical low-temperature hydrothermal deposits. The majority of them belong to the carbonate rocks hosted (e.g., the Xikunshan giant Sb deposit and Muli large Sb deposit) and clastic rocks hosted (e.g., the Banpo large Sb deposit, Woxi large Sb deposit, and Longshan Sb deposit), including hydrothermal types [33]. A small portion of Sb deposits are classified as volcanic hydrothermal deposits (e.g., the Qinglong giant Sb deposit and Songxi small Sb deposit).
Currently, the origin of Sb in the deposits in southern China remains a subject of debate. The mainstream view is that Sb comes from the underlying basement strata or the surrounding host strata [34,35,36,37,38,39,40,41,42,43]. A limited number of studies suggest that the mantle may be a source of Sb [44]. However, the abundance of Sb in the mantle is extremely low (0.006 ppm) [45]. Therefore, it is less probable for the mantle to serve as a significant source region for Sb mineralization. Meanwhile, the mobilization of Sb into the fluid phase during magmatic degassing is relatively limited, thereby reducing the likelihood of sufficient Sb supply from primary magmatic fluids for the formation of large hydrothermal Sb deposits [36].
The large Sb deposits in southern China are mainly developed in the interior or margin of the central Hunan Basin and Youjiang Basin. The basin brine may constitute the primary ore-forming fluid [36,46,47,48], which plays a crucial role in facilitating the migration and enrichment of Sb [30,49]. The occurrence of Sb deposits in southern China is not closely associated with magmatic activity in space [31]. Nevertheless, magmatism may serve as the heat source for the ore-forming fluid [38,50], enabling it to dissolve and extract Sb from both the basement strata and ore-bearing wall rocks [51,52,53,54].
Table 1.
Metallogenic ages of typical large and giant Sb deposits in southern China.
Table 1.
Metallogenic ages of typical large and giant Sb deposits in southern China.
| Provinces | Deposits | Ages (Ma) | Methods | References |
|---|---|---|---|---|
| Hunan | Xikuangshan | 124.1 ± 3.7 | Calcite Sm-Nd | [55] |
| 156.3 ± 12 | Calcite and Stibnite Sm-Nd | [56] | ||
| 156.29 ± 4.63 | Stibnite Sm-Nd | [57] | ||
| 117~156 | Zircon (U-Th)/He | [58] | ||
| Banxi | 120~130 | Zircon (U-Th)/He | [58] | |
| 123.8 ± 3.8 | Zircon (U-Th)/He | [59] | ||
| Woxi | 144.8 | Quartz fluid Rb-Sr | [60] | |
| Guizhou | Qinglong | 142~148 | Fluorite Sm-Nd | [55] |
| 148 ± 13 | Calcite Sm-Nd | [61] | ||
| Banpo | 130.5 ± 3.2 | Calcite Sm-Nd | [62] | |
| Banian | 128.2 ± 3.2 126.4 ± 2.7 | Calcite Sm-Nd | [63] | |
| Weizhai | 115.3 ± 1.5 | Calcite LA-ICP-MS | [64] | |
| Guangxi | Maxiong | 141 | Quartz fluid Ar-Ar | [65] |
| 156 | Quartz fluid Rb-Sr | |||
| Jianzhupo | 103 ± 9.3 | Cassiterite LA-ICP-MS | [66] | |
| Yunnan | Muli | 165 | Quartz fluid Ar-Ar | [67] |
Figure 1.
Spatial–temporal distribution of Sb deposits in southern China, showing that the formation ages of the large antimony ores are mainly concentrated in the Mesozoic era. The locations of the Sb deposits were collected from http://ngac.org.cn/Kuangchandi/index.html (accessed on 28 May 2023). The boundaries of the tectonic units were modified after [68]. The ages of the typical deposits are listed in Table 1.
Figure 1.
Spatial–temporal distribution of Sb deposits in southern China, showing that the formation ages of the large antimony ores are mainly concentrated in the Mesozoic era. The locations of the Sb deposits were collected from http://ngac.org.cn/Kuangchandi/index.html (accessed on 28 May 2023). The boundaries of the tectonic units were modified after [68]. The ages of the typical deposits are listed in Table 1.

3. Methods and Materials
3.1. Sample Collection and Laboratory Analysis
The concentration data of Sb were from the 76-element geochemical mapping project, which was conducted to obtain comparable geochemical baselines in southern China with the samples of the Regional Geochemistry-National Reconnaissance (RGNR) project of China [69]. In the RGNR project, stream sediment (<250 μm) was the primary sampling medium, with a sampling density of 1~2 points per km2 [69]. All original samples in each 1:50,000 sheet (about 400 km2) were combined into one analytical sample. In total, about 3 million original samples were combined into 5244 samples in an area of 2.3 million km2. The center coordinate of each 1:50000 sheet was used as the point position of the combined analytical sample. The sampling locations are shown in Figure 2.
Figure 2.
Evenly distributed sampling sites (N = 5244) of stream sediments in southern China.
The sample preparation and chemical analysis was conducted in the central laboratory of the Institute of Geophysical and Geochemical Exploration, Chinese Academy of Geological Sciences. The detailed processes have been described in the Geochemical Altas of Southern China [26]. The following is a brief description. Each compositional sample was uniformly mixed for one hour in a sample mixer and then 400 g of mixed sample was ground to <74 μm in an agate jar ball mill. Then, a 0.2500 g ground sample was weighed to measure Sb content with inductively coupled plasma mass spectrometry (ICP-MS). The detection limit of Sb was 0.026 ppm. National reference samples (GSS-1, GSD-1a, GSD-9, GSD-10) and laboratory replicate samples were used to control the analysis quality. In summary, the 76-element geochemical mapping project obtained a series of high-quality Sb data.
3.2. Geochemical Map and Geochemical Blocks of Sb
The geochemical map of Sb was created with the Ordinary Krige Interpolation method in ArcGIS (v10.8, Esri, Redlands, CA, USA) to show the overall spatial distribution of Sb in southern China. Contouring intervals were set at 0th, 1.5th, 5th, 15th, 25th, 35th, 50th, 65th, 75th, 85th, 90th, 95th, and 98.5th percentiles. The WGS_1984 coordinate system and UTM projection were used to generate the geochemical map. The central longitude was 111° E and the number of projection zones was 49.
Geochemical blocks of Sb in southern China were delineated based on the geochemical map. Two methods were used to set the threshold for delineating geochemical blocks: (1) the 85th percentile of the data [70,71,72,73]; (2) iterative trimming of values above 3σ until no values exceed this value, followed by calculation of + 3σ for the truncated data [74]. The threshold values derived by the two methods (2.98 vs. 2.99) were very close. So, the threshold of the geochemical block was set at 2.98 ppm.
The area of the geochemical block must be larger than that of the geochemical province (1000 km2) to ensure an ample supply of ore-forming materials [20]. The area and average Sb content of each geochemical block were calculated to carry out the following predictions.
3.3. Potential Resource of Sb Reckoned on Geochemical Block Theory
The potential resource of Sb (PRsb) of each geochemical block was calculated with Equation (1) [74].
where Ms is the metal supply of a geochemical block and Mc is the mineralization coefficient of Sb.
PRsb = Ms × Mc
3.3.1. Metal Supply of Geochemical Blocks
The metal supply (Ms) of geochemical blocks is calculated as Equation (2).
where S is the area (km2) of the geochemical block; ρ is the density of rock in the geochemical block, which is set at 2.69103 × 109 t/km3; C is the average Sb (ppm) in the geochemical block; and H is the hypothetic mining depth.
One thousand meters is used as the ordinary depth for the exploitation of economic mineral deposits in China [74]. Considering that the Xikuangshan Sb deposit is the largest Sb deposit in the world with a high degree of geological exploration, its prospective depth was also near 1000 m [75]. So the hypothetic mining depth (H) was set as 1000 m in this study.
3.3.2. Mineralization Coefficient of Geochemical Blocks
Xikuangshan has the largest Sb deposit in the world, with a high degree of geological exploration. So, the geochemical block (Sb-05) where the Xikuangshan Sb deposit is located was selected to calculate the mineralization coefficient of Sb in southern China. There is a giant deposit, two large deposits, and six medium deposits in the Sb-05 block. Two of the medium deposits have no reserves reported (see Figure 3). In this paper, the median value of medium Sb ore (50,000 tons) was used instead. According to references [76,77,78], it can be obtained that the accumulative proved Sb reserves in Sb-05 are about 1.9857 million tons. The total metal supply in the Sb-05 block is about 620.1133 million tons. The mineralization coefficient of Sb in southern China is calculated as Equation (3):
where R is the accumulative proved reserves in the block. Me is the total Sb supply in the block. The mineralization coefficient is calculated to be 0.32%.
Mc = R/Me
Figure 3.
Schematic diagram of geochemical block of Sb-05, which was used to calculate the mineralization coefficient. As shown in Figure 5, the triangular and circular symbols represent antimony deposits, and the quadrilateral symbols represent antimony-polymetallic deposits.
4. Geochemical Blocks and Potential Resources of Sb in Southern China
4.1. General Statistical Distribution of Sb in Southern China
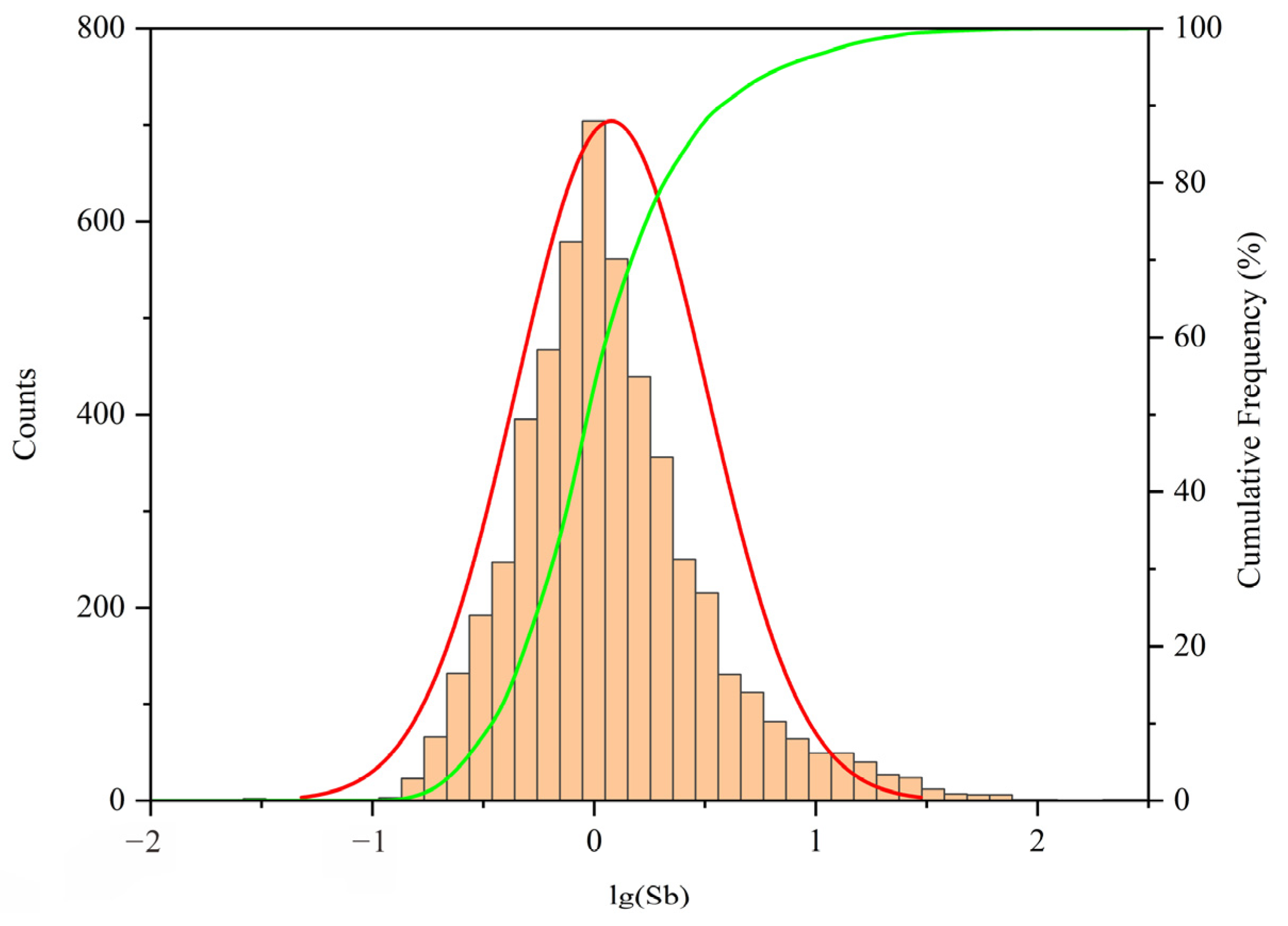
Table 2 presents a statistical summary of Sb concentrations. The median value of Sb in stream sediments of southern China is 1.05 ppm, which is obviously higher than that in Chinese sediments (0.69 ppm) [79] and that in stream sediment in Europe (0.64 ppm) [80], indicating that Sb is enriched in southern China. Figure 4 shows a logarithmic normal distribution of Sb.
Table 2.
Statistics of antimony concentration in stream sediment of southern China.
Figure 4.
Histogram and cumulative frequency curve of Sb concentrations in stream sediments of southern China. The red line represents lognormal distribution curve; the green line represents cumulative frequency curve.
4.2. Spatial Relationship between Sb Geochemical Blocks and Sb Deposits
Figure 5 shows the spatial distribution of Sb and the Sb deposits. As shown in Figure 5, the high background of Sb is consistent with the rich Sb reserves in southern China. Nearly all Sb deposits are located in the regional anomalies of Sb. The positive relationship between Sb anomalies and Sb deposits suggests that a geochemical survey is effective for Sb exploration.
Figure 5.
Counter map of antimony concentrations in stream sediments of southern China, showing that most Sb deposits are located in high antimony backgrounds.
Taking 2.98 ppm as the threshold value, nine geochemical blocks are delineated, and most of them have three layers of abnormal nested structures (see Figure 6). Table 3 lists the number and proportion of Sb deposits located in geochemical blocks. In general, the proportion increases as the size of the deposits grows larger. The percentage of small deposits and occurrences is 65% and 66%, respectively. The proportion of medium deposits increases to 75%. Eighty-two percent (23 in 28) of large Sb deposits are located in the geochemical blocks. Both of the two giant deposits are situated at the heart of the geochemical blocks.
Figure 6.
Spatial distribution of antimony deposits and nine geochemical blocks of Sb in southern China when the threshold value is set at 2.98 ppm, showing the close spatial relationship between antimony deposits and geochemical blocks.
Table 3.
Numbers and percentages of antimony deposits at different scales located in geochemical blocks to show the spatial relationship between Sb deposits and geochemical blocks in southern China.
Based on Figure 6, it is evident that three ore-concentration areas are present in southern China, i.e., central Hunan–southern Hunan, southeastern Guizhou-northern Guangxi, Dian–Qian–Gui [81]. The clustered distribution of Sb deposits can be attributed to the analogous geological settings. As discussed in Section 2, the stratigraphic units, lithological compositions, and material provenances of Sb deposits within the same ore concentration area exhibit similarities [27,33,34]. The tectonic framework of the ore-forming basins appears to be a critical factor influencing the spatial distribution of Sb deposits [82]. Among these, the central Hunan concentrated ore area is situated within the central Hunan Basin, while the southeastern Guizhou–northern Guangxi and Dian-Qian-Gui ore concentration area is distributed across the Nanpanjiang–Youjiang Basin. In the tectonic evolution of the basin, conditions are favorable for the development of large-scale fluid activity and extensive mineralization, which promote the aggregated formation of Sb deposits. The favorable geological settings also generate large-scale Sb anomalies in southern China. Overall, the above factors indicate a close spatial relationship between Sb deposits and Sb geochemical blocks, especially for large and giant deposits. They indicate that the geochemical block theory is effective to delineate the potential areas of Sb.
4.3. Geochemical Blocks and the Potential Resource of Sb in Southern China
Table 4 lists the parameter characteristics and predicted Sb resources of nine geochemical blocks. The total predicted resource of Sb is up to 21.94 million tons in southern China, which is far higher than the proven reserve of Sb [27]. The predicted Sb resources in Sanjiang (Sb-01), Dian–Qian–Gui (Sb-03), central Hunan (Sb-05), and Nanling (Sb-07) blocks accounted for 91.48% of the total potential resources. In terms of metallogenic belts, the Dian–Qian–Gui Sb metallogenic belt (Sb-03) and the central Hunan Sb metallogenic belt (Sb-05) still hold significant prospects for Sb exploration, although substantial quantities of Sb deposits have been found in two regions. On the provincial scale, the majority of predicted Sb resources are concentrated in the provinces of Hunan, Yunnan, Guangxi, and Guizhou (see Table 5).
Table 4.
Location, area, average Sb content, standard deviation, anomaly intensity, and predicted Sb resources of nine geochemical blocks in southern China.
Table 5.
Anomalous area, average Sb content, and predicted Sb resources in the provinces of Hunan, Yunnan, Guangxi, Guizhou.
- (1)
- Sanjiang Sb block (Sb-01)
This geochemical block is located in the middle of the Sanjiang polymetallic metallogenic belt, which has many large polymetallic deposits. The anomaly area is about 23,813 km2, exhibiting an obvious multi-layer nested structure. The block has multiple geochemical anomaly concentration centers (Weixi, Deqin, Bianning, Batang), of which only one medium Sb deposit (Shimenduo Sb deposit) and several small Sb deposits and Sb occurrences are detected near Weixi county. The ore bodies are mainly developed in the Middle Jurassic Huakaizuo Formation and the Upper Triassic Shizhongshan Formation, and the lithology is mainly sandstone, limestone, marl, and conglomerate. Additionally, some paragenic Sb deposits, such as Xiasai silver polymetallic deposit and Gacun silver polymetallic deposit, are located in or around the geochemical block in Sichuan Province [83]. According to the metallogenic rate, it is reckoned that the potential resource of Sb is about 1.1646 million tons, suggesting promising prospects for further exploration of concealed Sb ore bodies and paragenic Sb deposits in the Sanjiang Sb geochemical block.
- (2)
- Southwestern Yunnan Sb geochemical block (Sb-02)
This geochemical block is distributed along the Yangbi–Weishan–Shidian–Cangyuan direction. The anomaly area is about 24,294 km2. It is located at the southern end of the Sanjiang metallogenic belt and flanked by the Nujiang and Jinshajiang fault zones. The abnormal concentration centers are mainly in Weishan County and the east side of Yongde County. Two medium Sb deposits (Shiyancun and Bijiashan) and several Sb occurrences are found near Weishan County. Only one small Sb deposit (Chonggang) has been found in the periphery of the concentration area in Yongde County. The exposed strata are mainly the Upper Triassic Sanhedong Formation, and the lithology is mainly carbonate rocks, shale, siltstone, sandstone, slate, and limestone. The Sb ore bodies are mainly hosted in the Upper Triassic Sanhedong Formation limestone and the Kuluba Formation shale [84,85]. The potential Sb resource is projected to reach 96.44 × 104 tons.
- (3)
- Dian–Qian–Gui Sb block (Sb-03)
This geochemical block is mainly distributed at the junction of the Yunnan, Guizhou, and Guangxi Province. It is the biggest block with an anomaly area of 171,247 km2. This geochemical block shows an obvious multi-layer nesting mode. There are 91 Sb deposits, including 32 large and medium deposits and 59 small and mineralization points in the region. Most of the large and medium Sb deposits are developed in the anomaly concentration area. The large and medium deposits are mainly developed in the Devonian Pojiao Formation and the altered silicified rocks between the Upper and Lower Permian [86]. The total potential Sb resource is up to 14.32 million tons. Among all the blocks, the predicted resource in Sb-03 is the largest.
Take 8.01 ppm as the threshold; two sub-blocks can be delineated inside the block (see Figure 7). Among them, the sub-block of Sb-03-1 is the largest, with an area of about 42,408 km2. It is located in eastern Yunnan and southwestern Guizhou. In Sb-03-1, there is a giant deposit (the Dachang Sb deposit in Qinglong County), as well as several medium and large deposits, such as the Gulu Sb deposit, Xiaoxiban Sb deposit, Zaojiaoshu Sb deposit, and Masongcun Sb deposit, and many small Sb deposits. These Sb deposits are mostly developed in the contact layer between the Lower Permian carbonate rocks and the Upper Permian volcanic rocks, which is the so-called ‘Dachang layer’ [87]. Most of the deposits are distributed near the fault zones and fold belts. It is worth noting that there is a large anomaly area of Sb from Gejiu to Qiubei in this sub-block, but no large-scale Sb deposit is found. A study concluded that there is great potential for Sb resource prediction in this area through detailed geochemical surveys [88].
Figure 7.
Dian–Qian–Gui Sb blocks (Sb-03) were divided into two sub-geochemical blocks when the threshold value was set at 8.01 ppm.
Another sub-block of Sb-03-2 is distributed in western Guangxi. Several large and medium independent Sb deposits and polymetallic Sb deposits are developed in the region. These deposits primarily belong to hydrothermal deposits, such as the Chashan Sb deposit and the Jianzhupo polymetallic Sb deposit. The predominant ore-bearing strata is Devonian, and its lithology is mudstone, marl, and siliceous rock. The polymetallic Sb ores have an obvious paragenetic relationship with W, Sn, Pb, and Zn [89,90].
- (4)
- Southeastern Guizhou Sb block (Sb-04)
This geochemical block is distributed in the Dushan, Danzhai, and Rongjiang County of Guizhou Province. The anomaly area is about 4982 km2. It is an important part of the South China Sb ore belt. Thirteen large and medium Sb deposits are found in Sb-04, such as the Banpo Sb deposit in Dushan County and the Bameng Sb deposit in Rongjiang County. The ore-bearing strata consist of the Lower Devonian Danlin Group and Neoproterozoic Xiajiang Group [25]. The lithology is mainly clastic rocks, including sandstone, argillaceous limestone, and slate. The predicted supply of this block is about 23.63 × 104 tons.
- (5)
- Central Hunan Sb block (Sb-05)
This geochemical block is distributed in central Hunan, including Anhua, Lengshuijiang, and Yiyang City. It is tectonically located in the transition zone between the Yangtze paraplatform and the Caledonian fold belt in south China, spanning the central Hunan Basin and the Xuefeng uplift area. The abnormal area of the block is 23,523 km2. It covers the most important part of the Sb metallogenic belt, with the highest average Sb concentration (9.81 ppm) in south China. The world’s largest Xikuangshan Sb deposits, as well as the Woxi, Zhazixi, and Longshan large Sb deposits and many small and medium Sb deposits, are found in this block.
The Sb deposit types in this block are mainly hydrothermal deposits in clastic rocks and carbonate rocks [91]. The former is mainly distributed in the Xuefeng uplift area, and the representative deposits are the Woxi Sb deposit and the Zhazixi Sb-W deposit. The ore-bearing strata in this area are mainly the Neoproterozoic Qingbaikou System Banxi Group, Lower Sinian Jiangkou Formation, and Cambrian. The lithology of the wall rock is dominated by slightly metamorphic clastic rocks. The antimony is always paragenetic with tungsten and gold. The Sb ores are mainly produced in the interlayer fracture zone. The latter is mainly distributed in the central Hunan Basin, and the representative deposit is the Xikuangshan giant Sb deposit. The ore-bearing strata are mainly the Upper Devonian Shetianqiao Formation, with a small portion of Sinian, Cambrian, and Carboniferous. The lithology includes limestone, marl, and sandy limestone. The ore mineral is predominantly composed of stibnite. Magmatic activity is found in the mining area, and there is a lamprophyre vein. The Xikuangshan Sb deposit is obviously controlled by fault structures. The ore district is developed within a complex compound anticline consisting of multiple subordinate anticlines [92].
The predicted Sb resource of the block is 1.9874 million tons. Many Sb mines have been listed as ‘crisis mines’, but some crisis mines such as Banxi and Longshan Sb deposits have made breakthroughs in deep predictions in recent years [28]. Hidden rock bodies have been found in the periphery of many mining areas [36,93,94], so the periphery and deep sections of the known deposits in this area offer promising opportunities for future exploration.
- (6)
- Southern Hunan Sb block (Sb-06)
This geochemical block is located in the southern end of the central Hunan Basin. The anomaly area is about 7079 km2. The three-layer nested structure inside the block is obvious. There are four medium deposits (the Luocheng Sb deposit, Dong’an-Chongjiang Sb-W deposit, Longkou Sb-Au-Ag deposit, and Huishuiwan Sb deposit) and a number of small deposits in the block. The main ore-bearing strata are the Shetianqiao Formation of the Upper Devonian, the Liuchapo Formation of the Upper Sinian, the Jinjiadong Formation of the Upper Sinian, and the Middle and Lower Cambrian. The lithology is mainly limestone and slate. The mineralization of the deposits are obviously controlled by fault and fold structures. Most ore bodies are developed within complex anticlines. The predicted Sb resource of the block is 51.48 × 104 tons. The metallogenic geological conditions in this area are favorable for large Sb deposits [95].
- (7)
- Nanling Sb geochemical block (Sb-07)
This geochemical block is located at the junction area of the Hunan, Guangdong, and Guangxi Provinces. The anomaly area is about 48,747 km2. There are three concentration centers in the block. Several medium Sb deposits, such as the Lejiawan Sb deposit, Xinkai Sb deposit and Chilaoding Sb deposit, and polymetallic Sb deposits associated with Sn, Pb, and Hg have been found. The ore-bearing strata of Sb deposits in the region are dominated by Devonian and Cambrian, and the lithology is limestone, sandstone, and slate. The deposits are mostly distributed near regional large faults and secondary faults. So, both structure and strata are controlling factors. The predicted Sb resource of this block is 2.5969 million tons. At present, no large Sb deposit has been found in this block. The region’s favorable structural conditions, combined with its significant Sb supply, indicate that the block still holds promising prospects for Sb exploration.
- (8)
- Southern Hubei Sb geochemical block (Sb-08)
This geochemical block is located near Chongyang County, Hubei Province. The anomaly area is about 1196 km2. There are many small Sb deposits and Sb occurrences, but no large or medium Sb deposits are found. The ore spots are all developed in the Fangshan Sb-Au ore field, which is controlled by Fangshan anticlinorium. The ore-bearing strata are mainly Sinian and a small portion of Cambrian. The lithology is dominated by argillaceous dolomite, limestone, shale, and slate [96]. As calculated, the potential Sb resources are 95,100 tons.
- (9)
- Sb geochemical block in the middle and lower reaches of the Yangtze River (Sb-09)
This geochemical block is located at the junction of the Anhui and Zhejiang Provinces and is tectonically located at the northern margin of the eastern section of the Jiangnan orogenic belt. The anomaly area is about 1563 km2. There are several small Sb deposits in and around the geochemical block, but no medium or large deposits have been found. The ore-bearing strata are mainly Sinian and Cambrian argillaceous limestone and carbonaceous shale. The ore mineral is mainly stibnite. The ore deposits in the region are controlled by the tectonic–magmatic activities in the Yanshanian period. The predicted resources in this block are 58,500 tons.
5. Discussion
5.1. The Predicted Potential Resources of Sb at Different Threshold Values
The threshold value is the most critical parameter to determine the geochemical blocks. To check how the results would change if other boundary values were used, we set the threshold value at the 90th percentile of the whole data, i.e., 4.19 ppm. In such conditions, the mineralization coefficient of Sb is 0.352%, which was calculated with Equation (3), and twelve blocks are delineated (see Figure 8). The area and predicted potential resources of all geochemical blocks at two different threshold values are listed in Table 6. In comparison, the areas of all blocks at lower threshold values are significantly bigger than those at higher threshold values. When the threshold value increased from 2.98 ppm to 4.19 ppm, some big blocks (Sb-02 and Sb-03) were divided into several smaller blocks and some small blocks (Sb-08 and Sb-09) disappeared. But the total predicted resources of Sb (21.93 vs. 21.45 million tons) did not show significant change. The similar results may be attributed to the fact that most of the large and medium Sb deposits are located in the blocks at different threshold values. Therefore, it is suggested that good spatial correlation between deposits and blocks is a prerequisite for the geochemical block method. As long as most of the known ore deposits are located in geochemical blocks, slight changes in block threshold values will not cause large changes in the predicted resources.
Figure 8.
Spatial distribution of Sb deposits and twelve geochemical blocks of Sb in southern China when the threshold value is set at 4.19 ppm.
Table 6.
Comparison of the area and predicted Sb resources in nine and twelve geochemical blocks when the threshold value is set at 2.98 and 4.19 ppm, respectively.
5.2. Limitations and Prospects
This paper predicts that the potential Sb resource in Hunan Province is 3.78 million tons, which is basically consistent with the previous prediction result (about 3.8 million tons [27]). However, the estimated Sb reserves in Guangxi and Yunnan are 7.85 and 9.09 million tons, significantly exceeding the previous results of 1.55 and 1.45 million tons, respectively [27]. The geochemical map reveals significant large-scale Sb anomalies in the Guangxi and Yunnan Provinces (see Figure 3). It is not clear whether the geochemical anomaly in this area is related to mineralization or secondary enrichment of Sb caused by supergene weathering of carbonate rocks. Therefore, further investigation of the formation mechanism of Sb anomalies is required. If the anomaly is indeed the result of supergene processes, it is imperative to explore methods to mitigate excessive resource predictions due to high Sb background levels.
The present study reveals a strong spatial coupling relationship between the ore concentration area and the geochemical blocks of Sb. Furthermore, this coupling relationship improves with increasing reservoir sizes. However, small-scale Sb deposits have limited metal content and do not form distinct geochemical blocks. Consequently, the effectiveness of geochemical blocks in predicting small Sb deposits is limited. Nevertheless, higher sampling density geochemical mapping can gradually narrow down the prospective target areas for Sb deposits.
6. Conclusions
This study showed a high geochemical background of Sb (1.05 ppm) in southern China. The close spatial relationship between large- and medium-sized Sb deposits and the geochemical anomalies highlighted the effectiveness of using the geochemical block method to estimate potential Sb resources. The potential Sb resources in southern China are estimated at 21.94 million tons. At the provincial level, the predicted Sb resources in Hunan (3.76 million tons), Yunnan (9.09 million tons), Guizhou (7.85 million tons), and Guangxi (1.45 million tons) are considerable. It is worth noting that the potential Sb resources in southern China with the geochemical block theory are much higher than the results obtained by the China National Mineral Resources Assessment Initiative, especially in the Guangxi and Yunnan Provinces. Therefore, it is necessary to further study how to eliminate the problem of the prediction of excessive resources caused by high backgrounds.
Author Contributions
Conceptualization, Z.H.; methodology, Z.H., B.Z. and Y.D.; software, Y.D., Z.D. and H.Z.; validation, Z.H. and H.L.; formal analysis, Z.H.; investigation, Z.H.; resources, Z.H.; data curation, Y.D., X.W. (Xiaocheng Wei) and X.W. (Xiaolong Wang); writing—original draft preparation, Y.D., Z.H., Z.D. and M.Z.; writing—review and editing, Z.H. and H.L.; visualization, Y.D. and X.W. (Xiaocheng Wei); supervision, Z.H. and B.Z.; project administration, Z.H.; funding acquisition, H.L. and Z.H. All authors have read and agreed to the published version of the manuscript.
Funding
This research was funded by the China Geological Survey project [DD20230623], the National Nonprofit Institute Research Grant of CAGS [JKYZD202327] and the Guangxi Natural Science Foundation [GuikeAD23026129].
Data Availability Statement
Data will be made available on request.
Acknowledgments
Many thanks to the editors and four anonymous reviewers, who have put considerable time and effort into their comments on this paper. Thanks are also given to Zhizhong Cheng for data access.
Conflicts of Interest
The authors declare no conflicts of interest.
References
- Wang, Y.; Xu, J.; Zhang, C.; Wang, C.; Chen, Z.; Huang, F. Summary of Metallogenic Regularities of Antimony Deposits in China. Acta Geol. Sin. 2014, 88, 2208–2215, (In Chinese with English Abstract). [Google Scholar]
- Ministry of Natural Resources. National Mineral Resources Planning (2016–2020); Ministry of Natural Resources of the People’s Republic of China: Beijing, China, 2016. (In Chinese)
- European Commission. Report on Critical Raw Materials in the Circular Economy; European Commission: Brussels, Belgium, 2018. [Google Scholar]
- U.S. Geological Survey. Critical Mineral Resources of the United States Economic and Environmental Geology and Prospects for Future Supply; U. S. Geological Survey Professional: New York, NY, USA, 2017.
- Zaw, K.; Peters, S.; Cromie, P.; Burrett, C.; Hou, Z. Nature, diversity of deposit types and metallogenic relations of South China. Ore Geol. Rev. 2007, 31, 3–47. [Google Scholar] [CrossRef]
- U.S. Geological Survey. Mineral Commodity Summaries 2022; Mineral Commodity Summaries: Reston, VA, USA, 2022; p. 202.
- Wu, Q.; Lv, Z.; Cao, J. Distribution and Supply of Antimony Resources in China and Abroad and Development Status of Antimony Industry Chain. Multipurp. Util. Miner. Resour. 2022, 43, 76–81, (In Chinese with English Abstract). [Google Scholar]
- Liu, X.; Liu, S.; Peng, S. Current situation of antimony ore resources and analysis of supply and demand situation of antimony ore in China. West. Resour. 2018, 15, 201–203, (In Chinese with English Abstract). [Google Scholar]
- Bai, Y.; Xiang, W.; Jiang, J.; Melka, H.; Degu, S.; Zhang, Y.; Wu, Y. Application of geochemical block method in the evaluation of gold resources in Ethiopia. China Min. Mag. 2022, 31, 203–211, (In Chinese with English Abstract). [Google Scholar]
- Jin, X.; Yang, G.; Xiao, G.; Gong, P.; Xiong, R.; Zhao, B. Application of Geochemical Blocks Method to Strata-Bound Copper Resources Assessment in the Central Yunnan Province. Bull. Geol. Sci. Technol. 2012, 31, 33–39, (In Chinese with English Abstract). [Google Scholar]
- Li, T.; Li, W.; Liu, J.; Zhao, Y.; Bai, Y. Geochemical prognosis method of mineral deposits: A case study of the geochemical block in Gansu. Geol. China 2003, 30, 192–198, (In Chinese with English Abstract). [Google Scholar]
- Liu, T.; Wang, Q.; Zheng, Q. Prediction of Resource Potential and Discussion about Prospecting-Directions of gold Mineral Resources by Geochemical Blocks Theory in Xinjiang. Xinjiang Geol. 2003, 21, 298–302, (In Chinese with English Abstract). [Google Scholar]
- Qiao, Y.; Wang, X.; Han, Z.; Liu, F.; Yan, T.; Wang, Q.; Wu, H. Temporal and spatial distribution characteristics of lithium geochemistry and prospecting prediction in the key resource prospecting new area of Yunnan, Guizhou, and Guangxi in Southwest China. Acta Geol. Sin. 2023, 97, 1828–1847, (In Chinese with English Abstract). [Google Scholar]
- Shi, S.; Gong, J.; Zhang, J. Lead-zinc source beds and geochemical blocks in Hebei Province. Miner. Depos. 2010, 29, 276–282, (In Chinese with English Abstract). [Google Scholar]
- Sun, K.; Liu, X.; He, S.; Gong, P.; Xu, K.; Ren, J.; Zhang, H.; Lu, Y.; Qiu, L. Geochemical characteristics of stream sediment in Tanzania and prospective analysis of gold resources. Geol. Bull. China 2022, 42, 1–22, (In Chinese with English Abstract). [Google Scholar]
- Xu, S.; Wang, X.; Zhang, B.; Wang, W.; Chi, Q.; Zhou, J.; Yan, T. China’s Uranium Geochemical Blocks: Lmplications for Delineation of Uranium Prospective Areas. Acta Geosci. Sin. 2020, 41, 785–796, (In Chinese with English Abstract). [Google Scholar]
- Zhou, J.; Xu, S.; Nie, L.; Liu, D.; Han, Z.; Liu, Q.; Zhang, B.; Liu, H.; Chi, Q. The Geochemical lndicator and Prognosis of Large Gold Ore Districts in nner Mongolia. Acta Geosci. Sin. 2020, 41, 818–826, (In Chinese with English Abstract). [Google Scholar]
- Xie, X. Searching for mega deposits with new concepts and technologies. Sci. Chin. 1995, 5, 15–17. (In Chinese) [Google Scholar]
- Xie, X. Surficial geochemical expressions of giant ore deposits. In Giant ore Deposits II; Clark, A.H., Ed.; Queen’s University Press: Kingston, ON, Canada, 1995; pp. 475–485. [Google Scholar]
- Xie, X.; Liu, D.; Xiang, Y.; Yan, G. Geochemical Blocks-Development of concept and methodology. Geol. China 2002, 29, 225–233, (In Chinese with English Abstract). [Google Scholar]
- Liu, D.; Xie, X. Evaluation of China’s tin resources potential based on the geochemical block concept. Geol. China 2005, 32, 25–32, (In Chinese with English Abstract). [Google Scholar]
- Liu, D.; Xie, X.; Yan, G.; Lian, C.; Wang, Q. The Application of Geochemical Blocks Methods to Gold Resources Assessment in Shandong Province. Acta Geosci. Sin. 2002, 23, 169–174, (In Chinese with English Abstract). [Google Scholar]
- Liu, W.; Lv, Q.; Cheng, Z.; Xing, G.; Yan, J.; Yuan, L.; Chen, C. Multi-element geochemical data mining: Implications for block boundaries and deposit distributions in South China. Ore Geol. Rev. 2021, 133, 104063. [Google Scholar] [CrossRef]
- Zhao, D.; Wang, X. Investigating the spatial distribution of antimony geochemical anomalies located in the Yunnan-Guizhou-Guangxi region, China. Geochemistry 2021, 81, 125829. [Google Scholar] [CrossRef]
- Ding, J.; Yang, Y.; Deng, F. Resource potential and metallogenic prognosis of antimony deposits in China. Geol. China 2013, 40, 846–858, (In Chinese with English Abstract). [Google Scholar]
- Cheng, Z.; Xie, X.; Yao, W.; Feng, J.; Zhang, Q.; Fang, J. Multi-element geochemical mapping in Southern China. J. Geochem. Explor. 2014, 139, 183–192. [Google Scholar] [CrossRef] [PubMed]
- Ding, J.; Zhang, Y.; Ma, Y.; Wang, Y.; Zhang, J.; Zhang, T. Metallogenic characteristics and resource potential of antimony in China. J. Geochem. Explor. 2021, 230, 106834. [Google Scholar] [CrossRef]
- Wang, Y.; Wang, D.; Wang, Y.; Huang, F. Quantitative research on spatial distribution of antimony deposits in China based on geological big data. Geol. China 2021, 48, 52–67, (In Chinese with English Abstract). [Google Scholar]
- Hu, R.; Chen, W.; Xu, D.; Zhou, M. Reviews and new metallogenic models of mineral deposits in South China: An introduction. J. Asian Earth Sci. 2017, 137, 1–8. [Google Scholar] [CrossRef]
- Zhou, Z.; Li, H.; Yonezu, K.; Imai, A.; Tindell, T. In-situ trace elements and sulfur isotopic analyses of stibnite: Constraints on the genesis of Sb/Sb-polymetallic deposits in southern China. J. Geochem. Explor. 2023, 247, 107177. [Google Scholar] [CrossRef]
- Deng, J.; Wang, Q.; Li, G.; Santosh, M. Cenozoic tectono-magmatic and metallogenic processes in the Sanjiang region, southwestern China. Earth-Sci. Rev. 2014, 138, 268–299. [Google Scholar] [CrossRef]
- Zou, G.; Mao, Y.; Mao, Q.; Xia, T. Tectonic Evolution and Metallogeny in The West South Area of Nujiang-Lancang-Jinsha Rivers, China. Mineral. Petrol. 2017, 37, 15–29. [Google Scholar]
- Chen, Y.; Wang, D.; Li, H.; Xiong, X.; Gao, L.; Xu, Z.; Sheng, Y.; Xu, J.; Yuan, Z.; Bai, G. Division for Prospecting Types of Important Mineral Resources in China; Publishing House: Beijing, China, 2010. (In Chinese) [Google Scholar]
- Wang, Z.; Xia, Y.; Song, X.; Liu, J.; Yang, C.; Yan, B. Study on the evolution of ore-formation fluids for Au-Sb ore deposits and the mechanism of Au-Sb paragenesis and differentiation in the southwestern part of Guizhou Province, China. Chin. J. Geochem. 2013, 32, 056–068. [Google Scholar] [CrossRef]
- Ma, D.; Pan, J.; Xie, Q.; He, J. Ore Source of Sb(Au) Deposits in Central Hunan: I. Evidences of Trace Elements and Experimental Geochemistry. Miner. Depos. 2002, 3, 366–376, (In Chinese with English Abstract). [Google Scholar]
- Ma, D.; Pan, J.; Xie, Q. Ore Sources of Sb(Au) Deposits in Central Hunan: II. Evidence of lsotopic Geochemistry. Miner. Depos. 2003, 22, 78–87, (In Chinese with English Abstract). [Google Scholar]
- Li, H.; Wu, Q.; Evans, N.J.; Zhou, Z.; Kong, H.; Xi, X.; Lin, Z. Geochemistry and geochronology of the Banxi Sb deposit: Implications for fluid origin and the evolution of Sb mineralization in central-western Hunan, South China. Gondwana Res. 2018, 55, 112–134. [Google Scholar] [CrossRef]
- Li, J.; Hu, R.; Xiao, J.; Zhao, Y.; Yan, J.; Oyebamiji, A. Genesis of gold and antimony deposits in the Youjiang metallogenic province, SW China: Evidence from in situ oxygen isotopic and trace element compositions of quartz. Ore Geol. Rev. 2020, 116, 103257. [Google Scholar] [CrossRef]
- Zhai, D.; Mathur, R.; Liu, S.; Liu, J.; Godfrey, L.; Wang, K.; Xu, J.; Vervoort, J. Antimony isotope fractionation in hydrothermal systems. Geochim. Cosmochim. Ac. 2021, 306, 84–97. [Google Scholar] [CrossRef]
- Chen, J.; Huang, Z.; Yang, R.; Du, L.; Liao, M. Gold and antimony metallogenic relations and ore-forming process of Qinglong Sb(Au) deposit in Youjiang basin, SW China: Sulfide trace elements and sulfur isotopes. Geosci. Front. 2021, 12, 605–623. [Google Scholar] [CrossRef]
- Fu, S.; Wang, T.; Yan, J.; Pan, L.; Wei, L.; Lan, Q.; Fu, S. Formation of the Banxi Sb deposit in Eastern Yangtze Block: Evidence from individual fluid inclusion analyses, trace element chemistry, and He-Ar-S isotopes. Ore Geol. Rev. 2022, 146, 104949. [Google Scholar] [CrossRef]
- Deng, C.; Zhang, J.; Hu, R.; Luo, K.; Zhu, Y.; Yin, R. Mercury isotope constraints on the genesis of late Mesozoic Sb deposits in South China. Sci. China Earth Sci. Sci. Sin. (Terrae) 2022, 52, 327–339, (In Chinese with English Abstract). [Google Scholar] [CrossRef]
- Chen, J.; Ni, X.; Du, L.; Gao, J.; Yang, Z.; Liu, L.; Ji, Y.; Yang, R. Gold, antimony and mercury ore formation and metallogenic link in the Sandu-Danzhai area, Jiangnan Orogen, SW China. Ore Geol. Rev. 2023, 156, 105–397. [Google Scholar] [CrossRef]
- Yu, J.; Yan, S. A Preliminary Discussion on Some Problems of Antimony Deposits. Miner. Depos. 2000, 19, 166–172, (In Chinese with English Abstract). [Google Scholar]
- Rudnick, R.L.; Gao, S. 4.1—Composition of the Continental Crust. In Treatise on Geochemistry, 2nd ed.; Holland, H.D., Turekian, K.K., Eds.; Elsevier: Oxford, UK, 2014; pp. 1–51. [Google Scholar]
- Chen, J.; Yang, R.; Du, L.; Gao, J.; Zheng, L.; Huang, Z. Multistage fluid sources and evolution of Qinglong Sb-(Au) deposit in northern margin of Youjiang basin, SW China: REE geochemistry and Sr-H-O isotopes of ore-related jasperoid, quartz and fluorite. Ore Geol. Rev. 2020, 127, 103851. [Google Scholar] [CrossRef]
- Huang, Z.; Hu, R.; Su, W.; Wen, H.; Liu, S.; Fu, Y. A Study on the Large-Scale Low-Temperature Metallogenic Domain in Southwestern China—Significance, History and New Progress. Acta Mineral. Sin. 2011, 31, 309–314, (In Chinese with English Abstract). [Google Scholar]
- Ma, D. Geochemical indications of mineralization in low and medium temperature fluids and their significance for mineral searching. In Proceedings of the Abstracts of the 4th World Chinese Conference of Geological Science, Nanjing, China, 22–23 May 2002; pp. 338–339. (In Chinese). [Google Scholar]
- Hu, R.; Fu, S.; Huang, Y.; Zhou, M.; Fu, S.; Zhao, C.; Wang, Y.; Bi, X.; Xiao, J. The giant South China Mesozoic low-temperature metallogenic domain: Reviews and a new geodynamic model. J. Asian Earth Sci. 2017, 137, 9–34. [Google Scholar] [CrossRef]
- Zhu, Y.; Peng, J. Infrared microthermometric and noble gas isotope study of fluid inclusions in ore minerals at the Woxi orogenic Au–Sb–W deposit, western Hunan, South China. Ore Geol. Rev. 2015, 65, 55–69. [Google Scholar] [CrossRef]
- Hu, A.; Peng, J. Fluid inclusions and ore precipitation mechanism in the giant Xikuangshan mesothermal antimony deposit, South China: Conventional and infrared microthermometric constraints. Ore Geol. Rev. 2018, 95, 49–64. [Google Scholar]
- Yan, J.; Fu, S.; Liu, S.; Wei, L.; Wang, T. Giant Sb metallogenic belt in South China: A product of Late Mesozoic flat-slab subduction of paleo-Pacific plate. Ore Geol. Rev. 2022, 142, 104697. [Google Scholar] [CrossRef]
- Zhou, Z.; Li, H.; Zhu, H.; Ghaderi, M.; Ouyang, L. Geochronology and geochemistry of ore-hosted zircon reveal the genesis of typical Sb-(Au-W) deposits in South China. Ore Geol. Rev. 2023, 155, 105358. [Google Scholar] [CrossRef]
- Li, H.; Kong, H.; Guo, B.; Tamehe, L.; Zhang, Q.; Wu, Q.; Xi, X. Fluid inclusion, H–O–S isotope and rare earth element constraints on the mineralization of the Dong’an Sb deposit, South China. Ore Geol. Rev. 2020, 126, 103759. [Google Scholar] [CrossRef]
- Peng, J.; Hu, R.; Jiang, G. Samarium-Neodymium isotope system of fluorites from the Qinglong antimony deposit, Guizhou Province: Constraints on the mineralizing age and ore-forming materials’ sources. Acta Petrol. Sin. 2003, 19, 785–791, (In Chinese with English Abstract). [Google Scholar]
- Hu, X.; Pei, R.; Zhou, S. Sm-Nd dating for antimony mineralization in the Xikuangshan deposit, Hunan, China. Shigen-Chishitsu 1996, 46, 227–231. [Google Scholar]
- Wu, L. Xikuangshan mica-plagioclase lamprophyre and its granite inclusions, Hunan Province. Geol. Geochem. 2000, 28, 51–55. [Google Scholar]
- Fu, S.; Hu, R.; Yan, J.; Lan, Q.; Gao, W. The mineralization age of the Banxi Sb deposit in Xiangzhong metallogenic province in southern China. Ore Geol. Rev. 2019, 112, 103033. [Google Scholar] [CrossRef]
- Li, H.; Danišík, M.; Zhou, Z.; Jiang, W.; Wu, J. Integrated U–Pb, Lu–Hf and (U–Th)/He analysis of zircon from the Banxi Sb deposit and its implications for the low-temperature mineralization in South China. Geosci. Front. 2020, 11, 1323–1335. [Google Scholar] [CrossRef]
- Shi, M.; Fu, B.; Jin, X.; Zhou, X. Antimony Metallogeny in Central Part of Hunan Province; Hunan Press of Science and Technology: Changsha, China, 1993; p. 1150. [Google Scholar]
- Wang, D.; Chen, Z.; Chen, Y.; Tang, J.; Li, J.; Ying, L.; Wang, C.; Liu, S.; Li, L.; Qin, Y.; et al. New Data of the Rock-Forming and Ore-Forming Chronology for China’s lmportant Mineral Resources Areas. Acta Geol. Sin. 2010, 84, 1030–1040, (In Chinese with English Abstract). [Google Scholar]
- Xiao, X. Geochronology, Ore Geochemistry and Genesis of the Banpo Antimony Deposit, Guizhou Province, China; Kunming University of Science and Technology: Kunming, China, 2014; (In Chinese with English Abstract). [Google Scholar]
- Wang, J. The Metallogenesis, Time and Geodynamic Research of Low Temperature Metallogenic Province in Southwest China. Ph.D. Thesis, Institute of Geochemistry, Chinese Academy of Sciences, Guiyang, China, 2012; pp. 1–116. [Google Scholar]
- Luo, K.; Zhou, J.; Feng, Y.; Uysal, I.T.; Nguyen, A.; Zhao, J.; Zhang, J. In situ U-Pb Dating of Calcite from the South China Antimony Metallogenic Belt. iScience 2020, 23, 101575. [Google Scholar] [CrossRef]
- Wei, X. Geological characteristics of Maxiong Sb deposit, Southwest China. Miner. Geol. 1993, 2, 8–16. (In Chinese) [Google Scholar]
- Wei, S. Study on the Geological Characteristics and Genesis of the Main Deposits in the Wuxu ore field, Guangxi; Guangxi University: Nanning, China, 2020; (In Chinese with English Abstract). [Google Scholar]
- Hu, R. Epoch of large-scale low temperature mineralizations in southwestern Yangtze massif. Miner. Depos. 2007, 26, 583–596, (In Chinese with English Abstract). [Google Scholar]
- Ren, J.; Wang, Z.; Chen, B.; Jiang, C.; Niu, B.; Li, J.; Xie, G.; He, Z.; Liu, Z. The Tectonics of China from a Global View—A Guide to the Tectonic Map of China and Adjacent Regions; Geological Publishing House: Beijing, China, 1999; p. 32. (In Chinese) [Google Scholar]
- Cheng, Z.; Liu, M.; Zhang, Q.; Gu, T.; Huang, H. Preparation of Geochemical Reference Materials of Stream Sediments. Rock Miner. Anal. 2011, 30, 714–722, (In Chinese with English Abstract). [Google Scholar]
- Dai, H.; Gong, C.; Bao, Q.; Sun, Z.; You, H.; Jin, X.; Gao, F. A Comparison of Several Threshold Determination Methods in Geochemical Data Processing: A case study of Stream Sediments in Chabaqi Area of Inner Mongolia. Geophys. Geochem. Explor. 2010, 34, 782–786, (In Chinese with English Abstract). [Google Scholar]
- Yuan, Y. Comparative Study on the Geochemical Exploration Data Processing Method: A Case of Wurinitu W-Mo Deposit; China University of Geosciences: Beijing, China, 2015; (In Chinese with English Abstract). [Google Scholar]
- Guo, X. The Information Extraction, Interpretation and Evaluation of Geochemical Anomalies in Maqu Area of Gansu Province; Jilin University: Changchun, China, 2018; (In Chinese with English Abstract). [Google Scholar]
- Wang, Z.; Tan, J.; Wang, F.; Li, X.; Wu, Y.; Liu, X.; Liu, Y.; Zhao, X.; Gan, J. A comparative study of several regional geochemical data processing methods and extraction effects of anomalies: A case study of stream system sediments in Xiaoheba area of Qinghai Province. Miner. Explor. 2019, 10, 321–331, (In Chinese with English Abstract). [Google Scholar]
- Xie, X.; Liu, D.; Xiang, Y.; Yan, G.; Lian, C. Geochemical blocks for predicting large ore deposits—Concept and methodology. J. Geochem. Explor. 2004, 84, 77–91. [Google Scholar] [CrossRef]
- Zhao, Z.; Lei, J.; Xu, H.; Zen, K. Spatial distribution characteristics of ore bodies and prospecting prediction in the deep and edge area of Daocaowan antimony mining area, Central Hunan. Miner. Resour. Geol. 2024, 2, 219–230, (In Chinese with English Abstract). [Google Scholar]
- Zhao, Z.; Zou, L.; Tang, D.; Shi, J.; Zhou, X.; Lei, J.; Wei, J.; Xiao, L. First discovery of No. IV Antimony Ore Body North. Mine Xikuangshan, Hunan Province. J. Geol. 2024, 48, 9–17, (In Chinese with English Abstract). [Google Scholar]
- Yang, X. Improvement practice of deep mining equipment and technology in South Mine of Xikuangshan. Sci. Technol. Vis. 2015, 14, 262+294, (In Chinese with English Abstract). [Google Scholar]
- Department of Natural Resources of Hunan Province. Hunan Antimony Mining Overview; Department of Natural Resources of Hunan Province: Changsha, China, 2022. (In Chinese)
- Chi, Q.; Yan, M. Handbook of Elemental Abundance for Applied Geochemistry; Geological Publishing House: Beijing, China, 2007; (In Chinese with English Abstract). [Google Scholar]
- De Vos, W.; Tarvainen, T.; Salminen, R.; Reeder, S.; De Vivo, B.; Lima, A. Geochemical atlas of Europe. In Part 2. Interpretation of Geochemical Maps, Additional Tables, Figures, Maps, and Related Publications; Geological Survey of Finland: Espoo, Finland, 2006. [Google Scholar]
- Zhang, G.; Yao, J.; Gu, X. Time and Spatial Distribution Regularities and Deposit Types of Antimony in China. Miner. Resour. Geol. 1998, 5, 19–25, (In Chinese with English Abstract). [Google Scholar]
- Yang, C.; Liu, J.; Gu, X.; Wang, Z.; Chen, F.; Wang, D.; Xu, L.; Li, J. The Relationship of Tectonic Evolution and Au-Sb Mineralization in Nanpanjiang–Youjiang Basin. Acta Geosci. Sin. 2020, 41, 280–292, (In Chinese with English Abstract). [Google Scholar]
- Li, Y.; Zhang, D.; Li, D.; Wan, G.; Hou, B. Characteristics of structurally superimposed geochemical haloes at the polymetallic Xiasai silver-lead-zinc ore deposit in Sichuan Province, SW China. J. Geochem. Explor. 2016, 169, 100–120. [Google Scholar] [CrossRef]
- Dang, Y.; Chen, M.; Fu, B.; Xue, Z. Comparative Study of Gacun and Youre Silver–Lead–Zinc–Copper Deposits in Sichuan, SW China, and their Mineralization Significance. Acta Geol. Sin.-Eng. Ed. 2018, 92, 162–182. [Google Scholar] [CrossRef]
- Chang, K. On the Genesis of Bijiashan Sb Deposit in Weishan, Yunnan. Yunnan Geol. 2007, 26, 197–206, (In Chinese with English Abstract). [Google Scholar]
- Chen, J.; Yang, R.; Du, L.; Zheng, L.; Gao, J.; Laai, C.; Wei, H.; Yuan, M. Mineralogy, geochemistry and fluid inclusions of the Qinglong Sb-(Au) deposit, Youjiang basin (Guizhou, SW China). Ore Geol. Rev. 2018, 92, 1–18. [Google Scholar] [CrossRef]
- Cui, T. Analysis on Characteristics of Provenance of Antimony in Western Guizhou, China. IOP Conf. Ser. Earth Environ. Sci. 2019, 300, 022062. [Google Scholar] [CrossRef]
- Han, J.; Chen, Q. Geological characteristics and metallogenic conditions of gold—Antimony polymetallic deposit in qiubei, Yunnan province. World Nonferrous Met. 2019, 1, 89–91, (In Chinese with English Abstract). [Google Scholar]
- Zhang, J.; Huang, W.; Liang, H.; Wu, J.; Chen, X. Genesis of the Jianzhupo Sb–Pb–Zn–Ag deposit and formation of an ore shoot in the Wuxu ore field, Guangxi, South China. Ore Geol. Rev. 2018, 102, 654–665. [Google Scholar] [CrossRef]
- Wang, T.; Fu, S.; Sullivan, N.; Lan, J.; Wei, L. Deciphering the ore-forming process of Sb-W deposits through scheelite and stibnite trace element geochemistry. J. Geochem. Explor. 2024, 257, 107367. [Google Scholar] [CrossRef]
- Liu, X.; Xu, J.; Lai, J.; Song, X.; He, H.; Zhang, L.; Shi, J.; Zhou, X.; Liao, J.; Cao, Y.; et al. Genetic significance of trace elements in hydrothermal quartz from the Xiangzhong metallogenic province, South China. Ore Geol. Rev. 2023, 152, 105229. [Google Scholar] [CrossRef]
- Tao, Y.; Gao, Z.; Jin, J.; Zeng, L. The Xikuangshan Sb deposit hosted by the Upper Devonian black shale series, Hunan, China. Ore Geol. Rev. 2004, 24, 121–133. [Google Scholar]
- Li, H.; Zhu, D.; Shen, L.; Algeo, T.; Elatikpo, S. A general ore formation model for metasediment-hosted Sb-(Au-W) mineralization of the Woxi and Banxi deposits in South China. Chem. Geol. 2022, 607, 121020. [Google Scholar] [CrossRef]
- Zhang, Z.; Xie, G.; Olin, P. Texture, in-situ geochemical, and S isotopic analyses of pyrite and arsenopyrite from the Longshan Sb-Au deposit, southern China: Implications for the genesis of intrusion-related Sb-Au deposit. Ore Geol. Rev. 2022, 143, 104781. [Google Scholar] [CrossRef]
- Li, S.; Xiao, K.; Luo, X.; An, J.; Wen, C. Metallogenic prospective area division and quantified research on antimony potential in Hu’nan Province. Geol. Bull. China 2015, 34, 1386–1390, (In Chinese with English Abstract). [Google Scholar]
- Li, J. An analysis of the origin of antimony ore mineralization in E’nan region. Resour. Environ. Eng. 2013, 27, 59–64, (In Chinese with English Abstract). [Google Scholar]
Disclaimer/Publisher’s Note: The statements, opinions and data contained in all publications are solely those of the individual author(s) and contributor(s) and not of MDPI and/or the editor(s). MDPI and/or the editor(s) disclaim responsibility for any injury to people or property resulting from any ideas, methods, instructions or products referred to in the content. |
© 2024 by the authors. Licensee MDPI, Basel, Switzerland. This article is an open access article distributed under the terms and conditions of the Creative Commons Attribution (CC BY) license (https://creativecommons.org/licenses/by/4.0/).






