Res-UNet Ensemble Learning for Semantic Segmentation of Mineral Optical Microscopy Images
Abstract
1. Introduction
- Feature extraction: Engineers can extract features based on their expertise and datasets, including color, shape, texture, granularity and others. Alternatively, features can be algorithmically derived from the original image information to generate a lower-dimensional feature map.
- Pixel clustering or image segmentation: Following feature extraction, similar pixels within each image are clustered, visually segmenting the image into multiple non-overlapping regions. Each region potentially corresponds to a specific mineral or background, which will be identified in the subsequent step.
- Classification: A specific algorithm assigns each segmented region in the image to a designated mineral or background category.
1.1. Related Studies
1.2. Issues
1.2.1. Transparent and Optically-Alike Minerals Identification
1.2.2. Data Imbalance
1.3. Solution to the Issues
1.3.1. Feature Extracting
1.3.2. Loss Function
1.3.3. Ensemble Learning
1.4. Preliminary Work
2. Dataset and Methodology
2.1. Mineral Sampling
2.2. Data Acquisition and Augmentation
2.3. Res-UNet and Optimization
2.3.1. Res-UNet
2.3.2. Activation Function
2.3.3. Cross-Entropy Loss
2.3.4. Dice Loss
2.3.5. Focal Loss
2.3.6. Spatial Transformer Networks (STNs)
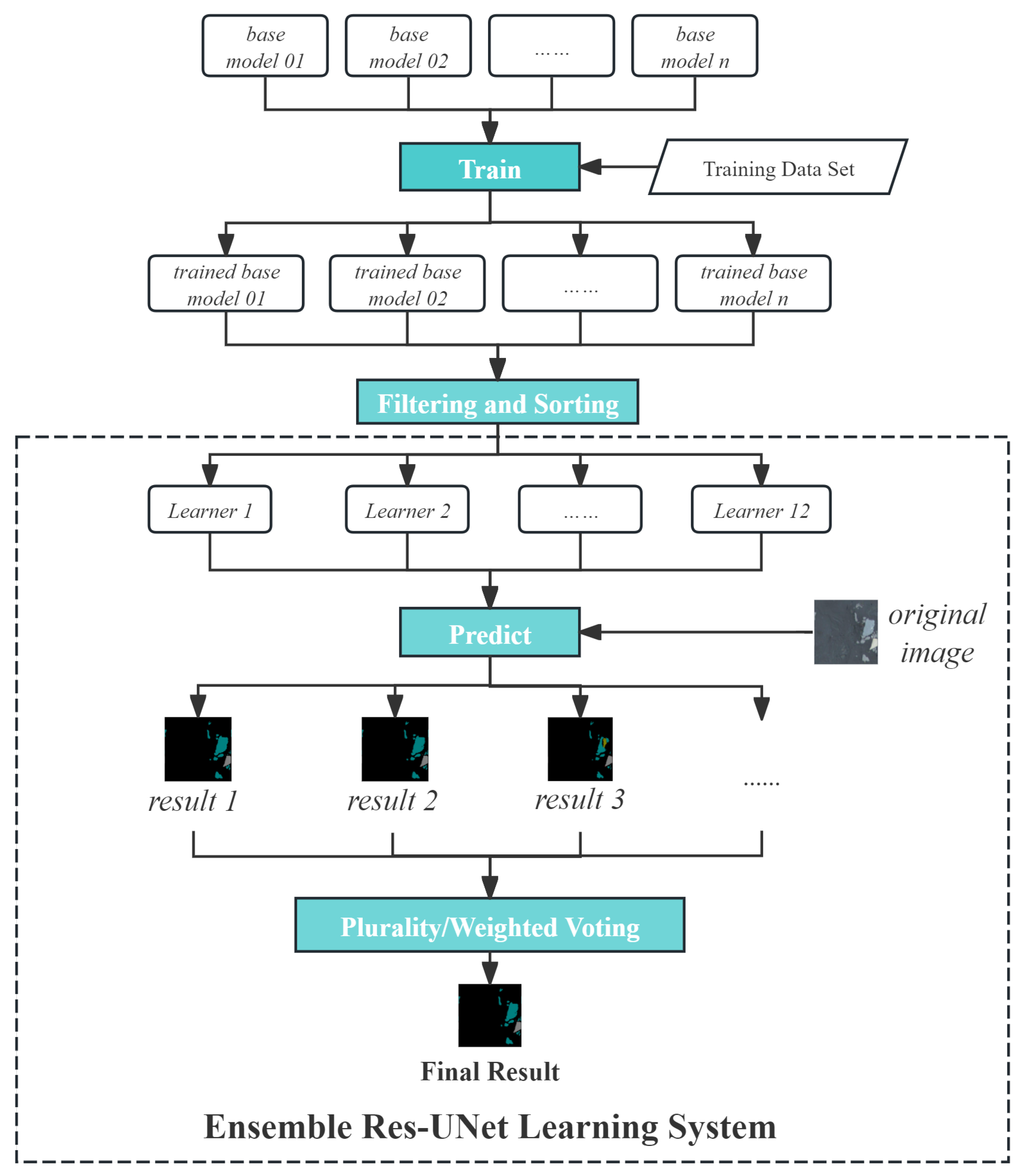
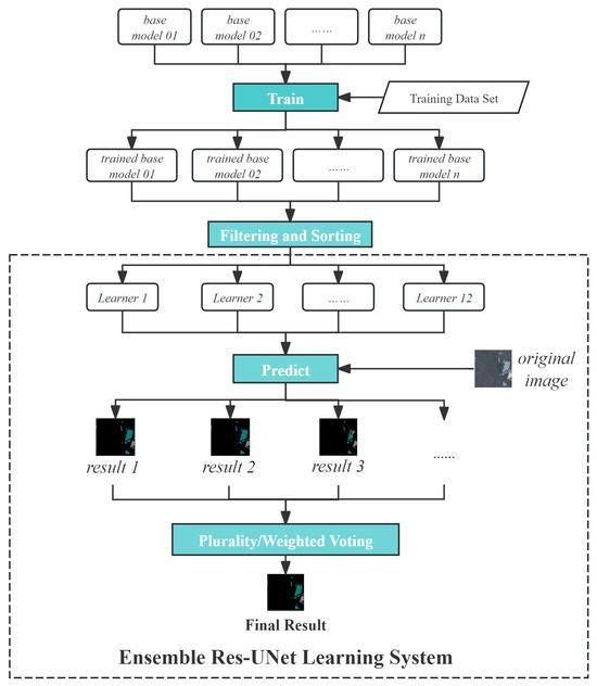
2.4. Res-UNet Ensemble Learning
- Identify n trained and ranked learners along with their respective weights, ensuring the sum of all weights equals 1. For a given pixel, each learner produces a prediction result , representing different mineral categories.
- Define set S to gather all unique prediction values and their corresponding weighted sums. S is a collection of key–value pairs, where each pair represents a unique prediction value for the pixel and its weighted sum. The formula utilized for this set S is illustrated in Equation (6):
- Select the prediction value with the maximum weighted sum from S as the final output y, which denotes the final predicted class for the pixel by RUEL. The calculation formula is illustrated in Equation (7).
3. Experiments
3.1. Hardware and Software
3.2. Image Annotation
3.3. Model Training
3.4. Evaluation Metrics
3.4.1. Confusion Matrix
3.4.2. Mean Pixel Accuracy
3.4.3. Mean Recall
3.4.4. F1 Score
3.4.5. Mean Intersection over Union
4. Result and Discussion
4.1. Training Results
4.2. Test Set Results
4.3. Qualitative Results
4.4. Comparative Experiment
5. Conclusions
- Enhance the accuracy of identifying micro mineral grains by applying more efficient data annotation methods and multi-scale modules.
- Implement faster intelligent identification in small-scale datasets using semi-supervised, weakly supervised, or unsupervised learning methods with minimal image annotation.
- Employ instance segmentation for intergrown minerals to count mineral grains and automatically calculate the liberation degree.
Author Contributions
Funding
Data Availability Statement
Acknowledgments
Conflicts of Interest
Abbreviations
| AMI | automatic mineral identification |
| CT | Computed Tomography |
| CNNs | Convolutional Neural Networks |
| XPL | cross-polarized light |
| PPL | plane-polarized light |
| STN | Spatial Transformer Networks |
| NLP | Natral Language Processing |
| CCD | Charge-Coupled Device |
| RUEL | Res-UNet Ensemble Learning |
| mPA | mean pixel accuracy |
| WV | weighted voting |
| PV | plurality voting |
References
- Donskoi, E.; Manuel, J.R.; Hapugoda, S.; Poliakov, A.; Raynlyn, T.; Austin, P.; Peterson, M. Automated optical image analysis of goethitic iron ores. Miner. Process. Extr. Metall. 2022, 131, 14–24. [Google Scholar] [CrossRef]
- Álvarez Iglesias, J.C.; Santos, R.B.M.; Paciornik, S. Deep learning discrimination of quartz and resin in optical microscopy images of minerals. Miner. Eng. 2019, 138, 79–85. [Google Scholar] [CrossRef]
- Zhang, Y.; Li, M.; Han, S.; Ren, Q.; Shi, J. Intelligent Identification for Rock-Mineral Microscopic Images Using Ensemble Machine Learning Algorithms. Sensors 2019, 19, 3914. [Google Scholar] [CrossRef] [PubMed]
- Razzhivina, D.I.; Korshunov, D.M.; Boguslavsky, M.A.; Khvostikov, A.V.; Sorokin, D.V. Registration and segmentation of PPL and XPL images of geological polished sections containing anisotropic minerals. Comput. Math. Model. 2024, 34, 16–26. [Google Scholar] [CrossRef]
- De Castro, B.; Benzaazoua, M.; Roychowdhury, S.; Chopard, A.; Quintal Lauzon, F.; Plante, B. Novel technique for the preparation and analysis of powder-based polished sections by automated optical mineralogy: Part 2—Use of deep learning approach for transparent mineral detection. Miner. Eng. 2024, 206, 108508. [Google Scholar] [CrossRef]
- Amaral Pascarelli Ferreira, B.; Soares Augusto, K.; César Álvarez Iglesias, J.; Dias Pinheiro Caldas, T.; Bryan Magalhães Santos, R.; Paciornik, S. Instance segmentation of quartz in iron ore optical microscopy images by deep learning. Miner. Eng. 2024, 211, 108681. [Google Scholar] [CrossRef]
- Filippo, M.P.; da Fonseca Martins Gomes, O.; da Costa, G.A.O.P.; Mota, G.L.A. Deep learning semantic segmentation of opaque and non-opaque minerals from epoxy resin in reflected light microscopy images. Miner. Eng. 2021, 170, 107007. [Google Scholar] [CrossRef]
- Koh, E.J.; Amini, E.; McLachlan, G.J.; Beaton, N. Utilising convolutional neural networks to perform fast automated modal mineralogy analysis for thin-section optical microscopy. Miner. Eng. 2021, 173, 107230. [Google Scholar] [CrossRef]
- Poliakov, A.; Donskoi, E. Automated relief-based discrimination of non-opaque minerals in optical image analysis. Miner. Eng. 2014, 55, 111–124. [Google Scholar] [CrossRef]
- Donskoi, E.; Poliakov, A.; Manuel, J. 4—Automated Optical Image Analysis of Natural and Sintered Iron Ore. In Iron Ore; Lu, L., Ed.; Woodhead Publishing: Sawston, UK, 2015; pp. 101–159. [Google Scholar] [CrossRef]
- Donskoi, E.; Hapugoda, S.; Manuel, J.R.; Poliakov, A.; Peterson, M.J.; Mali, H.; Bückner, B.; Honeyands, T.; Pownceby, M.I. Automated Optical Image Analysis of Iron Ore Sinter. Minerals 2021, 11, 562. [Google Scholar] [CrossRef]
- Goodchild, J.; Fueten, F. Edge detection in petrographic images using the rotating polarizer stage. Comput. Geosci. 1998, 24, 745–751. [Google Scholar] [CrossRef]
- Heilbronner, R. Automatic grain boundary detection and grain size analysis using polarization micrographs or orientation images. J. Struct. Geol. 2000, 22, 969–981. [Google Scholar] [CrossRef]
- Zhou, Y.; Starkey, J.; Mansinha, L. Segmentation of petrographic images by integrating edge detection and region growing. Comput. Geosci. 2004, 30, 817–831. [Google Scholar] [CrossRef]
- Barraud, J. The use of watershed segmentation and GIS software for textural analysis of thin sections. J. Volcanol. Geotherm. Res. 2006, 154, 17–33. [Google Scholar] [CrossRef]
- Obara, B. A new algorithm using image colour system transformation for rock grain segmentation. Mineral. Petrol. 2007, 91, 271–285. [Google Scholar] [CrossRef]
- Fueten, F.; Mason, J. An artificial neural net assisted approach to editing edges in petrographic images collected with the rotating polarizer stage. Comput. Geosci. 2007, 33, 1176–1188. [Google Scholar] [CrossRef]
- Hoffmann, P.; Marschallinger, R.; Unterwurzacher, M.; Zobl, F. Marble provenance designation with Object Based Image Analysis: State-of-the-art rock fabric characterization from petrographic micrographs. Austrian J. Earth Sci. 2013, 40–49. [Google Scholar]
- Asmussen, P.; Conrad, O.; Günther, A.; Kirsch, M.; Riller, U. Semi-automatic segmentation of petrographic thin section images using a “seeded-region growing algorithm” with an application to characterize wheathered subarkose sandstone. Comput. Geosci. 2015, 83, 89–99. [Google Scholar] [CrossRef]
- Izadi, H.; Sadri, J.; Mehran, N.A. A new intelligent method for minerals segmentation in thin sections based on a novel incremental color clustering. Comput. Geosci. 2015, 81, 38–52. [Google Scholar] [CrossRef]
- Han, Z.; Li, J.; Zhang, B.; Hossain, M.M.; Xu, C. Prediction of combustion state through a semi-supervised learning model and flame imaging. Fuel 2021, 289, 119745. [Google Scholar] [CrossRef]
- Lei, M.; Rao, Z.; Wang, H.; Chen, Y.; Zou, L.; Yu, H. Maceral groups analysis of coal based on semantic segmentation of photomicrographs via the improved U-net. Fuel 2021, 294, 120475. [Google Scholar] [CrossRef]
- Wang, Y.; Bai, X.; Wu, L.; Zhang, Y.; Qu, S. Identification of maceral groups in Chinese bituminous coals based on semantic segmentation models. Fuel 2022, 308, 121844. [Google Scholar] [CrossRef]
- Wang, H.; Lei, M.; Chen, Y.; Li, M.; Zou, L. Intelligent Identification of Maceral Components of Coal Based on Image Segmentation and Classification. Appl. Sci. 2019, 9, 3245. [Google Scholar] [CrossRef]
- Tiwary, A.K.; Ghosh, S.; Singh, R.; Mukherjee, D.P.; Shankar, B.U.; Dash, P.S. Automated coal petrography using random forest. Int. J. Coal Geol. 2020, 232, 103629. [Google Scholar] [CrossRef]
- Wang, B.; Han, G.; Ma, H.; Zhu, L.; Liang, X.; Lu, X. Rock thin sections identification under harsh conditions across regions based on online transfer method. Comput. Geosci. 2022, 26, 1425–1438. [Google Scholar] [CrossRef]
- Shirmard, H.; Farahbakhsh, E.; Müller, R.D.; Chandra, R. A review of machine learning in processing remote sensing data for mineral exploration. Remote Sens. Environ. 2022, 268, 112750. [Google Scholar] [CrossRef]
- Liu, Y.; Zhang, Z.; Liu, X.; Wang, L.; Xia, X. Efficient image segmentation based on deep learning for mineral image classification. Adv. Powder Technol. 2021, 32, 3885–3903. [Google Scholar] [CrossRef]
- Khvostikov, A.V.; Korshunov, D.M.; Krylov, A.S.; Boguslavskiy, M.A. Automatic identification of minerals in images of polished sections. Int. Arch. Photogramm. Remote Sens. Spat. Inf. Sci. 2021, XLIV-2/W1-2021, 113–118. [Google Scholar] [CrossRef]
- Saxena, N.; Day-Stirrat, R.J.; Hows, A.; Hofmann, R. Application of deep learning for semantic segmentation of sandstone thin sections. Comput. Geosci. 2021, 152, 104778. [Google Scholar] [CrossRef]
- Tang, H.; Wang, H.; Wang, L.; Cao, C.; Nie, Y.; Liu, S. An Improved Mineral Image Recognition Method Based on Deep Learning. JOM 2023, 75, 2590–2602. [Google Scholar] [CrossRef]
- De Castro, B.; Benzaazoua, M.; Chopard, A.; Plante, B. Automated mineralogical characterization using optical microscopy: Review and recommendations. Miner. Eng. 2022, 189, 107896. [Google Scholar] [CrossRef]
- De Castro, B.; Benzaazoua, M.; St-Jean, A.; Scortino, M.; Plante, B.; Bélisle, B.; Cloutier, R. Automated mineralogy using optical microscopy in a geometallurgical context: A comparative study on Dumont nickel project ores, Amos, Quebec. Miner. Eng. 2023, 198, 108089. [Google Scholar] [CrossRef]
- Latif, G.; Bouchard, K.; Maitre, J.; Back, A.; Bédard, L.P. Deep-Learning-Based Automatic Mineral Grain Segmentation and Recognition. Minerals 2022, 12, 455. [Google Scholar] [CrossRef]
- Zhang, Z.; Li, Y.; Wang, G.; Carranza, E.J.M.; Yang, S.; Sha, D.; Fan, J.; Zhang, X.; Dong, Y. Supervised Mineral Prospectivity Mapping via Class-Balanced Focal Loss Function on Imbalanced Geoscience Datasets. Math. Geosci. 2023, 55, 989–1010. [Google Scholar] [CrossRef]
- Farahbakhsh, E.; Maughan, J.; Müller, R.D. Prospectivity modelling of critical mineral deposits using a generative adversarial network with oversampling and positive-unlabelled bagging. Ore Geol. Rev. 2023, 162, 105665. [Google Scholar] [CrossRef]
- He, K.; Zhang, X.; Ren, S.; Sun, J. Deep Residual Learning for Image Recognition. In Proceedings of the 2016 IEEE Conference on Computer Vision and Pattern Recognition (CVPR), Las Vegas, NV, USA, 27–30 June 2016; pp. 770–778. [Google Scholar] [CrossRef]
- Siddique, N.; Paheding, S.; Elkin, C.P.; Devabhaktuni, V. U-Net and Its Variants for Medical Image Segmentation: A Review of Theory and Applications. IEEE Access 2021, 9, 82031–82057. [Google Scholar] [CrossRef]
- Shafiq, M.; Gu, Z. Deep Residual Learning for Image Recognition: A Survey. Appl. Sci. 2022, 12, 8972. [Google Scholar] [CrossRef]
- Ramachandran, P.; Zoph, B.; Le, Q.V. Searching for Activation Functions. arXiv 2017, arXiv:1710.05941. [Google Scholar] [CrossRef]
- Sharma, S.; Sharma, S.; Athaiya, A. Activation functions in neural networks. Towards Data Sci. 2017, 6, 310–316. [Google Scholar] [CrossRef]
- Apicella, A.; Donnarumma, F.; Isgrò, F.; Prevete, R. A survey on modern trainable activation functions. Neural Netw. 2021, 138, 14–32. [Google Scholar] [CrossRef] [PubMed]
- Dubey, S.R.; Singh, S.K.; Chaudhuri, B.B. Activation functions in deep learning: A comprehensive survey and benchmark. Neurocomputing 2022, 503, 92–108. [Google Scholar] [CrossRef]
- Jaderberg, M.; Simonyan, K.; Zisserman, A.; kavukcuoglu, k. Spatial Transformer Networks. In Proceedings of the Advances in Neural Information Processing Systems; Curran Associates, Inc.: Red Hook, NY, USA, 2015; Volume 28. [Google Scholar]
- Yu, H.; Xu, Z.; Zheng, K.; Hong, D.; Yang, H.; Song, M. MSTNet: A Multilevel Spectral—Spatial Transformer Network for Hyperspectral Image Classification. IEEE Trans. Geosci. Remote Sens. 2022, 60, 5532513. [Google Scholar] [CrossRef]
- Rajput, V. Robustness of different loss functions and their impact on networks learning capability. arXiv 2021, arXiv:2110.08322. [Google Scholar]
- Tian, Y.; Su, D.; Lauria, S.; Liu, X. Recent advances on loss functions in deep learning for computer vision. Neurocomputing 2022, 497, 129–158. [Google Scholar] [CrossRef]
- Milletari, F.; Navab, N.; Ahmadi, S.A. V-Net: Fully Convolutional Neural Networks for Volumetric Medical Image Segmentation. In Proceedings of the 2016 Fourth International Conference on 3D Vision (3DV), Stanford, CA, USA, 25–28 October 2016; pp. 565–571. [Google Scholar] [CrossRef]
- Jadon, S. A survey of loss functions for semantic segmentation. In Proceedings of the 2020 IEEE Conference on Computational Intelligence in Bioinformatics and Computational Biology (CIBCB), Via del Mar, Chile, 27–29 October 2020; pp. 1–7. [Google Scholar] [CrossRef]
- Li, X.; Sun, X.; Meng, Y.; Liang, J.; Wu, F.; Li, J. Dice Loss for Data-imbalanced NLP Tasks. In Proceedings of the 58th Annual Meeting of the Association for Computational Linguistics, Online, 5–10 July 2020; Jurafsky, D., Chai, J., Schluter, N., Tetreault, J., Eds.; Association for Computational Linguistics: Stroudsburg, PA, USA, 2020; pp. 465–476. [Google Scholar] [CrossRef]
- Zhang, X.; Zang, L.; Liu, Q.; Wei, S.; Hu, S. MetaPETR: An Effective Model for Handling Class-Imbalanced Data About Event Temporal Relations. In Proceedings of the Advanced Intelligent Computing Technology and Applications; Springer Nature Singapore: Singapore, 2024; pp. 390–401. [Google Scholar]
- You, X.-X.; Liang, Z.-M.; Wang, Y.-Q.; Zhang, H. A study on loss function against data imbalance in deep learning correction of precipitation forecasts. Atmos. Res. 2023, 281, 106500. [Google Scholar] [CrossRef]
- Hossain, M.S.; Betts, J.M.; Paplinski, A.P. Dual Focal Loss to address class imbalance in semantic segmentation. Neurocomputing 2021, 462, 69–87. [Google Scholar] [CrossRef]
- Pasupa, K.; Vatathanavaro, S.; Tungjitnob, S. Convolutional neural networks based focal loss for class imbalance problem: A case study of canine red blood cells morphology classification. J. Ambient. Intell. Humaniz. Comput. 2023, 14, 15259–15275. [Google Scholar] [CrossRef]
- Büttner, M.; Schneider, L.; Krasowski, A.; Pitchika, V.; Krois, J.; Meyer-Lueckel, H.; Schwendicke, F. Conquering class imbalances in deep learning-based segmentation of dental radiographs with different loss functions. J. Dent. 2024, 148, 105063. [Google Scholar] [CrossRef]
- Yang, Y.; Lv, H.; Chen, N. A Survey on ensemble learning under the era of deep learning. Artif. Intell. Rev. 2023, 56, 5545–5589. [Google Scholar] [CrossRef]
- Mienye, I.D.; Sun, Y. A Survey of Ensemble Learning: Concepts, Algorithms, Applications, and Prospects. IEEE Access 2022, 10, 99129–99149. [Google Scholar] [CrossRef]
- Ganaie, M.; Hu, M.; Malik, A.; Tanveer, M.; Suganthan, P. Ensemble deep learning: A review. Eng. Appl. Artif. Intell. 2022, 115, 105151. [Google Scholar] [CrossRef]
- Mohammed, A.; Kora, R. A comprehensive review on ensemble deep learning: Opportunities and challenges. J. King Saud Univ.-Comput. Inf. Sci. 2023, 35, 757–774. [Google Scholar] [CrossRef]
- Xue, D.; Zhou, X.; Li, C.; Yao, Y.; Rahaman, M.M.; Zhang, J.; Chen, H.; Zhang, J.; Qi, S.; Sun, H. An Application of Transfer Learning and Ensemble Learning Techniques for Cervical Histopathology Image Classification. IEEE Access 2020, 8, 104603–104618. [Google Scholar] [CrossRef]
- Moon, W.K.; Lee, Y.W.; Ke, H.H.; Lee, S.H.; Huang, C.S.; Chang, R.F. Computer-aided diagnosis of breast ultrasound images using ensemble learning from convolutional neural networks. Comput. Methods Programs Biomed. 2020, 190, 105361. [Google Scholar] [CrossRef] [PubMed]
- Hu, J.; Gu, X.; Gu, X. Mutual ensemble learning for brain tumor segmentation. Neurocomputing 2022, 504, 68–81. [Google Scholar] [CrossRef]
- Du, L.; Liu, H.; Zhang, L.; Lu, Y.; Li, M.; Hu, Y.; Zhang, Y. Deep ensemble learning for accurate retinal vessel segmentation. Comput. Biol. Med. 2023, 158, 106829. [Google Scholar] [CrossRef] [PubMed]
- S, S.; G, M.; Sherly, E.; Mathew, R. M-Net: An encoder-decoder architecture for medical image analysis using ensemble learning. Results Eng. 2023, 17, 100927. [Google Scholar] [CrossRef]
- Dang, T.; Nguyen, T.T.; McCall, J.; Elyan, E.; Moreno-García, C.F. Two-layer Ensemble of Deep Learning Models for Medical Image Segmentation. Cogn. Comput. 2024, 16, 1141–1160. [Google Scholar] [CrossRef]
- Ennaji, A.; Khoukhi, H.E.; Sabri, M.A.; Aarab, A. Malignant melanoma detection using multi-scale image decomposition and a new ensemble-learning scheme. Multimed. Tools Appl. 2024, 83, 21213–21228. [Google Scholar] [CrossRef]
- Singh, S.; Singh, B.; Kumar, A. Multi-organ segmentation of organ-at-risk (OAR’s) of head and neck site using ensemble learning technique. Radiography 2024, 30, 673–680. [Google Scholar] [CrossRef]
- Xiao, X.; Lian, S.; Luo, Z.; Li, S. Weighted Res-UNet for High-Quality Retina Vessel Segmentation. In Proceedings of the 2018 9th International Conference on Information Technology in Medicine and Education (ITME), Hangzhou, China, 19–21 October 2018; pp. 327–331. [Google Scholar] [CrossRef]
- Liu, Z.; Yuan, H. An Res-Unet Method for Pulmonary Artery Segmentation of CT Images. J. Phys. Conf. Ser. 2021, 1924, 012018. [Google Scholar] [CrossRef]
- Kesavan, S.M.; Al Naimi, I.; Al Attar, F.; Rajinikanth, V.; Kadry, S. Res-UNet Supported Segmentation and Evaluation of COVID-19 Lesion in Lung CT. In Proceedings of the 2021 International Conference on System, Computation, Automation and Networking (ICSCAN), Puducherry, India, 30–31 July 2021; pp. 1–4. [Google Scholar] [CrossRef]
- Maji, D.; Sigedar, P.; Singh, M. Attention Res-UNet with Guided Decoder for semantic segmentation of brain tumors. Biomed. Signal Process. Control. 2022, 71, 103077. [Google Scholar] [CrossRef]
- Huang, L.; Miron, A.; Hone, K.; Li, Y. Segmenting Medical Images: From UNet to Res-UNet and nnUNet. In Proceedings of the 2024 IEEE 37th International Symposium on Computer-Based Medical Systems (CBMS), Guadalajara, Mexico, 26–28 June 2024; pp. 483–489. [Google Scholar] [CrossRef]
- Li, X.; Fang, Z.; Zhao, R.; Mo, H. Brain Tumor MRI Segmentation Method Based on Improved Res-UNet. IEEE J. Radio Freq. Identif. 2024, 8, 652–657. [Google Scholar] [CrossRef]
- Lee, M.C.H.; Oktay, O.; Schuh, A.; Schaap, M.; Glocker, B. Image-and-Spatial Transformer Networks for Structure-Guided Image Registration. In Proceedings of the Medical Image Computing and Computer Assisted Intervention—MICCAI 2019; Shen, D., Liu, T., Peters, T.M., Staib, L.H., Essert, C., Zhou, S., Yap, P.T., Khan, A., Eds.; Springer: Cham, Switzerland, 2019; pp. 337–345. [Google Scholar]
- Russell, B.C.; Torralba, A.; Murphy, K.P.; Freeman, W.T. LabelMe: A Database and Web-Based Tool for Image Annotation. Int. J. Comput. Vis. 2008, 77, 157–173. [Google Scholar] [CrossRef]
- Aljabri, M.; AlAmir, M.; AlGhamdi, M.; Abdel-Mottaleb, M.; Collado-Mesa, F. Towards a better understanding of annotation tools for medical imaging: A survey. Multimed. Tools Appl. 2022, 81, 25877–25911. [Google Scholar] [CrossRef] [PubMed]









| Layer 1 | Layer 2 | Layer 3 | Layer 4 | |
|---|---|---|---|---|
| Downsampling bottleneck | 1 | 1 | 1 | 1 |
| Normal bottleneck | 2 | 3 | 5 | 2 |
| n | 1 | 2 | 3 | 4 |
| ID | Backbone | Loss Function | Activation | STN | Epoches | Batchsize |
|---|---|---|---|---|---|---|
| b0 | VGG | CE Loss | Relu() | 0 | 40 + 80 | 32/16 |
| b1 | VGG | CE Loss | Relu() | 0 | 50 + 100 | 32/16 |
| 1 | ResNet | CE Loss + Dice Loss | LeakyRelu(0.1) | 1 | 40 + 80 | 32/16 |
| 2 | ResNet | CE Loss + Focal Loss | LeakyRelu(0.1) | 1 | 40 + 80 | 32/16 |
| 3 | ResNet | CE Loss | LeakyRelu(0.1) | 1 | 40 + 80 | 32/16 |
| 4 | ResNet | CE Loss + Dice Loss | LeakyRelu(0.1) | 0 | 40 + 80 | 32/16 |
| 5 | ResNet | CE Loss + Focal Loss | LeakyRelu(0.1) | 0 | 40 + 80 | 32/16 |
| 6 | ResNet | CE Loss | LeakyRelu(0.1) | 0 | 40 + 80 | 32/16 |
| 7 | ResNet | CE Loss + Dice Loss | LeakyRelu(0.1) | 1 | 50+100 | 32/16 |
| 8 | ResNet | CE Loss + Focal Loss | LeakyRelu(0.1) | 1 | 50+100 | 32/16 |
| 9 | ResNet | CE Loss | LeakyRelu(0.1) | 1 | 50+100 | 32/16 |
| 10 | ResNet | CE Loss + Dice Loss | LeakyRelu(0.1) | 0 | 50+100 | 32/16 |
| 11 | ResNet | CE Loss + Focal Loss | LeakyRelu(0.1) | 0 | 50+100 | 32/16 |
| 12 | ResNet | CE Loss | LeakyRelu(0.1) | 0 | 50+100 | 32/16 |
| Confusion Matrix | Predicted Values | |||||
|---|---|---|---|---|---|---|
| …… | …… | |||||
| True Values | …… | …… | ||||
| …… | …… | …… | …… | …… | …… | |
| …… | …… | |||||
| …… | …… | …… | …… | …… | …… | |
| …… | …… | |||||
| Learner Id | All Categories | Gangue | ||
|---|---|---|---|---|
| mIoU (%) | F1 Score (%) | mIoU (%) | F1 Score (%) | |
| 08 | 91.34 | 95.43 | 83.85 | 91.21 |
| 06 | 91.23 | 95.37 | 83.26 | 90.87 |
| 09 | 91.38 | 95.45 | 83.06 | 90.75 |
| 02 | 91.08 | 95.29 | 83.06 | 90.74 |
| 11 | 90.96 | 95.22 | 82.51 | 90.42 |
| 05 | 90.98 | 95.23 | 81.84 | 90.01 |
| 10 | 90.97 | 95.22 | 81.49 | 89.8 |
| 03 | 90.82 | 95.13 | 81.38 | 89.73 |
| 12 | 91.07 | 95.27 | 81.09 | 89.56 |
| 01 | 91.36 | 95.43 | 80.99 | 89.5 |
| 04 | 90.93 | 95.2 | 80.93 | 89.46 |
| 07 | 90.94 | 95.2 | 79.95 | 88.86 |
| Baseline 01 | 89.89 | 94.6 | 78.85 | 88.17 |
| Baseline 02 | 89.87 | 94.59 | 78.46 | 87.93 |
| ID | Plurality Voting (PV) | Weighted Voting (WV) | ||||
|---|---|---|---|---|---|---|
| F1 Score | IOU | TPI(s) | F1 Score | IOU | TPI(s) | |
| RUEL-3 | 91.35 | 84.08 | 1.3 | 91.21 | 83.85 | 1.3 |
| RUEL-4 | 91.47 | 84.28 | 1.5 | 91.41 | 84.19 | 1.4 |
| RUEL-5 | 91.31 | 84.02 | 1.7 | 91.50 | 84.33 | 1.7 |
| RUEL-6 | 91.34 | 84.06 | 2.0 | 91.44 | 84.23 | 1.9 |
| RUEL-7 | 91.30 | 83.99 | 2.3 | 91.38 | 84.12 | 2.2 |
| RUEL-8 | 91.32 | 84.03 | 2.5 | 91.36 | 84.09 | 2.5 |
| RUEL-9 | 91.27 | 83.94 | 2.7 | 91.34 | 84.06 | 3.0 |
| RUEL-10 | 91.29 | 83.97 | 3.1 | 91.33 | 84.05 | 3.1 |
| RUEL-11 | 91.27 | 83.95 | 3.2 | 91.35 | 84.07 | 3.1 |
| RUEL-12 | 91.26 | 83.92 | 3.9 | 91.32 | 84.03 | 3.9 |
| Category | Baseline 01 (IoU) | Learner 08 (IoU) | RUEL-5-WV (IoU) | Particle Nums |
|---|---|---|---|---|
| Background | 98.40 | 98.69 | 98.72 | 900 |
| Pyrite | 90.64 | 93.57 | 93.77 | 4686 |
| Galena | 91.94 | 91.91 | 92.11 | 9444 |
| Sphalerite | 90.31 | 90.47 | 90.44 | 7344 |
| Chalcopyrite | 82.03 | 87.13 | 88.08 | 486 |
| Bornite | 96.02 | 95.75 | 96.06 | 390 |
| Magnetite | 90.12 | 89.65 | 90.17 | 11,160 |
| Pyrrhotite | 90.74 | 91.02 | 91.14 | 216 |
| Gangue | 78.85 | 83.85 | 84.33 | 1830 |
| Mean | 89.89 | 91.34 | 91.65 | 4051 |
| IOU | F1 Score | |||||
|---|---|---|---|---|---|---|
| RUEL-WV-5 | Deeplabv3 | PSPNet | RUEL-WV-5 | Deeplabv3 | PSPNet | |
| gangue | 84.33 | 82.16 | 73.79 | 91.50 | 90.21 | 84.42 |
| pyrrhotite | 91.14 | 86.79 | 74.44 | 95.37 | 92.93 | 85.35 |
| magnetite | 90.17 | 88.39 | 67.25 | 94.83 | 93.84 | 80.42 |
| bornite | 96.06 | 90.91 | 82.84 | 97.99 | 95.24 | 90.61 |
| chalcopyrite | 88.08 | 82.71 | 70.77 | 93.66 | 90.54 | 82.88 |
| sphalerite | 90.44 | 89.99 | 77.76 | 94.98 | 94.73 | 87.49 |
| galena | 92.11 | 88.74 | 74.69 | 95.90 | 94.03 | 85.52 |
| pyrite | 93.77 | 92.48 | 83.39 | 96.78 | 96.58 | 90.94 |
| background | 98.72 | 98.51 | 96.25 | 99.35 | 99.25 | 98.09 |
| mean | 91.65 | 88.97 | 77.91 | 95.60 | 94.11 | 87.38 |
Disclaimer/Publisher’s Note: The statements, opinions and data contained in all publications are solely those of the individual author(s) and contributor(s) and not of MDPI and/or the editor(s). MDPI and/or the editor(s) disclaim responsibility for any injury to people or property resulting from any ideas, methods, instructions or products referred to in the content. |
© 2024 by the authors. Licensee MDPI, Basel, Switzerland. This article is an open access article distributed under the terms and conditions of the Creative Commons Attribution (CC BY) license (https://creativecommons.org/licenses/by/4.0/).
Share and Cite
Jiang, C.; Abdul Halin, A.; Yang, B.; Abdullah, L.N.; Manshor, N.; Perumal, T. Res-UNet Ensemble Learning for Semantic Segmentation of Mineral Optical Microscopy Images. Minerals 2024, 14, 1281. https://doi.org/10.3390/min14121281
Jiang C, Abdul Halin A, Yang B, Abdullah LN, Manshor N, Perumal T. Res-UNet Ensemble Learning for Semantic Segmentation of Mineral Optical Microscopy Images. Minerals. 2024; 14(12):1281. https://doi.org/10.3390/min14121281
Chicago/Turabian StyleJiang, Chong, Alfian Abdul Halin, Baohua Yang, Lili Nurliyana Abdullah, Noridayu Manshor, and Thinagaran Perumal. 2024. "Res-UNet Ensemble Learning for Semantic Segmentation of Mineral Optical Microscopy Images" Minerals 14, no. 12: 1281. https://doi.org/10.3390/min14121281
APA StyleJiang, C., Abdul Halin, A., Yang, B., Abdullah, L. N., Manshor, N., & Perumal, T. (2024). Res-UNet Ensemble Learning for Semantic Segmentation of Mineral Optical Microscopy Images. Minerals, 14(12), 1281. https://doi.org/10.3390/min14121281

