Three-Dimensional Geological–Geophysical Modeling and Prospecting Indications of the Ashele Ore Concentration Area in Xinjiang Based on Irregular Sections
Abstract
1. Introduction
2. Geological Setting
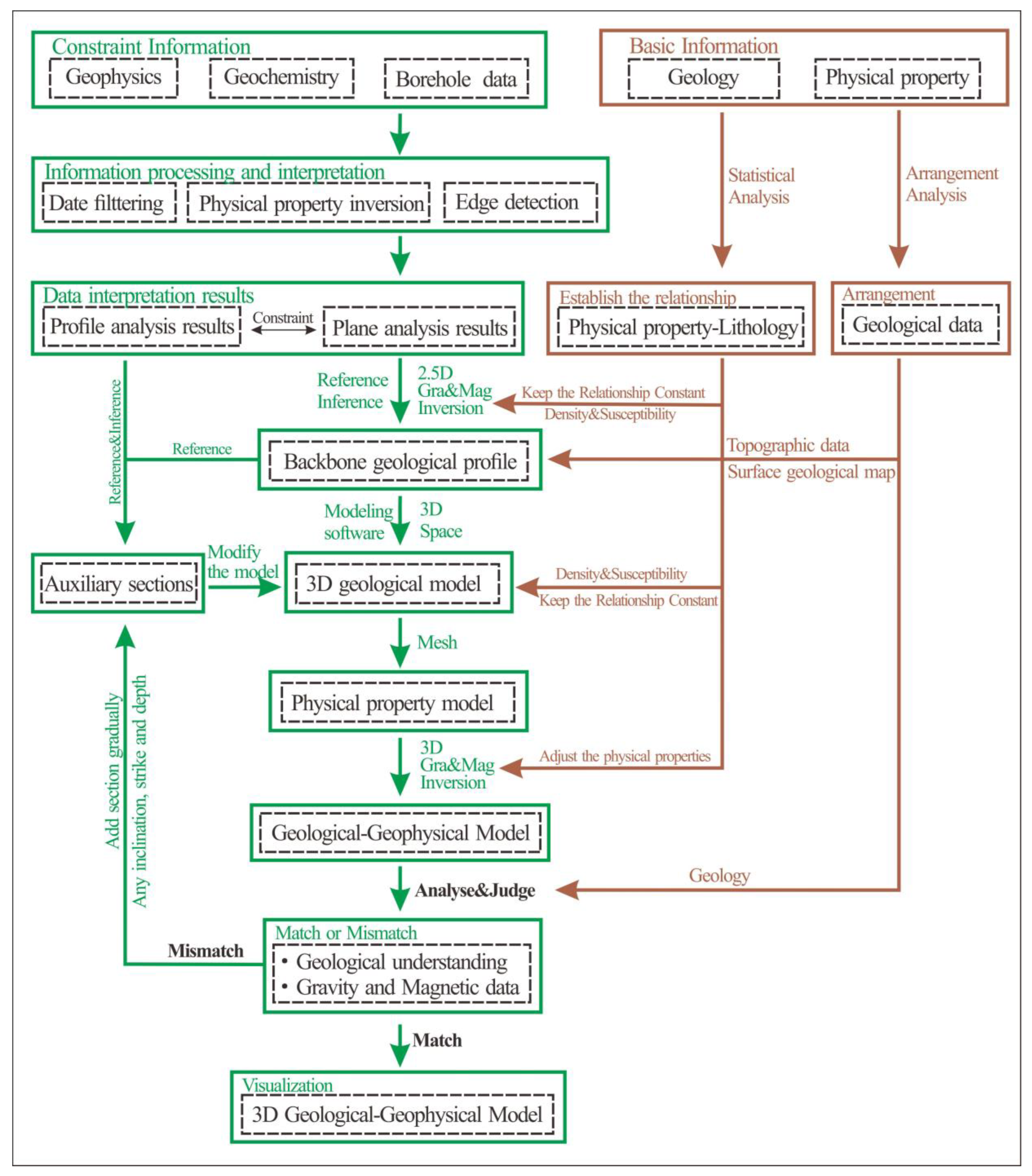
3. Three-Dimensional Modeling Method
4. Interpretation of the Data
4.1. Arrangement and Analysis of the Physical Property Data
4.2. Geophysical Information Processing and Interpretation
4.2.1. Information Processing
- 1.
- Gravity and magnetic data
- 2.
- Magnetotelluric profile data
4.2.2. Information Interpretation
- 3.
- Interpretation of gravity and magnetic data
- 4.
- Interpretation of the magnetotelluric profiles
5. Model Building
5.1. Construction of the Backbone Profiles
5.2. Construction of the Three-Dimensional Geological Model
5.3. Three-Dimensional Constrained Inversion
6. Results and Discussion
6.1. Structural Characteristics of Three-Dimensional Model
6.2. Enlightenment about Ore Prospecting
6.3. Discussion
7. Conclusions
Author Contributions
Funding
Data Availability Statement
Acknowledgments
Conflicts of Interest
References
- Tonini, A.; Guastaldi, E.; Massa, G.; Conti, P. 3D geo-mapping based on surface data for preliminary study of underground works: A case study in Val Topina (Central Italy). Eng. Geol. 2008, 99, 61–69. [Google Scholar] [CrossRef]
- Zanchi, A.; Donatis, M.D.; Gibbs, A.; Mallet, J.L. Imaging geology in 3D Preface. Comput. Geosci. 2009, 35, 1–3. [Google Scholar] [CrossRef]
- Akiska, S.; Sayili, I.S.; Demirela, G. Three-dimensional subsurface modeling of mineralization: A case study from the Handeresi Pb-Zn-Cu deposit. Turk. J. Earth Sci. 2013, 22, 574–587. [Google Scholar] [CrossRef]
- Collon, P.; Steckiewicz-Laurent, W.; Pellerin, J.; Laurent, G.; Caumon, G.; Reichart, G.; Vaute, L. 3D geomodelling combining implicit surfaces and Voronoi-based remeshing: A case study in the Lorraine Coal Basin (France). Comput. Geosci. 2015, 77, 29–43. [Google Scholar] [CrossRef]
- Wang, G.W.; Zhang, S.T.; Yan, C.H.; Song, Y.W.; Sun, Y.; Xu, F.M. Mineral potential targeting and resource assessment based on 3D geological modeling in Luanchuan region, China. Comput. Geosci. 2011, 37, 1976–1988. [Google Scholar] [CrossRef]
- Williams, H.A.; Betts, P.G.; Ailleres, L. Constrained 3D modeling of the Mesoproterozoic Benagerie Volcanics Australia. Phys. Earth Planet. Inter. 2009, 173, 233–253. [Google Scholar] [CrossRef]
- Schetselaar, E.; Ames, D.; Grunsky, E. Integrated 3D Geological Modeling to Gain Insight in the Effects of Hydrothermal Alteration on Post-Ore Deformation Style and Strain Localization in the Flin Flon Volcanogenic Massive Sulfide Ore System. Minerals 2018, 8, 3. [Google Scholar] [CrossRef]
- Olierook, H.K.; Scalzo, R.; Kohn, D.; Chandra, R.; Farahbakhsh, E.; Clark, C.; Reddy, S.M.; Müller, R.D. Bayesian geological and geophysical data fusion for the construction and uncertainty quantification of 3D geological models. Geosci. Front. 2021, 12, 479–493. [Google Scholar] [CrossRef]
- Lu, Q.T.; Qi, G.; Yan, J.Y. 3D geologic model of Shizishan ore field constrained by gravity and magnetic interactive modeling: A case history. Geophysics 2013, 78, B25–B35. [Google Scholar] [CrossRef]
- Qi, G.; Lv, Q.T.; Yan, J.Y.; Wu, M.A.; Deng, Z.; Guo, D.; Shao, L.S.; Chen, Y.J.; Liang, F.; Zhang, S. 3D geological modeling of Luzong ore district based on priori Information constrained. Acta Geol. Sin. 2014, 88, 466–477. [Google Scholar]
- Yan, J.Y.; Lv, Q.T.; Qi, G.; Fu, G.M.; Zhang, K.; Lan, X.Y.; Guo, X.; Wei, J.; Luo, F.; Wang, H.; et al. A 3D geological model constrained by gravity and magnetic inversion and its exploration implications for the world-class Zhuxi tungsten deposit, South China. Acta Geol. Sin. 2020, 94, 1940–1959. [Google Scholar] [CrossRef]
- Xu, Y.; Liu, Y.; Wu, H. 3D Geological Modeling of Deeply Buried Tuff Orebody Based on Parallel Sections and Gradual Deformation Method. Minerals 2019, 9, 230. [Google Scholar] [CrossRef]
- Arias, M.; Nuñez, P.; Arias, D.; Gumiel, P.; Castañón, C.; Fuertes-Blanco, J.; Martin-Izard, A. 3D Geological Model of the Touro Cu Deposit, A World-Class Mafic-Siliciclastic VMS Deposit in the NW of the Iberian Peninsula. Minerals 2021, 11, 85. [Google Scholar] [CrossRef]
- Zhang, X.L.; Wu, C.L.; Zhou, Q.; Weng, Z.P.; Yuan, L.J.; Zhu, F.K.; Li, Z.L.; Zhang, Z.T.; Yang, B.N.; Zhao, Y.T. Multi-Scale 3D Modeling and Visualization of Super Large Manganese Ore Gathering Area in Guizhou China. Earth Sci. 2020, 45, 634–644. [Google Scholar] [CrossRef]
- Meng, G.X.; Tang, H.J.; Liu, H.Y.; Qin, J.H.; Wu, X.G.; Li, C.W. Devonian igneous rocks and tectono-magmatic evolution in the Ashele basin, Xinjiang. Acta Geol. Sin. 2022, 96, 445–464. [Google Scholar]
- Yang, F.Q.; Wu, Y.F.; Yang, J.J.; Zheng, J.H. Metallogenetic Model for VMS Type Polymetallic Copper Deposits in the Ashele Ore Dense District of Altay, Xinjiang. Geotecton. Metallog. 2016, 40, 701–715. [Google Scholar]
- Yang, F.Q.; Liu, F.; Li, Q. Geological characteristics and metallogenesis of the Saershuoke polymetallic deposit in Altay, Xinjiang. Acta Petrol. Sin. 2015, 31, 2366–2382. [Google Scholar]
- Lin, Z.F.; Yuan, C.; Zhang, Y.Y.; Sun, M.; Long, X.P.; Wang, X.; Huang, Z. Triassic depleted lithospheric mantle underneath the Paleozoic Chinese Altai orogen: Evidence from MORB-like basalts. J. Asian Earth Sci. 2019, 185, 104021. [Google Scholar] [CrossRef]
- Zheng, C.J.; Liu, P.F.; Luo, X.R.; Wen, M.L.; Huang, W.B.; Liu, G.; Wu, X.G.; Qiu, W.; Chen, Z.S.; Xiao, H.; et al. Rock Geochemical Data Mining and Weak Geochemical Anomaly Identification—A Case Study of the Ashele Copper-Zinc Deposit, Xinjiang, NW China. Geotecton. Metallog. 2022, 46, 86–101. [Google Scholar]
- Zhao, C.C.; Tang, S.H.; Qin, M.; Guo, X.W.; Jiao, W.Y.; Liu, C. Fractal characteristics of spatiotemporal distribution and activity prediction based on mine earthquake—Taking the Ashele copper mine in Xinjiang as an example. Chin. J. Rock Mech. Eng. 2019, A1, 3036–3044. [Google Scholar]
- Wu, Y.F.; Yang, F.Q.; Liu, F.; Zhou, M.; Chen, H.Q. 40Ar–39Ar Dating of Sericite from the Brittle Ductile Shear Zone in the Ashele Cu-Zn Ore District, Xinjiang. Acta Geosci. Sin. 2015, 36, 121–126. [Google Scholar]
- Yang, F.Q.; Li, F.; Wu, Y.F. Xinjiang Ashele Copper-Zinc Oore Deposit, 1st ed.; Geology Press: Beijing, China, 2015; pp. 68–69. [Google Scholar]
- Chen, Y.C.; Ye, Q.T.; Feng, J. Ore-Forming Conditions and Mineralization Prediction of the Ashele Copper-Zinc Metallogenic Belt, 1st ed.; Geology Press: Beijing, China, 1996; pp. 5–10. [Google Scholar]
- Li, C.W.; Meng, G.X.; Wu, X.Z.; He, J.X.; Wang, Y.J.; Ma, C.; Zhou, X.L. Petrological and geochemical characteristics and its prospecting significance in the Sarsuk mining area. Xinjiang Geol. 2021, 39, 586–593. [Google Scholar]
- Yang, C.D.; Yang, F.Q. Helium-argon isotopic tracing of ore-forming fluids in the Saershuoke gold-polymetallic deposit, Altay, Xinjiang. Acta Geol. Sin. 2015, 89, 117–119. [Google Scholar] [CrossRef]
- Lemon, A.M.; Jones, N.L. Building solid models from boreholes and user- defined cross-sections. Comput. Geosci. 2003, 29, 547–555. [Google Scholar] [CrossRef]
- Kaufmann, O.; Martin, T. 3D geological modelling from boreholes, cross-sections and geological maps, application over former natural gas storages in coal mines. Comput. Geosci. 2008, 34, 278–290, reprint in Comput. Geosci. 2009, 35, 70–82. [Google Scholar] [CrossRef]
- Maxelon, M.; Renard, P.; Courrioux, G.; Brandli, M.; Mancktelow, N. A workflow to facilitate three-dimensional geometrical modelling of complex poly-deformed geological units. Comput. Geosci. 2009, 35, 644–658. [Google Scholar] [CrossRef]
- Li, Y.G.; Oldenburg, D.W. Separation of Regional and Residual Magnetic Field Data. Geophysics 1998, 63, 431–439. [Google Scholar] [CrossRef]
- Nabighian, M.N. The Analytic Signal of Two-Dimensional Magnetic Bodies with Polygonal Cross-Section: Its Properties and Use for Automated Anomaly Interpretation. Geophysics 1972, 37, 507–517. [Google Scholar] [CrossRef]
- Roest, W.R.; Verhoef, J.; Pilkington, M. Magnetic Interpretation Using the 3-D Analytic Signal. Geophysics 1992, 57, 116–125. [Google Scholar] [CrossRef]












| Geological Unit | Code | Lithology | Density (g/cm3) | Susceptibility (×10−3 SI) | |||
|---|---|---|---|---|---|---|---|
| Average | Range | Average | Range | ||||
| Quaternary | Q | — | 1.60 | 1.21–1.92 | 0.000 | — | |
| Tertiary | Wulunguhe | E2–3ω | — | 1.80 | 1.50–2.00 | 0.000 | — |
| Carboniferous | Hongshanzui | C1h | Carbonaceous siltstone, marbleized limestone, tuff. | 2.61 | 2.43–2.72 | 1.800 | 0.000–23.059 |
| Devonian | Qiye | D3q | Dacite, breccia tuff. | 2.60 | 2.45–2.71 | 5.007 | 0.025–37.473 |
| Ashele | D2as | Dacite porphyry, limonite silicified sericite tuff. | 2.57 | 2.34–2.78 | 3.106 | 0.000–94.399 | |
| Altay | D2al2 | Metamorphic fine sandstone, metamorphic siltstone, two-mica quartz schist. | 2.64 | 2.53–2.72 | 2.722 | 0.000–23.059 | |
| D2al1 | Sericite quartz schist. | 2.75 | 2.71–2.78 | ||||
| Tuokesalei | D1–2t | Phyllite siltstone, marble, mutated siltstone, limonite-mutated siliceous rock, weak limonite-mutated siliceous rock. | 2.63 | 2.06–3.22 | 1.691 | 0.000–23.059 | |
| Kangbutiebao | D1k | Dacite, quartz feldspar sandstone. | 2.61 | 2.41–2.69 | 0.078 | 0.000–3.267 | |
| The basement strata | base | — | 2.67 | 2.34–3.13 | 1.665 | 0.100–7.062 | |
| Basaltic andesite | βα | Basaltic andesite. | 2.71 | 2.64–3.03 | 0.327 | 0.038–0.917 | |
| Skarn | sk | Skarn. | 3.38 | 2.17–3.80 | 40.700 | 1.169–301.857 | |
| Gabbro | υ | Gabbro (surface). | 2.80 | 2.72–2.87 | 1.232 | 0.500–13.358 | |
| Gabbro (drill hole). | 149.630 | 41.670–344.067 | |||||
| Diabase | βμ | Diabase. | 2.84 | 2.66–2.98 | 51.100 | 11.000–53.001 | |
| Diorite | δ | Diorite. | 2.86 | 2.80–2.92 | 3.066 | 0.000–84.873 | |
| Dioritic porphyrite | δμ | Dioritic porphyrite. | 2.80 | 2.72–2.90 | 0.968 | 0.088–5.366 | |
| Quartz diorite | δο | Quartz diorite (surface-east side of the area). | 2.82 | 2.60–3.22 | 0.352 | 0.063–0.993 | |
| Quartz diorite (surface-west side of the area). | 2.72 | 2.53–2.85 | |||||
| Quartz diorite (drill hole). | 37.615 | 0.000–71.176 | |||||
| Monzogranite | ηγ | Monzogranite. | 2.67 | 2.54–2.81 | 0.000 | — | |
| Granite | γ | Granite. | 2.56 | 2.48–2.66 | 1.869 | 0.000–18.887 | |
Disclaimer/Publisher’s Note: The statements, opinions and data contained in all publications are solely those of the individual author(s) and contributor(s) and not of MDPI and/or the editor(s). MDPI and/or the editor(s) disclaim responsibility for any injury to people or property resulting from any ideas, methods, instructions or products referred to in the content. |
© 2023 by the authors. Licensee MDPI, Basel, Switzerland. This article is an open access article distributed under the terms and conditions of the Creative Commons Attribution (CC BY) license (https://creativecommons.org/licenses/by/4.0/).
Share and Cite
Qi, G.; Meng, G.; Yan, J.; Tang, H.; Xue, R. Three-Dimensional Geological–Geophysical Modeling and Prospecting Indications of the Ashele Ore Concentration Area in Xinjiang Based on Irregular Sections. Minerals 2023, 13, 984. https://doi.org/10.3390/min13070984
Qi G, Meng G, Yan J, Tang H, Xue R. Three-Dimensional Geological–Geophysical Modeling and Prospecting Indications of the Ashele Ore Concentration Area in Xinjiang Based on Irregular Sections. Minerals. 2023; 13(7):984. https://doi.org/10.3390/min13070984
Chicago/Turabian StyleQi, Guang, Guixiang Meng, Jiayong Yan, Hejun Tang, and Ronghui Xue. 2023. "Three-Dimensional Geological–Geophysical Modeling and Prospecting Indications of the Ashele Ore Concentration Area in Xinjiang Based on Irregular Sections" Minerals 13, no. 7: 984. https://doi.org/10.3390/min13070984
APA StyleQi, G., Meng, G., Yan, J., Tang, H., & Xue, R. (2023). Three-Dimensional Geological–Geophysical Modeling and Prospecting Indications of the Ashele Ore Concentration Area in Xinjiang Based on Irregular Sections. Minerals, 13(7), 984. https://doi.org/10.3390/min13070984

