Mill Feed Control System and Algorithm Based on Python
Abstract
:1. Introduction
2. Error Factors in the Mill Feeding Process
2.1. Main Sources of Error in Electronic Belt Scales
2.1.1. Belt Tension Analysis
2.1.2. Belt Skid Analysis
2.2. Error Compensation of Electronic Belt Scales
2.2.1. Derivation of the Model of An Electronic Belt Scale
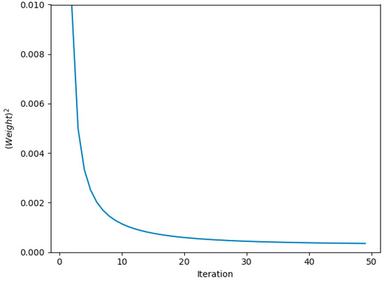
2.2.2. Kalman Filter Based on Python
2.3. Factors Affecting the Mill Feeding Process
2.3.1. Data Preprocessing
2.3.2. Linear Regression Models of the Factors Based on NumPy and Scikit-Learn
3. Python-Based Fuzzy Control Algorithm
3.1. Fuzzification and Establishment of Membership Function
3.2. Construction of the Fuzzy Control Rule Base
3.3. Simulation Experiment
- (1)
- Generate the grid-point coordinate matrices for the X and Y variables. Create a matrix for the Z axis at the height of X. Initialize all variables to 0.
- (2)
- Construct a nested loop with a range of 0 to 30, and then assign values to input variables X and Y. The values of X, Y, and Z are the values of the “oresize,” “weight,” and “frequency” variables in the fuzzy controller.
- (3)
- The axes 3D matplotlib library was used to map the data.
3.4. Analysis of the Simulation Experiment Results
- (1)
- The step responses [23] of the methods were compared.
- (2)
- The responses of the methods to changes in simulated field production conditions were compared to evaluate the robustness of the two control systems.
4. Conclusions
- (1)
- The Kalman filter was implemented using Python code. The results show that the error after noise filtering is less than 1.5%, indicating that Kalman filter algorithm improves the measurement accuracy of electronic belt scales.
- (2)
- Python was used to build a regression model to analyze the factors affecting accuracy. The results of the model indicate that the ore particle size and electronic belt scale weight could be used as the main influencing factors of the system. Therefore, the ore particle size and electronic belt scale data were used as the input, and the feeding motor frequency was used as the output.
Author Contributions
Funding
Acknowledgments
Conflicts of Interest
References
- Chai, T.; Ding, J.; Zhao, D.; Yan, A. Integrated Automation System of Minerals Processing and Its Applications. IFAC Proc. Vol. 2005, 38, 133–138. [Google Scholar] [CrossRef] [Green Version]
- Nieto, L.; Olivares, J.; Gatica, J.; Ramos, B.; Olmos, H. Implementation of a Multivariable Controller for Grinding-Classification Process. IFAC Proc. Vol. 2009, 42, 55–60. [Google Scholar] [CrossRef]
- Wei, D.; Craig, I.K. Grinding mill circuits—A survey of control and economic concerns. Int. J. Miner. Process.ing 2009, 90, 56–66. [Google Scholar] [CrossRef]
- Ogonowski, S.; Ogonowski, Z.; Pawełczyk, M. Multi-Objective and Multi-Rate Control of the Grinding and Classification Circuit with Electromagnetic Mill. Appl. Sci. 2018, 8, 506. [Google Scholar] [CrossRef] [Green Version]
- Shi, F.; Xie, W. A specific energy-based ball mill model: From batch grinding to continuous operation. Miner. Eng. 2016, 86, 66–74. [Google Scholar] [CrossRef]
- Little, L.; Mainza, A.N.; Becker, M.; Wiese, J. Fine grinding: How mill type affects particle shape characteristics and mineral liberation. Miner. Eng. 2017, 111, 148–157. [Google Scholar] [CrossRef]
- Jämsä-Jounela, S.L. Future Automation Systems in Context of Process Systems and Minerals Engineering. IFAC PapersOnLine 2019, 52, 403–408. [Google Scholar] [CrossRef]
- Wang, X.; Wang, Y.; Yang, C.; Xu, D.; Gui, W. Hybrid modeling of an industrial grinding-classification process. Powder Technol. 2015, 279, 75–85. [Google Scholar] [CrossRef]
- Zadeh, L.A. Fuzzy sets. Inf. Control. 1965, 8, 338–353. [Google Scholar] [CrossRef] [Green Version]
- Li, B.; Li, Y.; Wang, H.; Ma, Y.; Hu, Q.; Ge, F. Compensation of automatic weighing error of belt weigher based on BP neural network. Measurement 2018, 129, 625–632. [Google Scholar] [CrossRef]
- Li, S.; Xiong, F. An algorithm of characteristic expansion for fuzzy reasoning based on triple I method. In Proceedings of the 4th World Congress on Intelligent Control and Automation, Shanghai, China, 10–14 June 2002; pp. 464–468. [Google Scholar]
- Kor, M.; Abkhoshk, E.; Tao, D.; Chen, G.; Modarres, H. Modeling and optimization of high chromium alloy wear in phosphate laboratory grinding mill with fuzzy logic and particle swarm optimization technique. Miner. Eng. 2010, 23, 713–719. [Google Scholar] [CrossRef]
- Pani, A.K.; Mohanta, H.K. Soft sensing of particle size in a grinding process: Application of support vector regression, fuzzy inference and adaptive neuro fuzzy inference techniques for online monitoring of cement fineness. Powder Technol. 2014, 264, 484–497. [Google Scholar] [CrossRef]
- Khodadadi, H.; Ghadiri, H. Fuzzy Logic Self-Tuning PID Controller Design for Ball Mill Grinding Circuits Using an Improved Disturbance Observer. Min. Met. Explor. 2019, 36, 1075–1090. [Google Scholar] [CrossRef]
- Zhao, Y.; Collins, E.G.; Cartes, D.A. Self-tuning adaptive control for an industrial weigh belt feeder. ISA Trans. 2003, 42, 437–450. [Google Scholar] [CrossRef]
- de Carvalho, R.M.; Campos, T.M.; Faria, P.M.; Tavares, L.M. Mechanistic modeling and simulation of grinding iron ore pellet feed in pilot and industrial-scale ball mills. Powder Technol. 2021, 392, 489–502. [Google Scholar] [CrossRef]
- Behnamfard, A.; Roudi, D.N.; Veglio, F. The performance improvement of a full-scale autogenous mill by setting the feed ore properties. J. Clean. Prod. 2020, 271, 122554. [Google Scholar] [CrossRef]
- Lafuente, D.; Cohen, B.; Fiorini, G.; García, A.; Onna, D. A Gentle Introduction to Machine Learning for Chemists: An Undergraduate Workshop Using Python Notebooks for Visualization, Data Processing, Analysis, and Modeling. J. Chem. Educ. 2021, 98, 2892–2898. [Google Scholar] [CrossRef]
- McClarren, R.G. Computational Nuclear Engineering and Radiological Science Using Python; Academic Press: Cambridge, MA, USA, 2018. [Google Scholar]
- Yang, J.; Hu, M. Filling the missing data gaps of daily MODIS AOD using spatiotemporal interpolation. Sci. Total Environ. 2019, 633, 677–683. [Google Scholar] [CrossRef]
- Pedregosa, F.; Varoquaux, G.; Gramfort, A.; Michel, V.; Thirion, B.; Grisel, O.; Blondel, M.; Prettenhofer, P.; Weiss, R.; Dubourg, V.; et al. Scikit-learn: Machine Learning in Python. J. Mach. Learn. Res. 2011, 12, 2825–2830. [Google Scholar]
- Güney, Y.; Bozdogan, H.; Arslan, O. Mathematics, Robust model selection in linear regression models using information complexity. J. Comput. Appl. Math. 2021, 398, 113679. [Google Scholar] [CrossRef]
- Kufoalor, D.; Frison, G.; Imsland, L.; Johansen, T.; Jørgensen, J. Block factorization of step response model predictive control problems. J. Process Control 2017, 53, 1–14. [Google Scholar] [CrossRef]
















| Influence Factor | Coefficient of Determination | Coefficient of Association |
|---|---|---|
| Ore dampness | 0.6189 | −0.7867 |
| Ore granularity | 0.9750 | −0.9874 |
| Electronic belt weighing | 0.8819 | −0.9391 |
| Particle Size (Low) = L | Particle Size (Middle) = M | Particle Size (High) = H |
|---|---|---|
| Weight (low) = L | Weight (middle) = M | Weight (height) = H |
| Frequency (low) = L | Frequency (middle) = M | Frequency (high) = H |
| F | W | |||
| L | M | H | ||
| O | L | H | H | M |
| M | H | M | L | |
| H | M | L | L | |
| Relevant Parameters | Traditional Pid Control | Fuzzy Control |
|---|---|---|
| Rise time | 3.5 | 3.4 |
| Overshoot | 22% | 6% |
| Average error | 0.25 | 0.03 |
Publisher’s Note: MDPI stays neutral with regard to jurisdictional claims in published maps and institutional affiliations. |
© 2022 by the authors. Licensee MDPI, Basel, Switzerland. This article is an open access article distributed under the terms and conditions of the Creative Commons Attribution (CC BY) license (https://creativecommons.org/licenses/by/4.0/).
Share and Cite
Zhang, W.; Liu, D.; Du, Y.; Liu, R.; Wang, D.; Yu, L.; Wen, S. Mill Feed Control System and Algorithm Based on Python. Minerals 2022, 12, 804. https://doi.org/10.3390/min12070804
Zhang W, Liu D, Du Y, Liu R, Wang D, Yu L, Wen S. Mill Feed Control System and Algorithm Based on Python. Minerals. 2022; 12(7):804. https://doi.org/10.3390/min12070804
Chicago/Turabian StyleZhang, Wenkang, Dan Liu, Yu Du, Ruitao Liu, Daqian Wang, Longzhou Yu, and Shuming Wen. 2022. "Mill Feed Control System and Algorithm Based on Python" Minerals 12, no. 7: 804. https://doi.org/10.3390/min12070804
APA StyleZhang, W., Liu, D., Du, Y., Liu, R., Wang, D., Yu, L., & Wen, S. (2022). Mill Feed Control System and Algorithm Based on Python. Minerals, 12(7), 804. https://doi.org/10.3390/min12070804

