Adaptive Instantaneous Frequency Synchrosqueezing Transform and Enhanced AdaBoost for Power Quality Disturbance Detection
Abstract
1. Introduction
1.1. Research Background and Significance
1.2. New Challenges and Paradigm Shifts in Power Quality in Modern Power Systems
1.3. Existing Methods and Their Limitations
1.4. Application Prospects and Engineering Value Analysis
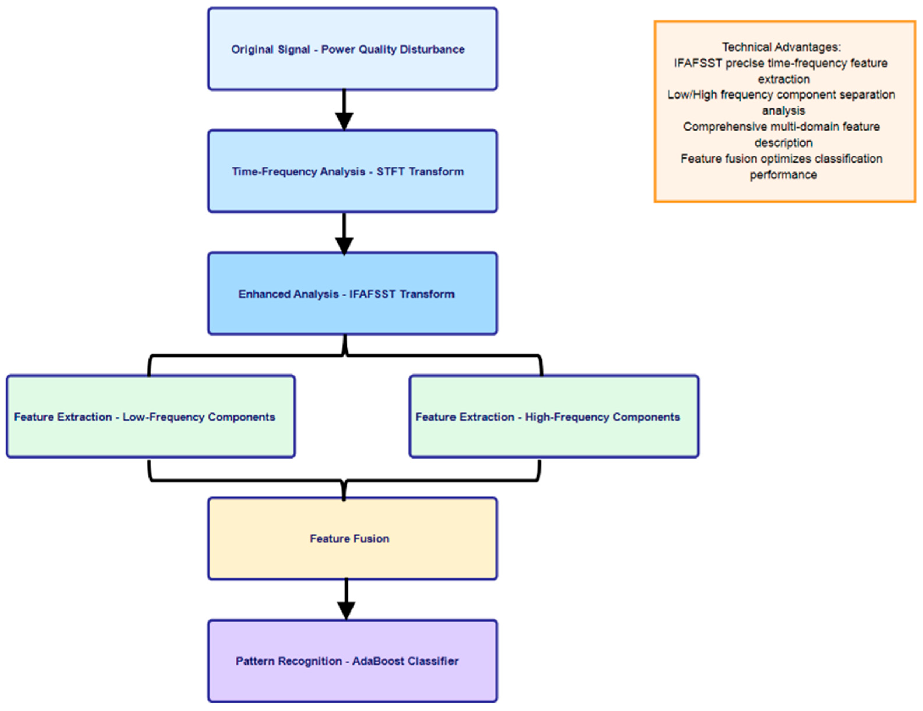
1.5. The Main Work and Innovation of This Article
- (1)
- An adaptive instantaneous frequency estimation operator that replaces the noise-sensitive estimator of FSST, enabling accurate tracking of rapid frequency variations.
- (2)
- A bidirectional energy redistribution mechanism that enhances time–frequency concentration by explicitly compensating for energy dispersion in the time direction.
- (3)
- A complete classification framework integrating IFAFSST-based feature extraction with an enhanced AdaBoost classifier optimized via forward feature selection and Hyperband tuning [25,26]. Experimental validation in Section 5 demonstrates that these innovations collectively achieve superior accuracy, noise robustness, and computational efficiency.
2. Instantaneous Frequency Adaptive Synchrosqueezing Transform
2.1. Short-Time Fourier Transform
2.2. Synchrosqueezing Transform
- (1)
- To compute the time–frequency representation of a signal using the STFT defined in Equation (2).
- (2)
- Calculate the instantaneous frequency (IF) estimation operator for time–frequency reassignment.where represents the partial derivative of the short-time Fourier transform for its time-shifted variables.
- (3)
- The algorithm reassigns time–frequency coefficients using the instantaneous frequency (IF) estimation operatorwhere is the Dirac function, which represents the rearrangement of energy from to .
2.3. Adaptive Operator Derivation and Parameter Setting
2.4. Theoretical Innovation Boundaries and Comparative Analysis
2.5. IFAFSST Performance Analysis
3. Disturbance Feature Extraction Based on IFAFSST
3.1. Low-Frequency Component Features
3.2. High-Frequency Component Features
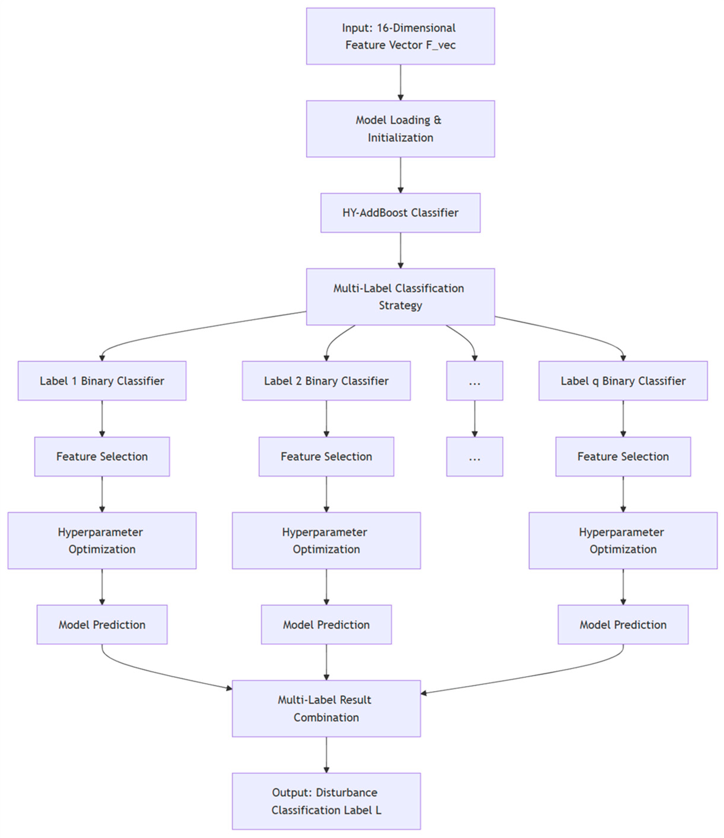
4. Composite Disturbance Classification Based on HY-AdaBoost
4.1. HY-AdaBoost Multi-Label Disturbance Classification Model
4.2. AdaBoost Feature Selection and Hyperparameter Tuning
4.3. Construction of the Model Framework for Multi-Label Classification Algorithm
- (1)
- Input and Initialization.
- (2)
- Parallel multi-label classification processing.For different labels, several independent binary classifiers are launched in parallel. Each classifier sequentially goes through the following two stages:
- -
- Phase 1: Utilize the Hyperband algorithm for hyperparameter optimization and complete feature selection based on the initial prediction results;
- -
- Phase 2: Optimize the hyperparameters again on the selected feature subset and generate the final prediction result for this label.
- (3)
- Feature and Model Collaborative Optimization.
- (4)
- Feature selection and optimization iteration.
5. Experimental Analyses
5.1. Feature Selection Result Analysis
5.2. Analysis of Hyperparameter Tuning Results
5.3. Noise Robustness Analysis
5.3.1. Performance Under Gaussian White Noise
5.3.2. Performance Under Colored Noise
5.4. Comparative Analysis of Different Classification Methods
5.5. Analysis of Algorithm Complexity and Real-Time Performance
5.5.1. Theoretical Time Complexity Analysis
- (1)
- IFAFSST complexity: IFAFSST is based on STFT, and its core computational load is , where represents the length of the signal. Compared to the S-transform and VMD, HHT with the iterative decomposition process, IFAFSST, has inherent advantages in computational efficiency. Although the adaptive correction steps it introduces (calculating second derivatives and threshold judgment) increase the linear overhead , its dominant order is still consistent with FFT, without changing the algorithm magnitude, and maintains high computational efficiency. Compared to the standard FSST, which also exhibits complexity, IFAFSST introduces only an additional overhead for instantaneous frequency refinement. Since is dominated by for practical signal lengths, the overall asymptotic complexity remains unchanged, demonstrating that the enhanced time–frequency concentration is achieved without compromising computational efficiency—a key advantage for real-time power quality monitoring.
- (2)
- Feature extraction complexity: The feature sets (F1–F7, F8–F16) designed in this paper are all based on simple algebraic operations of time–frequency spectra or envelope sequences (such as finding maxima, means, and standard deviations), with a complexity of . The calculation is extremely lightweight.
- (3)
- HY-AdaBoost classification complexity: During the prediction stage, AdaBoost is a linear combination of multiple weak classifiers, and its time complexity is , where is the number of weak classifiers and is the feature dimension. After forward feature selection, the value of is very small, and the model has been trained. The complexity is approximately . Therefore, the classification process is almost instantaneous.
5.5.2. Quantitative Comparison of Experimental Results
5.5.3. Algorithm Real-Time Performance Attribution and Conclusion
5.6. Measured Signal Analysis
5.6.1. Experimental Results of Measurement Signal
5.6.2. Statistical Hypothesis Testing
5.6.3. In-Depth Discussion on Statistical Significance Analysis
- (1)
- The degree of performance advantage revealed by the effect size (Cohen’s d):
- (2)
- The differences in error patterns revealed by McNemar test:
- (3)
- The engineering implications of comprehensive statistical testing:Based on the results of both tests, we have derived two key engineering insights:
- For scenarios with high reliability requirements: The extremely low p-values (all < 0.01) indicate that we have over 99% confidence that the proposed method is superior to the comparison method. This provides a solid statistical basis for adopting this method in scenarios such as relay protection and critical load monitoring, where frequent false alarms or missed detections are not allowed.
- For resource-constrained edge deployment: The large effect size (Cohen’s d) indicates that the performance improvement is substantial rather than marginal. This means that in edge-side devices with limited computing and storage resources, such as smart meters and embedded devices, investing resources in deploying this method (compared to traditional or partial deep methods) can lead to significant investment returns, that is, significantly improving the monitoring accuracy at an acceptable cost.
5.6.4. Analysis of Ablation Experiments and Dissection of Module Contributions
- (1)
- The effectiveness of the IFAFSST: From fuzzy representation to clear featuresThe significant performance improvement in Model 1 (FSST + AdaBoost) compared to Model 2 (IFAFSST + AdaBoost) (the accuracy rate increased from 85.93% to 92.96%, and the F1-score increased by 5.62 percentage points) clearly validates the decisive role of the IFAFSST module. Its contribution is mainly reflected in two aspects:
- Analytical capability for time–frequency overlap and non-stationary disturbances: By examining the details in Table 15 and Table 16, it can be observed that IFAFSST exhibits the most significant performance improvement for complex disturbances such as “flicker” and “sag + harmonic”. For example, the recall rate for “flicker” soared from 71.43% to 100%. This is because flicker signals are essentially time-varying amplitude modulation, and the fixed resolution of traditional FSST leads to spectral spreading and energy blurring. IFAFSST, through adaptive frequency correction, can sharpen the time–frequency representation, thereby accurately extracting the key features that reflect the modulation depth, significantly improving the identification of such non-stationary disturbances.
- Overall enhancement of feature discrimination ability: The mean recall rate of Model 2 across all categories was 93.57%, which was 8.20 percentage points higher than that of Model 1 (85.37%). This indicates that the superior time–frequency representation provided by IFAFSST has generally enhanced the classifier’s sensitivity and discrimination ability for all types of perturbations (especially the positive samples that are prone to being missed), establishing a solid, high-performance base platform.
- (2)
- The effectiveness of the enhanced AdaBoost module: From high-level platform to peak performanceBased on the already excellent performance (Model 2, with an accuracy rate of 92.96%), Model 3 (IFAFSST + Enhanced AdaBoost) further increased the accuracy rate to 98.52%, achieving a significant improvement of 5.56%. The core mechanism of this improvement lies in the “refined decision-making” and “overfitting control” capabilities of HY-AdaBoost:
- Accurate discrimination of marginal samples and confusing categories: The performance improvement is mainly reflected in a significant increase in the recall rate (from 93.57% to 98.59%). This indicates that the enhanced AdaBoost is particularly adept at handling “marginal samples” with blurred feature boundaries and those that are prone to being misjudged by the base model. Its regularization strategy and multi-thread weighted voting mechanism effectively integrate multiple “weak but distinct” decision perspectives, thereby making more robust and precise judgments on the model’s decision boundary.
- Robust generalization at extremely high precision: It is worth noting that Model 3 achieves or approaches 100% recall rate in almost all categories, and the average F1-score is as high as 98.48%. This demonstrates that the enhanced AdaBoost module not only improves performance, but more importantly, maintains excellent generalization ability when approaching the limit of precision, without the overfitting phenomenon caused by excessive pursuit of training set accuracy (its Precision is almost the same as and slightly higher than that of Model 2).
- (3)
- Module collaboration and contribution quantification: Integrated innovation with 1 + 1 > 2 effectThe overall performance improvement from Model 1 to Model 3 (an increase of 12.59% in accuracy) can be quantitatively decomposed: the IFAFSST module contributed approximately 56% (7.04/12.59) of the improvement, while the enhanced AdaBoost module contributed approximately 44% (5.56/12.59) of the improvement. This quantitative result strongly supports the core design concept of this paper:
- IFAFSST serves as the “cornerstone” for performance breakthroughs: By providing high-resolution and high-fidelity time–frequency features, it fundamentally overcomes the limitations of traditional methods in characterizing complex PQD signals, making it possible for subsequent high-precision classification.
- Enhanced AdaBoost is the ultimate “engine” in terms of performance: Based on high-quality features, it utilizes advanced ensemble learning and regularization techniques to fully exploit the discriminative potential of the features, pushing the classification performance to a new level and ensuring the robustness of the model.
5.6.5. Cross-Validation Performance Analysis
6. Conclusions and Outlook
6.1. Main Conclusions
- (1)
- Improve the ability of time–frequency analysis to characterize rapid dynamic disturbances.
- (2)
- Construct a feature extraction and classification system applicable to various types of complex disturbances.
- (3)
- Verify the feasibility and effectiveness of the proposed method on the actual hardware platform.
6.2. Limitations and Outlook
- (1)
- Limitations of Adaptive Time–Frequency Analysis
- (2)
- Inadequacy in Covering Emerging Disturbance Types
- (3)
- Narrow Scope of Single-Point Disturbance Identification
- (4)
- Limited Validation and Practical Deployment Readiness
- (5)
- Underexplored Parameter Sensitivity and Deployment Constraints
Author Contributions
Funding
Data Availability Statement
Conflicts of Interest
Appendix A
| Symbols/ Operators | Mathematical Representation | Physical Meaning and Explanation |
|---|---|---|
| Power quality disturbance signal: The original signal to be analyzed. | ||
| The short-time Fourier transform of a signal represents the local frequency spectrum at both time and frequency points. | ||
| Instantaneous frequency estimation operator: based on the derivative of the phase with respect to time, it is used as a target frequency for reallocation. | ||
| Group delay estimation operator: time center estimation of signal energy near frequency. | ||
| Local frequency modulation estimation operator: estimation of the rate of change in instantaneous frequency over time. | ||
| Adaptive instantaneous frequency estimation operator (IFAFSST Core): based on instantaneous frequency, it incorporates linear corrections for group delay and local frequency modulation. | ||
| Scalar | Time offset unit, usually the time step of STFT. | |
| Scalar | Frequency offset unit, usually the frequency resolution of STFT. | |
| Scalar | The determination thresholds for time and frequency. | |
| Partial differential operator | Take the partial derivatives with respect to the time variable and the frequency variable. |
| Disturbance Feature | Type Number | Signal Model Parameter Description |
|---|---|---|
| harmonic + sag | D8 | |
| harmonic + swell | D9 | |
| harmonic + interrupt | D10 | |
| harmonic + flicker | D11 | |
| sag + oscillation | D12 | |
| swell + oscillation | D13 | |
| flicker + oscillation | D14 | |
| harmonic + oscillation | D15 | |
| sag + pulse | D16 | |
| swell + pulse | D17 | |
| flicker + pulse | D18 | |
| harmonic + pulse | D19 | |
| sag + harmonic + oscillation | D20 | |
| swell + harmonic + oscillation | D21 | |
| harmonic + pulse + flicker | D22 | |
| harmonic + pulse + sag + oscillation | D23 |
| Type of Disturbance | Category Description | Number of Samples in Each Category | Training Set (80%) | Testing Set (20%) | Total |
|---|---|---|---|---|---|
| Single disturbance | Table 2 | 400 | 320 | 80 | 400 |
| Double compound disturbance | D8~D19 | 400 | 320 | 80 | 400 |
| Triple compound disturbance | D20~D22 | 400 | 320 | 80 | 400 |
| Quadruple compound disturbance | D23 | 400 | 320 | 80 | 400 |
| Total | 23 | 9200 | 7360 | 1840 | 9200 |
| Disturbance Feature | Type Number | Signal Model | Parameter Description | Standard Explanation |
|---|---|---|---|---|
| harmonic | D1 | represents the harmonic voltage content rate (HRU) of 3rd, 5th, and 7th harmonics, ranging from 0 to 15% (the typical limit for THD). is the initial phase of the harmonics; IEEE Std 1159/519 [31]: defines the measurement and limits of harmonic amplitudes and total harmonic distortion rate (THD). | ||
| voltage sag | D2 | represents the temporary sag amplitude, and the remaining voltage is (ranging from 0.9 to 0.1 p.u.). IEEE Std 1159-2019 [31] defines a temporary sag as a remaining voltage of 0.1 to 0.9 p.u., lasting from 0.5 cycles to 1 min; in this simulation, it is set to 4 to 9 cycles. | ||
| voltage swell | D3 | represents the temporary swell amplitude. The voltage after the temporary swell is (1.1–1.8 p.u.). IEEE Std 1159-2019 [31] defines the temporary swell as a voltage ranging from 1.1 to 1.8 p.u., lasting from 0.5 cycles to 1 min; in this simulation, it is set to 4 to 9 cycles. | ||
| voltage interrupt | D4 | represents the interruption depth, ranging from 90% to 100% IEEE Std 1159 [31]: it is defined as a severe voltage sag where the voltage is lower than 0.1 p.u., and the duration is the same as that of the sag/swell. | ||
| voltage flicker | D5 | represents the flicker amplitude, 0.3 to 0.5 p.u. is the ratio of the modulation frequency to fundamental frequency, 0.1 to 0.4. IEC 61000-4-15/IEEE 1453: defines the measurement methods for short-term flicker severity and long-term flicker severity. | ||
| transient oscillation | D6 | is oscillation amplitude coefficient. decay time constant: 8 to 40 ms. : oscillation duration. : oscillation frequency: 300–900 Hz (mid-frequency oscillation). IEEE Std 1159 [31]: classified as short-duration transient oscillation. | ||
| transient pulse | D7 | is pulse peak coefficient, 1 to 10 p.u. : decay time constant, 8 to 40 ms (typical impulse pulse decay). : pulse width: 0.05 to 3 cycles per second. IEEE Std 1159 [31]: classified as an impulse transient, typically lasting from microseconds to milliseconds. |
References
- Zhang, S.; Xu, Z.; Li, Y.; Xiao, Y.; Liu, Q. Market potential assessment model for integrated energy service: A case study on new-type power system in the provincial region of China. Process Integr. Optim. Sustain. 2024, 8, 775–790. [Google Scholar] [CrossRef]
- Rodrigues, L.F.A.; Monteiro, H.L.; Ferreira, D.D.; Barbosa, B.H.; Junior, C.A.; Duque, C.A. Sample-by-sample power quality disturbance classification based on sliding window recursive discrete Fourier transform. Electr. Power Syst. Res. 2024, 235, 110607. [Google Scholar] [CrossRef]
- Sandrolini, L.; Mariscotti, A. Impact of short-time Fourier transform parameters on the accuracy of EMI spectra estimates in the 2–150 kHz supra harmonic interval. Electr. Power Syst. Res. 2021, 195, 107130. [Google Scholar] [CrossRef]
- Roslan, M.F.; Rahman, M.; Mansor, M.; Arsad, A.; Jern, K.P.; Ramachandaramurthy, V.K.; Hannan, M. State-of-the-art on advanced technologies of solid-state circuit breaker for reliable and sustainable power supply: A bibliometric analysis and future guidelines. Alex. Eng. J. 2024, 104, 636–664. [Google Scholar] [CrossRef]
- Li, W.; Han, Y.; Feng, Y.; Zhou, S.; Yang, P.; Wang, C.; Zalhaf, A.S. Evaluation of probabilistic model solving methods for modern power electronic distribution networks with wind power integration. Energy Rep. 2023, 9, 1159–1171. [Google Scholar] [CrossRef]
- Li, P.; Ma, T.; Shi, J.; Jia, Q. Multi-dimensional feature multi-classifier synergetic classification method for power quality disturbances. Comput. Electr. Eng. 2024, 120, 109720. [Google Scholar] [CrossRef]
- Wang, H.; Li, Y.; Men, T.; Li, L. Physically interpretable wavelet-guided networks with dynamic frequency decomposition for machine intelligence fault prediction. IEEE Trans. Syst. Man Cybern. Syst. 2024, 54, 4863–4875. [Google Scholar] [CrossRef]
- Lin, P.; Meng, Q.; Zhu, M.; Ghias, A.M.Y.M.; Blaabjerg, F. Dynamic circuit-based unified power regulation for hybrid AC/DC/DS microgrids: A comprehensive approach to static and transient control. IEEE Trans. Ind. Electron. 2026, 73, 522–533. [Google Scholar] [CrossRef]
- Priyadarshini, M.S.; Bajaj, M.; Prokop, L.; Berhanu, M. Perception of power quality disturbances using Fourier, short-time Fourier, continuous and discrete wavelet transforms. Sci. Rep. 2024, 14, 3443. [Google Scholar] [CrossRef]
- Suganthi, S.T.; Vinayagam, A.; Veerasamy, V.; Deepa, A.; Abouhawwash, M.; Thirumeni, M. Detection and classification of multiple power quality disturbances in Microgrid network using probabilistic based intelligent classifier. Sustain. Energy Technol. Assess. 2021, 47, 101470. [Google Scholar] [CrossRef]
- Bagherzadeh, S.; Norouzi, M.R.; Hampa, S.B.; Ghasri, A.; Kouroshi, P.T.; Hosseininasab, S.; Zadeh, M.A.G.; Nasrabadi, A.M. A subject-independent portable emotion recognition system using synchro squeezing wavelet transform maps of EEG signals and ResNet-18. Biomed. Signal Process. Control. 2024, 90, 105875. [Google Scholar] [CrossRef]
- Zhao, F.; Liao, D.; Chen, X.; Wang, Y. Recognition of hybrid PQ disturbances based on multiresolution S-transform and decision tree. Energy Eng. 2023, 120, 1133–1148. [Google Scholar] [CrossRef]
- Lu, S.; Dong, H.; Yu, H. Interlaminar damage assessment method of CFRP laminate based on synchro squeezed wavelet transform and ensemble principal component analysis. Compos. Struct. 2021, 276, 114581. [Google Scholar]
- Akkaya, S. Optimization of Convolutional Neural Networks for Classifying Power Quality Disturbances Using Wavelet Synchrosqueezed Transform. Trait. Signal 2024, 41, 599–614. [Google Scholar]
- Abbass, M.J.; Lis, R.; Mushtaq, Z. Artificial neural network (ANN)-based voltage stability prediction of test microgrid grid. IEEE Access 2023, 11, 58994–59001. [Google Scholar] [CrossRef]
- Abbass, M.J.; Lis, R.; Saleem, F. The maximum power point tracking (MPPT) of a partially shaded PV array for optimization using the antlion algorithm. Energies 2023, 16, 2380. [Google Scholar] [CrossRef]
- Abbass, M.J.; Lis, R.; Rebizant, W. A predictive model using long short-time memory (LSTM) technique for power system voltage stability. Appl. Sci. 2024, 14, 7279. [Google Scholar] [CrossRef]
- Abbass, M.J.; Lis, R.; Awais, M.; Nguyen, T.X. Convolutional long short-term memory (ConvLSTM)-based prediction of voltage stability in a microgrid. Energies 2024, 17, 1999. [Google Scholar]
- Wang, X.; Zhu, H.; Luo, X.; Guan, X. Data-driven-based detection and localization framework against false data injection attacks in dc microgrids. IEEE Internet Things J. 2025, 12, 36079–36093. [Google Scholar] [CrossRef]
- Ishaq, M.; Ullah, K.; Abbass, M.J.; Awais, M. Reactive power compensation applications of matrix converter: A systemic review. Eng. Res. Express 2024, 6, 042301. [Google Scholar] [CrossRef]
- Oberlin, T.; Meignen, S.; Perrier, V. The Fourier-based synchrosqueezing transform. In Proceedings of the IEEE International Conference on Acoustics, Speech and Signal Processing (ICASSP), Florence, Italy, 4–9 May 2014; IEEE: Piscataway, NJ, USA, 2014; pp. 315–319. [Google Scholar]
- Tang, M.; Liang, Z.; Ji, D.; Yi, J.; Peng, Z.; Huang, Y.; Wang, J.; Chen, D. Inadequate load output diagnosis of ultra-supercritical thermal power units based on MIWOA multi-label random forest. Appl. Therm. Eng. 2023, 227, 120386. [Google Scholar] [CrossRef]
- Shastry, K.A.; Sanjay, H.A.; Deexith, G. Quadratic-radial-basis-function-kernel for classifying multi-class agricultural datasets with continuous attributes. Appl. Soft Comput. 2017, 58, 65–74. [Google Scholar] [CrossRef]
- Luo, Y.; Li, K.; Li, Y.; Cai, D.; Zhao, C.; Meng, Q. Three-layer Bayesian network for classification of complex power quality disturbances. IEEE Trans. Ind. Inform. 2018, 14, 3997–4006. [Google Scholar] [CrossRef]
- Lin, W.M.; Wu, C.H.; Lin, C.H.; Cheng, F.S. Detection and classification of multiple power-quality disturbances with wavelet multiclass SVM. IEEE Trans. Power Deliv. 2008, 23, 2575–2582. [Google Scholar] [CrossRef]
- Dong, Y.; Qiu, L.; Lu, C.; Song, L.; Ding, Z.; Yu, Y.; Chen, G. A data-driven model for predicting initial productivity of offshore directional well based on the physical constrained extreme gradient boosting (XGBoost) trees. J. Pet. Sci. Eng. 2022, 211, 110176. [Google Scholar] [CrossRef]
- Thirumala, K.; Umarikar, A.C.; Jain, T. Estimation of single-phase and three-phase power-quality indices using empirical wavelet transform. IEEE Trans. Power Deliv. 2015, 30, 445–454. [Google Scholar] [CrossRef]
- Guo, J.; Yang, L.; Bie, R.; Yu, J.; Gao, Y.; Shen, Y.; Kos, A. An XGBoost-based physical fitness evaluation model using advanced feature selection and Bayesian hyper-parameter optimization for wearable running monitoring. Comput. Netw. 2019, 151, 166–180. [Google Scholar] [CrossRef]
- Bergstra, J.; Komer, B.; Eliasmith, C.; Yamins, D.; Cox, D.D. Hyperopt: A Python library for model selection and hyperparameter optimization. Comput. Sci. Discov. 2015, 8, 014008. [Google Scholar] [CrossRef]
- Khan, A.T.; Khan, A.R.; Li, S.; Bakhsh, S.; Mehmood, A.; Zaib, J. Optimally configured gated recurrent unit using Hyperband for the long-term forecasting of photovoltaic plant. Renew. Energy Focus 2021, 39, 49–58. [Google Scholar] [CrossRef]
- IEEE 1159-2019; IEEE Recommended Practice for Monitoring Electric Power Quality. IEEE: New York, NY, USA, 2019.
- Liu, Y.; Yu, J.; Zhao, A.; Jing, W.; Mi, L. A hybrid WOA-SVM based on CI for improving the accuracy of shopping mall air conditioning system energy consumption prediction. Energy Build. 2023, 294, 113186. [Google Scholar] [CrossRef]
- Xu, S.; Dai, D.; Cui, X.; Yin, X.; Jiang, S.; Pan, H.; Wang, G. A deep learning approach to predict sea surface temperature based on multiple modes. Ocean Model. 2023, 181, 102158. [Google Scholar] [CrossRef]
- Zhang, S.; Yu, G.; Guo, Y.; Wang, Y.; Li, D.; Zhao, X.; O’BRien, D.D.; Chiang, J.-C. Multi-objective optimization of inlet and outlet in a circular culture fish tank using the GBDT-NSGAII algorithm and computational fluid dynamic. Aquac. Eng. 2025, 110, 102532. [Google Scholar] [CrossRef]
- Chen, Z.; Xi, Y.; Shen, Y. Classification of composite power quality disturbance based on Kalman filter and deep belief network. Power Syst. Prot. Control. 2022, 50, 81–90. [Google Scholar]

















| Principal Method | Accuracy | Robustness | Limitations | Complexity |
|---|---|---|---|---|
| STFT, WT | Low; struggles with coexisting transient/ steady-state signals | Medium: sensitive to noise and complex disturbances | Poor handling of time–frequency overlapping and fast-varying signals | Low |
| SST and its variants | Superior to STFT/WT; enhanced time–frequency concentration via energy reassignment | IF estimation inaccurate for rapid nonlinear frequency modulation; degrades under strong noise | The high dynamic PQD still has energy blurring. | Medium |
| Deep learning | High on large, high-SNR datasets | Relies on massive labeled data; black-box decisions | Poor adaptability to new/rare disturbances; high hardware requirements | High |
| Disturbance Feature | Type Number | Signal Model Parameter Description |
|---|---|---|
| harmonic | D1 | |
| voltage sag | D2 | |
| voltage swell | D3 | |
| voltage interrupt | D4 | |
| voltage flicker | D5 | |
| transient oscillation | D6 | |
| transient pulse | D7 |
| Feature Name | Physical Meaning |
|---|---|
| effective up-crossing count | Number of times signal crosses threshold upward |
| effective down-crossing count | Number of times signal crosses threshold downward |
| elements > threshold d | Count of elements exceeding threshold value d |
| low frequency rms max | Maximum value of low-frequency RMS sequence |
| low frequency rms min | Minimum value of low-frequency RMS sequence |
| low frequency rms mean | Average value of low-frequency RMS sequence |
| low frequency rms std | Standard deviation of low-frequency RMS sequence |
| fundamental amplitude > 1.02 p.u. | Portion of fundamental amplitude curve exceeding 1.02 per unit |
| fundamental amplitude < 0.98 p.u. | Portion of fundamental amplitude curve below 0.98 per unit |
| fundamental amplitude < 0.15 p.u. | Portion of fundamental amplitude curve below 0.15 per unit |
| low-order harmonic skewness sum | Sum of skewness values for low-order harmonics |
| mid-order harmonic kurtosis sum | Sum of kurtosis values for mid-order harmonics |
| mid-order harmonic std sum | Sum of standard deviations for mid-order harmonics |
| high-order harmonic kurtosis sum | Sum of kurtosis values for high-order harmonics |
| 19–30th harmonic std sum | Sum of standard deviations for 19th–30th harmonics |
| THD average | Mean value of Total Harmonic Distortion ratio |
| Disturbance Tag | Optimal Feature Subset |
|---|---|
| C1 | F4, F7, F5, F3, F8, F12, F10 |
| C2 | F3, F5, F9, F6, F7, F2, F14, F12, F4, F11 |
| C3 | F6, F5, F7, F14, F9, F13, F2 |
| C4 | F2, F5, F10, F12, F16 |
| C5 | F1, F5, F12, F9, F11, F7, F14, F3 |
| C6 | F4, F9, F10, F12, F5, F7 |
| C7 | F5, F7, F6, F9, F2, F11, F13, F14, F3 |
| Hyperparameter Name | Adjustment Range | Adaboost Optimal Hyperparameter |
|---|---|---|
| n estimators | [50, 300] | 217 |
| learning rate | [0.01, 0.15] | 0.074 |
| max depth | [4, 15] | 8 |
| min child weight | [0.1, 5.5] | 3.925 |
| min samples split | [1, 10] | 2 |
| min samples leaf | [1, 25] | 15 |
| Disturbance Tag | Optimal Feature Subset |
|---|---|
| C8 | F1, F5, F7, F11, F13, F15 |
| C9 | F2, F6, F8, F9, F12, F14 |
| C10 | F3, F5, F9, F14, F15, F16 |
| Disturbance | 5 db | 10 db | 30 db | Disturbance | 5 db | 10 db | 30 db |
|---|---|---|---|---|---|---|---|
| C1C3 | 99.1 | 99.5 | 99.5 | C3C7 | 99.2 | 99.6 | 99.6 |
| C1C7 | 97.7 | 99.5 | 99.5 | C4C5 | 98.1 | 99.2 | 99.3 |
| C2C3 | 97.5 | 98.7 | 98.9 | C4C6 | 96.7 | 98.3 | 99.1 |
| C2C5 | 96.0 | 99.4 | 99.5 | C5C6 | 98.5 | 99.1 | 99.2 |
| C3C4 | 98.5 | 99.7 | 99.7 | C6C7 | 99.1 | 99.5 | 99.6 |
| Disturbance | 5 db | 10 db | 30 db | Disturbance | 5 db | 10 db | 30 db |
|---|---|---|---|---|---|---|---|
| C1C4C5 | 96.5 | 98.3 | 98.5 | C3C4C5 | 94.9 | 98.5 | 97.9 |
| C1C4C7 | 95.1 | 99.7 | 99.7 | C3C4C6 | 91.5 | 99.4 | 99.1 |
| C1C6C7 | 91.1 | 97.2 | 97.5 | C1C4C5C7 | 95.7 | 97.9 | 98.7 |
| C2C4C6 | 92.3 | 97.5 | 98.6 | C2C4C6C7 | 94.5 | 99.5 | 99.6 |
| C2C5C7 | 91.5 | 99.4 | 99.1 | C3C4C5C6 | 96.5 | 97.9 | 98.1 |
| Feature Selection and Parameter Tuning | 5 db | 10 db | 30 db |
|---|---|---|---|
| Yes | 95.5% | 98.5% | 98.7% |
| No | 94.2% | 97.6% | 98.1% |
| Method | Rényi Entropy (a = 3) | IF RMSE (Hz) |
|---|---|---|
| IFAFSST | 8.8778 | 482.4644 |
| FSST | 8.9342 | 482.2510 |
| SST | 4.1972 | 703.7348 |
| Classification Method | Characteristic Dimension | Disturbance Type | 20 db | 30 db | 40 db |
|---|---|---|---|---|---|
| S-IWOA-SVM | 8 | 20 | 84.6% | 85.6% | 88.5% |
| VMD-SAST | 4 | 16 | 95.3% | 97.3% | 97.4% |
| VPFNRS-GBDT | 60 | 16 | 90.9% | 91.4% | 91.7% |
| KF-ML-DBN | 8 | 20 | 96.5% | 97.1% | 97.6% |
| Article method | 16 | 23 | 96.3% | 99.5% | 98.5% |
| Number | Manual Statistics Tags | Prediction Labels |
|---|---|---|
| 1 | Normal signal: 23 groups | Normal signal: 23 groups |
| 2 | voltage swell: 10 groups | voltage swell: 8 groups, voltage swell + oscillation: 1 group, voltage swell + harmonics: 1 group |
| 3 | Interrupt: 12 groups | Interrupt: 12 groups |
| 4 | Voltage sags: 104 groups | voltage sag: 100 groups, voltage sag + oscillation: 3 groups, interrupt: 1 group |
| 5 | Harmonics: 34 groups | Harmonics: 34 groups |
| 6 | Spike: 15 groups | Spike: 15 groups |
| 7 | Voltage flicker: 17 groups | voltage flicker: 16 groups; sag + voltage flicker: 1 group |
| 8 | voltage swell + transient pulse: 16 groups | voltage swell + transient pulse: 15 groups, voltage sag: 1 group |
| 9 | Sag + oscillation: 10 groups | Sag + oscillation: 10 groups |
| 10 | 12 groups of unknown type | oscillation: 2 groups, voltage sags: 6 groups, voltage sag + oscillation: 4 groups |
| 11 | Unbalanced load: 25 groups | Unbalanced load: 23 groups, Harmonics: 1 group, Voltage sag: 1 group |
| 12 | Frequency drift: 18 groups | Frequency drift: 16 groups, Normal signal: 2 groups |
| Disturbance | Proposed Method | S-IWOA-SVM | VPFNRS-GBDT | VMD-SAST | KF-ML-DBN |
|---|---|---|---|---|---|
| Normal signal | 0.9977 | 0.8617 | 0.8593 | 0.9745 | 0.9728 |
| Voltage swell | 0.9701 | 0.9090 | 0.9032 | 0.9783 | 0.9663 |
| Interruption | 0.9705 | 0.8672 | 0.9607 | 0.9651 | 0.9686 |
| Voltage sag | 0.9821 | 0.8288 | 0.8608 | 0.9574 | 0.9669 |
| Harmonics | 0.9821 | 0.8793 | 0.7769 | 0.9512 | 0.9608 |
| Spike | 0.9814 | 0.8661 | 0.9904 | 0.9698 | 0.9781 |
| Voltage flicker | 0.9784 | 0.8416 | 0.9099 | 0.9559 | 0.9582 |
| Swell + transient | 0.9981 | 0.8141 | 0.9456 | 0.9746 | 0.9846 |
| Sag + oscillation | 0.9849 | 0.8783 | 0.9396 | 0.9661 | 0.9754 |
| Average | 0.9828 | 0.8607 | 0.9052 | 0.9659 | 0.9702 |
| Disturbance | Proposed Method | S-IWOA-SVM | VPFNRS-GBDT | VMD-SAST | KF-ML-DBN |
|---|---|---|---|---|---|
| Normal signal | 0.9908 | 0.8231 | 0.9437 | 0.9628 | 0.9875 |
| Voltage swell | 0.9887 | 0.8758 | 0.9562 | 0.9409 | 0.9761 |
| Interruption | 0.9877 | 0.8376 | 0.9453 | 0.9683 | 0.9723 |
| Voltage sag | 0.9869 | 0.8679 | 0.8893 | 0.9515 | 0.9648 |
| Harmonics | 0.9835 | 0.8793 | 0.9519 | 0.9606 | 0.9665 |
| Spike | 0.9849 | 0.9267 | 0.8395 | 0.9785 | 0.9733 |
| Voltage flicker | 0.9895 | 0.9179 | 0.8633 | 0.9567 | 0.9626 |
| Swell + transient | 0.9874 | 0.8444 | 0.9065 | 0.9745 | 0.9875 |
| Sag + oscillation | 0.9886 | 0.8734 | 0.9108 | 0.9348 | 0.9792 |
| Average | 0.9876 | 0.8718 | 0.9118 | 0.9587 | 0.9744 |
| Disturbance | Proposed Method | S-IWOA-SVM | VPFNRS-GBDT | VMD-SAST | KF-ML-DBN |
|---|---|---|---|---|---|
| Normal signal | 0.9954 | 0.8505 | 0.8909 | 0.9739 | 0.9729 |
| Voltage swell | 0.9744 | 0.8875 | 0.9129 | 0.9659 | 0.9663 |
| Interruption | 0.9865 | 0.8827 | 0.9423 | 0.9684 | 0.9733 |
| Voltage sag | 0.9843 | 0.8679 | 0.8725 | 0.9533 | 0.9653 |
| Harmonics | 0.9828 | 0.8793 | 0.8474 | 0.9559 | 0.9669 |
| Spike | 0.9732 | 0.8969 | 0.9287 | 0.9685 | 0.9765 |
| Voltage flicker | 0.9788 | 0.8779 | 0.8622 | 0.9563 | 0.9851 |
| Swell + transient | 0.9873 | 0.8883 | 0.9253 | 0.9706 | 0.9759 |
| Sag + oscillation | 0.9876 | 0.8535 | 0.9183 | 0.9681 | 0.9765 |
| Average | 0.9834 | 0.8761 | 0.9001 | 0.9645 | 0.9732 |
| Paired t-Test | p-Value | Cohen’s d |
|---|---|---|
| Proposed method vs. S-IWOA-SVM | 0.0000 | 8.77 |
| Proposed method vs. VPFNRS-GBDT | 0.0001 | 3.48 |
| Proposed method vs. VMD-SAST | 0.0001 | 2.31 |
| Proposed method vs. KF-ML-DBN | 0.0082 | 1.52 |
| Comparison Method | χ2 | p-Value |
|---|---|---|
| Proposed method vs. S-IWOA-SVM | 9.3613 | 0.0003 |
| Proposed method vs. VPFNRS-GBDT | 9.8684 | 0.0005 |
| Proposed method vs. VMD-SAST | 7.8431 | 0.0049 |
| Proposed method vs. KF-ML-DBN | 7.1702 | 0.0037 |
| Disturbance | Precision | F1-Score | Recall |
|---|---|---|---|
| Normal | 0.9999 | 0.9677 | 0.9375 |
| Sag | 0.9999 | 0.9677 | 0.9375 |
| Swell | 0.9999 | 0.8333 | 0.7143 |
| Interrupt | 0.9999 | 0.9230 | 0.8571 |
| Harmonic | 0.9999 | 0.9091 | 0.8333 |
| Interharmonic | 0.9628 | 0.9512 | 0.9375 |
| Flicker | 0.8371 | 0.8165 | 0.7143 |
| Transient | 0.9456 | 0.9110 | 0.8571 |
| Sag + Harmonic | 0.8543 | 0.8121 | 0.8947 |
| Disturbance | Precision | F1-Score | Recall |
|---|---|---|---|
| Normal | 0.9999 | 0.9524 | 0.9090 |
| Sag | 0.9999 | 0.9677 | 0.9375 |
| Swell | 0.9999 | 0.9231 | 0.8571 |
| Interrupt | 0.9999 | 0.9677 | 0.9375 |
| Harmonic | 0.9999 | 0.9677 | 0.9375 |
| Interharmonic | 0.9999 | 0.9677 | 0.9375 |
| Flicker | 0.9367 | 0.9423 | 1 |
| Transient | 0.9632 | 0.9413 | 0.9677 |
| Sag + Harmonic | 0.9999 | 0.9677 | 0.9375 |
| Disturbance | Precision | F1-Score | Recall |
|---|---|---|---|
| Normal | 0.9999 | 0.9836 | 0.9677 |
| Sag | 0.9999 | 0.9836 | 0.9677 |
| Swell | 0.9999 | 0.9677 | 0.9375 |
| Interrupt | 0.9999 | 0.9999 | 1 |
| Harmonic | 0.9999 | 0.9999 | 1 |
| Interharmonic | 0.9999 | 0.9999 | 1 |
| Flicker | 0.9728 | 0.9286 | 1 |
| Transient | 0.9271 | 0.9999 | 1 |
| Sag + Harmonic | 0.9999 | 0.9999 | 1 |
| Method | Accuracy | Precision | F1-Score | Recall |
|---|---|---|---|---|
| FSST + AdaBoost | 85.926 | 0.95548 | 0.89909 | 0.85371 |
| IFAFSST + AdaBoost | 92.963 | 0.98880 | 0.95531 | 0.93572 |
| IFAFSST + Enhanced AdaBoost | 98.519 | 0.98882 | 0.98478 | 0.98589 |
| Method | Accuracy (%) | Improvement (%) |
|---|---|---|
| Baseline (Decision Tree) | 98.06 | - |
| Ifafsst-Adaboost | 99.89 | +1.9 |
Disclaimer/Publisher’s Note: The statements, opinions and data contained in all publications are solely those of the individual author(s) and contributor(s) and not of MDPI and/or the editor(s). MDPI and/or the editor(s) disclaim responsibility for any injury to people or property resulting from any ideas, methods, instructions or products referred to in the content. |
© 2026 by the authors. Licensee MDPI, Basel, Switzerland. This article is an open access article distributed under the terms and conditions of the Creative Commons Attribution (CC BY) license.
Share and Cite
He, C.; Lu, Y.; Wang, W. Adaptive Instantaneous Frequency Synchrosqueezing Transform and Enhanced AdaBoost for Power Quality Disturbance Detection. Symmetry 2026, 18, 475. https://doi.org/10.3390/sym18030475
He C, Lu Y, Wang W. Adaptive Instantaneous Frequency Synchrosqueezing Transform and Enhanced AdaBoost for Power Quality Disturbance Detection. Symmetry. 2026; 18(3):475. https://doi.org/10.3390/sym18030475
Chicago/Turabian StyleHe, Chencheng, Yuyi Lu, and Wenbo Wang. 2026. "Adaptive Instantaneous Frequency Synchrosqueezing Transform and Enhanced AdaBoost for Power Quality Disturbance Detection" Symmetry 18, no. 3: 475. https://doi.org/10.3390/sym18030475
APA StyleHe, C., Lu, Y., & Wang, W. (2026). Adaptive Instantaneous Frequency Synchrosqueezing Transform and Enhanced AdaBoost for Power Quality Disturbance Detection. Symmetry, 18(3), 475. https://doi.org/10.3390/sym18030475

