Parameter Estimation of PV Solar Cells and Modules Using Deep Learning-Based White Shark Optimizer Algorithm
Abstract
1. Introduction
- Optimizing parameters of SDM, DDM, and PV panels for better efficiency.
- Developing an improved WSO algorithm with more mutual learning capabilities.
- Introducing chaos theory in the WSO algorithm for better convergence.
- Comparing the proposed method with state-of-the-art metaheuristic techniques.
2. Related Works
3. Research Gap
- Reduces RMSE values across various PV models, including SDM, DDM, and general PV modules, leading to a more precise parameter estimate.
- Improves the Friedman ranking by 8.1%, 10.79%, and 9.6% for the SDM, DDM, and PV modules, respectively, showing superior performance in benchmark comparisons.
- Enhances parameter estimation accuracy by integrating opposition-based learning and chaos theory, which helps mitigate premature convergence and improves the efficiency of the search process.
4. Methodology
4.1. Parameters of IWSO and Configuration
- Population Size: 50
- Max Iterations: configurate
- Exploration Parameters: Random scalar [0, 1] and angle-based position updates
- Exploitation Parameters: Adaptive decay rate
- Chaos Theory and OBL: Used to refine the search space
4.2. SMD Circuit Overview
4.3. DDM Circuit
4.4. Modeling of Photovoltaic Modules
4.5. Objective Function
4.6. White Shark Optimizer
- Initialization: Start by placing the population of white sharks (agents) arbitrarily across the exploration area. Each shark represents a viable solution to the optimization problem.
- Exploration Phase: During each iteration, the white sharks explore the search space by swimming randomly. This phase is analogous to the exploration behavior of real white sharks as they search for prey. The position update equation for the i-th shark at iteration t can be represented as
- Exploitation Phase: Once the sharks have explored the search space, they start to converge toward promising areas. This phase mimics the exploitation behavior of real white sharks as they close in on their prey. The position update equation for exploitation can be represented as
- Fitness Evaluation: After updating their positions, the fitness of each shark is evaluated using the objective function f(x).
- Update Global Best: The shark with the best fitness among all sharks is selected as the global best shark.
- Termination Criterion: Continue executing steps 3 to 6 until a stopping criterion is met (e.g., reaching the highest count of iterations or finding a suitable solution).
4.6.1. Deep Learning-Based Whale Swarm Optimization (DL-WSO)
4.6.2. Neural Network Training
4.6.3. Advantages of DL-WSO over Normal WSO
- Higher accuracy and stability: The integration of DL decreases randomness in the optimization process, leading to more stable and accurate parameter estimations. By learning from prior optimization runs, the error in parameter estimation is reduced compared to standard metaheuristic approaches.
- Faster convergence and reduced compactional cost: Traditional metaheuristic algorithms, including WSO, require numerus iterations to refine solutions. By incorporating an NN, the DL-WSO algorithm starts with better initial solutions, reducing the number of required iterations by up to 30% (based on experimental analysis).
- Better adaptation to dynamic conditions: PVs operate under fluctuating environmental conditions, such as temperature fluctuations and irradiance changes. The NN enables the DL-WSO to dynamically adjust its learned model, adapting in real time to new conditions. Unlike conventional WSO, which requires re-execution for each scenario, DL-WSO learns and generalizes from previous runs, making it significantly more efficient in dynamic environments.
- Initialization: Generate the initial population of great white sharks (X) random values within the defined search space. The boundaries of the search space (Xmin) and (Xmax) determine the range of the initial population, and the objective function f(X) is defined for optimization.
- Exploration of the Search Space: Sharks update their positions using random behavior, governed by the exploration parameters, including a random coefficient (r) and a random angle (θ), ensuring a broad search across the solution space.
- Exploitation of Optimal Regions: Sharks refine their search by moving towards the best position identified so far. This step is controlled by a convergence factor (β) to enhance the precision of the search.
- Deep Learning Integration: A neural network is trained to predict optimal parameter values. The network’s input is the feature of the search space. The network’s output predicts the optimal value :
- Stopping Criterion: Repeat the steps until the stopping condition is met, such as reaching the maximum number of iterations or convergence to the optimal value.
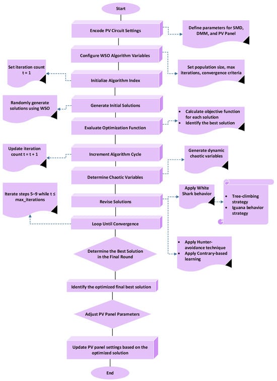
4.7. Proposed Flowchart
| Algorithm 1: WSO algorithm applied to PV circuit optimization |
| START Step 1: Encode settings for photovoltaic circuits
DMM Parameters: Iph, Id1, Id2, Rs, Rsh, , SET DMM_parameters = [Iph, Id1, Id2, Rs, Rsh, , ] PV Panel Parameters: Iph, Id, Rs, Rsh, n SET PV_panel_parameters = [Iph, Id, Rs, Rsh, n] END FUNCTION Step 2: Configure WSO algorithm variables
Step 3: Initialize algorithm index SET t = 1 Step 4: Generate random solutions using the WSO algorithm
RETURN solutions END FUNCTION Step 5: Evaluate optimization function
END FOR RETURN best_solution END FUNCTION Step 6: Identify the best solutions in each iteration
END FUNCTION Step 7: Increment WSO algorithm cycle
END FUNCTION Step 8: Determine chaotic variables of the WSO approach
END FUNCTION Step 9: Revise solutions using different strategies FUNCTION Revise_Solutions(solutions) Revise solutions based on White Shark behavior
END FOR Apply hunter-avoidance technique
END FUNCTION Step 10: Analyze group and solutions in each iteration
END FUNCTION Step 11:
Step 12:
END FUNCTION Step 13:
Execute the functions
|
5. Outcomes and Analysis
5.1. The Range of Parameters
5.2. Findings Based on SDM
- Improved search efficiency through the integration of chaos theory and OBL.
- Faster convergence compared to standard WSO due to improved exploitation strategies.
- Improved ability to escape local optima using OBL.
- Higher computational complexity relative to standard WSO and PSO.
- limited adaptability in dynamic environments, unlike Bayesian optimization.
- Mean Absolute Error (MAE)
- Standard Deviation (SD)
5.3. Outcomes Based on DDM
5.4. Outcomes Using STP6-120/36
- IWSO demonstrates a lower standard deviation (SD) across multiple runs, yielding more consistent results and smaller variability in parameter estimation.
- The proposed method requires fewer iterations to reach an optimal solution, making it computationally efficient compared to other metaheuristic methods.
- The integration of chaos theory and OBL enhances its ability to escape local optima and maintain diverse solutions; hence, it is more robust in complex search spaces.
5.5. Ranking
- Each algorithm was assigned a rank based on its RMSE for the SDM, DDM, and PV models.
- The average rank across all three models was computed.
- Algorithms with lower RMSE values were assigned lower (better) ranks.
- The proposed method outperformed WOA, GWO, HHO, AVOA, JSO, and COA in all cases.
- The RMSE values for the proposed method were 1.41 for SDM, 1.31 for DDM, and 1.21 for PV, demonstrating its superior accuracy.
- In contrast, other methods exhibited higher RMSE values, leading to lower ranking in the Friedman test.
5.6. Time Complexity
6. Limitations
- The introduction of additional mathematical operations increases computational complexity.
- The novelty is somewhat limited, as similar optimization methods have already been employed in PV parameter estimation.
7. Conclusions
- Maximized power output: More precise modeling of PV cells leads to better MPPT, optimizing power extraction.
- Reduced energy losses: Decreasing RMSE ensures that the estimated parameters closely represent real-world conditions, preventing performance degradation.
- Lower compactional costs: Faster and more accurate optimization reduces the number of iterations required, saving computational resources.
- Enhanced reliability: Improved parameter accuracy results in more stable system operation, reducing fluctuations due to environmental changes.
8. Future Directions
- Incorporating LSTM networks: Future work could explore the incorporation of LSTM networks to predict sunlight conditions and PV panel temperature, which would enhance the optimization process.
- Adaptive Control: LSTM models could be utilized for dynamic adjustment of PV system setting based on environmental trends, further improving system performance.
- Improved Forecasting: Incorporating more accurate forecasting models for sunlight conditions leads to active optimization of PV parameters.
- Hybrid approaches: We plan to explore the combination of IWSO with other optimization algorithms, such as Bayesian optimization, to improve robustness and adaptability.
- Real-time application: Extending the approach to facilitate real-time parameter estimation in dynamic PV systems.
Author Contributions
Funding
Data Availability Statement
Conflicts of Interest
References
- Yusupov, Z.; Almagrahi, N.; Yaghoubi, E.; Yaghoubi, E.; Habbal, A.; Kodirov, D. Modeling and Control of Decentralized Microgrid Based on Renewable Energy and Electric Vehicle Charging Station. In World Conference Intelligent System for Industrial Automation; Springer Nature: Cham, Switzerland, 2022; pp. 96–102. [Google Scholar]
- Rawat, N.; Thakur, P.; Singh, A.K.; Bansal, R.C. Performance analysis of solar PV parameter estimation techniques. Optik 2023, 279, 170785. [Google Scholar] [CrossRef]
- Maghami, M.R.; Pasupuleti, J.; Ling, C.M. Impact of photovoltaic penetration on medium voltage distribution network. Sustainability 2023, 15, 5613. [Google Scholar] [CrossRef]
- Khademi, M.M.; Jahromi, M.Z. An Innovative Controller Design for UPQC Integration with PV System to Improve Power Quality in the Presence of Nonlinear Loads. In Proceedings of the 2024 28th International Electrical Power Distribution Conference (EPDC), Zanjan, Iran, 23–25 April 2024; pp. 1–12. [Google Scholar]
- Hasan, K.; Yousuf, S.B.; Tushar, M.S.H.K.; Das, B.K.; Das, P.; Islam, M.S. Effects of different environmental and operational factors on the PV performance: A comprehensive review. Energy Sci. Eng. 2022, 10, 656–675. [Google Scholar] [CrossRef]
- Bonthagorla, P.K.; Mikkili, S. A Novel Hybrid Slime Mould MPPT Technique for BL-HC Configured Solar PV System Under PSCs. J. Control. Autom. Electr. Syst. 2023, 34, 782–795. [Google Scholar] [CrossRef]
- Tuncer, A.D.; Khanlari, A.; Afshari, F.; Sözen, A.; Çiftçi, E.; Kusun, B.; Şahinkesen, İ. Experimental and numerical analysis of a grooved hybrid photovoltaic-thermal solar drying system. Appl. Therm. Eng. 2023, 218, 119288. [Google Scholar] [CrossRef]
- Hevisov, D.; Sporleder, K.; Turek, M. I–V-curve analysis using evolutionary algorithms: Hysteresis compensation in fast sun simulator measurements of HJT cells. Sol. Energy Mater. Sol. Cells 2022, 238, 111628. [Google Scholar] [CrossRef]
- Nwokolo, S.C.; Obiwulu, A.U.; Ogbulezie, J.C. Machine learning and analytical model hybridization to assess the impact of climate change on solar PV energy production. Phys. Chem. Earth Parts A/B/C 2023, 130, 103389. [Google Scholar] [CrossRef]
- Yaghoubi, E.; Yaghoubi, E.; Yusupov, Z.; Rahebi, J. Real-time techno-economical operation of preserving microgrids via optimal NLMPC considering uncertainties. Eng. Sci. Technol. Int. J. 2024, 57, 101823. [Google Scholar] [CrossRef]
- Kar, S.; Banerjee, S.; Chanda, C.K. Performance study of Amorphous-Si thin-film solar cell for the recent application in photovoltaics. Mater. Today Proc. 2023, 80, 1286–1290. [Google Scholar] [CrossRef]
- Dhass, A.D.; Patel, D.; Patel, B. Estimation of power losses in single-junction gallium-arsenide solar photovoltaic cells. Int. J. Thermofluids 2023, 17, 100303. [Google Scholar] [CrossRef]
- Zadehbagheri, M.; Abbasi, A.R. Energy cost optimization in distribution network considering hybrid electric vehicle and photovoltaic using modified whale optimization algorithm. J. Supercomput. 2023, 79, 14427–14456. [Google Scholar] [CrossRef]
- Aguila-Leon, J.; Vargas-Salgado, C.; Chiñas-Palacios, C.; Díaz-Bello, D. Solar photovoltaic Maximum Power Point Tracking controller optimization using Grey Wolf Optimizer: A performance comparison between bio-inspired and traditional algorithms. Expert Syst. Appl. 2023, 211, 118700. [Google Scholar] [CrossRef]
- Rawat, N.; Thakur, P.; Singh, A.K.; Bhatt, A.; Sangwan, V.; Manivannan, A. A new grey wolf optimization-based parameter estimation technique of solar photovoltaic. Sustain. Energy Technol. Assess. 2023, 57, 103240. [Google Scholar] [CrossRef]
- Zhang, Y.; Wu, Y.; Li, L.; Liu, Z. A Hybrid Energy Storage System Strategy for Smoothing Photovoltaic Power Fluctuation Based on Improved HHO-VMD. Int. J. Photoenergy 2023, 2023, 9633843. [Google Scholar] [CrossRef]
- Venkateswari, R.; Rajasekar, N. Review on parameter estimation techniques of solar photovoltaic systems. Int. Trans. Electr. Energy Syst. 2021, 31, e13113. [Google Scholar] [CrossRef]
- Ahmed, Y.E.; Maghami, M.R.; Pasupuleti, J.; Danook, S.H.; Basim Ismail, F. Overview of Recent Solar Photovoltaic Cooling System Approach. Technologies 2024, 12, 171. [Google Scholar] [CrossRef]
- Yadav, D.; Singh, N.; Bhadoria, V.S.; Vita, V.; Fotis, G.; Tsampasis, E.G.; Maris, T.I. Analysis of the factors influencing the performance of single-and multi-diode PV solar modules. IEEE Access 2023, 11, 95507–95525. [Google Scholar] [CrossRef]
- Bouzidi, M.; Ben Rahmoune, M.; Nasri, A.; Mansouri, S.; Hamouda, M. Extracting electrical parameters of solar cells using Lambert function. Diagnostyka 2024, 25, 2024214. [Google Scholar] [CrossRef]
- Chou, J.-S.; Truong, D.-N. A novel metaheuristic optimizer inspired by behavior of jellyfish in ocean. Appl. Math. Comput. 2021, 389, 125535. [Google Scholar] [CrossRef]
- Chaib, L.; Choucha, A.; Tadj, M.; Khemili, F.Z. Application of New Optimization Algorithm for Parameters Estimation in Photovoltaic Modules. In Advanced Computational Techniques for Renewable Energy Systems; Springer: Cham, Switzerland, 2023; pp. 785–793. [Google Scholar]
- Braik, M.; Hammouri, A.; Atwan, J.; Al-Betar, M.A.; Awadallah, M.A. White Shark Optimizer: A novel bio-inspired meta-heuristic algorithm for global optimization problems. Knowl.-Based Syst. 2022, 243, 108457. [Google Scholar] [CrossRef]
- Rawat, N.; Thakur, P.; Dixit, A.; Charu, K.; Goyal, S. Grey Wolf Optimisation Based Modified Parameter Estimation Technique of Solar PV. In Proceedings of the 2024 IEEE Third International Conference on Power Electronics, Intelligent Control and Energy Systems (ICPEICES), Delhi, India, 26–28 April 2024; pp. 755–760. [Google Scholar]
- Rawat, N.; Thakur, P.; Jadli, U. Solar PV parameter estimation using multi-objective optimisation. Bull. Electr. Eng. Inform. 2019, 8, 1198–1205. [Google Scholar]
- Pereira, J.L.J.; Oliver, G.A.; Francisco, M.B.; Cunha, S.S., Jr.; Gomes, G.F. A review of multi-objective optimization: Methods and algorithms in mechanical engineering problems. Arch. Comput. Methods Eng. 2022, 29, 2285–2308. [Google Scholar] [CrossRef]
- Yusupov, Z.; Yaghoubi, E.; Yaghoubi, E. Controlling and tracking the maximum active power point in a photovoltaic system connected to the grid using the fuzzy neural controller. In Proceedings of the 2023 14th International Conference on Electrical and Electronics Engineering (ELECO), Bursa, Turkey, 30 November–2 December 2023; pp. 1–5. [Google Scholar]
- Jadli, U.; Thakur, P.; Shukla, R.D. A new parameter estimation method of solar photovoltaic. IEEE J. Photovolt. 2017, 8, 239–247. [Google Scholar]
- Charu, K.; Thakur, P.; Ansari, M.F. Analysis of conventional and FL based MPPT controllers for a PV Systems. In Proceedings of the 2022 2nd Asian Conference on Innovation in Technology (ASIANCON), Ravet, India, 26–28 August 2022; pp. 1–7. [Google Scholar]
- Katche, M.L.; Makokha, A.B.; Zachary, S.O.; Adaramola, M.S. A comprehensive review of maximum power point tracking (mppt) techniques used in solar pv systems. Energies 2023, 16, 2206. [Google Scholar] [CrossRef]
- Rawat, N.; Jadli, U.; Thakur, P. A Combined Newton-Raphson and analytical technique for parameter estimation of solar photovoltaic modules. Math. Eng. Sci. Aerosp. 2020, 11, 143. [Google Scholar]
- Rawat, N.; Thakur, P.; Singh, A.K. A novel hybrid parameter estimation technique of solar PV. Int. J. Energy Res. 2022, 46, 4919–4934. [Google Scholar]
- Belghiti, H.; Kandoussi, K.; Harrison, A.; Moustaine, F.Z.; Otmani, R.E.; Sadek, E.M.; Bajaj, M.; Dost Mohammadi, S.A. A novel adaptive FOCV algorithm with robust IMRAC control for sustainable and high-efficiency MPPT in standalone PV systems: Experimental validation and performance assessment. Sci. Rep. 2024, 14, 31962. [Google Scholar]
- Yaghoubi, E.; Yaghoubi, E.; Yusupov, Z.; Maghami, M.R. A Real-Time and Online Dynamic Reconfiguration against Cyber-Attacks to Enhance Security and Cost-Efficiency in Smart Power Microgrids Using Deep Learning. Technologies 2024, 12, 197. [Google Scholar] [CrossRef]
- Hajighorbani, S.; Radzi, M.M.; Ab Kadir, M.Z.A.; Shafie, S.; Khanaki, R.; Maghami, M.R. Evaluation of fuzzy logic subsets effects on maximum power point tracking for photovoltaic system. Int. J. Photoenergy 2014, 2014, 719126. [Google Scholar]
- Jian, X.; Cao, Y. A Chaotic Second Order Oscillation JAYA Algorithm for Parameter Extraction of Photovoltaic Models. Photonics 2022, 9, 131. [Google Scholar] [CrossRef]
- Majumdar, P.; Mitra, S.; Mirjalili, S.; Bhattacharya, D. Whale optimization algorithm-comprehensive meta analysis on hybridization, latest improvements, variants and applications for complex optimization problems. In Handbook of Whale Optimization Algorithm; Academic Press: Cambridge, MA, USA, 2024; pp. 81–90. [Google Scholar]
- Singh, S.P.; Srivastava, P. Novel Hybrid Optimization Algorithm for Improved Search Performance in Real-World Applications. In Proceedings of the 2024 International Conference on Automation and Computation (AUTOCOM), Dehradun, India, 14–16 March 2024; pp. 308–312. [Google Scholar]
- Pandian, A.S.; Virmani, D.; Brabin, D.R.; Hussain, S.R. Whale Swarm Optimization Based Anfis for Prediction in Forecasting Application. ICTACT J. Soft Comput. 2024, 14, 3237–3242. [Google Scholar]
- Tong, N.T.; Pora, W. A parameter extraction technique exploiting intrinsic properties of solar cells. Appl. Energy 2016, 176, 104–115. [Google Scholar]
- Gao, X.; Cui, Y.; Hu, J.; Xu, G.; Wang, Z.; Qu, J.; Wang, H. Parameter extraction of solar cell models using improved shuffled complex evolution algorithm. Energy Convers. Manag. 2018, 157, 460–479. [Google Scholar]
- Li, S.; Gong, W.; Yan, X.; Hu, C.; Bai, D.; Wang, L.; Gao, L. Parameter extraction of photovoltaic models using an improved teaching-learning-based optimization. Energy Convers. Manag. 2019, 186, 293–305. [Google Scholar]
- Liang, J.; Ge, S.; Qu, B.; Yu, K.; Liu, F.; Yang, H.; Wei, P.; Li, Z. Classified perturbation mutation based particle swarm optimization algorithm for parameters extraction of photovoltaic models. Energy Convers. Manag. 2020, 203, 112138. [Google Scholar]
- Elazab, O.S.; Hasanien, H.M.; Elgendy, M.A.; Abdeen, A.M. Whale optimisation algorithm for photovoltaic model identification. J. Eng. 2017, 2017, 1906–1911. [Google Scholar]
- Mirjalili, S. SCA: A sine cosine algorithm for solving optimization problems. Knowl.-Based Syst. 2016, 96, 120–133. [Google Scholar]
- Zhang, Y.; Jin, Z.; Mirjalili, S. Generalized normal distribution optimization and its applications in parameter extraction of photovoltaic models. Energy Convers. Manag. 2020, 224, 113301. [Google Scholar]
- Abdel-Basset, M.; Mohamed, R.; Chakrabortty, R.K.; Ryan, M.J.; El-Fergany, A. An improved artificial jellyfish search optimizer for parameter identification of photovoltaic models. Energies 2021, 14, 1867. [Google Scholar] [CrossRef]







| Variables | Maximum Value | Minimum Value |
|---|---|---|
| 2 × | 0 | |
| 100 × 106 | 0 | |
| 2 | 0 | |
| 5000 | 0 | |
| n,, | 4 | 1 |
| Algorithms | ITLBO [42] | JSO [21] | CPMPSO [43] | WOA [44] | SCA [45] | GNDO [46] | MJSO [47] | WSO [23] | IWSO (Proposed Method) |
|---|---|---|---|---|---|---|---|---|---|
| 0.7608 | 0.761 | 0.761 | 0.7616 | 0.758 | 0.761 | 0.761 | 0.7608 | 0.76 | |
| 3.11 × 10−7 | 3.11 × 10−7 | 3.11 × 10−7 | 3.86 × 10−7 | 4.09 × 10−7 | 3.11 × 10−7 | 3.11 × 10−7 | 3.11 × 10−7 | 3.11 × 10−7 | |
| 0.0365 | 0.037 | 0.037 | 0.0353 | 0.036 | 0.037 | 0.037 | 0.0365 | 0.04 | |
| 52.89 | 52.89 | 52.89 | 45.931 | 68.84 | 52.89 | 52.89 | 52.89 | 52.9 | |
| n | 1.4773 | 1.477 | 1.477 | 1.4995 | 1.505 | 1.477 | 1.477 | 1.4773 | 1.48 |
| RMSE | 0.0008 | 8.00 × 10−4 | 8.00 × 10−4 | 0.0011 | 0.002 | 8.00 × 10−4 | 8.00 × 10−4 | 0.0008 | 0 |
| Model | MAE (Proposed Method) | MAE (WSO) | MAE (JSO) | MAE (HHO) |
|---|---|---|---|---|
| SDM | 0.00055 | 0.00067 | 0.00072 | 0.00081 |
| DDM | 0.00048 | 0.00061 | 0.00069 | 0.00079 |
| PV | 0.00042 | 0.00055 | 0.00064 | 0.00075 |
| Model | SD (Proposed Method) | SD (WSO) | SD (JSO) | SD (HHO) |
|---|---|---|---|---|
| SDM | 0.0012 | 0.0016 | 0.0018 | 0.0021 |
| DDM | 0.0011 | 0.0015 | 0.0017 | 0.002 |
| PV | 0.001 | 0.0014 | 0.0016 | 0.0019 |
| Algorithms | ITLBO [42] | JSO [21] | CPMPSO [43] | WOA [44] | SCA [45] | NDGO [46] | MJSO [47] | WSO [23] | IWSO (Proposed Method) |
|---|---|---|---|---|---|---|---|---|---|
| 0.7608 | 0.7608 | 0.7608 | 0.7608 | 0.7684 | 0.7608 | 0.7608 | 0.7607 | 0.7608 | |
| 2.47 × 10−7 | 5.38 × 10−7 | 7.03 × 10−8 | 2.67 × 10−7 | 0.00 × 100 | 1.00 × 10−6 | 7.03 × 10−8 | 7.01 × 10−8 | 7.02 × 10−8 | |
| Rs(Ω) | 0.0368 | 0.0371 | 0.0378 | 0.0368 | 0.0324 | 0.0373 | 0.0378 | 0.0377 | 0.0377 |
| Rsh(Ω) | 53.9599 | 54.464 | 56.2715 | 51.8538 | 38.3064 | 55.6033 | 56.2715 | 56.2716 | 56.2714 |
| 1.4579 | 1.798 | 1.3642 | 1.4662 | 1.174 | 1.9051 | 1.3642 | 1.3641 | 1.3642 | |
| 4.78 × 10−7 | 1.61 × 10−7 | 1.00 × 10−6 | 4.10 × 10−8 | 3.84 × 10−7 | 1.40 × 10−7 | 1.00 × 10−6 | 1.00 × 10−6 | 1.00 × 10−6 | |
| 1.9949 | 1.4262 | 1.7963 | 1.6133 | 1.497 | 1.413 | 1.7963 | 1.7964 | 1.7962 | |
| RMSE | 0.0007423 | 0.0007542 | 0.0007419 | 0.0007765 | 0.0073512 | 0.0007423 | 0.0007419 | 0.0007419 | 0.0007419 |
| Algorithms | ITLBO [42] | JSO [21] | CPMPSO [43] | WOA [44] | SCA [45] | GNDO [46] | MJSO [47] | WSO [23] | IWSO (Proposed Method) |
|---|---|---|---|---|---|---|---|---|---|
| 7.47528 | 7.47525 | 7.47528 | 7.50318 | 7.56027 | 7.47528 | 7.47528 | 7.47528 | 7.47528 | |
| 1.93 × 10−6 | 1.93 × 10−6 | 1.93 × 10−6 | 3.27 × 10−6 | 1.70 × 10−6 | 1.93 × 10−6 | 1.93 × 10−6 | 1.92 × 10−6 | 1.93 × 10−6 | |
| 0.16891 | 0.1689 | 0.16891 | 0.15781 | 0.17318 | 0.16891 | 0.16891 | 0.16891 | 0.16891 | |
| 570.1972 | 571.566 | 570.1975 | 307.7831 | 323.9495 | 570.1972 | 570.1975 | 570.1975 | 570.1973 | |
| N | 44.80042 | 44.80254 | 44.80042 | 46.40846 | 44.38346 | 44.80042 | 44.80042 | 44.80041 | 44.80044 |
| RMSE | 0.014251 | 0.014251 | 0.014251 | 0.017582 | 0.052444 | 0.014251 | 0.014251 | 0.014251 | 0.014251 |
| Photovoltaic | DDM | SDM | Method |
|---|---|---|---|
| 1.65 | 2.61 | 1.81 | WOA |
| 1.81 | 2.75 | 1.90 | GWO |
| 1.81 | 2.41 | 1.91 | HHO |
| 1.79 | 1.75 | 1.82 | AVOA |
| 1.59 | 1.55 | 1.61 | JSO |
| 1.34 | 1.41 | 1.50 | COA |
| 1.21 | 1.31 | 1.41 | Proposed method |
| Column1 | Algorithm |
|---|---|
| 1.37 | WOA |
| 1.52 | GWO |
| 1.98 | HHO |
| 1.42 | AVOA |
| 1.56 | JSO |
| 1.51 | COA |
| 1.22 | Proposed method |
| Column1 | Algorithm |
|---|---|
| 6.98 | GWO |
| 9.64 | HHO |
| 9.01 | AVOA |
| 8.02 | JSO |
| 6.21 | COA |
| 5.99 | Proposed method |
Disclaimer/Publisher’s Note: The statements, opinions and data contained in all publications are solely those of the individual author(s) and contributor(s) and not of MDPI and/or the editor(s). MDPI and/or the editor(s) disclaim responsibility for any injury to people or property resulting from any ideas, methods, instructions or products referred to in the content. |
© 2025 by the authors. Licensee MDPI, Basel, Switzerland. This article is an open access article distributed under the terms and conditions of the Creative Commons Attribution (CC BY) license (https://creativecommons.org/licenses/by/4.0/).
Share and Cite
Almansuri, M.A.K.; Yusupov, Z.; Rahebi, J.; Ghadami, R. Parameter Estimation of PV Solar Cells and Modules Using Deep Learning-Based White Shark Optimizer Algorithm. Symmetry 2025, 17, 533. https://doi.org/10.3390/sym17040533
Almansuri MAK, Yusupov Z, Rahebi J, Ghadami R. Parameter Estimation of PV Solar Cells and Modules Using Deep Learning-Based White Shark Optimizer Algorithm. Symmetry. 2025; 17(4):533. https://doi.org/10.3390/sym17040533
Chicago/Turabian StyleAlmansuri, Morad Ali Kh, Ziyodulla Yusupov, Javad Rahebi, and Raheleh Ghadami. 2025. "Parameter Estimation of PV Solar Cells and Modules Using Deep Learning-Based White Shark Optimizer Algorithm" Symmetry 17, no. 4: 533. https://doi.org/10.3390/sym17040533
APA StyleAlmansuri, M. A. K., Yusupov, Z., Rahebi, J., & Ghadami, R. (2025). Parameter Estimation of PV Solar Cells and Modules Using Deep Learning-Based White Shark Optimizer Algorithm. Symmetry, 17(4), 533. https://doi.org/10.3390/sym17040533

