Weak Deflection Angle, Hawking Radiation and Greybody Bound of Reissner–Nordström Black Hole Corrected by Bounce Parameter
Abstract
1. Introduction
2. Black Bounce Reissner–Nordström Spacetime
3. Plasma-Influenced Deflection Angle
4. Dark Matter’s Influence on Deflection Angle
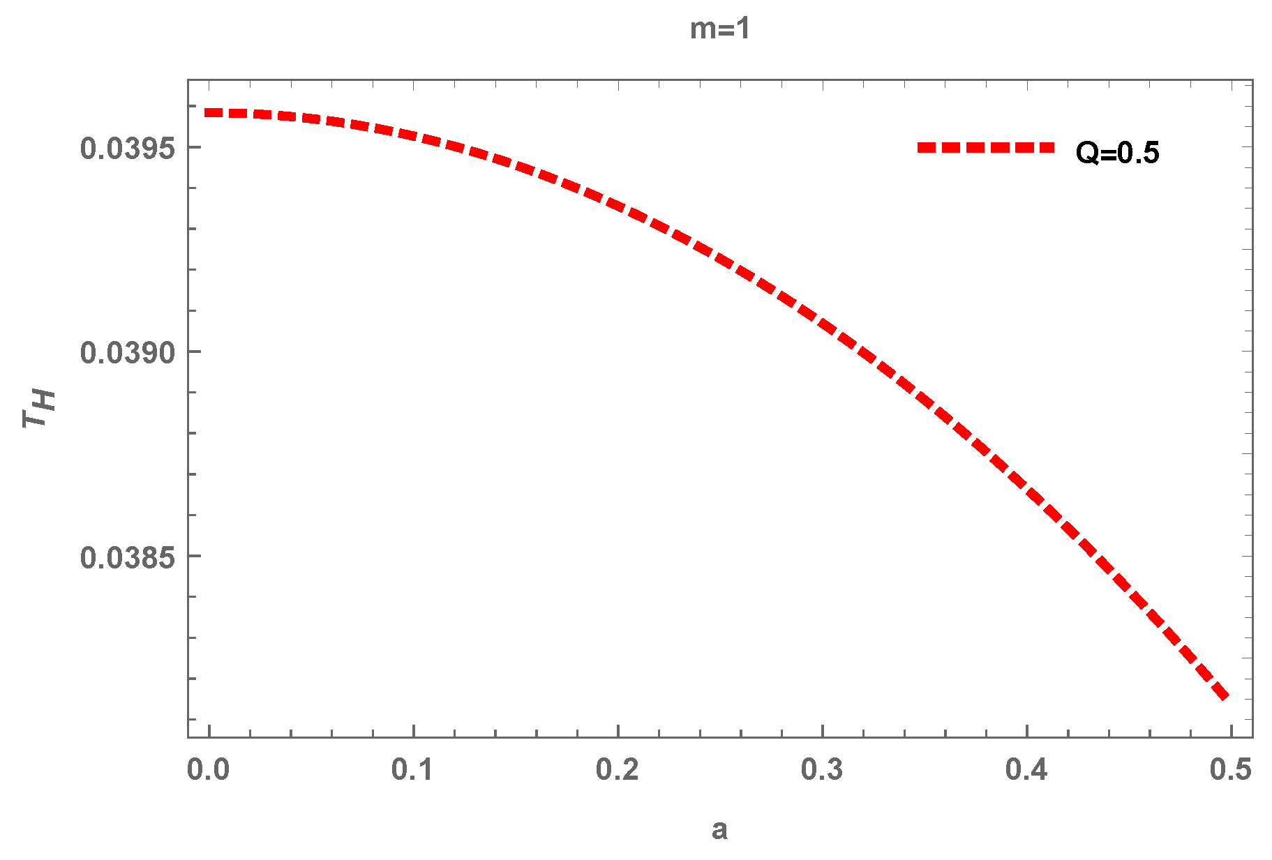
5. Hawking Radiation
6. Greybody Factor
Graphical Analysis
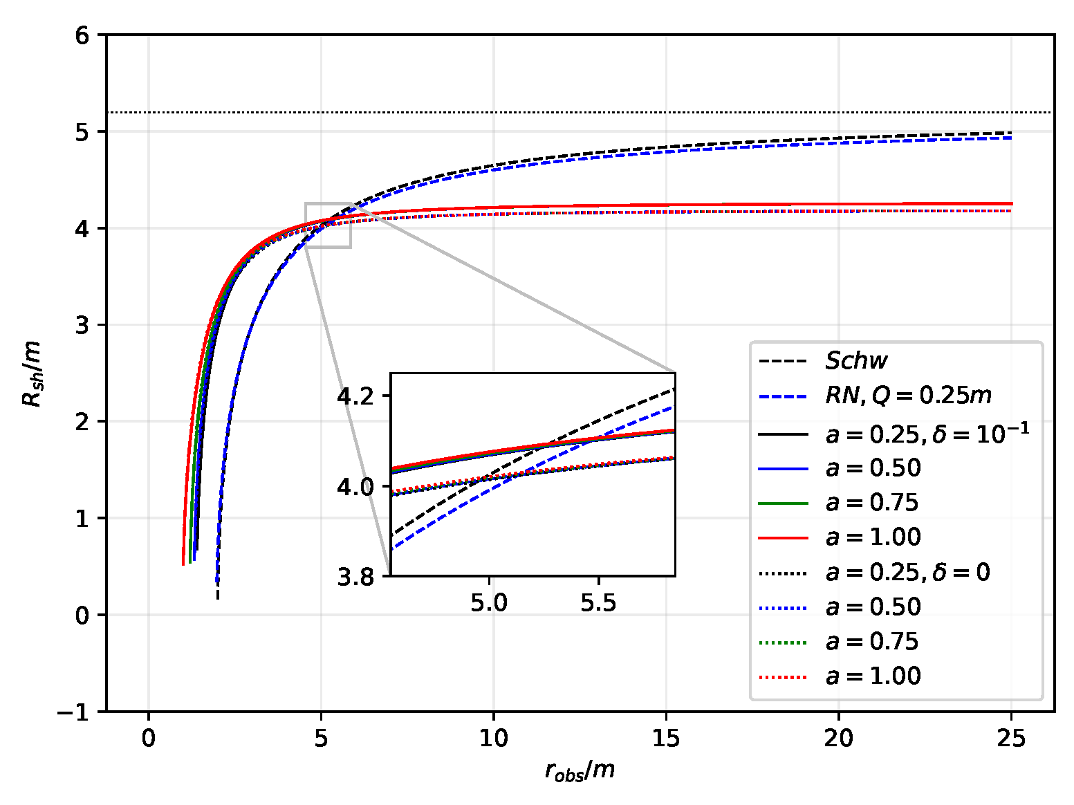
7. Shadow Behavior
8. Conclusions
Author Contributions
Funding
Institutional Review Board Statement
Informed Consent Statement
Data Availability Statement
Acknowledgments
Conflicts of Interest
References
- Einstein, A. Lens-Like Action of a Star by the Deviation of Light in the Gravitational Field. Science 1936, 84, 506–507. [Google Scholar] [CrossRef] [PubMed]
- Penrose, R. Gravitational Collapse and Space-Time Singularities. Phys. Rev. Lett. 1965, 14, 57–59. [Google Scholar] [CrossRef]
- Ansoldi, S. Spherical black holes with regular center: A Review of existing models including a recent realization with Gaussian sources. In Proceedings of the Conference on Black Holes and Naked Singularities, Milan, Italy, 10–12 May 2007. [Google Scholar]
- Bardeen, J.M. Non-singular general-relativistic gravitational collapse. In Proceedings of the International Conference GR5, Tbilisi, GA, USA, 9–13 September 1968; p. 174. [Google Scholar]
- Ayon-Beato, E.; Garcıa, A. New regular black hole solution from nonlinear electrodynamics. Phys. Lett. B 1999, 464, 25–29. [Google Scholar] [CrossRef]
- Dymnikova, I. Vacuum nonsingular black hole. Gen. Relat. Gravit. 1992, 24, 235–242. [Google Scholar] [CrossRef]
- Lemos, J.P.S.; Zanchin, V.T. Regular black holes: Electrically charged solutions, Reissner-Nordström outside a de Sitter core. Phys. Rev. D 2011, 83, 124005. [Google Scholar] [CrossRef]
- Kumar, A.; Ghosh, S.G.; Maharaj, S.D. Nonsingular black hole chemistry. Phys. Dark Universe 2020, 30, 100634. [Google Scholar] [CrossRef]
- Eichhorn, A.; Held, A. Image features of spinning regular black holes based on a locality principle. Eur. Phys. J. C 2021, 81, 933. [Google Scholar] [CrossRef]
- Hawking, S.W. Particle creation by black holes. Commun. Math. Phys. 1975, 43. [Google Scholar] [CrossRef]
- Hassanabadi, H.; Chung, W.S.; Lütfüoğlu, B.C.; Maghsoodi, E. Effects of a new extended uncertainty principle on Schwarzschild and Reissner–Nordström black holes thermodynamics. Int. J. Mod. Phys. A 2021, 36, 2150036. [Google Scholar] [CrossRef]
- Hassanabadi, S.; Kříž, J.; Chung, W.S.; Lütfüoğlu, B.C.; Maghsoodi, E.; Hassanabadi, H. Thermodynamics of the Schwarzschild and Reissner–Nordström black holes under higher-order generalized uncertainty principle. Eur. Phys. J. Plus 2021, 136, 918. [Google Scholar] [CrossRef]
- Chen, H.; Lütfüoğlu, B.C.; Hassanabadi, H.; Long, Z.W. Thermodynamics of the Reissner-Nordström black hole with quintessence matter on the EGUP framework. Phys. Lett. B 2022, 827, 136994. [Google Scholar] [CrossRef]
- Zhang, Y.-P.; Wei, S.W.; Liu, Y.X. Topological approach to derive the global Hawking temperature of (massive) BTZ black hole. Phys. Lett. B 2020, 810, 135788. [Google Scholar] [CrossRef]
- Övgün, A.; Sakalli, I. Hawking radiation via Gauss–Bonnet theorem. Ann. Phys. 2020, 413, 168071. [Google Scholar] [CrossRef]
- Kruglov, S.I. Magnetically charged black hole in framework of nonlinear electrodynamics model. Int. J. Mod. Phys. A 2018, 33, 1850023. [Google Scholar] [CrossRef]
- Fernando, S. Greybody factors of charged dilaton black holes in 2 + 1 dimensions. Gen. Relativ. Gravit. 2005, 37, 461–481. [Google Scholar] [CrossRef]
- Kim, W.; Oh, J.J. Greybody Factor and Hawking Radiation of Charged Dilatonic Black Holes. J. Korean Phys. Soc. 2008, 52, 986–991. [Google Scholar] [CrossRef]
- Escobedo, J. Greybody Factors. Master’s Thesis, University of Amsterdam, Amsterdam, The Netherlands, 2008. [Google Scholar]
- Parikh, M.K.; Wilczek, F. Hawking Radiation As Tunneling. Phys. Rev. Lett. 2000, 85, 5042–5045. [Google Scholar] [CrossRef]
- Fleming, C.H. Hawking Radiation as Tunneling. In University of Maryland Department of Physics Technical Report; UMD Physics: College Park, MD, USA, 2005. [Google Scholar]
- Visser, M. Some general bounds for one-dimensional scattering. Phys. Rev. A 1999, 59, 427–438. [Google Scholar] [CrossRef]
- Boonserm, P.; Visser, M. Bounding the greybody factors for Schwarzschild black holes. Phys. Rev. D 2008, 78, 101502. [Google Scholar] [CrossRef]
- Javed, W.; Hussain, I.; Övgün, A. Weak deflection angle of Kazakov–Solodukhin black hole in plasma medium using Gauss–Bonnet theorem and its greybody bonding. Eur. Phys. J. Plus 2022, 137. [Google Scholar] [CrossRef]
- Hoekstra, H.; Bartelmann, M.; Dahle, H.; Israel, H.; Limousin, M.; Meneghetti, M. Masses of galaxy clusters from gravitational lensing. Space Sci. Rev. 2013, 177, 75–118. [Google Scholar] [CrossRef]
- Brouwer, M.M.; Demchenko, V.; Harnois-Déraps, J.; Bilicki, M.; Heymans, C.; Hoekstra, H.; Kuijken, K.; Alpaslan, M.; Brough, S.; Cai, Y.C.; et al. Studying galaxy troughs and ridges using weak gravitational lensing with the Kilo-Degree Survey. Mon. Not. Roy. Astron. Soc 2018, 481, 5189. [Google Scholar] [CrossRef]
- Vanderveld, R.A.; Mortonson, M.J.; Hu, W.; Eifler, T. Testing dark energy paradigms with weak gravitational lensing. Phys. Rev. D 2012, 85, 103518. [Google Scholar] [CrossRef]
- Keeton, C.R.; Kochanek, C.S.; Falco, E.E. The Optical Properties of Gravitational Lens Galaxies as a Probe of Galaxy Structure and Evolution. Astrophys. J. 1998, 509, 561–578. [Google Scholar] [CrossRef]
- Bhadra, A. Gravitational lensing by a charged black hole of string theory. Phys. Rev. D 2003, 67, 103009. [Google Scholar] [CrossRef]
- Whisker, R. Strong gravitational lensing by braneworld black holes. Phys. Rev. D 2005, 71, 064004. [Google Scholar] [CrossRef]
- Chen, S.; Jing, J. Strong field gravitational lensing in the deformed Hořava-Lifshitz black hole. Phys. Rev. D 2009, 80, 024036. [Google Scholar] [CrossRef]
- Nandi, K.K.; Zhang, Y.Z.; Zakharov, A.V. Gravitational lensing by wormholes. Phys. Rev. D 2006, 74, 024020. [Google Scholar] [CrossRef]
- Eiroa, E.F.; Romero, G.E.; Torres, D.F. Reissner-Nordström black hole lensing. Phys. Rev. D 2002, 66, 024010. [Google Scholar] [CrossRef]
- Kumaran, Y.; Övgün, A. Weak Deflection Angle of Extended Uncertainty Principle Black Holes. Chin. Phys. C 2020, 44, 025101. [Google Scholar] [CrossRef]
- Kumaran, Y.; Övgün, A. Deflection Angle and Shadow of the Reissner-Nordström Black Hole with Higher-Order Magnetic Correction in Einstein-Nonlinear-Maxwell Fields. Symmetry 2022, 14, 2054. [Google Scholar] [CrossRef]
- Werner, M.C. Gravitational lensing in the Kerr-Randers optical geometry. Gen. Relat. Gravi. 2012, 44, 3047. [Google Scholar] [CrossRef]
- Ishihara, A.; Suzuki, Y.; Ono, T.; Kitamura, T.; Asada, H. Gravitational bending angle of light for finite distance and the Gauss-Bonnet theorem. Phys. Rev. D 2016, 94, 084015. [Google Scholar] [CrossRef]
- Ishihara, A.; Suzuki, Y.; Ono, T.; Asada, H. Finite-distance corrections to the gravitational bending angle of light in the strong deflection limit. Phys. Rev. D 2017, 95, 044017. [Google Scholar] [CrossRef]
- Ono, T.; Ishihara, A.; Asada, H. Gravitomagnetic bending angle of light with finite-distance corrections in stationary axisymmetric spacetimes. Phys. Rev. D 2017, 96, 104037. [Google Scholar] [CrossRef]
- Crisnejo, G.; Gallo, E. Weak lensing in a plasma medium and gravitational deflection of massive particles using the Gauss-Bonnet theorem. A unified treatment. Phys. Rev. D 2018, 97, 124016. [Google Scholar] [CrossRef]
- Li, Z.; Övgün, A. Finite-distance gravitational deflection of massive particles by a Kerr-like black hole in the bumblebee gravity model. Phys. Rev. D 2020, 101, 024040. [Google Scholar] [CrossRef]
- Li, Z.; Zhang, G.; Övgün, A. Circular orbit of a particle and weak gravitational lensing. Phys. Rev. D 2020, 101, 124058. [Google Scholar] [CrossRef]
- Oort, J.H. The force exerted by the stellar system in the direction perpendicular to the galactic plane and some related problems. Astron. Inst. Netherlands 1932, 6, 249. [Google Scholar]
- Zwicky, F. On the Masses of Nebulae and of Clusters of Nebulae. Astrophys. J. 1937, 86, 217. [Google Scholar] [CrossRef]
- Feng, J.L. Dark Matter Candidates from Particle Physics and Methods of Detection. Astrophys. J. Supple. Ser. 2010, 48, 495–545. [Google Scholar] [CrossRef]
- Jarosik, N.; Bennett, C.L.; Dunkley, J.; Gold, B.; Greason, M.R.; Halpern, M.; Hill, R.S.; Hinshaw, G.; Kogut, A.; Komatsu, E.; et al. Seven-year wilkinson microwave anisotropy probe (WMAP*) observations: Sky maps, systematic errors, and basic results. Astrophys. J. Suppl. Ser. 2011, 192, 14. [Google Scholar] [CrossRef]
- Övgün, A. Deflection Angle of Photons through Dark Matter by Black Holes and Wormholes Using Gauss–Bonnet Theorem. Universe 2019, 5, 115. [Google Scholar] [CrossRef]
- Pantig, R.C.; Övgün, A. Dark matter effect on the weak deflection angle by black holes at the center of Milky Way and M87 galaxies. Eur. Phys. J. C 2022, 82, 391. [Google Scholar] [CrossRef]
- Pantig, R.C.; Rodulfo, E.T. Weak deflection angle of a dirty black hole. Chin. J. Phys. 2020, 66, 691–702. [Google Scholar] [CrossRef]
- Pantig, R.C.; Övgün, A. Black hole in quantum wave dark matter. Fortsch. Phys. 2022, 2022, 2200164. [Google Scholar] [CrossRef]
- Pantig, R.C.; Övgün, A. Dehnen halo effect on a black hole in an ultra-faint dwarf galaxy. JCAP 2022, 08, 056. [Google Scholar] [CrossRef]
- Akiyama, K.; Alberdi, A.; Alef, W.; Asada, K.; Azuly, R. First M87 Event Horizon Telescope Results. I. The Shadow of the Supermassive Black Hole. Astrophys. J. Lett. 2019, 875, L1. [Google Scholar] [CrossRef]
- Akiyama, K.; Alberdi, A.; Alef, W.; Algaba, J.C.; Anantua, R.; Asada, K.; Azulay, R.; Bach, U.; Baczko, A.K.; Ball, D.; et al. First Sagittarius A* Event Horizon Telescope Results. I. The Shadow of the Supermassive Black Hole in the Center of the Milky Way. Astrophys. J. Lett. 2022, 930, L12. [Google Scholar] [CrossRef]
- Bardeen, J.M.; Press, W.H.; Teukolsky, S.A. Rotating Black Holes: Locally Nonrotating Frames, Energy Extraction, and Scalar Synchrotron Radiation. Astrophys. J. 1972, 178, 347–370. [Google Scholar] [CrossRef]
- Synge, J.L. The Escape of Photons from Gravitationally Intense Stars. Mon. Not. Roy. Astron. Soc. 1966, 131, 463–466. [Google Scholar] [CrossRef]
- Luminet, J.P. Image of a spherical black hole with thin accretion disk. Astron. Astrophys. 1979, 75, 228–235. [Google Scholar]
- Narayan, R.; Johnson, M.D.; Gammie, C.F. The Shadow of a Spherically Accreting Black Hole. Astrophys. J. 2019, 885, L33. [Google Scholar] [CrossRef]
- Guo, Y.; Miao, Y.G. Charged black-bounce spacetimes: Photon rings, shadows and observational appearances. Nucl. Phys. B 2022, 983, 115938. [Google Scholar] [CrossRef]
- Pantig, R.C.; Yu, P.K.; Rodulfo, E.T.; Övgün, A. Shadow and weak deflection angle of extended uncertainty principle black hole surrounded with dark matter. Ann. Phys. 2022, 436, 168722. [Google Scholar] [CrossRef]
- Konoplya, R.A.; Zhidenko, A. Solutions of the Einstein Equations for a Black Hole Surrounded by a Galactic Halo. Astrophys. J. 2022, 933, 166. [Google Scholar] [CrossRef]
- Konoplya, R.A. Shadow of a black hole surrounded by dark matter. Phys. Lett. B 2019, 795, 1–6. [Google Scholar] [CrossRef]
- Xu, Z.; Hou, X.; Gong, X.; Wang, J. Black Hole Space-time In Dark Matter Halo. JCAP 2018, 09, 038. [Google Scholar] [CrossRef]
- Xu, Z.; Gong, X.; Zhang, S.N. Black hole immersed dark matter halo. Phys. Rev. D 2020, 101, 024029. [Google Scholar] [CrossRef]
- Pantig, R.C.; Rodulfo, E.T. Rotating dirty black hole and its shadow. Chin. J. Phys. 2020, 68, 236–257. [Google Scholar] [CrossRef]
- Javed, W.; Irshad, H.; Pantig, R.C.; Övgün, A. Weak Deflection Angle by Kalb-Ramond Traversable Wormhole in Plasma and Dark Matter Mediums. Universe 2022, 8, 599. [Google Scholar] [CrossRef]
- Javed, W.; Riaz, S.; Pantig, R.C.; Övgün, A. Weak gravitational lensing in dark matter and plasma mediums for wormhole-like static aether solution. Eur. Phys. J. C 2022, 82, 1057. [Google Scholar] [CrossRef]
- Jusufi, K.; Jamil, M.; Zhu, T. Shadows of Sgr A* black hole surrounded by superfluid dark matter halo. Eur. Phys. J. C 2020, 80, 354. [Google Scholar] [CrossRef]
- Nampalliwar, S.; Kumar, S.; Jusufi, K.; Wu, Q.; Jamil, M.; Salucci, P. Modeling the Sgr A* Black Hole Immersed in a Dark Matter Spike. Astrophys. J. 2021, 916, 116. [Google Scholar] [CrossRef]
- Berry, T.; Simpson, A.; Visser, M. General class of “quantum deformed” regular black holes. Universe 2021, 7, 165. [Google Scholar] [CrossRef]
- Huang, H.; Yang, J. Charged Ellis wormhole and black bounce. Phys. Rev. D 2019, 100, 124063. [Google Scholar] [CrossRef]
- Franzin, E.; Liberati, S.; Mazza, J.; Simpson, A.; Visser, M. Charged black-bounce spacetimes. J. Cosmo. Astropart. Phys. 2021, 2021, 036. [Google Scholar] [CrossRef]
- Morris, M.S.; Thorne, K.S. Wormholes in space-time and their use for interstellar travel: A tool for teaching general relativity. Am. J. Phys. 1988, 56, 395–412. [Google Scholar] [CrossRef]
- Hayward, S.A. Formation and Evaporation of Nonsingular Black Holes. Phys. Rev. Lett. 2006, 96, 031103. [Google Scholar] [CrossRef]
- Guo, Y.; Miao, Y.G. Bounce corrections to gravitational lensing, quasinormal spectral stability and gray-body factors of Reissner-Nordström black holes. arXiv 2022, arXiv:2201.02971. [Google Scholar] [CrossRef]
- Lobo, F.S.N.; Rodrigues, M.E.; Silva, M.V.d.S.; Simpson, A.; Visser, M. Novel black-bounce spacetimes: Wormholes, regularity, energy conditions, and causal structure. Phys. Rev. D 2021, 103, 084052. [Google Scholar] [CrossRef]
- Simpson, A.; Martín-Moruno, P.; Visser, M. Vaidya spacetimes, black-bounces, and traversable wormholes. Class. Quantum Gravity 2019, 36, 145007. [Google Scholar] [CrossRef]
- Gibbons, G.W.; Werner, M.C. Applications of the Gauss–Bonnet theorem to gravitational lensing. Class. Quantum Grav. 2008, 25, 235009. [Google Scholar] [CrossRef]
- Latimer, D.C. Dispersive light propagation at cosmological distances: Matter effects. Phys. Rev. D 2013, 88, 063517. [Google Scholar] [CrossRef]
- Gibbons, G.W.; Hawking, S.W. Cosmological event horizons, thermodynamics, and particle creation. Phys. Rev. D 1977, 15, 2738–2751. [Google Scholar] [CrossRef]
- Boonserm, P.; Visser, M. Bounding the Bogoliubov coefficients. Ann. Phys. 2008, 323, 2779–2798. [Google Scholar] [CrossRef]
- Boonserm, P. Rigorous Bounds on Transmission, Reflection and Bogoliubov Coefficients. Ph.D. Thesis, Victoria University Wellington, Wellington, New Zealand, 2009. [Google Scholar]
- Ngampitipan, T.; Boonserm, P. Bounding the greybody factors for non-rotating black holes. J. Mod. Phys. D 2013, 22, 1350058. [Google Scholar] [CrossRef]
- Perlick, V.; Tsupko, O.Y.; Bisnovatyi-Kogan, G.S. Influence of a plasma on the shadow of a spherically symmetric black hole. Phys. Rev. D 2015, 92, 104031. [Google Scholar] [CrossRef]
- Pantig, R.C.; Övgün, A. Testing dynamical torsion effects on the charged black hole’s shadow, deflection angle and greybody with M87* and Sgr. A* from EHT. Ann. Phys. 2023, 448, 169197. [Google Scholar] [CrossRef]







Disclaimer/Publisher’s Note: The statements, opinions and data contained in all publications are solely those of the individual author(s) and contributor(s) and not of MDPI and/or the editor(s). MDPI and/or the editor(s) disclaim responsibility for any injury to people or property resulting from any ideas, methods, instructions or products referred to in the content. |
© 2023 by the authors. Licensee MDPI, Basel, Switzerland. This article is an open access article distributed under the terms and conditions of the Creative Commons Attribution (CC BY) license (https://creativecommons.org/licenses/by/4.0/).
Share and Cite
Javed, W.; Atique, M.; Pantig, R.C.; Övgün, A. Weak Deflection Angle, Hawking Radiation and Greybody Bound of Reissner–Nordström Black Hole Corrected by Bounce Parameter. Symmetry 2023, 15, 148. https://doi.org/10.3390/sym15010148
Javed W, Atique M, Pantig RC, Övgün A. Weak Deflection Angle, Hawking Radiation and Greybody Bound of Reissner–Nordström Black Hole Corrected by Bounce Parameter. Symmetry. 2023; 15(1):148. https://doi.org/10.3390/sym15010148
Chicago/Turabian StyleJaved, Wajiha, Mehak Atique, Reggie C. Pantig, and Ali Övgün. 2023. "Weak Deflection Angle, Hawking Radiation and Greybody Bound of Reissner–Nordström Black Hole Corrected by Bounce Parameter" Symmetry 15, no. 1: 148. https://doi.org/10.3390/sym15010148
APA StyleJaved, W., Atique, M., Pantig, R. C., & Övgün, A. (2023). Weak Deflection Angle, Hawking Radiation and Greybody Bound of Reissner–Nordström Black Hole Corrected by Bounce Parameter. Symmetry, 15(1), 148. https://doi.org/10.3390/sym15010148

