Next Article in Journal
Molecular Collective Response and Dynamical Symmetry Properties in Biopotentials of Superior Plants: Experimental Observations and Quantum Field Theory Modeling
Previous Article in Journal
Symmetry of Sampling Problem Based on Epistemic Uncertainty and Ellsberg Urn
 
 
Font Type:
Arial Georgia Verdana
Font Size:
Aa Aa Aa
Line Spacing:
Column Width:
Background:
Article

Bivariate Step-Stress Accelerated Life Tests for the Kavya–Manoharan Exponentiated Weibull Model under Progressive Censoring with Applications

1
Department of Mathematics and Statistics, Faculty of Science, Imam Mohammad Ibn Saud Islamic University (IMSIU), Riyadh 11432, Saudi Arabia
2
Faculty of Graduate Studies for Statistical Research, Cairo University, Giza 12613, Egypt
3
Faculty of Business Administration, Delta University of Science and Technology, Gamasa 11152, Egypt
4
The Scientific Association for Studies and Applied Research, Al Manzalah 35646, Egypt
5
Department of Mathematics, College of Science, Jouf University, Sakaka 72351, Saudi Arabia
6
The Higher Institute of Commercial Sciences, Al Mahalla Al Kubra 31951, Egypt
*
Author to whom correspondence should be addressed.
Symmetry 2022, 14(9), 1791; https://doi.org/10.3390/sym14091791
Submission received: 7 July 2022 / Revised: 16 August 2022 / Accepted: 17 August 2022 / Published: 29 August 2022
(This article belongs to the Section Mathematics)

Abstract

:
A new three-parameter survival model is proposed using the Kavya–Manoharan (KM) transformation family and the exponentiated Weibull (EW) distribution. The shapes of the pdf for the new model can be asymmetric and symmetric shapes, such as unimodal, decreasing, right-skewed and symmetric. In addition, the shapes of the hrf for the suggested model can be increasing, decreasing, constant and J-shaped. Statistical properties are obtained: quantile function, mode, moments, incomplete moments, residual life time, reversed residual life time, probability weighted moments, order statistics and entropy. We discuss the maximum likelihood estimation for the model. The relevance and flexibility of the model are demonstrated using two real datasets. The distribution is very flexible, and it outperforms many known distributions, such as the three-parameter exponentiated Weibull, the modified Weibull model, the Kavya–Manoharan Weibull, the extended Weibull, the odd Weibull inverse Topp–Leone and the extended odd Weibull inverse Nadarajah–Haghigh model. A bivariate step-stress accelerated life test based on progressive type-I censoring (PTIC) using the model is presented. This pattern is noticed when a particular number of lifetime test units are routinely eliminated from the test at the conclusion of each post-test period of time. Minimizing the asymptotic variance of the MLE of the log of the scale parameter at design stress under PTIC yields an expression for the ideal test plan under PTIC.

1. Introduction

In order to enhance survival data modeling, statisticians and applied researchers have been increasingly interested in developing flexible lifetime models. As a consequence, significant progress has been achieved in generalizing and applying a number of well-known lifetime models. The Weibull distribution, introduced by Weibull [1], is one of the most used distributions for modeling lifetimes. The Weibull has been utilized effectively as a purely empirical model in many applications due to its flexible form and ability to predict a wide variety of failure rates. The Weibull model may be theoretically developed as a type of extreme value distribution that governs the time until occurrence of the “weakest link” among several competing failure processes. This might account for its performance in applications such as capacitor, ball bearing, relay and material strength failures. The hazard rate function (hrf) of the Weibull distribution can only be increasing, decreasing or constant. As a result, it is not useful for modeling human mortality or machine lifetimes with a non-monotonic hrf. Many variants that generalize the Weibull distribution have emerged. Mudholkar et al. [2] were the first to extend the Weibull distribution with a bathtub-shaped hazard rate, and this extended Weibull has been successfully applied by Xie et al. [3]. Other extensions and modified forms of the Weibull with greater flexibility have been proposed; for example, the additive Weibull distribution with a bathtub-shaped hrf by Xie and Lai [4], the EW distribution by Nadarajah et al. [5], the transmuted additive Weibull by Elbatal et al. [6], the Kumaraswamy transmuted exponentiated modified Weibull by Al-Babtain et al. [7], the Burr X EW model by Khalil et al. [8], the Marshall–Olkin power-generalized Weibull distribution by Afify et al. [9], truncated Cauchy power Weibull-G by Alotaibi et al. [10], a new version of Weighted Weibull distribution by Alahmadi et al. [11], exponentiated power generalized Weibull power series family by Aldahlan et al. [12], exponentiated truncated inverse Weibull-G by Almarashi et al. [13], odd inverse power generalized Weibull by Al-Moisheer et al. [14], extended inverse Weibull distribution by Alkarni et al. [15], four-parameter Weibull distribution by Abouelmagd et al. [16], exponentiated Weibull Weibull distribution by Hassan and Elgarhy [17] among others.
Mudholkar and Srivastava [18] presented the three-parameter EW distribution as an extension of the Weibull family, which is a particularly flexible class of probability distribution functions. Mudholkar et al. [2] demonstrated the use of the EW distribution in reliability and survival tests.
The cumulative function (cdf) and density function (pdf) of the EW model are given by
G E W ( x ; α , β , θ ) = 1 e α x β θ , x > 0 , α , β , θ > 0
and
g E W ( x ; α , β , θ ) = β θ α β x β 1 e α x β 1 e α x β θ 1 ,
where β and θ are two shape parameters and α is the scale parameter. For β = 1 , it represents the exponentiated exponential (EE) distribution, for β = 2 , it represents the exponentiated Rayleigh (ER) distribution, for β = θ = 1 , it represents the exponential (E) distribution, for β = 2 , θ = 1 , it represents the Rayleigh (R) distribution [19] and for θ = 1 , it represents the Weibull distribution. Thus, EW is a generalization of the EE distribution, as well as the Weibull distribution. The EW distribution also has a very good physical interpretation.
We have three reasons for using the EW distribution. First, it expands the popular Weibull and EE models. Second, the hazard rate function of this distribution has several forms, one of which is the bathtub form. As a result, it could be a helpful distribution for analyzing biological and mortality data. Third, if a parallel system has n components and their lifetimes are independently and identically distributed as EW, then the system lifetime is also EW.
Additional parameters give greater flexibility, but they also increase the complexity of the estimation. To counter this, ref. [20] proposed the Dinesh–Umesh–Sanjay (DUS) transformation to obtain new parsimonious classes of distributions. This is as follows. If G ( x ) is the baseline cdf, the DUS transformation generates a new cdf F ( x ) expressed as
F ( x ) = e G ( x ) 1 e 1 .
The merit of using this transformation is that the resulting distribution is parameter-parsimonious because no extra parameters are added. In this way, Maurya et al. [21] proposed a new class of distributions that includes many flexible hazard rates. They explored using the DUS transformation by using the exponentiated cdf, introducing the generalized DUS (GDUS) transformation. Kavya and Manoharan [22] proposed a generalized lifetime model based on the DUS transformation, with the cdf of the GDUS transformation given by
F ( x ; α , ζ ) = exp G α ( x ; ζ ) 1 e 1 , x > 0 ,
where α > 0 . The associated pdf is given by
f ( x ; α , ζ ) = α g x ; ζ G α 1 ( x ; ζ ) exp G α ( x ; ζ ) e 1 ,
where G ( x ; ζ ) is the baseline distribution in the G D U S family distribution. This approach will always create a parsimonious distribution because it is a transformation rather than a generalization, so no additional parameters beyond those in the baseline distribution are introduced.
Recently, Kavya and Manoharan [23] introduced a new transformation, the KM transformation family of distributions. The cdf and pdf are, respectively,
F K M ( x ) = e e 1 1 e G ( x ) , x > 0 ,
and
f K M ( x ) = e e 1 g ( x ) e G ( x ) .
The hrf is provided via
ξ K M ( x ) = g ( x ) e 1 G ( x ) e 1 G ( x ) 1 .
Using a given baseline distribution, this family generates new lifetime models or distributions.
Kavya and Manoharan [23] used the exponential and Weibull distributions as baseline distributions because they are widely used in reliability theory and survival analysis.
Censored data arise in real-world testing trials when investigations, including the lifetime of test units, must be terminated before complete observation. Censoring is a common and unavoidable routine activity for a variety of reasons, including time restrictions and cost savings. Censorship in its different forms has been carefully examined, with types I and II censorship being the most prevalent. In comparison to traditional censorship designs, a generalized censorship style known as progressive censored schemes has recently attracted substantial attention in the literature due to its efficient use of available resources. One of these progressive censored schemes is the PTIC. This pattern is noticed when a particular number of lifetime test units are routinely eliminated from the test at the conclusion of each post-test period of time. It has the capacity to determine the termination time realistically and there is additional design freedom by allowing test units to be terminated during non-terminal time periods, as studied by Balakrishnan et al. [24]. Bayesian and classical inference for an odd Lindley Burr XII model are proposed in the study by Korkmaz et al. [25] and Topp–Leone NH distribution is proposed in the study by Yousof et al. [26].
Suppose that a life testing experiment has n units. Presume that X 1 , X 2 , , X n represent the lifetime of all n units taken from a population. Assume that x ( 1 ) < x ( 2 ) < < x ( n ) denotes the respective ordered lifetime recorded from the life test. At the end of the preset period of censoring T q i , R i items are excluded from the surviving items in accordance with q i t h Qs, i = 1 , 2 , , m , where m signifies the number of testing phases, T q i > T q i 1 and n = r + i = 1 m R i .
The quantities T q i should always be determined ahead of time:
  • Predicated on the experimenter’s past knowledge and skills with the objects under consideration, as in the study by Balasooriya and lwa [27];
  • Or the quantiles of the lifetimes distribution, q i th, which are possibly computed by using the provided expression
    P ( X T q i ) = q i T q i = F 1 ( q i ) i = 1 , 2 , , m .
Within those cases, R i , T q i and n are fixed and constant, whereas l i represents the quantity of surviving entities at a particular moment in time, and T q i and r = i = 1 m l i are random variables. The likelihood function is represented as
( θ ) i = 1 r f ( x ( i ) ) k = 1 s 1 F ( T ( q k ) ) R k
wherein x ( i ) is the observable lifetime of the ith OS [28]. This censorship mechanism is depicted in Figure 1; see Balakrishnan and Cramer [29]. The type-I and type-II conventional censoring methods are generalized by these progressive censoring schemes, which also allow for partial withdrawals from the ongoing experiment. The fact that they assume a constant review of the life test experiment is a significant problem with these progressive censoring schemes, as well as with all other classic censoring schemes.
Complete samples, as well as the type-I censoring scheme, can indeed be viewed as special examples of this censoring technique.
The PTIC approach for the Weibull distribution was proposed in the study by Balakrishnan and Cramer [29]. The maximum likelihood estimates (MLEs) and Bayesian estimates for the unknown parameters of the generalized inverse exponential distribution under PTIC were obtained in the study by Mahmoud et al. [30]. Abo-Kasem et al. [31] discussed inferential survival analysis for inverted NH distribution under adaptive progressive hybrid censoring. For the PTIC, there are two publications that are closely linked. The first was the MLEs and asymptotic confidence estimates for the parameters of the extended inverse exponential model, predicated on the premise that there are two kinds of failures, as in the study by Mahmoud et al. [32]. Ahmad et al. [33] discussed inference on reliability estimation for a multi-component stress-strength model under power Lomax distribution. Almetwally et al. [34] obtained the best optimal plan of multi-stress–strength reliability Bayesian and non-Bayesian methods for the alpha power exponential model using progressive first failure. The second was the MLEs and Bayesian estimates for the unknown parameters of the extended inverse exponential model, as in the study by Mahmoud et al. [35]. Algarni et al. [36] investigate the statistical inference of the inverse Weibull model under PTIC. Elbatal et al. [37] investigate the Bayesian and non-Bayesian estimation of the Nadarajah–Haghighi distribution under PTIC.
Turning now to accelerated life tests (ALTs), these are a means of gathering more information in less time than would otherwise be possible by subjecting items to more stress than in usual operating conditions. Such testing can save a significant amount of time and money. The step-stress accelerated life test (SSALT) is one type of ALT; see Hakamipour [38]. During the test, the experimenter progressively increases the stress levels at pre-specified time intervals, typically starting with a stress level that is slightly above normal condition. The test continues until either the entire sample of items fails or the time limit for the duration of the test is reached and censoring occurs.
When stress(es) are applied items in only two phases, this is referred to as a simple SSALT. Meeker [39], as well as Nelson [40], are good resources for interested readers. Many different types of SSALT censorship have been used in the literature. El-Sherpieny et al. [41] introduced PTIIC for bivariate distributions based on ALT. The bulk of these studies concentrate on types I and II censoring. When items are eliminated before they fail on test, the cost of the test is lowered since these deleted samples can be utilized elsewhere or in other tests. This is referred to as progressive censorship. Most tests employ just one accelerating stress variable. It is recommended to employ many stress factors since using only one variable may result in insufficient failure data. Increasing the number of stress components would result in a better knowledge of the simultaneous effects of the stress variables, as well as more failure data.
Han [42] addressed the best design of a basic SSALT for an exponential distribution using PTIC. Li and Fard [43] investigated SSALT for two stress variables using Weibull failure times and type-I censoring. To obtain optimal hold durations, Ling et al. [44] built an SSALT for two stress variables in a type-I hybrid censoring scheme. “Bivariate SSALT” refers to an SSALT with two stress components; for more details of this scheme, see Figure 2. The study by [45] obtained the best design for a bivariate SSALT model with type-II censoring for the Gompertz distribution. Hakamipour [38] discussed the optimum design for a bivariate SSALT with a generalized exponential distribution under PTIC. Khan and Chandra [46] discussed bivariate SSALT estimation and the optimum design under PTIC. Alotaibi et al. [47] introduced the optimal design for a bivariate SSALT for alpha power exponential distribution based on PTIC samples. The test is repeated until T is attained, at which time, n 2 units fail this stage. At time T, all of the remaining surviving units c 3 = N n 1 c 1 n 2 c 2 n 3 are removed from the test. For more explanation, see Figure 2.
In the article under consideration, our primary focus lies in introducing a new lifetime model called the KMEW model as a new three-parameter lifetime model based on the KM transformation family, EW distribution. The following arguments give enough motivation to study the proposed model. We specify them as follows: (i) the new suggested distribution is very flexible and contains some distributions as sub-models; (ii) the shapes of the pdf for the new model can be asymmetric (unimodal, decreasing and right-skewed) and symmetric. In addition, the shapes of the hrf for the suggested model can be increasing, decreasing, constant and J-shaped; (iii) the new suggested model has a closed form for the quantile function and this makes the calculation of some properties, such as skewness and kurtosis, very easy, and generating random numbers from the new suggested model also becomes easy; (iv) some statistical and mathematical properties of the new suggested model are explored; (v) a maximum likelihood method of estimation is produced to estimate the parameters of the FB model; (vi) the KMEW is a good alternative to several lifetime distributions, such as the three-parameter exponentiated Weibull, the modified Weibull model, the Kavya–Manoharan 9 Weibull, the extended Weibull, the odd Weibull inverse Topp–Leone and the extended odd Weibull 10 inverse Nadarajah–Haghigh model for modeling skewed data in applications; (vii) we propose a bivariate SSALTs under PTIC using the KMEW model. For our proposed bivariate SSALT under PTIC, the best test plan is obtained by minimizing the asymptotic variance (AV) of the MLEs of the log of the scale parameter.
This paper is organized as follows. In Section 2, a new lifetime model using an exponentiated Weibull distribution as the baseline distribution in the KM transformation family and its different distributions are presented. In Section 3, we demonstrate the statistical features of the KMEW model. The maximum likelihood inference for model parameters is discussed in Section 4. Its application to three real datasets is discussed in Section 5. The bivariate SSALT under the PTIC model is introduced in Section 6.

2. Kavya–Manoharan Exponentiated Weibull Distribution

In this section, we construct a new flexible distribution called the Kavya–Manoharan transformation exponential Weibull (KMEW) distribution by inserting (1) into (3) to obtain
F K M E W ( x ; α , β , θ ) = e e 1 ( 1 e 1 e α x β θ ) , x > 0 , α , β , θ > 0 ,
and the corresponding pdf is
f K M E W ( x ; α , β , θ ) = e β θ α β e 1 x β 1 e α x β 1 e α x β θ 1 e 1 e α x β θ .
The survival function and hrf for the KMEW distribution are
F ¯ K M E W ( x ; α , β , θ ) = 1 e e 1 ( 1 e 1 e α x β θ ,
and
ξ K M E W ( x ; α , β , θ ) = e β θ α β e 1 1 e α x β θ 1 x β 1 e α x β e 1 e α x β θ 1 e e 1 1 e 1 e α x β θ .
The cumulative hazard rate function is given by
H K M E W ( x ; α , β , θ ) = l n 1 e e 1 ( 1 e 1 e α x β θ .
Figure 3 shows the forms of the KMEW pdf (7) and hrf in (9) using various specific parameter settings. It demonstrates that the pdf of the KMEW distribution can be unimodal and right-skewed, with very heavy tails.
Figure 3 shows a graphical representations of the hrf of the KMEW distribution with various parameter values. Forms of the pdf include symmetric, asymmetric and reversed-J form, as shown in the left of Figure 3. Forms of the hrf include increasing, decreasing and reversed-J form, as shown in the right of Figure 3. The KMEW distribution is a very flexible model that provides different distributions when its parameters are changed. It contains the following special models:
  • When θ = 1 , we obtain KM transformation Weibull (see Kavya and Manoharan [23]);
  • For β = 2 , we obtain KM transformation exponentiated Rayleigh (new);
  • Setting β = 1 , we have KM transformation exponentiated exponential (new);
  • When θ = 1 and β = 2 , the KMEW distribution reduces to KM Rayleigh (new);
  • The case θ = 1 and β = 1 refers to the KM transformation exponential (see Kavya and Manoharan [23]).
Using the following generalized binomial ( 1 z ) b 1 = j = 0 ( 1 ) j b 1 j z j , z < 1 , and e x = i = 0 ( x ) i i ! , we can obtain a useful linear representation for the pdf in Equation (7) as follows:
f K M E W ( x ) = e β θ α β e 1 i , j = 0 ( 1 ) i + j i ! θ ( i + 1 ) 1 j x β 1 e ( j + 1 ) α x β .

3. Statistical Measures

In this section, we study the statistical measures of the KMEW distribution, including quantile function, mode, moments, probability weighted moments, order statistics and entropy.

3.1. Quantile Function

Quantile functions are used in theoretical aspects, statistical applications and Monte Carlo methods. The p t h quantile function of KMEW distribution is given by
x p = Q ( p ) = 1 α log 1 log p ( e 1 ) e 1 θ 1 β ,
where p ( 0 , 1 ) . In addition, the quantile function allows us to define several shape measures, such as skewness and kurtosis. Furthermore, the analysis of the variability of the skewness and kurtosis on the shape parameters α , β and θ can be investigated based on quantile measures. The median can be obtained by putting p = 0.5 in (11) as
m e d i a n = Q ( 0.5 ) = 1 α log 1 log 0.5 ( e 1 ) e 1 θ 1 β .

3.2. Mode

The mode of the KMEW ( α , β , θ ) can be obtained as a solution of the following non-linear equation d d x log f x ; α , β , θ = 0 as
β 1 x β α β x β 1 1 θ 1 e α x β 1 + θ e α x β 1 e α x β θ 1 = 0 .
It is not possible to obtain the explicit solution in the general case. It has to be obtained numerically.

3.3. Moments

Statistical moments of different orders are important in defining uncertainty characteristics of the distributions. Using the expansion (10), the r t h moment of X is attained as
μ r = 0 x r f ( x ) d x = e β θ α β e 1 i , j = 0 ( 1 ) i + j i ! θ ( i + 1 ) 1 j 0 x r + β 1 e ( j + 1 ) α x β d x ,
Setting y = ( j + 1 ) α x β , after some algebra, the r t h moment is provided via
μ r = e θ ( e 1 ) α r i , j = 0 ( 1 ) i + j i ! θ ( i + 1 ) 1 j Γ ( r β + 1 ) ( j + 1 ) r β + 1 .
Table A1 shows the numerical values of the E ( X ) , E ( X 2 ) , E ( X 3 ) , E ( X 4 ) , mode, Var (X), skewness (SK) and coefficient of variation (CV) of the KMEW distribution.
The s t h incomplete moment of KMEW distribution can be written as
ν s ( t ) = E ( X s X < t ) = 0 t x s f ( x ) d x = e θ ( e 1 ) α s i , j = 0 ( 1 ) i + j i ! θ ( i + 1 ) 1 j γ ( s β + 1 , ( j + 1 ) α t β ) ( j + 1 ) s β + 1 ,
where γ ( s , t ) = 0 t x s 1 e x d x is the lower incomplete gamma function. The conditional moments KMEW distribution is defined by E ( X s X > t ) . It can be written as
E ( X s X > t ) = 1 F ¯ ( t ) H s ( x ) ,
where
H s ( x ) = t x s f ( x ) d x = e θ ( e 1 ) α s i , j = 0 ( 1 ) i + j i ! θ ( i + 1 ) 1 j Γ ( s β + 1 , ( j + 1 ) α t β ) ( j + 1 ) s β + 1 ,
and Γ ( s , t ) = t x s 1 e x d x is the upper incomplete gamma function. The moment-generating function of the KMEW distribution can be written as
M X ( t ) = E ( e t X ) = 0 e t x f ( x ) d x = r = 0 t r r ! μ r = i , j = 0 r = 0 t r r ! e θ ( e 1 ) α r ( 1 ) i + j i ! θ ( i + 1 ) 1 j Γ ( r β + 1 ) ( j + 1 ) r β + 1 .
The r t h moment of the residual lifetime is provided via
μ R L ( t ) = E ( ( X t ) r X > t ) = 1 F ¯ ( t ) t ( x t ) r f ( x ) d x , r 1 .
Adding (10) and the binomial expansion of ( x t ) r to the previous calculation yields
μ R L ( t ) = 1 F ¯ ( t ) d = 0 r ( t ) r d r d t x d f ( x ) d x = e θ F ¯ ( t ) ( e 1 ) α d d = 0 r ( t ) r d r d × i , j = 0 ( 1 ) i + j i ! θ ( i + 1 ) 1 j Γ ( d β + 1 , ( j + 1 ) α t β ) ( j + 1 ) d β + 1 .
Similarly, the r t h moment of the reversed residual life may be determined utilizing method
m P L ( t ) = E ( ( t X ) r X t ) = 1 F ( t ) 0 t ( t x ) r f ( x ) d x .
Adding (10) and the binomial expansion of ( x t ) r to the previous calculation yields
m P L ( t ) = 1 F ( t ) d = 0 r ( t ) r d r d 0 t x d f ( x ) d x = e θ F ( t ) ( e 1 ) α d d = 0 r ( t ) r d r d × i , j = 0 ( 1 ) i + j i ! θ ( i + 1 ) 1 j γ ( d β + 1 , ( j + 1 ) α t β ) ( j + 1 ) d β + 1 .
The mean past (inactivity) time is denoted by
m ( t ) = E ( ( X t ) X < t ) = t 1 F ( t ) ν 1 ( t ) = t e θ F ( t ) ( e 1 ) α i , j = 0 ( 1 ) i + j i ! θ ( i + 1 ) 1 j γ ( 1 β + 1 , ( j + 1 ) α t β ) ( j + 1 ) 1 β + 1 .

3.4. Probability Weighted Moments

The probability weighted moments (PWMs) of random variable X whose Cdf is F ( x ) , say ξ r , s , is provided via
ξ r , s = E x r F s ( x ) f ( x ) = 0 x r F s ( x ) f ( x ) d x .
Combining Equations (6) and (7), we may compute
F s ( x ) f ( x ) = i , j , k = 0 ϖ i , j , k x β 1 e ( k + 1 ) ( α x ) β ,
where
ϖ i , j , k = e e 1 s + 1 β θ α β ( 1 ) i + j + k ( s + 1 ) j j ! s j θ ( j + 1 ) 1 k .
Thus, the ( r , s ) t h PWMs of X can indeed be expressed simply by
ξ r , s = E x r F s ( x ) f ( x ) = i , j , k = 0 ϖ i , j , k Γ ( r β + 1 ) β α r + β ( k + 1 ) r β + 1 .

3.5. Order Statistics

Moments of order statistics (OS) (see [48]) are very useful in quality control and reliability when the prediction of the hazard of failure of future items depends on the times of few early failures. Assume that X ( 1 : n ) X ( n : n ) denotes the OS of a random sample X 1 , , X n from a continuous population with cdf F ( x ) and pdf f ( x ) ; then, the pdf of k t h OS, denoted by X k : n , is provided with
f k : n ( x ) = n ! ( k 1 ) ! ( n k ) ! f ( x ) ( F ( x ) ) k 1 1 F ( x ) n k .
The pdf of the k t h OS for KMEW distribution can be written as
f k : n ( x ) = i , j = 0 m = 0 n k ϕ i , j , m f E w ( x ; α , β , θ ( j + 1 ) ) ,
where
ϕ i , j , m = n ! ( k 1 ) ! ( n k ) ! ( 1 ) i + j + k ( i + 1 ) j Γ ( k + m ) i ! ( j + 1 ) ! Γ ( k + m i ) n k m ,
and f E w ( x ; α , β , θ ( j + 1 ) ) is an EW pdf with parameters α , β and θ ( j + 1 ) .Therefore, the pdf of the KMEW OS can be expressed as a linear combination of the EW densities. Thus, according to (19), we can find some mathematical properties of X k : n from those properties of EW. The r t h moment of X k : n is provided via
E ( X k : n r ) = i , j = 0 m = 0 n k ϕ i , j , m E ( Z θ ( j + 1 ) r ) ,
where Z θ ( j + 1 ) r has EW distribution with parameters α , β and θ ( j + 1 ) .

3.6. Entropy

The entropy of a random variable X is a measure of variation of uncertainty and has been used in many fields, such as physics, engineering and economics. The Rényi entropy [49] is characterized by
I R ( ζ ) = 1 1 ζ log 0 f ζ ( x ) d x , ζ > 0 , ζ 1 .
From (7), the Rényi entropy of X can be obtained as follows:
I R ( ζ ) = 1 1 ζ log e β θ α β e 1 ζ 0 x ζ ( β 1 ) e ζ α x β 1 e α x β ζ ( θ 1 ) e ζ 1 e α x β θ d x ,
using power series, and, after some simplifications, we obtain
I R ( ζ ) = 1 1 ζ log e β θ α β e 1 ζ i , j = 0 ( 1 ) i + j ζ i i ! α ζ ( β 1 ) + 1 θ ( ζ + i ) ζ j Γ ( ζ + 1 β ( 1 ζ ) ) ζ + j ζ + 1 β ( 1 ζ ) .

4. Maximum Likelihood Estimation

In this section, we use maximum likelihood (see [50]) to estimate the parameters of the KMEW distribution. Let x 1 , , x n be a random sample of size n from the KMEW distribution given by (7). The log- likelihood function (log-LLF) of the KMEW distribution is provided via
L = n log e e 1 + n log ( β ) + n log ( θ ) + n β log α i = 1 n A i θ + ( β 1 ) i = 1 n log ( x i ) i = 1 n α x i β + θ 1 i = 1 n log A i .
In order to obtain the MLEs of parameters α , β and θ , we compute the first partial derivatives of (20) with respect to α , β and θ , and, equating them to 0, we derive the accompanying three equations as:
L α = n β α β i = 1 n x i α x i β 1 + θ 1 i = 1 n B i A i θ i = 1 n A i θ 1 B i ,
L β = n β + n log α + i = 1 n log ( x i ) i = 1 n α x i β log α x i + θ 1 i = 1 n D i A i θ i = 1 n D i A i θ 1 ,
and
L θ = n θ + i = 1 n log A i i = 1 n A i θ log A i .
Then, the MLEs of the parameters α , β and θ are obtained by solving a non-linear system of equations L α = 0 , L β = 0 and L θ = 0 . The MLEs can be evaluated numerically using statistical software. For interval estimation on the model parameters, we require the observed information matrix
J Θ = U α α U α β U α θ U α β U β β U β θ U α θ U β θ U θ θ ,
whose elements are
U α α = 2 L α 2 = n β α 2 θ i = 1 n A i θ 2 θ 1 B i 2 + A i C i + β β 1 α β 2 i = 1 n x i β + θ 1 i = 1 n C i A i B i 2 i = 1 n A i 2 ,
U α β = 2 L α β = n α θ i = 1 n A i θ 2 θ 1 D i B i + A i F i + α β 1 i = 1 n x i β + β α β 1 log α i = 1 n x i β + β α β 1 i = 1 n x i β log x i + θ 1 i = 1 n F i A i D i B i i = 1 n A i 2 ,
U α θ = 2 L α θ = i = 1 n B i A i i = 1 n B i A i θ 1 1 + θ log A i ,
U β β = 2 L β 2 = n β 2 θ i = 1 n A i θ 2 θ 1 D i 2 + A i E i + i = 1 n α x i β log α x i 2 + θ 1 i = 1 n E i A i D i 2 i = 1 n A i 2 ,
U β θ = 2 L β θ = i = 1 n D i A i i = 1 n D i A i θ 1 1 + θ log A i ,
and
U θ θ = 2 L θ 2 = n θ 2 i = 1 n A i θ log A i 2 ,
where
A i = 1 e α x i β ,
B i = A i α = β x i α x i β 1 e α x i β = β x i α x i β 1 1 A i ,
C i = B i α = β ( x i ) 2 α x i β 2 ( β 1 ) 1 A i α B i ,
D i = A i β = α x i β log α x i e α x i β = α x i β log α x i 1 A i ,
E i = D i β = log α x i D i 1 α x i β log α x i ,
and
F i = B i β = x i α x i β 1 1 A i + β 1 A i log α x i β D i .

5. Application of Real Data

Three genuine data sets from engineering and medical science are used to demonstrate the importance and adaptability of the proposed KMEW model. We utilize the “maxLik” package to compute likelihood estimates in the R package using the Newton–Raphson (NR) algorithms; see Henningsen and Toomet [51]. The first dataset is the waiting times (in minutes) of 100 bank clients until the service is provided. It was originally used by [52]. The data are as follows: 0.8, 0.8, 19.9, 20.6, 21.3, 21.4, 21.9, 23.0, 2.1, 2.6, 2.7, 2.9, 3.1, 3.2, 3.3, 3.5, 3.6, 4.0, 4.1, 4.2, 4.2, 4.3, 4.3, 4.4, 4.4, 4.6, 6.3, 6.7, 6.9, 7.1, 7.1, 7.1, 7.1, 7.4, 7.6, 7.7, 8, 8.2, 8.6, 8.6, 8.6, 8.8, 8.8, 8.9, 8.9, 9.5, 9.6, 9.7, 9.8, 10.7, 10.9, 11, 11, 11.1, 11.2, 4.7, 4.7, 1.3, 1.5, 1.8, 1.9, 1.9, 4.8, 4.9, 4.9, 5, 5.3, 5.5, 5.7, 5.7, 6.1, 6.2, 6.2, 6.2, 11.2, 11.5, 11.9, 12.4, 12.5, 12.9, 13, 13.1, 13.3, 13.6, 13.7, 13.9, 14.1, 15.4, 15.4, 17.3, 17.3, 18.1, 18.2, 18.4, 18.9, 19, 27, 31.6, 33.1, 38.5.
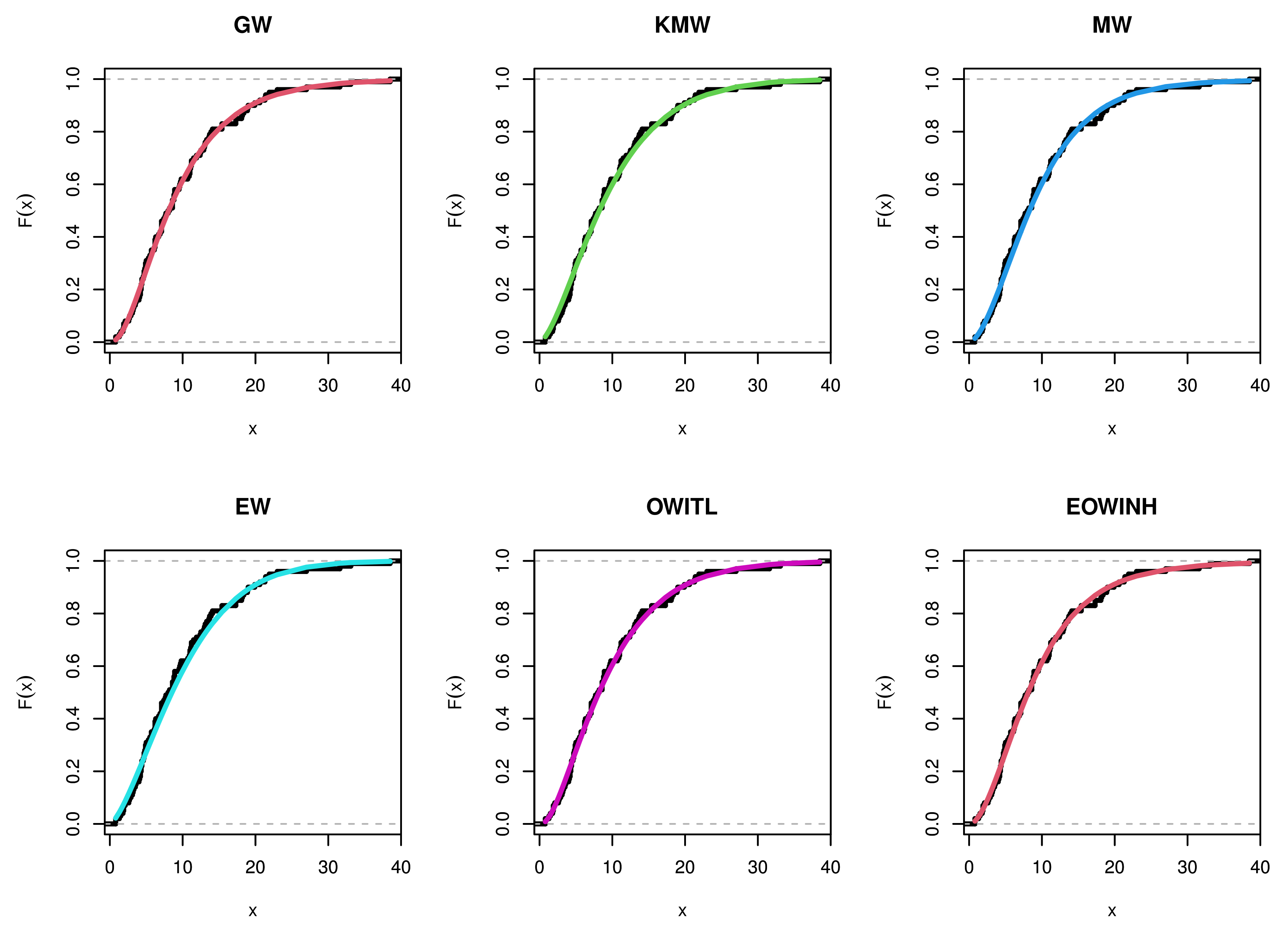
The second dataset from [53] contains the time between failures of secondary reactor pumps (thousands of hours): 2.160, 0.746, 0.402, 0.954, 0.491, 6.560, 4.992, 0.347, 0.150, 0.358, 0.101, 1.359, 3.465, 1.060, 0.614, 1.921, 4.082, 0.199, 0.605, 0.273, 0.070, 0.062, 5.320. These data were used by [54] to fit a beta-flexible Weibull distribution. Looking at Table 1 and the results in [54], we conclude that the our distribution is better than the beta-flexible Weibull distribution and many other distributions.The third dataset is remission periods (in months) of a random sample of 128 bladder cancer patients [55]. In this example, we compare the KMEW distribution with some competing distributions, such as the EW [56], modified Weibull (MW) [57], Kavya–Manoharan Weibull (KMW) [23], generalized Weibull (GW) [58], extended Weibull (ExW) [59], odd Weibull inverse Topp–Leone (OWITL) [60] and extended odd Weibull inverse Nadarajah–Haghighi (EOWINH) [61] distributions. What follows is the application of the proposed distribution to the three datasets and an observation of the findings in Table 1, Table 2 and Table 3, which show standard errors (SEs), Akaike information criterion (AINC), Bayesian information criterion (BINC), Cramér–von-Mises (CVM) [62,63], Kolmogorov–Smirnov (KS) [64,65] with its p-value (PV) and Anderson–Darling (AD) [66,67]. We find that our proposed distribution is the best model because it has the lowest values for all measurements except PV. Although the PV of KMEW is equal to the GW distribution, KMEW is better than GW because the values of AINC, BINC, CVM and AD for KMEW distribution are smaller than the values of GW. The best model is the one that has the smallest values of AINC, BINC, CVM, AD and KS, and the largest value of PV.
For waiting times data, we discussed Figure 4, Figure 5, Figure 6, Figure 7 and Figure 8. For time between failures of secondary reactor pumps data, we discussed Figure 9, Figure 10, Figure 11, Figure 12 and Figure 13. For bladder cancer data, we discussed Figure 14, Figure 15, Figure 16, Figure 17 and Figure 18.
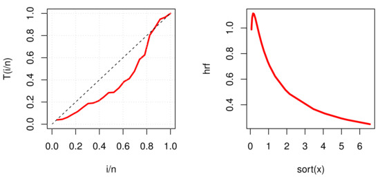
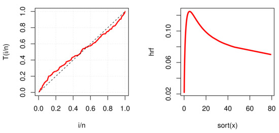
Figure 5, Figure 10 and Figure 15 support this result, demonstrating that the estimated pdf is close to the probability histogram and the calculated cdf is close to the actual cdf. We sketched the log-likelihood for every pair of parameters, while fixing the other parameters, as shown in Figure 8, Figure 13 and Figure 18. We plot cdf and pdf of alternative models in Figure 6, Figure 7, Figure 11, Figure 12, Figure 16, and Figure 17 for the three real data sets.. We find that the root of the parameter pair is a single point, which assures that the roots are unique. Figure 4, Figure 9 and Figure 14 show TTT plots and the estimated hazard for the three real data sets.

6. SSALT Based on PTIC

In this section, the bivariate SSALT under PTIC is described. In addition, the MLE of model parameters is discussed.

6.1. Model Assumptions

The bivariate SSALT under PTIC is as follows: when employing the bivariate SSALT, each stress variable (SV) has two levels. Let H s be the stress level (SL) s of variable l, where l = 1 , 2 and s = 0 , 1 , 2 . Normal operational situations are represented by the SLs H 10 and H 20 . Allow all n units of the experiment to begin at the 1st step with SLs ( K 11 , K 21 ) for a time τ 1 , during which, n 1 failures will be recorded. At time τ 1 , the 1st SV is raised from H 11 to H 12 , c 1 units are randomly removed from the surviving N n 1 units and the 1st SV is raised from H 11 to H 12 . The 2nd phase is repeated until the predefined time τ 2 is calculated at time τ 2 from the remaining N n 1 c 1 n 2 units. At the end of the 2nd step, the other SV is raised from H 21 to H 22 . The test is repeated until T is attained, at which time, n 2 units fail this stage. At time T, all of the remaining surviving units c 3 = N n 1 c 1 n 2 c 2 n 3 are removed from the test. For more of an explanation, see Figure 2.
In the 1st phase, the life of test units is determined by a KMEW distribution with cdf in Equation (6).
The scale parameter α i at test step i has a log-linear function of SLs for i = 1 , 2 , 3 .
Step 1:
ln ( α 1 ) = B 0 + B 1 H 11 + B 2 H 21 .
Step 2:
ln ( α 2 ) = B 0 + B 1 H 12 + B 2 H 21 .
Step 3:
ln ( α 3 ) = B 0 + B 1 H 12 + B 2 H 22 .
where B 0 , B 1 and B 2 are unknown parameters that differ depending on the product and the test method. It is considered that the two stresses have no relationship.
The cumulative exposure model is also taken into account. The remaining life in this model is solely determined by the present cumulative failure probability and the current SL, regardless of how the probability is calculated ([40]).
For all SLs, the shape parameter β remains constant.
The cdf of the lifetimes of test units for the bivariate SSALT and cumulative exposure models is then
F i ( x ) = e e 1 1 e 1 e α 1 x β θ 0 x τ 1 1 e 1 e α 1 τ 1 + α 2 ( x τ 1 ) β θ τ 1 x τ 2 1 e 1 e α 1 τ 1 + α 2 ( τ 2 τ 1 ) + α 3 ( x τ 2 ) β θ τ 2 x T ,
where i = 1 , 2 , 3 . The pdf of bivariate SSALT for this can be written as
f 1 ( x ) = e β θ α 1 β e 1 x β 1 e α 1 x β 1 e α 1 x β θ 1 e 1 e α 1 x β θ , 0 x τ 1 ,
f 2 ( x ) = e β θ α 2 e 1 α 1 τ 1 + α 2 ( x τ 1 ) β 1 e α 1 τ 1 + α 2 ( x τ 1 ) β 1 e α 1 τ 1 + α 2 ( x τ 1 ) β θ 1 e 1 e α 1 τ 1 + α 2 ( x τ 1 ) β θ , τ 1 x τ 2 ,
and
f 3 ( x ) = e β θ α 3 e 1 α 1 τ 1 + α 2 ( τ 2 τ 1 ) + α 3 ( x τ 2 ) β 1 e α 1 τ 1 + α 2 ( τ 2 τ 1 ) + α 3 ( x τ 2 ) β 1 e α 1 τ 1 + α 2 ( τ 2 τ 1 ) + α 3 ( x τ 2 ) β θ 1 e 1 e α 1 τ 1 + α 2 ( τ 2 τ 1 ) + α 3 ( x τ 2 ) β θ τ 2 x T .

6.2. Likelihood Function of Bivariate SSALT model

In a bivariate SSALT, assume that x i j , i = 1 , 2 , 3 , j = 1 , 2 , , n i denote the observations derived from a PTIC sample with random deletions. The number of items eliminated from the test at any one moment is distributed binomially, and each unit is excluded with the same probability p. In other words,
C i = c 1 b i n o m i a l ( N n 1 , p ) , c 2 | c 1 = c 2 b i n o m i a l ( N n 1 n 2 c 1 , p ) , c 3 = N n 1 n 2 n 3 c 1 c 2
If C i is independent of x i j for all i, then the joint log-LLF of the bivariate SSALT model under the PTIC sample is as follows:
L ( Θ , p | C ) = L 1 Θ P ( c 1 , p ) P ( c 2 | c 1 , p ) ,
where
L 1 ( Θ ) = i = 1 3 j = 1 n i f i ( x i j ) 1 F i ( x i j ) c i ,
where F i ( x i j ) and f i ( x i j ) will be substituted for F i ( x i j ) and f i ( x i j ) in (24)–(27). Finally, the log-LLF is constructed by inserting L 1 ( θ ) . Maximizing the logarithm of the likelihood function instead of the likelihood function itself is frequently easier. The log-LLFs of KMEW based on the bivariate SSALT model under the PTIC sample is
L 1 ( Θ ) i = 1 3 e β θ β e 1 n α 1 n 1 j = 1 n 1 x j β 1 e α 1 x β 1 e α 1 x j β θ 1 e ( c 1 + 1 ) 1 e α 1 x j β θ × α 2 n 2 j = 1 n 2 α 1 τ 1 + α 2 ( x j τ 1 ) β 1 e α 1 τ 1 + α 2 ( x j τ 1 ) β 1 e α 1 τ 1 + α 2 ( x j τ 1 ) β θ 1 × e ( c 2 + 1 ) j = 1 n 2 1 e α 1 τ 1 + α 2 ( x j τ 1 ) β θ e ( c 3 + 1 ) j = 1 n 3 1 e α 1 τ 1 + α 2 ( τ 2 τ 1 ) + α 3 ( x τ 2 ) β θ × α 3 n 3 α 1 τ 1 + α 2 ( τ 2 τ 1 ) + α 3 ( x j τ 2 ) β 1 e α 1 τ 1 + α 2 ( τ 2 τ 1 ) + α 3 ( x j τ 2 ) β × 1 e α 1 τ 1 + α 2 ( τ 2 τ 1 ) + α 3 ( x j τ 2 ) β θ 1 .
Table 4 shows the SLs for lieftime data after bivariate SSALT and PTIC. When τ 1 = 8 , τ 2 = 13 , T = 20 , Table 5 shows the ML estimators of the model. We may deduce from the data in Table 5 that the model’s efficiency improves when the chance of binomial elimination increases and the AINC and BINC values decrease.
Table 6 shows the SLs for the time between failures of secondary reactor pumps data after bivariate SSALT and PTIC. When τ 1 = 0.6 , τ 2 = 1 , T = 4.5 , Table 7 shows the ML estimates of the model. We may deduce from the results in Table 7 that the model’s efficiency improves when the chance of binomial elimination increases and the AINC and BINC values decrease.
The SLs for bladder cancer data under bivariate SSALT and PTIC are shown in Table 8. The ML estimators of the model when τ 1 = 6 , τ 2 = 10 , T = 20 are shown in Table 9. From the results in Table 9, we conclude that the efficiency of the model increases when the probability of binomial removal increases, where the AINC and BINC values are smaller. In addition, we conclude that the model with p = 0.5 is better than another model. The bladder cancer data set performs quite well, as the five roots of the parameters are global maximums, as seen in Figure 19.

7. Concluding Remarks

In this study, we explored a new three-parameter model that is called the Kavya–Manoharan exponentiated Weibull model. Its statistical and mathematical features (moments, incomplete moments, mean deviations, Bonferroni and Lorenz curves, entropy and order statistics) were derived. The maximum likelihood estimation of the parameters was discussed. The relevance and flexibility of the KMEW model were demonstrated using two real datasets. A bivariate SSALT based on PTIC for the KMEW model was introduced. Minimizing the asymptotic variance of the MLE of the log of the scale parameter at design stress under PTIC data yields an expression of an ideal test plan under PTIC. In Table 6 and Table 8, we compared the different schemes based on different values of binomial removals. From these results, we note that, if the value of binomial removals increases, then the efficiency of this model increases. For future directions, the new suggested model is very interesting to study. Many authors can estimate the parameters of the suggested model under different censored schemes. This work requires a remarkable increase in investigation, which we will delegate to future research.

Author Contributions

Conceptualization, I.E., N.A., S.A.A., M.E. and A.S.A.-M.; methodology, I.E., N.A., S.A.A., M.E. and E.M.A.; validation, I.E., N.A., S.A.A., M.E. and E.M.A.; writing—review and editing, I.E., N.A., S.A.A., M.E., A.S.A.-M. and E.M.A. All authors have read and agreed to the published version of the manuscript.

Funding

The authors extend their appreciation to the Deanship of Scientific Research at Imam Mohammad Ibn Saud Islamic University for funding this work through Research Group no. RG-21-09-10.

Informed Consent Statement

Informed consent was obtained from all subjects involved in this study.

Data Availability Statement

Datasets are available in the application section.

Conflicts of Interest

The authors declare no conflict of interest.

Abbreviations

The following abbreviations are used in this manuscript:
KMKavya–Manoharan
EWexponentiated Weibull
PTICprogressive type-I censoring
hrfhazard rate function
cdfcumulative function
pdfdensity function
EEexponentiated exponential
DUSDinesh–Umesh–Sanjay
GDUSgeneralized Dinesh–Umesh–Sanjay
ALTsaccelerated life tests
SSALTstep-stress accelerated life test
KMEWKavya–Manoharan exponentiated Weibull
AVasymptotic variance
BBowley skewness
MMoors kurtosis
CVcoefficient of variation
SKskewness
KUkurtosis
PWMsprobability weighted moments
OSorder statistics
log-LLFThe log-likelihood function
MWmodified Weibull
KMWKavya–Manoharan Weibull
ExWextended Weibull
OWITLodd Weibull inverse Topp–Leone
EOWINHextended odd Weibull inverse Nadarajah–Haghighi
SEsstandard errors
AINCAkaike information criterion
BINCBayesian information criterion
CVMCramér–von-Mises
ADAnderson–Darling
KSKolmogorov–Smirnov
PVp-value
SVstress variable
SLstress level

Appendix A

Table A1. Numerical values of E ( X ) , E ( X 2 ) , E ( X 3 ) , E ( X 4 ) , mode, Var(X), SK and CV of the KMEW distribution.
Table A1. Numerical values of E ( X ) , E ( X 2 ) , E ( X 3 ) , E ( X 4 ) , mode, Var(X), SK and CV of the KMEW distribution.
α β θ E ( X ) E ( X 2 ) E ( X 3 ) E ( X 4 ) ModeVar(X)SKKUCV
0.50.50.51.34524.284953.68652,958.0300.00022.4758.0768.0763.525
0.92.36043.6161716.13695,318.9470.00038.0476.1096.1092.614
1.53.76172.3442858.218158,841.9880.50458.1994.8394.8392.028
2.04.82695.9743807.923211,753.3460.89772.6864.2654.2651.767
0.90.50.8843.32022.856228.6430.0002.5393.8163.8161.803
0.91.4555.86740.966411.1230.8623.7502.9642.9641.331
1.52.1359.45667.671683.5572.6474.8962.4522.4521.036
2.02.59112.24189.435909.0713.1425.5262.2382.2380.907
1.50.50.9251.8705.51120.6070.7161.0151.8631.8631.090
0.91.3933.1579.67536.7201.2071.2161.4101.4100.791
1.51.8664.77315.43660.0072.3661.2911.1661.1660.609
2.02.1475.90419.82678.5582.6221.2961.0761.0760.530
0.90.50.50.7638.582242.07610,882.2780.0008.0009.8699.8693.709
0.91.33915.418435.65219,587.5760.00013.6267.5267.5262.757
1.52.13625.589725.74232,643.7741.84021.0276.0286.0282.147
2.02.74333.969967.13643,521.6022.50526.4465.3595.3591.875
0.90.50.4911.0253.91921.7810.0000.7843.8163.8161.803
0.90.8081.8117.02439.1630.4791.1572.9642.9641.331
1.51.1862.91811.60365.1161.4701.5112.4522.4521.036
2.01.4403.77815.33586.5981.7451.7062.2382.2380.907
1.50.50.5140.5770.9451.9630.3980.3131.8631.8631.090
0.90.7740.9741.6593.4980.6700.3751.4101.4100.791
1.51.0371.4732.6475.7161.3140.3991.1661.1660.609
2.01.1931.8223.4007.4831.4570.4001.0761.0760.530
1.50.50.50.4593.19660.1151998.9590.0002.98510.84110.8413.764
0.90.8065.742108.1883598.0590.0005.0928.2988.2982.800
1.51.2869.531180.2385996.4821.1047.8776.6826.6822.183
2.01.65212.654240.2057994.8641.5039.9265.9645.9641.908
0.90.50.2950.3690.8472.8230.0000.2823.8163.8161.803
0.90.4850.6521.5175.0760.2870.4172.9642.9641.331
1.50.7121.0512.5068.4390.8820.5442.4522.4521.036
2.00.8641.3603.31211.2231.0470.6142.2382.2380.907
1.50.50.3080.2080.2040.2540.2390.1131.8631.8631.090
0.90.4640.3510.3580.4530.4020.1351.4101.4100.791
1.50.6220.5300.5720.7410.7890.1431.1661.1660.609
2.00.7160.6560.7340.970.8740.1441.0761.0760.53

References

  1. Weibull, W. A statistical distribution function of wide applicability. J. Appl. Mech. 1951, 18, 293–297. [Google Scholar] [CrossRef]
  2. Mudholkar, G.S.; Srivastava, D.K.; Freimer, M. The exponentiated Weibull family: A reanalysis of the bus-motor-failure data. Technometrics 1995, 37, 436–445. [Google Scholar] [CrossRef]
  3. Xie, M.; Tang, Y.; Goh, T.N. A modified Weibull extension with bathtub shaped failure rate function. Reliab. Eng. Syst. Saf. 2002, 76, 279–285. [Google Scholar] [CrossRef]
  4. Xie, M.; Lai, C.D. Reliability analysis using an additive Weibull model with bathtub shaped failure rate function. Reliab. Eng. Syst. Saf. 1995, 52, 87–93. [Google Scholar] [CrossRef]
  5. Nadarajah, S.; Cordeiro, G.M.; Ortega, E.M.M. The exponentiated Weibull distribution: A survey. Stat. Pap. 2013, 54, 839–877. [Google Scholar] [CrossRef]
  6. Elbatal, I.; Aryal, G. On the transmuted additive Weibull distribution. Austrian J. Stat. 2013, 42, 117–132. [Google Scholar] [CrossRef]
  7. Al-Babtain, A.; Fattah, A.A.; Hadi, A.N.; Merovci, F. The Kumaraswamy-transmuted exponentiated modified Weibull distribution. Commun. Stat. Simul. Comput. 2017, 46, 3812–3832. [Google Scholar]
  8. Khalil, M.G.; Hamedani, G.G.; Yousof, H.M. The Burr X Exponentiated Weibull Model: Characterizations, Mathematical Properties and Applications to Failure and Survival Times Data. Pak. J. Stat. Oper. Res. 2019, 15, 141–160. [Google Scholar] [CrossRef]
  9. Afify, A.Z.; Kumar, D.; Elbatal, I. Marshall Olkin Power Generalized Weibull Distribution with Applications in Engineering and Medicine. J. Stat. Theory Appl. 2020, 19, 223–237. [Google Scholar] [CrossRef]
  10. Alotaibi, N.; Elbatal, I.; Almetwally, E.M.; Alyami, S.A.; Al-Moisheer, A.S.; Elgarhy, M. Truncated Cauchy Power Weibull-G Class of Distributions: Bayesian and Non-Bayesian Inference Modelling for COVID-19 and Carbon Fiber Data. Mathematics 2022, 10, 1565. [Google Scholar] [CrossRef]
  11. Alahmadi, A.A.; Alqawba, M.; Almutiry, W.; Shawki, A.W.; Alrajhi, S.; Al-Marzouki, S.; Elgarhy, M. A New version of Weighted Weibull distribution: Modelling to COVID-19 data. Discret. Dyn. Nat. Soc. 2022, 2022, 3994361. [Google Scholar] [CrossRef]
  12. Aldahlan, M.A.; Jamal, F.; Chesneau, C.; Elbatal, I.; Elgarhy, M. Exponentiated power generalized Weibull power series family of distributions: Properties, estimation and applications. PLoS ONE 2020, 15, e0230004. [Google Scholar] [CrossRef] [PubMed]
  13. Almarashi, A.M.; Jamal, F.; Chesneau, C.; Elgarhy, M. The exponentiated truncated inverse Weibull-generated family of distributions with applications. Symmetry 2020, 12, 650. [Google Scholar] [CrossRef]
  14. Al-Moisheer, A.S.; Elbatal, I.; Almutiry, W.; Elgarhy, M. Odd inverse power generalized Weibull generated family of distributions:Properties and applications. Math. Probl. Eng. 2021, 2021, 5082192. [Google Scholar] [CrossRef]
  15. Alkarni, S.; Afify, A.Z.; Elbatal, I.; Elgarhy, M. The extended inverse Weibull distribution: Properties and applications. Complexity 2020, 2020, 3297693. [Google Scholar] [CrossRef]
  16. Abouelmagd, T.H.M.; Al-mualim, S.; Elgarhy, M.; Afify, A.Z.; Ahmad, M. Properties of the four-parameter Weibull distribution and its applications. Pak. J. Stat. 2017, 33, 449–466. [Google Scholar]
  17. Hassan, A.; Elgarhy, M. Exponentiated Weibull Weibull distribution: Statistical Properties and Applications. Gazi Univ. J. Sci. 2019, 32, 616–635. [Google Scholar]
  18. Mudholkar, G.S.; Srivastava, D.K. Exponentiated weibull family for analysing bathtub failure-rate data. IEEE Trans. Reliab. 1993, 42, 299–302. [Google Scholar] [CrossRef]
  19. Johnson, N.L.; Kotz, S.; Balakrishnan, N. Continuous Univariate Distributions, 2nd ed.; John Wiley & Sons: Hoboken, NJ, USA, 1994. [Google Scholar]
  20. Kumar, D.; Singh, U.; Singh, S.K. A method of proposing new distribution and its application to bladder cancer patients data. J. Stat. Appl. Prob. Lett. 2015, 2, 235–245. [Google Scholar]
  21. Maurya, S.K.; Kaushik, A.; Singh, S.K.; Singh, U. A new class of exponential transformed Lindley distribution and its application to Yarn data. Int. J. Stat. Econ. 2017, 18, 135–151. [Google Scholar]
  22. Kavya, P.; Manoharan, M. On a Generalized lifetime model using DUS transformation. In Applied Probability and Stochastic Processes; Joshua, V., Varadhan, S., Vishnevsky, V., Eds.; Infosys Science Foundation Series; Springer: Singapore, 2020; pp. 281–291. [Google Scholar]
  23. Kavya, P.; Manoharan, M. Some parsimonious models for lifetimes and applications. J. Stat. Comput. Simul. 2021, 91, 3693–3708. [Google Scholar] [CrossRef]
  24. Balakrishnan, N.; Han, D.; Iliopoulos, G. Exact inference for progressively type-I censored exponential failure data. Metrika 2011, 73, 335–358. [Google Scholar] [CrossRef]
  25. Korkmaz, M.C.; Yousof, H.M.; Rasekhi, M.; Hamedan, G.G. The odd Lindley Burr XII model: Bayesian analysis, classical inference and characterizations. J. Data Sci. 2018, 16, 327–354. [Google Scholar] [CrossRef]
  26. Yousof, H.M.; Korkmaz, M.C. Topp-Leone Nadarajah-Haghighi distribution. İstatistikçiler Dergisi: İstatistik Ve Aktüerya 2017, 10, 119–128. [Google Scholar]
  27. Balasooriya, U.; Low, C.K. Competing causes of failure and reliability tests for Weibull lifetimes under type I progressive censoring. IEEE Trans. Reliab. 2004, 53, 29–36. [Google Scholar] [CrossRef]
  28. Cohen, A.C. Progressively censored samples in life testing. Technometrics 1963, 5, 327–329. [Google Scholar] [CrossRef]
  29. Balakrishnan, N.; Cramer, E. The Art of Progressive Censoring: Applications to Reliability and Quality; Springer: Berlin, Germany, 2010. [Google Scholar]
  30. Mahmoud, R.M.; Muhammed, H.Z.; El-Saeed, A.R. Inference for generalized inverted exponential distribution under progressive Type-I censoring scheme in presence of competing risks model. Sankhya A Indian J. Stat. 2021. [Google Scholar] [CrossRef]
  31. Abo-Kasem, O.E.; Almetwally, E.M.; Abu El-Azm, W.S. Inferential Survival Analysis for Inverted NH Distribution Under Adaptive Progressive Hybrid Censoring with Application of Transformer Insulation. Ann. Data Sci. 2022, 1–48. [Google Scholar] [CrossRef]
  32. Mahmoud, R.M.; Muhammed, H.Z.; El-Saeed, A.R. Analysis of progressively Type-I censored data in competing risks models with generalized inverted exponential distribution. J. Stat. Appl. Prob. 2020, 9, 109–117. [Google Scholar]
  33. Ahmad, H.H.; Almetwally, E.M.; Ramadan, D.A. A comparative inference on reliability estimation for a multi-component stress-strength model under power Lomax distribution with applications. AIMS Math. 2022, 7, 18050–18079. [Google Scholar] [CrossRef]
  34. Almetwally, E.M.; Alotaibi, R.; Mutairi, A.A.; Park, C.; Rezk, H. Optimal Plan of Multi-Stress–Strength Reliability Bayesian and Non-Bayesian Methods for the Alpha Power Exponential Model Using Progressive First Failure. Symmetry 2022, 14, 1306. [Google Scholar] [CrossRef]
  35. Mahmoud, R.M.; Muhammed, H.Z.; El-Saeed, A.R.; Abdellatif, A.D. Estimation of parameters of the GIE distribution under progressive Type-I censoring. J. Stat. Theory Appl. 2021, 20, 380–394. [Google Scholar] [CrossRef]
  36. Algarni, A.; Elgarhy, M.; Almarashi, A.M.; Fayomi, A.; El-Saeed, A.R. Classical and Bayesian Estimation of the Inverse Weibull Distribution: Using Progressive Type-I Censoring Scheme. Adv. Civ. Eng. 2021, 2021, 5701529. [Google Scholar] [CrossRef]
  37. Elbatal, I.; Alotaibi, N.; Alyami, S.A.; Elgarhy, M.; El-Saeed, A.R. Bayesian and Non-Bayesian Estimation of the Nadarajah–Haghighi Distribution: Using Progressive Type-1 Censoring Scheme. Mathematics 2022, 10, 760. [Google Scholar] [CrossRef]
  38. Hakamipour, N. Approximated optimal design for a bivariate step-stress accelerated life test with generalized exponential distribution under type-I progressive censoring. Int. J. Qual. Reliab. Manag. 2020, 38, 1090–1115. [Google Scholar] [CrossRef]
  39. Meeker, W.Q.; Escobar, L.A.; Pascual, F.G. Statistical Methods for Reliability Data; John Wiley & Sons: Hoboken, NJ, USA, 2022. [Google Scholar]
  40. Nelson, W.B. Accelerated Testing: Statistical Models, Test Plans, and Data Analysis; John Wiley & Sons: Hoboken, NJ, USA, 2009. [Google Scholar]
  41. El-Sherpieny, E.S.A.; Muhammed, H.Z.; Almetwally, E.M. Accelerated Life Testing for Bivariate Distributions based on Progressive Censored Samples with Random Removal. J. Stat. Appl. Probab. 2022, 11, 203–223. [Google Scholar]
  42. Han, D. Optimal design of a simple step-stress accelerated life test under progressive type I censoring with nonuniform durations for exponential lifetimes. Qual. Reliab. Eng. Int. 2019, 35, 1297–1312. [Google Scholar] [CrossRef]
  43. Li, C.; Fard, N. Optimum bivariate step-stress accelerated life test for censored data. IEEE Trans. Reliab. 2007, 56, 77–84. [Google Scholar] [CrossRef]
  44. Ling, L.; Xu, W.; Li, M. Optimal bivariate step-stress accelerated life test for Type-I hybrid censored data. J. Stat. Comput. Simul. 2011, 81, 1175–1186. [Google Scholar] [CrossRef]
  45. Hakamipour, N.; Rezaei, S. Optimal design for a bivariate simple step-stress accelerated life testing model with Type-II censoring and Gompertz distribution. Int. J. Inf. Technol. Decis. Mak. 2015, 14, 1243–1262. [Google Scholar] [CrossRef]
  46. Khan, M.A.; Chandra, N. Estimation and Optimal Plan for Bivariate Step-Stress Accelerated Life Test under Progressive Type-I Censoring. Pak. J. Stat. Oper. Res. 2021, 17, 683–694. [Google Scholar] [CrossRef]
  47. Alotaibi, R.; Mutairi, A.A.; Almetwally, E.M.; Park, C.; Rezk, H. Optimal Design for a Bivariate Step-Stress Accelerated Life Test with Alpha Power Exponential Distribution Based on Type-I Progressive Censored Samples. Symmetry 2022, 14, 830. [Google Scholar] [CrossRef]
  48. Jäntschi, L. Detecting Extreme Values with Order Statistics in Samples from Continuous Distributions. Mathematics 2020, 8, 216. [Google Scholar] [CrossRef]
  49. Rényi, A. On measures of entropy and information. In Proceedings of the Fourth Berkeley Symposium on Mathematical Statistics and Probability, Berkeley, CA, USA, 20–30 June 1960; pp. 547–561. [Google Scholar]
  50. King, G. Unifying Political Methodology: The Likelihood Theory of Statistical Inference; Cambridge University Press: Cambridge, UK, 1989. [Google Scholar]
  51. Henningsen, A.; Toomet, O. maxLik: A package for maximum likelihood estimation in R. Comput. Stat. 2011, 26, 443–458. [Google Scholar] [CrossRef]
  52. Ghitany, M.E.; Atieh, B.; Nadarajah, S. Lindley distribution and its application. Math. Comput. Simul. 2008, 78, 493–506. [Google Scholar] [CrossRef]
  53. Suprawhardana, M.S.; Prayoto, S. Total time on test plot analysis for mechanical components of the RSG-GAS reactor. Atom. Indones. 1999, 25, 81–90. [Google Scholar]
  54. El-Desouky, B.S.; Mustafa, A.; AL-Garash, S. The Beta Flexible Weibull Distribution. arXiv 2017, arXiv:1703.05757. [Google Scholar]
  55. Lee, E.T.; Wang, J.W. Statistical Methods for Survival Data Analysis, 3rd ed.; Wiley: New York, NY, USA, 2003. [Google Scholar]
  56. Pal, M.; Ali, M.M.; Woo, J. Exponentiated weibull distribution. Statistica 2006, 66, 139–147. [Google Scholar]
  57. Lai, C.D.; Xie, M.; Murthy, D.N.P. A modified Weibull distribution. IEEE Trans. Reliab. 2003, 52, 33–37. [Google Scholar] [CrossRef]
  58. Oguntunde, P.E.; Odetunmibi, O.A.; Adejumo, A.O. On the exponentiated generalized Weibull distribution: A generalization of the Weibull distribution. Indian J. Sci. Technol. 2015, 8, 1–7. [Google Scholar] [CrossRef]
  59. Zhang, T.; Xie, M. Failure data analysis with extended Weibull distribution. Commun. Stat. Simul. Comput. 2007, 36, 579–592. [Google Scholar] [CrossRef]
  60. Almetwally, E.M. The odd Weibull inverse Topp–Leone distribution with applications to COVID-19 data. Ann. Data Sci. 2021, 9, 121–140. [Google Scholar] [CrossRef]
  61. Almetwally, E.M. Extended Odd Weibull Inverse Nadarajah-Haghighi Distribution with Application on COVID-19 in Saudi Arabia. Math. Sci. Lett. 2021, 10, 85–99. [Google Scholar]
  62. Cramér, H. On the composition of elementary errors. Scand. Actuar. J. 1928, 1, 13–74. [Google Scholar] [CrossRef]
  63. Von Mises, R.E. Wahrscheinlichkeit, Statistik und Wahrheit; Julius Springer: Berlin, Germany, 1928. [Google Scholar]
  64. Kolmogoroff, A. Confidence limits for an unknown distribution function. Ann. Math. Stat. 1941, 12, 461–463. [Google Scholar] [CrossRef]
  65. Smirnov, N. Table for estimating the goodness of fit of empirical distributions. Ann. Math. Stat. 1948, 19, 279–281. [Google Scholar] [CrossRef]
  66. Anderson, T.W.; Darling, D. Asymptotic theory of certain ’goodness-of-fit’ criteria based on stochastic processes. Ann. Math. Stat. 1952, 23, 193–212. [Google Scholar] [CrossRef]
  67. Anderson, T.W.; Darling, D.A. A test of goodness of fit. J. Am. Stat. Assoc. 1954, 49, 765–769. [Google Scholar] [CrossRef]
Figure 1. PTIC scheme.
Figure 1. PTIC scheme.
Symmetry 14 01791 g001
Figure 2. Bivariate SSALT under PTIC.
Figure 2. Bivariate SSALT under PTIC.
Symmetry 14 01791 g002
Figure 3. Different shapes of pdf and hrf for KMEW distribution.
Figure 3. Different shapes of pdf and hrf for KMEW distribution.
Symmetry 14 01791 g003
Figure 4. TTT plot and estimated hazard of KMEW distribution for waiting times data.
Figure 4. TTT plot and estimated hazard of KMEW distribution for waiting times data.
Symmetry 14 01791 g004
Figure 5. Different plots for estimated curve of KMEW model for waiting times data.
Figure 5. Different plots for estimated curve of KMEW model for waiting times data.
Symmetry 14 01791 g005
Figure 6. cdf plots of alternative models for waiting times data.
Figure 6. cdf plots of alternative models for waiting times data.
Symmetry 14 01791 g006
Figure 7. pdf plots of alternative models for waiting times data.
Figure 7. pdf plots of alternative models for waiting times data.
Symmetry 14 01791 g007
Figure 8. Contour plot for log-likelihood value for waiting times data.
Figure 8. Contour plot for log-likelihood value for waiting times data.
Symmetry 14 01791 g008
Figure 9. TTT plot and estimated hazard of KMEW distribution for time between failures of secondary reactor pumps data.
Figure 9. TTT plot and estimated hazard of KMEW distribution for time between failures of secondary reactor pumps data.
Symmetry 14 01791 g009
Figure 10. Different plots for estimation of KMEW model curve for secondary reactor pumps data.
Figure 10. Different plots for estimation of KMEW model curve for secondary reactor pumps data.
Symmetry 14 01791 g010
Figure 11. cdf plots of alternative models for secondary reactor pumps data.
Figure 11. cdf plots of alternative models for secondary reactor pumps data.
Symmetry 14 01791 g011
Figure 12. pdf plots of alternative models for secondary reactor pumps data.
Figure 12. pdf plots of alternative models for secondary reactor pumps data.
Symmetry 14 01791 g012
Figure 13. Contour plot for log-likelihood value for secondary reactor pumps data.
Figure 13. Contour plot for log-likelihood value for secondary reactor pumps data.
Symmetry 14 01791 g013
Figure 14. TTT plot and estimated hazard of KMEW distribution for bladder cancer data.
Figure 14. TTT plot and estimated hazard of KMEW distribution for bladder cancer data.
Symmetry 14 01791 g014
Figure 15. Different plots for estimation of KMEW model curve for bladder cancer data.
Figure 15. Different plots for estimation of KMEW model curve for bladder cancer data.
Symmetry 14 01791 g015
Figure 16. CDF plots of alternative models for bladder cancer data.
Figure 16. CDF plots of alternative models for bladder cancer data.
Symmetry 14 01791 g016
Figure 17. pdf plots of alternative models for bladder cancer data.
Figure 17. pdf plots of alternative models for bladder cancer data.
Symmetry 14 01791 g017
Figure 18. Contour plot for log-likelihood value for bladder cancer data.
Figure 18. Contour plot for log-likelihood value for bladder cancer data.
Symmetry 14 01791 g018
Figure 19. Contour plot for log-likelihood value under bivariate SSALT when p = 0.5 for bladder cancer data.
Figure 19. Contour plot for log-likelihood value under bivariate SSALT when p = 0.5 for bladder cancer data.
Symmetry 14 01791 g019
Table 1. MLE with SE, KS test values and different measures of goodness of fit for waiting times data.
Table 1. MLE with SE, KS test values and different measures of goodness of fit for waiting times data.
EstimatesSEAINCBINCCVMADKSPV
KMEW α 0.11730.0511640.0457647.86120.01740.12520.03640.9995
β 1.10360.3339
θ 1.95221.0881
GW α 0.19050.1065640.0668647.88230.01750.12710.03640.9994
β 0.90560.2570
θ 2.67501.6430
KMW α 1.54320.1149640.0468648.25720.03730.24270.05410.9316
β 0.07540.0054
MW α 1.74050.2171641.2957649.11120.03100.19780.04390.9905
β −0.02250.0145
θ 0.02100.0084
EW α 1.44910.1139643.6791651.49460.06560.41340.05900.8767
β 236.914362.8947
θ 0.35950.3027
OWITL α 1.85170.4051640.0527647.86820.02170.15340.04110.995
β 0.37210.5036
θ 0.55400.2879
EOWINH α 2.34810.9309642.5829653.00350.02180.14750.0390.9981
β 0.39270.3300
θ 62.112357.6765
λ 0.25750.1058
Table 2. MLE with SE, KS test values and different measures of goodness of fit for time between failures of secondary reactor pumps data.
Table 2. MLE with SE, KS test values and different measures of goodness of fit for time between failures of secondary reactor pumps data.
EstimatesSEAINCBINCCVMADKSPV
KMEW α 0.55930.150569.629673.03610.04000.29020.09810.9643
β 1.20560.9861
θ 1.41051.2381
KMW α 0.88790.138869.759673.07930.05510.37440.10810.9248
β 0.51720.1356
MW α 0.79240.192571.016574.42290.06820.44420.11980.8573
β 0.00900.0849
θ 0.75230.2198
EW α 0.80070.145471.036974.44340.06690.43810.11950.8593
β 206.8892104.018
θ 0.26150.4529
OWITL α 0.61780.446469.843473.24990.04320.29540.10140.9530
β 1.89280.3974
θ 0.87140.3549
EOWINH α 2.53591.949172.885277.42720.04830.34380.10340.9455
β 0.48781.9310
θ 89.99972.9563
λ 0.11680.0945
Table 3. MLEs with SE, different criterion measures and K–S of parameters for bladder cancer.
Table 3. MLEs with SE, different criterion measures and K–S of parameters for bladder cancer.
EstimatesSEAINCBINCCVMADKSPV
KMEW α 0.15810.0718829.5181838.07420.03560.24210.03920.9893
β 0.77890.1692
θ 2.13040.8784
GW α 0.27820.1521829.9013838.45740.04050.27080.04290.9728
β 0.66980.1375
θ 2.66331.1856
KMW α 1.15840.0728831.7673838.47130.08240.51500.06050.7374
β 0.07850.0066
MW α 1.23150.0968830.3780838.93410.04590.28160.04800.9295
β −0.01180.0036
θ 0.07270.0169
EW α 1.05300.0689836.1976844.75370.11640.71030.06620.6295
β 368,598.7182.6641
θ 0.18120.1273
OWITL α 1.24590.2442832.5163841.07240.06600.44060.05200.8797
β 0.48810.3990
θ 0.61590.2797
EOWINH α 2.24561.1872830.7619842.17000.04030.27020.04220.9768
β 0.49880.2580
θ 99.9987156.6841
λ 0.19650.1089
Table 4. Lifetimes data under bivariate SSALT based on PTIC sample when τ 1 = 8 , τ 2 = 13 , T = 20 .
Table 4. Lifetimes data under bivariate SSALT based on PTIC sample when τ 1 = 8 , τ 2 = 13 , T = 20 .
pData n i c i
0.10.8 0.8 1.3 1.5 1.8 1.9 1.9 2.1 2.6 2.7 2.9 3.1 3.2 3.3 3.5 3.6 4.0 4.1 4.2 4.2 4.3 4.3 4.4 4.4 4.6 4.7 4.7 4.8 4.9 4.9 5.0 5.3 5.5 5.7 5.7 6.1 6.2 6.2 6.2 6.3 6.7 6.9 7.1 7.1 7.1 7.1 7.4 7.6 7.7494
8.0 8.2 8.6 8.6 8.8 8.8 8.9 8.9 9.5 9.6 9.7 9.8 11.0 11.0 11.1 11.2 11.2 11.5 11.9 12.4 12.5 12.9222
13.0 13.1 13.3 13.6 13.7 13.9 14.1 15.4 15.4 17.3 18.1 18.2 18.4 18.9 19.0158
0.30.8 0.8 1.3 1.5 1.8 1.9 1.9 2.1 2.6 2.7 2.9 3.1 3.2 3.3 3.5 3.6 4.0 4.1 4.2 4.2 4.3 4.3 4.4 4.4 4.6 4.7 4.7 4.8 4.9 4.9 5.0 5.3 5.5 5.7 5.7 6.1 6.2 6.2 6.2 6.3 6.7 6.9 7.1 7.1 7.1 7.1 7.4 7.6 7.74913
8.0 8.2 8.6 8.8 8.8 8.9 8.9 9.5 9.6 9.7 9.8 11.0 11.0 11.1 11.2 11.2 11.5 11.9 12.4 12.5206
13.6 13.7 14.1 15.4 15.4 18.9 19.075
0.50.8 0.8 1.3 1.5 1.8 1.9 1.9 2.1 2.6 2.7 2.9 3.1 3.2 3.3 3.5 3.6 4.0 4.1 4.2 4.2 4.3 4.3 4.4 4.4 4.6 4.7 4.7 4.8 4.9 4.9 5.0 5.3 5.5 5.7 5.7 6.1 6.2 6.2 6.2 6.3 6.7 6.9 7.1 7.1 7.1 7.1 7.4 7.6 7.74923
8.0 8.2 8.6 8.8 9.6 9.7 9.8 11.0 11.0 11.1 11.2 11.5 11.9 12.4 12.5158
15.4 15.4 18.432
Table 5. MLE under bivariate SSALT based on PTIC sample for waiting times.
Table 5. MLE under bivariate SSALT based on PTIC sample for waiting times.
p β θ α 1 α 2 α 3 AINCBINC
0.1estimates0.55736.21100.39830.46640.6876561.6743572.0950
SE0.51515.67680.30650.39520.6279
CV0.92420.91400.76970.84730.9133
0.3estimates0.64844.64810.27010.35740.3505499.5381509.9587
SE0.59213.97490.25730.32880.3173
CV0.91310.85520.95270.91980.9054
0.5estimates0.91802.57450.14500.16690.1401446.9478457.3685
SE0.88182.94200.13920.15280.1281
CV0.96051.14270.96010.91530.9141
Table 6. Time between failures of secondary reactor pumps data under bivariate SSALT based on PTIC sample when τ 1 = 0.6 , τ 2 = 1 , T = 4.5 .
Table 6. Time between failures of secondary reactor pumps data under bivariate SSALT based on PTIC sample when τ 1 = 0.6 , τ 2 = 1 , T = 4.5 .
pData n i c i
0.10.062 0.070 0.101 0.150 0.199 0.273 0.347 0.358 0.402 0.491101
0.605 0.614 0.95432
1.060 2.160 3.465 4.08243
0.30.062 0.070 0.101 0.150 0.199 0.273 0.347 0.358 0.402 0.491103
0.605 0.614 0.95432
1.060 1.359 2.160 3.46541
0.50.062 0.070 0.101 0.150 0.199 0.273 0.347 0.358 0.402 0.491105
0.605 0.95423
1.06 2.1621
Table 7. MLE under bivariate SSALT based on PTIC sample for time between failures of secondary.
Table 7. MLE under bivariate SSALT based on PTIC sample for time between failures of secondary.
p β θ α 1 α 2 α 3 AINCBINC
0.1estimates0.1389111.8840107,027.2112121,853.613154,095.249554.331358.8733
SE0.011155.53125693.43195338.58036365.0290
CV0.07980.49630.05320.04380.1177
0.3estimates0.1253150.1647556,405.5271987,629.83941,211,483.559145.216549.7585
SE0.009880.37026574.72177855.111416,817.1504
CV0.07800.53520.01180.00800.0139
0.5estimates0.1202183.63651,327,320.4361,664,626.8402,085,033.091438.423042.9650
SE0.0102112.42145187.95877103.475715,595.2157
CV0.08470.61220.00390.00430.0075
Table 8. Bladder cancer patients data under bivariate SSALT based on PTIC sample when τ 1 = 6 , τ 2 = 10 , T = 20 .
Table 8. Bladder cancer patients data under bivariate SSALT based on PTIC sample when τ 1 = 6 , τ 2 = 10 , T = 20 .
pData n i c i
0.10.08 0.20 0.40 0.50 0.51 0.81 0.90 1.05 1.19 1.26 1.35 1.40 1.46 1.76 2.02 2.02 2.07 2.09 2.23 2.26 2.46 2.54 2.62 2.64 2.69 2.69 2.75 2.83 2.87 3.02 3.25 3.36 3.36 3.48 3.52 3.57 3.64 3.70 3.82 3.88 4.18 4.23 4.26 4.33 4.34 4.40 4.50 4.51 4.87 4.98 5.06 5.09 5.17 5.32 5.32 5.34 5.41 5.41 5.49 5.62 5.71 5.85625
6.25 6.54 6.93 6.94 6.97 7.09 7.26 7.28 7.32 7.39 7.59 7.62 7.66 7.87 7.93 8.26 8.37 8.53 8.65 8.66 9.02 9.22 9.47 9.74246
10.06 10.34 10.66 10.75 11.25 11.64 11.79 11.98 12.02 12.03 12.07 12.63 13.11 13.31 14.24 14.76 14.77 14.83 15.96 16.62 17.12 18.10 19.13238
0.30.08 0.20 0.40 0.50 0.51 0.81 0.90 1.05 1.19 1.26 1.35 1.40 1.46 1.76 2.02 2.02 2.07 2.09 2.23 2.26 2.46 2.54 2.62 2.64 2.69 2.69 2.75 2.83 2.87 3.02 3.25 3.36 3.36 3.48 3.52 3.57 3.64 3.70 3.82 3.88 4.18 4.23 4.26 4.33 4.34 4.40 4.50 4.51 4.87 4.98 5.06 5.09 5.17 5.32 5.32 5.34 5.41 5.41 5.49 5.62 5.71 5.856218
6.25 6.54 6.93 6.97 7.09 7.26 7.28 7.32 7.39 7.59 7.62 7.66 7.87 7.93 8.26 8.37 8.53 8.65 8.66 9.02 9.22219
10.66 10.75 11.79 11.98 13.29 13.31 14.76 14.83 15.96 16.62 17.12117
0.50.08 0.20 0.40 0.50 0.51 0.81 0.90 1.05 1.19 1.26 1.35 1.40 1.46 1.76 2.02 2.02 2.07 2.09 2.23 2.26 2.46 2.54 2.62 2.64 2.69 2.69 2.75 2.83 2.87 3.02 3.25 3.36 3.36 3.48 3.52 3.57 3.64 3.70 3.82 3.88 4.18 4.23 4.26 4.33 4.34 4.40 4.50 4.51 4.87 4.98 5.06 5.09 5.17 5.32 5.32 5.34 5.41 5.41 5.49 5.62 5.71 5.856233
6.25 6.54 6.93 6.97 7.32 7.39 7.62 7.87 8.26 8.53 8.65 8.66 9.02 9.22149
10.75 11.25 11.79 11.98 13.11 13.3164
Table 9. MLE under bivariate SSALT based on PTIC sample for bladder cancer patients.
Table 9. MLE under bivariate SSALT based on PTIC sample for bladder cancer patients.
p β θ α 1 α 2 α 3 AINCBINC
0.1estimates1.44590.95550.09200.07730.0805689.4906700.8987
SE1.04250.82310.03470.04560.0684
CV0.72100.86150.37750.58980.8496
0.3estimates1.79600.74500.08480.07720.0447602.2144613.6225
SE1.59460.70510.02650.04380.0381
CV0.88780.94640.31220.56730.8527
0.5estimates1.44350.95640.09210.08560.0634527.9641539.3722
SE1.22590.89650.03970.06090.0609
CV0.84920.93740.43080.71190.9602
Publisher’s Note: MDPI stays neutral with regard to jurisdictional claims in published maps and institutional affiliations.

Share and Cite

MDPI and ACS Style

Alotaibi, N.; Elbatal, I.; Almetwally, E.M.; Alyami, S.A.; Al-Moisheer, A.S.; Elgarhy, M. Bivariate Step-Stress Accelerated Life Tests for the Kavya–Manoharan Exponentiated Weibull Model under Progressive Censoring with Applications. Symmetry 2022, 14, 1791. https://doi.org/10.3390/sym14091791

AMA Style

Alotaibi N, Elbatal I, Almetwally EM, Alyami SA, Al-Moisheer AS, Elgarhy M. Bivariate Step-Stress Accelerated Life Tests for the Kavya–Manoharan Exponentiated Weibull Model under Progressive Censoring with Applications. Symmetry. 2022; 14(9):1791. https://doi.org/10.3390/sym14091791

Chicago/Turabian Style

Alotaibi, Naif, Ibrahim Elbatal, Ehab M. Almetwally, Salem A. Alyami, A. S. Al-Moisheer, and Mohammed Elgarhy. 2022. "Bivariate Step-Stress Accelerated Life Tests for the Kavya–Manoharan Exponentiated Weibull Model under Progressive Censoring with Applications" Symmetry 14, no. 9: 1791. https://doi.org/10.3390/sym14091791

APA Style

Alotaibi, N., Elbatal, I., Almetwally, E. M., Alyami, S. A., Al-Moisheer, A. S., & Elgarhy, M. (2022). Bivariate Step-Stress Accelerated Life Tests for the Kavya–Manoharan Exponentiated Weibull Model under Progressive Censoring with Applications. Symmetry, 14(9), 1791. https://doi.org/10.3390/sym14091791

Note that from the first issue of 2016, this journal uses article numbers instead of page numbers. See further details here.

Article Metrics

Back to TopTop